Sign in to use this feature.

Years

Between: -

Subjects

remove_circle_outline
remove_circle_outline
remove_circle_outline
remove_circle_outline

Journals

Article Types

Countries / Regions

Search Results (17)

Search Parameters:
Keywords = Juglans mandshurica Maxim.

Order results
Result details
Results per page
Select all
Export citation of selected articles as:
16 pages, 1277 KB  
Article
Research on the Reproductive Strategies of Different Provenances/Families of Juglans mandshurica Maxim. Based on the Fruit Traits
by Yitong Chen, Ruixue Guo, Xiaona Pei, Dan Peng, Zihan Yan, Mingrui Kang, Yulu Pan, Jingxin Yu, Lu Xu, Huicong Lin, Chuang Liu, Qinhui Zhang and Xiyang Zhao
Horticulturae 2025, 11(5), 495; https://doi.org/10.3390/horticulturae11050495 - 2 May 2025
Viewed by 761
Abstract
This study systematically analyzed the fruit traits of four sources and 117 families of Juglans mandshurica Maxim. in Jilin Province. By measuring key traits such as fruit phenotype and nut phenotype, the relationship between fruit characteristics and environmental adaptability was explored, leading to [...] Read more.
This study systematically analyzed the fruit traits of four sources and 117 families of Juglans mandshurica Maxim. in Jilin Province. By measuring key traits such as fruit phenotype and nut phenotype, the relationship between fruit characteristics and environmental adaptability was explored, leading to the selection of superior materials with high oil content potential. The study used fruit from J. mandshurica of 117 families (random sampling) across four provenances as experimental materials and measured 13 fruit phenotypic traits, including fruit length and fruit width. Finally, principal component analysis and genetic variation parameters were conducted. The results of the variance analysis (ANOVA) indicated that except for the nut roundness index, all other traits exhibited highly significant differences among provenances and families (p < 0.01). The range of genetic and phenotypic variation coefficients for the various traits was 7.47–23.23% and 8.76–29.59%. The family heritability ranged from 0.968 to 0.988. Correlation analysis among fruit traits revealed a non-significant correlation between fruit width and seed yield, fruit type index and nut weight, kernel weight and kernel yield, as well as nut longitudinal diameter and kernel yield. However, significant correlations were observed among all other traits. The Pearson correlation analysis between fruit traits and environmental factors revealed a significant negative correlation between longitude and seed yield. Cluster analysis results, based on the Euclidean distance method, showed that materials from four provenances were categorized into three groups at a genetic distance of 5. Principal Component Analysis (PCA) revealed that the cumulative contribution rate of four principal components reached 87.00%. PCI demonstrated the highest contribution rate and included traits such as fruit length, nut longitudinal diameter, nut transverse diameter, nut side diameter, three-diameter mean, and nut weight. One elite provenance and five elite families were preliminarily selected. The realized gain for the selected provenance fruit traits was higher for fruit weight and kernel weight, with values of 2.41% and 3.67%, respectively. For the selected families, the genetic gain was highest for kernel yield and kernel weight, with values of 16.51% and 26.66%, respectively. The findings will provide insights into breeding strategies to enhance walnut oil yield. The identified traits may be used to guide breeding programs for developing high-oil-content varieties; However, further validation studies are required to confirm these traits and their applicability in large-scale breeding efforts. Full article
(This article belongs to the Section Genetics, Genomics, Breeding, and Biotechnology (G2B2))
Show Figures

Figure 1

15 pages, 4252 KB  
Article
Seasonal Dynamics of C:N:P Stoichiometry in Tree–Soil Systems: Nutrient Competition and Adaptation Strategies of Four Deciduous Broadleaf Species in Northeast China
by Hao Zhang, Dan Xu, Tianhe Yuan and Ling Yang
Forests 2025, 16(3), 540; https://doi.org/10.3390/f16030540 - 19 Mar 2025
Viewed by 587
Abstract
This study investigates the seasonal dynamics and stoichiometric characteristics of carbon (C), nitrogen (N), and phosphorus (P) in four representative tree species—Juglans mandshurica Maxim., Phellodendron amurense Rupr. Quercus mongolica Fischer ex Ledebour and Fraxinus mandschurica Rupr.—at the Harbin Urban Forestry Demonstration Base, [...] Read more.
This study investigates the seasonal dynamics and stoichiometric characteristics of carbon (C), nitrogen (N), and phosphorus (P) in four representative tree species—Juglans mandshurica Maxim., Phellodendron amurense Rupr. Quercus mongolica Fischer ex Ledebour and Fraxinus mandschurica Rupr.—at the Harbin Urban Forestry Demonstration Base, over the period 2022–2024. We monitored the nutrient content in tree leaves, trunks, branches, shrubs, herbaceous plants, and soil. Specifically, leaf N content in J. mandshurica decreased from 2.5% in May to 1.2% in November, while leaf P content in P. amurense dropped from 0.15% in June to 0.08% by the end of the growing season. Nutrient content in tree trunks and branches increased in the later growth stages, with trunk C content in Q. mongolica rising from 45% in May to 52% in November. Soil nutrients generally decreased over the growing season, with soil P content in F. mandshurica plantations declining from 0.12% in May to 0.06% in September. Moreover, the C:N and C:P ratios in tree and herb leaves, as well as in soil, increased during the growing period, while the N:P ratio in shrubs increased towards the end of the growth cycle. The study found significant correlations between specific nutrients in the leaves of trees and their surrounding soils. For instance, leaf C in J. mandshurica was positively correlated with soil C, while herbaceous plant P was positively correlated with soil N and leaf N with soil P. These relationships suggest that leaf N absorption is limited by soil P and herbaceous P by soil N. The analysis of nutrient correlations between shrubs, herbs, and trees showed a partial positive correlation between understory plants and tree leaf nutrients, indicating relatively weak competition among different plant groups. Furthermore, in P. amurense plantations, the P content in understory herbs was significantly positively correlated with soil P, suggesting that low soil phosphorus limits tree growth in this area. No significant correlation between soil and leaf nutrients was found in Q. mongolica plantations. In contrast, in F. mandshurica plantations, soil C and N were significantly positively correlated with tree leaf C, and understory shrub P and herb P were positively correlated with soil P, suggesting that leaf C absorption is constrained by soil C and N. Overall, this study highlights the nutrient competition between understory vegetation and tree layers, with all species showing a negative correlation between understory vegetation and tree nutrients, indicating nutrient competition. These findings provide valuable insights into the ecological dynamics of urban forests and offer guidance for optimizing urban forest management strategies. Full article
(This article belongs to the Section Forest Soil)
Show Figures

Figure 1

12 pages, 2730 KB  
Article
Variations and Coordination of Leaflet and Petiole Functional Traits Within Compound Leaves in Three Hardwood Species
by Xiaohui Guo, Jinshan Zhang, Jiacun Gu, Zhongyue Li and Yan Wang
Forests 2025, 16(1), 139; https://doi.org/10.3390/f16010139 - 14 Jan 2025
Cited by 2 | Viewed by 1888
Abstract
Leaf morphology and anatomy traits are key determinants for plant performance; however, their roles within compound leaves—comprising both leaflets and petioles—remain insufficiently studied. This study examined the anatomy, morphology, and biomass allocation of leaflets and petioles in three temperate species (Fraxinus mandshurica [...] Read more.
Leaf morphology and anatomy traits are key determinants for plant performance; however, their roles within compound leaves—comprising both leaflets and petioles—remain insufficiently studied. This study examined the anatomy, morphology, and biomass allocation of leaflets and petioles in three temperate species (Fraxinus mandshurica Rupr., Juglans mandshurica Maxim., and Phellodendron amurense Rupr.). The results showed pronounced anatomical variations within the whole leaf. Specifically, as phyllotaxy increased, the number of conduits significantly increased in petioles but showed less variation. Within the same growth position, the number of conduits was highest in the petiole, followed by the petiolule, main vein, and minor veins. In the terminal leaf vascular network, thinner conduits of minor veins may result in a lower hydraulic efficiency but a higher resistance to embolism. Biomass allocation favored leaflets over petioles in all three examined species. Additionally, the specific leaf area slightly increased with an increase in the degree of phyllotaxy. These findings underscore the trade-offs of efficiency and safety in vascular tissues, as well as the expanding leaf and investment between the leaflet and petiole. Full article
(This article belongs to the Special Issue Water Relations in Tree Physiology)
Show Figures

Figure 1

16 pages, 1594 KB  
Article
Natural Regeneration Patterns of Juglans mandshurica in Different Habitats
by Donghai Cui, Qingcheng Wang, Shuangjiao Ma, Yong Zhang, Liqing Xu and Limei Yan
Forests 2024, 15(7), 1201; https://doi.org/10.3390/f15071201 - 11 Jul 2024
Cited by 3 | Viewed by 1555
Abstract
The natural regeneration of Juglans mandshurica (Juglans mandshurica Maxim.) is challenging. To elucidate its regeneration patterns, we conducted a comparative analysis of the spatial distribution and regeneration indices of Juglans mandshurica seedlings across different habitats, from the forest edge to the inner [...] Read more.
The natural regeneration of Juglans mandshurica (Juglans mandshurica Maxim.) is challenging. To elucidate its regeneration patterns, we conducted a comparative analysis of the spatial distribution and regeneration indices of Juglans mandshurica seedlings across different habitats, from the forest edge to the inner forest, over a span of 1000 m. Our findings revealed significant differences in seedling growth and regeneration patterns among these habitats. The growth indicators of Juglans mandshurica seedlings were notably higher at the forest edge compared to other habitats. The proportion of Juglans mandshurica seedlings was lower than that of 1- and 2-year-old seedlings, with only 7% being young seedlings at the forest edge. Juglans mandshurica renewal seedlings were aggregated, with the degree of aggregation as follows: 15 m > forest edge > 60 m > 30 m. The regeneration index was highest at the forest edge (1.0) and decreased with distance: 15 m (0.62), 30 m (0.52), 60 m (0.42). Shrub species and other seedlings at the forest edge showed a significant negative correlation with the Juglans mandshurica seedling numbers (p < 0.05). At 15 m, tree species displayed a significant (p < 0.05) or highly significant (p < 0.01) negative correlation. Stand closure at 30 m exhibited a substantial (p < 0.05) or highly significant (p < 0.01) negative correlation with the Juglans mandshurica regeneration index. At 60 m, the tree species, number, and basal area at breast height showed a significant (p < 0.05) or highly significant (p < 0.01) negative correlation with the Juglans mandshurica regeneration index. The forest edge had the highest renewal index and effectiveness, making it a priority for the conservation and management of Juglans mandshurica renewal. This study provides a theoretical foundation for the conservation and sustainable management of Juglans mandshurica populations. Full article
Show Figures

Figure 1

21 pages, 8291 KB  
Article
Enrichment and Evaluation of Antitumor Properties of Total Flavonoids from Juglans mandshurica Maxim
by Shuli Yang, Guodong Chu, Jiacheng Wu, Guofeng Zhang, Linna Du and Ruixin Lin
Molecules 2024, 29(9), 1976; https://doi.org/10.3390/molecules29091976 - 25 Apr 2024
Cited by 4 | Viewed by 1896
Abstract
Flavonoids are important secondary metabolites found in Juglans mandshurica Maxim., which is a precious reservoir of bioactive substances in China. To explore the antitumor actions of flavonoids (JMFs) from the waste branches of J. mandshurica, the following optimized purification parameters of JMFs [...] Read more.
Flavonoids are important secondary metabolites found in Juglans mandshurica Maxim., which is a precious reservoir of bioactive substances in China. To explore the antitumor actions of flavonoids (JMFs) from the waste branches of J. mandshurica, the following optimized purification parameters of JMFs by macroporous resins were first obtained. The loading concentration, flow rate, and loading volume of raw flavonoid extracts were 1.4 mg/mL, 2.4 BV/h, and 5 BV, respectively, and for desorption, 60% ethanol (4 BV) was selected to elute JMFs-loaded AB-8 resin at a flow rate of 2.4 BV/h. This adsorption behavior can be explained by the pseudo-second-order kinetic model and Langmuir isotherm model. Subsequently, JMFs were identified using Fourier transform infrared combined with high-performance liquid chromatography and tandem mass spectrometry, and a total of 156 flavonoids were identified. Furthermore, the inhibitory potential of JMFs on the proliferation, migration, and invasion of HepG2 cells was demonstrated. The results also show that exposure to JMFs induced apoptotic cell death, which might be associated with extrinsic and intrinsic pathways. Additionally, flow cytometry detection found that JMFs exposure triggered S phase arrest and the generation of reactive oxygen species in HepG2 cells. These findings suggest that the JMFs purified in this study represent great potential for the treatment of liver cancer. Full article
(This article belongs to the Section Natural Products Chemistry)
Show Figures

Figure 1

12 pages, 2521 KB  
Article
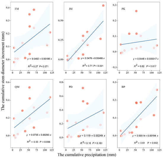
Interspecific Differences of Stem Diameter Variations in Response to Water Conditions for Six Tree Species in Northeast China
by Xueyu Wang and Quanzhi Zhang
Forests 2023, 14(4), 805; https://doi.org/10.3390/f14040805 - 14 Apr 2023
Cited by 4 | Viewed by 2217
Abstract
It is important to understand the response of stem diameter variations in dominant tree species to water conditions in Northeast China. The results will provide basic information for scientific predictions of the future development trend of temperate forests in the eastern mountainous area [...] Read more.
It is important to understand the response of stem diameter variations in dominant tree species to water conditions in Northeast China. The results will provide basic information for scientific predictions of the future development trend of temperate forests in the eastern mountainous area of northeast China. We employed a high-precision dendrometer to continuously monitor the stem radial changes of six dominant tree species in temperate forests in northeast China from 15 April to 24 October in 2021. Precipitation significantly promoted the tree stem diameter increment. The increment of stem diameter in Juglans mandshurica Maxim., Quercus mongolica Fisch. and Betula platyphylla Suk. had a significantly positive correlation with cumulative precipitation. Correlation analysis revealed that the stem radial change (SRC) of six tree species was positively correlated with precipitation (Pre) and relative humidity (RH), and negatively correlated with water vapor pressure deficit (VPD), indicating that the diameter growth of the six tree species was mainly restricted by water conditions. Under drought stress, the stem radial growth rate of the six tree species slowed down, the growth duration decreased and the tree water deficit (TWD) value increased, while there were obvious interspecific differences. Therefore, water conditions limited the stem radial growth of the six tree species, while each tree species had a different response to drought stress. Full article
(This article belongs to the Section Forest Ecology and Management)
Show Figures

Figure 1

15 pages, 1842 KB  
Article
Ultrasonic-Assisted Extraction of Flavonoids from Juglans mandshurica Maxim.: Artificial Intelligence-Based Optimization, Kinetics Estimation, and Antioxidant Potential
by Guodong Chu, Rui Liang, Chenmeng Wan, Jing Yang, Jing Li, Ruinan Wang, Linna Du and Ruixin Lin
Molecules 2022, 27(15), 4837; https://doi.org/10.3390/molecules27154837 - 28 Jul 2022
Cited by 15 | Viewed by 2875
Abstract
Ultrasonic-assisted extraction (UAE) of flavonoids (JMBF) from Juglans mandshurica Maxim., an important industrial crop in China, was investigated in the present study. To improve the extraction efficiency of JMBF, suitable UAE was proposed after optimization using a hybrid response surface methodology–artificial neural network–genetic [...] Read more.
Ultrasonic-assisted extraction (UAE) of flavonoids (JMBF) from Juglans mandshurica Maxim., an important industrial crop in China, was investigated in the present study. To improve the extraction efficiency of JMBF, suitable UAE was proposed after optimization using a hybrid response surface methodology–artificial neural network–genetic algorithm approach (RSM–ANN–GA). The maximum extraction yield (6.28 mg·g−1) of JMBF was achieved using the following optimum UAE conditions: ethanol concentration, 62%; solid–liquid ratio, 1:20 g·mL−1; ultrasonic power, 228 W; extraction temperature, 60 °C; extraction time, 40 min; total number of extractions, 1. Through the investigation of extraction kinetics, UAE offered a higher saturated concentration (Cs) for JMBF in comparison to traditional solvent extraction (TSE). Scanning electron microscopy (SEM) images showed that deeper holes were generated in J. mandshurica powder under the action of ultrasound, indicating that ultrasound significantly changed the structure of the plant materials to facilitate the dissolution of active substances. Extracts obtained using UAE and TSE were compared by Fourier-transform infrared spectroscopy analysis, the results of which revealed that the functional group of bioactive compounds in the extract was unaffected by the ultrasonication process. Moreover, JMBF was further shown to exhibit significant antioxidant properties in vitro. This study provides a basis for the application of JMBF as a natural antioxidant. Full article
Show Figures

Figure 1

28 pages, 9647 KB  
Article
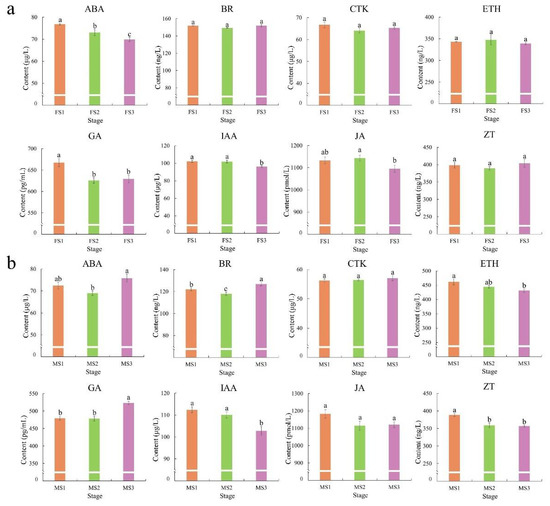
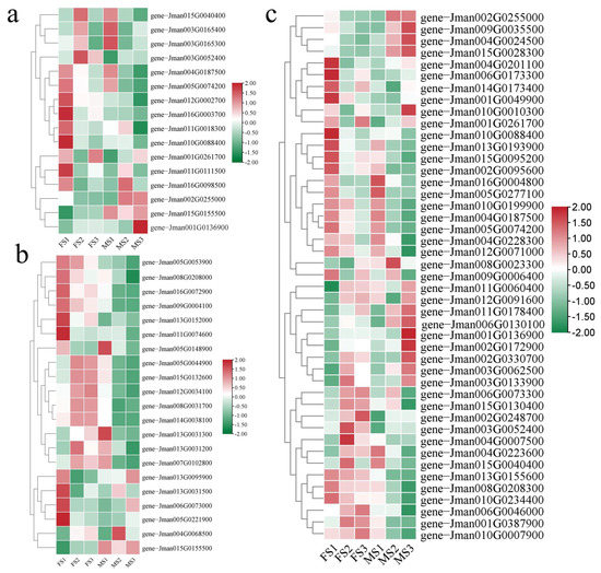
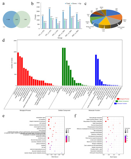
Characterization of Phytohormones and Transcriptomic Profiling of the Female and Male Inflorescence Development in Manchurian Walnut (Juglans mandshurica Maxim.)
by Xiang Li, Rui Han, Kewei Cai, Ruixue Guo, Xiaona Pei and Xiyang Zhao
Int. J. Mol. Sci. 2022, 23(10), 5433; https://doi.org/10.3390/ijms23105433 - 13 May 2022
Cited by 19 | Viewed by 3584
Abstract
Flowers are imperative reproductive organs and play a key role in the propagation of offspring, along with the generation of several metabolic products in flowering plants. In Juglans mandshurica, the number and development of flowers directly affect the fruit yield and subsequently [...] Read more.
Flowers are imperative reproductive organs and play a key role in the propagation of offspring, along with the generation of several metabolic products in flowering plants. In Juglans mandshurica, the number and development of flowers directly affect the fruit yield and subsequently its commercial value. However, owing to the lack of genetic information, there are few studies on the reproductive biology of Juglans mandshurica, and the molecular regulatory mechanisms underlying the development of female and male inflorescence remain unclear. In this study, phytohormones and transcriptomic sequencing analyses at the three stages of female and male inflorescence growth were performed to understand the regulatory functions underlying flower development. Gibberellin is the most dominant phytohormone that regulates flower development. In total, 14,579 and 7188 differentially expressed genes were identified after analyzing the development of male and female flowers, respectively, wherein, 3241 were commonly expressed. Enrichment analysis for significantly enriched pathways suggested the roles of MAPK signaling, phytohormone signal transduction, and sugar metabolism. Genes involved in floral organ transition and flowering were obtained and analyzed; these mainly belonged to the M-type MADS-box gene family. Three flowering-related genes (SOC1/AGL20, ANT, and SVP) strongly interacted with transcription factors in the co-expression network. Two key CO genes (CO3 and CO1) were identified in the photoperiod pathway. We also identified two GA20xs genes, one SVP gene, and five AGL genes (AGL8, AGL9, AGL15, AGL19, and AGL42) that contributed to flower development. The findings are expected to provide a genetic basis for the studies on the regulatory networks and reproductive biology in inflorescence development for J. mandshurica. Full article
(This article belongs to the Section Molecular Genetics and Genomics)
Show Figures

Figure 1

13 pages, 3010 KB  
Article
Simultaneous Quantification of Diarylheptanoids and Phenolic Compounds in Juglans mandshurica Maxim. by UPLC–TQ-MS
by Hong Yang, Li-Bo Wang, Ya-Ping Guo, Ya-Li Wang, Xiao-Xiang Chen, Jian Huang, Lu Yang, Ke Zhang and Jin-Hui Wang
Separations 2021, 8(9), 132; https://doi.org/10.3390/separations8090132 - 25 Aug 2021
Cited by 2 | Viewed by 2539
Abstract
The immature epicarps of Juglans mandshurica and Juglans regia have been used as folk medicine for the treatment of cancer in China. Other parts of the J.mandshurica plant, including leaves, branches, barks, and stems, have reported antitumor activities. We previously found that [...] Read more.
The immature epicarps of Juglans mandshurica and Juglans regia have been used as folk medicine for the treatment of cancer in China. Other parts of the J.mandshurica plant, including leaves, branches, barks, and stems, have reported antitumor activities. We previously found that various diarylheptanoids and phenolic compounds isolated from J. mandshurica epicarps show significant antitumor activities. However, there are no reports of quantitative analysis of diarylheptanoids and phenolic compounds of J. mandshurica. In this study, a validated quantitative method, based on ultraperformance liquid chromatography coupled with triple-quadrupole tandem mass spectrometry, was employed to determine the contents of eight diarylheptanoids and seven phenolic compounds in the epicarps of J. mandshurica during different growth periods, in different parts of the plant, and in the epicarps of two Juglans species. The most successful J. mandshurica epicarp harvesting time fell between Day 12 and Day 27. The leaves of J. mandshurica showed potential for medical use as they had the highest content of the 15 compounds (3.399 ± 0.013 mg/g). We showed for the first time that the total content of diarylheptanoids in J. mandshurica is higher than that in J. regia, though, conversely, J. regia has higher contents of phenolic compounds. The method developed in this study is practical and simple and can be applied for quantitative analysis for evaluating the intrinsic quality of J. mandshurica. Full article
Show Figures

Figure 1

13 pages, 3138 KB  
Article
Anti-Inflammatory Activity of 4-((1R,2R)-3-Hydroxy-1-(4-hydroxyphenyl)-1-methoxypropan-2-yl)-2-methoxyphenol Isolated from Juglans mandshurica Maxim. in LPS-Stimulated RAW 264.7 Macrophages and Zebrafish Larvae Model
by Su-Hyeon Cho, SeonJu Park, Hoibin Jeong, Song-Rae Kim, Myeong Seon Jeong, Miri Choi, Seung Hyun Kim and Kil-Nam Kim
Pharmaceuticals 2021, 14(8), 771; https://doi.org/10.3390/ph14080771 - 6 Aug 2021
Cited by 3 | Viewed by 3529
Abstract
Juglans mandshurica Maxim., a traditional folk medicinal plant, is widely distributed in Korea and China. In our previous study, we isolated a new phenylpropanoid compound, 4-((1R,2R)-3-hydroxy-1-(4-hydroxyphenyl)-1-methoxypropan-2-yl)-2-methoxyphenol (HHMP), from J. mandshurica. In the present study, we evaluated the anti-inflammatory [...] Read more.
Juglans mandshurica Maxim., a traditional folk medicinal plant, is widely distributed in Korea and China. In our previous study, we isolated a new phenylpropanoid compound, 4-((1R,2R)-3-hydroxy-1-(4-hydroxyphenyl)-1-methoxypropan-2-yl)-2-methoxyphenol (HHMP), from J. mandshurica. In the present study, we evaluated the anti-inflammatory activity of HHMP on lipopolysaccharide (LPS)-stimulated RAW 264.7 cells and zebrafish larvae. HHMP significantly inhibited LPS-induced nitric oxide (NO) and prostaglandin E2 production in a dose-dependent manner. Moreover, HHMP treatment considerably suppressed LPS-induced expression of inducible nitric oxide synthase and cyclooxygenase-2. We also demonstrated the mechanisms of HHMP inhibition of inflammatory responses in LPS-stimulated RAW 264.7 cells via Western blot analysis and immunofluorescence staining. Furthermore, HHMP significantly inhibited NO production in LPS-stimulated zebrafish larvae. Consequently, we established that HHMP significantly inhibited the LPS-induced activation of NF-κB and MAPK and the nuclear translocation of p65 in RAW 264.7 cells. Taken together, our findings demonstrate the effect of HHMP on LPS-induced inflammatory responses in vitro and in vivo, suggesting its potential to be used as a natural anti-inflammatory agent. Full article
Show Figures

Figure 1

18 pages, 3850 KB  
Article
Root Traits Determine Variation in Nonstructural Carbohydrates (NSCs) under Different Drought Intensities and Soil Substrates in Three Temperate Tree Species
by Li Ji, Khan Attaullah, Jun Wang, Dapao Yu, Yuchun Yang, Lixue Yang and Zhimin Lu
Forests 2020, 11(4), 415; https://doi.org/10.3390/f11040415 - 8 Apr 2020
Cited by 18 | Viewed by 3824
Abstract
Nonstructural carbohydrates (NSCs) are a key factor in the physiological regulation of plants and can reflect buffering capacity of plants under diverse environmental conditions. The effects of diverse environmental conditions on plant NSCs and tissue or organ scales have been thoroughly studied, but [...] Read more.
Nonstructural carbohydrates (NSCs) are a key factor in the physiological regulation of plants and can reflect buffering capacity of plants under diverse environmental conditions. The effects of diverse environmental conditions on plant NSCs and tissue or organ scales have been thoroughly studied, but their effects on fine root (root diameter < 2 mm) NSC concentrations are still not completely understood. Our aims were to explore the synergistic fluctuations in root traits and NSC concentrations under diverse environmental conditions. This study was conducted on two-year-old temperate seedling tree species (Juglans mandshurica Maxim., Fraxinus mandshurica Rupr., and Phellodendron amurense Rupr.) with different drought intensities and soil substrates. The specific root length (SRL) and specific root surface area (SRA) were significantly affected by drought intensities and soil substrates, while the root tissue density (RTD) and average diameter (AD) were not significantly affected by water intensities and soil substrates in all three species. The root C, N, and P concentration did not change according to drought stress but were significantly affected by the soil substrates in all three species. Similarly, the soluble sugar (SS) and starch (ST) concentrations were significantly affected by both the drought stress and the soil substrates in all three species. The AD explained 6.8% of the total variations in soluble sugar, while the SRL explains 32.1% of the total variation in starch. The root tip C, N, and P concentrations were not significantly correlated with NSCs under different treatments. The total variations in root tip morphology, chemistry, and NSC concentrations are greater among species than compared to different drought intensities and soil substrates. However, the root NSC concentrations were closely related to root morphological traits (SRL and AD) rather than chemical traits. On the basis of different soil resources, the species with thinner diameters have higher SS concentrations, while those of a thicker diameter have higher ST concentrations. Full article
Show Figures

Figure 1

14 pages, 3306 KB  
Article
Functional Trait Plasticity but Not Coordination Differs in Absorptive and Transport Fine Roots in Response to Soil Depth
by Yan Wang, Zhongyue Li, Zhengquan Wang and Jiacun Gu
Forests 2020, 11(1), 42; https://doi.org/10.3390/f11010042 - 27 Dec 2019
Cited by 24 | Viewed by 4672
Abstract
Absorptive and transport fine roots (diameter ≤ 2 mm) differ greatly in anatomy, morphology, and physiology, as well as their responses to environmental changes. However, it is still not well understood how their functional traits and biomass repartition respond to resource variability associated [...] Read more.
Absorptive and transport fine roots (diameter ≤ 2 mm) differ greatly in anatomy, morphology, and physiology, as well as their responses to environmental changes. However, it is still not well understood how their functional traits and biomass repartition respond to resource variability associated with increasing soil depth. Herein, we sampled the first five order roots of three hardwoods, i.e., Juglans mandshurica Maxim., Fraxinus mandshurica Rupr., and Phellodendron amurense Rupr. at surface (0–10 cm) and subsurface (20–30 cm) soil layers, respectively, and measured root biomass, anatomy, morphology, chemistry, and physiology at the branch-order level. Based on the anatomical characteristics, absorptive and transport fine roots were identified within each order, and their amounts and functional trait plasticity to soil depth were examined. The results showed that across soil layers, the first three order roots were mainly absorptive roots, while the fourth- and fifth-order roots were transport ones. From surface to subsurface soil layers, both the number and biomass proportion of absorptive fine roots decreased but those of transport fine roots increased. Transport fine root traits were more plastic to soil depth than absorptive ones, especially for the conduit-related traits. Absorptive fine roots in surface soil generally had stronger potential for resource acquisition than those in deeper soil, as indicated by their longer specific root length and greater root branching density. In comparison, transport fine roots in deeper soil were generally enhanced in their transportation function, with wider stele and higher hydraulic conductivity. Our findings suggest that functional specialization via multi-trait plasticity and coordination in both absorptive and transport fine roots along the soil depth would benefit the efficient soil resource exploitation of trees in forest ecosystems. Full article
Show Figures

Figure 1

14 pages, 1986 KB  
Article
Effect of Soil Fauna on Home-Field Advantages of Litter Mass Loss and Nutrient Release in Different Temperate Broad-Leaved Forests
by Xiaoqiang Li, Weihua Dong, Yang Song, Weijie Wang and Weiluan Zhan
Forests 2019, 10(11), 1033; https://doi.org/10.3390/f10111033 - 15 Nov 2019
Cited by 10 | Viewed by 3651
Abstract
The home-field advantage (HFA) of litter decomposition dynamics has been investigated intensively in different ecosystems with a wide variety of plant types. HFA mainly occurs due to the specialization of a soil organism. However, for the HFA, the linkages between litter mass loss, [...] Read more.
The home-field advantage (HFA) of litter decomposition dynamics has been investigated intensively in different ecosystems with a wide variety of plant types. HFA mainly occurs due to the specialization of a soil organism. However, for the HFA, the linkages between litter mass loss, nutrient release, and soil faunal community are not fully understood. Thus, in this study, we performed a reciprocal litter transplant experiment using coarse and fine mesh litterbags in a Quercus mongolica Fisch. ex Ledeb. forest dominated by Q. mongolica (QM) and Acer pseudosieboldianum (Pax) Komarov (AP) and miscellaneous wood forests dominated by Juglans mandshurica Maxim. (JM) and Ulmus laciniata (Trautv.) Mayr. (UL). Results showed that the A. pseudosieboldianum litter displayed a significantly higher total abundance of Oribatida, Tomoceridae, and Entomobryidae at home than away from home after 7 months. However, all litters showed no significant difference in the HFA between the coarse mesh and fine mesh sizes during the 12-month experiment. A. pseudosieboldianum and J. mandshurica litters showed a significantly higher positive HFA for the C release in the coarse mesh than in the fine mesh litterbags after 7 months. Q. mongolica and J. mandshurica litters showed a significantly higher positive HFA for N release in the coarse mesh than in the fine mesh litterbags after 7 months. The A. pseudosieboldianum litter showed a significantly higher positive HFA for N release in the coarse mesh than in the fine mesh litterbags after 12 months. Q. mongolica and A. pseudosieboldianum litters showed a significantly higher positive HFA for S release in the coarse mesh than in the fine mesh litterbags after 7 and 12 months, respectively. However, A. pseudosieboldianum and Q. mongolica litters showed a significantly higher negative HFA for S release in the coarse mesh than in the fine mesh litterbags after 7 and 12 months, respectively. Our results illustrated that soil faunal specialization was found in the A. pseudosieboldianum litter only at home after 7 months. Soil fauna had a weak effect on the HFA of the litter mass losses during the 12-month experiment. Soil fauna drove the positive HFA for the N release of both the high- and low-quality litters. Soil fauna have a positive and negative HFA for S release in the low-quality litter. Full article
(This article belongs to the Special Issue Organic Matter Production and Decomposition in Forest Soils)
Show Figures

Figure 1

26 pages, 5999 KB  
Article
Soil Organic Carbon Chemical Functional Groups under Different Revegetation Types Are Coupled with Changes in the Microbial Community Composition and the Functional Genes
by Jiaojiao Deng, Wenxu Zhu, Yongbin Zhou and You Yin
Forests 2019, 10(3), 240; https://doi.org/10.3390/f10030240 - 8 Mar 2019
Cited by 39 | Viewed by 7106
Abstract
Different revegetatiom types can affect the chemical composition of soil organic carbon (SOC), soil microbial community and the functional genes related to carbon cycle. However, the relationships between SOC chemical functional groups and soil microbial communities and the functional genes remains poorly unclear [...] Read more.
Different revegetatiom types can affect the chemical composition of soil organic carbon (SOC), soil microbial community and the functional genes related to carbon cycle. However, the relationships between SOC chemical functional groups and soil microbial communities and the functional genes remains poorly unclear under different revegetation types. Using the solid-state 13C nuclear magnetic resonance (NMR) spectroscopy, we examined changes in the SOC chemical composition of five soils (0–10 cm depth) from Larix gmelinii Rupr. (LG), Pinus koraiensis Sieb. (PK), Quercus mongolica Fisch. (QM), Juglans mandshurica Maxim. (JM), and conifer-broadleaf forest (CB). And the soil microbial community genes related to metabolism of macro-molecular compounds were determined via whole genome shotgun based on Illumina HiSeq. Our results indicated that broadleaf forests (JM, QM) had increased the contents of soil total carbon (C), total nitrogen (N), dissolved organic carbon (DOC), and microbial biomass carbon (MBC), compared with coniferous forests (LG, PK) and the conifer-broadleaf forest (CB). While, the coniferous forests generated a lower O-alcoxyl C, a higher alkyl C, and the ratio of alkyl C/O-alkyl C than broadleaf forests. A total of four kingdoms were identified via whole metagenome shotgun sequencing, including eight archaea, 55 bacteria, 15 eukaryota, and two viruses, giving a total 80 phyla. The contents of alkyne C, phenolic C, methoxyl C, COO/NC=O, and alkyl C were strong related to the composition of soil microbial community and their contents illuminated a major part of the variation in soil microbial composition. We detected seven corresponding macro-molecular compounds of different organic carbon functional group, and 244 genes related to metabolism across all samples, and soil total C, total N, and DOC could be the main factors for microbial functional gene composition. Interestingly, the relative abundances of different SOC chemical functional groups, the phylogenetic distance for microbes, the genes of C cycling based on the KEGG database, and the relative abundance of genes related to metabolism of macro-molecular compounds of different SOC chemical functional groups under different revegetation types all could be divided into three groups, including PK plus LG, JM plus QM, and CB. Our results also illustrated that variations in SOC chemical functional groups were strongly associated with changes of soil microbial community taxa and functional genes, which might be affected by the changes of soil characteristics. Full article
Show Figures

Figure 1

13 pages, 6083 KB  
Article
Transthyretin Amyloid Fibril Disrupting Activities of Extracts and Fractions from Juglans mandshurica Maxim. var. cordiformis (Makino) Kitam.
by Niraj Chaudhary, Ryoko Sasaki, Tsuyoshi Shuto, Masato Watanabe, Teppei Kawahara, Mary Ann Suico, Takeshi Yokoyama, Mineyuki Mizuguchi, Hirofumi Kai and Hari Prasad Devkota
Molecules 2019, 24(3), 500; https://doi.org/10.3390/molecules24030500 - 30 Jan 2019
Cited by 7 | Viewed by 5746
Abstract
Transthyretin-related amyloidosis is a slowly progressive disorder caused by deposition of insoluble amyloid plaques formed by fibrillization of mutant or defective transthyretin (TTR) monomers that leads to neurodegeneration and organ failure. Thus, any compound exhibiting TTR amyloid formation inhibitory activity or TTR amyloid [...] Read more.
Transthyretin-related amyloidosis is a slowly progressive disorder caused by deposition of insoluble amyloid plaques formed by fibrillization of mutant or defective transthyretin (TTR) monomers that leads to neurodegeneration and organ failure. Thus, any compound exhibiting TTR amyloid formation inhibitory activity or TTR amyloid fibril disrupting activity might be a potential candidate for the development of therapies for these disorders. Our aim in this study was the evaluation of the TTR amyloid fibril disrupting potential of extracts of leaves and immature fruits of two Juglans plants, i.e., Juglans mandshurica var. sachalinensis and Juglans mandshurica var. cordiformis. The TTR amyloid fibril disrupting activity was measured by Thioflavin-T (ThT) assay and PROTEOSTAT® Protein aggregation assay methods. A fifty percent acetone extract of the fruits of Juglans mandshurica var. cordiformis showed strong amyloid fibril disrupting activity, and was further fractionated using different solvents. Ethyl acetate and n-butanol fractions showed significant activity in both assays. Syringic acid was isolated and identified as main compound in both of these fractions; however, it did not show any activity. Furthermore, some of the previously reported compounds from Juglans plants including naphthoquinone derivatives and phenolic compounds were evaluated to identify the potential bioactive compounds. Among them, juglone, a naphthoquinone derivative showed promising activity. However, juglone also showed strong cytotoxicity in HEK293 cells. Thus, future studies should focus on the isolation and identification of naphthoquinone derivatives or other compounds from Juglans plan ts with potent bioactivity and low cytotoxicity. Full article
(This article belongs to the Section Natural Products Chemistry)
Show Figures

Figure 1

Back to TopTop