Sign in to use this feature.

Years

Between: -

Subjects

remove_circle_outline
remove_circle_outline
remove_circle_outline
remove_circle_outline
remove_circle_outline
remove_circle_outline
remove_circle_outline
remove_circle_outline
remove_circle_outline

Journals

remove_circle_outline
remove_circle_outline
remove_circle_outline
remove_circle_outline
remove_circle_outline
remove_circle_outline
remove_circle_outline
remove_circle_outline
remove_circle_outline
remove_circle_outline
remove_circle_outline
remove_circle_outline
remove_circle_outline
remove_circle_outline

Article Types

Countries / Regions

remove_circle_outline
remove_circle_outline
remove_circle_outline
remove_circle_outline
remove_circle_outline
remove_circle_outline
remove_circle_outline

Search Results (2,661)

Search Parameters:
Keywords = Intelligent Transportation Systems

Order results
Result details
Results per page
Select all
Export citation of selected articles as:
20 pages, 4006 KB  
Article
Deformable Pyramid Sparse Transformer for Semi-Supervised Driver Distraction Detection
by Qiang Zhao, Zhichao Yu, Jiahui Yu, Simon James Fong, Yuchu Lin, Rui Wang and Weiwei Lin
Sensors 2026, 26(3), 803; https://doi.org/10.3390/s26030803 (registering DOI) - 25 Jan 2026
Abstract
Ensuring sustained driver attention is critical for intelligent transportation safety systems; however, the performance of data-driven driver distraction detection models is often limited by the high cost of large-scale manual annotation. To address this challenge, this paper proposes an adaptive semi-supervised driver distraction [...] Read more.
Ensuring sustained driver attention is critical for intelligent transportation safety systems; however, the performance of data-driven driver distraction detection models is often limited by the high cost of large-scale manual annotation. To address this challenge, this paper proposes an adaptive semi-supervised driver distraction detection framework based on teacher–student learning and deformable pyramid feature fusion. The framework leverages a limited amount of labeled data together with abundant unlabeled samples to achieve robust and scalable distraction detection. An adaptive pseudo-label optimization strategy is introduced, incorporating category-aware pseudo-label thresholding, delayed pseudo-label scheduling, and a confidence-weighted pseudo-label loss to dynamically balance pseudo-label quality and training stability. To enhance fine-grained perception of subtle driver behaviors, a Deformable Pyramid Sparse Transformer (DPST) module is integrated into a lightweight YOLOv11 detector, enabling precise multi-scale feature alignment and efficient cross-scale semantic fusion. Furthermore, a teacher-guided feature consistency distillation mechanism is employed to promote semantic alignment between teacher and student models at the feature level, mitigating the adverse effects of noisy pseudo-labels. Extensive experiments conducted on the Roboflow Distracted Driving Dataset demonstrate that the proposed method outperforms representative fully supervised baselines in terms of mAP@0.5 and mAP@0.5:0.95 while maintaining a balanced trade-off between precision and recall. These results indicate that the proposed framework provides an effective and practical solution for real-world driver monitoring systems under limited annotation conditions. Full article
(This article belongs to the Section Vehicular Sensing)
35 pages, 2872 KB  
Article
Multi-Agent Reinforcement Learning for Traffic State Estimation on Highways Using Fundamental Diagram and LWR Theory
by Xulei Zhang and Yin Han
Appl. Sci. 2026, 16(3), 1219; https://doi.org/10.3390/app16031219 (registering DOI) - 24 Jan 2026
Abstract
Traffic state estimation (TSE) is a core task in intelligent transportation systems (ITSs) that seeks to infer key operational parameters—such as speed, flow, and density—from limited observational data. Existing methods often face challenges in practical deployment, including limited estimation accuracy, insufficient physical consistency, [...] Read more.
Traffic state estimation (TSE) is a core task in intelligent transportation systems (ITSs) that seeks to infer key operational parameters—such as speed, flow, and density—from limited observational data. Existing methods often face challenges in practical deployment, including limited estimation accuracy, insufficient physical consistency, and weak generalization capability. To address these issues, this paper proposes a hybrid estimation framework that integrates multi-agent reinforcement learning (MARL) with the Lighthill–Whitham–Richards (LWR) traffic flow model. In this framework, each roadside detector is modeled as an agent that adaptively learns fundamental diagram (FD) parameters—the free-flow speed and jam density—by fusing local detector measurements with global CAV trajectory sequences via an interactive attention mechanism. The learned parameters are then passed to an LWR solver to perform sequential (rolling) prediction of traffic states across the entire road segment. We design a reward function that jointly penalizes estimation error and violations of physical constraints, enabling the agents to learn accurate and physically consistent dynamic traffic state estimates through interaction with the physics-based LWR environment. Experiments on simulated and real-world datasets demonstrate that the proposed method outperforms existing models in estimation accuracy, real-time performance, and cross-scenario generalization. It faithfully reproduces dynamic traffic phenomena, such as shockwaves and queue waves, demonstrating robustness and practical potential for deployment in complex traffic environments. Full article
(This article belongs to the Special Issue Research and Estimation of Traffic Flow Characteristics)
18 pages, 3973 KB  
Article
Optimization of Energy Consumption Saving of Passenger Railway Traffic Using Neural Network Systems
by Wojciech Gamon, Jarosław Konieczny and Krzysztof Labisz
Energies 2026, 19(3), 605; https://doi.org/10.3390/en19030605 (registering DOI) - 24 Jan 2026
Abstract
This paper deals with the issue concerning the optimization of energy consumption saving in passenger railway traffic. The background is mainly related to the decision to modernize existing trains or purchase new units, which is a key dilemma for rail transport managers. Concerning [...] Read more.
This paper deals with the issue concerning the optimization of energy consumption saving in passenger railway traffic. The background is mainly related to the decision to modernize existing trains or purchase new units, which is a key dilemma for rail transport managers. Concerning the methods used for the determination of the proper results, there is a very wide range of possibilities. This issue is complex, encompassing technical, economic, environmental, and social aspects; therefore, artificial intelligence methods were used for analysis. The obtained results have shown that the choice is not clear-cut, as each option offers both benefits and limitations. The investigations are based on real measurement values obtained from a Polish regional railway. In conclusion, it can be found that the final decision should take into account the long-term goals and the specific characteristics of the given rail system. Several factors influencing the energy consumption were taken into account. So, the aim of this paper was achieved, and the main factors were determined, which have influenced energy consumption and its impact, as well as the possibility of energy consumption reduction. Full article
(This article belongs to the Special Issue State-of-the-Art Energy Saving in the Transport Industries)
Show Figures

Figure 1

48 pages, 1184 KB  
Systematic Review
Machine Learning, Neural Networks, and Computer Vision in Addressing Railroad Accidents, Railroad Tracks, and Railway Safety: An Artificial Intelligence Review
by Damian Frej, Lukasz Pawlik and Jacek Lukasz Wilk-Jakubowski
Appl. Sci. 2026, 16(3), 1184; https://doi.org/10.3390/app16031184 - 23 Jan 2026
Abstract
Ensuring robust railway safety is paramount for efficient and reliable transportation systems, a challenge increasingly addressed through advancements in artificial intelligence (AI). This review paper comprehensively explores the burgeoning role of AI in enhancing the safety of railway operations, focusing on key contributions [...] Read more.
Ensuring robust railway safety is paramount for efficient and reliable transportation systems, a challenge increasingly addressed through advancements in artificial intelligence (AI). This review paper comprehensively explores the burgeoning role of AI in enhancing the safety of railway operations, focusing on key contributions from machine learning, neural networks, and computer vision. We synthesize current research that leverages these sophisticated AI methodologies to mitigate risks associated with railroad accidents and optimize railroad tracks management. The scope of this review encompasses diverse applications, including real-time monitoring of track conditions, predictive maintenance for infrastructure components, automated defect detection, and intelligent systems for obstacle and intrusion detection. Furthermore, it delves into the use of AI in assessing human factors, improving signaling systems, and analyzing accident/incident reports for proactive risk management. By examining the integration of advanced analytical techniques into various facets of railway operations, this paper highlights how AI is transforming traditional safety paradigms, paving the way for more resilient, efficient, and secure railway networks worldwide. Full article
35 pages, 7523 KB  
Review
Fiber-Optical-Sensor-Based Technologies for Future Smart-Road-Based Transportation Infrastructure Applications
by Ugis Senkans, Nauris Silkans, Remo Merijs-Meri, Viktors Haritonovs, Peteris Skels, Jurgis Porins, Mayara Sarisariyama Siverio Lima, Sandis Spolitis, Janis Braunfelds and Vjaceslavs Bobrovs
Photonics 2026, 13(2), 106; https://doi.org/10.3390/photonics13020106 - 23 Jan 2026
Abstract
The rapid evolution of smart transportation systems necessitates the integration of advanced sensing technologies capable of supporting the real-time, reliable, and cost-effective monitoring of road infrastructure. Fiber-optic sensor (FOS) technologies, given their high sensitivity, immunity to electromagnetic interference, and suitability for harsh environments, [...] Read more.
The rapid evolution of smart transportation systems necessitates the integration of advanced sensing technologies capable of supporting the real-time, reliable, and cost-effective monitoring of road infrastructure. Fiber-optic sensor (FOS) technologies, given their high sensitivity, immunity to electromagnetic interference, and suitability for harsh environments, have emerged as promising tools for enabling intelligent transportation infrastructure. This review critically examines the current landscape of classical mechanical and electrical sensor realization in monitoring solutions. Focus is also given to fiber-optic-sensor-based solutions for smart road applications, encompassing both well-established techniques such as Fiber Bragg Grating (FBG) sensors and distributed sensing systems, as well as emerging hybrid sensor networks. The article examines the most topical physical parameters that can be measured by FOSs in road infrastructure monitoring to support traffic monitoring, structural health assessment, weigh-in-motion (WIM) system development, pavement condition evaluation, and vehicle classification. In addition, strategies for FOS integration with digital twins, machine learning, artificial intelligence, quantum sensing, and Internet of Things (IoT) platforms are analyzed to highlight their potential for data-driven infrastructure management. Limitations related to deployment, scalability, long-term reliability, and standardization are also discussed. The review concludes by identifying key technological gaps and proposing future research directions to accelerate the adoption of FOS technologies in next-generation road transportation systems. Full article
(This article belongs to the Special Issue Advances in Optical Fiber Sensing Technology)
Show Figures

Figure 1

21 pages, 846 KB  
Systematic Review
Operational AI for Multimodal Urban Transport: A Systematic Literature Review and Deployment Framework for Multi-Objective Control and Electrification
by Alexandros Deligiannis and Michael Madas
Logistics 2026, 10(2), 29; https://doi.org/10.3390/logistics10020029 - 23 Jan 2026
Abstract
Background: Artificial intelligence (AI) in urban and multimodal transport has demonstrated strong potential; however, real-world deployment remains constrained by limited governance-ready design, fragmented data ecosystems, and single-objective optimization practices. The resulting problem is that agencies lack a reproducible, deployment-ready architecture that links [...] Read more.
Background: Artificial intelligence (AI) in urban and multimodal transport has demonstrated strong potential; however, real-world deployment remains constrained by limited governance-ready design, fragmented data ecosystems, and single-objective optimization practices. The resulting problem is that agencies lack a reproducible, deployment-ready architecture that links data fusion, multi-objective optimization, and electrification constraints into daily multimodal operational decision making. Methods: This study presents a systematic review and synthesis of 145 peer-reviewed studies on network control, green routing, digital twins, and electric-bus scheduling, conducted in accordance with PRISMA 2020 using predefined inclusion and exclusion criteria. Based on these findings, a deployment-oriented operational AI framework is developed. Results: The proposed architecture comprises five interoperable layers—data ingestion, streaming analytics, optimization services, decision evaluation, and governance monitoring—supporting scalability, reproducibility, and transparency. Rather than producing a single optimal solution, the framework provides decision-ready trade-offs across service quality, cost efficiency, and sustainability while accounting for uncertainty, reliability, and electrification constraints. The approach is solver-agnostic, supporting evolutionary and learning-based techniques. Conclusions: A Thessaloniki-based multimodal case study demonstrates how reproducible AI workflows can connect real-time data streams, optimization, and institutional decision making for continuous multimodal transport management under operational constraints. Full article
Show Figures

Graphical abstract

23 pages, 6538 KB  
Article
Multi-Scale Graph-Decoupling Spatial–Temporal Network for Traffic Flow Forecasting in Complex Urban Environments
by Hongtao Li, Wenzheng Liu and Huaixian Chen
Electronics 2026, 15(3), 495; https://doi.org/10.3390/electronics15030495 - 23 Jan 2026
Viewed by 25
Abstract
Accurate traffic flow forecasting is a fundamental component of Intelligent Transportation Systems and proactive urban mobility management. However, the inherent complexity of urban traffic flow, characterized by non-stationary dynamics and multi-scale temporal dependencies, poses significant modeling challenges. Existing spatio-temporal models often struggle to [...] Read more.
Accurate traffic flow forecasting is a fundamental component of Intelligent Transportation Systems and proactive urban mobility management. However, the inherent complexity of urban traffic flow, characterized by non-stationary dynamics and multi-scale temporal dependencies, poses significant modeling challenges. Existing spatio-temporal models often struggle to reconcile the discrepancy between static physical road constraints and highly dynamic, state-dependent spatial correlations, while their reliance on fixed temporal receptive fields limits the capacity to disentangle overlapping periodicities and stochastic fluctuations. To bridge these gaps, this study proposes a novel Multi-scale Graph-Decoupling Spatial–temporal Network (MS-GSTN). MS-GSTN leverages a Hierarchical Moving Average decomposition module to recursively partition raw traffic flow signals into constituent patterns across diverse temporal resolutions, ranging from systemic daily trends to high-frequency transients. Subsequently, a Tri-graph Spatio-temporal Fusion module synergistically models scale-specific dependencies by integrating an adaptive temporal graph, a static spatial graph, and a data-driven dynamic spatial graph within a unified architecture. Extensive experiments on four large-scale real-world benchmark datasets demonstrate that MS-GSTN consistently achieves superior forecasting accuracy compared to representative state-of-the-art models. Quantitatively, the proposed framework yields an overall reduction in Mean Absolute Error of up to 6.2% and maintains enhanced stability across multiple forecasting horizons. Visualization analysis further confirms that MS-GSTN effectively identifies scale-dependent spatial couplings, revealing that long-term traffic flow trends propagate through global network connectivity while short-term variations are governed by localized interactions. Full article
Show Figures

Figure 1

27 pages, 3850 KB  
Article
A Robust Meta-Learning-Based Map-Matching Method for Vehicle Navigation in Complex Environments
by Fei Meng and Jiale Zhao
Symmetry 2026, 18(1), 210; https://doi.org/10.3390/sym18010210 - 22 Jan 2026
Viewed by 21
Abstract
Map matching is a fundamental technique for aligning noisy GPS trajectory data with digital road networks and constitutes a key component of Intelligent Transportation Systems (ITS) and Location-Based Services (LBS). Nevertheless, existing approaches still suffer from notable limitations in complex environments, particularly urban [...] Read more.
Map matching is a fundamental technique for aligning noisy GPS trajectory data with digital road networks and constitutes a key component of Intelligent Transportation Systems (ITS) and Location-Based Services (LBS). Nevertheless, existing approaches still suffer from notable limitations in complex environments, particularly urban and urban-like scenarios characterized by heterogeneous GPS noise and sparse observations, including inadequate adaptability to dynamically varying noise, unavoidable trade-offs between real-time efficiency and matching accuracy, and limited generalization capability across heterogeneous driving behaviors. To overcome these challenges, this paper presents a Meta-learning-driven Progressive map-Matching (MPM) method with a symmetry-aware design, which integrates a two-layer pattern-mining-based noise-robust meta-learning mechanism with a dynamic weight adjustment strategy. By explicitly modeling topological symmetry in road networks, symmetric trajectory patterns, and symmetric noise variation characteristics, the proposed method effectively enhances prior knowledge utilization, accelerates online adaptation, and achieves a more favorable balance between accuracy and computational efficiency. Extensive experiments on two real-world datasets demonstrate that MPM consistently outperforms state-of-the-art methods, achieving up to 10–15% improvement in matching accuracy while reducing online matching latency by over 30% in complex urban environments. Furthermore, the symmetry-aware design significantly improves robustness against asymmetric interference, thereby providing a reliable and scalable solution for high-precision map matching in complex and dynamic traffic environments. Full article
Show Figures

Figure 1

13 pages, 1497 KB  
Article
A Spatio-Temporal Model for Intelligent Vehicle Navigation Using Big Data and SparkML LSTM
by Imad El Mallahi, Jamal Riffi, Hamid Tairi, Mostafa El Mallahi and Mohamed Adnane Mahraz
World Electr. Veh. J. 2026, 17(1), 54; https://doi.org/10.3390/wevj17010054 (registering DOI) - 22 Jan 2026
Viewed by 11
Abstract
The rapid development of autonomous driving systems has increased the demand for scalable frameworks capable of modeling vehicle motion patterns in complex traffic environments. This paper proposes a big data spatio-temporal modeling architecture that integrates Apache Spark version 4.0.1 (SparkML) with Long Short-Term [...] Read more.
The rapid development of autonomous driving systems has increased the demand for scalable frameworks capable of modeling vehicle motion patterns in complex traffic environments. This paper proposes a big data spatio-temporal modeling architecture that integrates Apache Spark version 4.0.1 (SparkML) with Long Short-Term Memory (LSTM) networks to analyze and classify vehicle trajectory patterns. The proposed SparkML–LSTM framework exploits Spark’s distributed processing capabilities and LSTM’s strength in sequential learning to handle large-scale traffic trajectory data efficiently. Experiments were conducted using the DETRAC dataset, which is a large-scale benchmark for vehicle detection and multi-object tracking consisting of more than 10 h of video captured at 24 different locations. The videos were recorded at 25 frames per second with a resolution of 960 × 540 pixels and annotated across more than 140,000 frames, covering 8.250 vehicles and approximately 1.21 million bounding box annotations. The dataset provides detailed annotations, including vehicle categories (Car, Bus, Van, Others), weather conditions (Sunny, Cloudy, Rainy, Night), occlusion ratio, truncation ratio, and vehicle scale. Based on the extracted trajectory features, vehicle motion patterns were categorized into predefined movement classes derived from trajectory dynamics. The experimental results demonstrate strong classification performance. These findings suggest that the proposed SparkML–LSTM architecture is effective for large-scale spatio-temporal trajectory modeling and traffic behavior analysis, and can serve as a foundation for higher-level decision-making modules in intelligent transportation system. Full article
(This article belongs to the Section Automated and Connected Vehicles)
Show Figures

Figure 1

20 pages, 2671 KB  
Article
Semantic-Aligned Multimodal Vision–Language Framework for Autonomous Driving Decision-Making
by Feng Peng, Shangju She and Zejian Deng
Machines 2026, 14(1), 125; https://doi.org/10.3390/machines14010125 - 21 Jan 2026
Viewed by 56
Abstract
Recent advances in Large Vision–Language Models (LVLMs) have demonstrated strong cross-modal reasoning capabilities, offering new opportunities for decision-making in autonomous driving. However, existing end-to-end approaches still suffer from limited semantic consistency, weak task controllability, and insufficient interpretability. To address these challenges, we propose [...] Read more.
Recent advances in Large Vision–Language Models (LVLMs) have demonstrated strong cross-modal reasoning capabilities, offering new opportunities for decision-making in autonomous driving. However, existing end-to-end approaches still suffer from limited semantic consistency, weak task controllability, and insufficient interpretability. To address these challenges, we propose SemAlign-E2E (Semantic-Aligned End-to-End), a semantic-aligned multimodal LVLM framework that unifies visual, LiDAR, and task-oriented textual inputs through cross-modal attention. This design enables end-to-end reasoning from scene understanding to high-level driving command generation. Beyond producing structured control instructions, the framework also provides natural-language explanations to enhance interpretability. We conduct extensive evaluations on the nuScenes dataset and CARLA simulation platform. Experimental results show that SemAlign-E2E achieves substantial improvements in driving stability, safety, multi-task generalization, and semantic comprehension, consistently outperforming state-of-the-art baselines. Notably, the framework exhibits superior behavioral consistency and risk-aware decision-making in complex traffic scenarios. These findings highlight the potential of LVLM-driven semantic reasoning for autonomous driving and provide a scalable pathway toward future semantic-enhanced end-to-end driving systems. Full article
(This article belongs to the Special Issue Control and Path Planning for Autonomous Vehicles)
Show Figures

Figure 1

20 pages, 534 KB  
Entry
Digital Transformation in Port Logistics
by Zhenqing Su
Encyclopedia 2026, 6(1), 28; https://doi.org/10.3390/encyclopedia6010028 - 20 Jan 2026
Viewed by 64
Definition
Digital transformation in port logistics represents a profound and systemic shift in the way maritime trade and supply chain operations are designed, coordinated, and governed through the pervasive integration of advanced digital technologies and data-driven management practices. It extends beyond the mere digitization [...] Read more.
Digital transformation in port logistics represents a profound and systemic shift in the way maritime trade and supply chain operations are designed, coordinated, and governed through the pervasive integration of advanced digital technologies and data-driven management practices. It extends beyond the mere digitization of paper-based documents into electronic formats and beyond the digitalization of isolated processes with IT tools. Transformation involves reconfiguring organizational structures, decision-making logics, and value creation models around connectivity, automation, and predictive intelligence. In practice, it includes the adoption of smart port technologies such as the Internet of Things, 5G communication networks, digital twins, blockchain-based trade documentation, and artificial intelligence applied to vessel scheduling and cargo planning. It also encompasses collaborative platforms like port community systems that link shipping companies, terminal operators, freight forwarders, customs, and hinterland transport providers into data-driven ecosystems. The purpose of digital transformation is not only to improve efficiency and reduce operational bottlenecks, but also to enhance resilience against disruptions, ensure sustainability in line with decarbonization goals, and reposition ports as orchestrators of trade networks rather than passive providers of physical infrastructure. Full article
(This article belongs to the Collection Encyclopedia of Social Sciences)
Show Figures

Figure 1

22 pages, 1918 KB  
Article
Edge-VisionGuard: A Lightweight Signal-Processing and AI Framework for Driver State and Low-Visibility Hazard Detection
by Manuel J. C. S. Reis, Carlos Serôdio and Frederico Branco
Appl. Sci. 2026, 16(2), 1037; https://doi.org/10.3390/app16021037 - 20 Jan 2026
Viewed by 91
Abstract
Driving safety under low-visibility or distracted conditions remains a critical challenge for intelligent transportation systems. This paper presents Edge-VisionGuard, a lightweight framework that integrates signal processing and edge artificial intelligence to enhance real-time driver monitoring and hazard detection. The system fuses multi-modal sensor [...] Read more.
Driving safety under low-visibility or distracted conditions remains a critical challenge for intelligent transportation systems. This paper presents Edge-VisionGuard, a lightweight framework that integrates signal processing and edge artificial intelligence to enhance real-time driver monitoring and hazard detection. The system fuses multi-modal sensor data—including visual, inertial, and illumination cues—to jointly estimate driver attention and environmental visibility. A hybrid temporal–spatial feature extractor (TS-FE) is introduced, combining convolutional and B-spline reconstruction filters to improve robustness against illumination changes and sensor noise. To enable deployment on resource-constrained automotive hardware, a structured pruning and quantization pipeline is proposed. Experiments on synthetic VR-based driving scenes demonstrate that the full-precision model achieves 89.6% driver-state accuracy (F1 = 0.893) and 100% visibility accuracy, with an average inference latency of 16.5 ms. After 60% parameter reduction and short fine-tuning, the pruned model preserves 87.1% accuracy (F1 = 0.866) and <3 ms latency overhead. These results confirm that Edge-VisionGuard maintains near-baseline performance under strict computational constraints, advancing the integration of computer vision and Edge AI for next-generation safe and reliable driving assistance systems. Full article
(This article belongs to the Special Issue Advances in Virtual Reality and Vision for Driving Safety)
Show Figures

Figure 1

18 pages, 1356 KB  
Perspective
Advent of Artificial Intelligence in Spine Research: An Updated Perspective
by Apratim Maity, Ethan D. L. Brown, Ryan A. McCann, Aryaa Karkare, Emily A. Orsino, Shaila D. Ghanekar, Barnabas Obeng-Gyasi, Sheng-fu Larry Lo, Daniel M. Sciubba and Aladine A. Elsamadicy
J. Clin. Med. 2026, 15(2), 820; https://doi.org/10.3390/jcm15020820 - 20 Jan 2026
Viewed by 107
Abstract
Artificial intelligence (AI) has rapidly evolved from an experimental tool in spine research to a multi-domain framework that has significantly influenced imaging analysis, surgical decision-making, and individualized outcome prediction. Recent advances have expanded beyond isolated applications, enabling automated image interpretation, patient-specific risk stratification, [...] Read more.
Artificial intelligence (AI) has rapidly evolved from an experimental tool in spine research to a multi-domain framework that has significantly influenced imaging analysis, surgical decision-making, and individualized outcome prediction. Recent advances have expanded beyond isolated applications, enabling automated image interpretation, patient-specific risk stratification, discovery of qualitative phenotypes, and integration of heterogeneous clinical and biomechanical data. These developments signal a shift toward more comprehensive, context-aware analytic systems capable of supporting complex clinical workflows in spine care. Despite these gains, widespread clinical adoption remains limited. High internal performance metrics do not consistently translate into reliable generalizability, interpretability, or real-world clinical readiness. Persistent challenges, which include dataset heterogeneity, transportability across institutions, alignment with clinical decision-making processes, and appropriate validation strategies, continue to constrain widespread implementation. In this perspective, we synthesize post-2019 advances in spine AI across key application domains: imaging analysis, predictive modeling and decision support, qualitative phenotyping, and emerging hybrid and language-based frameworks through a unified clinical-readiness lens. By examining how methodological progress aligns with clinical context, validation rigor, and interpretability, we highlight both the transformative potential of AI in spine research and the critical steps required for responsible, effective integration into routine clinical practice. Full article
Show Figures

Figure 1

51 pages, 4232 KB  
Article
Intelligent Charging Reservation and Trip Planning of CAEVs and UAVs
by Palwasha W. Shaikh, Hussein T. Mouftah and Burak Kantarci
Electronics 2026, 15(2), 440; https://doi.org/10.3390/electronics15020440 - 19 Jan 2026
Viewed by 96
Abstract
Connected and Autonomous Electric Vehicles (CAEVs) and Uncrewed Aerial Vehicles (UAVs) are critical components of future Intelligent Transportation Systems (ITS), yet their deployment remains constrained by fragmented charging infrastructures and the lack of coordinated reservation and trip planning across static, dynamic wireless, and [...] Read more.
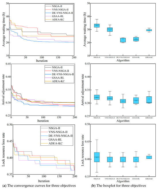
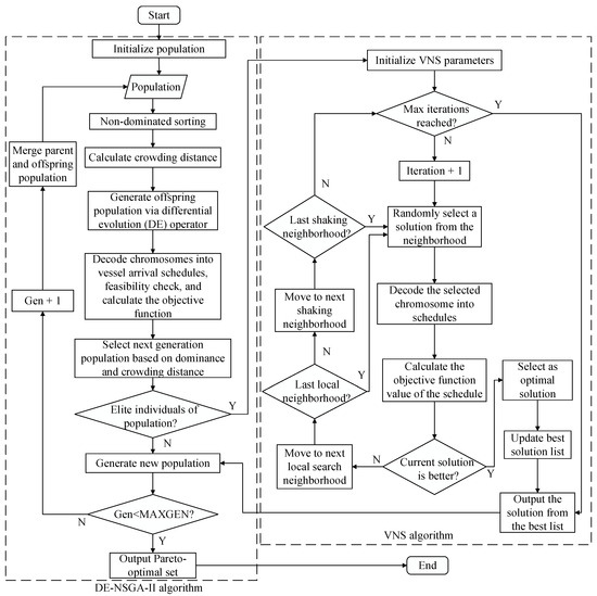
Connected and Autonomous Electric Vehicles (CAEVs) and Uncrewed Aerial Vehicles (UAVs) are critical components of future Intelligent Transportation Systems (ITS), yet their deployment remains constrained by fragmented charging infrastructures and the lack of coordinated reservation and trip planning across static, dynamic wireless, and vehicle-to-vehicle (V2V) charging networks using magnetic resonance and laser-based power transfer. Existing solutions often struggle with misalignment sensitivity, unpredictable arrivals, and disconnected ground–aerial scheduling. This work introduces a three-layer architecture that integrates a handshake protocol for coordinated charging and billing, a misalignment correction algorithm for magnetic resonance and laser-based systems, and three scheduling strategies: Static Heuristic Charging Scheduling and Planning (SH-CSP), Dynamic Heuristic Charging Scheduling and Planning (DH-CSP), and the Safety, Scheduling, and Sustainability-Aware Feasibility-Enhanced Deep Deterministic Policy Gradient (SAFE-DDPG). SAFE-DDPG extends vanilla DDPG with feasibility-aware action filtering, prioritized replay, and adaptive exploration to enable real-time scheduling in heterogeneous and congested charging networks. Results show that SAFE-DDPG significantly improves scheduling efficiency, reducing average wait times by over 70% compared to DH-CSP and over 85% compared to SH-CSP, demonstrating its potential to support scalable and coordinated ground–aerial charging ecosystems. Full article
Show Figures

Figure 1

16 pages, 4339 KB  
Article
Reinforcement Learning Technique for Self-Healing FBG Sensor Systems in Optical Wireless Communication Networks
by Rénauld A. Dellimore, Jyun-Wei Li, Hung-Wei Huang, Amare Mulatie Dehnaw, Cheng-Kai Yao, Pei-Chung Liu and Peng-Chun Peng
Appl. Sci. 2026, 16(2), 1012; https://doi.org/10.3390/app16021012 - 19 Jan 2026
Viewed by 141
Abstract
This paper proposes a large-scale, self-healing multipoint fiber Bragg grating (FBG) sensor network that employs reinforcement learning (RL) techniques to enhance the resilience and efficiency of optical wireless communication networks. The system features a mesh-structured, self-healing ring-mesh architecture employing 2 × 2 optical [...] Read more.
This paper proposes a large-scale, self-healing multipoint fiber Bragg grating (FBG) sensor network that employs reinforcement learning (RL) techniques to enhance the resilience and efficiency of optical wireless communication networks. The system features a mesh-structured, self-healing ring-mesh architecture employing 2 × 2 optical switches, enabling robust multipoint sensing and fault tolerance in the event of one or more link failures. To further extend network coverage and support distributed deployment scenarios, free-space optical (FSO) links are integrated as wireless optical backhaul between central offices and remote monitoring sites, including structural health, renewable energy, and transportation systems. These FSO links offer high-speed, line-of-sight connections that complement physical fiber infrastructure, particularly in locations where cable deployment is impractical. Additionally, RL-based artificial intelligence (AI) techniques are employed to enable intelligent path selection, optimize routing, and enhance network reliability. Experimental results confirm that the RL-based approach effectively identifies optimal sensing paths among multiple routing options, both wired and wireless, resulting in reduced energy consumption, extended sensor network lifespan, and improved transmission delay. The proposed hybrid FSO–fiber self-healing sensor system demonstrates high survivability, scalability, and low routing path loss, making it a strong candidate for future services and mission-critical applications. Full article
(This article belongs to the Section Electrical, Electronics and Communications Engineering)
Show Figures

Figure 1

Back to TopTop