Sign in to use this feature.

Years

Between: -

Subjects

remove_circle_outline
remove_circle_outline
remove_circle_outline
remove_circle_outline
remove_circle_outline
remove_circle_outline
remove_circle_outline
remove_circle_outline
remove_circle_outline

Journals

remove_circle_outline
remove_circle_outline
remove_circle_outline
remove_circle_outline
remove_circle_outline
remove_circle_outline
remove_circle_outline
remove_circle_outline
remove_circle_outline
remove_circle_outline
remove_circle_outline
remove_circle_outline
remove_circle_outline
remove_circle_outline
remove_circle_outline
remove_circle_outline
remove_circle_outline
remove_circle_outline
remove_circle_outline
remove_circle_outline
remove_circle_outline
remove_circle_outline
remove_circle_outline
remove_circle_outline
remove_circle_outline
remove_circle_outline
remove_circle_outline
remove_circle_outline
remove_circle_outline
remove_circle_outline
remove_circle_outline

Article Types

Countries / Regions

remove_circle_outline
remove_circle_outline
remove_circle_outline
remove_circle_outline
remove_circle_outline
remove_circle_outline
remove_circle_outline
remove_circle_outline

Search Results (6,708)

Search Parameters:
Keywords = Inflammatory profile

Order results
Result details
Results per page
Select all
Export citation of selected articles as:
17 pages, 1937 KB  
Article
Phloroglucinaldehyde Alleviates High-Fat-Diet-Induced MAFLD via Its Antioxidant and Anti-Inflammatory Properties
by Jijun Tan, Jianhua He, Hongfu Zhang and Shusong Wu
Foods 2026, 15(3), 437; https://doi.org/10.3390/foods15030437 (registering DOI) - 25 Jan 2026
Abstract
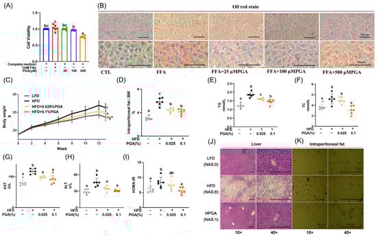
Metabolic associated fatty liver disease (MAFLD), redefined from non-alcoholic fatty liver disease (NAFLD), is a global health concern driving the search for dietary interventions based on natural compounds. Phloroglucinaldehyde (PGA), a primary phenolic metabolite of the widely consumed anthocyanin cyanidin-3-glucoside (C3G) found in [...] Read more.
Metabolic associated fatty liver disease (MAFLD), redefined from non-alcoholic fatty liver disease (NAFLD), is a global health concern driving the search for dietary interventions based on natural compounds. Phloroglucinaldehyde (PGA), a primary phenolic metabolite of the widely consumed anthocyanin cyanidin-3-glucoside (C3G) found in berries and other fruits, has emerged as a promising candidate due to its potential higher bioavailability than its parent compound. This study investigates the protective effects of PGA against high-fat diet (HFD)-induced MAFLD. Using both in vitro (LO2 cells) and in vivo (C57BL/6J mice) models, we found that PGA administration significantly attenuated body weight gain and hepatic steatosis, while reducing serum levels of TG, TC, liver transaminases (AST & ALT), and insulin resistance (p < 0.05). Further liver lipidomic profiling revealed that PGA supplementation specifically down-regulated 46 lipid species (p < 0.05), predominantly triglycerides characterized by long-chain and very-long-chain saturated fatty acids. Mechanistically, PGA enhanced the hepatic antioxidant capacity by increasing superoxide dismutase (SOD) activity (p < 0.05) and decreasing malondialdehyde (MDA) (p < 0.05) and exerted anti-inflammatory effects by reducing pro-inflammatory cytokines (IL-6, TNF, MCP-1) (p < 0.05) and endotoxin levels (p < 0.05). Correlation analyses further linked the down-regulated lipids to improvements in oxidative stress and inflammation. Our findings underscore that PGA, a key bioactive metabolite derived from dietary anthocyanins, alleviates MAFLD through its potent antioxidant and anti-inflammatory properties, highlighting its potential as a functional food ingredient or nutraceutical for metabolic health. Full article
(This article belongs to the Section Plant Foods)
Show Figures

Figure 1

21 pages, 4266 KB  
Article
Traffic-Related Emissions Induce Angiotensin II-Dependent Oxidative Stress in the Hippocampus of ApoE-Null Male Mice
by Tyler D. Armstrong, Usa Suwannasual, Analana Stanley, Bailee Johnson, Victoria L. Youngblood, Isabella Santiago, Mickaela Cook, Sophia M. Giasolli and Amie K. Lund
Antioxidants 2026, 15(2), 161; https://doi.org/10.3390/antiox15020161 (registering DOI) - 25 Jan 2026
Abstract
Traffic-related air pollution (TRAP) is known to contribute to oxidative stress in the central nervous system (CNS) and has been linked to increased risk of Alzheimer’s disease (AD). Alterations in the renin–angiotensin system (RAS), specifically increased angiotensin II (Ang II) signaling via the [...] Read more.
Traffic-related air pollution (TRAP) is known to contribute to oxidative stress in the central nervous system (CNS) and has been linked to increased risk of Alzheimer’s disease (AD). Alterations in the renin–angiotensin system (RAS), specifically increased angiotensin II (Ang II) signaling via the angiotensin II type 1 (AT1) receptor, are implicated in increased oxidative stress in the CNS via activation of NADPH oxidase (NOX). As exposure to TRAP may further elevate AD risk, we investigated whether exposure to inhaled mixed gasoline and diesel vehicle emissions (MVE) promotes RAS-dependent expression of factors that contribute to AD pathophysiology in an apolipoprotein E-deficient (ApoE−/−) mouse model. Male ApoE−/− mice (6–8 weeks old) on a high-fat diet were treated with either an ACE inhibitor (captopril, 4 mg/kg/day) or water and exposed to filtered air (FA) or MVE (200 µg PM/m3) for 30 days. MVE exposure elevated plasma Ang II, inflammation, and oxidative stress in the hippocampus, associated with increased levels of Aph-1 homolog B (APH1B), a gamma-secretase subunit, and beta-secretase 1 (BACE1), involved in Aβ production. Each of these endpoints was normalized with ACEi treatment. These findings indicate that TRAP exposure in ApoE−/− mice drives a RAS- and NOX-dependent oxidative and inflammatory response and shifts Aβ processing towards an amyloidogenic profile before overt Aβ deposition, suggesting a potential therapeutic approach for air pollution-induced AD risk. Full article
(This article belongs to the Special Issue Oxidative Stress Induced by Air Pollution, 3rd Edition)
Show Figures

Figure 1

22 pages, 3998 KB  
Article
Evaluation of Polyphenol-Rich Lemon Peel Extract Use in a Zebrafish Model of Spinal Cord Injury: Morphology, Repair-Associated Markers, and Inflammatory Profile
by Mirea Sicari, Lidia Pansera, Kamel Mhalhel, Marialuisa Aragona, Mariarosaria Galeano, Michele Rosario Colonna, Maria Levanti, Rosaria Laurà, Francesco Abbate, Antonino Germanà and Giuseppe Montalbano
Int. J. Mol. Sci. 2026, 27(3), 1201; https://doi.org/10.3390/ijms27031201 (registering DOI) - 25 Jan 2026
Abstract
Flavonoids are a diverse group of natural polyphenolic compounds, recognized for their ability to modulate cellular pathways and mitigate the pathological processes of many neurodegenerative diseases. This study investigates the neurotrophic potential of a polyphenolic-rich lemon peel extract (Lpe) in a Zebrafish larvae [...] Read more.
Flavonoids are a diverse group of natural polyphenolic compounds, recognized for their ability to modulate cellular pathways and mitigate the pathological processes of many neurodegenerative diseases. This study investigates the neurotrophic potential of a polyphenolic-rich lemon peel extract (Lpe) in a Zebrafish larvae spinal cord injury (SCI) model. To evaluate its potential effects, embryos were divided into six experimental groups: a baseline control group in which larvae were neither subjected to spinal cord injury nor treated (Ctrl Group); a group with larvae subjected to spinal cord injury at 3 dpf without treatment (SCI Group); a group treated continuously with Lpe (25 µg/mL) from 0 to 5 dpf without injury (Continuous Group); a group treated continuously with Lpe and injured at 3 dpf (Continuous SCI Group); a group treated with Lpe starting at 3 dpf without injury (Curative Group); and finally, a group injured at 3 dpf and treated simultaneously with Lpe (Curative SCI Group). Lpe treatment significantly downregulated proinflammatory cytokines (tnfa, il1b, and xcl8), and modulated the neuroregenerative pathways Wnt/β catenin, and neurotrophic factor Bdnf. Immunohistochemical analysis further revealed Sox2-positive cells localized around the central canal, consistent with activation of ependymal progenitor populations involved in injury-induced repair processes. These findings support the exploration of Lpe for mitigating SCI-induced damage. Full article
(This article belongs to the Special Issue Animal Research Model for Neurological Diseases, 2nd Edition)
Show Figures

Figure 1

33 pages, 2702 KB  
Review
Beneficial Effects of Fisetin, a Senotherapeutic Compound, in Women’s Reproductive Health and Diseases: Evidence from In Vitro to Clinical Studies
by Samya El Sayed, D’leela Saiyed, Valeria I. Macri, Awurakua Asamoah-Mensah, James H. Segars and Md Soriful Islam
Nutrients 2026, 18(3), 393; https://doi.org/10.3390/nu18030393 (registering DOI) - 25 Jan 2026
Abstract
Fisetin is a naturally occurring flavonoid, a type of polyphenol found in fruits and vegetables such as strawberries, apples, persimmons, and onions. It has gained increasing attention for its antioxidant properties (enhancement of SOD1 and CAT activity and reduction of ROS), anti-inflammatory effects [...] Read more.
Fisetin is a naturally occurring flavonoid, a type of polyphenol found in fruits and vegetables such as strawberries, apples, persimmons, and onions. It has gained increasing attention for its antioxidant properties (enhancement of SOD1 and CAT activity and reduction of ROS), anti-inflammatory effects (suppression of NF-κB signaling), and senotherapeutic activity (senolytic and senomorphic effects). Although numerous studies have examined fisetin in the context of aging and chronic diseases, its role in women’s reproductive health has not been systematically explored. Mechanistically, fisetin regulates several pathophysiological processes, including ovarian aging, fibrosis, angiogenesis, and hormonal regulation, suggesting its potential relevance to female reproductive health and disease. Indeed, emerging evidence indicates that fisetin may support ovarian function and hormonal balance, modulate fibrosis and metabolism in benign gynecologic conditions, and suppress cell growth in gynecologic cancers. Early-phase clinical studies in non-gynecologic conditions suggest an acceptable safety profile, although evidence in reproductive health remains absent. This review summarizes current experimental and clinical evidence, identifies critical gaps in mechanistic understanding, and discusses future directions for advancing fisetin as a promising non-hormonal therapeutic option in reproductive health and diseases. Full article
(This article belongs to the Special Issue Linking Fruit and Vegetable Bioactives to Human Health and Wellness)
Show Figures

Figure 1

18 pages, 1766 KB  
Review
Nutritional and Metabolic Interventions to Prevent and Treat Protein–Energy Wasting in Nondialysis CKD—Narrative Review
by Patrícia Kleinová, Blichová Tímea, Vnučák Matej, Karol Graňák, Kollár Andrej, Ševčíková Katarína and Ivana Dedinská
Nutrients 2026, 18(3), 390; https://doi.org/10.3390/nu18030390 (registering DOI) - 24 Jan 2026
Abstract
Background: Protein–energy wasting (PEW) is a major predictor of morbidity and mortality in patients with chronic kidney disease (CKD), even before the initiation of dialysis. Its multifactorial pathogenesis includes reduced dietary intake, chronic inflammation, metabolic acidosis, hormonal disturbances, and dysbiosis of the gut [...] Read more.
Background: Protein–energy wasting (PEW) is a major predictor of morbidity and mortality in patients with chronic kidney disease (CKD), even before the initiation of dialysis. Its multifactorial pathogenesis includes reduced dietary intake, chronic inflammation, metabolic acidosis, hormonal disturbances, and dysbiosis of the gut microbiota. Early recognition and targeted management are crucial for preventing muscle loss, functional decline, and adverse outcomes. Methods: This narrative review summarises and integrates current evidence from the literature on nutritional and metabolic interventions to prevent and treat protein–energy wasting in patients with nondialysis chronic kidney disease. Relevant clinical trials, meta-analyses, and experimental studies published up to date were evaluated, focusing on dietary strategies, metabolic modulation, physical exercise, and gut microbiome-targeted therapies. Results: Adequate energy and protein intake remain the cornerstone of PEW management, based on available clinical and observational evidence. Individualised diets emphasising high-quality and plant-based proteins, oral nutritional supplements, and ketoanalogues can attenuate muscle wasting. Correction of metabolic acidosis and inflammation enhances protein anabolism and nitrogen balance. Physical exercise acts synergistically with dietary interventions to preserve muscle mass and function. Novel approaches—such as modulating the gut–kidney axis with pre-, pro-, and postbiotics or supplementing with short-chain fatty acids—show promise in improving metabolic and inflammatory profiles. Conclusions: The management of PEW in nondialysis CKD requires a personalised approach that integrates nutrition, physical activity, metabolic correction and microbiome modulation. Early, coordinated intervention may help to slow the progression of CKD and improve patient survival and quality of life. Full article
Show Figures

Figure 1

15 pages, 4429 KB  
Article
Maternal Poly (I:C)-Induced Placental Inflammation and Endocrine Dysfunction Are Associated with Disrupted Corticogenesis in Mouse Offspring
by Catherine Zhou, Callan Baldwin, Shuying Lin, Aaron Hayes, Kathleen Carter, Lir-Wan Fan, Abhay Bhatt and Yi Pang
Brain Sci. 2026, 16(2), 126; https://doi.org/10.3390/brainsci16020126 (registering DOI) - 24 Jan 2026
Abstract
Background/Objectives: Maternal immune activation (MIA) increases the risk of Autism Spectrum Disorders (ASD). Experimental models demonstrate that maternal exposure to bacterial endotoxin or the viral mimic polyinosinic:polycytidylic acid [poly (I:C)] reliably recapitulates ASD-like behavioral abnormalities in offspring, yet the underlying neurobiological mechanisms linking [...] Read more.
Background/Objectives: Maternal immune activation (MIA) increases the risk of Autism Spectrum Disorders (ASD). Experimental models demonstrate that maternal exposure to bacterial endotoxin or the viral mimic polyinosinic:polycytidylic acid [poly (I:C)] reliably recapitulates ASD-like behavioral abnormalities in offspring, yet the underlying neurobiological mechanisms linking MIA to altered neurodevelopment remain incompletely understood. Increasing evidence highlights the placenta as a critical mediator in shaping fetal brain development through immunological and hormonal regulation. Likewise, disruption of placental regulatory functions upon MIA may therefore represent a mechanistic pathway. Here, we investigated how alterations in placental cytokine profiles, innate immune cell composition, and endocrine outputs relate to neuroinflammation and neurogenesis in the offspring. Methods: Pregnant mice at gestational day 12.5 received a single intraperitoneal injection of poly (I:C). Placental macrophages, neutrophils, inflammatory cytokines, and nerve growth factor (NGF) expression were examined 72 h later. Neurodevelopmental outcomes, including microglial activity and neurogenic markers, were evaluated in mouse offspring at postnatal day (P) 1 and 6. Results: MIA induced a significant accumulation of monocytes and neutrophils in the placenta, which was associated with elevated levels of a broad spectrum of inflammatory mediators, including Th17-biased proinflammatory cytokines, chemokines, and adhesion proteins, in the placenta and amniotic fluid. In contrast, the placenta-derived NGF levels were significantly reduced. MIA induced strong and sustained microglial activation in the fetal and neonatal brain. This inflammatory milieu was accompanied by disrupted cortical neurogenesis, characterized by a marked increase in Ki67+ neuronal progenitor cells (NPCs) in the subventricular zone (SVZ), overproduction of early-born Tbr1+ neurons at P1, later-born Satb2+ neurons at P6. Conclusions: Collectively, these findings suggest that heightened Th17 inflammatory signaling, coupled with impaired placental endocrine function, contributes to dysregulated cortical neurogenesis in the offspring. Full article
(This article belongs to the Special Issue Inflammation and Central Nervous System)
Show Figures

Figure 1

17 pages, 6141 KB  
Article
Human DRG Glucocorticoid Receptor Profiling Reveals Targets for Regionally Delivered Steroid Analgesia
by Shaaban A. Mousa, Elsayed Y. Metwally, Xiongjuan Li, Sascha Tafelski, Oscar Andrés Retana Romero, Jörg Piontek, Sascha Treskatsch, Michael Schäfer and Mohammed Shaqura
Cells 2026, 15(3), 223; https://doi.org/10.3390/cells15030223 (registering DOI) - 24 Jan 2026
Abstract
Corticosteroid receptor signaling in primary afferent neurons of the dorsal root ganglion (DRG) has emerged as a potential target to modulate nociception via genomic and nongenomic mechanisms shown in animal pain models. However, the expression landscape of glucocorticoid receptors (GRs) relative to mineralocorticoid [...] Read more.
Corticosteroid receptor signaling in primary afferent neurons of the dorsal root ganglion (DRG) has emerged as a potential target to modulate nociception via genomic and nongenomic mechanisms shown in animal pain models. However, the expression landscape of glucocorticoid receptors (GRs) relative to mineralocorticoid receptors (MRs) in human DRG, their association with pain-related markers, and their functional relevance remain incompletely defined. We analyzed human and rat DRG by mRNA profiling and immunofluorescence confocal microscopy to assess GR/MR expression and complemented these studies with a clinical evaluation of neuraxial corticosteroid delivery. Here, GR transcripts in human DRG were the most abundant among corticosteroid receptor-related genes examined (including MR) and were observed alongside transcripts of pain-signaling molecules. Human DRG immunofluorescence analysis revealed substantial colocalization of GR with calcitonin gene-related peptide (CGRP), a marker of nociceptive unmyelinated C-fibers and thinly myelinated Aδ-fibers, as well as with gial fibrillary acidic protein (GFAP), a marker of satellite glial cells (SGCs), but minimal expression in myelinated neurofilament 200 (RT-200) immunoreactive (IR) human DRG neurons. In addition, GR immunoreactivity was primarily distributed to medium-diameter neurons (40–65 µm). Functionally, preclinical experiments showed that GR activation and MR blockade attenuate inflammatory pain via rapid, nongenomic neuronal mechanisms that counter an intrinsic mineralocorticoid receptor-mediated pronociceptive drive. Consistently, clinical analgesia over at least 3 months after transforaminal plus caudal epidural delivery of GR agonists in chronic radicular pain supports a functional role for neuronal GR signaling within spinal cord and DRG circuits. Together, these molecular, functional, and clinical findings identify GR as a key modulator of sensory neuron excitability and pain, highlight MR as a pronociceptive counterpart, and suggest that selectively enhancing GR signaling or inhibiting MR signaling may offer a potential strategy for improving corticosteroid-based analgesic therapies. Full article
20 pages, 1522 KB  
Review
Semaglutide-Mediated Remodeling of Adipose Tissue in Type 2 Diabetes: Molecular Mechanisms Beyond Glycemic Control
by Tatjana Ábel and Éva Csobod Csajbókné
Int. J. Mol. Sci. 2026, 27(3), 1186; https://doi.org/10.3390/ijms27031186 (registering DOI) - 24 Jan 2026
Abstract
Type 2 diabetes mellitus (T2DM) is characterized not only by chronic hyperglycemia but also by profound adipose tissue dysfunction, including impaired lipid handling, low-grade inflammation, mitochondrial dysfunction, and extracellular matrix (ECM) remodeling. These adipose tissue alterations play a central role in the development [...] Read more.
Type 2 diabetes mellitus (T2DM) is characterized not only by chronic hyperglycemia but also by profound adipose tissue dysfunction, including impaired lipid handling, low-grade inflammation, mitochondrial dysfunction, and extracellular matrix (ECM) remodeling. These adipose tissue alterations play a central role in the development of systemic insulin resistance, ectopic lipid accumulation, and cardiometabolic complications. Glucagon-like peptide-1 receptor agonists (GLP-1RAs), particularly semaglutide, have emerged as highly effective therapies for T2DM and obesity. While their glucose-lowering and appetite-suppressive effects are well established, accumulating evidence indicates that semaglutide exerts pleiotropic metabolic actions that extend beyond glycemic control, with adipose tissue representing a key target organ. This review synthesizes current preclinical and clinical evidence on the molecular and cellular mechanisms through which semaglutide modulates adipose tissue biology in T2DM. We discuss depot-specific effects on visceral and subcutaneous adipose tissue, regulation of adipocyte lipid metabolism and lipolysis, enhancement of mitochondrial biogenesis and oxidative capacity, induction of beige adipocyte programming, modulation of adipokine and cytokine secretion, immunometabolic remodeling, and attenuation of adipose tissue fibrosis and ECM stiffness. Collectively, available data indicate that semaglutide promotes a functional shift in adipose tissue from a pro-inflammatory, lipid-storing phenotype toward a more oxidative, insulin-sensitive, and metabolically flexible state. These adipose-centered adaptations likely contribute to improvements in systemic insulin sensitivity, reduction in ectopic fat deposition, and attenuation of cardiometabolic risk observed in patients with T2DM. Despite compelling mechanistic insights, much of the current evidence derives from animal models or in vitro systems. Human adipose tissue-focused studies integrating molecular profiling, advanced imaging, and longitudinal clinical data are therefore needed to fully elucidate the extra-glycemic actions of semaglutide and to translate these findings into adipose-targeted therapeutic strategies. Full article
(This article belongs to the Special Issue Molecular Insights in Diabetes)
Show Figures

Figure 1

22 pages, 2619 KB  
Article
Probiotics Lactobacillus acidophilus LA4 and Lacticaseibacillus paracasei F5 Alleviate Cognitive Dysfunction in Alzheimer’s Disease Models: A Dual-Screening Study in Drosophila and Mice
by Jia Liu, Guoqing Ren, Siyi Niu, Yongshuai Liu, Yuqing Zhao, Zhenou Sun, Qiaomei Zhu, Jixiang Zhang, Yufeng Mao, Zhengqi Liu, Qingbin Guo and Huanhuan Liu
Foods 2026, 15(3), 429; https://doi.org/10.3390/foods15030429 (registering DOI) - 24 Jan 2026
Abstract
Identifying probiotics that modulate the gut–brain axis is vital for non-pharmacological Alzheimer’s disease (AD) therapy. Through a staged screening from transgenic Drosophila to a D-galactose/AlCl3-induced murine model, Lactobacillus acidophilus LA4 and Lacticaseibacillus paracasei F5 were prioritized for their ability to improve [...] Read more.
Identifying probiotics that modulate the gut–brain axis is vital for non-pharmacological Alzheimer’s disease (AD) therapy. Through a staged screening from transgenic Drosophila to a D-galactose/AlCl3-induced murine model, Lactobacillus acidophilus LA4 and Lacticaseibacillus paracasei F5 were prioritized for their ability to improve climbing indices and reduce Aβ deposition and AChE activity. In AD mice, LA4 and F5 significantly ameliorated cognitive deficits and anxiety-like behaviors. Mechanistically, both strains reduced hippocampal Aβ1–42 and p-Tau levels, inhibited AChE, suppressed pro-inflammatory cytokines (TNF-α, IL-6, IL-1β), and enhanced antioxidant enzymes (SOD, GSH-Px). 16S rRNA analysis revealed restored Firmicutes/Bacteroidetes ratios and enrichment of SCFA-producers (Muribaculaceae, Dubosiella). Metabolomics highlighted remodeled purine and arginine pathways, with strain-specific effects on primary bile acid biosynthesis/sphingolipid metabolism (LA4) and butanoate metabolism/nicotinate and nicotinamide metabolism (F5). Consequently, LA4 and F5 alleviate AD pathology by restructuring microbial and metabolic profiles, thereby mitigating neuroinflammation and oxidative stress. These findings confirm the potential of specific probiotics as functional food ingredients for the prevention and adjuvant treatment of neurodegenerative diseases. Full article
(This article belongs to the Special Issue Application of Probiotics in Foods and Human Health)
Show Figures

Graphical abstract

24 pages, 10802 KB  
Article
NRICM102, a TCM Formula, Attenuates COPD-Relevant Inflammatory Lung Injury in Mice by Improving Pulmonary Function and Reversing Immune Dysregulation
by Yuh-Chiang Shen, Kuo-Tong Liou, Yea-Hwey Wang, Geng-You Liao, Wen-Chi Wei, Cher-Chia Chang, Wen-Fei Chiou, Keng-Chang Tsai, Chun-Tang Chiou, Yaw-Dong Lang, Chia-Ching Liaw and Yi-Chang Su
Pharmaceuticals 2026, 19(2), 199; https://doi.org/10.3390/ph19020199 - 23 Jan 2026
Abstract
Background: Chronic obstructive pulmonary disease (COPD) is a progressive inflammatory lung disorder with limited effective therapies. NRICM102, a traditional multi-herbal formulation originally developed for COVID-19, exhibits anti-inflammatory and immunomodulatory potential. Objectives: The aim of this study was to investigate the therapeutic efficacy of [...] Read more.
Background: Chronic obstructive pulmonary disease (COPD) is a progressive inflammatory lung disorder with limited effective therapies. NRICM102, a traditional multi-herbal formulation originally developed for COVID-19, exhibits anti-inflammatory and immunomodulatory potential. Objectives: The aim of this study was to investigate the therapeutic efficacy of NRICM102 in a COPD-relevant inflammatory lung injury mice model. Methods: Mice were exposed to lipopolysaccharide (LPS) and benzo[a]pyrene (B[a]P) to induce chronic airway inflammation and structural lung damage and treated with NRICM102 (1.5–3.0 g/kg) or dexamethasone. Lung function, histopathology, transcriptomic profiling, and protein expression of key inflammatory markers were assessed. Results: NRICM102 significantly restored LPS+B[a]P-induced enhanced pause (Penh) and arterial oxygen saturation (aO2%), similar to the effect of dexamethasone. Histological analysis revealed marked alveolar damage, inflammatory cell infiltration, and fibrosis in the model group, all of which were significantly attenuated by NRICM102 in a dose-dependent manner, with high-dose (3.0 g/kg) treatment showing pronounced structural preservation. Transcriptomic profiling revealed that NRICM102, particularly at 3.0 g/kg, partially reversed COPD-associated gene expression patterns, characterized by reduced activation of cytokine signaling, chemokine activity, and antigen presentation pathways. GO, DO, and KEGG enrichment analyses indicated selective modulation of immune-related pathways, with high-dose NRICM102 affecting genes involved in adaptive immunity and cytokine receptor interactions, including a subset of 150 reverted genes. Immunofluorescence analysis confirmed dose-dependent reductions in key inflammatory, immune, and mucus-related markers, including IL-1β, NLRP3, Muc5ac, and MMP12 expression. Conclusions: NRICM102 confers significant protective effects against COPD-relevant inflammatory lung injury by improving pulmonary function, preserving lung architecture, and selectively modulating immune and inflammatory pathways. These results provide preclinical evidence supporting the potential of NRICM102 to modulate inflammation and immune responses associated with COPD-related pathology, although further studies are needed to establish its therapeutic relevance. Full article
(This article belongs to the Section Natural Products)
30 pages, 2872 KB  
Article
Formulation and Biological Evaluation of Glycyrrhiza glabra L. Methanolic Extract: An Exploratory Study in the Context of Rosacea
by Iulia Semenescu, Larisa Bora, Adina Octavia Dușe, Claudia Geanina Watz, Ștefana Avram, Szilvia Berkó, Gheorghe Emilian Olteanu, Adina Căta, Zorița Diaconeasa, Daliana Ionela Minda, Cristina Adriana Dehelean, Delia Muntean and Corina Danciu
Antioxidants 2026, 15(2), 158; https://doi.org/10.3390/antiox15020158 - 23 Jan 2026
Abstract
Rosacea is a chronic inflammatory skin disorder characterized by oxidative stress, innate immune dysregulation, vascular instability, and microbiome-related triggers. Glycyrrhiza glabra (Gg, licorice) root contains phenolics and triterpenoids with antioxidant, anti-inflammatory, antimicrobial, and anti-angiogenic properties that may benefit rosacea-prone skin. Xanthan-gum hydrogels containing [...] Read more.
Rosacea is a chronic inflammatory skin disorder characterized by oxidative stress, innate immune dysregulation, vascular instability, and microbiome-related triggers. Glycyrrhiza glabra (Gg, licorice) root contains phenolics and triterpenoids with antioxidant, anti-inflammatory, antimicrobial, and anti-angiogenic properties that may benefit rosacea-prone skin. Xanthan-gum hydrogels containing 2% methanolic Gg extract (S1, S2) were prepared and characterized. Rheology, in vitro release, and in vitro permeation were evaluated, with the aim of assessing their suitability as topical formulations for rosacea-prone skin. Antioxidant activity was assessed using DPPH, ABTS, and FRAP assays. Antimicrobial effects were tested against S. pyogenes, S. aureus, and C. acnes. Safety and bioactivity were examined through HaCaT keratinocyte assays (MTT, Neutral Red, LDH), the HET-CAM irritation test, and the CAM angiogenesis assay. Immunocytochemistry was performed on rosacea-related inflammatory markers. Both hydrogels showed suitable rheology, sustained release, and preserved strong antioxidant activity. Moderate antimicrobial effects were observed, particularly against S. pyogenes and C. acnes. HaCaT cell viability remained above 84% for the S2 formulation at the highest concentration (200 µg/mL), indicating improved cytocompatibility compared with formulation S1. The hydrogels were non-irritant in the HET-CAM model and reduced neovascularization in the CAM assay, with a more sustained effect observed for formulation S2. Immunohistochemistry supported potential modulation of inflammatory pathways relevant to rosacea, evidencing suppressed VEGF expression and preserved CD44-mediated integrity, particularly in the Labrasol-based formulation (S2), while Caspase-3 staining indicated a controlled apoptotic profile. Overall, Gg hydrogels are safe, biocompatible, non-irritant, and exhibit antioxidant, antimicrobial, and anti-angiogenic activities, supporting their potential as biocompatible topical formulations with antioxidant and pathway-modulating properties relevant to the biological features associated with rosacea, while underscoring the importance of formulation design. Full article
(This article belongs to the Special Issue Natural Antioxidants in Pharmaceuticals and Dermatocosmetology)
Show Figures

Figure 1

26 pages, 6805 KB  
Article
Danthron Attenuates Intestinal Inflammation by Modulating Oxidative Stress via the EGFR-PI3K-AKT and Nrf2-HO-1 Pathways
by Chujun Ni, Haiqing Liu, Haiyang Jiang, Zexing Lin, Kangjian Wu, Runnan Wang, Huan Yang, Weijie Li, Chaogang Fan and Yun Zhao
Antioxidants 2026, 15(2), 157; https://doi.org/10.3390/antiox15020157 - 23 Jan 2026
Abstract
Inflammatory bowel disease (IBD) is characterized by excessive oxidative stress, mitochondrial dysfunction, and persistent activation of pro-inflammatory signaling pathways. Danthron, a natural anthraquinone derivative from rhubarb, has been reported to possess anti-inflammatory and antioxidant properties, yet its regulatory mechanisms in intestinal inflammation remain [...] Read more.
Inflammatory bowel disease (IBD) is characterized by excessive oxidative stress, mitochondrial dysfunction, and persistent activation of pro-inflammatory signaling pathways. Danthron, a natural anthraquinone derivative from rhubarb, has been reported to possess anti-inflammatory and antioxidant properties, yet its regulatory mechanisms in intestinal inflammation remain unclear. In this study, we combined network pharmacology, transcriptomic profiling, cell-based assays, intestinal organoids, and a dextran sulfate sodium (DSS)-induced colitis model to determine the protective effects of Danthron against oxidative injury. Integrated target prediction and RNA-seq analysis identified EGFR–PI3K–AKT and Nrf2–HO-1 as key signaling axes modulated by Danthron. In macrophages and intestinal epithelial cells, Danthron markedly suppressed LPS- or H2O2-induced ROS accumulation, lipid peroxidation, and mitochondrial membrane potential collapse, while restoring superoxide dismutase activity and reducing malondialdehyde levels. Danthron also inhibited M1 macrophage polarization, preserved epithelial tight-junction proteins, and maintained transepithelial electrical resistance. CETSA, DARTS, and molecular docking confirmed direct engagement of Danthron with components of both the EGFR–PI3K–AKT and Nrf2–HO-1 pathways. In vivo, Danthron significantly ameliorated DSS-induced colitis, reducing inflammatory cytokines, epithelial apoptosis, oxidative stress, and myeloid cell infiltration while improving mucosal architecture and enhancing organoid regenerative capacity. These findings demonstrate that Danthron exerts potent antioxidant and anti-inflammatory effects through coordinated inhibition of EGFR–PI3K–AKT signaling and activation of the Nrf2–HO-1 axis, suggesting its promise as a multi-target therapeutic candidate for IBD. Full article
Show Figures

Figure 1

20 pages, 6868 KB  
Article
Human Liver Organoids as an Experimental Tool to Investigate Lipocalin-2 in Hepatic Inflammation
by Katharina S. Hardt, Robert F. Pohlberger, Diandra T. Keller, Eva M. Buhl, Florian W. R. Vondran, Anjali A. Roeth, Ralf Weiskirchen and Sarah K. Schröder-Lange
Cells 2026, 15(3), 216; https://doi.org/10.3390/cells15030216 - 23 Jan 2026
Abstract
The 25 kDa glycoprotein lipocalin-2 (LCN2) is widely expressed and has diverse functions, ranging from physiological to pathophysiological processes. In the liver, LCN2 is primarily associated with inflammatory processes and is considered a potential biomarker in metabolic disorders. However, a significant challenge is [...] Read more.
The 25 kDa glycoprotein lipocalin-2 (LCN2) is widely expressed and has diverse functions, ranging from physiological to pathophysiological processes. In the liver, LCN2 is primarily associated with inflammatory processes and is considered a potential biomarker in metabolic disorders. However, a significant challenge is the absence of a suitable human in vitro model for studying LCN2 and its associated signaling pathways. Therefore, we have successfully generated patient-derived liver organoids of both male and female origin, providing a novel in vitro model for LCN2 research. Our data show that the self-renewing organoids mimic essential architectural features of hepatocytes, as demonstrated by electron microscopy and F-actin staining. Consistent with the expression profile observed in liver tissue, the isolated 3D organoids exhibit minimal endogenous LCN2 levels. Next, the LCN2 expression was studied at the protein and mRNA levels under inflammatory conditions by treating the organoids with various cytokines and lipopolysaccharides (LPS). Our results show that LCN2 expression is significantly upregulated by IL-1β and TNF-α in an NF-κB-dependent manner, but remains unchanged with IL-6 or LPS. In conclusion, we have established human patient-derived liver organoids as a valuable model for investigating LCN2 signaling mechanisms. This study lays the foundation for future research on the role of LCN2 in liver pathologies, aiding in disease progression understanding and facilitating patient-specific treatment predictions. Full article
(This article belongs to the Special Issue Organoids as an Experimental Tool)
Show Figures

Figure 1

22 pages, 2663 KB  
Article
Modulation of Patient-Derived Tumor Organoids by SARS-CoV-2 Variants Across Cancer Types: A Study Combining Morphology, Inflammation, and Whole-Exome Profiling
by Danielle Ferreira, Tayanne Sassaro, Anael Viana Pinto Alberto, Marília de Melo, Audrien Alves Andrade, Beatriz Iandra Ferreira, Otacílio C. Moreira, Daniel Moreira, Thiago Parente, Bruna Bordim, Júlia de Abreu, Fabiana Rondão, Jorge Canedo, Carlos Gil Ferreira, Elen de Souza, Aline Moreira, Mariana Waghabi, Mariano Gustavo Zalis and Tatiana Tilli
Int. J. Mol. Sci. 2026, 27(3), 1156; https://doi.org/10.3390/ijms27031156 - 23 Jan 2026
Viewed by 30
Abstract
Cancer patients are highly vulnerable to severe COVID-19, requiring models that capture tumor–virus interactions. We investigated tumor- and variant-specific effects of SARS-CoV-2 Gamma and Delta infections using patient-derived organoids (PDOs) from metastatic breast, lung, and colorectal cancers. Viral infection was quantified by Real-Time [...] Read more.
Cancer patients are highly vulnerable to severe COVID-19, requiring models that capture tumor–virus interactions. We investigated tumor- and variant-specific effects of SARS-CoV-2 Gamma and Delta infections using patient-derived organoids (PDOs) from metastatic breast, lung, and colorectal cancers. Viral infection was quantified by Real-Time Quantitative Polymerase Chain Reaction (RT-qPCR) 24 h post-infection, and morphological changes and immune mediators were profiled. Genomic analysis using whole-exome sequencing was performed to identify contributing host-related gene alterations. The Delta variant produced consistently higher viral loads in lung and breast PDOs, while colorectal PDOs showed variable susceptibility. Infection led to reduced area and perimeter and increased circularity across all tumor types. Immune profiling revealed distinct responses: Gamma decreased Interferon alpha (IFNα) in lung PDOs and increased E-selectin in colorectal PDOs. Delta broadly reduced inflammatory mediators in lung [10 kDa interferon gamma-induced protein (IP-10) and Intercellular adhesion molecule 1 (ICAM-1)] and breast [Interleukin-6 (IL-6), Interleukin-13 (IL-13), and Interleukin-17A (IL-17A)] PDOs, while increasing Macrophage inflammatory protein 1-beta (MIP-1β) in colorectal PDOs. Host gene variants involved in trafficking (FYCO1 and RAB7A) and immune signaling (FOXA2, SFTPD, STAT3, and TET2) were associated with differential infection profiles. These findings show that SARS-CoV-2 induces variant- and tumor-specific morphological and immunological changes in cancer PDOs, highlighting the potential of this model to unravel host–virus interactions and identify genetic factors that shape infection outcomes in cancer. Full article
Show Figures

Graphical abstract

27 pages, 8516 KB  
Article
Cell Supported Single Membrane Technique for the Treatment of Large Bone Defects: Depletion of CD8+ Cells Enhances Bone Healing Mechanisms During the Early Bone Healing Phase
by Marissa Penna-Martinez, Lia Klausner, Andreas Kammerer, Minhong Wang, Alexander Schaible, René Danilo Verboket, Christoph Nau, Ingo Marzi and Dirk Henrich
Cells 2026, 15(3), 215; https://doi.org/10.3390/cells15030215 - 23 Jan 2026
Viewed by 23
Abstract
Introduction: The one-step membrane technique, derived from the Masquelet induced membrane technique, uses human acellular dermal matrix (hADM) that is wrapped around the bone defect to bypass membrane induction, reducing treatment time. Pre-colonization of hADM with bone marrow cells (BMC), particularly after CD8 [...] Read more.
Introduction: The one-step membrane technique, derived from the Masquelet induced membrane technique, uses human acellular dermal matrix (hADM) that is wrapped around the bone defect to bypass membrane induction, reducing treatment time. Pre-colonization of hADM with bone marrow cells (BMC), particularly after CD8+ T cell depletion, enhances bone regeneration. This study examined how CD8+ T cell depletion alters the proteins accumulated in the hADM during early healing. Materials and Methods: Eighteen male Sprague-Dawley rats received 5 mm femoral defects filled with autologous bone chips and wrapped with hADM, hADM + BMC, or hADM + BMC-CD8. hADMs were recovered on days 3 and 7 (n = 3/group/timepoint), incubated ex vivo, and conditioned medium analyzed with a proteome profiler detecting 79 proteins. Results: The protein content of the hADM evolved dynamically. At day three, 41 proteins were detected, rising to 47 by day seven, with RGM-A, osteoprotegerin, LIF, IL-6, CCL20, and CCL17 emerging late, consistent with increased regenerative activity. CD8+ T cell depletion suppressed early inflammatory and pro-osteogenic mediators (e.g., CCL2, IGF-I, IL-1RA) while upregulating LIX. By day seven, regenerative mediators (CCL20, GDF-15, RGM-A) were enriched, whereas inflammatory factors (CCL21, IL-1a, WISP-1) declined. MMP-9, Galectin-1, and GDF-15 increased exclusively in the CD8-depleted group. Conclusions: The hADM protein content transitions from pro-inflammatory to pro-regenerative within one week after surgery. CD8+ T cell depletion accelerates this shift, highlighting hADM as a dynamic scaffold that contributes to the immune–regenerative crosstalk in bone healing. Full article
(This article belongs to the Special Issue New Advances in Tissue Engineering and Regeneration)
Back to TopTop