Sign in to use this feature.

Years

Between: -

Subjects

remove_circle_outline
remove_circle_outline
remove_circle_outline
remove_circle_outline
remove_circle_outline
remove_circle_outline
remove_circle_outline

Journals

Article Types

Countries / Regions

Search Results (13)

Search Parameters:
Keywords = ISX9

Order results
Result details
Results per page
Select all
Export citation of selected articles as:
17 pages, 3389 KB  
Article
Neuronal Differentiation of GBM-Initiating Cells Combined with Elimination of Undifferentiated Cells Preserves Motor Function
by Zhenzhong Chen, Peilin Zou and Toru Kondo
Cells 2026, 15(6), 539; https://doi.org/10.3390/cells15060539 - 18 Mar 2026
Viewed by 487
Abstract
Glioblastoma (GBM) is an aggressive human malignancy. Recent advances in GBM research have highlighted innovative therapeutic approaches, including the use of small molecules that eliminate GBM in mouse models. However, there are few reports on the restoration of lost neuronal functions in patients. [...] Read more.
Glioblastoma (GBM) is an aggressive human malignancy. Recent advances in GBM research have highlighted innovative therapeutic approaches, including the use of small molecules that eliminate GBM in mouse models. However, there are few reports on the restoration of lost neuronal functions in patients. Considering that GBM contains GBM-initiating cells (GICs) with characteristics of both cancer and neural stem cells, we investigated whether GICs could be redirected toward non-tumorigenic neurons to support the preservation of neural function in the brain with GBM. We demonstrated that the neuronal differentiation inducer Isoxazole 9 (ISX9) effectively induced GICs to differentiate into neurons, accompanied by significant changes in their gene expression profiles. The sequential application of ISX9 and the DHODH inhibitor brequinar (BRQ), which successfully eradicated undifferentiated GICs, not only promoted neuronal differentiation but also inhibited GIC tumorigenesis in the mouse brain, leading to prolonged survival and preservation of motor function in tumor-bearing mice. Furthermore, pathological analysis revealed that this combination not only reduced the size of GIC brain tumors but also facilitated the formation of synapse-like structural contacts between GIC-derived cells and host mouse neurons, suggesting remodeling of the tumor–neural interface within the tumor-developed area. Collectively, these findings suggest that the modulation of tumorigenic GIC differentiation may represent a strategy to preserve neural circuit integrity within the tumor-bearing brain. Full article
(This article belongs to the Section Cellular Pathology)
Show Figures

Figure 1

20 pages, 10200 KB  
Article
Small Molecule Cocktail DLC79 Suppresses Gliomagenesis by Activating Ascl1 and Remodeling Transcriptome
by Chuxiao Mao, Zhancheng Deng, Zhuming Chen, Lirong Huang, Caiyun Wang, Gong Chen and Qingsong Wang
Cells 2026, 15(2), 211; https://doi.org/10.3390/cells15020211 - 22 Jan 2026
Viewed by 523
Abstract
Glioblastoma (GBM) remains incurable due to its invasive growth and therapeutic resistance. While the neurogenic transcription factor-mediated reprogramming of glioma cells has been reported, pharmacological reprogramming offers a promising alternative due to its potential advantages for clinical translation. Using phenotype-driven screening, we identified [...] Read more.
Glioblastoma (GBM) remains incurable due to its invasive growth and therapeutic resistance. While the neurogenic transcription factor-mediated reprogramming of glioma cells has been reported, pharmacological reprogramming offers a promising alternative due to its potential advantages for clinical translation. Using phenotype-driven screening, we identified a multi-target small-molecule cocktail DLC79 (DAPT, LDN193189, CHIR99021, I-BET762, and Isx9) that effectively reprograms human glioma cells into neuron-like cells by activating endogenous ASCL1 (174.4-fold) and remodeling the transcriptional landscape. This conversion led to the strong upregulation of neuronal markers (e.g., MAP2 and GAD67) and suppression of glial identity. Functionally, DLC79 treatment inhibited glioma malignancy in vitro, impairing proliferation, migration, invasion, and clonogenicity. In a subcutaneous xenograft model, brief pretreatment with DLC79 significantly attenuated the tumorigenic potential of glioma cells, reducing tumor bioluminescence by 56% and tumor mass by 47%. Our study establishes pharmacological reprogramming as a promising anti-glioma strategy that leverages neuronal conversion to reduce oncogenic properties, thereby initiating a novel therapeutic paradigm. Full article
(This article belongs to the Topic Advances in Glioblastoma: From Biology to Therapeutics)
Show Figures

Graphical abstract

17 pages, 3005 KB  
Article
Methodological Advancement in Resistive-Based, Real-Time Spray Deposition Assessment with Multiplexed Acquisition
by Ayesha Ali, Lorenzo Becce, Andreas Gronauer and Fabrizio Mazzetto
AgriEngineering 2026, 8(1), 3; https://doi.org/10.3390/agriengineering8010003 - 1 Jan 2026
Viewed by 563
Abstract
The use of agrochemicals remains indispensable for ensuring fruit production; however, their excessive or inefficient application poses significant environmental and health concerns. Rapid detection of spray deposition is crucial for assessing sprayer performance, improving precision application, and reducing drift and chemical waste. In [...] Read more.
The use of agrochemicals remains indispensable for ensuring fruit production; however, their excessive or inefficient application poses significant environmental and health concerns. Rapid detection of spray deposition is crucial for assessing sprayer performance, improving precision application, and reducing drift and chemical waste. In this context, real-time monitoring technologies represent a promising tool to promote sustainable and efficient crop protection practices. This study refines previous experiences with an array of resistive sensors to quickly measure spray deposition. First, a multi-point calibration curve is introduced to improve the sensors’ accuracy. Furthermore, a multiplexed acquisition system (Sciospec ISX-5) is employed to enable time-resolved measurements of the whole sensor array. The method is validated by spectrophotometry and weight measurements. Wind tunnel trials with fluorescein (FLU) and fluorescein + potassium chloride (FLU + KCl) tracing solutions were conducted. The conductivity of the latter was higher than the former, without biasing the measurement. Both tracers showed good correlation between deposition and conductivity (R2 = 0.997 for FLU and 0.995 for FLU + KCl), and the maximum deviation from the spectrophotometric estimates was <10%. Time-resolved measurement showed the build-up of deposition over time, potentially indicating the dimensional composition of the sprayed cloud. The improved workflow provides array-wide, sequential deposition measurements, enabling faster on-site acquisition and efficient analysis. The results demonstrate strong potential for scaling the method to field applications, supporting its further development into real-time deposition mapping tools that could guide precision spraying, optimize agrochemical use, and reduce environmental drift. Full article
Show Figures

Figure 1

19 pages, 12443 KB  
Article
Multivalent Immune-Protective Effects of Egg Yolk Immunoglobulin Y (IgY) Derived from Live or Inactivated Shewanella xiamenensis Against Major Aquaculture Pathogens
by Jing Chen, Pan Cui, Huihui Xiao, Xiaohui Han, Ziye Ma, Xiaoqing Wu, Juan Lu, Guoping Zhu, Yong Liu and Xiang Liu
Int. J. Mol. Sci. 2025, 26(14), 7012; https://doi.org/10.3390/ijms26147012 - 21 Jul 2025
Cited by 3 | Viewed by 1329
Abstract
Egg yolk immunoglobulin Y (IgY) possesses advantages such as low cost, easy availability, simple preparation, high antigen specificity, absence of drug residues, and compliance with animal welfare standards, making it an environmentally friendly and safe alternative to antibiotics. This research utilizes IgY antibody [...] Read more.
Egg yolk immunoglobulin Y (IgY) possesses advantages such as low cost, easy availability, simple preparation, high antigen specificity, absence of drug residues, and compliance with animal welfare standards, making it an environmentally friendly and safe alternative to antibiotics. This research utilizes IgY antibody technology to develop a multivalent passive immune vaccine for major pathogenic bacteria in aquaculture. In this study, IgY antibodies against live Shewanella xiamenensis (LSX-IgY) and inactivated S. xiamenensis (ISX-IgY) were prepared by immunizing laying hens, and passive immunization protection experiments were conducted in Carassius auratus infected with S. xiamenensis and Aeromonas hydrophila. The passive immunization protection rates of LSX-IgY and ISX-IgY against S. xiamenensis were 63.64% and 72.73%, respectively, and the passive cross-protection rates against A. hydrophila were 50% and 71.43%, respectively. Further, C. auratus sera could specifically bind to S. xiamenensis or A. hydrophila in vitro, and the phagocytic activity of leukocytes was increased. LSX-IgY and ISX-IgY could reduce the bacterial load in the C. auratus kidneys. Meanwhile, they could significantly reduce the levels of antioxidant factors in serum and inhibit the mRNA expression of inflammation-related factors in the kidneys and spleens. Additionally, histopathology and immunofluorescence analysis showed that both IgY preparations preserved tissue integrity and reduced the expression of apoptosis factor (p53) and DNA damage factor (γH2A.X) of visceral organs, respectively. In summary, LSX-IgY and ISX-IgY can combat various bacterial infections, with no significant difference between the two. Additionally, inactivated bacterial immunization is more aligned with animal welfare standards for laying hens. Therefore, ISX-IgY is expected to serve as a multivalent vaccine against major aquaculture pathogens. Full article
(This article belongs to the Section Molecular Microbiology)
Show Figures

Figure 1

21 pages, 4533 KB  
Article
Forecasting Financial Investment Firms’ Insolvencies Empowered with Enhanced Predictive Modeling
by Ahmed Amer Abdul-Kareem, Zaki T. Fayed, Sherine Rady, Salsabil Amin El-Regaily and Bashar M. Nema
J. Risk Financial Manag. 2024, 17(9), 424; https://doi.org/10.3390/jrfm17090424 - 22 Sep 2024
Cited by 1 | Viewed by 2538
Abstract
In the realm of financial decision-making, it is crucial to consider multiple factors, among which lies the pivotal concern of a firm’s potential insolvency. Numerous insolvency prediction models utilize machine learning techniques try to solve this critical aspect. This paper aims to assess [...] Read more.
In the realm of financial decision-making, it is crucial to consider multiple factors, among which lies the pivotal concern of a firm’s potential insolvency. Numerous insolvency prediction models utilize machine learning techniques try to solve this critical aspect. This paper aims to assess the financial performance of financial investment firms listed on the Iraq Stock Exchange (ISX) from 2012 to 2022. A Multi-Layer Perceptron predicting model with a parameter optimizer is proposed integrating an additional feature selection process. For this latter process, three methods are proposed and compared: Principal Component Analysis, correlation coefficient, and Particle Swarm Optimization. Through the fusion of financial ratios with machine learning, our model exhibits improved forecast accuracy and timeliness in predicting firms’ insolvency. The highest accuracy model is the integrated MLP + PCA model, at 98.7%. The other models, MLP + PSO and MLP + CC, also exhibit strong performance, with 0.3% and 1.1% less accuracy, respectively, compared to the first model, indicating that the first model serves as a powerful predictive approach. Full article
(This article belongs to the Special Issue Featured Papers in Corporate Finance and Governance)
Show Figures

Figure 1

28 pages, 2351 KB  
Article
Factors Influencing Investment Decisions in Financial Investment Companies
by Ahmed Amer Abdul kareem, Zaki T. Fayed, Sherine Rady, Salsabil Amin El-Regaily and Bashar M. Nema
Systems 2023, 11(3), 146; https://doi.org/10.3390/systems11030146 - 10 Mar 2023
Cited by 16 | Viewed by 59750
Abstract
For making the most favorable financial decisions possible, it is essential to have an understanding of aspects and the factors which can play a role in the decision-making. In contrast to previous research on the subject, which has only examined a single factor [...] Read more.
For making the most favorable financial decisions possible, it is essential to have an understanding of aspects and the factors which can play a role in the decision-making. In contrast to previous research on the subject, which has only examined a single factor in making investment decisions, our study takes a more holistic approach by looking at several factors. The purpose of this study was to discover the elements that influence investment decisions made by financial organizations that are listed on Iraqi stock exchanges (ISX). The research was carried out on the six companies that made up the study’s sample size. For the purpose of data collection, the researcher utilized a structured questionnaire that was delivered to the respondents in an individual capacity. The questionnaire contained eight items. The factors of the questionnaire were analyzed with respect to normal distribution, the problem of linear multiplicity, the validity of the questionnaire in terms of content and appearance, the stability of the questionnaire by the split-half method, and the test and re-test method. In addition, the research hypotheses were tested on both the independent variables and the dependent variables. We calculated the mean, standard deviation, weight percentile, and coefficient of variance from the collected data. The significance of the connection between the dimensions of the decision-making factors was clarified through the use of Spearman’s correlation coefficient and the t test. We concluded that in the last step of the proposed model there is an increase in coefficients of determination and it reaches a value of (0.98), which is a very excellent and almost complete interpretation of the impact of dimensions extracted in the model and their impact on investment decision. As is noted, a slight decline in the value of the regression coefficient for all variables occurred, and also we noticed that the signs for the coefficients for the five variables are positive, meaning that they reflect the extent of the direct effect of those variables in making the investment decision. The response rate for the questionnaire was 97.7%. Full article
Show Figures

Figure 1

23 pages, 7769 KB  
Article
The Efficiency of Neurospheres Derived from Human Wharton’s Jelly Mesenchymal Stem Cells for Spinal Cord Injury Regeneration in Rats
by Sirilak Somredngan, Kasem Theerakittayakorn, Hong Thi Nguyen, Apichart Ngernsoungnern, Piyada Ngernsoungnern, Pishyaporn Sritangos, Mariena Ketudat-Cairns, Sumeth Imsoonthornruksa, Nattawut Keeratibharat, Rangsirat Wongsan, Ruttachuk Rungsiwiwut and Rangsun Parnpai
Int. J. Mol. Sci. 2023, 24(4), 3846; https://doi.org/10.3390/ijms24043846 - 14 Feb 2023
Cited by 7 | Viewed by 3772
Abstract
Spinal cord injury (SCI) causes inflammation and neuronal degeneration, resulting in functional movement loss. Since the availability of SCI treatments is still limited, stem cell therapy is an alternative clinical treatment for SCI and neurodegenerative disorders. Human umbilical cord Wharton’s jelly-derived mesenchymal stem [...] Read more.
Spinal cord injury (SCI) causes inflammation and neuronal degeneration, resulting in functional movement loss. Since the availability of SCI treatments is still limited, stem cell therapy is an alternative clinical treatment for SCI and neurodegenerative disorders. Human umbilical cord Wharton’s jelly-derived mesenchymal stem cells (hWJ-MSCs) are an excellent option for cell therapy. This study aimed to induce hWJ-MSCs into neural stem/progenitor cells in sphere formation (neurospheres) by using neurogenesis-enhancing small molecules (P7C3 and Isx9) and transplant to recover an SCI in a rat model. Inducted neurospheres were characterized by immunocytochemistry (ICC) and gene expression analysis. The best condition group was selected for transplantation. The results showed that the neurospheres induced by 10 µM Isx9 for 7 days produced neural stem/progenitor cell markers such as Nestin and β-tubulin 3 through the Wnt3A signaling pathway regulation markers (β-catenin and NeuroD1 gene expression). The neurospheres from the 7-day Isx9 group were selected to be transplanted into 9-day-old SCI rats. Eight weeks after transplantation, rats transplanted with the neurospheres could move normally, as shown by behavioral tests. MSCs and neurosphere cells were detected in the injured spinal cord tissue and produced neurotransmitter activity. Neurosphere-transplanted rats showed the lowest cavity size of the SCI tissue resulting from the injury recovery mechanism. In conclusion, hWJ-MSCs could differentiate into neurospheres using 10 µM Isx9 media through the Wnt3A signaling pathway. The locomotion and tissue recovery of the SCI rats with neurosphere transplantation were better than those without transplantation. Full article
Show Figures

Figure 1

13 pages, 2559 KB  
Article
Multiparametric Phenotyping of Circulating Tumor Cells for Analysis of Therapeutic Targets, Oncogenic Signaling Pathways and DNA Repair Markers
by Stephanie Staudte, Konrad Klinghammer, Philipp Sebastian Jurmeister, Paul Jank, Jens-Uwe Blohmer, Sandra Liebs, Peter Rhein, Anja E. Hauser and Ingeborg Tinhofer
Cancers 2022, 14(11), 2810; https://doi.org/10.3390/cancers14112810 - 6 Jun 2022
Cited by 9 | Viewed by 3723
Abstract
Detection of circulating tumor cells (CTCs) has been established as an independent prognostic marker in solid cancer. Multiparametric phenotyping of CTCs could expand the area of application for this liquid biomarker. We evaluated the Amnis® brand ImageStream®X MkII (ISX) (Luminex, [...] Read more.
Detection of circulating tumor cells (CTCs) has been established as an independent prognostic marker in solid cancer. Multiparametric phenotyping of CTCs could expand the area of application for this liquid biomarker. We evaluated the Amnis® brand ImageStream®X MkII (ISX) (Luminex, Austin, TX, USA) imaging flow cytometer for its suitability for protein expression analysis and monitoring of treatment effects in CTCs. This was carried out using blood samples from patients with head and neck squamous cell carcinoma (n = 16) and breast cancer (n = 8). A protocol for negative enrichment and staining of CTCs was established, allowing quantitative analysis of the therapeutic targets PD–L1 and phosphorylated EGFR (phospho–EGFR), and the treatment response marker γH2AX as an indicator of radiation–induced DNA damage. Spiking experiments revealed a sensitivity of 73% and a specificity of 100% at a cut–off value of ≥3 CTCs, and thus confirmed the suitability of the ISX-based protocol to detect phospho–EGFR and γH2AX foci in CTCs. Analysis of PD–L1/–L2 in both spiked and patient blood samples further showed that assessment of heterogeneity in protein expression within the CTC population was possible. Further validation of the diagnostic potential of this ISX protocol for multiparametric CTC analysis in larger clinical cohorts is warranted. Full article
(This article belongs to the Special Issue Circulating Tumor Cells: From the Laboratory to the Cancer Clinic)
Show Figures

Graphical abstract

19 pages, 3398 KB  
Article
A Hybrid Machine Learning and Network Analysis Approach Reveals Two Parkinson’s Disease Subtypes from 115 RNA-Seq Post-Mortem Brain Samples
by Andrea Termine, Carlo Fabrizio, Claudia Strafella, Valerio Caputo, Laura Petrosini, Carlo Caltagirone, Raffaella Cascella and Emiliano Giardina
Int. J. Mol. Sci. 2022, 23(5), 2557; https://doi.org/10.3390/ijms23052557 - 25 Feb 2022
Cited by 10 | Viewed by 5110
Abstract
Precision medicine emphasizes fine-grained diagnostics, taking individual variability into account to enhance treatment effectiveness. Parkinson’s disease (PD) heterogeneity among individuals proves the existence of disease subtypes, so subgrouping patients is vital for better understanding disease mechanisms and designing precise treatment. The purpose of [...] Read more.
Precision medicine emphasizes fine-grained diagnostics, taking individual variability into account to enhance treatment effectiveness. Parkinson’s disease (PD) heterogeneity among individuals proves the existence of disease subtypes, so subgrouping patients is vital for better understanding disease mechanisms and designing precise treatment. The purpose of this study was to identify PD subtypes using RNA-Seq data in a combined pipeline including unsupervised machine learning, bioinformatics, and network analysis. Two hundred and ten post mortem brain RNA-Seq samples from PD (n = 115) and normal controls (NCs, n = 95) were obtained with systematic data retrieval following PRISMA statements and a fully data-driven clustering pipeline was performed to identify PD subtypes. Bioinformatics and network analyses were performed to characterize the disease mechanisms of the identified PD subtypes and to identify target genes for drug repurposing. Two PD clusters were identified and 42 DEGs were found (p adjusted ≤ 0.01). PD clusters had significantly different gene network structures (p < 0.0001) and phenotype-specific disease mechanisms, highlighting the differential involvement of the Wnt/β-catenin pathway regulating adult neurogenesis. NEUROD1 was identified as a key regulator of gene networks and ISX9 and PD98059 were identified as NEUROD1-interacting compounds with disease-modifying potential, reducing the effects of dopaminergic neurodegeneration. This hybrid data analysis approach could enable precision medicine applications by providing insights for the identification and characterization of pathological subtypes. This workflow has proven useful on PD brain RNA-Seq, but its application to other neurodegenerative diseases is encouraged. Full article
(This article belongs to the Special Issue Complex Networks, Bio-Molecular Systems, and Machine Learning)
Show Figures

Graphical abstract

23 pages, 3580 KB  
Article
Activation of Cilia-Independent Hedgehog/GLI1 Signaling as a Novel Concept for Neuroblastoma Therapy
by Anke Koeniger, Anna Brichkina, Iris Nee, Lukas Dempwolff, Anna Hupfer, Ilya Galperin, Florian Finkernagel, Andrea Nist, Thorsten Stiewe, Till Adhikary, Wibke Diederich and Matthias Lauth
Cancers 2021, 13(8), 1908; https://doi.org/10.3390/cancers13081908 - 15 Apr 2021
Cited by 10 | Viewed by 5110
Abstract
Although being rare in absolute numbers, neuroblastoma (NB) represents the most frequent solid tumor in infants and young children. Therapy options and prognosis are comparably good for NB patients except for the high risk stage 4 class. Particularly in adolescent patients with certain [...] Read more.
Although being rare in absolute numbers, neuroblastoma (NB) represents the most frequent solid tumor in infants and young children. Therapy options and prognosis are comparably good for NB patients except for the high risk stage 4 class. Particularly in adolescent patients with certain genetic alterations, 5-year survival rates can drop below 30%, necessitating the development of novel therapy approaches. The developmentally important Hedgehog (Hh) pathway is involved in neural crest differentiation, the cell type being causal in the etiology of NB. However, and in contrast to its function in some other cancer types, Hedgehog signaling and its transcription factor GLI1 exert tumor-suppressive functions in NB, rendering GLI1 an interesting new candidate for anti-NB therapy. Unfortunately, the therapeutic concept of pharmacological Hh/GLI1 pathway activation is difficult to implement as NB cells have lost primary cilia, essential organelles for Hh perception and activation. In order to bypass this bottleneck, we have identified a GLI1-activating small molecule which stimulates endogenous GLI1 production without the need for upstream Hh pathway elements such as Smoothened or primary cilia. This isoxazole compound potently abrogates NB cell proliferation and might serve as a starting point for the development of a novel class of NB-suppressive molecules. Full article
(This article belongs to the Special Issue The Role of Hedgehog Pathway in Cancer)
Show Figures

Figure 1

13 pages, 2805 KB  
Article
A New Collector for Effectively Increasing Recovery in Copper Oxide Ore-Staged Flotation
by Renfeng Zhu, Guohua Gu, Zhixiang Chen, Yanhong Wang and Siyu Song
Minerals 2019, 9(10), 595; https://doi.org/10.3390/min9100595 - 29 Sep 2019
Cited by 9 | Viewed by 4507
Abstract
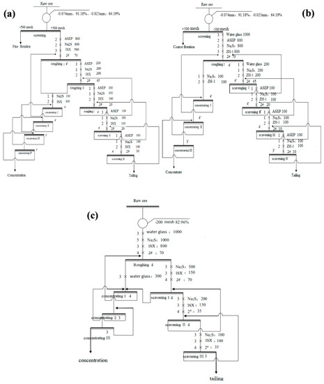
A new method, staged flotation for effectively increasing the recovery of ultra-fine copper oxide ore with a new type of collector (ZH-1, C3-5 carbon chain xanthate) is proposed for the first time. The flotation process and mechanism were examined by flotation tests, entrainment [...] Read more.
A new method, staged flotation for effectively increasing the recovery of ultra-fine copper oxide ore with a new type of collector (ZH-1, C3-5 carbon chain xanthate) is proposed for the first time. The flotation process and mechanism were examined by flotation tests, entrainment rate analysis, laser particle size experiments and microscopic imagery as well as economic feasibility analysis. It was demonstrated that the collector isoamyl sodium xanthate (ISX) shows a good collection ability (recovery exceeded 95%) for azurite, but the recovery was relatively much lower for malachite (only near 80%) due to the different particle size distribution. The new type of xanthate ZH-1 has shown a high-efficiency collection performance for fine-grained malachite. The recovery achieved for −10 μm malachite was more than 95% when the ZH-1 dosage was 150 mg/L, while the average particle size of −10 μm malachite sharply increased from 4.641 μm to 9.631 μm. The batch flotation results indicated that the copper oxide flotation recovery increased from 79.67% to 83.38%, and the grade also raised from 18.08% to 18.14% after using the staged flotation technology with ZH-1 as collector during the flotation of −25 μm ore. It was confirmed that this technology was quite effective for the recovery of copper oxide at the Dishui Copper Processing Plant, which successfully increased its gross profit by 1.6 million US$ per year. Full article
Show Figures

Figure 1

10 pages, 1712 KB  
Article
New Topologically Unique Metal-Organic Architectures Driven by a Pyridine-Tricarboxylate Building Block
by Jinzhong Gu, Yan Cai, Min Wen, Zhijun Ge and Alexander M. Kirillov
Crystals 2018, 8(9), 353; https://doi.org/10.3390/cryst8090353 - 3 Sep 2018
Cited by 6 | Viewed by 3751
Abstract
Two new three-dimensional (3D) coordination compounds, namely a lead(II) coordination polymer (CP) {[Pb35-cpta)(µ6-cpta)(phen)2]·2H2O}n (1) and a zinc(II) metal-organic framework (MOF) {[Zn24-cpta)(µ-OH)(µ-4,4′-bipy)]·6H2O}n (2 [...] Read more.
Two new three-dimensional (3D) coordination compounds, namely a lead(II) coordination polymer (CP) {[Pb35-cpta)(µ6-cpta)(phen)2]·2H2O}n (1) and a zinc(II) metal-organic framework (MOF) {[Zn24-cpta)(µ-OH)(µ-4,4′-bipy)]·6H2O}n (2), were hydrothermally assembled from 2-(5-carboxypyridin-2-yl)terephthalic acid (H3cpta) as an unexplored principal building block and aromatic N,N-donors as crystallization mediators. Both products were isolated as air-stable microcrystalline solids and were fully characterized by IR spectroscopy, elemental and thermogravimetric analysis, and powder and single-crystal X-ray diffraction. Structural and topological features of CP 1 and MOF 2 were analyzed in detail, allowing to identify a topologically unique 4,5,5,6-connected net in 1 or a very rare 4,4-connected net with the isx topology in 2. Thermal stability and solid-state luminescent behavior of 1 and 2 were also investigated. Apart from revealing a notable topological novelty, both compounds also represent the first structurally characterized Pb(II) and Zn(II) derivatives assembled from H3cpta, thus opening up the application of this unexplored pyridine-tricarboxylate block in the design of new metal-organic architectures. Full article
Show Figures

Graphical abstract

21 pages, 3654 KB  
Article
Isx9 Regulates Calbindin D28K Expression in Pancreatic β Cells and Promotes β Cell Survival and Function
by Julien B. Pujol, Eija Heikkila, Claudia Savoia, Asghar Hajibeigi, Umberto De Marchi, Pavan K. Battiprolu, Orhan K. Öz and El Hadji M. Dioum
Int. J. Mol. Sci. 2018, 19(9), 2542; https://doi.org/10.3390/ijms19092542 - 27 Aug 2018
Cited by 8 | Viewed by 5810
Abstract
Pancreatic β-cell dysfunction and death contribute to the onset of diabetes, and novel strategies of β-cell function and survival under diabetogenic conditions need to be explored. We previously demonstrated that Isx9, a small molecule based on the isoxazole scaffold, drives neuroendocrine phenotypes by [...] Read more.
Pancreatic β-cell dysfunction and death contribute to the onset of diabetes, and novel strategies of β-cell function and survival under diabetogenic conditions need to be explored. We previously demonstrated that Isx9, a small molecule based on the isoxazole scaffold, drives neuroendocrine phenotypes by increasing the expression of genes required for β-cell function and improves glycemia in a model of β cell regeneration. We further investigated the role of Isx9 in β-cell survival. We find that Isx9 drives the expression of Calbindin-D28K (D28K), a key regulator of calcium homeostasis, and plays a cytoprotective role through its calcium buffering capacity in β cells. Isx9 increased the activity of the calcineurin (CN)/cytoplasmic nuclear factor of the activated T-cells (NFAT) transcription factor, a key regulator of D28K, and improved the recruitment of NFATc1, cAMP response element-binding protein (CREB), and p300 to the D28K promoter. We found that nutrient stimulation increased D28K plasma membrane enrichment and modulated calcium channel activity in order to regulate glucose-induced insulin secretion. Isx9-mediated expression of D28K protected β cells against chronic stress induced by serum withdrawal or chronic inflammation by reducing caspase 3 activity. Consequently, Isx9 improved human islet function after transplantation in NOD-SCID mice in a streptozotocin-induced diabetes model. In summary, Isx9 significantly regulates expression of genes relevant to β cell survival and function, and may be an attractive therapy to treat diabetes and improve islet function post-transplantation. Full article
(This article belongs to the Section Biochemistry)
Show Figures

Graphical abstract

Back to TopTop