Small Molecule Cocktail DLC79 Suppresses Gliomagenesis by Activating Ascl1 and Remodeling Transcriptome
Highlights
- A small molecule cocktail DLC79 (DAPT, LDN193189, CHIR99021, I-BET762, and Isx9) activates endogenous Ascl1 as a key drug target and remodels transcriptional identity, inducing the pharmacological reprogramming of glioma cells to neuron-like cells.
- DLC79 suppresses oncogenic behaviors (proliferation, migration, and invasion) and tumorigenicity in vivo.
- By suppressing tumorigenicity while promoting neuronal differentiation, this approach may open new avenues for glioma therapy.
- As a small-molecule-based cocktail, DLC79, exemplifies a feasible pharmacological strategy for reprogramming-based therapy, contributing to drug discovery.
Abstract
1. Introduction
2. Materials and Methods
2.1. Glioma Cell Culture and Neuronal Cell Induction
2.2. Immunofluorescence Staining and Imaging
2.3. RNA Isolation, Reverse Transcription, and RT-qPCR
2.4. Cell Proliferation Assay
2.5. Cell Apoptosis Analysis by Annexin V/PI Staining
2.6. Cell Cycle Analysis by PI Staining
2.7. Trans-Well Assay
2.8. Clonogenic Assay
2.9. Single-Cell Sequencing
2.10. Animals
2.11. Subcutaneous Tumor Model Establishment
2.12. In Vivo Bioluminescence Imaging (BLI)
2.13. Data and Statistics Analysis
3. Results
3.1. Phenotype-Driven Discovery of DLC79: A Multi-Target Reprogramming Cocktail
3.2. Essentiality of DLC79 Components for Reprogramming Efficacy
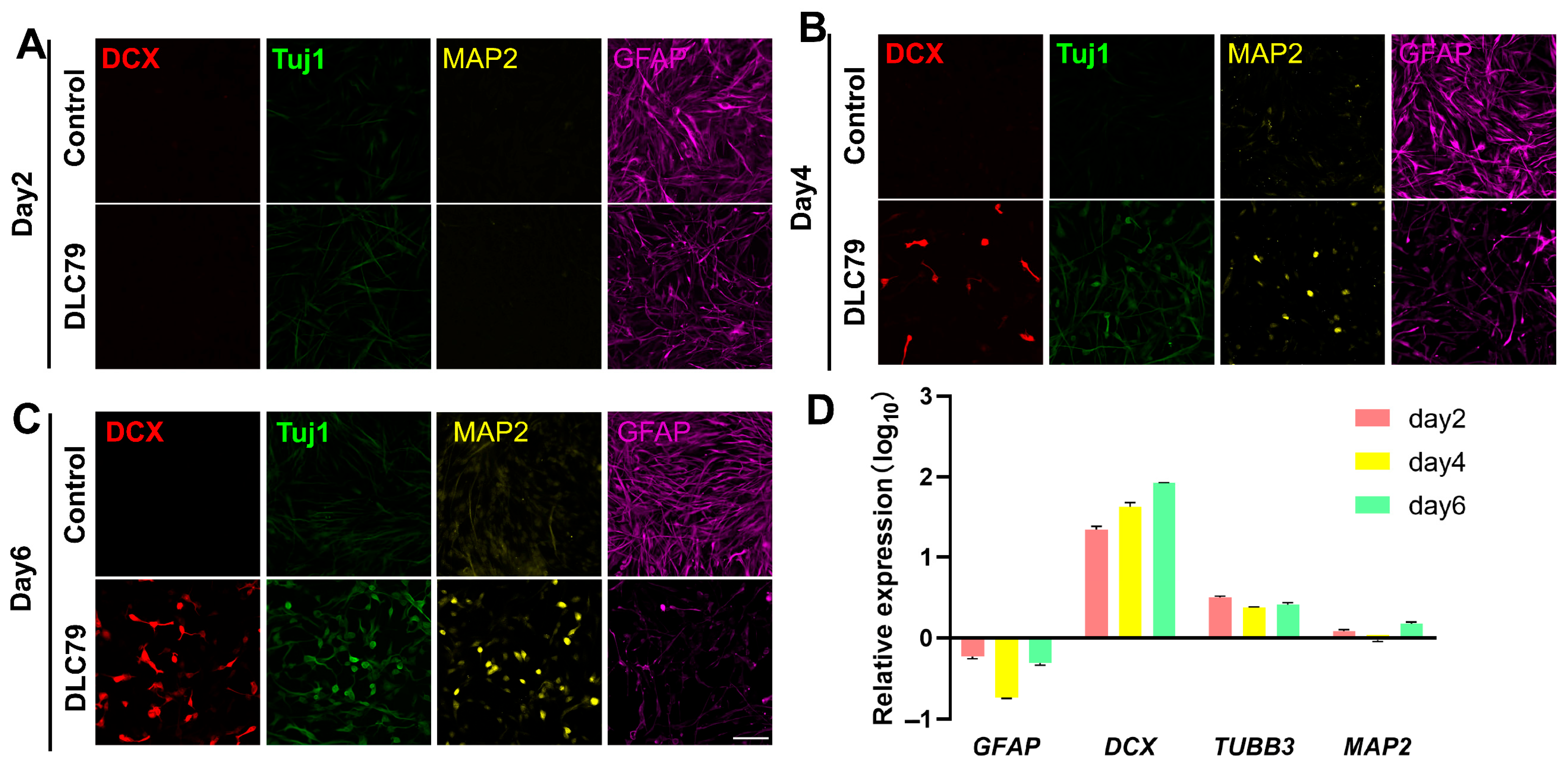
3.3. DLC79 Drives Pharmacological Reprogramming of Neuronal Identity
3.4. Single-Cell Transcriptomics Reveals Reprogramming Trajectories
3.5. Pharmacodynamic Profile of DLC79-Induced Reprogramming
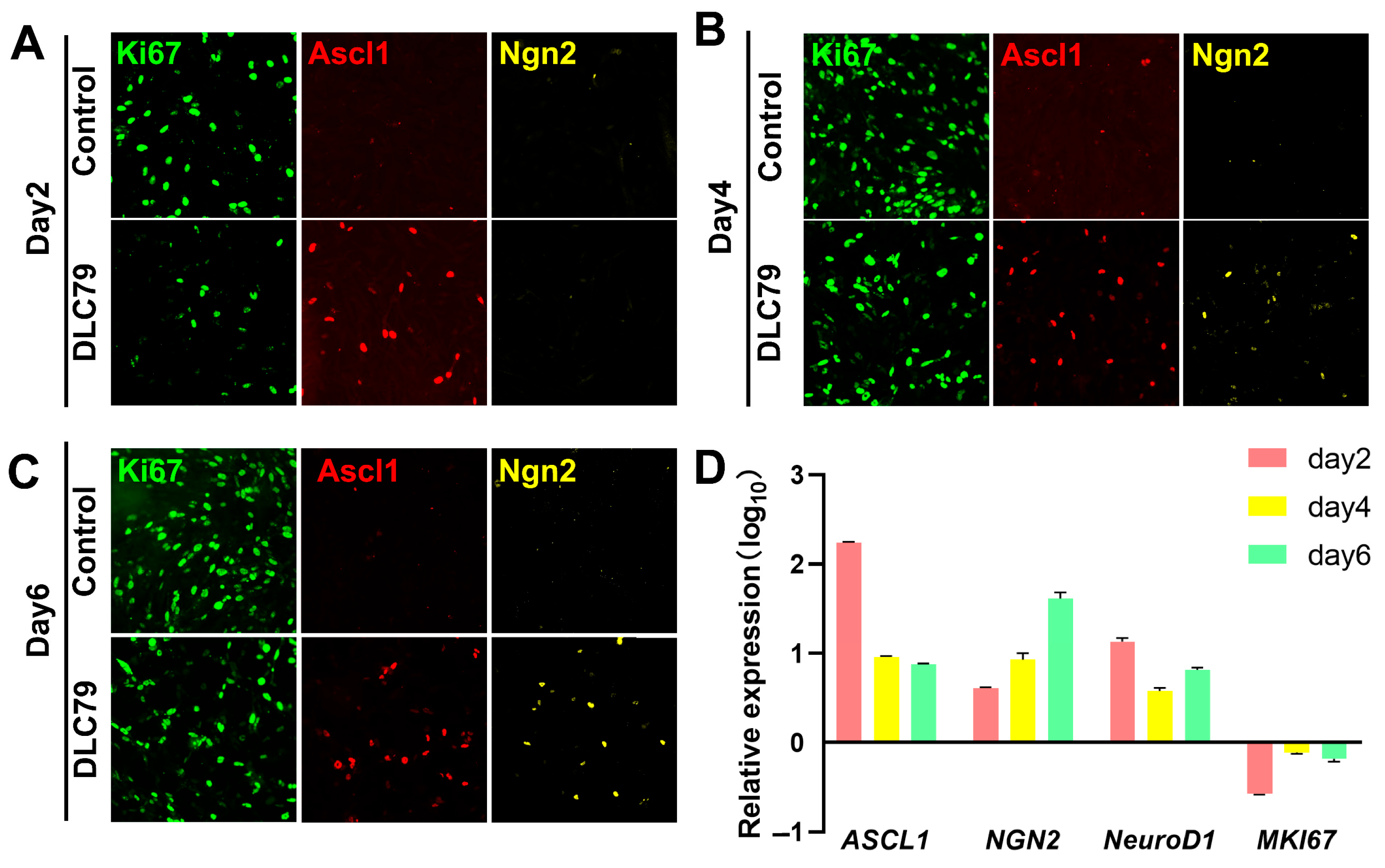
3.6. DLC79 Triggered the Activation of Neuronal Transcription Factors
3.7. DLC79 Reduces Malignant Phenotypes of Glioma Cells In Vitro
3.8. DLC79 Treatment Attenuates Tumor Growth In Vivo
4. Discussion
4.1. Strengths
4.2. Limitations and Future Directions
5. Conclusions
6. Patents
Supplementary Materials
Author Contributions
Funding
Institutional Review Board Statement
Informed Consent Statement
Data Availability Statement
Acknowledgments
Conflicts of Interest
Abbreviations
| BDNF | Brain-Derived Neurotrophic Factor |
| BLI | Bioluminescence Imaging |
| BMP | Bone Morphogenetic Protein |
| CCK-8 | Cell Counting Kit-8 |
| DCX | Doublecortin |
| DEGs | Differentially Expressed Genes |
| DLC79 | DAPT (5 μM), LDN193189 (1 μM), CHIR99021 (1.5 μM), I-BET762 (1 μM), and Isx9 (5 μM) |
| DMSO | Dimethylsulfoxide |
| EMT | Epithelial–Mesenchymal Transition |
| GBM | Glioblastoma |
| GDNF | Glial cell line-Derived Neurotrophic Factor |
| GFAP | Glial Fibrillary Acidic Protein |
| GO | Gene Ontology |
| IGF-1 | Insulin Growth Factor 1 |
| MAP2 | Microtubule-Associated Protein 2 |
| NDM | Neuronal Differentiation Medium |
| NT3 | Neurotrophin-3 |
| ORA | Over-Representation Analysis |
| PFA | Paraformaldehyde |
| SPF | Specific Pathogen-Free |
| TFs | Transcription Factors |
| TMZ | Temozolomide |
| TGF-β | Transforming Growth Factor Beta |
| UMAP | Uniform Manifold Approximation and Projection |
| VPA | Valproic Acid |
References
- Stupp, R.; Mason, W.P.; van den Bent, M.J.; Weller, M.; Fisher, B.; Taphoorn, M.J.B.; Belanger, K.; Brandes, A.A.; Marosi, C.; Bogdahn, U.; et al. Radiotherapy plus concomitant and adjuvant temozolomide for glioblastoma. N. Engl. J. Med. 2005, 352, 987–996. [Google Scholar] [CrossRef]
- Hegi, M.E.; Diserens, A.; Gorlia, T.; Hamou, M.-F.; De Tribolet, N.; Weller, M.; Kros, J.M.; Hainfellner, J.A.; Mason, W.; Mariani, L.; et al. MGMT gene silencing and benefit from temozolomide in glioblastoma. N. Engl. J. Med. 2005, 352, 997–1003. [Google Scholar] [CrossRef]
- Dewdney, B.; Jenkins, M.R.; Best, S.A.; Freytag, S.; Prasad, K.; Holst, J.; Endersby, R.; Johns, T.G. From signalling pathways to targeted therapies: Unravelling glioblastoma’s secrets and harnessing two decades of progress. Signal Transduct. Target. Ther. 2023, 8, 400. [Google Scholar] [CrossRef]
- Jain, K.K. A Critical Overview of Targeted Therapies for Glioblastoma. Front. Oncol. 2018, 8, 419. [Google Scholar] [CrossRef] [PubMed]
- Gritsch, S.; Batchelor, T.T.; Gonzalez Castro, L.N. Diagnostic, therapeutic, and prognostic implications of the 2021 World Health Organization classification of tumors of the central nervous system. Cancer 2022, 128, 47–58. [Google Scholar] [CrossRef]
- Bhat, G.R.; Sethi, I.; Sadida, H.Q.; Rah, B.; Mir, R.; Algehainy, N.; Albalawi, I.A.; Masoodi, T.; Subbaraj, G.K.; Jamal, F.; et al. Cancer cell plasticity: From cellular, molecular, and genetic mechanisms to tumor heterogeneity and drug resistance. Cancer Metastasis Rev. 2024, 43, 197–228. [Google Scholar] [CrossRef]
- Wu, Z.; Lee, Y.F.; Yeo, X.H.; Loo, S.Y.; Tam, W.L. Shifting the Gears of Metabolic Plasticity to Drive Cell State Transitions in Cancer. Cancers 2021, 13, 1316. [Google Scholar] [CrossRef] [PubMed]
- Hu, Y.N.; Liu, J.M.; Tu, J.; Yang, M.; He, Q.; Li, F.; Xu, X.; Ji, Z.; Xu, J.; Zhong, W.; et al. Rapid and Effective Neuronal Conversion of Human Glioblastoma In Vitro and In Vivo Using Potent Small Molecules. Cell Proliferat 2025, 58, e70013. [Google Scholar] [CrossRef]
- Zhao, J.; He, H.; Zhou, K.; Ren, Y.; Shi, Z.; Wu, Z.; Wang, Y.; Lu, Y.; Jiao, J. Neuronal transcription factors induce conversion of human glioma cells to neurons and inhibit tumorigenesis. PLoS ONE 2012, 7, e41506. [Google Scholar] [CrossRef] [PubMed]
- Su, Z.; Zang, T.; Liu, M.L.; Wang, L.-L.; Niu, W.; Zhang, C.-L. Reprogramming the fate of human glioma cells to impede brain tumor development. Cell Death Dis. 2014, 5, e1463. [Google Scholar] [CrossRef]
- Cheng, X.; Tan, Z.; Huang, X.; Yuan, Y.; Qin, S.; Gu, Y.; Wang, D.; He, C.; Su, Z. Inhibition of Glioma Development by ASCL1-Mediated Direct Neuronal Reprogramming. Cells 2019, 8, 571. [Google Scholar] [CrossRef]
- Wang, X.; Pei, Z.; Hossain, A.; Bai, Y.; Chen, G. Transcription factor-based gene therapy to treat glioblastoma through direct neuronal conversion. Cancer Biol. Med. 2021, 18, 860–874. [Google Scholar] [CrossRef]
- Wang, H.; Zhao, P.; Zhang, Y.; Chen, Z.; Bao, H.; Qian, W.; Wu, J.; Xing, Z.; Hu, X.; Jin, K.; et al. NeuroD4 converts glioblastoma cells into neuron-like cells through the SLC7A11-GSH-GPX4 antioxidant axis. Cell Death Discov. 2023, 9, 297. [Google Scholar] [CrossRef] [PubMed]
- Cheng, L.; Hu, W.; Qiu, B.; Zhao, J.; Yu, Y.; Guan, W.; Wang, M.; Yang, W.; Pei, G. Generation of neural progenitor cells by chemical cocktails and hypoxia. Cell Res. 2015, 25, 645–646. [Google Scholar] [CrossRef]
- Huang, L.J.; Lai, X.Y.; Liang, X.J.; Chen, J.; Yang, Y.; Xu, W.; Qin, Q.; Qin, R.; Huang, X.; Xie, M.; et al. A promise for neuronal repair: Reprogramming astrocytes into neurons. Biosci. Rep. 2024, 44, BSR20231717. [Google Scholar] [CrossRef]
- Pierfelice, T.; Alberi, L.; Gaiano, N. Notch in the vertebrate nervous system: An old dog with new tricks. Neuron 2011, 69, 840–855. [Google Scholar] [CrossRef] [PubMed]
- Bugter, J.M.; Fenderico, N.; Maurice, M.M. Mutations and mechanisms of WNT pathway tumour suppressors in cancer. Nat. Rev. Cancer 2021, 21, 5–21. [Google Scholar] [CrossRef] [PubMed]
- Chambers, S.M.; Fasano, C.A.; Papapetrou, E.P.; Tomishima, M.; Sadelain, M.; Studer, L. Highly efficient neural conversion of human ES and iPS cells by dual inhibition of SMAD signaling. Nat. Biotechnol. 2009, 27, 275–280. [Google Scholar] [CrossRef]
- Lee, D.G.; Kim, Y.K.; Baek, K.H. The bHLH Transcription Factors in Neural Development and Therapeutic Applications for Neurodegenerative Diseases. Int. J. Mol. Sci. 2022, 23, 13936. [Google Scholar] [CrossRef]
- Wang, J.; Sun, S.; Deng, H. Chemical reprogramming for cell fate manipulation: Methods, applications, and perspectives. Cell Stem Cell 2023, 30, 1130–1147. [Google Scholar] [CrossRef]
- Wei, J.Y.; Wang, M.M.; Li, S.L.; Han, R.; Xu, W.; Zhao, A.; Yu, Q.; Li, H.; Li, M.; Chi, G. Reprogramming of astrocytes and glioma cells into neurons for central nervous system repair and glioblastoma therapy. Biomed. Pharmacother. 2024, 176, 116806. [Google Scholar] [CrossRef] [PubMed]
- Zhang, L.; Yin, J.C.; Yeh, H.; Ma, N.-X.; Lee, G.; Chen, X.A.; Wang, Y.; Lin, L.; Chen, L.; Jin, P.; et al. Small Molecules Efficiently Reprogram Human Astroglial Cells into Functional Neurons. Cell Stem Cell 2015, 17, 735–747. [Google Scholar] [CrossRef]
- Ma, N.X.; Yin, J.C.; Chen, G. Transcriptome Analysis of Small Molecule-Mediated Astrocyte-to-Neuron Reprogramming. Front. Cell Dev. Biol. 2019, 7, 82. [Google Scholar] [CrossRef]
- Yin, J.C.; Zhang, L.; Ma, N.X.; Wang, Y.; Lee, G.; Hou, X.-Y.; Lei, Z.-F.; Zhang, F.-Y.; Dong, F.-P.; Wu, G.-Y.; et al. Chemical Conversion of Human Fetal Astrocytes into Neurons through Modulation of Multiple Signaling Pathways. Stem Cell Rep. 2019, 12, 488–501. [Google Scholar] [CrossRef]
- Gao, L.; Guan, W.; Wang, M.; Wang, H.; Yu, J.; Liu, Q.; Qiu, B.; Yu, Y.; Ping, Y.; Bian, X.; et al. Direct Generation of Human Neuronal Cells from Adult Astrocytes by Small Molecules. Stem Cell Rep. 2017, 8, 538–547. [Google Scholar] [CrossRef]
- Li, X.; Zuo, X.H.; Jing, J.Z.; Ma, Y.; Wang, J.; Liu, D.; Zhu, J.; Du, X.; Xiong, L.; Du, Y.; et al. Small-Molecule-Driven Direct Reprogramming of Mouse Fibroblasts into Functional Neurons. Cell Stem Cell 2015, 17, 195–203. [Google Scholar] [CrossRef] [PubMed]
- Li, J.J.; Ma, J.; Meng, G.F.; Lin, H.; Wu, S.; Wang, J.; Luo, J.; Xu, X.; Tough, D.; Lindon, M.; et al. BET bromodomain inhibition promotes neurogenesis while inhibiting gliogenesis in neural progenitor cells. Stem Cell Res. 2016, 17, 212–221. [Google Scholar] [CrossRef]
- Tian, Y.; Deng, Q.; Yang, X.; Wang, C.; Le, V.M.; Ji, R.; Liang, X.; Feng, Y. ISX-9 Promotes KGF Secretion From MSCs to Alleviate ALI Through NGFR-ERK-TAU-β-Catenin Signaling Axis. Stem Cells Transl. Med. 2023, 13, 255–267. [Google Scholar] [CrossRef]
- Nguyen, N.T.B.; Gevers, S.; Kok, R.N.U.; Burgering, L.M.; Neikes, H.; Akkerman, N.; Betjes, M.A.; Ludikhuize, M.C.; Gulersonmez, C.; Stigter, E.C.; et al. Lactate controls cancer stemness and plasticity through epigenetic regulation. Cell Metab. 2025, 37, 903–919.e10. [Google Scholar] [CrossRef] [PubMed]
- Aibar, S.; Gonzalez-Blas, C.B.; Moerman, T.; Huynh-Thu, V.A.; Imrichova, H.; Hulselmans, G.; Rambow, F.; Marine, J.-C.; Geurts, P.; Aerts, J.; et al. SCENIC: Single-cell regulatory network inference and clustering. Nat. Methods 2017, 14, 1083–1086. [Google Scholar] [CrossRef]
- Kriks, S.; Shim, J.W.; Piao, J.; Ganat, Y.M.; Wakeman, D.R.; Xie, Z.; Carrillo-Reid, L.; Auyeung, G.; Antonacci, C.; Buch, A.; et al. Dopamine neurons derived from human ES cells efficiently engraft in animal models of Parkinson’s disease. Nature 2011, 480, 547–551. [Google Scholar] [CrossRef]
- Xi, J.; Liu, Y.; Liu, H.; Chen, H.; Emborg, M.E.; Zhang, S.-C. Specification of midbrain dopamine neurons from primate pluripotent stem cells. Stem Cells 2012, 30, 1655–1663. [Google Scholar] [CrossRef] [PubMed]
- Dannert, A.; Klimmt, J.; Cardoso Goncalves, C.; Crusius, D.; Paquet, D. Reproducible and scalable differentiation of highly pure cortical neurons from human induced pluripotent stem cells. STAR Protoc. 2023, 4, 102266. [Google Scholar] [CrossRef]
- Yamasaki, A.; Kasai, A.; Toi, A.; Kurita, M.; Kimoto, S.; Hayata-Takano, A.; Nakazawa, T.; Nagayasu, K.; Shintani, N.; Hashimoto, R.; et al. Identification of the role of bone morphogenetic protein (BMP) and transforming growth factor-beta (TGF-beta) signaling in the trajectory of serotonergic differentiation in a rapid assay in mouse embryonic stem cells in vitro. J. Neurochem. 2015, 132, 418–428. [Google Scholar] [CrossRef]
- Vogt, J.; Traynor, R.; Sapkota, G.P. The specificities of small molecule inhibitors of the TGFss and BMP pathways. Cell. Signal. 2011, 23, 1831–1842. [Google Scholar] [CrossRef]
- Schneider, J.W.; Gao, Z.; Li, S.; Farooqi, M.; Tang, T.-S.; Bezprozvanny, I.; Frantz, D.E.; Hsieh, J. Small-molecule activation of neuronal cell fate. Nat. Chem. Biol. 2008, 4, 408–410. [Google Scholar] [CrossRef]
- Gao, M.X.; Wang, K.Z.; Zhao, H. GABAergic neurons maturation is regulated by a delicate network. Int. J. Dev. Neurosci. 2023, 83, 3–15. [Google Scholar] [CrossRef]
- Pardridge, W.M. Treatment of Alzheimer’s Disease and Blood-Brain Barrier Drug Delivery. Pharmaceuticals 2020, 13, 394. [Google Scholar] [CrossRef] [PubMed]
- Pardridge, W.M. A Historical Review of Brain Drug Delivery. Pharmaceutics 2022, 14, 1283. [Google Scholar] [CrossRef] [PubMed]
- Ding, S.; Khan, A.I.; Cai, X.; Song, Y.; Lyu, Z.; Du, D.; Dutta, P.; Lin, Y. Overcoming blood-brain barrier transport: Advances in nanoparticle-based drug delivery strategies. Mater. Today 2020, 37, 112–125. [Google Scholar] [CrossRef]
- Ren, Z.X.; Zhao, Y.F.; Cao, T.; Zhen, X.C. Dihydromyricetin protects neurons in an MPTP-induced model of Parkinson’s disease by suppressing glycogen synthase kinase-3 beta activity. Acta Pharmacol. Sin. 2016, 37, 1315–1324. [Google Scholar] [CrossRef]
- Yi, Y.J.; Che, W.Q.; Xu, P.; Mao, C.X.; Li, Z.Z.; Wang, Q.S.; Lyu, J.; Wang, X.Y. Conversion of glioma cells into neuron-like cells by small molecules. iScience 2024, 27, 111091. [Google Scholar] [CrossRef]
- Safitri, D.; Harris, M.; Potter, H.; Yan Yeung, H.; Winfield, I.; Kopanitsa, L.; Svensson, F.; Rahman, T.; Harper, M.T.; Bailey, D.; et al. Elevated intracellular cAMP concentration mediates growth suppression in glioma cells. Biochem. Pharmacol. 2020, 174, 113823. [Google Scholar] [CrossRef]
- Bar, E.E.; Chaudhry, A.; Lin, A.; Fan, X.; Schreck, K.; Matsui, W.; Piccirillo, S.; Vescovi, A.L.; DiMeco, F.; Olivi, A.; et al. Cyclopamine-mediated hedgehog pathway inhibition depletes stem-like cancer cells in glioblastoma. Stem Cells 2007, 25, 2524–2533. [Google Scholar] [CrossRef] [PubMed]
- Wang, Z.M.; Yang, D.S.; Liu, J.; Liu, H.B.; Ye, M.; Zhang, Y.F. ROCK inhibitor Y-27632 inhibits the growth, migration, and invasion of Tca8113 and CAL-27 cells in tongue squamous cell carcinoma. Tumor Biol. 2016, 37, 3757–3764. [Google Scholar] [CrossRef]
- Li, X.P.; Cao, L.Q.; Yu, Z.Z.; He, K.; Ding, P.B.; Li, J.S.; Shan, Y.Y.; Su, Y.B.; Yuan, Z.M.; Shi, Z. Dorsomorphin attenuates ABCG2-mediated multidrug resistance in colorectal cancer. Front. Pharmacol. 2024, 15, 1393693. [Google Scholar] [CrossRef]
- Cao, G.; Gong, T.; Du, Y.; Wang, Y.C.; Ge, T.T.; Liu, J.Y. Mechanism of metformin regulation in central nervous system: Progression and future perspectives. Biomed. Pharmacother. 2022, 156, 113686. [Google Scholar] [CrossRef] [PubMed]
- Sun, Y.; Huang, H.; Zhan, Z.; Gao, H.; Zhang, C.; Lai, J.; Cao, J.; Li, C.; Chen, Y.; Liu, Z. Berberine inhibits glioma cell migration and invasion by suppressing TGF-beta1/COL11A1 pathway. Biochem. Biophys. Res. Commun. 2022, 625, 38–45. [Google Scholar] [CrossRef]
- Chien, C.H.; Hsueh, W.T.; Chuang, J.Y.; Chang, K.Y. Dissecting the mechanism of temozolomide resistance and its association with the regulatory roles of intracellular reactive oxygen species in glioblastoma. J. Biomed. Sci. 2021, 28, 18. [Google Scholar] [CrossRef] [PubMed]








| Primers | FP 5′ → 3′ | RP 5′ → 3′ |
|---|---|---|
| ASCL1 | CGCGGCCAACAAGAAGATG | CGACGAGTAGGATGAGACCG |
| DCX | TTCAAGGGGATTGTGTACGCT | GTCAGACAGAGATCGCGTCAG |
| GFAP | CTGCGGCTCGATCAACTCA | TCCAGCGACTCAATCTTCCTC |
| MAP2 | TGGTGCCGAGTGAGAAGAAG | AGTGGTTGGTTAATAAGCCGAAG |
| TUBB3 | GGCCAAGGGTCACTACACG | GCAGTCGCAGTTTTCACACTC |
| NeuN | GCCTCGCCTTTGCCGAT | AGGTAGTCAGTCAGGTCCCG |
| Neurog2 | AGGAAGAGGACGTGTTAGTGC | GCAATCGTGTACCAGACCCAG |
| NeuroD1 | CCTGCAACTCAATCCTCGGA | GGCATGTCCTGGTTCTGCTC |
| ACTB | CATGTACGTTGCTATCCAGGC | CTCCTTAATGTCACGCACGAT |
| Component | Chemical Structure | Target/Pathway | Final Concentration |
|---|---|---|---|
| DAPT | ![]() | γ-secretase/Notch inhibitor | 5 μM |
| LDN193189 | ![]() | BMP receptor inhibitor | 1 μM |
| CHIR99021 | ![]() | GSK-3β inhibitor/Wnt activator | 1.5 μM |
| I-BET762 | ![]() | BET bromodomain inhibitor | 1 μM |
| Isx9 | ![]() | Neurogenic small molecule | 5 μM |
Disclaimer/Publisher’s Note: The statements, opinions and data contained in all publications are solely those of the individual author(s) and contributor(s) and not of MDPI and/or the editor(s). MDPI and/or the editor(s) disclaim responsibility for any injury to people or property resulting from any ideas, methods, instructions or products referred to in the content. |
© 2026 by the authors. Licensee MDPI, Basel, Switzerland. This article is an open access article distributed under the terms and conditions of the Creative Commons Attribution (CC BY) license.
Share and Cite
Mao, C.; Deng, Z.; Chen, Z.; Huang, L.; Wang, C.; Chen, G.; Wang, Q. Small Molecule Cocktail DLC79 Suppresses Gliomagenesis by Activating Ascl1 and Remodeling Transcriptome. Cells 2026, 15, 211. https://doi.org/10.3390/cells15020211
Mao C, Deng Z, Chen Z, Huang L, Wang C, Chen G, Wang Q. Small Molecule Cocktail DLC79 Suppresses Gliomagenesis by Activating Ascl1 and Remodeling Transcriptome. Cells. 2026; 15(2):211. https://doi.org/10.3390/cells15020211
Chicago/Turabian StyleMao, Chuxiao, Zhancheng Deng, Zhuming Chen, Lirong Huang, Caiyun Wang, Gong Chen, and Qingsong Wang. 2026. "Small Molecule Cocktail DLC79 Suppresses Gliomagenesis by Activating Ascl1 and Remodeling Transcriptome" Cells 15, no. 2: 211. https://doi.org/10.3390/cells15020211
APA StyleMao, C., Deng, Z., Chen, Z., Huang, L., Wang, C., Chen, G., & Wang, Q. (2026). Small Molecule Cocktail DLC79 Suppresses Gliomagenesis by Activating Ascl1 and Remodeling Transcriptome. Cells, 15(2), 211. https://doi.org/10.3390/cells15020211






