Neuronal Differentiation of GBM-Initiating Cells Combined with Elimination of Undifferentiated Cells Preserves Motor Function
Highlights
- Sequential ISX9 and BRQ administration drove neuronal differentiation in GICs and eliminated undifferentiated GICs in a brain tumor.
- ISX9 treatment promoted structural integration with host neurons and improved motor performance in tumor-bearing mice.
- The combination can be used for maintaining neuronal functions in patients with GBM.
- Intrathecal injection can be used for delivering non-BBB penetrating chemicals into brain.
Abstract
1. Introduction
2. Materials and Methods
2.1. Animals and Chemical Reagents
2.2. Cell Culture
2.3. RNA Sequencing Analysis
2.4. Immunocytochemical Analysis
2.5. Intrathecal Injection
2.6. In Vivo Toxicity Test
2.7. Brain Tumorigenesis
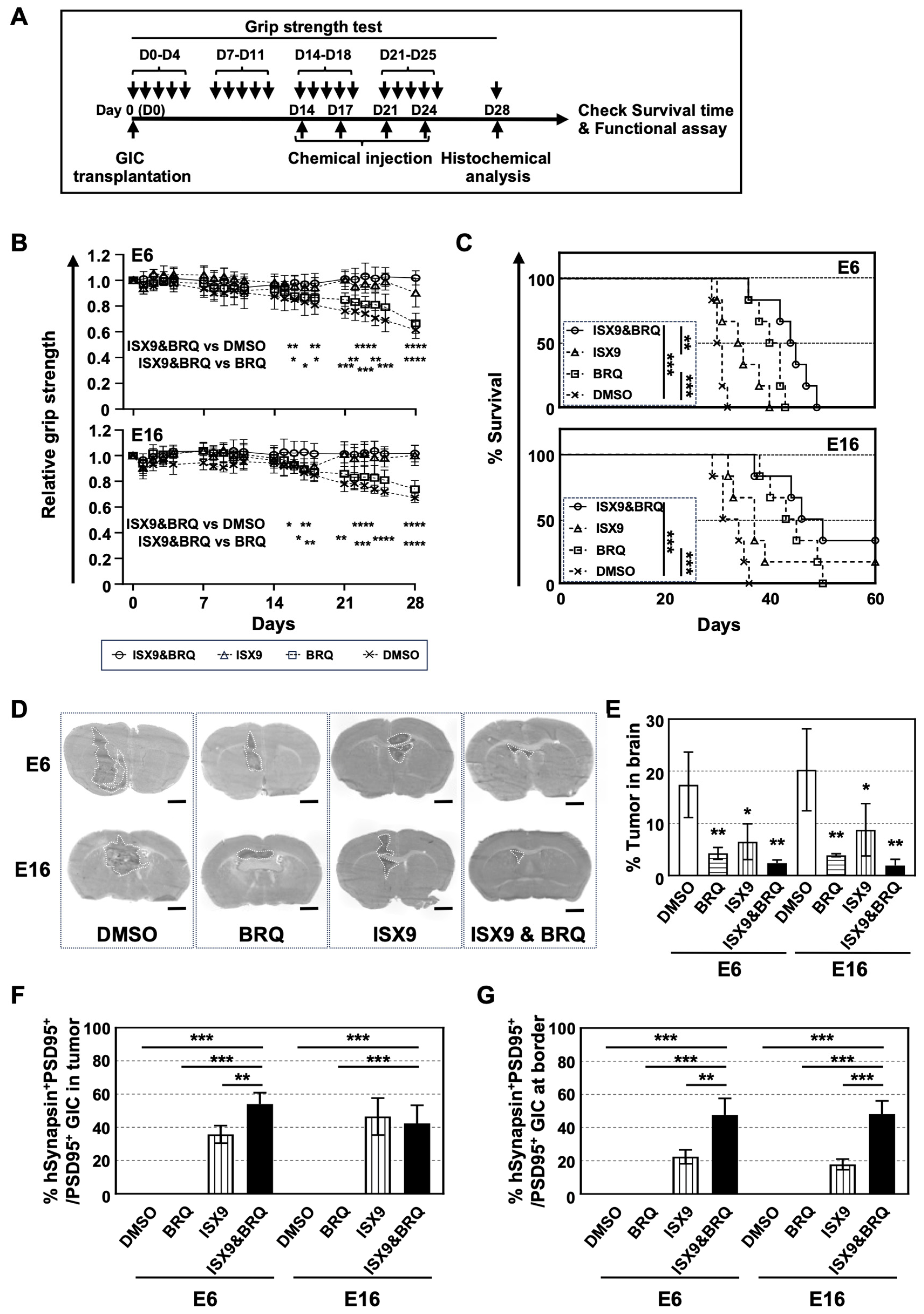
2.8. Grip Strength Test
2.9. Immunohistochemical Analysis
2.10. Statistical Analysis
3. Results
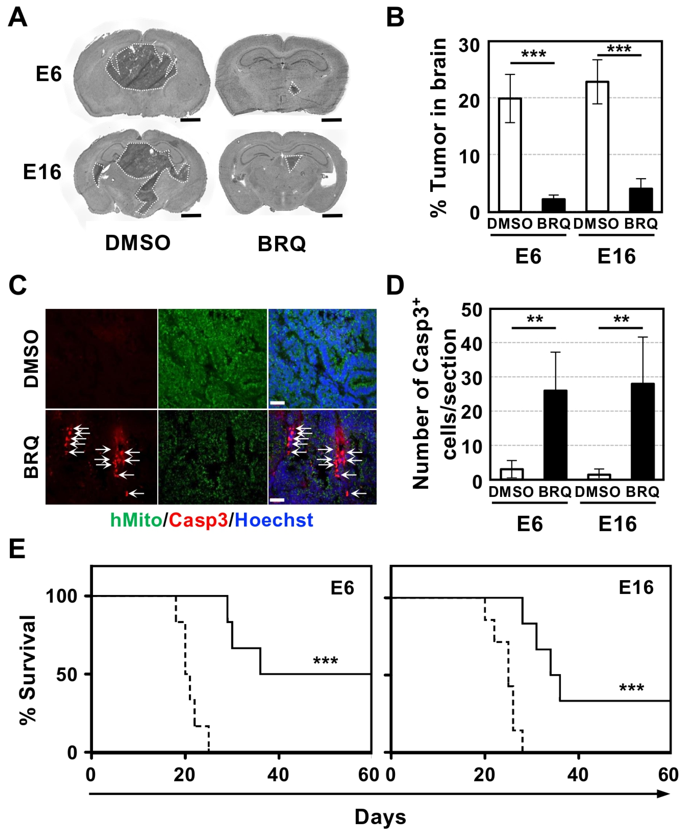
3.1. Intrathecal Injection of BRQ Prevented GIC Tumorigenesis in the Brain
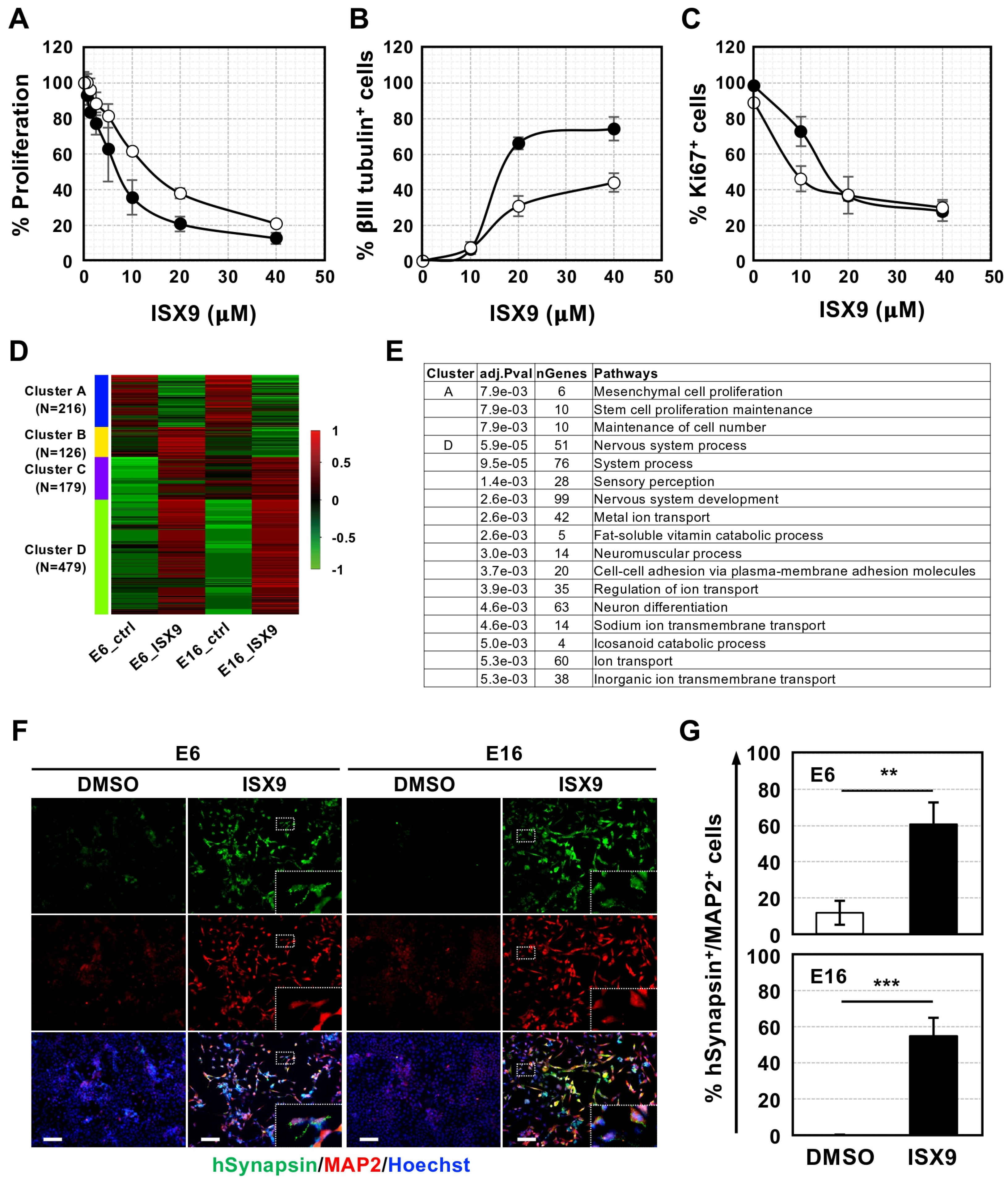
3.2. ISX9 Induced Neuronal Differentiation of GICs in Culture
3.3. ISX9 Prevented GIC Tumorigenesis and Induced Their Neuronal Differentiation in the Brain
3.4. Sequential Treatment of GIC from ISX9 to BRQ Is the Optimal Method for Inducing Large Number of Neurons and Eliminating Undifferentiated GICs
3.5. Sequential Administration of ISX9 and BRQ Maintained Grip Strength in GIC Brain Tumor-Bearing Mice and Extended Their Survival Time
3.6. Sequential Administration of ISX9 and BRQ Prevented GIC Tumorigenesis and Induced GIC Differentiation into Neurons That Formed Synapse-like Structure Contacting with Mouse Neurons
4. Discussion
5. Conclusions
Supplementary Materials
Author Contributions
Funding
Institutional Review Board Statement
Informed Consent Statement
Data Availability Statement
Acknowledgments
Conflicts of Interest
Abbreviations
| QOL | quality of life |
| GBM | Glioblastoma |
| GIC | GBM-initiating cells |
| NSC | neural stem cell |
| DHODH | dihydroorotate dehydrogenase |
| DHODH-I | DHODH inhibitor |
| BRQ | brequinar |
| ISX9 | Isoxazole 9 |
| Ab | antibody |
| BBB | blood–brain barrier |
| hMito | human mitochondria |
| Casp3 | cleaved-Caspase 3 |
| IC50 | the Half Maximal Inhibitory Concentration |
| EVA1 | epithelial-V-like antigen 1 |
| NFM | neurofilament middle size |
| PSD95 | postsynaptic density protein 95 |
References
- Thomson, J.A.; Itskovitz-Eldor, J.; Shapiro, S.S.; Waknitz, M.A.; Swiergiel, J.J.; Marshall, V.S.; Jones, J.M. Embryonic Stem Cell Lines Derived from Human Blastocysts. Science 1998, 282, 1145–1147. [Google Scholar] [CrossRef]
- Takahashi, K.; Yamanaka, S. Induced pluripotent stem cells in medicine and biology. Development 2013, 140, 2457–2461. [Google Scholar] [CrossRef]
- Bashor, C.J.; Hilton, I.B.; Bandukwala, H.; Smith, D.M.; Veiseh, O. Engineering the next generation of cell-based therapeutics. Nat. Rev. Drug Discov. 2022, 21, 655–675. [Google Scholar] [CrossRef]
- Temple, S. Advancing cell therapy for neurodegenerative diseases. Cell Stem Cell 2023, 30, 512–529. [Google Scholar] [CrossRef]
- Shen, Z.; Tang, X.; Zhang, Y.; Jia, Y.; Guo, X.; Guo, X.; Bao, J.; Xie, X.; Xing, Y.; Xing, J.; et al. Efficacy and safety of mesenchymal stem cell therapies for ischemic stroke: A systematic review and meta-analysis. Stem Cells Transl. Med. 2024, 13, 886–897. [Google Scholar] [CrossRef] [PubMed]
- Sawamoto, N.; Doi, D.; Nakanishi, E.; Sawamura, M.; Kikuchi, T.; Yamakado, H.; Taruno, Y.; Shima, A.; Fushimi, Y.; Okada, T.; et al. Phase I/II trial of iPS-cell-derived dopaminergic cells for Parkinson’s disease. Nature 2025, 641, 971–977. [Google Scholar] [CrossRef] [PubMed]
- Weyer-Jamora, C.; Brie, M.S.; Luks, T.L.; Smith, E.M.; Hervey-Jumper, S.L.; Taylor, J.W. Postacute Cognitive Rehabilitation for Adult Brain Tumor Patients. Neurosurgery 2021, 89, 945–953. [Google Scholar] [CrossRef] [PubMed]
- Zanotto, A.; Glover, R.N.; Zanotto, T.; Boele, F.W. Rehabilitation in People Living with Glioblastoma: A Narrative Review of the Literature. Cancers 2024, 16, 1699. [Google Scholar] [CrossRef]
- Stupp, R.; Mason Warren, P.; van den Bent Martin, J.; Weller, M.; Fisher, B.; Taphoorn Martin, J.B.; Belanger, K.; Brandes Alba, A.; Marosi, C.; Bogdahn, U.; et al. Radiotherapy plus Concomitant and Adjuvant Temozolomide for Glioblastoma. N. Engl. J. Med. 2005, 352, 987–996. [Google Scholar] [CrossRef]
- Stupp, R.; Hegi, M.E.; Mason, W.P.; van den Bent, M.J.; Taphoorn, M.J.B.; Janzer, R.C.; Ludwin, S.K.; Allgeier, A.; Fisher, B.; Belanger, K.; et al. Effects of radiotherapy with concomitant and adjuvant temozolomide versus radiotherapy alone on survival in glioblastoma in a randomised phase III study: 5-year analysis of the EORTC-NCIC trial. Lancet Oncol. 2009, 10, 459–466. [Google Scholar] [CrossRef]
- Singh, S.K.; Clarke, I.D.; Hide, T.; Dirks, P.B. Cancer stem cells in nervous system tumors. Oncogene 2004, 23, 7267–7273. [Google Scholar] [CrossRef]
- Kondo, T. Brain cancer stem-like cells. Eur. J. Cancer 2006, 42, 1237–1242. [Google Scholar] [CrossRef] [PubMed]
- Vescovi, A.L.; Galli, R.; Reynolds, B.A. Brain tumour stem cells. Nat. Rev. Cancer 2006, 6, 425–436. [Google Scholar] [CrossRef]
- Wang, X.; Yang, K.; Wu, Q.; Kim, L.J.Y.; Morton, A.R.; Gimple, R.C.; Prager, B.C.; Shi, Y.; Zhou, W.; Bhargava, S.; et al. Targeting pyrimidine synthesis accentuates molecular therapy response in glioblastoma stem cells. Sci. Transl. Med. 2019, 11, eaau4972. [Google Scholar] [CrossRef]
- Echizenya, S.; Ishii, Y.; Kitazawa, S.; Tanaka, T.; Matsuda, S.; Watanabe, E.; Umekawa, M.; Terasaka, S.; Houkin, K.; Hatta, T.; et al. Discovery of a new pyrimidine synthesis inhibitor eradicating glioblastoma-initiating cells. Neuro-Oncology 2020, 22, 229–239. [Google Scholar] [CrossRef] [PubMed]
- Sykes, D.B.; Kfoury, Y.S.; Mercier, F.E.; Wawer, M.J.; Law, J.M.; Haynes, M.K.; Lewis, T.A.; Schajnovitz, A.; Jain, E.; Lee, D.; et al. Inhibition of Dihydroorotate Dehydrogenase Overcomes Differentiation Blockade in Acute Myeloid Leukemia. Cell 2016, 167, 171–186.e115. [Google Scholar] [CrossRef] [PubMed]
- Satoer, D.; Visch-Brink, E.; Smits, M.; Kloet, A.; Looman, C.; Dirven, C.; Vincent, A. Long-term evaluation of cognition after glioma surgery in eloquent areas. J. Neuro-Oncol. 2014, 116, 153–160. [Google Scholar] [CrossRef]
- De Roeck, L.; Gillebert, C.R.; van Aert, R.C.M.; Vanmeenen, A.; Klein, M.; Taphoorn, M.J.B.; Gehring, K.; Lambrecht, M.; Sleurs, C. Cognitive outcomes after multimodal treatment in adult glioma patients: A meta-analysis. Neuro-Oncology 2023, 25, 1395–1414. [Google Scholar] [CrossRef] [PubMed]
- Venkatesh, H.S.; Morishita, W.; Geraghty, A.C.; Silverbush, D.; Gillespie, S.M.; Arzt, M.; Tam, L.T.; Espenel, C.; Ponnuswami, A.; Ni, L.; et al. Electrical and synaptic integration of glioma into neural circuits. Nature 2019, 573, 539–545. [Google Scholar] [CrossRef]
- Sun, Y.; Wang, X.; Zhang, D.Y.; Zhang, Z.; Bhattarai, J.P.; Wang, Y.; Park, K.H.; Dong, W.; Hung, Y.-F.; Yang, Q.; et al. Brain-wide neuronal circuit connectome of human glioblastoma. Nature 2025, 641, 222–231. [Google Scholar] [CrossRef]
- Tetzlaff, S.K.; Reyhan, E.; Layer, N.; Bengtson, C.P.; Heuer, A.; Schroers, J.; Faymonville, A.J.; Langeroudi, A.P.; Drewa, N.; Keifert, E.; et al. Characterizing and targeting glioblastoma neuron-tumor networks with retrograde tracing. Cell 2025, 188, 390–411.e336. [Google Scholar] [CrossRef]
- Tsukamoto, Y.; Ohtsu, N.; Echizenya, S.; Otsuguro, S.; Ogura, R.; Natsumeda, M.; Isogawa, M.; Aoki, H.; Ichikawa, S.; Sakaitani, M.; et al. Chemical Screening Identifies EUrd as a Novel Inhibitor Against Temozolomide-Resistant Glioblastoma-Initiating Cells. Stem Cells 2016, 34, 2016–2025. [Google Scholar] [CrossRef]
- Hide, T.; Takezaki, T.; Nakatani, Y.; Nakamura, H.; Kuratsu, J.-i.; Kondo, T. Sox11 Prevents Tumorigenesis of Glioma-Initiating Cells by Inducing Neuronal Differentiation. Cancer Res. 2009, 69, 7953–7959. [Google Scholar] [CrossRef]
- Kondo, T.; Raff, M. The Id4 HLH protein and the timing of oligodendrocyte differentiation. EMBO J. 2000, 19, 1998–2007. [Google Scholar] [CrossRef]
- Rahman, M.M.; Lee, J.Y.; Kim, Y.H.; Park, C.-K. Epidural and Intrathecal Drug Delivery in Rats and Mice for Experimental Research: Fundamental Concepts, Techniques, Precaution, and Application. Biomedicines 2023, 11, 1413. [Google Scholar] [CrossRef]
- Nagel, S.J.; Reddy, C.G.; Frizon, L.A.; Holland, M.T.; Machado, A.G.; Gillies, G.T.; Howard, M.A., III. Intrathecal Therapeutics: Device Design, Access Methods, and Complication Mitigation. Neuromodul. Technol. Neural Interface 2018, 21, 625–640. [Google Scholar] [CrossRef] [PubMed]
- Swaminathan, A.; Kumar, M.; Halder Sinha, S.; Schneider-Anthony, A.; Boutillier, A.-L.; Kundu, T.K. Modulation of Neurogenesis by Targeting Epigenetic Enzymes Using Small Molecules: An Overview. ACS Chem. Neurosci. 2014, 5, 1164–1177. [Google Scholar] [CrossRef] [PubMed]
- Yang, Y.; Fan, Y.; Zhang, H.; Zhang, Q.; Zhao, Y.; Xiao, Z.; Liu, W.; Chen, B.; Gao, L.; Sun, Z.; et al. Small molecules combined with collagen hydrogel direct neurogenesis and migration of neural stem cells after spinal cord injury. Biomaterials 2021, 269, 120479. [Google Scholar] [CrossRef]
- Petrik, D.; Jiang, Y.; Birnbaum, S.G.; Powell, C.M.; Kim, M.-S.; Hsieh, J.; Eisch, A.J. Functional and mechanistic exploration of an adult neurogenesis-promoting small molecule. FASEB J. 2012, 26, 3148–3162. [Google Scholar] [CrossRef]
- Li, X.; Zuo, X.; Jing, J.; Ma, Y.; Wang, J.; Liu, D.; Zhu, J.; Du, X.; Xiong, L.; Du, Y.; et al. Small-Molecule-Driven Direct Reprogramming of Mouse Fibroblasts into Functional Neurons. Cell Stem Cell 2015, 17, 195–203. [Google Scholar] [CrossRef] [PubMed]
- Matsuda, Y.; Ishiwata, T.; Yoshimura, H.; Hagio, M.; Arai, T. Inhibition of nestin suppresses stem cell phenotype of glioblastomas through the alteration of post-translational modification of heat shock protein PA8/HSC71. Cancer Lett. 2015, 357, 602–611. [Google Scholar] [CrossRef] [PubMed]
- Ohtsu, N.; Nakatani, Y.; Yamashita, D.; Ohue, S.; Ohnishi, T.; Kondo, T. Eva1 maintains the stem-like character of glioblastoma-initiating cells by activating the non-canonical NF-κB signaling pathway. Cancer Res. 2016, 76, 171–181. [Google Scholar] [CrossRef]
- Hou, J.; Ueshima, T.; Tanaka, M.; Son, Y.L.; Hanada, K.; Kukimoto-Niino, M.; Yamaguchi, S.; Hashimoto, S.; Yokoyama, S.; Takemori, T.; et al. EVA1-Antibody Drug Conjugate is a new therapeutic strategy for eliminating glioblastoma-initiating cells. Neuro-Oncology 2025, 27, 682–694. [Google Scholar] [CrossRef]
- White, R.M.; Cech, J.; Ratanasirintrawoot, S.; Lin, C.Y.; Rahl, P.B.; Burke, C.J.; Langdon, E.; Tomlinson, M.L.; Mosher, J.; Kaufman, C.; et al. DHODH modulates transcriptional elongation in the neural crest and melanoma. Nature 2011, 471, 518–522. [Google Scholar] [CrossRef]
- Koundinya, M.; Sudhalter, J.; Courjaud, A.; Lionne, B.; Touyer, G.; Bonnet, L.; Menguy, I.; Schreiber, I.; Perrault, C.; Vougier, S.; et al. Dependence on the Pyrimidine Biosynthetic Enzyme DHODH Is a Synthetic Lethal Vulnerability in Mutant KRAS-Driven Cancers. Cell Chem. Biol. 2018, 25, 705–717.e711. [Google Scholar] [CrossRef]
- Bosworth, A.P.; Contreras, M.; Sancho, L.; Salas, I.H.; Paumier, A.; Novak, S.W.; Manor, U.; Allen, N.J. Astrocyte glypican 5 regulates synapse maturation and stabilization. Cell Rep. 2025, 44, 115374. [Google Scholar] [CrossRef] [PubMed]
- Niwa, Y.; Kanda, G.N.; Yamada, R.G.; Shi, S.; Sunagawa, G.A.; Ukai-Tadenuma, M.; Fujishima, H.; Matsumoto, N.; Masumoto, K.-h.; Nagano, M.; et al. Muscarinic Acetylcholine Receptors Chrm1 and Chrm3 Are Essential for REM Sleep. Cell Rep. 2018, 24, 2231–2247.e2237. [Google Scholar] [CrossRef] [PubMed]
- Carvill, G.L.; McMahon, J.M.; Schneider, A.; Zemel, M.; Myers, C.T.; Saykally, J.; Nguyen, J.; Robbiano, A.; Zara, F.; Specchio, N.; et al. Mutations in the GABA Transporter SLC6A1 Cause Epilepsy with Myoclonic-Atonic Seizures. Am. J. Hum. Genet. 2015, 96, 808–815. [Google Scholar] [CrossRef]
- Niclis, J.C.; Turner, C.; Durnall, J.; McDougal, S.; Kauhausen, J.A.; Leaw, B.; Dottori, M.; Parish, C.L.; Thompson, L.H. Long-Distance Axonal Growth and Protracted Functional Maturation of Neurons Derived from Human Induced Pluripotent Stem Cells After Intracerebral Transplantation. Stem Cells Transl. Med. 2017, 6, 1547–1556. [Google Scholar] [CrossRef]
- Yuan, Q.; Zhang, S.-C. Circuit integration by transplanted human neurons. Curr. Opin. Genet. Dev. 2024, 89, 102225. [Google Scholar] [CrossRef]
- Campbell, S.L.; Buckingham, S.C.; Sontheimer, H. Human glioma cells induce hyperexcitability in cortical networks. Epilepsia 2012, 53, 1360–1370. [Google Scholar] [CrossRef] [PubMed]
- Venkataramani, V.; Tanev, D.I.; Kuner, T.; Wick, W.; Winkler, F. Synaptic input to brain tumors: Clinical implications. Neuro-Oncology 2021, 23, 23–33. [Google Scholar] [CrossRef] [PubMed]
- Schneider, J.W.; Gao, Z.; Li, S.; Farooqi, M.; Tang, T.-S.; Bezprozvanny, I.; Frantz, D.E.; Hsieh, J. Small-molecule activation of neuronal cell fate. Nat. Chem. Biol. 2008, 4, 408–410. [Google Scholar] [CrossRef] [PubMed]
- Chan, S.F.; Huang, X.; McKercher, S.R.; Zaidi, R.; Okamoto, S.I.; Nakanishi, N.; Lipton, S.A. Transcriptional profiling of MEF2-regulated genes in human neural progenitor cells derived from embryonic stem cells. Genom. Data 2015, 3, 24–27. [Google Scholar] [CrossRef]
- Ma, N.-X.; Puls, B.; Chen, G. Transcriptomic analyses of NeuroD1-mediated astrocyte-to-neuron conversion. Dev. Neurobiol. 2022, 82, 375–391. [Google Scholar] [CrossRef]





Disclaimer/Publisher’s Note: The statements, opinions and data contained in all publications are solely those of the individual author(s) and contributor(s) and not of MDPI and/or the editor(s). MDPI and/or the editor(s) disclaim responsibility for any injury to people or property resulting from any ideas, methods, instructions or products referred to in the content. |
© 2026 by the authors. Licensee MDPI, Basel, Switzerland. This article is an open access article distributed under the terms and conditions of the Creative Commons Attribution (CC BY) license.
Share and Cite
Chen, Z.; Zou, P.; Kondo, T. Neuronal Differentiation of GBM-Initiating Cells Combined with Elimination of Undifferentiated Cells Preserves Motor Function. Cells 2026, 15, 539. https://doi.org/10.3390/cells15060539
Chen Z, Zou P, Kondo T. Neuronal Differentiation of GBM-Initiating Cells Combined with Elimination of Undifferentiated Cells Preserves Motor Function. Cells. 2026; 15(6):539. https://doi.org/10.3390/cells15060539
Chicago/Turabian StyleChen, Zhenzhong, Peilin Zou, and Toru Kondo. 2026. "Neuronal Differentiation of GBM-Initiating Cells Combined with Elimination of Undifferentiated Cells Preserves Motor Function" Cells 15, no. 6: 539. https://doi.org/10.3390/cells15060539
APA StyleChen, Z., Zou, P., & Kondo, T. (2026). Neuronal Differentiation of GBM-Initiating Cells Combined with Elimination of Undifferentiated Cells Preserves Motor Function. Cells, 15(6), 539. https://doi.org/10.3390/cells15060539

