Sign in to use this feature.

Years

Between: -

Subjects

remove_circle_outline
remove_circle_outline
remove_circle_outline
remove_circle_outline
remove_circle_outline

Journals

Article Types

Countries / Regions

Search Results (43)

Search Parameters:
Keywords = IKK-related

Order results
Result details
Results per page
Select all
Export citation of selected articles as:
25 pages, 4843 KB  
Article
Radiofrequency-Induced Thermal Modulation Reduces Senescence-Induced Collagen Fiber Degradation in Facial Ligaments of Animal Models
by Seyeon Oh, Hyoung Moon Kim, Gwahn Woo Cheon, Geebum Kim, Kuk Hui Son and Kyunghee Byun
Cells 2025, 14(22), 1757; https://doi.org/10.3390/cells14221757 - 10 Nov 2025
Viewed by 1615
Abstract
Age-related changes in facial ligaments contribute to altered facial shape and soft tissue descent. Radiofrequency (RF) has been utilized for skin rejuvenation by promoting collagen fiber contraction and synthesis through increased expression of heat shock proteins (HSPs). The primary component of ligamentous collagen [...] Read more.
Age-related changes in facial ligaments contribute to altered facial shape and soft tissue descent. Radiofrequency (RF) has been utilized for skin rejuvenation by promoting collagen fiber contraction and synthesis through increased expression of heat shock proteins (HSPs). The primary component of ligamentous collagen fibers undergoes structural modifications with age, exhibiting increased fragmentation and a reduced collagen type I/III ratio. This study aimed to investigate whether RF irradiation alleviates senescence-related changes in facial ligaments through HSP70-mediated molecular remodeling using a UV-induced photoaging rat model. In senescent fibroblasts, RF enhanced the interaction between HSP70 and IκBα kinase (IKK)γ while reducing IκBα phosphorylation, which was associated with decreased nuclear factor-kappa B (NF-κB) activation. These RF-mediated changes were attenuated by an HSP70 inhibitor, suggesting that RF reduces NF-κB activity via HSP70 modulation. RF also suppressed expression levels of matrix metalloproteinases and SMAD7 in senescent fibroblasts. Consistent with in vitro findings, RF increased the interaction between HSP70 and IKKγ while decreasing IκBα phosphorylation and NF-κB activity in the UV-induced photoaging (senescent) facial ligaments of rat models. Furthermore, RF enhanced the collagen type I/III ratio and increased collagen fiber density within the ligaments. Scanning electron microscopy revealed that RF irradiation increased collagen fiber bundle diameter and enhanced the helical structure of those fibers. Overall, RF mitigates senescence-related changes in facial ligaments through HSP70 modulation. Considering that facial ligament laxity contributes to soft tissue descent, facial ligament-targeting approaches may promote a more youthful facial structure. RF demonstrates the possibility in reducing senescence-associated changes within facial ligaments. Full article
Show Figures

Figure 1

15 pages, 238 KB  
Article
Postmemory Interpretations of Second World War Love Affairs in Twenty-First-Century Norwegian Literature
by Unni Langås
Humanities 2025, 14(7), 135; https://doi.org/10.3390/h14070135 - 24 Jun 2025
Cited by 2 | Viewed by 1652
Abstract
Love and intimate relations between German men and Norwegian women were a widespread phenomenon during WWII. Like in many other European countries, these women were stigmatized and humiliated both by the authorities and by the civilian population. In this article, I discuss four [...] Read more.
Love and intimate relations between German men and Norwegian women were a widespread phenomenon during WWII. Like in many other European countries, these women were stigmatized and humiliated both by the authorities and by the civilian population. In this article, I discuss four postmemory literary works that address this issue: Edvard Hoem’s novel Mors og fars historie (The Story of My Mother and Father, 2005), Lene Ask’s graphic novel Hitler, Jesus og farfar (Hitler, Jesus, and Grandfather, 2006), Randi Crott and Lillian Crott Berthung’s autobiography Ikke si det til noen! (Don’t tell anyone!, 2013), and Atle Næss’s novel Blindgjengere (Duds, 2019). I explore how the narratives create a living connection between then and now and how they deal with unresolved questions and knowledge gaps. Furthermore, I discuss common themes such as the fate and identity of war children, national responsibilities versus individual choice, and norms connected to gender and sexuality. I argue that these postmemory interpretations of wartime love affairs not only aim to retell the past but to investigate the normative frameworks within which these relationships took place. My contention is that the postmemory gaze pays primary attention to the power of cultural constructions—of nationality, identity, and gender—as well as their context-related historical changes. Full article
(This article belongs to the Special Issue Memories of World War II in Norwegian Fiction and Life Writing)
20 pages, 8050 KB  
Article
Investigating Natural Product Inhibitors of IKKα: Insights from Integrative In Silico and Experimental Validation
by Muhammad Yasir, Jinyoung Park, Eun-Taek Han, Jin-Hee Han, Won Sun Park, Jongseon Choe and Wanjoo Chun
Molecules 2025, 30(9), 2025; https://doi.org/10.3390/molecules30092025 - 2 May 2025
Cited by 1 | Viewed by 1500
Abstract
Nuclear factor-κB (NF-κB) signaling plays a pivotal role in regulating immune responses and is strongly implicated in cancer progression and inflammation-related diseases. The inhibitory κB kinases (IKKs), particularly IKKα, are central to modulating NF-κB activity, with distinct roles in the canonical and non-canonical [...] Read more.
Nuclear factor-κB (NF-κB) signaling plays a pivotal role in regulating immune responses and is strongly implicated in cancer progression and inflammation-related diseases. The inhibitory κB kinases (IKKs), particularly IKKα, are central to modulating NF-κB activity, with distinct roles in the canonical and non-canonical signaling pathways. This study investigates the potential of selectively targeting IKKα to develop novel therapeutic strategies. A receptor–ligand interaction pharmacophore model was generated based on the co-crystallized structure of IKKα, incorporating six key features, two hydrogen bond acceptors, two hydrogen bond donors, one hydrophobic region, and one hydrophobic aromatic region. This model was used to virtually screen a diverse natural compound library of 5540 molecules, yielding 82 candidates that matched the essential pharmacophore features. Molecular docking and molecular dynamics simulations were subsequently employed to evaluate binding conformations, stability, and dynamic behavior of the top hits. The end-state free energy calculations (gmx_MMPBSA) further validated the interaction strength and stability of selected compounds. To experimentally confirm their inhibitory potential, key compounds were tested in LPS-stimulated RAW 264.7 cells, where they significantly reduced IκBα phosphorylation. These findings validate the integrative computational-experimental approach and identify promising natural compounds as selective IKKα inhibitors for further therapeutic development in cancer and inflammatory diseases. Full article
(This article belongs to the Special Issue Role of Natural Products in Inflammation)
Show Figures

Figure 1

16 pages, 7782 KB  
Article
Lactobacillus plantarum-Derived Inorganic Polyphosphate Regulates Immune Function via Inhibiting M1 Polarization and Resisting Oxidative Stress in Macrophages
by Shuzhen Li, Aijuan Zheng, Zhimin Chen, Xiaoying Wang, Jiang Chen, Zhiheng Zou and Guohua Liu
Antioxidants 2025, 14(4), 428; https://doi.org/10.3390/antiox14040428 - 1 Apr 2025
Cited by 4 | Viewed by 1253
Abstract
Inorganic polyphosphate (PolyP) is a high-molecular-weight polymer that plays multiple roles in regulating immune responses. However, the specific anti-inflammatory mechanisms of bacteria-derived PolyP are unclear. In the present study, PolyP was extracted from Lactobacillus plantarum (L. plantarum), and the chain length [...] Read more.
Inorganic polyphosphate (PolyP) is a high-molecular-weight polymer that plays multiple roles in regulating immune responses. However, the specific anti-inflammatory mechanisms of bacteria-derived PolyP are unclear. In the present study, PolyP was extracted from Lactobacillus plantarum (L. plantarum), and the chain length was estimated to be approximately 250 Pi residues. The immune regulatory functions of PolyP were investigated using a lipopolysaccharide (LPS)-induced RAW264.7 cell oxidative stress model, and dexamethasone was used as a positive control. The result revealed that both dexamethasone and PolyP were protective against oxidative stress by inhibiting macrophage M1 polarization and the production of several markers, such as nitric oxide (NO), reactive oxygen species (ROS), inducible nitric oxide synthase (iNOS), and cyclooxygenase (COX)-2. In addition, PolyP suppressed inflammation progression by regulating the production of several cytokines, such as interleukin (IL)-1β, interferon (INF)-γ, tumor necrosis factor (TNF)-α, and IL-6, and inhibited the expressions of inhibitory κB kinase (IKK) α, IKKβ, and extracellular regulated protein kinases 2 (ERK2). Conclusively, PolyP derived from L. plantarum has the ability to protect cells from oxidative stress damage by inhibiting M1 polarization in macrophages. These findings provide insights into the function of PolyP and offer support for the potential application of PolyP in immune-related diseases. Full article
Show Figures

Figure 1

25 pages, 1269 KB  
Review
NEMO Family of Proteins as Polyubiquitin Receptors: Illustrating Non-Degradative Polyubiquitination’s Roles in Health and Disease
by Chuan-Jin Wu
Cells 2025, 14(4), 304; https://doi.org/10.3390/cells14040304 - 18 Feb 2025
Cited by 3 | Viewed by 2872
Abstract
The IκB kinase (IKK) complex plays a central role in many signaling pathways that activate NF-κB, which turns on a battery of genes important for immune response, inflammation, and cancer development. Ubiquitination is one of the most prevalent post-translational modifications of proteins and [...] Read more.
The IκB kinase (IKK) complex plays a central role in many signaling pathways that activate NF-κB, which turns on a battery of genes important for immune response, inflammation, and cancer development. Ubiquitination is one of the most prevalent post-translational modifications of proteins and is best known for targeting substrates for proteasomal degradation. The investigations of NF-κB signaling pathway primed the unveiling of the non-degradative roles of protein ubiquitination. The NF-κB-essential modulator (NEMO) is the IKK regulatory subunit that is essential for IKK activation by diverse intrinsic and extrinsic stimuli. The studies centered on NEMO as a polyubiquitin-binding protein have remarkably advanced understandings of how NEMO transmits signals to NF-κB activation and have laid a foundation for determining the molecular events demonstrating non-degradative ubiquitination as a major driving element in IKK activation. Furthermore, these studies have largely solved the enigma that IKK can be activated by diverse pathways that employ distinct sets of intermediaries in transmitting signals. NEMO and NEMO-related proteins that include optineurin, ABIN1, ABIN2, ABIN3, and CEP55, as non-degradative ubiquitin chain receptors, play a key role in sensing and transmitting ubiquitin signals embodied in different topologies of polyubiquitin chains for a variety of cellular processes and body responses. Studies of these multifaceted proteins in ubiquitin sensing have promoted understanding about the functions of non-degradative ubiquitination in intracellular signaling, protein trafficking, proteostasis, immune response, DNA damage response, and cell cycle control. In this review, I will also discuss how dysfunction in the NEMO family of protein-mediated non-degradative ubiquitin signaling is associated with various diseases, including immune disorders, neurodegenerative diseases, and cancer, and how microbial virulence factors target NEMO to induce pathogenesis or manipulate host response. A profound understanding of the molecular bases for non-degradative ubiquitin signaling will be valuable for developing tailored approaches for therapeutic purposes. Full article
Show Figures

Figure 1

23 pages, 1764 KB  
Review
Relationship Between Dietary Nutrient Intake and Autophagy—Related Genes in Obese Humans: A Narrative Review
by Martyna Bednarczyk, Nicola Dąbrowska-Szeja, Dariusz Łętowski, Sylwia Dzięgielewska-Gęsiak, Dariusz Waniczek and Małgorzata Muc-Wierzgoń
Nutrients 2024, 16(23), 4003; https://doi.org/10.3390/nu16234003 - 22 Nov 2024
Cited by 8 | Viewed by 10566
Abstract
Obesity is one of the world’s major public health challenges. Its pathogenesis and comorbid metabolic disorders share common mechanisms, such as mitochondrial or endoplasmic reticulum dysfunction or oxidative stress, gut dysbiosis, chronic inflammation and altered autophagy. Numerous pro-autophagy dietary interventions are being investigated [...] Read more.
Obesity is one of the world’s major public health challenges. Its pathogenesis and comorbid metabolic disorders share common mechanisms, such as mitochondrial or endoplasmic reticulum dysfunction or oxidative stress, gut dysbiosis, chronic inflammation and altered autophagy. Numerous pro-autophagy dietary interventions are being investigated for their potential obesity-preventing or therapeutic effects. We summarize current data on the relationship between autophagy and obesity, and discuss various dietary interventions as regulators of autophagy-related genes in the prevention and ultimate treatment of obesity in humans, as available in scientific databases and published through July 2024. Lifestyle modifications (such as calorie restriction, intermittent fasting, physical exercise), including following a diet rich in flavonoids, antioxidants, specific fatty acids, specific amino acids and others, have shown a beneficial role in the induction of this process. The activation of autophagy through various nutritional interventions tends to elicit a consistent response, characterized by the induction of certain kinases (including AMPK, IKK, JNK1, TAK1, ULK1, and VPS34) or the suppression of others (like mTORC1), the deacetylation of proteins, and the alleviation of inhibitory interactions between BECN1 and members of the Bcl-2 family. Significant health/translational properties of many nutrients (nutraceuticals) can affect chronic disease risk through various mechanisms that include the activation or inhibition of autophagy. The role of nutritional intervention in the regulation of autophagy in obesity and its comorbidities is not yet clear, especially in obese individuals. Full article
(This article belongs to the Section Nutrigenetics and Nutrigenomics)
Show Figures

Figure 1

29 pages, 17201 KB  
Article
Design and Synthesis of Novel Aminoindazole-pyrrolo[2,3-b]pyridine Inhibitors of IKKα That Selectively Perturb Cellular Non-Canonical NF-κB Signalling
by Christopher Riley, Usama Ammar, Aisha Alsfouk, Nahoum G. Anthony, Jessica Baiget, Giacomo Berretta, David Breen, Judith Huggan, Christopher Lawson, Kathryn McIntosh, Robin Plevin, Colin J. Suckling, Louise C. Young, Andrew Paul and Simon P. Mackay
Molecules 2024, 29(15), 3515; https://doi.org/10.3390/molecules29153515 - 26 Jul 2024
Cited by 7 | Viewed by 2614
Abstract
The inhibitory-kappaB kinases (IKKs) IKKα and IKKβ play central roles in regulating the non-canonical and canonical NF-κB signalling pathways. Whilst the proteins that transduce the signals of each pathway have been extensively characterised, the clear dissection of the functional roles of IKKα-mediated non-canonical [...] Read more.
The inhibitory-kappaB kinases (IKKs) IKKα and IKKβ play central roles in regulating the non-canonical and canonical NF-κB signalling pathways. Whilst the proteins that transduce the signals of each pathway have been extensively characterised, the clear dissection of the functional roles of IKKα-mediated non-canonical NF-κB signalling versus IKKβ-driven canonical signalling remains to be fully elucidated. Progress has relied upon complementary molecular and pharmacological tools; however, the lack of highly potent and selective IKKα inhibitors has limited advances. Herein, we report the development of an aminoindazole-pyrrolo[2,3-b]pyridine scaffold into a novel series of IKKα inhibitors. We demonstrate high potency and selectivity against IKKα over IKKβ in vitro and explain the structure–activity relationships using structure-based molecular modelling. We show selective target engagement with IKKα in the non-canonical NF-κB pathway for both U2OS osteosarcoma and PC-3M prostate cancer cells by employing isoform-related pharmacodynamic markers from both pathways. Two compounds (SU1261 [IKKα Ki = 10 nM; IKKβ Ki = 680 nM] and SU1349 [IKKα Ki = 16 nM; IKKβ Ki = 3352 nM]) represent the first selective and potent pharmacological tools that can be used to interrogate the different signalling functions of IKKα and IKKβ in cells. Our understanding of the regulatory role of IKKα in various inflammatory-based conditions will be advanced using these pharmacological agents. Full article
Show Figures

Graphical abstract

17 pages, 7877 KB  
Article
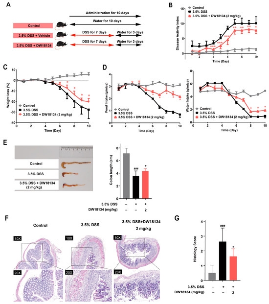
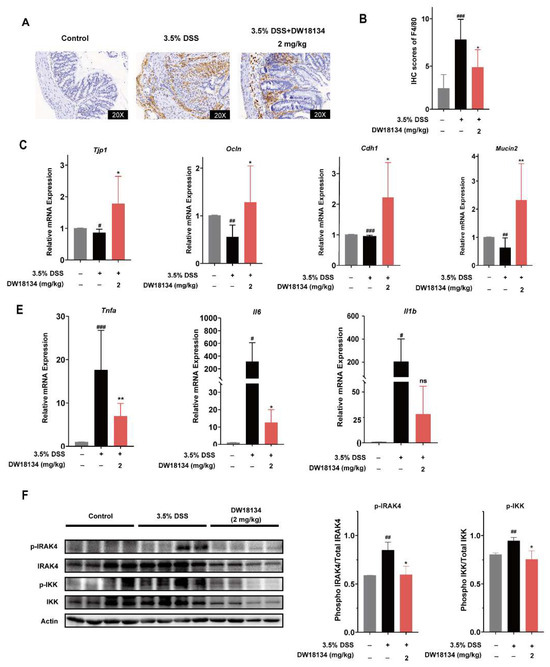
A Novel IRAK4 Inhibitor DW18134 Ameliorates Peritonitis and Inflammatory Bowel Disease
by Yuqing Huang, Yi Ning, Zhiwei Chen, Peiran Song, Haotian Tang, Wenhao Shi, Zhipeng Wan, Gege Huang, Qiupei Liu, Yun Chen, Yu Zhou, Yuantong Li, Zhengsheng Zhan, Jian Ding, Wenhu Duan and Hua Xie
Molecules 2024, 29(8), 1803; https://doi.org/10.3390/molecules29081803 - 16 Apr 2024
Cited by 3 | Viewed by 3934
Abstract
IRAK4 is a critical mediator in NF-κB-regulated inflammatory signaling and has emerged as a promising therapeutic target for the treatment of autoimmune diseases; however, none of its inhibitors have received FDA approval. In this study, we identified a novel small-molecule IRAK4 kinase inhibitor, [...] Read more.
IRAK4 is a critical mediator in NF-κB-regulated inflammatory signaling and has emerged as a promising therapeutic target for the treatment of autoimmune diseases; however, none of its inhibitors have received FDA approval. In this study, we identified a novel small-molecule IRAK4 kinase inhibitor, DW18134, with an IC50 value of 11.2 nM. DW18134 dose-dependently inhibited the phosphorylation of IRAK4 and IKK in primary peritoneal macrophages and RAW264.7 cells, inhibiting the secretion of TNF-α and IL-6 in both cell lines. The in vivo study demonstrated the efficacy of DW18134, significantly attenuating behavioral scores in an LPS-induced peritonitis model. Mechanistically, DW18134 reduced serum TNF-α and IL-6 levels and attenuated inflammatory tissue injury. By directly blocking IRAK4 activation, DW18134 diminished liver macrophage infiltration and the expression of related inflammatory cytokines in peritonitis mice. Additionally, in the DSS-induced colitis model, DW18134 significantly reduced the disease activity index (DAI) and normalized food and water intake and body weight. Furthermore, DW18134 restored intestinal damage and reduced inflammatory cytokine expression in mice by blocking the IRAK4 signaling pathway. Notably, DW18134 protected DSS-threatened intestinal barrier function by upregulating tight junction gene expression. In conclusion, our findings reported a novel IRAK4 inhibitor, DW18134, as a promising candidate for treating inflammatory diseases, including peritonitis and IBD. Full article
Show Figures

Figure 1

15 pages, 2892 KB  
Article
Effect of Low Protein Diets Supplemented with Sodium Butyrate, Medium-Chain Fatty Acids, or n-3 Polyunsaturated Fatty Acids on the Growth Performance, Immune Function, and Microbiome of Weaned Piglets
by Wenxue Li, Tianyi Lan, Qi Ding, Zhongxiang Ren, Zhiru Tang, Qingsong Tang, Xie Peng, Yetong Xu and Zhihong Sun
Int. J. Mol. Sci. 2023, 24(24), 17592; https://doi.org/10.3390/ijms242417592 - 18 Dec 2023
Cited by 7 | Viewed by 2715
Abstract
This study aimed to investigate the effects of low-protein (LP) diets supplemented with sodium butyrate (SB), medium-chain fatty acids (MCT), or n-3 polyunsaturated fatty acids (n-3 PUFA) on the growth performance, immune function, and the microbiome of weaned piglets. A total of 120 [...] Read more.
This study aimed to investigate the effects of low-protein (LP) diets supplemented with sodium butyrate (SB), medium-chain fatty acids (MCT), or n-3 polyunsaturated fatty acids (n-3 PUFA) on the growth performance, immune function, and the microbiome of weaned piglets. A total of 120 healthy weaned piglets ((Landrace × Large White × Duroc); 7.93 ± 0.7 kg initial body weight), were randomly divided into five groups. Each group consisted of six replications with four piglets per replication. Dietary treatments included control diet (CON); LP diet (LP); LP + 0.2% SB diet (LP + SB); LP + 0.2% MCT diet (LP + MCT); and LP + PUFA diet (LP + PUFA). The experimental period lasted for 4 weeks. Compared with the CON diet, LP, LP + SB, LP + MCT, and LP + PUFA diets decreased the final weight and average daily gain (ADG) of piglets (p < 0.05). There were lower (p < 0.05) concentrations of IL-8 and higher (p < 0.05) Glutathione peroxidase (GSH-Px) activity in the plasma of piglets fed with LP + SB, LP + MCT, and LP + PUFA diets than those fed with the LP diet. The piglets in the LP + SB and LP + PUFA groups had lower IKK-alpha (IKKa) mRNA expression in the colonic mucosa compared with those in the CON and LP groups (p < 0.05). The mRNA expression of TLR4 in the colonic mucosa of piglets in the LP + SB, LP + MCT, and LP + PUFA groups was decreased when compared with the CON and LP groups (p < 0.05). The LP + MCT diets increased the gene expression of nuclear factor erythroid 2-related factor 2 (Nrf2) in the colonic mucosa of piglets compared with CON, LP, and LP + SB diets (p < 0.05). The abundance of Erysipelotrichaceae in the colonic microbiome of piglets in the LP group was higher than that in the other four groups (p < 0.05). Collectively, this study showed that LP diets supplemented with SB, MCT, or n-3 PUFA reduced plasma inflammatory factor levels, increased plasma GSH-Px activity, and declined mRNA expression of TLR4 and IKKa in the colonic epithelium, whereas it reduced the abundance of Erysipelotrichaceae in the colon of piglets. Full article
(This article belongs to the Special Issue New Insights into Gut Microbiota and Immunity)
Show Figures

Figure 1

19 pages, 4166 KB  
Article
Ouabain’s Influence on TRPV4 Channels of Epithelial Cells: An Exploration of TRPV4 Activity, Expression, and Signaling Pathways
by Arturo Ponce, Isabel Larre, Lidia Jimenez, Maria Luisa Roldán, Liora Shoshani and Marcelino Cereijido
Int. J. Mol. Sci. 2023, 24(23), 16687; https://doi.org/10.3390/ijms242316687 - 24 Nov 2023
Cited by 5 | Viewed by 2159
Abstract
Ouabain, a substance originally obtained from plants, is now classified as a hormone because it is produced endogenously in certain animals, including humans. However, its precise effects on the body remain largely unknown. Previous studies have shown that ouabain can influence the phenotype [...] Read more.
Ouabain, a substance originally obtained from plants, is now classified as a hormone because it is produced endogenously in certain animals, including humans. However, its precise effects on the body remain largely unknown. Previous studies have shown that ouabain can influence the phenotype of epithelial cells by affecting the expression of cell–cell molecular components and voltage-gated potassium channels. In this study, we conducted whole-cell clamp assays to determine whether ouabain affects the activity and/or expression of TRPV4 channels. Our findings indicate that ouabain has a statistically significant effect on the density of TRPV4 currents (dITRPV4), with an EC50 of 1.89 nM. Regarding treatment duration, dITRPV4 reaches its peak at around 1 h, followed by a subsequent decline and then a resurgence after 6 h, suggesting a short-term modulatory effect related to on TRPV4 channel activity and a long-term effect related to the promotion of synthesis of new TRPV4 channel units. The enhancement of dITRPV4 induced by ouabain was significantly lower in cells seeded at low density than in cells in a confluent monolayer, indicating that the action of ouabain depends on intercellular contacts. Furthermore, the fact that U73122 and neomycin suppress the effect caused by ouabain in the short term suggests that the short-term induced enhancement of dITRPV4 is due to the depletion of PIP2 stores. In contrast, the fact that the long-term effect is inhibited by PP2, wortmannin, PD, FR18, and IKK16 suggests that cSrc, PI3K, Erk1/2, and NF-kB are among the components included in the signaling pathways. Full article
(This article belongs to the Special Issue Cardiotonic Steroids: From Toxins to Hormones—3rd Edition)
Show Figures

Figure 1

21 pages, 5880 KB  
Article
Auricularia auricula Peptides Nutritional Supplementation Delays H2O2-Induced Senescence of HepG2 Cells by Modulation of MAPK/NF-κB Signaling Pathways
by Qianwen Han, Haiyan Li, Fen Zhao, Ji’an Gao, Xinqi Liu and Biao Ma
Nutrients 2023, 15(17), 3731; https://doi.org/10.3390/nu15173731 - 25 Aug 2023
Cited by 16 | Viewed by 3269
Abstract
Auricularia auricula is a traditional medicinal and edible mushroom with anti-aging effects. Many studies focused on polysaccharides and melanin. However, the anti-aging effects and mechanism of the nutritional supplementation of Auricularia auricula peptides (AAPs) were not elucidated. In this study, AAPs were prepared [...] Read more.
Auricularia auricula is a traditional medicinal and edible mushroom with anti-aging effects. Many studies focused on polysaccharides and melanin. However, the anti-aging effects and mechanism of the nutritional supplementation of Auricularia auricula peptides (AAPs) were not elucidated. In this study, AAPs were prepared by enzymolysis of flavor protease and the protective effects on H2O2-induced senescence of HepG2 cells were explored for the first time. The potential mechanism was also investigated. AAPs were mostly composed of low molecular weights with less than 1000 Da accounting for about 79.17%, and contained comprehensive amino acids nutritionally, including seven essential amino acids, aromatic, acidic, and basic amino acids. AAPs nutritional supplementation could significantly decrease the levels of intracellular reactive oxygen species (ROS) and malondialdehyde (MDA), and increase the activities of antioxidant enzymes (SOD, CAT, and GSH-Px). In addition, the senescence-associated-β-galactosidase (SA-β-gal) activity was restrained, and the expression levels of senescence-associated secretory phenotype (SASP) (IL-6, IL-8, IL-1β, and CXCL2) were also decreased. Ribonucleic acid sequencing (RNA-Seq) was carried out to screen the differentially expressed genes (DEGs) between different groups. GO and KEGG enrichment analysis showed that the mechanism was related to the MAPK/NF-κB signaling pathways. Quantitative real-time PCR (qRT-PCR) analysis and Western blot were carried out to verify the key genes and proteins in the pathways, respectively. AAPs nutritional supplementation resulted a significant down-regulation in key the genes c-fos and c-jun and up-regulation in DUSP1 of the MAPK signaling pathway, and down-regulation in the key genes CXCL2 and IL-8 of the NF-κB signaling pathway. The results of Western blot demonstrate that AAPs nutritional supplementation could inhibit MAPK/NF-κB pathways by reducing the expression levels of IKK, IκB, P65, and phosphorylation of ERK, thus decreasing the inflammatory reaction and delaying cell senescence. It is the first time that AAPs nutritional supplementation was proved to have protective effects on H2O2-induced oxidative damage in HepG2 cells. These results implicate that dietary AAPs could be used as nutrients to reduce the development or severity of aging. Full article
Show Figures

Figure 1

14 pages, 3139 KB  
Article
ATP Consumption Is Coupled with Endocytosis in Exudated Neutrophils
by Duo Wang, Zirui Zeng, Mengyue Shen, Ryuji Okazaki, Hironori Miyata, Tomo Yonezawa and Yasuhiro Yoshida
Int. J. Mol. Sci. 2023, 24(10), 9039; https://doi.org/10.3390/ijms24109039 - 20 May 2023
Cited by 4 | Viewed by 3035
Abstract
Neutrophil energy metabolism during phagocytosis has been previously reported, and adenosine triphosphate (ATP) plays a crucial role in endocytosis. Neutrophils are prepared by intraperitoneal injection of thioglycolate for 4 h. We previously reported a system established for measuring particulate matter endocytosis by neutrophils [...] Read more.
Neutrophil energy metabolism during phagocytosis has been previously reported, and adenosine triphosphate (ATP) plays a crucial role in endocytosis. Neutrophils are prepared by intraperitoneal injection of thioglycolate for 4 h. We previously reported a system established for measuring particulate matter endocytosis by neutrophils using flow cytometry. In this study, we utilized this system to investigate the relationship between endocytosis and energy consumption in neutrophils. A dynamin inhibitor suppressed ATP consumption triggered by neutrophil endocytosis. In the presence of exogenous ATP, neutrophils behave differently during endocytosis depending on ATP concentration. The inhibition of ATP synthase and nicotinamide adenine dinucleotide phosphate oxidase but not phosphatidylinositol-3 kinase suppresses neutrophil endocytosis. The nuclear factor kappa B was activated during endocytosis and inhibited by I kappa B kinase (IKK) inhibitors. Notably, IKK inhibitors restored endocytosis-triggered ATP consumption. Furthermore, data from the NLR family pyrin domain containing three knockout mice suggest that inflammasome activation is not involved in neutrophil endocytosis or concomitant ATP consumption. To summarize, these molecular events occur via endocytosis, which is closely related to ATP-centered energy metabolism. Full article
(This article belongs to the Special Issue Neutrophil in Cell Biology and Diseases)
Show Figures

Figure 1

15 pages, 2746 KB  
Article
Fermentation of Abelmoschus manihot Extract with Halophilic Bacillus licheniformis CP6 Results in Enhanced Anti-Inflammatory Activities
by Mi Hwa Park, Yu Jeong Yeom, Dariimaa Ganbat, Min Kyeong Kim, Seong-Bo Kim, Yong-Jik Lee and Sang-Jae Lee
Nutrients 2023, 15(2), 309; https://doi.org/10.3390/nu15020309 - 7 Jan 2023
Cited by 6 | Viewed by 3770
Abstract
Microbial fermentation provides a valorization strategy, through biotransformation, to convert plant-derived raw materials into health-promoting agents. In this study, we have investigated the antioxidative activity of Abelmoschus manihot fermented with various Bacillaceae strains from specific environments and demonstrated the anti-inflammatory effects of Bacillus [...] Read more.
Microbial fermentation provides a valorization strategy, through biotransformation, to convert plant-derived raw materials into health-promoting agents. In this study, we have investigated the antioxidative activity of Abelmoschus manihot fermented with various Bacillaceae strains from specific environments and demonstrated the anti-inflammatory effects of Bacillus licheniformis CP6 fermented A. manihot extract (FAME) in lipopolysaccharide (LPS)-stimulated Raw264.7 macrophages. Of 1500 bacteria isolated from various specific environments, 47 extracellular protease- and amylase-producing strains with qualified presumption safety status, belonging to the family Bacillaceae, were selected for A. manihot fermentation. Among them, strain CP6, a halophilic bacterium isolated from Tongyeong seawater in Korea and identified as B. licheniformis, showed the highest antioxidant activity. In particular, FAME exerted anti-inflammatory effects on LPS-stimulated Raw264.7 macrophages. Consequently, FAME had a potent inhibitory effect on nitric oxide (NO) production in LPS-stimulated macrophages, without cytotoxicity. Moreover, FAME downregulated LPS-induced pro-inflammatory mediator and enzyme levels in LPS-induced Raw264.7 cells, including IL-1β, IL-6, TNF-α, iNOS, and COX-2, compared to levels when cells were incubated in A. manihot extract (IAME). Further detailed characterization indicated that FAME suppresses inflammation by blocking NF-κB via IKK phosphorylation inhibition and IκB-α degradation and by downregulating NO production, and inflammatory mediators also decreased NF-κB translocation. Furthermore, FAME inhibited LPS-stimulated activation of MAPKs, including ERK1/2, JNK, and p38, compared to that with either IAME. Therefore, we suggest that FAME could be used for inflammation-related disorders. Full article
(This article belongs to the Special Issue Oxidative Stress and Protective Effects of Natural Products in Health)
Show Figures

Graphical abstract

11 pages, 1590 KB  
Brief Report
Pharmacological Inhibition of IKK to Tackle Latency and Hyperinflammation in Chronic HIV-1 Infection
by Ifeanyi Jude Ezeonwumelu, Edurne Garcia-Vidal, Eva Riveira-Muñoz, Eudald Felip, Lucía Gutiérrez-Chamorro, Ignasi Calba, Marta Massanella, Guillem Sirera, Bonaventura Clotet, Ester Ballana and Roger Badia
Int. J. Mol. Sci. 2022, 23(23), 15000; https://doi.org/10.3390/ijms232315000 - 30 Nov 2022
Cited by 1 | Viewed by 2409
Abstract
HIV latent infection may be associated with disrupted viral RNA sensing, interferon (IFN) signaling, and/or IFN stimulating genes (ISG) activation. Here, we evaluated the use of compounds selectively targeting at the inhibitor of nuclear factor-κB (IκB) kinase (IKK) complex subunits and related kinases [...] Read more.
HIV latent infection may be associated with disrupted viral RNA sensing, interferon (IFN) signaling, and/or IFN stimulating genes (ISG) activation. Here, we evaluated the use of compounds selectively targeting at the inhibitor of nuclear factor-κB (IκB) kinase (IKK) complex subunits and related kinases (TBK1) as a novel pathway to reverse HIV-1 latency in latently infected non-clonal lymphoid and myeloid cell in vitro models. IKK inhibitors (IKKis) triggered up to a 1.8-fold increase in HIV reactivation in both, myeloid and lymphoid cell models. The best-in-class IKKis, targeting TBK-1 (MRT67307) and IKKβ (TCPA-1) respectively, were also able to significantly induce viral reactivation in CD4+ T cells from people living with HIV (PLWH) ex vivo. More importantly, although none of the compounds tested showed antiviral activity, the combination of the distinct IKKis with ART did not affect the latency reactivation nor blockade of HIV infection by ART. Finally, as expected, IKKis did not upregulate cell activation markers in primary lymphocytes and innate immune signaling was blocked, resulting in downregulation of inflammatory cytokines. Overall, our results support a dual role of IKKis as immune modulators being able to tackle the HIV latent reservoir in lymphoid and myeloid cellular models and putatively control the hyperinflammatory responses in chronic HIV-1 infection. Full article
(This article belongs to the Special Issue State-of-the-Art Molecular Pharmacology in Spain)
Show Figures

Figure 1

16 pages, 3180 KB  
Article
Clostridioides difficile Flagellin Activates the Intracellular NLRC4 Inflammasome
by Hiba Chebly, Jean-Christophe Marvaud, Layale Safa, Assem Khalil Elkak, Philippe Hussein Kobeissy, Imad Kansau and Cécile Larrazet
Int. J. Mol. Sci. 2022, 23(20), 12366; https://doi.org/10.3390/ijms232012366 - 15 Oct 2022
Cited by 11 | Viewed by 3925
Abstract
Clostridioides difficile (C. difficile), is a major cause of nosocomial diarrhea and colitis. C. difficile flagellin FliC contributes toxins to gut inflammation by interacting with the immune Toll-like receptor 5 (TLR5) to activate nuclear factor-kappa B (NF-kB) and mitogen-activated protein kinase [...] Read more.
Clostridioides difficile (C. difficile), is a major cause of nosocomial diarrhea and colitis. C. difficile flagellin FliC contributes toxins to gut inflammation by interacting with the immune Toll-like receptor 5 (TLR5) to activate nuclear factor-kappa B (NF-kB) and mitogen-activated protein kinase (MAPK) signaling pathways. Flagella of intracellular pathogens can activate the NLR family CARD domain-containing protein 4 (NLRC4) inflammasome pathway. In this study, we assessed whether flagellin of the extracellular bacterium C. difficile internalizes into epithelial cells and activates the NLRC4 inflammasome. Confocal microscopy showed internalization of recombinant green fluorescent protein (GFP)-FliC into intestinal Caco-2/TC7 cell line. Full-length GFP-FliC activates NLRC4 in Caco-2/TC7 cells in contrast to truncated GFP-FliC lacking the C-terminal region recognized by the inflammasome. FliC induced cleavage of pro-caspase-1 into two subunits, p20 and p10 as well as gasdermin D (GSDMD), suggesting the caspase-1 and NLRC4 inflammasome activation. In addition, colocalization of GFP-FliC and pro-caspase-1 was observed, indicating the FliC-dependent NLRC4 inflammasome activation. Overexpression of the inflammasome-related interleukin (interleukin (IL)-1β, IL-18, and IL-33) encoding genes as well as increasing of the IL-18 synthesis was detected after cell stimulation. Inhibition of I-kappa-B kinase alpha (IKK-α) decreased the FliC-dependent inflammasome interleukin gene expression suggesting a role of the NF-κB pathway in regulating inflammasome. Altogether, these results suggest that FliC internalizes into the Caco-2/TC7 cells and activates the intracellular NLRC4 inflammasome thus contributing to the inflammatory process of C. difficile infection. Full article
(This article belongs to the Special Issue Flagella)
Show Figures

Figure 1

Back to TopTop