Clostridioides difficile Flagellin Activates the Intracellular NLRC4 Inflammasome
Abstract
1. Introduction
2. Results
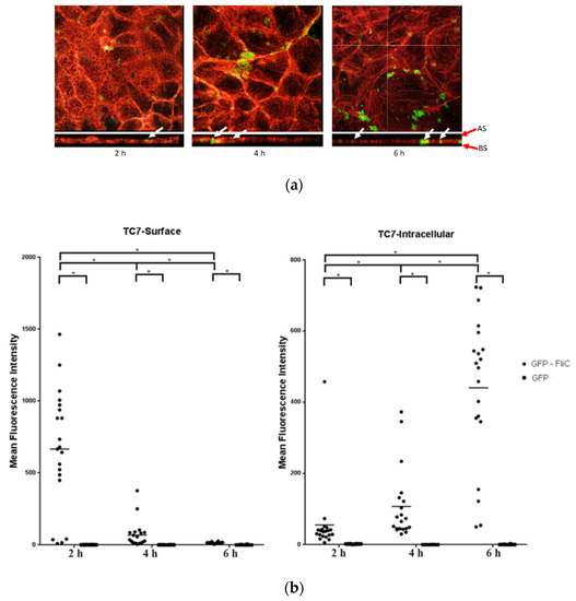
2.1. C. difficile Flagellin Is Internalized by the Intestinal Epithelial Cells
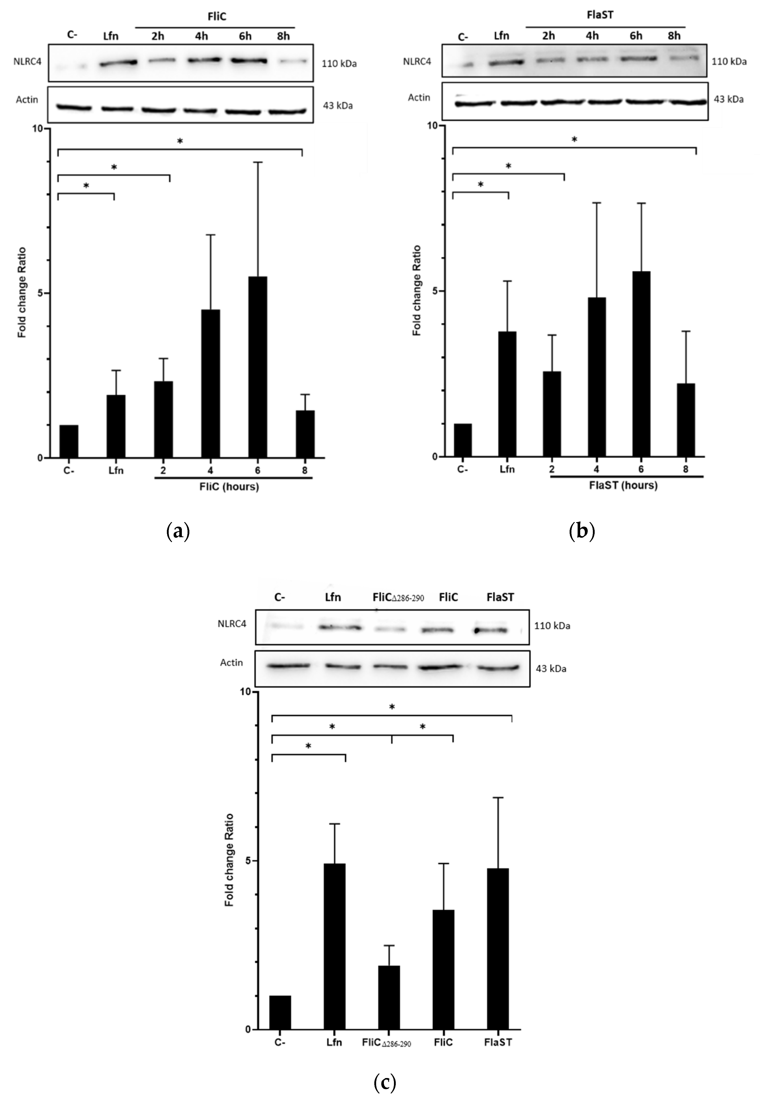
2.2. C. difficile Flagellin Induces NLRC4 Activation
2.3. C. difficile Flagellin Induces Caspase-1 and Gasdermin Activation
2.4. C. difficile Flagellin Induces Inflammasome-Related Cytokines Gene Expression
2.5. NF-κB Pathway Plays a Role in FliC-Induced Pro-Caspase-1 and Inflammasome-Related Cytokines Gene Expression
2.6. C. difficile Flagellin Induces Inflammasome-Related IL-18 Synthesis
3. Discussion
4. Materials and Methods
Supplementary Materials
Author Contributions
Funding
Institutional Review Board Statement
Informed Consent Statement
Data Availability Statement
Acknowledgments
Conflicts of Interest
References
- Centers for Disease Control and Prevention (U.S.). Antibiotic Resistance Threats in the United States, 2019; Centers for Disease Control and Prevention (U.S.): Atlanta, GA, USA, 2019. [Google Scholar]
- Martin, J.S.H.; Monaghan, T.M.; Wilcox, M.H. Clostridium Difficile Infection: Epidemiology, Diagnosis and Understanding Transmission. Nat. Rev. Gastroenterol. Hepatol. 2016, 13, 206–216. [Google Scholar] [CrossRef]
- Shaw, H.A.; Preston, M.D.; Vendrik, K.E.W.; Cairns, M.D.; Browne, H.P.; Stabler, R.A.; Crobach, M.J.T.; Corver, J.; Pituch, H.; Ingebretsen, A.; et al. The Recent Emergence of a Highly Related Virulent Clostridium Difficile Clade with Unique Characteristics. Clin. Microbiol. Infect. 2020, 26, 492–498. [Google Scholar] [CrossRef] [PubMed]
- Kuehne, S.A.; Cartman, S.T.; Heap, J.T.; Kelly, M.L.; Cockayne, A.; Minton, N.P. The Role of Toxin A and Toxin B in Clostridium Difficile Infection. Nature 2010, 467, 711–713. [Google Scholar] [CrossRef] [PubMed]
- Bobo, L.D.; El Feghaly, R.E.; Chen, Y.-S.; Dubberke, E.R.; Han, Z.; Baker, A.H.; Li, J.; Burnham, C.-A.D.; Haslam, D.B. MAPK-Activated Protein Kinase 2 Contributes to Clostridium Difficile-Associated Inflammation. Infect. Immun. 2013, 81, 713–722. [Google Scholar] [CrossRef] [PubMed]
- Hansen, A.; Alston, L.; Tulk, S.E.; Schenck, L.P.; Grassie, M.E.; Alhassan, B.F.; Veermalla, A.T.; Al-Bashir, S.; Gendron, F.-P.; Altier, C.; et al. The P2Y6 Receptor Mediates Clostridium Difficile Toxin-Induced CXCL8/IL-8 Production and Intestinal Epithelial Barrier Dysfunction. PLoS ONE 2013, 8, e81491. [Google Scholar] [CrossRef] [PubMed]
- Ng, J.; Hirota, S.A.; Gross, O.; Li, Y.; Ulke–Lemee, A.; Potentier, M.S.; Schenck, L.P.; Vilaysane, A.; Seamone, M.E.; Feng, H.; et al. Clostridium Difficile Toxin–Induced Inflammation and Intestinal Injury Are Mediated by the Inflammasome. Gastroenterology 2010, 139, 542–552.e3. [Google Scholar] [CrossRef] [PubMed]
- Calabi, E.; Calabi, F.; Phillips, A.D.; Fairweather, N.F. Binding of Clostridium Difficile Surface Layer Proteins to Gastrointestinal Tissues. Infect. Immun. 2002, 70, 5770–5778. [Google Scholar] [CrossRef] [PubMed]
- Eveillard, M.; Fourel, V.; Bare, M.-C.; Kernéis, S.; Coconnier, M.-H.; Karjalainen, T.; Bourlioux, P.; Servin, A.L. Identification and Characterization of Adhesive Factors of Clostridium Difficile Involved in Adhesion to Human Colonic Enterocyte-like Caco-2 and Mucus-Secreting HT29 Cells in Culture. Mol. Microbiol. 1993, 7, 371–381. [Google Scholar] [CrossRef] [PubMed]
- Janoir, C.; Péchiné, S.; Grosdidier, C.; Collignon, A. Cwp84, a Surface-Associated Protein of Clostridium Difficile, Is a Cysteine Protease with Degrading Activity on Extracellular Matrix Proteins. J. Bacteriol. 2007, 189, 7174–7180. [Google Scholar] [CrossRef]
- Waligora, A.-J.; Hennequin, C.; Mullany, P.; Bourlioux, P.; Collignon, A.; Karjalainen, T. Characterization of a Cell Surface Protein of Clostridium Difficile with Adhesive Properties. Infect. Immun. 2001, 69, 2144–2153. [Google Scholar] [CrossRef] [PubMed]
- Batah, J.; Denève-Larrazet, C.; Jolivot, P.-A.; Kuehne, S.; Collignon, A.; Marvaud, J.-C.; Kansau, I. Clostridium Difficile Flagella Predominantly Activate TLR5-Linked NF-ΚB Pathway in Epithelial Cells. Anaerobe 2016, 38, 116–124. [Google Scholar] [CrossRef]
- Yoshino, Y.; Kitazawa, T.; Ikeda, M.; Tatsuno, K.; Yanagimoto, S.; Okugawa, S.; Yotsuyanagi, H.; Ota, Y. Clostridium Difficile Flagellin Stimulates Toll-like Receptor 5, and Toxin B Promotes Flagellin-Induced Chemokine Production via TLR5. Life Sci. 2013, 92, 211–217. [Google Scholar] [CrossRef] [PubMed]
- Batah, J.; Kobeissy, H.; Bui Pham, P.T.; Denève-Larrazet, C.; Kuehne, S.; Collignon, A.; Janoir-Jouveshomme, C.; Marvaud, J.-C.; Kansau, I. Clostridium Difficile Flagella Induce a Pro-Inflammatory Response in Intestinal Epithelium of Mice in Cooperation with Toxins. Sci. Rep. 2017, 7, 3256. [Google Scholar] [CrossRef] [PubMed]
- Pereira, M.S.F.; Morgantetti, G.F.; Massis, L.M.; Horta, C.V.; Hori, J.I.; Zamboni, D.S. Activation of NLRC4 by Flagellated Bacteria Triggers Caspase-1–Dependent and –Independent Responses To Restrict Legionella Pneumophila Replication in Macrophages and In Vivo. J.I. 2011, 187, 6447–6455. [Google Scholar] [CrossRef]
- Suzuki, S.; Franchi, L.; He, Y.; Muñoz-Planillo, R.; Mimuro, H.; Suzuki, T.; Sasakawa, C.; Núñez, G. Shigella Type III Secretion Protein MxiI Is Recognized by Naip2 to Induce Nlrc4 Inflammasome Activation Independently of Pkcδ. PLoS Pathog 2014, 10, e1003926. [Google Scholar] [CrossRef]
- Miao, E.A.; Leaf, I.A.; Treuting, P.M.; Mao, D.P.; Dors, M.; Sarkar, A.; Warren, S.E.; Wewers, M.D.; Aderem, A. Caspase-1-Induced Pyroptosis Is an Innate Immune Effector Mechanism against Intracellular Bacteria. Nat. Immunol. 2010, 11, 1136–1142. [Google Scholar] [CrossRef] [PubMed]
- Chen, L.M.; Kaniga, K.; Galán, J.E. Salmonella Spp. Are Cytotoxic for Cultured Macrophages. Mol. Microbiol. 1996, 21, 1101–1115. [Google Scholar] [CrossRef]
- Zhao, Y.; Yang, J.; Shi, J.; Gong, Y.-N.; Lu, Q.; Xu, H.; Liu, L.; Shao, F. The NLRC4 Inflammasome Receptors for Bacterial Flagellin and Type III Secretion Apparatus. Nature 2011, 477, 596–600. [Google Scholar] [CrossRef]
- Kofoed, E.M.; Vance, R.E. Innate Immune Recognition of Bacterial Ligands by NAIPs Determines Inflammasome Specificity. Nature 2011, 477, 592–595. [Google Scholar] [CrossRef]
- Man, S.M.; Kanneganti, T.-D. Regulation of Inflammasome Activation. Immunol. Rev. 2015, 265, 6–21. [Google Scholar] [CrossRef] [PubMed]
- Aglietti, R.A.; Dueber, E.C. Recent Insights into the Molecular Mechanisms Underlying Pyroptosis and Gasdermin Family Functions. Trends Immunol. 2017, 38, 261–271. [Google Scholar] [CrossRef] [PubMed]
- Eaves-Pyles, T.; Bu, H.-F.; Tan, X.; Cong, Y.; Patel, J.; Davey, R.A.; Strasser, J.E. Luminal-Applied Flagellin Is Internalized by Polarized Intestinal Epithelial Cells and Elicits Immune Responses via the TLR5 Dependent Mechanism. PLoS ONE 2011, 6, e24869. [Google Scholar] [CrossRef] [PubMed]
- Yang, J.; Zhao, Y.; Li, P.; Yang, Y.; Zhang, E.; Zhong, M.; Li, Y.; Zhou, D.; Cao, Y.; Lu, M.; et al. Sequence Determinants of Specific Pattern-Recognition of Bacterial Ligands by the NAIP-NLRC4 Inflammasome. Cell Discov. 2018, 4, 22. [Google Scholar] [CrossRef] [PubMed]
- Schroder, K.; Tschopp, J. The Inflammasomes. Cell 2010, 140, 821–832. [Google Scholar] [CrossRef] [PubMed]
- Zhong, Z.; Umemura, A.; Sanchez-Lopez, E.; Liang, S.; Shalapour, S.; Wong, J.; He, F.; Boassa, D.; Perkins, G.; Ali, S.R.; et al. NF-ΚB Restricts Inflammasome Activation via Elimination of Damaged Mitochondria. Cell 2016, 164, 896–910. [Google Scholar] [CrossRef] [PubMed]
- Kim, H.; Rhee, S.H.; Pothoulakis, C.; LaMont, J.T. Clostridium Difficile Toxin A Binds Colonocyte Src Causing Dephosphorylation of Focal Adhesion Kinase and Paxillin. Exp. Cell Res. 2009, 315, 3336–3344. [Google Scholar] [CrossRef]
- Duncan, J.A.; Canna, S.W. The NLRC4 Inflammasome. Immunol. Rev. 2018, 281, 115–123. [Google Scholar] [CrossRef]
- Lamkanfi, M.; Dixit, V.M. Inflammasomes and Their Roles in Health and Disease. Annu. Rev. Cell Dev. Biol. 2012, 28, 137–161. [Google Scholar] [CrossRef] [PubMed]
- Abdelaziz, D.H.; Amr, K.; Amer, A.O. Nlrc4/Ipaf/CLAN/CARD12: More than a Flagellin Sensor. Int. J. Biochem. Cell Biol. 2010, 42, 789–791. [Google Scholar] [CrossRef]
- Sundaram, B.; Kanneganti, T.-D. Advances in Understanding Activation and Function of the NLRC4 Inflammasome. Int. J. Mol. Sci. 2021, 22, 1048. [Google Scholar] [CrossRef]
- Broz, P.; Newton, K.; Lamkanfi, M.; Mariathasan, S.; Dixit, V.M.; Monack, D.M. Redundant Roles for Inflammasome Receptors NLRP3 and NLRC4 in Host Defense against Salmonella. J. Exp. Med. 2010, 207, 1745–1755. [Google Scholar] [CrossRef] [PubMed]
- Zipfel, C.; Robatzek, S.; Navarro, L.; Oakeley, E.J.; Jones, J.D.G.; Felix, G.; Boller, T. Bacterial Disease Resistance in Arabidopsis through Flagellin Perception. Nature 2004, 428, 764–767. [Google Scholar] [CrossRef] [PubMed]
- Jelenska, J.; Davern, S.M.; Standaert, R.F.; Mirzadeh, S.; Greenberg, J.T. Flagellin Peptide Flg22 Gains Access to Long-Distance Trafficking in Arabidopsis via Its Receptor, FLS2. J. Exp. Bot. 2017, 68, 1769–1783. [Google Scholar] [CrossRef]
- Lightfield, K.L.; Persson, J.; Brubaker, S.W.; Witte, C.E.; von Moltke, J.; Dunipace, E.A.; Henry, T.; Sun, Y.-H.; Cado, D.; Dietrich, W.F.; et al. Critical Function for Naip5 in Inflammasome Activation by a Conserved Carboxy-Terminal Domain of Flagellin. Nat. Immunol. 2008, 9, 1171–1178. [Google Scholar] [CrossRef]
- Yang, X.; Yang, F.; Wang, W.; Lin, G.; Hu, Z.; Han, Z.; Qi, Y.; Zhang, L.; Wang, J.; Sui, S.-F.; et al. Structural Basis for Specific Flagellin Recognition by the NLR Protein NAIP5. Cell Res. 2018, 28, 35–47. [Google Scholar] [CrossRef]
- Makoni, N.J.; Nichols, M.R. The Intricate Biophysical Puzzle of Caspase-1 Activation. Arch. Biochem. Biophys. 2022, 699, 108753. [Google Scholar] [CrossRef]
- Kovacs, S.B.; Miao, E.A. Gasdermins: Effectors of Pyroptosis. Trends Cell Biol. 2017, 27, 673–684. [Google Scholar] [CrossRef]
- Shi, J.; Gao, W.; Shao, F. Pyroptosis: Gasdermin-Mediated Programmed Necrotic Cell Death. Trends Biochem. Sci. 2017, 42, 245–254. [Google Scholar] [CrossRef]
- Ruan, J.; Xia, S.; Liu, X.; Lieberman, J.; Wu, H. Cryo-EM Structure of the Gasdermin A3 Membrane Pore. Nature 2018, 557, 62–67. [Google Scholar] [CrossRef]
- Benaoudia, S.; Martin, A.; Puig Gamez, M.; Gay, G.; Lagrange, B.; Cornut, M.; Krasnykov, K.; Claude, J.; Bourgeois, C.F.; Hughes, S.; et al. A Genome-wide Screen Identifies IRF2 as a Key Regulator of Caspase-4 in Human Cells. EMBO Rep. 2019, 20. [Google Scholar] [CrossRef]
- Cuesta, N.; Nhu, Q.M.; Zudaire, E.; Polumuri, S.; Cuttitta, F.; Vogel, S.N. IFN Regulatory Factor-2 Regulates Macrophage Apoptosis through a STAT1/3- and Caspase-1-Dependent Mechanism. J. Immunol. 2007, 178, 3602–3611. [Google Scholar] [CrossRef] [PubMed]
- Yoo, L.; Hong, S.; Shin, K.S.; Kang, S.J. PARP-1 Regulates the Expression of Caspase-11. Biochem. Biophys. Res. Commun. 2011, 408, 489–493. [Google Scholar] [CrossRef] [PubMed]
- Linevsky, J.K.; Pothoulakis, C.; Keates, S.; Warny, M.; Keates, A.C.; Lamont, J.T.; Kelly, C.P. IL-8 Release and Neutrophil Activation by Clostridium Difficile Toxin-Exposed Human Monocytes. Am. J. Physiol. Gastrointest. Liver Physiol. 1997, 273, G1333–G1340. [Google Scholar] [CrossRef] [PubMed]
- Voth, D.E.; Ballard, J.D. Clostridium Difficile Toxins: Mechanism of Action and Role in Disease. Clin. Microbiol. Rev. 2005, 18, 247–263. [Google Scholar] [CrossRef]
- Liu, Y.-H.; Chang, Y.-C.; Chen, L.-K.; Su, P.-A.; Ko, W.-C.; Tsai, Y.-S.; Chen, Y.-H.; Lai, H.-C.; Wu, C.-Y.; Hung, Y.-P.; et al. The ATP-P2X7 Signaling Axis Is an Essential Sentinel for Intracellular Clostridium Difficile Pathogen-Induced Inflammasome Activation. Front. Cell. Infect. Microbiol. 2018, 8, 84. [Google Scholar] [CrossRef]
- Engler, C.; Gruetzner, R.; Kandzia, R.; Marillonnet, S. Golden Gate Shuffling: A One-Pot DNA Shuffling Method Based on Type IIs Restriction Enzymes. PLoS ONE 2009, 4, e5553. [Google Scholar] [CrossRef] [PubMed]
- Tran, B.-C.T.; Vo-Nguyen, H.-V.; Nguyen, V.-A.; Tran, T.L.; Tran-Van, H. FliC-Delta220-320 from Salmonella Enteritidis as an Adjuvant for Vaccine Development. SSR-IIJLS 2020, 6, 2494–2501. [Google Scholar] [CrossRef]
- Stack, J.H.; Beaumont, K.; Larsen, P.D.; Straley, K.S.; Henkel, G.W.; Randle, J.C.R.; Hoffman, H.M. IL-Converting Enzyme/Caspase-1 Inhibitor VX-765 Blocks the Hypersensitive Response to an Inflammatory Stimulus in Monocytes from Familial Cold Autoinflammatory Syndrome Patients. J. Immunol. 2005, 175, 2630–2634. [Google Scholar] [CrossRef]
- Burke, J.R.; Pattoli, M.A.; Gregor, K.R.; Brassil, P.J.; MacMaster, J.F.; McIntyre, K.W.; Yang, X.; Iotzova, V.S.; Clarke, W.; Strnad, J.; et al. BMS-345541 Is a Highly Selective Inhibitor of IκB Kinase That Binds at an Allosteric Site of the Enzyme and Blocks NF-ΚB-Dependent Transcription in Mice. J. Biol. Chem. 2003, 278, 1450–1456. [Google Scholar] [CrossRef]








| Gene Name | Sequence |
|---|---|
| GFP | 5′-C GGT CTC ATT GCT ATG CGG CCG CAG TAA AGG AG-3′ 5′-C GGT CTC ATT TGT ATA GTT CAT CCA TGC CAT G-3′ |
| fliC | 5′-C GGT CTC ACA AAA TGA GAG TTA ATA CAA ATG TAA GTG C-3′ 5′-C GGT CTC ATG CCG CTC CTA ATA ATT GTA AAA CTC C-3′ |
| fliCΔ286–290 | 5′-C GGT CTC ACA AAA TGA GAG TTA ATA CAA ATG TAA GTG C-3′ 5′-C GGT CTC TTT GCA AAC TCC TTG TGG TTG TTG ATT AGC-3′ |
| Gene Name | Sequence |
|---|---|
| hpro-caspase-1 | 5′-GTT TCT TGG AGA CAT CCC ACA-3.’ 5′-TGG TGG GCA TCT GCG CTC TAC-3′ |
| hNLRC4 | 5′- AAT GCA AAG AGG TCA TCG C-3.’ 5′-AGA GCC TTG CCA AGA GAA GA-3′ |
| hIL-8 | 5′-GGC ACA AAC TTT CAG AGA CAG-3′ 5′-ACA CAG AGC TGC AGA AAT CAG G-3′ |
| hIL-18 | 5′-AAA GAT GGC TGC TGA ACC AGT-3′ 5′-TTT CCT CAG CTG ACA ATG GTG-3′ |
| hIL-33 | 5′-AGA ACT GGG ATG TAA CTG CCT-3′ 5′-CTT TGC TTG CTG TGT TCT TCC-3′ |
| hIL-1β | 5′-AAT TTG AGT CTG CCC AGT TCC CC-3′ 5′-AGT CAG TTA TAT CCT GGC CGC C-3′ |
| hGAPDH | 5′-AGC CTT CTC CAT GGT GGT GAA GAC-3′ 5′-CGG AGT CAA CGG ATT TGG TCG -3′ |
Publisher’s Note: MDPI stays neutral with regard to jurisdictional claims in published maps and institutional affiliations. |
© 2022 by the authors. Licensee MDPI, Basel, Switzerland. This article is an open access article distributed under the terms and conditions of the Creative Commons Attribution (CC BY) license (https://creativecommons.org/licenses/by/4.0/).
Share and Cite
Chebly, H.; Marvaud, J.-C.; Safa, L.; Elkak, A.K.; Kobeissy, P.H.; Kansau, I.; Larrazet, C. Clostridioides difficile Flagellin Activates the Intracellular NLRC4 Inflammasome. Int. J. Mol. Sci. 2022, 23, 12366. https://doi.org/10.3390/ijms232012366
Chebly H, Marvaud J-C, Safa L, Elkak AK, Kobeissy PH, Kansau I, Larrazet C. Clostridioides difficile Flagellin Activates the Intracellular NLRC4 Inflammasome. International Journal of Molecular Sciences. 2022; 23(20):12366. https://doi.org/10.3390/ijms232012366
Chicago/Turabian StyleChebly, Hiba, Jean-Christophe Marvaud, Layale Safa, Assem Khalil Elkak, Philippe Hussein Kobeissy, Imad Kansau, and Cécile Larrazet. 2022. "Clostridioides difficile Flagellin Activates the Intracellular NLRC4 Inflammasome" International Journal of Molecular Sciences 23, no. 20: 12366. https://doi.org/10.3390/ijms232012366
APA StyleChebly, H., Marvaud, J.-C., Safa, L., Elkak, A. K., Kobeissy, P. H., Kansau, I., & Larrazet, C. (2022). Clostridioides difficile Flagellin Activates the Intracellular NLRC4 Inflammasome. International Journal of Molecular Sciences, 23(20), 12366. https://doi.org/10.3390/ijms232012366

