Sign in to use this feature.

Years

Between: -

Subjects

remove_circle_outline
remove_circle_outline
remove_circle_outline
remove_circle_outline
remove_circle_outline
remove_circle_outline
remove_circle_outline
remove_circle_outline
remove_circle_outline

Journals

remove_circle_outline
remove_circle_outline
remove_circle_outline
remove_circle_outline
remove_circle_outline
remove_circle_outline
remove_circle_outline
remove_circle_outline
remove_circle_outline
remove_circle_outline
remove_circle_outline

Article Types

Countries / Regions

remove_circle_outline
remove_circle_outline
remove_circle_outline
remove_circle_outline
remove_circle_outline
remove_circle_outline

Search Results (998)

Search Parameters:
Keywords = HPV vaccine

Order results
Result details
Results per page
Select all
Export citation of selected articles as:
20 pages, 1618 KB  
Review
Cholesterol Metabolism: An Ally in the Development and Progression of Cervical Cancer
by Imelda Martínez-Ramírez, J. Omar Muñoz-Bello, Adriana Contreras-Paredes, Elías Parra-Hernández, Adela Carrillo-García and Marcela Lizano
Int. J. Mol. Sci. 2026, 27(2), 591; https://doi.org/10.3390/ijms27020591 - 6 Jan 2026
Viewed by 481
Abstract
Despite screening programs and vaccination campaigns, cervical cancer (CC) remains a health problem worldwide. The involvement of the E6 and E7 oncoproteins of Human Papillomavirus (HPV) is crucial for the development and progression of this type of cancer. Metabolic reprogramming by cancer cells [...] Read more.
Despite screening programs and vaccination campaigns, cervical cancer (CC) remains a health problem worldwide. The involvement of the E6 and E7 oncoproteins of Human Papillomavirus (HPV) is crucial for the development and progression of this type of cancer. Metabolic reprogramming by cancer cells has gained relevance in the last decade due to its ability to promote cell growth, survival, invasion, metastasis, and resistance to therapy. In this review, we focus on alterations in cholesterol metabolism that significantly influence the development and progression of CC, as well as the clinical outcome of patients. Furthermore, evidence from comprehensive omics studies suggesting that E6 and E7 are involved in the exacerbation of elements related to cholesterol metabolism is analyzed. Preclinical and clinical studies are also discussed that demonstrate that cholesterol metabolism is a potential therapeutic target, highlighting its impact on reducing tumor growth, altering the tumor microenvironment, and improving antitumor immunity. Full article
(This article belongs to the Special Issue Molecular Insights and Treatments for Gynecological Cancers)
Show Figures

Figure 1

20 pages, 3781 KB  
Article
Preclinical Assessment of a New Virus-like Particle-Based Quadrivalent Human Papillomavirus Vaccine in Animal Models
by Hajar Mohammadi Barzelighi, Zahra Naderi Saffar, Erfan Pakatchian, Mohammad Taqavian, Babak Javadimehr, Mansooreh Safaeian, Payam Abbaszadeh and Hasan Jalili
Vaccines 2026, 14(1), 66; https://doi.org/10.3390/vaccines14010066 - 5 Jan 2026
Viewed by 221
Abstract
Background: A quadrivalent HPV vaccine (BPV) has been developed to prevent diseases caused by HPV types 6, 11, 16, and 18 for the first time in Iran. The BPV is composed of the papillomavirus major capsid protein L1, which serves as the primary [...] Read more.
Background: A quadrivalent HPV vaccine (BPV) has been developed to prevent diseases caused by HPV types 6, 11, 16, and 18 for the first time in Iran. The BPV is composed of the papillomavirus major capsid protein L1, which serves as the primary target in the design of the prophylactic HPV vaccines. To enhance immunogenicity, BPV was formulated with an amorphous aluminum hydroxy phosphate sulfate adjuvant. Methods: The immunogenicity and safety of BPV were assessed through analyses of both humoral and cell-mediated immunity, single and repeated doses, and reproductive effects using animal models. Results: Acute toxicity assessments showed no abnormalities in ophthalmic examinations, biochemical profiles, hematological parameters, and gross pathology findings. Additionally, no mortality or abnormal clinical signs were observed during a 90-day repeated-dose toxicity study. While some inflammatory reactions were noted at the injection sites and in the liver tissues of BPV-treated groups, these reactions were resolved by day 90 after the initial BPV administration. Furthermore, no signs of toxicity were detected in F1 offspring, and no adverse effects were identified in maternal reproductive performance, fertility, or hematological or biochemical parameters throughout the study duration. The BPV candidate successfully induced T-cell proliferation and increased the proportions of CD3+ CD4+ and CD3+ CD8+ T cells. It also stimulated the secretion of both interferon gamma (IFN-γ) and interleukin-4 (IL-4) cytokines in splenocytes isolated from animal models after the third dose. Moreover, anti-HPV L1 IgG antibody production was confirmed on day 14 after administration of each of the three BPV vaccine doses. Conclusions: The findings suggest that BPV is a vaccine candidate that stimulates both cellular and humoral immunity and demonstrate its safety profile in animal models. Full article
(This article belongs to the Section Human Papillomavirus Vaccines)
Show Figures

Graphical abstract

22 pages, 1027 KB  
Review
Self-Sampling Modality for Cervical Cancer Screening: Overview of the Diagnostic Approaches and Sampling Devices
by Altynshash Rakhat, Aizada Marat, Gulnara Sakhipova, Yesbolat Sakko and Gulzhanat Aimagambetova
Sci 2026, 8(1), 5; https://doi.org/10.3390/sci8010005 - 4 Jan 2026
Viewed by 237
Abstract
Cervical cancer remains the fourth most common malignancy among women worldwide. Despite well-developed prevention measures, incidence and mortality continue to rise, especially in low- and middle-income countries due to low screening coverage and unavailability of human papillomavirus (HPV) vaccination. The cervical cancer screening [...] Read more.
Cervical cancer remains the fourth most common malignancy among women worldwide. Despite well-developed prevention measures, incidence and mortality continue to rise, especially in low- and middle-income countries due to low screening coverage and unavailability of human papillomavirus (HPV) vaccination. The cervical cancer screening coverage could be improved by the implementation of a self-sampling modality for HPV testing. Multiple research pieces support the validity and reliability of a self-sampling modality as an alternative approach to clinician-collected samples for primary cervical cancer screening via HPV genotyping. Moreover, growing research evidence on the self-sampling modality reception shows high acceptance of the method among screened populations. Studies on the self-sampling approach economic efficiency also revealed a high cost-effectiveness of HPV testing through a self-sampling modality compared to other screening modalities for cervical cancer. It is specifically important for low-resource settings, which should use the self-sampling cost advantages to improve cervical cancer screening coverage by attracting underscreened populations. Overall, self-sampling modality has a higher participation rate and better patient satisfaction reported; thus, the method is highly recommended by the World Health Organization for cervical cancer screening. Full article
(This article belongs to the Special Issue One Health)
Show Figures

Figure 1

10 pages, 218 KB  
Article
The Reasons to Get Vaccinated: A Cross-Sectional Study on HPV Vaccination Adherence in a Northern Italian University
by Pier Mario Perrone, Riccardo Zanzi, Elia Biganzoli, Fabrizio Pregliasco and Silvana Castaldi
Vaccines 2026, 14(1), 61; https://doi.org/10.3390/vaccines14010061 - 4 Jan 2026
Viewed by 219
Abstract
Background/Objectives: Human papillomavirus (HPV) represents a major public health challenge due to its high prevalence and the complications arising from infection. The aim of the study was to investigate the reasons for adherence to the HPV vaccination campaign offered by the University of [...] Read more.
Background/Objectives: Human papillomavirus (HPV) represents a major public health challenge due to its high prevalence and the complications arising from infection. The aim of the study was to investigate the reasons for adherence to the HPV vaccination campaign offered by the University of Milan to its students. Methods: A questionnaire, distributed via QR code, was utilized to investigate the motivations behind participation in the vaccination campaign, as well as the characteristics of the population participating in the vaccination campaign carried out at the University of Milan. Concurrently, a comprehensive analysis of the characteristics of students was also carried out at the vaccination sites where it was conducted, categorizing them into university hospitals and university campuses. Results: A comparison of vaccination sites revealed a significant disparity between hospitals and universities with regard to gender, age, and faculty. A higher average age (25 versus 24 years) and a higher prevalence of females (53.9% versus 51.1%) were observed in hospitals. The findings of the regression model demonstrate that demographic factors exert an influence on only two reasons for participation, with male gender proving a predictive factor for the response option entitled “It is a responsibility towards one’s partner(s)”. Furthermore, enrolment in a course of study has been found to correlate positively with the response option entitled “I have been convinced by advertising campaigns/friends/acquaintances”. Conclusions: A vaccination campaign implemented within educational institutions is a fundamental strategy for enhancing vaccination uptake rates among young population. Conversely, the utilization of health promotion interventions, such as pre-vaccination promotional campaigns, does not seem to be a pivotal factor in enhancing uptake. Full article
(This article belongs to the Section Human Papillomavirus Vaccines)
24 pages, 345 KB  
Review
Is Moderately Hypofractionated Radiotherapy a Safe and Effective Strategy for Cervical Cancer?—A Review of Current Evidence
by Hui Xiao, Fuxin Guo, Zhenyu Wang, Kangjia Pei, Shuhua Wei, Ang Qu, Junjie Wang and Ping Jiang
Curr. Oncol. 2026, 33(1), 24; https://doi.org/10.3390/curroncol33010024 - 1 Jan 2026
Viewed by 218
Abstract
Cervical cancer (CC) remains a leading cause of cancer-related mortality, particularly in low- and middle-income countries (LMICs), despite advancements in HPV vaccination and screening. Radiotherapy (RT) plays a critical role in managing CC, but conventional fractionated radiotherapy (CFRT) is limited by long treatment [...] Read more.
Cervical cancer (CC) remains a leading cause of cancer-related mortality, particularly in low- and middle-income countries (LMICs), despite advancements in HPV vaccination and screening. Radiotherapy (RT) plays a critical role in managing CC, but conventional fractionated radiotherapy (CFRT) is limited by long treatment durations, which reduce patient adherence, increase the risk of treatment interruptions, and impair healthcare access in LMICs. Moderately hypofractionated radiotherapy (MHRT) may offer a promising alternative, delivering higher doses per fraction with fewer total fractions, thus shortening treatment duration and alleviating the burden on both patients and healthcare systems. Early clinical data suggest that MHRT achieve acceptable short- to medium-term tumor control with manageable toxicity. However, the small sample sizes and limited follow-up in published studies preclude definitive conclusions about long-term efficacy and safety. This review synthesizes the existing clinical evidence to outline the potential benefits and inherent limitations of MHRT in CC management and highlight the need for future large-scale, long-term randomized controlled trials with rigorous quality assurance protocols. These findings also have implications for the potential implementation of MHRT in LMICs. Full article
(This article belongs to the Section Gynecologic Oncology)
18 pages, 1191 KB  
Article
Human Papillomavirus Genotype Landscape Across Cervical Cytology Grades and Impact of HIV Among Women of Eastern Cape Province, South Africa
by Sinazo Kondlo, Nwabisa Giyose, Charles B. Businge and Zizipho Z. A. Mbulawa
Viruses 2026, 18(1), 65; https://doi.org/10.3390/v18010065 - 31 Dec 2025
Viewed by 391
Abstract
Continuous surveillance of human papillomavirus (HPV) prevalence and genotype distribution in different cervical cytology grades is necessary for cervical cancer prevention and monitoring. This study investigated the distribution of HPV genotypes and associated factors, stratified by cervical cytology grades and human immunodeficiency (HIV) [...] Read more.
Continuous surveillance of human papillomavirus (HPV) prevalence and genotype distribution in different cervical cytology grades is necessary for cervical cancer prevention and monitoring. This study investigated the distribution of HPV genotypes and associated factors, stratified by cervical cytology grades and human immunodeficiency (HIV) status, among women in the Eastern Cape Province, South Africa. A total of 540 women were recruited from a community health facility and a referral hospital in the OR Tambo District Municipality in Eastern Cape Province. HPV detection and genotyping in cervical cells were performed using the Seegene AllplexTM and AnyplexTM II HPV28 assays. HPV prevalence was 60.6% among women with normal cervical cytology, 93.8% among atypical squamous cells of undetermined significance (ASC-US), 100.0% among low-grade squamous intraepithelial lesions (LSILs), 95.2% among atypical squamous cells cannot exclude high-grade lesion (ASC-H), 93.7% among high-grade squamous intraepithelial lesions (HSILs), and 92.5% among women with cervical cancer. HPV types targeted by Gardasil-9® were detected in 36.0% of women with normal cervical cytology, 83.0% of those with HSIL, and 81.0% of those with cervical cancer. Among women with normal cervical cytology, HPV58, 35, and 68 were the most dominant types, HPV16, 33, and 35 in HSIL, and HPV16, 18, and 35 in cervical cancer. Differences were observed in the prevailing HPV genotype patterns when stratified by HIV infection status. This study highlights the high HPV prevalence, which further increased among women with abnormal cervical cytology. While HPV prevalence did not significantly increase with HIV co-infection, distinct differences were observed in the HPV genotype patterns when stratified by HIV status. The dominance of non-HPV vaccine types in HSIL and cervical cancer cases underscores a critical gap in current prevention strategies. Full article
Show Figures

Figure 1

14 pages, 232 KB  
Article
Parents’ or Guardians’ Decisions on Human Papillomavirus Vaccine Acceptance for School Children in a Southern Province of Thailand: A Mixed-Method Study
by Thanyalak Thongkamdee, Supinya Sono and Chutarat Sathirapanya
Vaccines 2026, 14(1), 53; https://doi.org/10.3390/vaccines14010053 - 31 Dec 2025
Viewed by 279
Abstract
Background: Cervical cancer is associated with Human Papillomavirus (HPV) infection. Besides cervical cancer, oro-pharyngo-laryngeal or uro-genital cancers are also reported. The HPV vaccine has been strongly recommended for school age children. However, the parents’ or guardians’ hesitancy remains. Methods: This is a mixed-method [...] Read more.
Background: Cervical cancer is associated with Human Papillomavirus (HPV) infection. Besides cervical cancer, oro-pharyngo-laryngeal or uro-genital cancers are also reported. The HPV vaccine has been strongly recommended for school age children. However, the parents’ or guardians’ hesitancy remains. Methods: This is a mixed-method study in which the parents or guardians of school children, aged 10–18 years, were enrolled voluntarily. Their general demographic data, knowledge, attitudes, and awareness of vaccine accessibility, healthcare cost entitlement of the children, types of school affiliation, education administration areas where the schools were located, and the presence of a healthcare professional in family were analyzed by multiple logistic regression analysis adjusted with all studied variables to define the significant associated factors with the parents’ or guardians’ HPV vaccine acceptance (p < 0.05). In-depth interviews were subsequently performed with the selected participants until the qualitative data were saturated. Thematic analysis was applied, and the results of the two study methods were integrated to explore the reasons for vaccine acceptance or hesitancy. Results: A total of 943 questionnaire respondents were enrolled, among whom 75.8% were female and 86.4% were parents. A total of 663 (70.3%) participants accepted the HPV vaccine. Parents’ or guardians’ knowledge and attitudes, awareness of vaccine accessibility, type of school affiliation, the children’s healthcare cost entitlement, and the presence of a healthcare professional in the family were significantly associated with vaccine acceptance in the multivariate analysis (p < 0.05). The qualitative study revealed that misunderstanding of the vaccine’s safety and benefits combined with inadequate reliable information sources were associated factors with HPV vaccine hesitancy among the parents or guardians. Conclusions: Providing clear-cut knowledge about the HPV vaccine benefit vs. risk and clearing financial barriers for the parents or guardians of school children are advocated. Full article
14 pages, 270 KB  
Article
HPV Vaccination and HPV Outcomes After LEEP: A Retrospective Population-Based Cohort Study from Northern Norway, 2022–2024
by Sveinung Wergeland Sørbye, Mona Antonsen and Elin Richardsen
Vaccines 2026, 14(1), 44; https://doi.org/10.3390/vaccines14010044 - 30 Dec 2025
Viewed by 411
Abstract
Background/Objectives: Women treated with loop electrosurgical excision procedure (LEEP) for high-grade cervical intraepithelial neoplasia (CIN2+) remain at risk of HPV detection during follow-up. We assessed whether HPV vaccination was associated with HPV positivity at the first post-treatment follow-up after LEEP. Methods: [...] Read more.
Background/Objectives: Women treated with loop electrosurgical excision procedure (LEEP) for high-grade cervical intraepithelial neoplasia (CIN2+) remain at risk of HPV detection during follow-up. We assessed whether HPV vaccination was associated with HPV positivity at the first post-treatment follow-up after LEEP. Methods: This retrospective population-based cohort included women aged 20–79 years treated by LEEP in Troms and Finnmark, Norway, during 2022–2024 (n = 1052). Vaccination status, timing, and vaccine product were obtained from the national immunization register (SYSVAK). Follow-up HPV results (overall HPV, HPV16, HPV18, and pooled other HPV types; Roche cobas 4800 channels) were retrieved from SymPathy. Results: Overall, 329/1052 women (31.3%) were HPV-positive at first follow-up. HPV positivity was 37.7% (200/530) among unvaccinated women and 24.7% (129/522) among vaccinated women (ARR 13.0 percentage points; 95% CI 7.5–18.6; RR 0.655; 95% CI 0.544–0.788; p = 5.2 × 10−6). HPV16 was detected in 5.9% vs. 9.4% (p = 0.0335), and pooled other HPV types in 18.0% vs. 28.7% (p = 4.3 × 10−5); HPV18 did not differ (2.9% vs. 2.5%; p = 0.671). In adjusted analyses, vaccination in the year of LEEP was associated with lower risk of follow-up HPV positivity (aRR 0.592; 95% CI 0.444–0.789; p = 0.000348). Conclusions: HPV vaccination before the first post-treatment follow-up was associated with lower HPV positivity after LEEP. As this outcome is a surrogate endpoint and residual confounding is possible, studies with standardized follow-up and long-term clinical endpoints are needed. Full article
Show Figures

Figure 1

22 pages, 3357 KB  
Review
Cancer Screening and Prevention in MENA and Mediterranean Populations: A Multi-Level Analysis of Barriers, Knowledge Gaps, and Interventions Across Indigenous and Diaspora Communities
by Sebahat Gozum, Omar F. Nimri, Mohammed Abdulridha Merzah and Rui Vitorino
Diseases 2026, 14(1), 10; https://doi.org/10.3390/diseases14010010 - 28 Dec 2025
Viewed by 225
Abstract
Cancer is one of the biggest health burdens for women in the Middle East and North Africa (MENA), with the incidence of breast, cervical and colorectal cancer on the rise. Although preventive measures such as the HPV vaccination and population-based screening are available, [...] Read more.
Cancer is one of the biggest health burdens for women in the Middle East and North Africa (MENA), with the incidence of breast, cervical and colorectal cancer on the rise. Although preventive measures such as the HPV vaccination and population-based screening are available, access to them remains very unequal. Women in rural, low-income and refugee communities face additional barriers, cultural stigmatisation, low health literacy, gender norms and fragile health systems, leading to delayed diagnoses and poorer outcomes. This review summarises the results of 724 peer-reviewed publications to assess the current situation of cancer screening in MENA and Mediterranean countries. The studies were classified into four dimensions: cancer type (breast, cervical, colorectal), behavioural constructs (awareness, uptake, education), vulnerability factors (e.g., migrants, refugees, low-literacy groups), and geography (indigenous MENA populations versus diaspora and Mediterranean immigrant communities). The results show large inequalities in access and participation due to fragmented policies, socio-cultural resistance and infrastructure gaps. Nevertheless, promising approaches are emerging: community-led outreach, mobile screening programmes, AI-assisted triage and culturally appropriate digital health interventions. Comparisons between the local and diaspora populations make it clear that systemic and cultural barriers persist even in well-equipped facilities. Closing the screening gap requires a culturally sensitive, digitally enabled and policy aligned approach. Key priorities include engaging religious and community leaders, promoting men’s engagement in women’s health and securing sustainable funding. With coordinated action across all sectors, MENA countries can build inclusive screening programmes that reach vulnerable women and reduce preventable cancer mortality. Full article
Show Figures

Graphical abstract

15 pages, 567 KB  
Systematic Review
Impact of Social Media on HPV Vaccine Knowledge and Attitudes Among Adolescents and Young Adults: A Systematic Literature Review
by Blessing Oluwatofunmi Apata, Anagha Hemant Tupe, Oluwabusayomi Akeju and Kelly L. Wilson
Healthcare 2026, 14(1), 73; https://doi.org/10.3390/healthcare14010073 - 27 Dec 2025
Viewed by 373
Abstract
Objective: Human Papillomavirus (HPV), a leading cause of sexually transmitted infections (STIs) and various cancers, including cervical cancer, remains prevalent in the US. Despite the HPV vaccine’s effectiveness in preventing persistent HPV infections, vaccination rates remain low. Given the significant role of [...] Read more.
Objective: Human Papillomavirus (HPV), a leading cause of sexually transmitted infections (STIs) and various cancers, including cervical cancer, remains prevalent in the US. Despite the HPV vaccine’s effectiveness in preventing persistent HPV infections, vaccination rates remain low. Given the significant role of social media in reaching younger populations, this systematic review examines its influence on adolescents’ and young adults (AYAs) awareness, knowledge, and attitudes toward HPV vaccination. Methods: Following the PRISMA guidelines, we conducted a comprehensive search across six electronic databases (ERIC, APA PsycInfo, Child Development & Adolescent Studies, CINAHL Ultimate, MEDLINE Ultimate, and PubMed) from 2011 to 2024. Empirical studies that examined the association between social media use and HPV were included. Data extraction captured the study’s purpose, design, population, outcome measures, and key results. Results: Seven studies satisfied the review’s inclusion criteria. Our findings reveal mixed effects of social media on AYAs’ knowledge and vaccination intentions. Some studies indicated positive associations between social media interventions and increased vaccination knowledge and intentions, while others found no significant impact. Additionally, exposure to anti-vaccine content was linked to lower vaccination intentions, especially among individuals with lower knowledge who were more vulnerable to misinformation. Interventions incorporating interactive content and loss-framed messaging were more effective in increasing vaccine intentions. Conclusions: This review underscores the potential of social media to influence AYAs knowledge and perceptions regarding HPV vaccination, while also highlighting the challenges posed by misinformation. Further research is needed to optimize social media interventions and combat misinformation to improve vaccination uptake. Full article
Show Figures

Figure 1

19 pages, 1291 KB  
Article
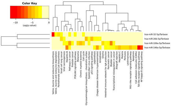
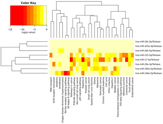
Upregulation of a MicroRNA Signature Involving miR-17-5p, miR-26b-5p, miR-106a-5p, and miR-146a-5p During Cervical Epithelial Transformation
by Andrea Hornakova, Zuzana Kolkova, Lucia Kotulova, Tomas Rokos, Ivana Kasubova, Terezia Pribulova, Erik Kozubik, Kamil Biringer, Erik Kudela and Veronika Holubekova
Epigenomes 2026, 10(1), 1; https://doi.org/10.3390/epigenomes10010001 - 26 Dec 2025
Viewed by 210
Abstract
Background: Cervical cancer remains the fourth most common malignancy among women worldwide. Despite vaccination and regular screening, new molecular biomarkers are needed for improved early detection and risk assessment. MicroRNAs (miRNAs) play crucial roles in post-transcriptional regulation, and their dysregulation may contribute [...] Read more.
Background: Cervical cancer remains the fourth most common malignancy among women worldwide. Despite vaccination and regular screening, new molecular biomarkers are needed for improved early detection and risk assessment. MicroRNAs (miRNAs) play crucial roles in post-transcriptional regulation, and their dysregulation may contribute to cervical carcinogenesis. This study evaluated the expression of selected miRNAs in cervical swab samples and corresponding biopsies from women with various grades of cervical lesions and assessed their relationship with human papillomavirus (HPV) infection. Methods: A total of 72 cervical swab samples were included in this study, divided according to cytological severity: negative for intraepithelial lesion or malignancy (NILM, n = 15), atypical squamous cells of undetermined significance (ASC-US, n = 12), low-grade squamous intraepithelial lesion (LSIL, n = 19), and high-grade squamous intraepithelial lesion (HSIL, n = 26). In a subset of patients, corresponding biopsy specimens were analysed for comparison. The association of miRNA expression with HPV infection status was also examined. miRNA expression was quantified by real-time PCR using commercially available assays. Results: To assess the relationship between miRNA expression, lesion severity, and HPV infection, fold change values were compared to the control group (NILM). No significant differences were observed in the ASC-US group (p > 0.05). In contrast, several miRNAs were significantly upregulated in the LSIL and/or HSIL groups, as well as in HPV-positive samples, indicating their association with both lesion progression and viral infection. Specifically, miR-17-5p, miR-26b-5p, miR-29a-3p, miR-103a-3p, miR-106a-5p, miR-146a-5p, miR-155-5p, and miR-191-5p showed increased expression (p < 0.05) compared with controls. The observed upregulation of miR-26b-5p, miR-106a-5p, and miR-146a-5p highlights their potential role in HPV-associated cervical carcinogenesis. Dysregulated miRNAs were enriched in pathways related to infectious diseases, various types of cancer, and cell adhesion processes. Conclusions: The gradual increase in specific miRNAs with lesion severity and HPV infection suggests their role in cervical carcinogenesis. The identified miRNAs may serve as promising non-invasive biomarkers for early detection and monitoring of HPV-associated cervical lesions. Full article
(This article belongs to the Special Issue Epigenetic Signatures in Metabolic Health and Cancer)
Show Figures

Figure 1

17 pages, 3781 KB  
Article
A Community-Based Intervention in Middle Schools in Spain to Improve HPV Vaccination Acceptance: A “Pill of Knowledge” Approach
by Ernesto J. González-Veiga, Sergio González-Palanca, Gerardo Palmeiro-Fernández, Juan C. Domínguez-Salgado, Paula Rubio-Cid, María López-Pais, Vito Carlo Alberto Caponio, Ellen M. Daley and Alejandro I. Lorenzo-Pouso
Vaccines 2026, 14(1), 22; https://doi.org/10.3390/vaccines14010022 - 24 Dec 2025
Viewed by 378
Abstract
Objectives: Despite high overall vaccination coverage in Galicia, Spain, human papillomavirus (HPV) vaccine uptake remains below the 90% target set by the World Health Organization for 2030. This study aimed to assess baseline knowledge of HPV and attitudes towards HPV vaccination among Galician [...] Read more.
Objectives: Despite high overall vaccination coverage in Galicia, Spain, human papillomavirus (HPV) vaccine uptake remains below the 90% target set by the World Health Organization for 2030. This study aimed to assess baseline knowledge of HPV and attitudes towards HPV vaccination among Galician adolescents and to evaluate the impact of a brief educational intervention delivered as a “pill of knowledge”. Methods: A quasi-experimental pre-/post-intervention study was conducted among 967 students aged 12–16 years from 16 secondary schools in Galicia during the 2023–2024 academic year. A concise, structured 15-min educational session termed a “pill of knowledge” was delivered, and HPV-related knowledge and vaccination intention were measured immediately before and after the intervention using a standardized questionnaire. Results: Following the “pill of knowledge”, the mean proportion of correct responses increased by 30.1 ± 16.6% across all knowledge items. Among unvaccinated participants, intention to accept HPV vaccination rose from 77.7% to 94.4% in girls and from 64.7% to 85.8% in boys. Pre-intervention predictors of vaccination intention included perceived vaccine efficacy and baseline HPV knowledge. Post-intervention independent predictors comprised being female, younger age (12–13 years), and prior sexual education delivered by teachers or parents. The overall predictive accuracy of the logistic regression model for vaccination intention improved from 75.6% before the intervention to 92.7% afterwards. Conclusions: A brief, school-based “pill of knowledge” produced substantial and immediate improvements in HPV knowledge and vaccination acceptance among Galician adolescents. These findings strongly support the systematic incorporation of short, evidence-based educational interventions of this kind into the school setting as an effective public health measure to increase HPV vaccine coverage and advance progress toward WHO elimination targets. Full article
(This article belongs to the Section Human Papillomavirus Vaccines)
Show Figures

Figure 1

15 pages, 890 KB  
Article
Ureaplasma Species and Human Papillomavirus Coinfection and Associated Factors Among South African Adolescent Girls and Young Women
by Sinazo Kondlo and Zizipho Z. A. Mbulawa
Microbiol. Res. 2026, 17(1), 3; https://doi.org/10.3390/microbiolres17010003 - 23 Dec 2025
Viewed by 316
Abstract
Ureaplasma species are associated with various reproductive health issues, while human papillomavirus (HPV) is associated with cervical, vaginal and vulvar cancers. Data on the association between Ureaplasma species and HPV are limited in South Africa. This study investigated the prevalence of Ureaplasma urealyticum [...] Read more.
Ureaplasma species are associated with various reproductive health issues, while human papillomavirus (HPV) is associated with cervical, vaginal and vulvar cancers. Data on the association between Ureaplasma species and HPV are limited in South Africa. This study investigated the prevalence of Ureaplasma urealyticum (U. urealyticum), Ureaplasma parvum (U. parvum), and HPV coinfection and their associated factors, among adolescent girls and young women (AGYW) in the Eastern Cape Province, South Africa. A total of 214 participants were retrospectively recruited, and secondary data on HPV, U. urealyticum, U. parvum, demographics, and sexual behavior were used. HPV was detected using the Roche Linear Array HPV Genotyping Test, while U. urealyticum and U. parvum were detected using Allplex™ sexually transmitted infection (STI) essential Assay. Statistical analyses were performed using GraphPad Prism Version 8.0.1.244. The prevalence of U. urealyticum was 43.9% (94/214) and increased significantly with age (p = 0.036, R2 = 0.8497); while U. parvum prevalence was 68.7% (147/214) and was not influenced by age. Having four to six lifetime sexual partners (PR: 1.77, 95% CI: 1.04–3.00, p = 0.043) was associated with increased risk of U. urealyticum. A proportion of 36.3% (77/212) had HPV-U. urealyticum coinfection and its risk was increased among those with 3–6 lifetime sexual partners (PR: 1.59, 95% CI: 1.10–2.53, p = 0.017), 2–4 new partners past three months (PR: 2.14, 95% CI: 1.19–2.42, p = 0.021); vaginal sexual intercourse frequency past 1-month (2–3 vaginal intercourse: PR: 1.54, 95% CI: 1.06–2.53, p = 0.037; 4–10 vaginal intercourse: PR: 1.91, 95% CI: 1.83–1.91, p = 0.005) and alcohol consumption (PR: 1.85, 95% CI: 1.20–3.28, p = 0.004). U. urealyticum positives had a significantly higher risk of HPV types targeted by Cervarix® HPV vaccine than negatives (PR: 2.56, 95% CI: 1.23–5.37, p = 0.013), Gardasil®4 (PR: 2.16, 95% CI: 1.25–3.75, p = 0.006) and Gardasil®9 (PR: 1.70, 95% CI: 1.25–2.32, p = 0.001). AGYW of Eastern Cape Province, South Africa had high prevalence of U. urealyticum-HPV and U. parvum-HPV coinfections. Ureaplasma species coinfection was associated with HPV prevalence and distribution of genotypes. The U. urealyticum prevalence and its coinfection with HPV were associated with sexual behavior. Data from this study could contribute to the design of sexual health and STI interventions and could serve as a baseline for future epidemiological studies, which include ongoing surveillance of HPV genotype prevalence to evaluate the impact and effectiveness of HPV vaccination programs in the population. Full article
Show Figures

Figure 1

24 pages, 3196 KB  
Article
Development of RALA-Based Mannosylated Nanocarriers for Targeted Delivery of Minicircle DNA Vaccines Encoding HPV-16 Oncogenes
by Andressa Giusti, Dalinda Eusébio, Matilde Costa, Inês Silveira, Swati Biswas, Diana Costa and Ângela Sousa
Vaccines 2026, 14(1), 18; https://doi.org/10.3390/vaccines14010018 - 23 Dec 2025
Viewed by 370
Abstract
Background/Objectives: Cervical cancer is a leading cause of cancer-related mortality among women, primarily driven by persistent infections with high-risk human papillomavirus (HPV), particularly HPV-16. Vaccines based on plasmid DNA encoding the viral oncogenes E6 and E7 represent a promising immunotherapeutic strategy, but their [...] Read more.
Background/Objectives: Cervical cancer is a leading cause of cancer-related mortality among women, primarily driven by persistent infections with high-risk human papillomavirus (HPV), particularly HPV-16. Vaccines based on plasmid DNA encoding the viral oncogenes E6 and E7 represent a promising immunotherapeutic strategy, but their efficacy remains limited due to poor cellular uptake. Cell-penetrating peptides such as RALA improve intracellular delivery, and functionalization with octa-arginine peptide conjugated to mannose (R8M) further enhances targeting of antigen-presenting cells (APCs). This study aimed to obtain the minicircle DNA (mcDNA) encoding mutant HPV-16 E6 and/or E7 antigens, and optimize its complexation with mannosylated RALA-based nanoparticles to improve vector delivery and consequently antigen presentation. Methods: Nanoparticles were formulated at different concentrations of RALA, with and without R8M functionalization. Their characterization included hydrodynamic diameter, polydispersity index, zeta potential, complexation efficiency (CE), stability, morphology, and Fourier-Transform Infrared Spectroscopy. In vitro assays in JAWS II dendritic cells (DCs) assessed biocompatibility, transfection efficiency and target gene expression. Results: Optimal conditions were obtained at 72.5 µg/mL of RALA, producing nanoparticles smaller than 150 nm with high CE (>97%) and uniform size distribution. Functionalization with R8M at 58 µg/mL preserved these characteristics when complexed with all mcDNA vectors. The formulations were biocompatible and effectively transfected DCs. Mannosylated formulations enhanced antigenic expression compared to non-mannosylated counterparts, evidencing a mannose-receptor-mediated uptake, while increasing the production of pro-inflammatory cytokines. Conclusions: Nanoparticles based on the RALA peptide and functionalized with R8M significantly improved mcDNA transfection and gene expression in APCs. These findings support further investigation of this system as a targeted DNA vector delivery platform against HPV-16. Full article
(This article belongs to the Special Issue New Approaches to Vaccine Development and Delivery)
Show Figures

Figure 1

14 pages, 1211 KB  
Article
Oportuna Vacuna: A Prospective Study of Vaccine Confidence and Vaccine Uptake in a Low-Income, Spanish-Speaking Rhode Island Population in the Post-Pandemic Era
by Julia Testa, Morgan Leonard, Chilsea J. Wang, Jaqueline Medrano, Sharon Farrar and Anne Searls De Groot
Vaccines 2026, 14(1), 2; https://doi.org/10.3390/vaccines14010002 - 19 Dec 2025
Viewed by 290
Abstract
Background: Clínica Esperanza/Hope Clinic (CEHC), a free clinic for low-income, uninsured, Spanish-speaking patients, located in Providence, RI, piloted an intervention to improve vaccination rates. This program, named “Oportuna Vacuna” (OV) aimed to assess vaccine hesitancy in the post-pandemic period and measure improvements to [...] Read more.
Background: Clínica Esperanza/Hope Clinic (CEHC), a free clinic for low-income, uninsured, Spanish-speaking patients, located in Providence, RI, piloted an intervention to improve vaccination rates. This program, named “Oportuna Vacuna” (OV) aimed to assess vaccine hesitancy in the post-pandemic period and measure improvements to vaccine uptake after integrating healthcare provider (HCP) and patient education with vaccine workflow adjustments. Methods: OV was initiated in January 2023. Culturally attuned and linguistically appropriate vaccine-focused educational programs were developed and provided to patients and HCPs, while workflow modifications to streamline vaccine administration were implemented during clinic visits. Structured pre- and post-intervention chart reviews were conducted and (oral- and) paper-based knowledge, attitudes, and practices surveys were administered to selected staff and patients to assess knowledge, attitudes, and vaccine confidence before and after the interventions. A total of 816 charts were reviewed prior to the intervention; 709 charts were reviewed post-intervention. A total of 72 patient and 10 HCP pre- and post- intervention surveys were completed. Vaccine uptake was compared to the uptake in 2022. Results: Overall vaccination rates at the clinic increased by more than 400% compared to the prior year. Patients and HCPs demonstrated increased vaccine knowledge and confidence, particularly with respect to COVID-19 and HPV vaccines. In contrast, chart reviews of individual patients revealed only a slight improvement in vaccination completion rates for patients over the 1-year period. Conclusion: Substantial increases in vaccine administration rates across multiple vaccine types highlight the effectiveness of OV, mainly for first time patients, at CEHC. Clinic workflow modifications improved vaccination efficiency and increased vaccine uptake. Educational sessions on vaccines were well received by patients and staff. Overall knowledge about vaccines improved during the intervention among staff and HCPs. Patients reported higher trust in HCPs compared to other sources for vaccine information. Full article
(This article belongs to the Section Vaccines and Public Health)
Show Figures

Figure 1

Back to TopTop