Sign in to use this feature.

Years

Between: -

Subjects

remove_circle_outline
remove_circle_outline
remove_circle_outline
remove_circle_outline
remove_circle_outline
remove_circle_outline
remove_circle_outline
remove_circle_outline
remove_circle_outline

Journals

remove_circle_outline
remove_circle_outline
remove_circle_outline
remove_circle_outline
remove_circle_outline
remove_circle_outline
remove_circle_outline
remove_circle_outline
remove_circle_outline
remove_circle_outline
remove_circle_outline
remove_circle_outline
remove_circle_outline
remove_circle_outline
remove_circle_outline
remove_circle_outline
remove_circle_outline
remove_circle_outline

Article Types

Countries / Regions

remove_circle_outline
remove_circle_outline
remove_circle_outline
remove_circle_outline
remove_circle_outline
remove_circle_outline

Search Results (2,377)

Search Parameters:
Keywords = HIF-2a

Order results
Result details
Results per page
Select all
Export citation of selected articles as:
17 pages, 3209 KB  
Article
Morphological Features and HIF1-Dependent Processes in the Brain of Progeny of Female Rats Exposed to Maternal Hypoxia
by Sofiya Potapova, Elizaveta Zugan, Yan Isakov, Ekaterina Tyulkova and Oleg Vetrovoy
Int. J. Mol. Sci. 2026, 27(8), 3421; https://doi.org/10.3390/ijms27083421 - 10 Apr 2026
Abstract
Fetal hypoxia and maternal stress during pregnancy are major risk factors for neurological disorders. The effects of maternal hypoxia may be transmitted to the next generation through persistent alterations in maternal endocrine and metabolic regulation. In this study, using immunohistochemistry, quantitative RT-PCR, and [...] Read more.
Fetal hypoxia and maternal stress during pregnancy are major risk factors for neurological disorders. The effects of maternal hypoxia may be transmitted to the next generation through persistent alterations in maternal endocrine and metabolic regulation. In this study, using immunohistochemistry, quantitative RT-PCR, and Western blotting, we assessed morphological features and HIF1-dependent processes in the fetal and adult brains of progeny of female rats exposed to maternal hypoxia (PMH). We identified a delay in progenitor cell differentiation into neurons at embryonic day 14, a decreased number of neurons in the hippocampus, an increased number of astrocytes in the prefrontal cortex, and a decreased number of astrocytes in the raphe nuclei of the PMH rats. However, no significant changes were observed in HIF1α protein levels or in the protein levels of HIF1-dependent gene products in the examined brain structures. Thus, the transgenerational effect of maternal hypoxia is manifested as structural disturbances of brain development but is not accompanied by changes in HIF1-dependent metabolism. Full article
Show Figures

Figure 1

28 pages, 5292 KB  
Article
Moderate Dietary Cannabidiol Enhances Growth, Restructures Gut Microbiota, and Bolsters Environmental Stress Resilience in Litopenaeus vannamei
by Jingwei Liu, Qian Lin, Jianchao Lu, Tianwei Jiang, Yukun Zhang and Weilong Wang
Antioxidants 2026, 15(4), 475; https://doi.org/10.3390/antiox15040475 - 10 Apr 2026
Abstract
Intensive aquaculture induces severe environmental stress and disease susceptibility in Pacific white shrimp (Litopenaeus vannamei). Cannabidiol (CBD) offers significant potential as a bioactive stress-mitigating additive. This study evaluated the effects of dietary CBD supplementation (0, 10, 20, 40, and 80 mg/kg) [...] Read more.
Intensive aquaculture induces severe environmental stress and disease susceptibility in Pacific white shrimp (Litopenaeus vannamei). Cannabidiol (CBD) offers significant potential as a bioactive stress-mitigating additive. This study evaluated the effects of dietary CBD supplementation (0, 10, 20, 40, and 80 mg/kg) on the growth, intestinal microecology, and stress tolerance of juvenile L. vannamei over an 8-week feeding trial, followed by a combined chronic ammonia and acute hypoxia challenge. Moderate CBD supplementation (10–40 mg/kg) significantly promoted growth, minimized feed conversion ratios, and enriched muscle eicosapentaenoic (EPA) and docosahexaenoic acids (DHA). Furthermore, CBD restructured the intestinal microbiota by suppressing opportunistic pathogens and enriching beneficial taxa. Under combined stress, moderate CBD prolonged the median lethal time (LT50) by up-regulating hypoxia-inducible factor 1-alpha (hif-1α) and heat shock protein 70 (hsp70) transcription and boosting systemic antioxidant capacity to neutralize lipid peroxidation. Conversely, the highest dose (80 mg/kg) induced metabolic exhaustion and hepatopancreatic toxicity, evidenced by drastically elevated serum transaminases and diminished stress tolerance. Conclusively, dietary CBD exerts a classic biphasic effect in L. vannamei. Inclusion at 10–40 mg/kg safely promotes the best comprehensive effects on growth, immune homeostasis, and environmental resilience within the concentration range tested in this study, whereas excessive administration provokes severe metabolic burden, highlighting the critical need for strict dosage regulation. Full article
19 pages, 38033 KB  
Article
pH-Responsive Cinnamaldehyde–Arginine Nanoprodrug for Targeted Rheumatoid Arthritis Therapy via Antioxidant Activity and Macrophage Reprogramming
by Lihong Huang, Wenlong Zhang, Shuai Qiu, Dazhi Yang, Qingyun Tang, Jiajun Huang, Lei Liu, Yang Kang and Shuo Tang
Antioxidants 2026, 15(4), 469; https://doi.org/10.3390/antiox15040469 - 10 Apr 2026
Abstract
Conventional therapies for rheumatoid arthritis (RA) are limited by poor selectivity, insufficient modulation of the oxidative inflammatory microenvironment, and systemic side effects. Oxidative stress and macrophage-driven immune dysregulation represent critical therapeutic targets. Cinnamaldehyde (CA) and arginine (Arg) possess antioxidant, anti-inflammatory, and anti-osteoclastogenic activities, [...] Read more.
Conventional therapies for rheumatoid arthritis (RA) are limited by poor selectivity, insufficient modulation of the oxidative inflammatory microenvironment, and systemic side effects. Oxidative stress and macrophage-driven immune dysregulation represent critical therapeutic targets. Cinnamaldehyde (CA) and arginine (Arg) possess antioxidant, anti-inflammatory, and anti-osteoclastogenic activities, but their poor solubility, instability, and lack of targeting restrict clinical application. Here, we report a pH-responsive cinnamaldehyde–arginine nanoprodrug (Arg-CA NPs), synthesized via Schiff base reaction, that spontaneously self-assembles into uniform nanoparticles capable of acid-triggered dual-drug release. Arg-CA NPs enhanced the solubility and stability of CA, exhibited excellent dispersibility and circulatory stability, and demonstrated intrinsic antioxidant and anti-inflammatory properties. Mechanistically, Arg-CA NPs attenuated intracellular ROS accumulation, preserved mitochondrial function, and reprogrammed macrophages toward an anti-inflammatory M2 phenotype by suppressing hypoxia-inducible factor-1α (HIF-1α), cyclooxygenase-2 (COX-2), and nuclear factor kappa-light-chain-enhancer of activated B cells (NF-κB) signaling. In an adjuvant-induced arthritis (AIA) rat model, Arg-CA NPs selectively accumulated in inflamed joints and significantly alleviated joint swelling, synovial inflammation, cartilage erosion, and bone destruction. These findings identify Arg-CA NPs as a promising redox-active nanoplatform for RA therapy by targeting oxidative stress and immune dysregulation. Full article
Show Figures

Figure 1

23 pages, 2532 KB  
Article
Audiogenic Kindling Stimulation Fails to Induce Cerebral Overexpression of P-Glycoprotein and Limbic Crises in the GASH/Sal Model of Epilepsy
by Laura Zeballos, Jerónimo Auzmendi, Alberto Lazarowski and Dolores E. López
Int. J. Mol. Sci. 2026, 27(8), 3377; https://doi.org/10.3390/ijms27083377 - 9 Apr 2026
Abstract
Experimental evidence indicates that a high seizure burden can induce cerebral overexpression of P-glycoprotein (P-gp) at the blood–brain barrier, a phenomenon associated with drug-resistant epilepsy under the “transporter hypothesis”, but also at the neuronal level, linked to a reduced seizure threshold, increased seizure [...] Read more.
Experimental evidence indicates that a high seizure burden can induce cerebral overexpression of P-glycoprotein (P-gp) at the blood–brain barrier, a phenomenon associated with drug-resistant epilepsy under the “transporter hypothesis”, but also at the neuronal level, linked to a reduced seizure threshold, increased seizure severity (SS), status epilepticus (SE), and a high spontaneous death (SD) rate. In contrast, we recently described a progressive reduction in SS and the absence of SE and SD in GASH/Sal hamsters subjected to 45 audiogenic seizures. Here, we examined SS, SE, and the SD, and the expression of P-gp, erythropoietin receptor (EPO-R), hypoxia-inducible factor 1 alpha subunit (HIF-1α) and cyclooxygenase 2 (COX-2), in the brains of GASH/Sal hamsters following 20 audiogenic kindling stimulations (AUK-20). SS was evaluated using the midbrain and limbic severity scales; gene expression was assessed by RT-qPCR and P-gp protein levels were measured by immunohistochemistry and Western blot (IHC/WB) analysis. A modest decrease in midbrain SS was observed, without an increase in the already low limbic SS scores, and no SE or SD events occurred. P-gp levels remained low in both IHC and WB analyses. At the mRNA level, we detected increased EPO-R expression, decreased HIF-1α, and increased COX-2 without an accompanying increased in Abcb1b. Unlike findings from other experimental epilepsy models, AUK-20 in GASH/Sal hamsters does not enhance limbic SS, trigger SE or SD, or induce P-gp overexpression in the brain. Independently of the implications for drug resistance, the lack of cerebral P-gp overexpression without increased SS in the AUK-20-GASH/Sal model supports a potential role of P-gp in modulating seizure severity and epilepsy-associated mortality risk. Full article
(This article belongs to the Special Issue New Insights into Epilepsy: From Molecular Physiology to Pathology)
Show Figures

Figure 1

43 pages, 2512 KB  
Article
Computational Mapping of Hedgehog Pathway Kinase Module Predicts Node-Specific Craniofacial Phenotypes
by Kosi Gramatikoff, Miroslav Stoykov, Karl Hörmann and Mario Milkov
Genes 2026, 17(4), 433; https://doi.org/10.3390/genes17040433 - 8 Apr 2026
Viewed by 110
Abstract
Background/Objectives: Craniofacial malformations such as orofacial clefts affect ~1 in 700 births; 40–60% lack clear genetic etiology, and many exhibit asymmetry and variable expressivity unexplained by classical Sonic Hedgehog (SHH) morphogen gradient models. We investigated whether integrated molecular modules linking morphogen signaling with [...] Read more.
Background/Objectives: Craniofacial malformations such as orofacial clefts affect ~1 in 700 births; 40–60% lack clear genetic etiology, and many exhibit asymmetry and variable expressivity unexplained by classical Sonic Hedgehog (SHH) morphogen gradient models. We investigated whether integrated molecular modules linking morphogen signaling with metabolic stress responses may better account for craniofacial developmental outcomes. Methods: Sequential UniProt gene set integration identified 186 candidate craniofacial regulators. STRING network analysis revealed modular architecture. Molecular docking profiled 17 compounds against SMO, CK1δ, PINK1, and TIE2 (control). Pathway reconstruction integrated the SHH–CK1δ–HIF1A–HEY1–PINK1 axis with in-silico-predicted CK1δ phosphorylation sites on SMO (S615, T593, S751), HIF1A (Ser247), and GLI1/2/3 transcription factors. A developmental decision tree mapped affinity profiles to node-specific phenotype hypotheses. Results: CK1δ and PINK1 emerged as candidate nodes coupling morphogen signaling with mitochondrial quality control. Cross-docking showed preferential binding to developmental kinases (CK1δ: −8.34 kcal/mol; PINK1: −8.80 kcal/mol) versus TIE2 control (−6.76 kcal/mol; p < 0.001). Pathway reconstruction suggested that CK1δ-mediated Ser247 phosphorylation of HIF1A disrupts ARNT dimerization, redirecting HIF1A toward ARNT-independent HEY1 induction and consequent PINK1 suppression. Based on computed profiles, node-specific associations were proposed as computational hypotheses: SMO perturbation → midline defects; CK1δ → facial asymmetry/clefting; PINK1 → mandibular hypoplasia. Multi-target compounds (e.g., purmorphamine, taladegib) generated composite phenotype predictions consistent with clinical complexity. Conclusions: This strictly in silico study identifies candidate integrated morphogenic modules whose multi-node perturbation may underlie anatomically specific craniofacial malformation patterns. Node–phenotype associations are prioritized computational hypotheses requiring experimental validation; if confirmed, the framework could inform developmental toxicity assessment, therapeutic design, and reclassification of idiopathic craniofacial anomalies. Full article
Show Figures

Figure 1

27 pages, 4837 KB  
Review
Future Perspectives: Mass Spectrometry for Spatial Localisation of Anti-Angiogenic Oil Palm Compounds
by Fatimah Zachariah Ali, Norfazlina Mohd Nawi, Wijenthiran Kunasekaran, Tan Li Jin, Lee Siew Ee and Nazia Abdul Majid
Int. J. Mol. Sci. 2026, 27(8), 3351; https://doi.org/10.3390/ijms27083351 - 8 Apr 2026
Viewed by 122
Abstract
Angiogenesis is a spatially regulated hallmark of colorectal cancer (CRC) progression, yet current analytical frameworks fail to resolve how nutraceutical bioactive compounds interact with angiogenic signalling within the heterogeneous tumour microenvironment. This review advances a central hypothesis: that the spatial localisation of palm [...] Read more.
Angiogenesis is a spatially regulated hallmark of colorectal cancer (CRC) progression, yet current analytical frameworks fail to resolve how nutraceutical bioactive compounds interact with angiogenic signalling within the heterogeneous tumour microenvironment. This review advances a central hypothesis: that the spatial localisation of palm oil mill effluent (POME)-derived bioactive compounds within CRC tumour tissues is predictive of their functional anti-angiogenic activity. POME—the largest waste stream of palm oil processing—contains a chemically diverse array of bioactives, including tocotrienols, phenolics, carotenoids, and fatty acids, with reported antioxidant, anti-inflammatory, and anti-angiogenic properties. However, the existing evidence is predominantly derived from bulk in vitro analyses, limiting mechanistic conclusions about compound behaviour within spatially organised tumour architectures. To address this gap, we propose an integrated framework positioning mass spectrometry imaging (MSI)—across matrix-assisted laser desorption/ionisation (MALDI), desorption electrospray ionisation (DESI), and secondary ion mass spectrometry (SIMS) platforms—as the analytical bridge between compound localisation and angiogenic function. By enabling the label-free, spatially resolved co-localisation of POME-derived compounds with key angiogenic mediators, including VEGF, HIF-1α, and NF-κB, within intact CRC tissues, MSI provides a mechanistic platform that transcends the limitations of conventional molecular analyses. A four-component translational roadmap is outlined, encompassing POME bioactive profiling, spatial compound mapping, angiogenic co-localisation analysis, and functional validation. Critically, the existing evidence on oil palm-derived bioactives is appraised with respect to study quality, mechanistic depth, and translational limitations, identifying the most analytically tractable candidate compounds for spatial investigation. Collectively, this framework positions POME valorisation within a precision nutraceutical oncology paradigm, offering a spatially informed strategy for anti-angiogenic intervention in CRC while simultaneously addressing the environmental burden of palm oil processing waste. Full article
(This article belongs to the Section Bioactives and Nutraceuticals)
Show Figures

Figure 1

16 pages, 6105 KB  
Article
FATP4 Switches Cellular Lipid Utilization via the PI3K-AKT Pathway in Goat Preadipocytes
by Haiyang Li, Qi Li, Wenyang Zhang, Yuling Yang, Yong Wang, Yaqiu Lin, Zhanyu Du, Changhui Zhang, Lian Huang, Jiangjiang Zhu and Hua Xiang
Animals 2026, 16(8), 1129; https://doi.org/10.3390/ani16081129 - 8 Apr 2026
Viewed by 158
Abstract
The role of fatty acid transporter 4 (FATP4) in regulating lipid metabolism has been well studied. However, how it affects IMF deposition, especially in goats, remains poorly understood. Here, we cloned the whole coding sequence of the goat FATP4 gene and [...] Read more.
The role of fatty acid transporter 4 (FATP4) in regulating lipid metabolism has been well studied. However, how it affects IMF deposition, especially in goats, remains poorly understood. Here, we cloned the whole coding sequence of the goat FATP4 gene and revealed its closest affinity to sheep by amino acid sequence blast analysis. In addition, we found that the FATP4 reached its highest expression level at day 6 of goat preadipocyte differentiation in vitro. Functionally, in cultured goat intramuscular preadipocytes, siRNA-induced FATP4 knockdown dramatically raised the mRNA expression of lipogenesis-related genes and encouraged lipid deposition. At the same time, FATP4 deficiency inhibited cell proliferation and significantly decreased apoptosis. Unexpectedly, although the overexpression of FATP4 promoted cell proliferation and suppressed apoptosis, it only slightly decreased cellular lipid deposition in goat intramuscular preadipocytes. For RNA-seq (performed on pooled cell samples with three technical replicates), a total of 467 differential genes (DEGs) were identified after silencing of FATP4 in goat preadipocytes, including 47 upregulated genes and 420 downregulated genes. These DEGs were mainly enriched in the signaling pathways of Focal adhesion, HIF-1, and PI3K-Akt by KEGG analysis. To validate these findings, knockdown of FATP4 increased the expression of phosphatidylinositol 3-kinase (PI3k) and vice versa. Convincingly, we rescued the phenotype observed in FATP4 knockout goat preadipocytes by blocking the PI3k-Akt signaling pathway with an AKT inhibitor (LY294002). In summary, in our in vitro model, FATP4 plays a crucial role in directing fatty acids toward cell proliferation (prioritized over cellular lipid deposition) via the PI3K-Akt signaling pathway in goat intramuscular preadipocytes. These findings provide preliminary mechanistic insights into the regulatory network of IMF formation at the cellular level, and offer theoretical clues for future research aimed at enhancing meat quality from the standpoint of IMF deposition. Full article
(This article belongs to the Section Small Ruminants)
Show Figures

Figure 1

30 pages, 9343 KB  
Article
Integrative Network Pharmacology and Molecular Docking Analysis Uncovers Multi-Target Mechanisms of Alpha-Mangostin Against Acute Kidney Injury
by Moragot Chatatikun, Aman Tedasen, Chutima Jansakun, Passakorn Poolbua, Jason C. Huang, Jongkonnee Thanasai, Wiyada Kwanhian Klangbud and Atthaphong Phongphithakchai
Foods 2026, 15(7), 1270; https://doi.org/10.3390/foods15071270 - 7 Apr 2026
Viewed by 177
Abstract
Alpha-mangostin (AM), a xanthone from Garcinia mangostana, has shown promising nephroprotective properties, but its mechanisms in acute kidney injury (AKI) remain incompletely defined. In this study, we applied an integrative network pharmacology pipeline combined with molecular docking to clarify AM’s multi-target mechanisms [...] Read more.
Alpha-mangostin (AM), a xanthone from Garcinia mangostana, has shown promising nephroprotective properties, but its mechanisms in acute kidney injury (AKI) remain incompletely defined. In this study, we applied an integrative network pharmacology pipeline combined with molecular docking to clarify AM’s multi-target mechanisms in AKI. We identified 128 predicted AM targets and intersected them with AKI-related genes, yielding 122 shared targets. Protein–protein interaction analysis identified ten hub genes—TNF, AKT1, IL6, SRC, CTNNB1, HSP90AA1, NFKB1, HIF1A, PPARG, and PTGS2—implicating inflammatory, hypoxia, and cell-survival pathways. KEGG enrichment highlighted HIF-1 signaling, PI3K–Akt signaling, chemokine signaling, AGE–RAGE signaling, and pathways related to cellular senescence and oxidative stress, while GO terms emphasized responses to chemical/oxygen-containing compounds, kinase activity, signal transduction, and apoptosis. Molecular docking against the ten hub proteins showed favorable binding energies across multiple targets. The strongest predicted affinities were observed for PTGS2 (−11.13 kcal/mol), TNF (−9.74 kcal/mol), and AKT1 (−9.48 kcal/mol). Docking positioned AM within the COX-2 catalytic pocket, engaging key catalytic and hydrophobic residues similar to known inhibitors. MD simulation interaction analysis confirmed that AM maintained stable contacts with key human PTGS2 residues, characterized by dominant hydrogen bonds and water-bridge interactions with SER353, TYR355, ARG513, and SER530, along with consistent hydrophobic contacts, and persistent interactions sustained throughout the 200 ns trajectory. Collectively, these results suggest that AM modulates interconnected inflammatory, hypoxic, and survival pathways relevant to AKI, acting as a multi-target ligand with notable interaction involving COX-2, TNF, and AKT1. Further experimental validation and formulation strategies to improve bioavailability are recommended for the advancement of AM toward therapeutic evaluation in AKI. Full article
Show Figures

Figure 1

18 pages, 4271 KB  
Article
Bioinformatics Analysis of Ferroptosis-Related Driver Genes in Stanford Type A Aortic Dissection
by Ruizhi Nie, Weiqing Han and Jianjun Xu
Curr. Issues Mol. Biol. 2026, 48(4), 382; https://doi.org/10.3390/cimb48040382 - 7 Apr 2026
Viewed by 105
Abstract
Stanford type A aortic dissection (TAAD) is a life-threatening cardiovascular condition associated with high mortality. Ferroptosis has been implicated in TAAD pathogenesis, but comprehensive analyses and experimental validation of ferroptosis-related driver genes (FRDGs) remain limited. This study systematically investigated FRDGs in TAAD using [...] Read more.
Stanford type A aortic dissection (TAAD) is a life-threatening cardiovascular condition associated with high mortality. Ferroptosis has been implicated in TAAD pathogenesis, but comprehensive analyses and experimental validation of ferroptosis-related driver genes (FRDGs) remain limited. This study systematically investigated FRDGs in TAAD using bioinformatics and experimental approaches. Differentially expressed ferroptosis-related driver genes (DEFRDGs) were identified by integrating the GSE153434 dataset with the FerrDb database. Functional enrichment analysis was subsequently performed, followed by the construction of a protein–protein interaction (PPI) network, assessment of immune cell infiltration, and prediction of potential miRNA interactions. Candidate hub genes were then validated using an independent cohort (GSE52093) and clinical tissue samples, with their diagnostic value evaluated via receiver operating characteristic (ROC) curve analysis and their protein expression confirmed by immunohistochemistry. We identified 25 DEFRDGs (17 upregulated, 8 downregulated) enriched in oxidative stress, iron binding, and ferroptosis/HIF-1 signaling pathways. Six hub genes (HIF1A, IL6, TIMP1, SAT1, HMOX1, LPCAT3) were significantly upregulated in validation cohorts, five genes (HIF1A, TIMP1, SAT1, HMOX1, LPCAT3) achieved an area under the curve (AUC) of 1.000, while IL6 also exhibited high diagnostic accuracy (AUC = 0.914). Fibroblast infiltration was elevated in TAAD tissues. Further miRNA interaction prediction revealed the potential involvement of miRNAs, such as miR-138-5p, miR-18b-5p, miR-199a-5p, miR-185-5p, miR-506-3p and miR-4644. Immunohistochemistry confirmed increased protein expression of HIF1A, SAT1, and LPCAT3. These three genes emerge as key ferroptosis-related drivers in TAAD. Their consistent upregulation and strong diagnostic performance support ferroptosis as a potential therapeutic target and provide a basis for mechanism-focused interventions. Full article
(This article belongs to the Section Bioinformatics and Systems Biology)
Show Figures

Figure 1

20 pages, 15434 KB  
Article
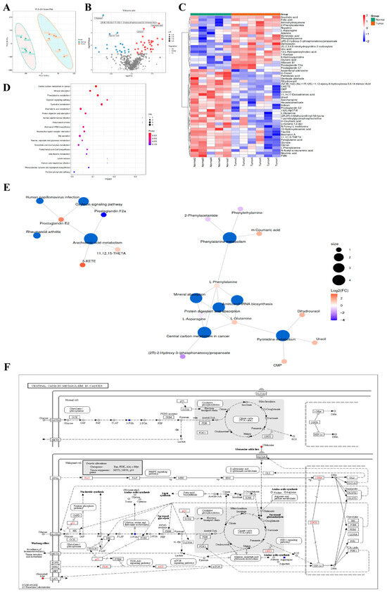
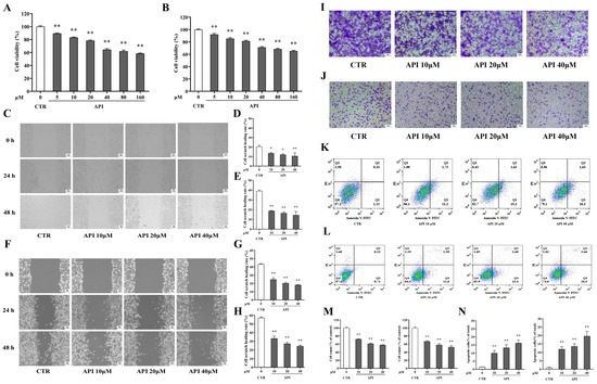
Targeting Polyamine Metabolism in Colorectal Cancer: Apigenin Dismantles the HIF-1α/SMOX Positive Feedback Loop to Suppress Tumor Progression
by Zhengkun Zhang, Bin Xiang, Ruiman Geng, Xuxu Ji, Dingxue Wang, Zhaoru Yin, Lihong Chen and Ji Liu
Int. J. Mol. Sci. 2026, 27(7), 3261; https://doi.org/10.3390/ijms27073261 - 3 Apr 2026
Viewed by 284
Abstract
Tumor microenvironments, particularly hypoxia and inflammation, heavily influence colorectal cancer (CRC) pathogenesis by altering polyamine metabolism. Identifying natural compounds targeting these vulnerabilities remains critical. Integrating untargeted metabolomics, network pharmacology, and a human endogenous metabolite library screen, we identified apigenin (API) as a potent [...] Read more.
Tumor microenvironments, particularly hypoxia and inflammation, heavily influence colorectal cancer (CRC) pathogenesis by altering polyamine metabolism. Identifying natural compounds targeting these vulnerabilities remains critical. Integrating untargeted metabolomics, network pharmacology, and a human endogenous metabolite library screen, we identified apigenin (API) as a potent anti-CRC candidate. API significantly inhibited the proliferation, migration, and invasion of RKO and HCT116 cells in vitro and suppressed xenograft tumor growth in vivo. Crucially, high-throughput screening revealed that polyamines rescued CRC cells from API-induced cytotoxicity. Mechanistically, API exerts its effects by dismantling a newly identified HIF-1α/SMOX positive feedback loop. In CRC, HIF-1α transcriptionally activates spermine oxidase (SMOX), while SMOX-driven polyamine metabolism fuels the TLR4/MyD88 inflammatory cascade to continuously stabilize HIF-1α. API acts as a “circuit breaker” for this axis, significantly reducing the spermidine/spermine ratio and downregulating inflammatory signaling. Ultimately, API effectively remodels polyamine metabolism and suppresses CRC progression by disrupting the HIF-1α/SMOX and TLR4/MyD88 pathways, offering a novel metabolic mechanism for API in CRC therapy. Full article
(This article belongs to the Section Bioactives and Nutraceuticals)
Show Figures

Figure 1

17 pages, 2897 KB  
Article
Cocoa Powder Modulates HIF-1α Stability and Inhibits Ocular Angiogenic and Degenerative Pathology
by Su Jung Hwang, InWha Park, Yeo Jin Sa, Kyu Ha Lee, Chung Sub Kim and Hyo-Jong Lee
Nutrients 2026, 18(7), 1150; https://doi.org/10.3390/nu18071150 - 3 Apr 2026
Viewed by 714
Abstract
Background/Objectives: Vascular inflammation and impaired endothelial regeneration contribute to chronic degenerative disorders, including ocular neovascularization and retinal degeneration. Nutritional bioactives that modulate molecular pathways governing angiogenesis and tissue remodeling represent promising adjunct strategies for vascular health. This study investigated whether cocoa powder [...] Read more.
Background/Objectives: Vascular inflammation and impaired endothelial regeneration contribute to chronic degenerative disorders, including ocular neovascularization and retinal degeneration. Nutritional bioactives that modulate molecular pathways governing angiogenesis and tissue remodeling represent promising adjunct strategies for vascular health. This study investigated whether cocoa powder (CP) regulates hypoxia-driven molecular signaling and attenuates vascular inflammation and degeneration. Methods: The vascular-modulatory effects of CP were examined in human umbilical vein endothelial cells (HUVECs) and in murine models of alkali-induced corneal neovascularization and N-methyl-N-nitrosourea (MNU)-induced retinal degeneration. Hypoxia-inducible factor-1α (HIF-1α) signaling and downstream angiogenic targets were assessed by Western blotting and quantitative PCR. Endothelial migration, tube formation, and transwell assays were performed to evaluate angiogenic responses. In vivo, oral CP (50 or 200 mg/kg) was administered, and vascular growth, inflammatory and remodeling markers, and retinal structural integrity were analyzed by histology, immunofluorescence, and protein expression. Results: At non-cytotoxic concentrations (0.1–1.0 μg/mL), CP suppressed hypoxia-induced HIF-1α protein stabilization without altering HIF-1α mRNA levels and reduced expression of VEGFA, EPO, and GLUT1. CP significantly inhibited VEGF-A-induced endothelial migration, network formation, and chemotactic invasion. In alkali-injured corneas, CP reduced the neovascularized area and downregulated VEGF, MMP2, MMP9, α-smooth muscle actin, and Ninj1, indicating attenuation of vascular inflammation and fibrotic remodeling. In the MNU model, CP preserved outer nuclear layer thickness, reduced glial activation (GFAP), maintained rhodopsin expression, and decreased MMP9 induction. Conclusions: CP functions as a nutritional modulator of hypoxia-responsive and inflammatory pathways, suppressing pathological angiogenesis while supporting structural preservation in degenerative vascular conditions. These findings highlight the translational potential of dietary polyphenol-rich interventions in regulating vascular inflammation and regeneration. Full article
Show Figures

Figure 1

27 pages, 899 KB  
Article
Diabetes-Related β-Cell Dysfunction Across COVID-19 and Metabolic Syndrome Is More Closely Associated with Chronic Oxidative Stress than with Transient Hypoxia
by Victoria Tsvetkova, Malvina Todorova, Milena Atanasova, Irena Gencheva and Katya Todorova
Diabetology 2026, 7(4), 71; https://doi.org/10.3390/diabetology7040071 - 2 Apr 2026
Viewed by 255
Abstract
Aims/hypothesis: Hypoxia and oxidative stress have been implicated in both metabolic syndrome and COVID-19-associated dysglycaemia, yet it remains unclear whether shared or distinct mechanisms underlie β-cell dysfunction across these conditions. We investigated hypoxia- and oxidative stress-related pathways in relation to β-cell function [...] Read more.
Aims/hypothesis: Hypoxia and oxidative stress have been implicated in both metabolic syndrome and COVID-19-associated dysglycaemia, yet it remains unclear whether shared or distinct mechanisms underlie β-cell dysfunction across these conditions. We investigated hypoxia- and oxidative stress-related pathways in relation to β-cell function during acute COVID-19, post-COVID metabolic states, and COVID-negative metabolic syndrome. Methods: In this prospective observational study, 100 adults were stratified into three groups: active COVID-19 (n = 32), post-COVID with newly diagnosed carbohydrate metabolism disorders (n = 35), and COVID-negative individuals with metabolic syndrome (n = 33). Circulating markers of hypoxia (HIF-1α), oxidative stress (8-epi-prostaglandin F2α), and antioxidant response (NFE2L2) were measured alongside α- and β-cell functional markers, including C-peptide, proinsulin, glucagon, and derived indices of β-cell processing and secretory efficiency. Non-parametric statistical analyses were applied. Results: Circulating HIF-1α levels differed significantly across study groups (p < 0.001), with the highest concentrations observed during active COVID-19, intermediate levels in COVID-negative individuals with metabolic syndrome, and the lowest levels in the post-COVID group. In contrast, oxidative stress, assessed by 8-epi-prostaglandin F2α, differed significantly across groups (p < 0.001), increasing from acute COVID-19 to post-COVID and reaching the highest levels in metabolic syndrome; however, the difference between the post-COVID and metabolic syndrome groups did not remain significant after correction for multiple testing. NFE2L2 concentrations did not differ significantly between groups. Marked β-cell dysfunction was observed predominantly in COVID-negative individuals with metabolic syndrome, characterized by reduced C-peptide levels, elevated glucagon concentrations, increased proinsulin/C-peptide ratios, and reduced C-peptide/glucose ratios (all overall group comparisons p < 0.001). In contrast, β-cell secretory indices were relatively preserved during acute and post-COVID states despite pronounced alterations in hypoxia and oxidative stress markers. Conclusions/interpretation: Hypoxia- and oxidative stress-related pathways exhibit distinct, context-dependent patterns across acute COVID-19, post-COVID dysglycaemia, and metabolic syndrome. Acute COVID-19 is characterized by pronounced hypoxia signalling with relative preservation of β-cell function, whereas chronic metabolic syndrome is associated with sustained oxidative stress and impaired β-cell processing and secretory efficiency. These findings suggest that diabetes-related β-cell dysfunction is more closely associated with chronic oxidative and metabolic stress than with transient infection-related hypoxia during SARS-CoV-2 infection. Full article
(This article belongs to the Special Issue Beta-Cell Failure and Death: A Cornerstone in Diabetes Pathogenesis)
Show Figures

Graphical abstract

26 pages, 2590 KB  
Article
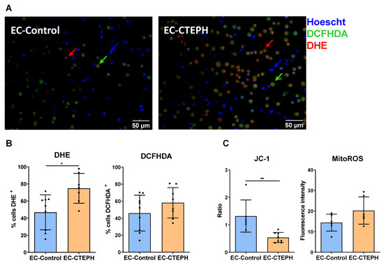
Understanding the Impact of Hypoxia on Pulmonary Artery Endothelial Cells in Chronic Thromboembolic Pulmonary Hypertension Patients
by Ylenia Roger, Anna Sardiné-Rama, Adelaida Bosacoma, Irene Gómez, Rita Fernández-Hernández, Francisco Rafael Jimenez-Trinidad, Cristina Rodríguez, Cristina Bonjoch, Isaac Almendros, Esther Marhuenda, Andrés Amalio Urrutia, Míriam Peracaula, Manuel Castellà, Isabel Blanco, Ana Ramírez, Víctor Ivo Peinado, Joan Albert Barberà and Olga Tura-Ceide
Int. J. Mol. Sci. 2026, 27(7), 3207; https://doi.org/10.3390/ijms27073207 - 1 Apr 2026
Viewed by 325
Abstract
Pulmonary endarterectomy (PEA) specimens provide a unique source of endothelial cells (ECs) to model chronic thromboembolic pulmonary hypertension (CTEPH) in vitro. This study investigates the impact of chronic hypoxia on PEA-derived ECs, focusing on mechanisms of endothelial dysfunction and vascular remodeling. ECs from [...] Read more.
Pulmonary endarterectomy (PEA) specimens provide a unique source of endothelial cells (ECs) to model chronic thromboembolic pulmonary hypertension (CTEPH) in vitro. This study investigates the impact of chronic hypoxia on PEA-derived ECs, focusing on mechanisms of endothelial dysfunction and vascular remodeling. ECs from PEA specimens (EC-CTEPH) and controls were exposed to normoxia, hypoxia, and reoxygenation. Cell morphology, proliferation, migration, and expression of angiogenic and hypoxia-responsive genes were assessed. Pharmacological HIF stabilization with dimethyloxalylglycine (DMOG) was compared with hypoxia. Oxidative stress responses were evaluated using hydrogen peroxide. EC-CTEPH showed impaired adaptation to hypoxia, with reduced induction of glycolytic and angiogenic genes, altered morphology, delayed wound closure, and persistent oxidative stress after reoxygenation, consistent with defective hypoxia sensing. DMOG partially restored metabolic gene expression, indicating improved adaptation through HIF stabilization. Despite elevated basal ROS levels, oxidative challenge did not trigger adaptive glycolytic or angiogenic responses and induced distinct transcriptional profiles compared with controls. CTEPH endothelial cells display an altered response to hypoxia and oxidative stress, consistent with impaired hypoxia sensing and stress adaptation. This model highlights maladaptive endothelial features and provides a framework for future studies exploring HIF-targeted approaches in CTEPH. Full article
(This article belongs to the Special Issue Intermittent Hypoxia: Physiological and Biomedical Perspectives)
Show Figures

Figure 1

16 pages, 2207 KB  
Article
Local Lung HIF-1α and VEGF Activation to Reverse Emphysema by a Sulfated Caffeic Acid Dehydropolymer
by Tien M. Truong, Meghan L. Thompson, Umesh R. Desai and Masahiro Sakagami
Biology 2026, 15(7), 564; https://doi.org/10.3390/biology15070564 - 1 Apr 2026
Viewed by 262
Abstract
In emphysema, the alveolar septal structure is progressively destroyed, which is believed to be irreversible. However, as it has recently been linked to vascular endothelial growth factor (VEGF) deficiency, we hypothesized that VEGF stimulation can promote lung cell proliferation/migration to reverse emphysema. Our [...] Read more.
In emphysema, the alveolar septal structure is progressively destroyed, which is believed to be irreversible. However, as it has recently been linked to vascular endothelial growth factor (VEGF) deficiency, we hypothesized that VEGF stimulation can promote lung cell proliferation/migration to reverse emphysema. Our sulfated caffeic acid dehydropolymer, CDSO3, was thus examined in vitro and in vivo, given its VEGF-stimulating activity via ferrous ion (Fe2+) chelation-mediated stabilization of hypoxia-inducible factor-1α (HIF-1α). In lung epithelial/endothelial cells, CDSO3 promoted proliferation and wound closure by 1.6–3.0-fold at 10 μM; however, these effects were negated by excess FeSO4 or an HIF-1α inhibitor, indicating an Fe2+- and HIF-1α-dependent mechanism. In rat models of established emphysema induced by cigarette smoke extract or the VEGF receptor antagonist SU5416, two-week lung administration of CDSO3 at 60 μg/kg from day 21 enabled: 68–79% recovery of exercise endurance and airspace enlargement/destruction; a 1.8-fold increase in proliferating cell nuclear antigen above healthy levels; normalization of cleaved caspase-3; restoration of HIF-1α; and a 1.3-fold increase in VEGF above healthy levels. In contrast, CDSO3 pre-chelated with Fe2+ was ineffective. In conclusion, Fe2+ chelation-mediated HIF-1α stabilization and VEGF stimulation via local lung delivery of CDSO3 can reverse established emphysema by promoting cell growth and survival. Full article
(This article belongs to the Special Issue The Molecular and Cellular Mechanisms of Lung Injury and Recovery)
Show Figures

Figure 1

20 pages, 51362 KB  
Article
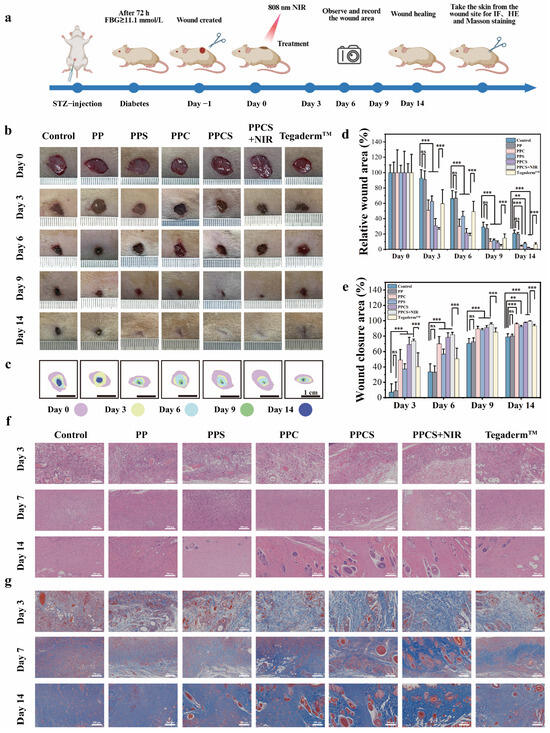
Multifunctional NIR-Responsive Composite Hydrogel with Combinatorial Antibacterial and Regenerative Properties for Diabetic Wound Healing
by Shaokai Ji, Chao Wang, Jie Song, Hang Shi, Donglei Wan, Chan Huang, Hanzhi Fu, Xiaohong Cao, Heting Wu and Jian Yang
Gels 2026, 12(4), 291; https://doi.org/10.3390/gels12040291 - 31 Mar 2026
Viewed by 266
Abstract
The management of diabetic chronic wounds (DFUs) is challenging due to persistent bacterial colonization, impaired neovascularization, and disordered inflammation. We engineered a multifunctional photothermal hydrogel (PPCS) by integrating CuS nanoparticles and high-concentration sucrose to establish a dual-action therapeutic cascade: potent antibacterial eradication followed [...] Read more.
The management of diabetic chronic wounds (DFUs) is challenging due to persistent bacterial colonization, impaired neovascularization, and disordered inflammation. We engineered a multifunctional photothermal hydrogel (PPCS) by integrating CuS nanoparticles and high-concentration sucrose to establish a dual-action therapeutic cascade: potent antibacterial eradication followed by pro-angiogenic stimulation. Upon NIR irradiation, the PPCS system executes a combinatorial anti-infective mechanism: CuS-mediated photothermal effect and ROS generation are amplified by sucrose’s hyperosmotic pressure, achieving 99.3% bacterial eradication. Beyond sterilization, the hydrogel acts as a Cu2+ sustained-release depot, significantly promoting HUVEC proliferation and migration. This pro-angiogenic effect is mechanistically linked to the upregulation of HIF-1α/VEGF signaling, accelerating neovascularization. Furthermore, sucrose efficiently manages wound exudate, maintaining a repair-conducive microenvironment. In a diabetic rat model, the PPCS dressing demonstrated superior therapeutic efficacy, achieving an accelerated wound closure rate of 99.4% by Day 14, significantly surpassing the control group’s 78.9%. This work presents a tailored hydrogel platform that effectively targets both persistent infection and impaired vascularization, offering a precise and highly efficient therapeutic modality for the clinical management of diabetic chronic wounds. Full article
(This article belongs to the Section Gel Processing and Engineering)
Show Figures

Graphical abstract

Back to TopTop