Morphological Features and HIF1-Dependent Processes in the Brain of Progeny of Female Rats Exposed to Maternal Hypoxia
Abstract
1. Introduction
2. Results
2.1. Consequences of Maternal Hypoxia on the Next Generation Fetal Brain Development
2.2. Consequences of Maternal Hypoxia on the HIF1α Content in the Fetal Part of Placenta and Embryonic Brain in Next Generation
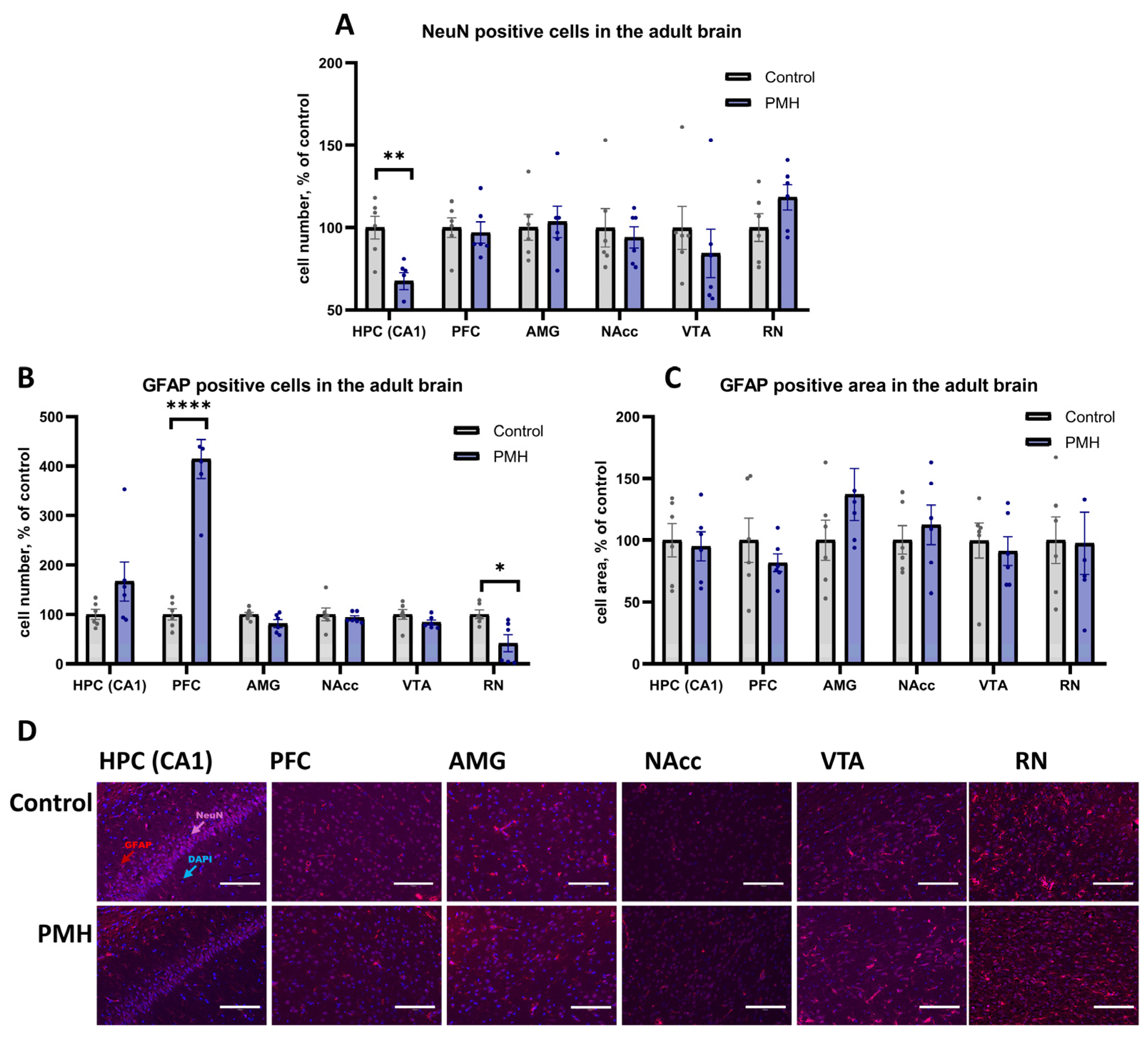
2.3. Transgenerational Effect of Maternal Hypoxia on the Neurons and Astrocytes Content in the Adult Brain Structures
2.4. Transgenerational Effect of Maternal Hypoxia on the HIF1a and HIF1-Dependent mRNA and Protein Expression in the Adult Brain Structures
3. Discussion
4. Materials and Methods
4.1. Animals
4.2. Maternal Hypoxia and Progeny of Maternal Hypoxia
4.3. Sample Preparation
4.4. Immunohistochemistry
4.5. Western Blotting
4.6. Quantitative RT PCR
4.7. Statistical Analysis
5. Conclusions
Supplementary Materials
Author Contributions
Funding
Institutional Review Board Statement
Informed Consent Statement
Data Availability Statement
Conflicts of Interest
Abbreviations
| AMG | Amygdala |
| B2M | Beta-2 microglobulin |
| GAPDH | Glyceraldehyde 3-phosphate dehydrogenase |
| GFAP | Glial fibrillary acidic protein |
| G6PD | Glucose-6-phosphate dehydrogenase |
| HK1 | Hexokinase 1 |
| HIF1α | Hypoxia-inducible factor 1-alpha |
| HPC | Hippocampus |
| Ki67 | Marker of proliferation Kiel 67 |
| LDHA | Lactate dehydrogenase A |
| MH | maternal hypoxia |
| NAcc | Nucleus accumbens |
| NeuN | Neuronal nuclei protein |
| PFC | Prefrontal cortex (medial) |
| PMH | Progeny of maternal hypoxia |
| RN | Raphe nuclei (dorsal) |
| VTA | Ventral tegmental area |
References
- Ylijoki, M.K.; Ekholm, E.; Ekblad, M.; Lehtonen, L. Prenatal Risk Factors for Adverse Developmental Outcome in Preterm Infants-Systematic Review. Front. Psychol. 2019, 10, 595. [Google Scholar] [CrossRef]
- Gómez-Roig, M.D.; Pascal, R.; Cahuana, M.J.; García-Algar, O.; Sebastiani, G.; Andreu-Fernández, V.; Martínez, L.; Rodríguez, G.; Iglesia, I.; Ortiz-Arrabal, O.; et al. Environmental Exposure during Pregnancy: Influence on Prenatal Development and Early Life: A Comprehensive Review. Fetal Diagn. Ther. 2021, 48, 245–257. [Google Scholar] [CrossRef] [PubMed]
- Ritchie, H.E.; Oakes, D.J.; Kennedy, D.; Polson, J.W. Early Gestational Hypoxia and Adverse Developmental Outcomes. Birth Defects Res. 2017, 109, 1358–1376. [Google Scholar] [CrossRef] [PubMed]
- Nalivaeva, N.N.; Turner, A.J.; Zhuravin, I.A. Role of Prenatal Hypoxia in Brain Development, Cognitive Functions, and Neurodegeneration. Front. Neurosci. 2018, 12, 825. [Google Scholar] [CrossRef] [PubMed]
- Piešová, M.; Mach, M. Impact of perinatal hypoxia on the developing brain. Physiol. Res. 2020, 69, 199–213. [Google Scholar] [CrossRef]
- Vetrovoy, O.; Stratilov, V.; Nimiritsky, P.; Makarevich, P.; Tyulkova, E. Prenatal Hypoxia Induces Premature Aging Accompanied by Impaired Function of the Glutamatergic System in Rat Hippocampus. Neurochem. Res. 2021, 46, 550–563. [Google Scholar] [CrossRef]
- Golan, H.; Huleihel, M. The effect of prenatal hypoxia on brain development: Short- and long-term consequences demonstrated in rodent models. Dev. Sci. 2006, 9, 338–349. [Google Scholar] [CrossRef]
- Rice, D.; Barone, S., Jr. Critical periods of Vulnerability for the developing nervous system: Evidence from humans and animal models. Environ. Health Perspect. 2000, 108, 511–533. [Google Scholar] [CrossRef]
- Vetrovoy, O.; Stratilov, V.; Lomert, E.; Tyulkova, E. Prenatal Hypoxia-Induced Adverse Reaction to Mild Stress is Associated with Depressive-Like Changes in the Glucocorticoid System of Rats. Neurochem. Res. 2023, 48, 1455–1467. [Google Scholar] [CrossRef]
- Giannopoulou, I.; Pagida, M.A.; Briana, D.D.; Panayotacopoulou, M.T. Perinatal hypoxia as a risk factor for psychopathology later in life: The role of dopamine and neurotrophins. Hormones 2018, 17, 25–32. [Google Scholar] [CrossRef]
- Trnski, S.; Nikolić, B.; Ilic, K.; Drlje, M.; Bobic-Rasonja, M.; Darmopil, S.; Petanjek, Z.; Hranilovic, D.; Jovanov-Milosevic, N. The Signature of Moderate Perinatal Hypoxia on Cortical Organization and Behavior: Altered PNN-Parvalbumin Interneuron Connectivity of the Cingulate Circuitries. Front. Cell Dev. Biol. 2022, 10, 810980. [Google Scholar] [CrossRef] [PubMed]
- Ducsay, C.A.; Goyal, R.; Pearce, W.J.; Wilson, S.; Hu, X.Q.; Zhang, L. Gestational Hypoxia and Developmental Plasticity. Physiol. Rev. 2018, 98, 1241–1334. [Google Scholar] [CrossRef] [PubMed]
- Infante, S.K.; Rea, H.C.; Perez-Polo, J.R. Transgenerational effects of neonatal hypoxia-ischemia in progeny. Int. J. Dev. Neurosci. 2013, 31, 398–405. [Google Scholar] [CrossRef] [PubMed]
- Youngson, N.A.; Whitelaw, E. Transgenerational epigenetic effects. Annu. Rev. Genom. Hum. Genet. 2008, 9, 233–257. [Google Scholar] [CrossRef]
- Vetrovoy, O.; Tyulkova, E.; Stratilov, V.; Baranova, K.; Nimiritsky, P.; Makarevich, P.; Rybnikova, E. Long-Term Effects of Prenatal Severe Hypoxia on Central and Peripheral Components of the Glucocorticoid System in Rats. Dev. Neurosci. 2020, 42, 145–158. [Google Scholar] [CrossRef]
- Stratilov, V.; Vetrovoy, O.; Potapova, S.; Tyulkova, E. The Prenatal Hypoxic Pathology Associated with Maternal Stress Predisposes to Dysregulated Expression of the chrna7 Gene and the Subsequent Development of Nicotine Addiction in Adult Offspring. Neuroendocrinology 2024, 114, 423–438. [Google Scholar] [CrossRef]
- Vetrovoy, O.; Stratilov, V.; Potapova, S.; Tyulkova, E. Oxidative Stress Accompanies HIF1-Dependent Impairment of Glucose Metabolism in the Hippocampus of Adult Rats That Survived Prenatal Severe Hypoxia. Dev. Neurosci. 2024, 46, 297–307. [Google Scholar] [CrossRef]
- Van den Bergh, B.R.H. Developmental programming of early brain and behaviour development and mental health: A conceptual framework. Dev. Med. Child Neurol. 2011, 53, 19–23. [Google Scholar] [CrossRef]
- Fajersztajn, L.; Veras, M.M. Hypoxia: From Placental Development to Fetal Programming. Birth Defects Res. 2017, 109, 1377–1385. [Google Scholar] [CrossRef]
- Patel, J.; Landers, K.; Mortimer, R.H.; Richard, K. Regulation of hypoxia inducible factors (HIF) in hypoxia and normoxia during placental development. Placenta 2010, 31, 951–957. [Google Scholar] [CrossRef] [PubMed]
- Shallie, P.D.; Naicker, T. The placenta as a window to the brain: A review on the role of placental markers in prenatal programming of neurodevelopment. Int. J. Dev. Neurosci. 2019, 73, 41–49. [Google Scholar] [CrossRef] [PubMed]
- Gumusoglu, S.B. The role of the placenta-brain axis in psychoneuroimmune programming. Brain Behav. Immun. Health 2024, 36, 100735. [Google Scholar] [CrossRef] [PubMed] [PubMed Central]
- Sze, Y.; Fernandes, J.; Kołodziejczyk, Z.M.; Brunton, P.J. Maternal glucocorticoids do not directly mediate the effects of maternal social stress on the fetus. J. Endocrinol. 2022, 255, 143–158. [Google Scholar] [CrossRef] [PubMed] [PubMed Central]
- Chen, H.J.; Antonson, A.M.; Rajasekera, T.A.; Patterson, J.M.; Bailey, M.T.; Gur, T.L. Prenatal stress causes intrauterine inflammation and serotonergic dysfunction, and long-term behavioral deficits through microbe- and CCL2-dependent mechanisms. Transl. Psychiatry 2020, 10, 191. [Google Scholar] [CrossRef] [PubMed] [PubMed Central]
- Ciampa, E.J.; Flahardy, P.; Srinivasan, H.; Jacobs, C.; Tsai, L.; Karumanchi, S.A.; Parikh, S.M. Hypoxia-inducible factor 1 signaling drives placental aging and can provoke preterm labor. eLife 2023, 12, RP85597. [Google Scholar] [CrossRef] [PubMed] [PubMed Central]
- Marchisella, F.; Creutzberg, K.C.; Begni, V.; Sanson, A.; Wearick-Silva, L.E.; Tractenberg, S.G.; Orso, R.; Kestering-Ferreira, É.; Grassi-Oliveira, R.; Riva, M.A. Exposure to Prenatal Stress Is Associated with an Excitatory/Inhibitory Imbalance in Rat Prefrontal Cortex and Amygdala and an Increased Risk for Emotional Dysregulation. Front. Cell Dev. Biol. 2021, 9, 653384. [Google Scholar] [CrossRef] [PubMed] [PubMed Central]
- Barros, V.G.; Duhalde-Vega, M.; Caltana, L.; Brusco, A.; Antonelli, M.C. Astrocyte-neuron vulnerability to prenatal stress in the adult rat brain. J. Neurosci. Res. 2006, 83, 787–800. [Google Scholar] [CrossRef] [PubMed]
- Nishitani, N.; Nagayasu, K.; Asaoka, N.; Yamashiro, M.; Andoh, C.; Nagai, Y.; Kinoshita, H.; Kawai, H.; Shibui, N.; Liu, B.; et al. Manipulation of dorsal raphe serotonergic neurons modulates active coping to inescapable stress and anxiety-related behaviors in mice and rats. Neuropsychopharmacology 2019, 44, 721–732. [Google Scholar] [CrossRef] [PubMed] [PubMed Central]
- Schofield, C.J.; Ratcliffe, P.J. Oxygen sensing by HIF hydroxylases. Nat. Rev. Mol. Cell Biol. 2004, 5, 343–354. [Google Scholar] [CrossRef] [PubMed]
- Buccitelli, C.; Selbach, M. mRNAs, proteins and the emerging principles of gene expression control. Nat. Rev. Genet. 2020, 21, 630–644. [Google Scholar] [CrossRef] [PubMed]
- Moritz, C.P.; Mühlhaus, T.; Tenzer, S.; Schulenborg, T.; Friauf, E. Poor transcript-protein correlation in the brain: Negatively correlating gene products reveal neuronal polarity as a potential cause. J. Neurochem. 2019, 149, 582–604. [Google Scholar] [CrossRef] [PubMed]
- Babenko, O.; Kovalchuk, I.; Metz, G.A.S. Stress-induced perinatal and transgenerational epigenetic programming of brain development and mental health. Neurosci. Biobehav. Rev. 2015, 48, 70–91. [Google Scholar] [CrossRef] [PubMed]
- King, S.E.; Schatz, N.A.; Babenko, O.; Ilnytskyy, Y.; Kovalchuk, I.; Metz, G.A.S. Prenatal maternal stress in rats alters the epigenetic and transcriptomic landscape of the maternal-fetal interface across four generations. Commun. Biol. 2025, 8, 38. [Google Scholar] [CrossRef] [PubMed] [PubMed Central]
- Kilkenny, C.; Browne, W.J.; Cuthill, I.C.; Emerson, M.; Altman, D.G. Improving bioscience research reporting: The ARRIVE guidelines for reporting animal research. PLoS Biol. 2010, 8, e1000412. [Google Scholar] [CrossRef] [PubMed] [PubMed Central]
- Cramer, C.P.; Thiels, E.; Alberts, J.R. Weaning in rats: I. Maternal behavior. Dev. Psychobiol. 1990, 23, 479–493. [Google Scholar] [CrossRef]
- Faraji, J.; Schatz, N.; King, S.; Soltanpour, N.; Metz, G.A.S. Sex-dependent biobehavioural responses to transgenerational maternal stress: Evidence of stress resilience and vulnerability in the F3 generation. Environ. Epigenet. 2025, 11, dvaf031. [Google Scholar] [CrossRef] [PubMed] [PubMed Central]
- Carpenter, T.; Grecian, S.M.; Reynolds, R.M. Sex differences in early-life programming of the hypothalamic-pituitary-adrenal axis in humans suggest increased vulnerability in females: A systematic review. J. Dev. Orig. Health Dis. 2017, 8, 244–255. [Google Scholar] [CrossRef] [PubMed]
- Fidilio, A.; Grasso, M.; Caruso, G.; Musso, N.; Begni, V.; Privitera, A.; Torrisi, S.A.; Campolongo, P.; Schiavone, S.; Tascedda, F.; et al. Prenatal stress induces a depressive-like phenotype in adolescent rats: The key role of TGF-β1 pathway. Front. Pharmacol. 2022, 13, 1075746. [Google Scholar] [CrossRef] [PubMed] [PubMed Central]







| Gene | Primer Sequences (5′–3′) | Annealing T (°C) | Product Size (bp) |
|---|---|---|---|
| β-Tubulin | Forward TAGAGGAGATGCTACTTA Reverse AATGGTGATAATACTGTTAA | 58 | 147 |
| B2m | Forward TTAGCAGCCTAGCAGTTC Reverse ACCACTTCACTTCACTCTG | 58 | 134 |
| Gapdh | Forward CATTCTTCCACCTTTGAT Reverse CTGTAGCCATATTCATTGT | 57 | 92 |
| G6pd | Forward AAGATGATGACCAAGAAG Reverse TTGTATCTGTTGCCATAG | 56 | 80 |
| Hk1 | Forward CTGGACTGTGGAATCTTG Reverse AGTAAGGAGGCTACATCAT | 56 | 80 |
| Hif1α | Forward CCATTCCTCATCCATCAA Reverse CCATCAACTCAGTAATCCT | 56 | 114 |
| Ldha | Forward CGAGAGCATAATGAAGAAC Reverse TCCTTGATTCCATAGAGAC | 56 | 75 |
Disclaimer/Publisher’s Note: The statements, opinions and data contained in all publications are solely those of the individual author(s) and contributor(s) and not of MDPI and/or the editor(s). MDPI and/or the editor(s) disclaim responsibility for any injury to people or property resulting from any ideas, methods, instructions or products referred to in the content. |
© 2026 by the authors. Licensee MDPI, Basel, Switzerland. This article is an open access article distributed under the terms and conditions of the Creative Commons Attribution (CC BY) license.
Share and Cite
Potapova, S.; Zugan, E.; Isakov, Y.; Tyulkova, E.; Vetrovoy, O. Morphological Features and HIF1-Dependent Processes in the Brain of Progeny of Female Rats Exposed to Maternal Hypoxia. Int. J. Mol. Sci. 2026, 27, 3421. https://doi.org/10.3390/ijms27083421
Potapova S, Zugan E, Isakov Y, Tyulkova E, Vetrovoy O. Morphological Features and HIF1-Dependent Processes in the Brain of Progeny of Female Rats Exposed to Maternal Hypoxia. International Journal of Molecular Sciences. 2026; 27(8):3421. https://doi.org/10.3390/ijms27083421
Chicago/Turabian StylePotapova, Sofiya, Elizaveta Zugan, Yan Isakov, Ekaterina Tyulkova, and Oleg Vetrovoy. 2026. "Morphological Features and HIF1-Dependent Processes in the Brain of Progeny of Female Rats Exposed to Maternal Hypoxia" International Journal of Molecular Sciences 27, no. 8: 3421. https://doi.org/10.3390/ijms27083421
APA StylePotapova, S., Zugan, E., Isakov, Y., Tyulkova, E., & Vetrovoy, O. (2026). Morphological Features and HIF1-Dependent Processes in the Brain of Progeny of Female Rats Exposed to Maternal Hypoxia. International Journal of Molecular Sciences, 27(8), 3421. https://doi.org/10.3390/ijms27083421

