Cocoa Powder Modulates HIF-1α Stability and Inhibits Ocular Angiogenic and Degenerative Pathology
Abstract
1. Introduction
2. Materials and Methods
2.1. Materials and Reagents
2.2. Chemical Characterization of Cocoa Powder
2.3. Cell Culture
2.4. Cell Viability Assay
2.5. In Vitro Angiogenesis Assays (Wound Healing, Tube Formation, and Transwell Migration)
2.6. MNU-Induced Dry AMD Mouse Model
2.7. Alkali-Induced Corneal Injury Model
2.8. Protein Extraction and Western Blot Analysis
2.9. Measurement of TNF-α Levels in Alkali-Burned Mouse Eyes
2.10. RNA Isolation and Quantitative Real-Time PCR
2.11. Immunofluorescence Microscopy and Quantification
2.12. Statistical Analysis
3. Results
3.1. Cocoa Powder Composition Was Characterized by LC–MS Analysis
3.2. Cocoa Powder Attenuated Hypoxia-Induced Stabilization of HIF-1α and Downstream Gene Expression Without Cytotoxicity
3.3. Cocoa Powder Suppressed VEGF-A-Induced Angiogenic Activities in HUVECs
3.4. Cocoa Powder Attenuated Alkali-Induced Corneal Neovascularization
3.5. Cocoa Powder Downregulated Angiogenesis-, Inflammation-, and Fibrosis-Related Markers in Alkali-Injured Corneal Tissue
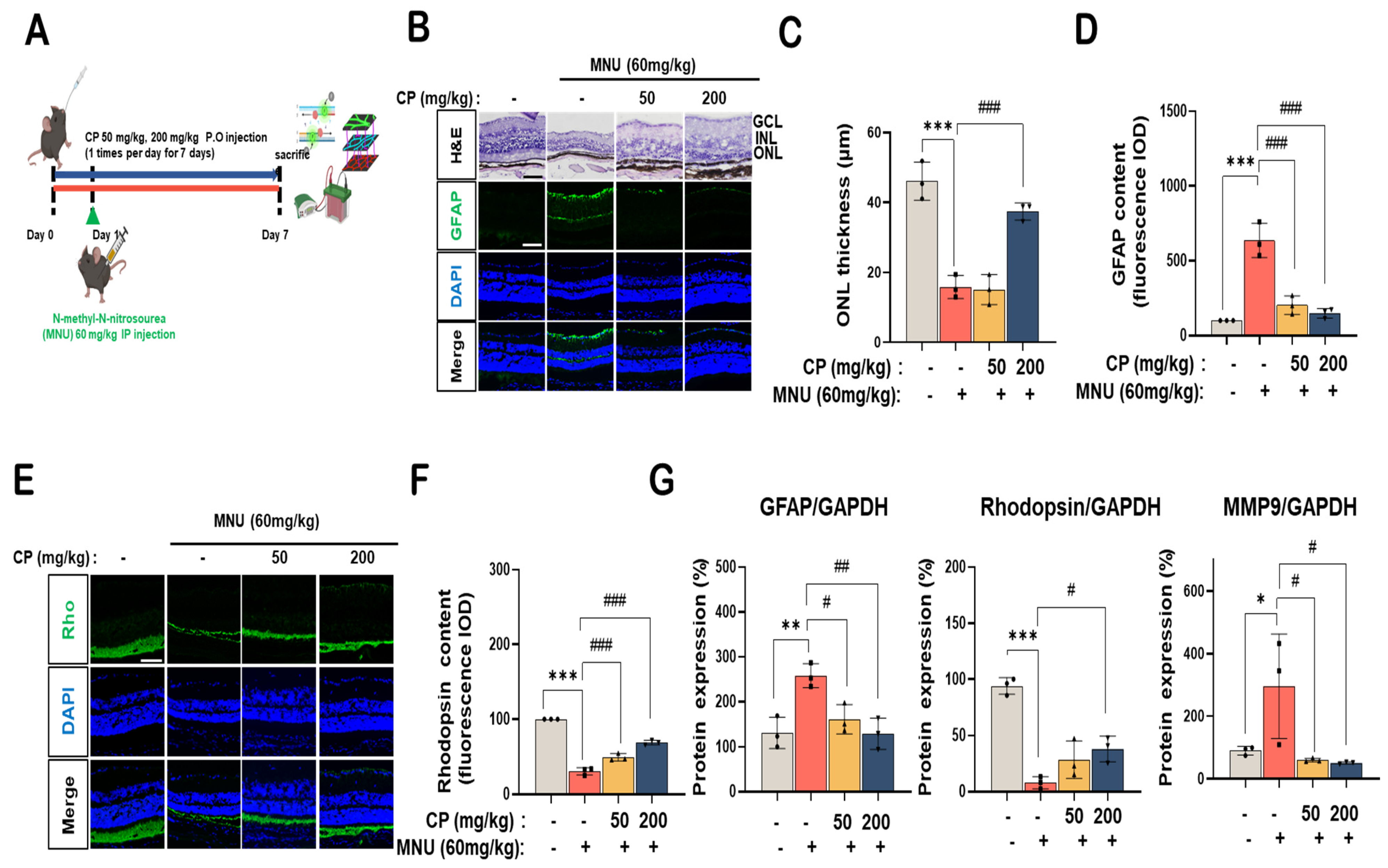
3.6. Cocoa Powder Attenuated MNU-Induced Retinal Degeneration
4. Discussion
5. Conclusions
Supplementary Materials
Author Contributions
Funding
Institutional Review Board Statement
Informed Consent Statement
Data Availability Statement
Acknowledgments
Conflicts of Interest
Abbreviations
| CP | Cocoa powder |
| HIF-1α | Hypoxia-inducible factor-1 alpha |
| VEGF | Vascular endothelial growth factor |
| CNV | Corneal neovascularization |
| AMD | Age-related macular degeneration |
| MNU | N-methyl-N-nitrosourea |
| ONL | Outer nuclear layer |
| GFAP | Glial fibrillary acidic protein |
| MMP | Matrix metalloproteinase |
| HUVEC | Human umbilical vein endothelial cell |
| EPO | Erythropoietin |
| GLUT1 | Glucose transporter 1 |
| α-SMA | Alpha-smooth muscle actin |
References
- Rangu, N.; Dang, D.H.; Riaz, K.M. Current trends in the management of corneal neovascularization. Curr. Opin. Ophthalmol. 2024, 35, 329–342. [Google Scholar] [CrossRef]
- Jiang, F.; Ma, J.; Lei, C.; Zhang, Y.; Zhang, M. Age-Related Macular Degeneration: Cellular and Molecular Signaling Mechanisms. Int. J. Mol. Sci. 2025, 26, 6174. [Google Scholar] [CrossRef] [PubMed]
- Fleckenstein, M.; Schmitz-Valckenberg, S.; Chakravarthy, U. Age-Related Macular Degeneration: A Review. JAMA 2024, 331, 147–157. [Google Scholar] [CrossRef] [PubMed]
- Sunaga, T.; Maeda, M.; Saulle, R.; Ng, S.M.; Sato, M.T.; Hasegawa, T.; Mason, A.N.; Noma, H.; Ota, E. Anti-vascular endothelial growth factor biosimilars for neovascular age-related macular degeneration. Cochrane Database Syst. Rev. 2024, 6, CD015804. [Google Scholar] [CrossRef]
- Rondanelli, M.; Gasparri, C.; Riva, A.; Petrangolini, G.; Barrile, G.C.; Cavioni, A.; Razza, C.; Tartara, A.; Perna, S. Diet and ideal food pyramid to prevent or support the treatment of diabetic retinopathy, age-related macular degeneration, and cataracts. Front. Med. 2023, 10, 1168560. [Google Scholar] [CrossRef] [PubMed]
- Srejovic, J.V.; Muric, M.D.; Jakovljevic, V.L.; Srejovic, I.M.; Sreckovic, S.B.; Petrovic, N.T.; Todorovic, D.Z.; Bolevich, S.B.; Sarenac Vulovic, T.S. Molecular and Cellular Mechanisms Involved in the Pathophysiology of Retinal Vascular Disease-Interplay Between Inflammation and Oxidative Stress. Int. J. Mol. Sci. 2024, 25, 11850. [Google Scholar] [CrossRef]
- Liu, L.; Yu, J.; Liu, Y.; Xie, L.; Hu, F.; Liu, H. Hypoxia-driven angiogenesis and metabolic reprogramming in vascular tumors. Front. Cell Dev. Biol. 2025, 13, 1572909. [Google Scholar] [CrossRef]
- Ha, Y.J.; Hwang, S.J.; Hong, S.; Kim, J.; Kim, M.; Lee, G.S.; Lee, S.H.; Kim, H.; Lee, B.S.; In An, H.; et al. Erythromycin Stress Upregulates Antiangiogenic Metabolites in the Gut Bacterium Aneurinibacillus aneurinilyticus. J. Am. Chem. Soc. 2025, 147, 16459–16470. [Google Scholar] [CrossRef]
- Hwang, S.J.; Cho, S.H.; Bang, H.J.; Hong, J.H.; Kim, K.H.; Lee, H.J. 1,8-Dihydroxy-3-methoxy-anthraquinone inhibits tumor angiogenesis through HIF-1alpha downregulation. Biochem. Pharmacol. 2024, 220, 115972. [Google Scholar] [CrossRef]
- Jiang, W.; Sun, Y.; Wang, H.; Hu, Z.; Song, J.; Meng, C.; Duan, S.; Jiang, Z.; Yu, Y.; Hu, D. HIF-1alpha Enhances Vascular Endothelial Cell Permeability Through Degradation and Translocation of Vascular Endothelial Cadherin and Claudin-5 in Rats with Burn Injury. J. Burn. Care Res. 2021, 42, 258–268. [Google Scholar] [CrossRef]
- Sharma, D.; Lau, E.; Qin, Y.; Jee, K.; Rodrigues, M.; Guo, C.; Dinabandhu, A.; McIntyre, E.; Salman, S.; Hwang, Y.; et al. VEGF inhibition increases expression of HIF-regulated angiogenic genes by the RPE limiting the response of wet AMD eyes to aflibercept. Proc. Natl. Acad. Sci. USA 2024, 121, e2322759121. [Google Scholar] [CrossRef] [PubMed]
- Liu, B.; Peng, Y.; Wang, C.; Wei, H.; Xu, S.; Liu, Y.; Yin, X.; Bi, H.; Guo, D. Baicalin prevents experimental autoimmune uveitis by promoting macrophage polarization balance through inhibiting the HIF-1alpha signaling pathway. Sci. Rep. 2025, 15, 16424. [Google Scholar] [CrossRef] [PubMed]
- Fleckenstein, M.; Keenan, T.D.L.; Guymer, R.H.; Chakravarthy, U.; Schmitz-Valckenberg, S.; Klaver, C.C.; Wong, W.T.; Chew, E.Y. Age-related macular degeneration. Nat. Rev. Dis. Primers 2021, 7, 31. [Google Scholar] [CrossRef] [PubMed]
- Tenbrock, L.; Wolf, J.; Boneva, S.; Schlecht, A.; Agostini, H.; Wieghofer, P.; Schlunck, G.; Lange, C. Subretinal fibrosis in neovascular age-related macular degeneration: Current concepts, therapeutic avenues, and future perspectives. Cell Tissue Res. 2022, 387, 361–375. [Google Scholar] [CrossRef]
- Liu, D.; Zhang, C.; Zhang, J.; Xu, G.T.; Zhang, J. Molecular pathogenesis of subretinal fibrosis in neovascular AMD focusing on epithelial-mesenchymal transformation of retinal pigment epithelium. Neurobiol. Dis. 2023, 185, 106250. [Google Scholar] [CrossRef]
- Abu El-Asrar, A.M.; De Hertogh, G.; Allegaert, E.; Nawaz, M.I.; Abouelasrar Salama, S.; Gikandi, P.W.; Opdenakker, G.; Struyf, S. Macrophage-Myofibroblast Transition Contributes to Myofibroblast Formation in Proliferative Vitreoretinal Disorders. Int. J. Mol. Sci. 2023, 24, 13510. [Google Scholar] [CrossRef]
- Grosche, A.; Grosche, J.; Verkhratsky, A. Physiology and pathophysiology of the retinal neuroglia. In Handbook of Clinical Neurology; Elsevier: Amsterdam, The Netherlands, 2025; Volume 210, pp. 239–265. [Google Scholar] [CrossRef]
- Fuchs, A.A.; Balne, P.K.; Giuliano, E.A.; Sinha, N.R.; Mohan, R.R. Evaluation of a novel combination of TRAM-34 and ascorbic acid for the treatment of corneal fibrosis in vivo. PLoS ONE 2022, 17, e0262046. [Google Scholar] [CrossRef]
- Xu, J.; Tu, Y.; Wang, Y.; Xu, X.; Sun, X.; Xie, L.; Zhao, Q.; Guo, Y.; Gu, Y.; Du, J.; et al. Prodrug of epigallocatechin-3-gallate alleviates choroidal neovascularization via down-regulating HIF-1alpha/VEGF/VEGFR2 pathway and M1 type macrophage/microglia polarization. Biomed. Pharmacother. 2020, 121, 109606. [Google Scholar] [CrossRef]
- Park, J.J.; Hwang, S.J.; Park, J.H.; Lee, H.J. Chlorogenic acid inhibits hypoxia-induced angiogenesis via down-regulation of the HIF-1alpha/AKT pathway. Cell. Oncol. 2015, 38, 111–118. [Google Scholar] [CrossRef]
- Spada, F.P.; Lazarini, J.G.; Batista, P.S.; de Oliveira Sartori, A.G.; Saliba, A.; Pedroso Gomes do Amaral, J.E.; Purgatto, E.; de Alencar, S.M. Cocoa powder and fermented jackfruit seed flour: A comparative cell-based study on their potential antioxidant and anti-inflammatory activities after simulated gastrointestinal digestion. J. Sci. Food Agric. 2023, 103, 4956–4965. [Google Scholar] [CrossRef]
- Salaish Kumar, S.; Mhd Jalil, A.M.; Hussin, N.; Mat Daud, Z.; Ismail, A. Effects of flavanols and procyanidins-rich cocoa consumption on metabolic syndrome: An update review (2013–2023). Biosci. Biotechnol. Biochem. 2024, 88, 352–360. [Google Scholar] [CrossRef] [PubMed]
- Matos, A.L.; Bruno, D.F.; Ambrosio, A.F.; Santos, P.F. The Benefits of Flavonoids in Diabetic Retinopathy. Nutrients 2020, 12, 3169. [Google Scholar] [CrossRef] [PubMed]
- Christen, W.G.; Rist, P.M.; Moorthy, M.V.; Smith, D.C.; Holman, B.; Clar, A.; Glynn, R.J.; Mares, J.A.; Sobrin, L.; Shadyab, A.H.; et al. Cocoa Flavanol Supplementation and Risk of Age-Related Macular Degeneration: An Ancillary Study of the COSMOS Randomized Clinical Trial. JAMA Ophthalmol. 2025, 143, 429–437. [Google Scholar] [CrossRef] [PubMed]
- Atanassova, M.; Martorell, M.; Sharopov, F.; Atanassov, L.; Kumar, P.; Sharifi-Rad, J.; Tejada-Gavela, S.; Iriti, M.; Pezzani, R.; Varoni, E.M. Cocoa as immunomodulatory agent: An update. Nat. Prod. Res. 2024, 38, 4196–4207. [Google Scholar] [CrossRef]
- Chen, Y.Y.; Liu, S.L.; Hu, D.P.; Xing, Y.Q.; Shen, Y. N-methyl-N-nitrosourea-induced retinal degeneration in mice. Exp. Eye Res. 2014, 121, 102–113. [Google Scholar] [CrossRef]
- Wan, J.; Zheng, H.; Chen, Z.L.; Xiao, H.L.; Shen, Z.J.; Zhou, G.M. Preferential regeneration of photoreceptor from Muller glia after retinal degeneration in adult rat. Vision Res. 2008, 48, 223–234. [Google Scholar] [CrossRef]
- Miller, K.B.; Hurst, W.J.; Payne, M.J.; Stuart, D.A.; Apgar, J.; Sweigart, D.S.; Ou, B. Impact of alkalization on the antioxidant and flavanol content of commercial cocoa powders. J. Agric. Food Chem. 2008, 56, 8527–8533. [Google Scholar] [CrossRef]
- Palma-Morales, M.; Rangel-Huerta, O.D.; Diaz, C.; Castilla-Ortega, E.; Rodriguez-Perez, C. Integration of network-based approaches for assessing variations in metabolic profiles of alkalized and non-alkalized commercial cocoa powders. Food Chem. X 2024, 23, 101651. [Google Scholar] [CrossRef]
- Hwang, S.J.; Jung, Y.; Song, Y.S.; Park, S.; Park, Y.; Lee, H.J. Enhanced anti-angiogenic activity of novel melatonin-like agents. J. Pineal Res. 2021, 71, e12739. [Google Scholar] [CrossRef]
- Baynham, R.; Veldhuijzen van Zanten, J.; Rendeiro, C. Cocoa flavanols rescue stress-induced declines in endothelial function after a high-fat meal, but do not affect cerebral oxygenation during stress in young, healthy adults. Food Funct. 2024, 15, 11472–11490. [Google Scholar] [CrossRef]
- Santos, K.S.D.; Junior, O.; Tavares, I.R.G.; Volino-Souza, M.; Oliveira, G.V.; Alvares, T.D.S. A single dose of microencapsulated cocoa supplementation attenuated eccentric exercise-induced endothelial dysfunction. Int. J. Food Sci. Nutr. 2023, 74, 373–381. [Google Scholar] [CrossRef]
- Grone, M.; Schillings, M.; Duse, D.; Kramser, N.; Quast, C.; Heiss, C.; Sansone, R.; Jung, C.; Kelm, M.; Erkens, R. Cocoa flavanol supplementation preserves early and late radial artery function after transradial catheterization. Food Funct. 2023, 14, 4824–4835. [Google Scholar] [CrossRef]
- Grassi, D.; Mai, F.; De Feo, M.; Barnabei, R.; Carducci, A.; Desideri, G.; Necozione, S.; Allegaert, L.; Bernaert, H.; Ferri, C. Cocoa Consumption Decreases Oxidative Stress, Proinflammatory Mediators and Lipid Peroxidation in Healthy Subjects: A Randomized Placebo-Controlled Dose-Response Clinical Trial. High Blood Press. Cardiovasc. Prev. 2023, 30, 219–225. [Google Scholar] [CrossRef]
- Alvarez-Cilleros, D.; Lopez-Oliva, M.E.; Ramos, S.; Martin, M.A. Preventive effect of cocoa flavanols against glucotoxicity-induced vascular inflammation in the arteria of diabetic rats and on the inflammatory process in TNF-alpha-stimulated endothelial cells. Food Chem. Toxicol. 2020, 146, 111824. [Google Scholar] [CrossRef]
- Hwang, S.J.; Ahn, B.J.; Shin, M.W.; Song, Y.S.; Choi, Y.; Oh, G.T.; Kim, K.W.; Lee, H.J. miR-125a-5p attenuates macrophage-mediated vascular dysfunction by targeting Ninjurin1. Cell Death Differ. 2022, 29, 1199–1210. [Google Scholar] [CrossRef]
- Milenkovic, D.; Rodriguez-Mateos, A.; Lucosz, M.; Istas, G.; Declerck, K.; Sansone, R.; Deenen, R.; Kohrer, K.; Corral-Jara, K.F.; Altschmied, J.; et al. Flavanol Consumption in Healthy Men Preserves Integrity of Immunological-Endothelial Barrier Cell Functions: Nutri(epi)genomic Analysis. Mol. Nutr. Food Res. 2022, 66, e2100991. [Google Scholar] [CrossRef]






| Peak | tR (min) | Assignment | MW | MS (m/z) |
|---|---|---|---|---|
| 1 | 5.55 | theobromine | 180 | 181.1 [M+H]+ |
| 2 | 7.41 | caffeine | 194 | 195.1 [M+H]+ |
Disclaimer/Publisher’s Note: The statements, opinions and data contained in all publications are solely those of the individual author(s) and contributor(s) and not of MDPI and/or the editor(s). MDPI and/or the editor(s) disclaim responsibility for any injury to people or property resulting from any ideas, methods, instructions or products referred to in the content. |
© 2026 by the authors. Licensee MDPI, Basel, Switzerland. This article is an open access article distributed under the terms and conditions of the Creative Commons Attribution (CC BY) license.
Share and Cite
Hwang, S.J.; Park, I.; Sa, Y.J.; Lee, K.H.; Kim, C.S.; Lee, H.-J. Cocoa Powder Modulates HIF-1α Stability and Inhibits Ocular Angiogenic and Degenerative Pathology. Nutrients 2026, 18, 1150. https://doi.org/10.3390/nu18071150
Hwang SJ, Park I, Sa YJ, Lee KH, Kim CS, Lee H-J. Cocoa Powder Modulates HIF-1α Stability and Inhibits Ocular Angiogenic and Degenerative Pathology. Nutrients. 2026; 18(7):1150. https://doi.org/10.3390/nu18071150
Chicago/Turabian StyleHwang, Su Jung, InWha Park, Yeo Jin Sa, Kyu Ha Lee, Chung Sub Kim, and Hyo-Jong Lee. 2026. "Cocoa Powder Modulates HIF-1α Stability and Inhibits Ocular Angiogenic and Degenerative Pathology" Nutrients 18, no. 7: 1150. https://doi.org/10.3390/nu18071150
APA StyleHwang, S. J., Park, I., Sa, Y. J., Lee, K. H., Kim, C. S., & Lee, H.-J. (2026). Cocoa Powder Modulates HIF-1α Stability and Inhibits Ocular Angiogenic and Degenerative Pathology. Nutrients, 18(7), 1150. https://doi.org/10.3390/nu18071150

