Sign in to use this feature.

Years

Between: -

Subjects

remove_circle_outline
remove_circle_outline
remove_circle_outline
remove_circle_outline
remove_circle_outline
remove_circle_outline
remove_circle_outline
remove_circle_outline
remove_circle_outline

Journals

remove_circle_outline
remove_circle_outline
remove_circle_outline
remove_circle_outline
remove_circle_outline
remove_circle_outline
remove_circle_outline
remove_circle_outline
remove_circle_outline

Article Types

Countries / Regions

remove_circle_outline
remove_circle_outline
remove_circle_outline
remove_circle_outline
remove_circle_outline

Search Results (1,089)

Search Parameters:
Keywords = HIF pathway

Order results
Result details
Results per page
Select all
Export citation of selected articles as:
19 pages, 1487 KB  
Review
HIF-1α Signaling in Uterine Fibroids: A Central Integrator of Hypoxic, Hormonal, and Fibrotic Pathways
by Sruthi Tatavarthi, Valentina Vanos, Abigail Lepsch Combs, Alvina Pan, Mahita Saini and Mostafa A. Borahay
Oxygen 2026, 6(2), 9; https://doi.org/10.3390/oxygen6020009 - 17 Apr 2026
Abstract
Uterine fibroids (leiomyomas) are common benign smooth muscle tumors that impose substantial symptom burden and healthcare costs worldwide. Although uterine fibroid (leiomyoma) pathogenesis is multifactorial, hypoxia has emerged as a key feature of the uterine fibroid (leiomyoma) microenvironment, particularly within poorly perfused tumor [...] Read more.
Uterine fibroids (leiomyomas) are common benign smooth muscle tumors that impose substantial symptom burden and healthcare costs worldwide. Although uterine fibroid (leiomyoma) pathogenesis is multifactorial, hypoxia has emerged as a key feature of the uterine fibroid (leiomyoma) microenvironment, particularly within poorly perfused tumor cores. Hypoxia-inducible factor-1α (HIF-1α) is a central transcriptional regulator of cellular adaptation to low oxygen and coordinates downstream programs that support angiogenesis, metabolic reprogramming, cell survival, and extracellular matrix (ECM) remodeling. In uterine fibroids (leiomyomas), these HIF-1α–dependent processes intersect with steroid hormone signaling, growth factor pathways, inflammatory mediators, and redox imbalance, together promoting tumor persistence and progressive fibrosis. This review synthesizes the molecular regulation of HIF-1α, highlights major HIF-linked effector pathways relevant to uterine fibroid (leiomyoma) biology, and emphasizes mechanistic crosstalk with estrogen- and progesterone-responsive signaling, TGF-β/SMAD-driven fibrosis, NF-κB-mediated inflammation, and metabolic checkpoint pathways including mTOR and AMPK. Finally, we evaluate emerging therapeutic strategies that target HIF-1α directly or indirectly through upstream regulators. Full article
Show Figures

Figure 1

21 pages, 11682 KB  
Article
Mechanism of Bao Jing Tablets in Chronic Prostatitis/Chronic Pelvic Pain Syndrome: Insights from Multi-Omics and Network Pharmacology
by Haitao Ge, Yan Zhang, Siqi Jin, Chen Wang and Fujiang Wang
Pharmaceuticals 2026, 19(4), 632; https://doi.org/10.3390/ph19040632 - 17 Apr 2026
Abstract
Background/Objectives: To investigate the therapeutic potential and mechanistic basis of Bao Jing Tablet (BJT) for chronic prostatitis/chronic pelvic pain syndrome (CP/CPPS) via an experimental autoimmune prostatitis (EAP) rat model, through integrating network pharmacology, metabolomics, proteomics, and animal experiments. Methods: UPLC-ZenoTOF 7600-MS/MS [...] Read more.
Background/Objectives: To investigate the therapeutic potential and mechanistic basis of Bao Jing Tablet (BJT) for chronic prostatitis/chronic pelvic pain syndrome (CP/CPPS) via an experimental autoimmune prostatitis (EAP) rat model, through integrating network pharmacology, metabolomics, proteomics, and animal experiments. Methods: UPLC-ZenoTOF 7600-MS/MS was used to analyze the chemical composition of BJT. The therapeutic effect of BJT was evaluated using an experimental autoimmune prostatitis (EAP) rat model. Lipid metabolomics, proteomics, and integrated network pharmacology analyses were performed to investigate the potential mechanisms and active components of BJT in treatment. Results: A total of 174 constituents were identified in BJT, among which 54 major active compounds were screened for further analysis. Network pharmacology and combined multi-omics analysis indicate that the protein targets of HIF-1α, Akt, and PI3K/Akt, as well as the Glycolysis pathway, play important roles in the improvement of CP/CPPS. Conclusions: Our results demonstrated that BJT was an effective drug to improve the development of CP/CPPS. This is associated with the PI3K/Akt–HIF-1α-Glycolysis pathways. Full article
Show Figures

Figure 1

21 pages, 4469 KB  
Article
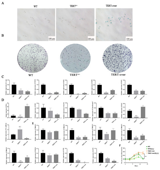
Construction of TERT Monoallelic Knockout and TERT Overexpression of Porcine Cell Lines and Study of the Cellular Biological Characteristics
by Yanhong Yang, Xiaojing Chen, Jing Wang, Jingjing Xiong, Xiaoyin Zhang, Jiaoxiang Wang, Weiwei Xu, Yubo Qing, Honghui Li and Hong-Ye Zhao
Animals 2026, 16(8), 1227; https://doi.org/10.3390/ani16081227 - 17 Apr 2026
Abstract
Telomerase reverse transcriptase subunit (TERT) is a key factor involved in telomere maintenance and genome stability, and the decline in its expression is closely related to cellular senescence. In this study, we established TERT monoallelic knockout (TERT+/−) and TERT overexpression (TERT-Over) cell lines [...] Read more.
Telomerase reverse transcriptase subunit (TERT) is a key factor involved in telomere maintenance and genome stability, and the decline in its expression is closely related to cellular senescence. In this study, we established TERT monoallelic knockout (TERT+/−) and TERT overexpression (TERT-Over) cell lines in porcine iliac artery endothelial cells (PIEC) using CRISPR/Cas9 and PiggyBac systems to compare the effects of TERT monoallelic knockout versus overexpression on cellular biology. TERT expression and telomere length were assessed via qPCR and Western blot analysis. Cellular proliferation and senescence were evaluated using CCK-8 assays, cell cycle analysis, and SA-β-gal staining. Furthermore, the expression of key genes involved in cell proliferation, metabolism, and related signaling pathways was quantified using q-PCR. The results showed that the TERT mRNA level and telomere length decreased in TERT+/− cells. Meanwhile, we also observed that TERT+/− cells exhibited G1 phase arrest in the cell cycle, with suppressed proliferation and increased SA-β-gal-positive cells. This was accompanied by downregulation of cell cycle and proliferation-related genes, including c-Myc, the E2F family, and Ki-67, as well as downregulation of cell metabolism-related genes, including HIF1α, HK2, GLUT1, the SMAD family, FOXO1, and ATF4. In addition, cytochrome C was downregulated, suggesting activation of mitochondrial apoptotic signaling. Together, these findings indicate impaired proliferative and metabolic activity and are consistent with cellular senescence associated with telomere shortening. In TERT-overexpressing cells, the TERT gene expression and telomere length increase, cell proliferation accelerates, and the survival rate significantly increases under H2O2 treatment. This indicated that the overexpression of TERT can enhance resistance to oxidative stress, thus showing a kind of anti-aging phenotype. In conclusion, TERT monoallelic knockout induces cellular senescence-associated phenotypes in porcine endothelial cells, whereas TERT overexpression enhances proliferation and resistance to oxidative stress under the experimental conditions used in this study. The two porcine cell models established here may provide useful experimental materials for studying aging-related mechanisms and evaluating anti-aging interventions in large animals. Further studies are needed to directly determine their effects on cellular replicative lifespan. Full article
(This article belongs to the Section Animal Genetics and Genomics)
Show Figures

Figure 1

16 pages, 1439 KB  
Review
Research Progress on Elesclomol-Induced Cuproptosis for Antitumor Effects
by Lingzhi Peng, Na Sun and Biqiong Ren
Biomedicines 2026, 14(4), 910; https://doi.org/10.3390/biomedicines14040910 - 16 Apr 2026
Abstract
Cuproptosis represents a novel form of programmed cell death that relies on copper ions and targets the mitochondrial tricarboxylic acid cycle, offering fresh avenues for tumor therapy. Elesclomol, as a highly efficient small-molecule copper ion carrier, transports copper ions into mitochondria. Under the [...] Read more.
Cuproptosis represents a novel form of programmed cell death that relies on copper ions and targets the mitochondrial tricarboxylic acid cycle, offering fresh avenues for tumor therapy. Elesclomol, as a highly efficient small-molecule copper ion carrier, transports copper ions into mitochondria. Under the action of ferredoxin-1 (FDX1), it induces abnormal aggregation of lipoylated proteins and loss of iron–sulphur clusters, thereby generating protein toxicity stress and killing tumor cells. Furthermore, elesclomol effectively remodels the tumor immune microenvironment by promoting dendritic cell maturation and CD8+ T cell infiltration, demonstrating synergistic effects with immune checkpoint blockade therapies. However, tumor cells can develop resistance mechanisms through metabolic reprogramming via hypoxia-inducible factor-1α (HIF-1α) and the nuclear factor E2-related factor 2 (Nrf2)-driven reductive pathway, which partially limits the drug’s clinical efficacy. Addressing this limitation, combination therapies integrating elesclomol with targeted agents such as ferroptosis inducers or chemotherapeutic drugs have demonstrated significant antitumor advantages. Future research must urgently leverage the selection of precise biomarkers and the development of novel intelligent nanodelivery systems to further advance the safe and efficient clinical translation of elesclomol. Full article
(This article belongs to the Section Cancer Biology and Oncology)
Show Figures

Figure 1

32 pages, 2277 KB  
Article
Exploratory Multi-Level Analysis of the HIF Axis in Clear-Cell Renal Cell Carcinoma and Evaluation of GN44028 as an Experimental HIF Pathway-Modulating Compound
by Piotr M. Wierzbicki, Agnieszka Rybarczyk, Mateusz Czajkowski, Jacek Kieżun, Bartłomiej E. Kraziński, Anna Olszewska, Marzena Kogut-Wierzbicka, Zuzanna Rudaś, Aleksandra Kierczak, Karol Mitas, Laura Wrońska, Michalina Grudzińska, Patrik da Silva Vital and Anna Kotulak-Chrząszcz
Int. J. Mol. Sci. 2026, 27(8), 3505; https://doi.org/10.3390/ijms27083505 - 14 Apr 2026
Viewed by 199
Abstract
Clear-cell renal cell carcinoma (ccRCC) is characterised by constitutive activation of hypoxia-inducible factors (HIFs) following VHL loss, which contributes to tumour progression and therapeutic resistance. Given the limitations of VEGFR-targeted therapies, we investigated the biological and potential therapeutic relevance of the HIF axis [...] Read more.
Clear-cell renal cell carcinoma (ccRCC) is characterised by constitutive activation of hypoxia-inducible factors (HIFs) following VHL loss, which contributes to tumour progression and therapeutic resistance. Given the limitations of VEGFR-targeted therapies, we investigated the biological and potential therapeutic relevance of the HIF axis in ccRCC. Nuclear and cytoplasmic HIF1A and EPAS1/HIF2A expression were assessed by immunohistochemistry in tumours from 40 patients and correlated with clinicopathological parameters and cancer-specific survival. The functional effects of HIF pathway inhibitors (GN44028, KC7F2, and FM19G11) and sunitinib were analysed in VHL-mutant 786-O and VHL-wild-type Caki-1 cell lines using SRB viability assay, cell cycle analysis, wound closure assay, and RT-qPCR of HIF-related genes, with comparison to non-malignant HK-2 cells. TCGA-ccRCC data from advanced-stage patients (III–IV, n = 185) were analysed as a complementary transcriptomic context. Nuclear, but not cytoplasmic, HIF1A and EPAS1/HIF2A expression was associated with advanced stage and shorter survival in univariable analyses. GN44028 showed the most pronounced antiproliferative effect under tested conditions and was associated with broad suppression of HIF-related transcription, whereas sunitinib was associated with increased expression of selected HIF-related genes. GN44028 did not demonstrate clear selectivity over non-malignant HK-2 cells. Overall, nuclear HIF activation is associated with aggressive ccRCC biology, and broader HIF pathway modulation warrants further experimental investigation; however, the clinical findings remain exploratory, and therapeutic selectivity and translational relevance are not yet established. Full article
(This article belongs to the Section Molecular Oncology)
14 pages, 1375 KB  
Article
Remodeling of the circRNA Landscape in Myocardial Infarction Integrates Nuclear Regulation, DNA Damage Response, and Cardiomyocyte Structural Pathways
by Rudaynah Alali, Naif Khalid Alqannas, Alawi H. Habara, Mohammed Almansori, Ali Alsaeed, Chittibabu Vatte, Cyril Cyrus, Safi G. Alqatari, Hassan Albisher, Mustafa H. Al-ajwad, Faisal S. Alshahrani, Moyad M. Almuslim, Morten T. Venø, Brendan J. Keating and Amein K. Al-Ali
Biomolecules 2026, 16(4), 578; https://doi.org/10.3390/biom16040578 - 14 Apr 2026
Viewed by 313
Abstract
Plasma circular RNAs (circRNAs) are stable RNA molecules found in blood, which makes them potential noninvasive biomarkers for acute myocardial infarction (MI). The aim of this study was to describe the plasma circRNA profile in patients with acute MI and to identify circRNA [...] Read more.
Plasma circular RNAs (circRNAs) are stable RNA molecules found in blood, which makes them potential noninvasive biomarkers for acute myocardial infarction (MI). The aim of this study was to describe the plasma circRNA profile in patients with acute MI and to identify circRNA markers that may help detect heart injury and reflect the biological processes involved. We compared plasma samples from patients with acute MI and healthy controls using total RNA sequencing with unique molecular identifiers (UMIs). After sequencing, reads were processed through quality control, alignment, duplicate removal, and circRNA detection. Differential expression was analyzed after adjusting for age, sex, smoking, and technical factors. Several circRNAs were significantly different between MI cases and controls and were able to separate the two groups in principal component and receiver operating characteristic analyses. Among the most increased circRNAs were hsa-PASK_0004, hsa-STXBP3_0002, hsa-RCAN3_0002, and hsa-RANBP9_0044, while hsa-HIF1A_0002, hsa-SUZ12_0049, hsa-PNRC1_0001, and hsa-RAB2A_0002 were decreased. Several candidates showed AUC values above 0.7. Pathway analysis linked the host genes of these circRNAs to inflammation, platelet activation, coagulation, and cardiomyocyte stress responses. Overall, these findings suggest that circulating circRNAs may serve as useful blood-based markers of MI and provide insight into the molecular changes that accompany acute MI. Full article
Show Figures

Graphical abstract

33 pages, 3360 KB  
Review
Purinergic Signaling, HIF, and ROS Interactions in Myocardial I/R Injury: Therapeutic Potential and Future Prospective
by Manish Kumar Singh, Hyeong Rok Yun, Jyotsna Ranbhise, Sunhee Han, Hanjoon Seo, Seung Geun Yeo, Fu-Shi Quan, Sung Soo Kim and Insug Kang
Cells 2026, 15(8), 682; https://doi.org/10.3390/cells15080682 - 13 Apr 2026
Viewed by 447
Abstract
Purinergic signaling plays a critical role in several inflammatory diseases, including acute lung injury, inflammatory bowel disease, coronary artery diseases, and various cancers. Purine and its derivatives, specifically adenosine and ATP, exhibit a critical regulatory axis that bridges platelet activation, vascular thrombosis, and [...] Read more.
Purinergic signaling plays a critical role in several inflammatory diseases, including acute lung injury, inflammatory bowel disease, coronary artery diseases, and various cancers. Purine and its derivatives, specifically adenosine and ATP, exhibit a critical regulatory axis that bridges platelet activation, vascular thrombosis, and sterile inflammation. Myocardial infarction (MI) initiates a complex pathophysiological cascade characterized by profound hypoxia, inflammation response, reduced coronary blood flow, and increased oxidative stress, which leads to myocardial cell death and apoptosis. Reperfusion therapy remains a primary strategy for restoring coronary blood flow and maximally limiting infarct size; increased infarct size further exacerbates ischemic injury, making it myocardial ischemic/reperfusion injury (MIRI). In this review, we delineate the mechanistic “triad axis”, comprising adenosine signaling, hypoxia-inducible factor (HIF) stabilization, and reactive oxygen species (ROS) homeostasis; this axis serves as a pivotal determinant of cardiomyocyte death during MIRI. We further examine the cell-specific roles of adenosine signaling in modulating immune cell infiltration and function within the ischemic milieu. Finally, we highlight the emerging role of mitochondrial ROS (mtROS) and HIF-dependent signaling in circadian regulation, suggesting that the chronotherapeutic approaches targeting these pathways may offer transformative opportunities for the treatment of ischemic heart disease (IHD). Full article
(This article belongs to the Special Issue Ischemic Heart Disease: From Cellular Level to Clinical Approaches)
Show Figures

Figure 1

26 pages, 1204 KB  
Review
The Lung–Kidney Axis: A Coordinated Regulation of Oxygen Sensing and Erythropoiesis
by Ahmed Mansour Al Rajeh
Biomedicines 2026, 14(4), 886; https://doi.org/10.3390/biomedicines14040886 - 13 Apr 2026
Viewed by 262
Abstract
The lung–kidney axis forms an important physiologically integrated system which controls multiple essential functions of the body. An important observation of this interaction is tissue oxygenation and erythropoiesis, a vital process that involves erythropoietin (EPO) release by the kidney to bring red cell [...] Read more.
The lung–kidney axis forms an important physiologically integrated system which controls multiple essential functions of the body. An important observation of this interaction is tissue oxygenation and erythropoiesis, a vital process that involves erythropoietin (EPO) release by the kidney to bring red cell production into the bone, while pulmonary gas exchange ensures adequate oxygen delivery to the cells. Subsequently, the lung–kidney activation of the renin angiotensin system (RAS) influences vascular tone, blood pressure, and tissue perfusion, influencing the delivery of oxygen and the body’s requirement for erythropoietin. Additionally, beyond oxygen sensing, studies have evidenced the role of hypoxia-inducible factors (HIFs), inflammatory mediators, endothelial signaling pathways and iron availability. These modulate erythropoietin production, which enhances the process of erythropoiesis and arterial oxygen balance. Localized variations in renal oxygen levels together with hemodynamic control mechanisms enable the body to produce erythropoietin independently from systemic hypoxia conditions. This concept emerged to include the renal oxygen extraction fraction (OFE) and intrarenal microvascular shunting with perfusion oxygen coupling in governing EPO production. The present review refines the traditional knowledge to further expand our understanding of the lung–kidney axis regulating the process of erythropoiesis and arterial oxygen content. The integrative framework demonstrates that pulmonary arterial oxygenation and renal oxygen sensing together with bone hematopoietic responses operate as a unified system which maintains both oxygen equilibrium and hematopoietic balance throughout the body. Full article
(This article belongs to the Section Cell Biology and Pathology)
17 pages, 6136 KB  
Article
Emodin Attenuates Rheumatoid Arthritis by Modulating the NF-κB/HIF-1α/VEGF Signaling Pathway
by Dehao Du, Yihang Lou, Linlan Zhou, Jiayu Tian, Tingdan Zhang, Zexuan Qiu and Xiaofeng Rong
Int. J. Mol. Sci. 2026, 27(8), 3460; https://doi.org/10.3390/ijms27083460 - 12 Apr 2026
Viewed by 240
Abstract
This study aims to evaluate the therapeutic efficacy of emodin (EMO) in rheumatoid arthritis (RA) and to verify whether its underlying mechanism involves the blockade of pathological angiogenesis via the inhibition of the nuclear factor-kappa B (NF-κB)/hypoxia-inducible factor-1α (HIF-1α)/vascular endothelial growth factor (VEGF) [...] Read more.
This study aims to evaluate the therapeutic efficacy of emodin (EMO) in rheumatoid arthritis (RA) and to verify whether its underlying mechanism involves the blockade of pathological angiogenesis via the inhibition of the nuclear factor-kappa B (NF-κB)/hypoxia-inducible factor-1α (HIF-1α)/vascular endothelial growth factor (VEGF) signaling axis. Bovine type II collagen-induced arthritis (CIA) mouse models and lipopolysaccharide (LPS)-stimulated EA.hy926 endothelial cells were utilized in this study. The effects of EMO on joint pathological alterations, the expression of NF-κB/HIF-1α/VEGF axis proteins, inflammatory cytokines (tumor necrosis factor-alpha (TNF-α), interleukin-6 (IL-6), and interleukin-1 beta (IL-1β)), and angiogenic capacity were assessed using histopathological analysis, Western blotting, immunohistochemistry (IHC), immunofluorescence, and tube formation assays. Furthermore, small interfering RNA (siRNA) interference targeting key molecules was employed to validate the molecular mechanisms underlying the therapeutic effects of EMO. In the CIA model group, the ankle joints of mice exhibited pronounced inflammatory infiltration, synovial hyperplasia, and bone destruction. Compared with the model group, both the EMO and methotrexate (MTX) treatment groups demonstrated attenuated synovial hyperplasia and cartilage destruction, along with significantly downregulated expression levels of key NF-κB pathway proteins, HIF-1α, and VEGF in joint tissues (p < 0.001). In vitro experiments revealed that EMO treatment significantly reduced the LPS-induced secretion of pro-inflammatory cytokines (TNF-α, IL-6, and IL-1β) (p < 0.001), and decreased both the number and total length of tubular structures formed by endothelial cells compared to the control (p < 0.001). Notably, siRNA-mediated knockdown of p65 resulted in decreased intracellular protein levels of HIF-1α and VEGF, accompanied by a significant reduction in tube formation (p < 0.001). This study demonstrates that EMO alleviates pathological damage in RA by inhibiting the activation of the NF-κB signaling pathway, which subsequently downregulates pathological angiogenesis and inflammatory responses mediated by the HIF-1α/VEGF axis. These findings provide a robust experimental basis for the potential application of EMO as a therapeutic agent for RA. Full article
(This article belongs to the Special Issue Autoimmune Disorders: Molecular Mechanisms and Therapeutic Strategies)
43 pages, 2512 KB  
Article
Computational Mapping of Hedgehog Pathway Kinase Module Predicts Node-Specific Craniofacial Phenotypes
by Kosi Gramatikoff, Miroslav Stoykov, Karl Hörmann and Mario Milkov
Genes 2026, 17(4), 433; https://doi.org/10.3390/genes17040433 - 8 Apr 2026
Viewed by 334
Abstract
Background/Objectives: Craniofacial malformations such as orofacial clefts affect ~1 in 700 births; 40–60% lack clear genetic etiology, and many exhibit asymmetry and variable expressivity unexplained by classical Sonic Hedgehog (SHH) morphogen gradient models. We investigated whether integrated molecular modules linking morphogen signaling with [...] Read more.
Background/Objectives: Craniofacial malformations such as orofacial clefts affect ~1 in 700 births; 40–60% lack clear genetic etiology, and many exhibit asymmetry and variable expressivity unexplained by classical Sonic Hedgehog (SHH) morphogen gradient models. We investigated whether integrated molecular modules linking morphogen signaling with metabolic stress responses may better account for craniofacial developmental outcomes. Methods: Sequential UniProt gene set integration identified 186 candidate craniofacial regulators. STRING network analysis revealed modular architecture. Molecular docking profiled 17 compounds against SMO, CK1δ, PINK1, and TIE2 (control). Pathway reconstruction integrated the SHH–CK1δ–HIF1A–HEY1–PINK1 axis with in-silico-predicted CK1δ phosphorylation sites on SMO (S615, T593, S751), HIF1A (Ser247), and GLI1/2/3 transcription factors. A developmental decision tree mapped affinity profiles to node-specific phenotype hypotheses. Results: CK1δ and PINK1 emerged as candidate nodes coupling morphogen signaling with mitochondrial quality control. Cross-docking showed preferential binding to developmental kinases (CK1δ: −8.34 kcal/mol; PINK1: −8.80 kcal/mol) versus TIE2 control (−6.76 kcal/mol; p < 0.001). Pathway reconstruction suggested that CK1δ-mediated Ser247 phosphorylation of HIF1A disrupts ARNT dimerization, redirecting HIF1A toward ARNT-independent HEY1 induction and consequent PINK1 suppression. Based on computed profiles, node-specific associations were proposed as computational hypotheses: SMO perturbation → midline defects; CK1δ → facial asymmetry/clefting; PINK1 → mandibular hypoplasia. Multi-target compounds (e.g., purmorphamine, taladegib) generated composite phenotype predictions consistent with clinical complexity. Conclusions: This strictly in silico study identifies candidate integrated morphogenic modules whose multi-node perturbation may underlie anatomically specific craniofacial malformation patterns. Node–phenotype associations are prioritized computational hypotheses requiring experimental validation; if confirmed, the framework could inform developmental toxicity assessment, therapeutic design, and reclassification of idiopathic craniofacial anomalies. Full article
Show Figures

Graphical abstract

16 pages, 6105 KB  
Article
FATP4 Switches Cellular Lipid Utilization via the PI3K-AKT Pathway in Goat Preadipocytes
by Haiyang Li, Qi Li, Wenyang Zhang, Yuling Yang, Yong Wang, Yaqiu Lin, Zhanyu Du, Changhui Zhang, Lian Huang, Jiangjiang Zhu and Hua Xiang
Animals 2026, 16(8), 1129; https://doi.org/10.3390/ani16081129 - 8 Apr 2026
Viewed by 241
Abstract
The role of fatty acid transporter 4 (FATP4) in regulating lipid metabolism has been well studied. However, how it affects IMF deposition, especially in goats, remains poorly understood. Here, we cloned the whole coding sequence of the goat FATP4 gene and [...] Read more.
The role of fatty acid transporter 4 (FATP4) in regulating lipid metabolism has been well studied. However, how it affects IMF deposition, especially in goats, remains poorly understood. Here, we cloned the whole coding sequence of the goat FATP4 gene and revealed its closest affinity to sheep by amino acid sequence blast analysis. In addition, we found that the FATP4 reached its highest expression level at day 6 of goat preadipocyte differentiation in vitro. Functionally, in cultured goat intramuscular preadipocytes, siRNA-induced FATP4 knockdown dramatically raised the mRNA expression of lipogenesis-related genes and encouraged lipid deposition. At the same time, FATP4 deficiency inhibited cell proliferation and significantly decreased apoptosis. Unexpectedly, although the overexpression of FATP4 promoted cell proliferation and suppressed apoptosis, it only slightly decreased cellular lipid deposition in goat intramuscular preadipocytes. For RNA-seq (performed on pooled cell samples with three technical replicates), a total of 467 differential genes (DEGs) were identified after silencing of FATP4 in goat preadipocytes, including 47 upregulated genes and 420 downregulated genes. These DEGs were mainly enriched in the signaling pathways of Focal adhesion, HIF-1, and PI3K-Akt by KEGG analysis. To validate these findings, knockdown of FATP4 increased the expression of phosphatidylinositol 3-kinase (PI3k) and vice versa. Convincingly, we rescued the phenotype observed in FATP4 knockout goat preadipocytes by blocking the PI3k-Akt signaling pathway with an AKT inhibitor (LY294002). In summary, in our in vitro model, FATP4 plays a crucial role in directing fatty acids toward cell proliferation (prioritized over cellular lipid deposition) via the PI3K-Akt signaling pathway in goat intramuscular preadipocytes. These findings provide preliminary mechanistic insights into the regulatory network of IMF formation at the cellular level, and offer theoretical clues for future research aimed at enhancing meat quality from the standpoint of IMF deposition. Full article
(This article belongs to the Section Small Ruminants)
Show Figures

Figure 1

30 pages, 9343 KB  
Article
Integrative Network Pharmacology and Molecular Docking Analysis Uncovers Multi-Target Mechanisms of Alpha-Mangostin Against Acute Kidney Injury
by Moragot Chatatikun, Aman Tedasen, Chutima Jansakun, Passakorn Poolbua, Jason C. Huang, Jongkonnee Thanasai, Wiyada Kwanhian Klangbud and Atthaphong Phongphithakchai
Foods 2026, 15(7), 1270; https://doi.org/10.3390/foods15071270 - 7 Apr 2026
Viewed by 343
Abstract
Alpha-mangostin (AM), a xanthone from Garcinia mangostana, has shown promising nephroprotective properties, but its mechanisms in acute kidney injury (AKI) remain incompletely defined. In this study, we applied an integrative network pharmacology pipeline combined with molecular docking to clarify AM’s multi-target mechanisms [...] Read more.
Alpha-mangostin (AM), a xanthone from Garcinia mangostana, has shown promising nephroprotective properties, but its mechanisms in acute kidney injury (AKI) remain incompletely defined. In this study, we applied an integrative network pharmacology pipeline combined with molecular docking to clarify AM’s multi-target mechanisms in AKI. We identified 128 predicted AM targets and intersected them with AKI-related genes, yielding 122 shared targets. Protein–protein interaction analysis identified ten hub genes—TNF, AKT1, IL6, SRC, CTNNB1, HSP90AA1, NFKB1, HIF1A, PPARG, and PTGS2—implicating inflammatory, hypoxia, and cell-survival pathways. KEGG enrichment highlighted HIF-1 signaling, PI3K–Akt signaling, chemokine signaling, AGE–RAGE signaling, and pathways related to cellular senescence and oxidative stress, while GO terms emphasized responses to chemical/oxygen-containing compounds, kinase activity, signal transduction, and apoptosis. Molecular docking against the ten hub proteins showed favorable binding energies across multiple targets. The strongest predicted affinities were observed for PTGS2 (−11.13 kcal/mol), TNF (−9.74 kcal/mol), and AKT1 (−9.48 kcal/mol). Docking positioned AM within the COX-2 catalytic pocket, engaging key catalytic and hydrophobic residues similar to known inhibitors. MD simulation interaction analysis confirmed that AM maintained stable contacts with key human PTGS2 residues, characterized by dominant hydrogen bonds and water-bridge interactions with SER353, TYR355, ARG513, and SER530, along with consistent hydrophobic contacts, and persistent interactions sustained throughout the 200 ns trajectory. Collectively, these results suggest that AM modulates interconnected inflammatory, hypoxic, and survival pathways relevant to AKI, acting as a multi-target ligand with notable interaction involving COX-2, TNF, and AKT1. Further experimental validation and formulation strategies to improve bioavailability are recommended for the advancement of AM toward therapeutic evaluation in AKI. Full article
Show Figures

Figure 1

18 pages, 4271 KB  
Article
Bioinformatics Analysis of Ferroptosis-Related Driver Genes in Stanford Type A Aortic Dissection
by Ruizhi Nie, Weiqing Han and Jianjun Xu
Curr. Issues Mol. Biol. 2026, 48(4), 382; https://doi.org/10.3390/cimb48040382 - 7 Apr 2026
Viewed by 232
Abstract
Stanford type A aortic dissection (TAAD) is a life-threatening cardiovascular condition associated with high mortality. Ferroptosis has been implicated in TAAD pathogenesis, but comprehensive analyses and experimental validation of ferroptosis-related driver genes (FRDGs) remain limited. This study systematically investigated FRDGs in TAAD using [...] Read more.
Stanford type A aortic dissection (TAAD) is a life-threatening cardiovascular condition associated with high mortality. Ferroptosis has been implicated in TAAD pathogenesis, but comprehensive analyses and experimental validation of ferroptosis-related driver genes (FRDGs) remain limited. This study systematically investigated FRDGs in TAAD using bioinformatics and experimental approaches. Differentially expressed ferroptosis-related driver genes (DEFRDGs) were identified by integrating the GSE153434 dataset with the FerrDb database. Functional enrichment analysis was subsequently performed, followed by the construction of a protein–protein interaction (PPI) network, assessment of immune cell infiltration, and prediction of potential miRNA interactions. Candidate hub genes were then validated using an independent cohort (GSE52093) and clinical tissue samples, with their diagnostic value evaluated via receiver operating characteristic (ROC) curve analysis and their protein expression confirmed by immunohistochemistry. We identified 25 DEFRDGs (17 upregulated, 8 downregulated) enriched in oxidative stress, iron binding, and ferroptosis/HIF-1 signaling pathways. Six hub genes (HIF1A, IL6, TIMP1, SAT1, HMOX1, LPCAT3) were significantly upregulated in validation cohorts, five genes (HIF1A, TIMP1, SAT1, HMOX1, LPCAT3) achieved an area under the curve (AUC) of 1.000, while IL6 also exhibited high diagnostic accuracy (AUC = 0.914). Fibroblast infiltration was elevated in TAAD tissues. Further miRNA interaction prediction revealed the potential involvement of miRNAs, such as miR-138-5p, miR-18b-5p, miR-199a-5p, miR-185-5p, miR-506-3p and miR-4644. Immunohistochemistry confirmed increased protein expression of HIF1A, SAT1, and LPCAT3. These three genes emerge as key ferroptosis-related drivers in TAAD. Their consistent upregulation and strong diagnostic performance support ferroptosis as a potential therapeutic target and provide a basis for mechanism-focused interventions. Full article
(This article belongs to the Section Bioinformatics and Systems Biology)
Show Figures

Figure 1

20 pages, 15434 KB  
Article
Targeting Polyamine Metabolism in Colorectal Cancer: Apigenin Dismantles the HIF-1α/SMOX Positive Feedback Loop to Suppress Tumor Progression
by Zhengkun Zhang, Bin Xiang, Ruiman Geng, Xuxu Ji, Dingxue Wang, Zhaoru Yin, Lihong Chen and Ji Liu
Int. J. Mol. Sci. 2026, 27(7), 3261; https://doi.org/10.3390/ijms27073261 - 3 Apr 2026
Viewed by 396
Abstract
Tumor microenvironments, particularly hypoxia and inflammation, heavily influence colorectal cancer (CRC) pathogenesis by altering polyamine metabolism. Identifying natural compounds targeting these vulnerabilities remains critical. Integrating untargeted metabolomics, network pharmacology, and a human endogenous metabolite library screen, we identified apigenin (API) as a potent [...] Read more.
Tumor microenvironments, particularly hypoxia and inflammation, heavily influence colorectal cancer (CRC) pathogenesis by altering polyamine metabolism. Identifying natural compounds targeting these vulnerabilities remains critical. Integrating untargeted metabolomics, network pharmacology, and a human endogenous metabolite library screen, we identified apigenin (API) as a potent anti-CRC candidate. API significantly inhibited the proliferation, migration, and invasion of RKO and HCT116 cells in vitro and suppressed xenograft tumor growth in vivo. Crucially, high-throughput screening revealed that polyamines rescued CRC cells from API-induced cytotoxicity. Mechanistically, API exerts its effects by dismantling a newly identified HIF-1α/SMOX positive feedback loop. In CRC, HIF-1α transcriptionally activates spermine oxidase (SMOX), while SMOX-driven polyamine metabolism fuels the TLR4/MyD88 inflammatory cascade to continuously stabilize HIF-1α. API acts as a “circuit breaker” for this axis, significantly reducing the spermidine/spermine ratio and downregulating inflammatory signaling. Ultimately, API effectively remodels polyamine metabolism and suppresses CRC progression by disrupting the HIF-1α/SMOX and TLR4/MyD88 pathways, offering a novel metabolic mechanism for API in CRC therapy. Full article
(This article belongs to the Section Bioactives and Nutraceuticals)
Show Figures

Figure 1

17 pages, 2897 KB  
Article
Cocoa Powder Modulates HIF-1α Stability and Inhibits Ocular Angiogenic and Degenerative Pathology
by Su Jung Hwang, InWha Park, Yeo Jin Sa, Kyu Ha Lee, Chung Sub Kim and Hyo-Jong Lee
Nutrients 2026, 18(7), 1150; https://doi.org/10.3390/nu18071150 - 3 Apr 2026
Viewed by 989
Abstract
Background/Objectives: Vascular inflammation and impaired endothelial regeneration contribute to chronic degenerative disorders, including ocular neovascularization and retinal degeneration. Nutritional bioactives that modulate molecular pathways governing angiogenesis and tissue remodeling represent promising adjunct strategies for vascular health. This study investigated whether cocoa powder [...] Read more.
Background/Objectives: Vascular inflammation and impaired endothelial regeneration contribute to chronic degenerative disorders, including ocular neovascularization and retinal degeneration. Nutritional bioactives that modulate molecular pathways governing angiogenesis and tissue remodeling represent promising adjunct strategies for vascular health. This study investigated whether cocoa powder (CP) regulates hypoxia-driven molecular signaling and attenuates vascular inflammation and degeneration. Methods: The vascular-modulatory effects of CP were examined in human umbilical vein endothelial cells (HUVECs) and in murine models of alkali-induced corneal neovascularization and N-methyl-N-nitrosourea (MNU)-induced retinal degeneration. Hypoxia-inducible factor-1α (HIF-1α) signaling and downstream angiogenic targets were assessed by Western blotting and quantitative PCR. Endothelial migration, tube formation, and transwell assays were performed to evaluate angiogenic responses. In vivo, oral CP (50 or 200 mg/kg) was administered, and vascular growth, inflammatory and remodeling markers, and retinal structural integrity were analyzed by histology, immunofluorescence, and protein expression. Results: At non-cytotoxic concentrations (0.1–1.0 μg/mL), CP suppressed hypoxia-induced HIF-1α protein stabilization without altering HIF-1α mRNA levels and reduced expression of VEGFA, EPO, and GLUT1. CP significantly inhibited VEGF-A-induced endothelial migration, network formation, and chemotactic invasion. In alkali-injured corneas, CP reduced the neovascularized area and downregulated VEGF, MMP2, MMP9, α-smooth muscle actin, and Ninj1, indicating attenuation of vascular inflammation and fibrotic remodeling. In the MNU model, CP preserved outer nuclear layer thickness, reduced glial activation (GFAP), maintained rhodopsin expression, and decreased MMP9 induction. Conclusions: CP functions as a nutritional modulator of hypoxia-responsive and inflammatory pathways, suppressing pathological angiogenesis while supporting structural preservation in degenerative vascular conditions. These findings highlight the translational potential of dietary polyphenol-rich interventions in regulating vascular inflammation and regeneration. Full article
Show Figures

Figure 1

Back to TopTop