Sign in to use this feature.

Years

Between: -

Subjects

remove_circle_outline
remove_circle_outline
remove_circle_outline
remove_circle_outline
remove_circle_outline
remove_circle_outline
remove_circle_outline
remove_circle_outline
remove_circle_outline

Journals

remove_circle_outline
remove_circle_outline
remove_circle_outline
remove_circle_outline
remove_circle_outline

Article Types

Countries / Regions

remove_circle_outline
remove_circle_outline
remove_circle_outline
remove_circle_outline

Search Results (607)

Search Parameters:
Keywords = H3K27ac

Order results
Result details
Results per page
Select all
Export citation of selected articles as:
14 pages, 3279 KB  
Article
Identification and Characterization of eccDNA in HepG2 Cells Under DOX-Induced DNA Damage
by Jinyuan Zhang, Yuguo Li, Weijie Chen, Xingyi Du, Junnuo Zheng, Junji Chen, Xudong Huang, Chaoyang Pang and Zhiyun Guo
Int. J. Mol. Sci. 2025, 26(22), 10978; https://doi.org/10.3390/ijms262210978 - 13 Nov 2025
Abstract
Extrachromosomal circular DNA (eccDNA) has been recognized as a key player in tumorigenesis and progression. However, eccDNA transcriptional regulatory mechanisms under DNA damage in cancer remain poorly characterized. Here, we used doxorubicin to induce DNA damage in the hepatocellular carcinoma cell line HepG2 [...] Read more.
Extrachromosomal circular DNA (eccDNA) has been recognized as a key player in tumorigenesis and progression. However, eccDNA transcriptional regulatory mechanisms under DNA damage in cancer remain poorly characterized. Here, we used doxorubicin to induce DNA damage in the hepatocellular carcinoma cell line HepG2 and performed Circle-seq to profile eccDNAs before and after the damage. We observed a significant increase in the number, length, and chromosomal distribution density of eccDNAs following DNA damage. RNA-seq revealed that the expression of genes carried on eccDNA was positively correlated with eccDNA copy number under DNA damage. Further ATAC-seq profiling identified distinct chromatin characteristics at eccDNA breakpoint regions compared to other regions of eccDNA and linear genomic regions. Additionally, eccDNAs generated under DNA damage preferentially originated from linear genomic regions characterized by low GC content and hypomethylation. Finally, by integrating Hi-C and H3K27ac ChIP-seq, we uncovered that eccDNAs with mobile enhancer activity (ME-eccDNAs) display significantly enhanced chromatin interactions and H3K27ac enrichment after DNA damage. Overall, our findings systematically elucidate the DNA damage-driven mechanisms underlying eccDNA biogenesis, chromatin characteristics and transcriptional regulation in HCC HepG2 cells. Full article
(This article belongs to the Special Issue DNA Damage and Repair: Current Research)
Show Figures

Figure 1

20 pages, 2452 KB  
Article
H2A.Z and H3:K56Q Affect Transcription Through Chromatin and Yeast FACT-Dependent Nucleosome Unfolding
by Dmitrii Afonin, Elizaveta R. Ukrainets, Elena Kotova, Nadezhda S. Gerasimova, Grigoriy A. Armeev, Mikhail P. Kirpichnikov, Alexey V. Feofanov and Vasily M. Studitsky
Int. J. Mol. Sci. 2025, 26(22), 10887; https://doi.org/10.3390/ijms262210887 - 10 Nov 2025
Viewed by 217
Abstract
Yeast +1 nucleosomes positioned at transcription start sites must be reorganized to allow transcription initiation. Nucleosome reorganization involves multiple factors including histone chaperone FACT (FAcilitates Chromatin Transcription), histone acetylation, and histone variant H2A.Z; however, the mechanism of this process is not fully understood. [...] Read more.
Yeast +1 nucleosomes positioned at transcription start sites must be reorganized to allow transcription initiation. Nucleosome reorganization involves multiple factors including histone chaperone FACT (FAcilitates Chromatin Transcription), histone acetylation, and histone variant H2A.Z; however, the mechanism of this process is not fully understood. Here we investigated nucleosome unfolding in the presence of these factors by combining biochemical assays with single-particle Förster resonance energy transfer (spFRET) microscopy. The presence of the H3:K56Ac mimic (H3:K56Q) alone or together with H2A.Z (but not H2A.Z alone) facilitates the Nhp6-dependent unfolding of nucleosomes by FACT. In contrast to canonical nucleosomes, the unfolding of nucleosomes with the studied variant histones promotes the eviction of core histones from nucleosomal DNA. Furthermore, H2A.Z alone or in synergy with H3:K56Q facilitates transcription through a nucleosome as efficiently as FACT facilitates transcription through canonical nucleosomes. The data suggest that FACT, together with H3:K56 acetylation and H2A.Z, unfold promoter nucleosomes and participate in the eviction of histones to increase the accessibility of the transcription start site, thereby stimulating transcription initiation and possibly early elongation. Full article
(This article belongs to the Section Molecular Biology)
Show Figures

Figure 1

20 pages, 4128 KB  
Article
Protective Effects of Thyme Leaf Extract Against Particulate Matter-Induced Pulmonary Injury in Mice
by Jae-Kyoung Lee, Khawaja Muhammad Imran Bashir, Hye-Rim Park, Jin-Gwan Kwon, Beom-Rak Choi, Jae-Suk Choi and Sae-Kwang Ku
Antioxidants 2025, 14(11), 1343; https://doi.org/10.3390/antiox14111343 - 7 Nov 2025
Viewed by 315
Abstract
Airborne particulate matter (PM), particularly PM2.5, contributes to pulmonary injury by inducing oxidative stress and inflammation. Thyme (Thymus vulgaris L.) contains bioactive compounds with anti-inflammatory, antioxidant, and expectorant properties. Here, we evaluated the dose-dependent protective effects of thyme extract (TV) [...] Read more.
Airborne particulate matter (PM), particularly PM2.5, contributes to pulmonary injury by inducing oxidative stress and inflammation. Thyme (Thymus vulgaris L.) contains bioactive compounds with anti-inflammatory, antioxidant, and expectorant properties. Here, we evaluated the dose-dependent protective effects of thyme extract (TV) against PM2.5-induced pulmonary injury in mice, using dexamethasone (DEXA) as a reference anti-inflammatory drug. Subacute pulmonary injury was induced in male Balb/c mice via intranasal administration of PM2.5 (1 mg/kg, twice at 48 h intervals). Mice received oral TV (50, 100, or 200 mg/kg) or DEXA (0.75 mg/kg) daily for 10 days. Assessments included lung weight, serum AST/ALT, bronchoalveolar lavage fluid (BALF) leukocyte counts, cytokines (TNF-α, IL-6), chemokines, oxidative stress markers (ROS, lipid peroxidation, antioxidant enzymes), histopathology, and mRNA expression of genes related to inflammation (PI3K/Akt, MAPK, and NF-κB), mucus production (MUC5AC, MUC5B), and apoptosis (Bcl-2, Bax). Exposure to PM2.5 caused oxidative stress, pulmonary inflammation, mucus hypersecretion, and histopathological changes. TV treatment dose-dependently reduced leukocyte infiltration, cytokine/chemokine release, ROS generation, and mucus overproduction, while enhancing antioxidant defenses and improving tissue pathology. Effects were comparable but slightly less potent than DEXA. Notably, unlike DEXA, TV reduced mucus hyperplasia and enhanced expectorant activity. No hepatotoxicity was observed. These results indicate that thyme extract could serve as a promising natural candidate for alternative respiratory therapeutics or functional food development. Full article
(This article belongs to the Special Issue Oxidative Stress Induced by Air Pollution, 2nd Edition)
Show Figures

Figure 1

24 pages, 7415 KB  
Systematic Review
Exploring the Impact of Nanotherapeutics on Histone H3 and H4 Acetylation Enrichment in Cancer Epigenome: A Systematic Scoping Synthesis
by Milad Shirvaliloo, Sepideh Khoee, Samideh Khoei, Roghayeh Sheervalilou, Parisa Mohammad Hosseini, Reza Afzalipour and Sakine Shirvalilou
Epigenomes 2025, 9(4), 44; https://doi.org/10.3390/epigenomes9040044 - 7 Nov 2025
Viewed by 329
Abstract
Background/Objectives: Histone acetylation regulates gene expression and plays a key role in cancer pathophysiology. Nanotherapeutics are known to modulate histone acetylation and influence cancer progression. This systematic scoping review examines the effects of nanotherapeutics on histone acetylation enrichment across multiple cancers. Methods [...] Read more.
Background/Objectives: Histone acetylation regulates gene expression and plays a key role in cancer pathophysiology. Nanotherapeutics are known to modulate histone acetylation and influence cancer progression. This systematic scoping review examines the effects of nanotherapeutics on histone acetylation enrichment across multiple cancers. Methods: A systematic search of Embase, PubMed/MEDLINE, Scopus, and Web of Science was conducted in accordance with the PRISMA 2020 statement. A total of 13 studies were included. Data were analyzed and visualized in R, and risk of bias was assessed with ToxRTool (OSF Registration: 10.17605/OSF.IO/E643S). Results: Nanotherapeutics were most commonly evaluated against breast (21.4%), prostate (21.4%), pancreatic (14.3%), and bladder (14.3%) cancers. Primary nanomaterials used in the synthesis of nanotherapeutics included poly(lactic-co-glycolic acid) (25.0%), gold (21.4%) and arsenic oxide (21.4%) nanoparticles. Studied histone acetylation marks included H3K9ac, H3K14ac, H3K27ac and H4K16ac. Treatment with nanotherapeutics increased histone H3 and H4 acetylation enrichment, particularly H3K14ac in colorectal and prostate cancers and H4K16ac in ovarian cancer. Conversely, gold-based nanotherapeutics decreased H3K9ac and H3K14ac enrichment in breast cancer. The optimal concentration for most nanotherapeutics was ≤25 µM, with PpIX-FFYSV showing the strongest anticancer effect (viability <25%). Across four preclinical studies (n = 58), treatment with the nanotherapeutics reduced tumor size to less than 50% of control in 64% of animals (95% CI: 21–92%, I2 = 63.8%). Altered histone acetylation was associated with differential expression of CDKN1A, HSPA1, SREBF2 and TGFB. Conclusions: The evidence demonstrates that nanotherapeutics can alter histone acetylation patterns by modulating EP300/CBP, GCN5 and HDAC, preventing cancer progression and invasion. Full article
(This article belongs to the Special Issue Epigenetic Signatures in Metabolic Health and Cancer)
Show Figures

Graphical abstract

15 pages, 3118 KB  
Article
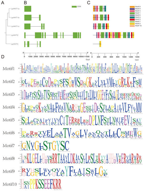
Identification of the High-Affinity Potassium Transporter Gene Family in Perennial Ryegrass (Lolium perenne) and Its Potential Role in Salt Stress
by Xin Song, Xixiong Hong, Huilan Zeng, Peipei Su and Minshan Sun
Genes 2025, 16(11), 1341; https://doi.org/10.3390/genes16111341 - 7 Nov 2025
Viewed by 240
Abstract
Background: Perennial ryegrass (Lolium perenne L.), a widely cultivated turfgrass and forage species in Europe and North America, exhibits rapid growth and notable salt tolerance. The high-affinity potassium transporter (HKT) gene family has been implicated in salt stress responses across [...] Read more.
Background: Perennial ryegrass (Lolium perenne L.), a widely cultivated turfgrass and forage species in Europe and North America, exhibits rapid growth and notable salt tolerance. The high-affinity potassium transporter (HKT) gene family has been implicated in salt stress responses across multiple plant species. However, whether the salt tolerance of L. perenne is closely associated with its HKT gene family remains unclear. Methods and Results: In this study, we systematically identified HKT family members in the L. perenne genome. Five HKT genes were identified and classified into three subfamilies. Among these, LpHKT1a–c exhibited canonical class I features with a conserved serine (S) residue in the P1 domain, whereas LpHKT2 belonged to class II, characterized by a glycine (G) residue in the same domain. Notably, LpHKT3 formed a distinct subfamily with a truncated structure and divergent P1/P2 domains, suggesting potential non-canonical functions. LpHKT1a likely lacked the P4 domain. Promoter analysis revealed that all five LpHKT genes contain multiple stress-related cis-acting elements. Real-time quantitative reverse transcription polymerase chain reaction results showed that LpHKT1b/c and LpHKT2 were highly expressed in both roots and leaves. Under low-concentration NaCl stress (25 mM), the expression of these three genes significantly increased by 8- to 12-fold at 6–12 h post-treatment (vs. control). Ion accumulation analysis demonstrated a rapid increase in Na+ levels following NaCl treatment, whereas K+ concentrations initially remained stable but significantly increased after 24 h. Conclusions: Combined with the cellular localization of LpHKT1c predominantly in the xylem, these findings suggest that LpHKT genes may be involved in Na+ and K+ transport in roots. This study represents the first genome-wide identification of the HKT gene family in L. perenne, providing critical insights into the molecular mechanisms underlying its salt tolerance and offering valuable genetic resources for molecular breeding aimed at enhancing stress resilience. Full article
(This article belongs to the Section Plant Genetics and Genomics)
Show Figures

Figure 1

21 pages, 3748 KB  
Article
Pseudovirus-Based Neutralization Assays as Customizable and Scalable Tools for Serological Surveillance and Immune Profiling
by Caio Bidueira Denani, Bruno Pimenta Setatino, Denise Pereira, Ingrid Siciliano Horbach, Adriana Souza Azevedo, Gabriela Coutinho, Clara Lucy Ferroco, Janaína Xavier, Robson Leite, Ewerton Santos, Maria de Lourdes Maia, Waleska Dias Schwarcz and Ivanildo Pedro Sousa
Pathogens 2025, 14(11), 1129; https://doi.org/10.3390/pathogens14111129 - 6 Nov 2025
Viewed by 281
Abstract
Neutralizing antibodies (nAbs) are key indicators of protection against SARS-CoV-2, and their measurement remains essential for monitoring vaccine responses and population immunity. While the plaque reduction neutralization test (PRNT) is the gold standard, it relies on replicative viruses and is not suited for [...] Read more.
Neutralizing antibodies (nAbs) are key indicators of protection against SARS-CoV-2, and their measurement remains essential for monitoring vaccine responses and population immunity. While the plaque reduction neutralization test (PRNT) is the gold standard, it relies on replicative viruses and is not suited for high-throughput applications. Here, both an in-house and a commercial pseudovirus-based neutralization (PBN) assay were standardized and compared with PRNT to assess performance and concordance. The in-house PBN employed a VSV-ΔG pseudovirus encoding NanoLuc and displaying the SARS-CoV-2 Spike from the Wuhan or Omicron BA.1 variants in HEK293T-hACE2 cells, whereas the commercial assay (Integral Molecular, Philadelphia, PA, USA) used a lentiviral backbone with Renilla or GFP reporters and Wuhan or Omicron XBB.1.5/XBB.1.9 Spikes in Vero E6-ACE2-TMPRSS2 cells. Both assays showed strong correlations with PRNT, the commercial assay; moreover, they offered superior reproducibility and scalability, while the in-house version provided a cost-effective alternative suitable for BSL-2 settings. A total of 600 serum samples from vaccinated individuals were analyzed by commercial PBN at collection time points, from pre-vaccination to twelve months post–second dose, enabling large-scale screening, revealing marked differences in neutralization between Wuhan and Omicron XBB.1.5/1.9, and allowing unbiased classification of low, medium, and high responders using k-means clustering. The geometric mean titers (log10 GMT) highlighted a ~1.5 log10 (eightfold) reduction in neutralizing activity against Omicron, reflecting antibody waning and antigenic drift. Altogether, this study integrates assay standardization, PRNT comparison, and large-scale immune profiling, establishing a robust framework for harmonized pseudovirus-based neutralization testing. Full article
Show Figures

Figure 1

15 pages, 3483 KB  
Article
In Vivo Iterative Adjuvant Screening Identifies an Intranasal Vaccine Formulation for Elicitation of Protective Mucosal Immune Responses Against SARS-CoV-2
by Yang Jiao, Sara H. Mahmoud, Chengjin Ye, Yuan Luo, Wei-Chiao Huang, Qinzhe Li, Shiqi Zhou, Yiting Song, Moriya Tsuji, Luis Martinez-Sobrido and Jonathan F. Lovell
Pharmaceutics 2025, 17(11), 1422; https://doi.org/10.3390/pharmaceutics17111422 - 3 Nov 2025
Viewed by 368
Abstract
Background: Intranasal (I.N.) vaccination holds promise to elicit mucosal immunity that counters respiratory pathogens at the site of infection. For subunit protein vaccines, immunostimulatory adjuvants are typically required. Methods: We screened a panel of 22 lipid-phase adjuvants to identify which ones elicited antigen-specific [...] Read more.
Background: Intranasal (I.N.) vaccination holds promise to elicit mucosal immunity that counters respiratory pathogens at the site of infection. For subunit protein vaccines, immunostimulatory adjuvants are typically required. Methods: We screened a panel of 22 lipid-phase adjuvants to identify which ones elicited antigen-specific IgA with I.N. immunization of liposome-displayed SARS-CoV-2 receptor-binding domain (RBD). Results: Initial screening showed the TLR-4 agonist Kdo2-Lipid A (KLA) effectively elicited RBD-specific IgA. A second round of screening identified further inclusion of the invariant NKT cell ligands α-Galactosylceramide (α-GalCer) and its synthetic analog 7DW8-5 as complementary adjuvants for I.N. immunization, resulting in orders-of-magnitude-greater mucosal IgA response relative to intramuscular (I.M.) immunization. The inclusion of cationic lipids conferred capacity for mucosal adhesion and maintained immune responses. In K18 hACE2 transgenic mice, vaccination significantly reduced viral replication and prevented mortality from SARS-CoV-2 challenge. Conclusions: These results point towards the potential for the use of KLA and α-GalCer for I.N. subunit vaccines. Full article
(This article belongs to the Section Nanomedicine and Nanotechnology)
Show Figures

Figure 1

17 pages, 5210 KB  
Article
Dielectric Barrier Discharge as a Source of Microplasma for TiO2 Submicron Particle Deposition
by Arkadiusz Tomasz Sobczyk and Anatol Jaworek
Appl. Sci. 2025, 15(21), 11474; https://doi.org/10.3390/app152111474 - 27 Oct 2025
Viewed by 232
Abstract
Dielectric barrier discharge (DBD) was used as a source of low-temperature plasma generated in a mixture of air and argon at atmospheric pressure for the deposition of a TiO2 layer from a precursor on a brass or glass substrate. The DBD was [...] Read more.
Dielectric barrier discharge (DBD) was used as a source of low-temperature plasma generated in a mixture of air and argon at atmospheric pressure for the deposition of a TiO2 layer from a precursor on a brass or glass substrate. The DBD was generated between two plane-parallel electrodes covered with a dielectric barrier and supplied with an AC high voltage at a frequency of 5 kHz. In this paper, a TiO2 layer was deposited from vaporised titanium tetraisopropoxide (TTIP), as a precursor, conveyed via argon as a carrier gas in air. The deposited layer was then annealed at a temperature of 450 °C for a time of 2 h. The results of laboratory investigations show that DBD plasma generated in a mixture of air and argon at atmospheric pressure with a precursor can be a useful tool to produce an anatase TiO2 thin porous layer. The physical properties of the obtained layers were characterised by scanning electron microscopy, energy-dispersive spectroscopy, and Raman spectroscopy. Layer morphology was different depending on the substrate used: in the case of the brass substrate, the layer was built from particles with an average size larger than that of the layer built on the glass substrate. The effect of substrates with different electrical properties on TiO2 layer morphology deposited in DBD has not yet been investigated. Full article
(This article belongs to the Section Materials Science and Engineering)
Show Figures

Figure 1

15 pages, 1397 KB  
Article
Aristolochic Acid I Adsorption onto Activated Carbon: Kinetics, Equilibrium, and Thermodynamic Studies
by Maria-Alexandra Pricop, Adina Negrea, Mihaela Ciopec, Ioan Bogdan Pascu, Camelia Oprean, Alexandra Teodora Lukinich-Gruia, Iustina-Mirabela Cristea, Alexandra Ivan, Virgil Păunescu and Călin Adrian Tatu
Processes 2025, 13(11), 3397; https://doi.org/10.3390/pr13113397 - 23 Oct 2025
Viewed by 238
Abstract
The removal of phytotoxins from herbal preparations is important due to evidence linking exposure to aristolochic acid I (AAI), a toxin found in Aristolochiaceae species, with certain kidney diseases. This study evaluates the effectiveness of activated carbon (AC) in removing AAI from aqueous [...] Read more.
The removal of phytotoxins from herbal preparations is important due to evidence linking exposure to aristolochic acid I (AAI), a toxin found in Aristolochiaceae species, with certain kidney diseases. This study evaluates the effectiveness of activated carbon (AC) in removing AAI from aqueous solutions and determines the optimal conditions for the process, which are necessary for accurate kinetic, thermodynamic, and equilibrium analyses. After establishing the best conditions for the adsorption reaction (pH > 6; solid/liquid ratio (S:L) = 0.1 g adsorbent: 25 mL AAI solution; contact time 120 min; temperature = 298 K, AAI initial concentration (Ci) = 150 mg/L), a maximum adsorption capacity of 10.67 mg/g was obtained. Quantitative analysis of AAI was performed using UV-VIS spectrophotometry. Experiments on kinetics, thermodynamics, and adsorption isotherms were carried out. The findings showed that the process adheres to pseudo-second-order kinetics and is spontaneous and endothermic and takes place at the interface between the adsorbent and adsorbate. The equilibrium data fits the Sips isotherm model with a regression coefficient close to 1. The findings indicate that AC is an effective material for the removal of AAI by adsorption from an aqueous solution. Full article
Show Figures

Figure 1

22 pages, 3487 KB  
Article
Proteomic Profiling of Pre- and Post-Surgery Saliva of Glioblastoma Patients II: A Preliminary Investigation of the Complementary Low Molecular Mass Fraction
by Alexandra Muntiu, Federica Vincenzoni, Diana Valeria Rossetti, Massimo Castagnola, Irene Messana, Federica Iavarone, Andrea Urbani, Giuseppe La Rocca, Alessio Albanese, Alessandro Olivi, Giovanni Sabatino and Claudia Desiderio
Int. J. Mol. Sci. 2025, 26(20), 9995; https://doi.org/10.3390/ijms26209995 - 14 Oct 2025
Viewed by 352
Abstract
This research aimed to analyze the proteomic profile of the low-molecular mass fraction of salivary pools from patients with glioblastoma IDH wild type (GBM) to disclose the small protein and peptide components, including protein fragments, cryptides, and tumor-associated peptides, still lacking specific information [...] Read more.
This research aimed to analyze the proteomic profile of the low-molecular mass fraction of salivary pools from patients with glioblastoma IDH wild type (GBM) to disclose the small protein and peptide components, including protein fragments, cryptides, and tumor-associated peptides, still lacking specific information in the literature, to the best of our knowledge. This fraction, corresponding to the unretained proteome fraction, was obtained by pretreating the acid-soluble fraction of saliva through Filter-Aided Sample Preparation devices with a filter molecular cutoff of 10 kDa. The fraction was analyzed by LC-MS in its entire form, without trypsin pre-digestion, following a top–down approach. Data from the analysis of pre- and post-operative salivary pools from patients with newly diagnosed and recurrent GBM were compared and discussed with data obtained in our previous study on the complementary salivary proteome fraction > 10 kDa analyzed by a bottom–up approach and data from the literature. The results highlighted a panel of GBM-associated peptide fragments from different protein precursors, namely, ANXA1, CFL1, GLUL, PFN1, H2AC12, ACTB, and HBB, which are suggested for further exploration as potential diagnostic and prognostic biomarkers and clinical applications. These findings, although providing only preliminary results on a small scale, offer new insights into the molecular characteristics of GBM tumor and lay the groundwork for further investigations on a large scale using saliva liquid biopsy for biomarker discovery and validation. The aim is to advance precision medicine and improve clinical outcomes in GBM, one of the most aggressive brain tumors with a poor prognosis, for which early diagnosis and monitoring of treatment response remain significant challenges. Full article
(This article belongs to the Special Issue 25th Anniversary of IJMS: Updates and Advances in Molecular Oncology)
Show Figures

Graphical abstract

21 pages, 1800 KB  
Review
Genomic, Epigenomic, and Immuno-Genomic Regulations of Vitamin D Supplementation in Multiple Sclerosis: A Literature Review and In Silico Meta-Analysis
by Preetam Modak, Pritha Bhattacharjee and Krishnendu Ghosh
DNA 2025, 5(4), 48; https://doi.org/10.3390/dna5040048 - 10 Oct 2025
Viewed by 525
Abstract
Multiple sclerosis (MS) is a chronic autoimmune neurodegenerative disorder characterized by progressive demyelination and axonal degeneration within the central nervous system, driven by complex genomic and epigenomic dysregulation. Its pathogenesis involves aberrant DNA methylation patterns at CpG islands of numbers of genes like [...] Read more.
Multiple sclerosis (MS) is a chronic autoimmune neurodegenerative disorder characterized by progressive demyelination and axonal degeneration within the central nervous system, driven by complex genomic and epigenomic dysregulation. Its pathogenesis involves aberrant DNA methylation patterns at CpG islands of numbers of genes like OLIG1 and OLIG2 disrupting protein expression at myelin with compromised oligodendrocyte differentiation. Furthermore, histone modifications, particularly H3K4me3 and H3K27ac, alter the promoter regions of genes responsible for myelination, affecting myelin synthesis. MS exhibits chromosomal instability and copy number variations in immune-regulatory gene loci, contributing to the elevated expression of genes for pro-inflammatory cytokines (TNF-α, IL-6) and reductions in anti-inflammatory molecules (IL-10, TGF-β1). Vitamin D deficiency correlates with compromised immune regulation through hypermethylation and reduced chromatin accessibility of vitamin D receptor (VDR) dysfunction and is reported to be associated with dopaminergic neuronal loss. Vitamin D supplementation demonstrates therapeutic potential through binding with VDR, which facilitates nuclear translocation and subsequent transcriptional activation of target genes via vitamin D response elements (VDREs), resulting in suppression of NF-κB signalling, enhancement of regulatory T-cell (Treg) responses due to upregulation of specific genes like FOXP3, downregulation of pro-inflammatory pathways, and potential restoration of the chromatin accessibility of oligodendrocyte-specific gene promoters, which normalizes oligodendrocyte activity. Identification of differentially methylated regions (DMRs) and differentially expressed genes (DEGs) that are in proximity to VDR-mediated gene regulation supports vitamin D supplementation as a promising, economically viable, and sustainable therapeutic strategy for MS. This systematic review integrates clinical evidence and eventual bioinformatical meta-analyses that reference transcriptome and methylome profiling and identify prospective molecular targets that represent potential genetic and epigenetic biomarkers for personalized therapeutic intervention. Full article
Show Figures

Figure 1

13 pages, 2885 KB  
Article
Isopropanol Electro-Oxidation on PtCu Alloys for Aqueous Organic Redox Chemistry Toward Energy Storage
by Jinyao Tang, Xiaochen Shen, Laura Newsom, Rongxuan Xie, Parsa Pishva, Yanlin Zhu, Bin Liu and Zhenmeng Peng
Molecules 2025, 30(19), 4027; https://doi.org/10.3390/molecules30194027 - 9 Oct 2025
Viewed by 421
Abstract
Integration of renewable energy into modern power grids remains limited by intermittency and the need for reliable energy storage. Redox flow batteries (RFBs) are promising for large-scale energy storage, yet their widespread adoption is hindered by the high cost. In this study, we [...] Read more.
Integration of renewable energy into modern power grids remains limited by intermittency and the need for reliable energy storage. Redox flow batteries (RFBs) are promising for large-scale energy storage, yet their widespread adoption is hindered by the high cost. In this study, we investigate isopropanol as a redox-active species with Pt-Cu alloy electrocatalysts for aqueous-organic RFBs. A series of PtxCu catalysts with varying Pt:Cu ratios were synthesized and studied for isopropanol electro-oxidation reaction (IPAOR) performance. Among them, PtCu demonstrated the best performance, achieving a low activation energy of 14.4 kJ/mol at 0.45 V vs. RHE and excellent stability at 1 M isopropanol (IPA) concentration. Kinetic analysis and in situ attenuated total reflectance-Fourier transform infrared (ATR-FTIR) spectroscopy revealed significantly reduced acetone accumulation on PtCu compared to pure Pt, indicating enhanced resistance to catalyst poisoning. Density functional theory (DFT) calculations further identified the first proton-coupled electron transfer (PCET) as the rate-determining step (RDS) with C-H bond scission as the preferred pathway on PtCu. A proof-of-concept PtCu-catalyzed H-cell demonstrated stable cycling over 200 cycles, validating the feasibility of IPA as a low-cost, regenerable redox couple. These findings highlight PtCu-catalyzed IPA/acetone(ACE) chemistry as a promising platform for next-generation aqueous-organic RFBs. Full article
(This article belongs to the Section Electrochemistry)
Show Figures

Graphical abstract

19 pages, 1644 KB  
Article
Omicron Subvariants Infection Kinetics and Nirmatrelvir Efficacy in Transgenic K18-hACE2 Mice
by Vijeta Sharma, Enriko Dolgov, Taylor Tillery, Camila Mendez Romero, Alberto Rojas-Triana, Diana M. Villalba Guzman, Kira Goldgirsh, Risha Rasheed, Irene Gonzalez-Jimenez, Nadine Alvarez, Steven Park, Madhuvika Murugan, Andrew M. Nelson and David S. Perlin
Int. J. Mol. Sci. 2025, 26(19), 9509; https://doi.org/10.3390/ijms26199509 - 29 Sep 2025
Viewed by 611
Abstract
The persistent evolution of SARS-CoV-2 has led to the emergence of antigenically distinct Omicron subvariants exhibiting increased transmissibility, immune evasion, and altered pathogenicity. Among these, recent subvariants such as JN.1, KP.3.1.1, and LB.1 possess unique antigenic and virological features, underscoring the need for [...] Read more.
The persistent evolution of SARS-CoV-2 has led to the emergence of antigenically distinct Omicron subvariants exhibiting increased transmissibility, immune evasion, and altered pathogenicity. Among these, recent subvariants such as JN.1, KP.3.1.1, and LB.1 possess unique antigenic and virological features, underscoring the need for continued surveillance and therapeutic evaluation. As vaccines and commercial monoclonal antibodies show reduced effectiveness against these variants, the role of direct-acting antivirals, such as Nirmatrelvir, targeting conserved viral elements like the main protease inhibitor, becomes increasingly crucial. In this study, we investigated the replication kinetics, host immune responses, and therapeutic susceptibility of three recently circulating Omicron subvariants in the K18-hACE2 transgenic mouse model, using the SARS-CoV-2 parent WA1/2020 strain as a reference. Omicron subvariants exhibited a marked temporal shift in viral infection kinetics characterized by an early lung viral titer peak (~7–8 Log PFU) at 2 days post-infection (dpi), followed by a decline (1–3 Log PFU) by 4 dpi. Pulmonary cytokine and chemokine responses (GM-CSF, TNF-α, IL-1β, IL-6) showed an earlier increase in subvariant-infected mice compared to a gradual response in WA1/2020 infection. Notably, Nirmatrelvir treatment led to significant reductions in lung viral titers in subvariant-infected mice compared to WA1/2020, surpassing its efficacy against the parent strain. These findings highlight that infection with Omicron subvariants yields a broad dynamic range in viral burden with minimum variability, while retaining a prominent therapeutic response to Nirmatrelvir. This study provides insights into the emerging subvariants’ pathogenesis and therapeutic responsiveness, reinforcing the importance of continued variant monitoring and the development of effective countermeasures. Full article
Show Figures

Graphical abstract

26 pages, 2093 KB  
Article
Preclinical Evaluation of the Efficacy of α-Difluoromethylornithine and Sulindac Against SARS-CoV-2 Infection
by Natalia A. Ignatenko, Hien T. Trinh, April M. Wagner, Eugene W. Gerner, Christian Bime, Chiu-Hsieh Hsu and David G. Besselsen
Viruses 2025, 17(10), 1306; https://doi.org/10.3390/v17101306 - 26 Sep 2025
Viewed by 687
Abstract
Despite numerous research efforts and several effective vaccines and therapies developed against coronavirus disease 2019 (COVID-19), drug repurposing remains an attractive alternative approach for treatment of SARS-CoV-2 variants and other viral infections that may emerge in the future. Cellular polyamines support viral propagation [...] Read more.
Despite numerous research efforts and several effective vaccines and therapies developed against coronavirus disease 2019 (COVID-19), drug repurposing remains an attractive alternative approach for treatment of SARS-CoV-2 variants and other viral infections that may emerge in the future. Cellular polyamines support viral propagation and tumor growth. Here we tested the antiviral activity of two polyamine metabolism-targeting drugs, an irreversible inhibitor of polyamine biosynthesis, α-difluoromethylornithine (DFMO), and a non-steroidal anti-inflammatory drug (NSAID), Sulindac, which have been previously evaluated for colon cancer chemoprevention. The drugs were tested as single agents and in combination in the human Calu-3 lung adenocarcinoma and Caco-2 colon adenocarcinoma cell lines and the K18-hACE2 transgenic mouse model of severe COVID-19. In the infected human cell lines, the DFMO/Sulindac combination significantly suppressed SARS-CoV-2 N1 Nucleocapsid mRNA by interacting synergistically when cells were pretreated with drugs and additively when treatment was applied to the infected cells. The Sulindac alone and DFMO/Sulindac combination treatments also suppressed the expression of the viral Spike protein and the host angiotensin-converting enzyme 2 (ACE2). In K18-hACE2 mice, the antiviral activity of DFMO and Sulindac as single agents and in combination was tested as prophylaxis (drug supplementation started 7 days before infection) or as treatment (drug supplementation started 24 h post-infection) at the doses equivalent to patient chemoprevention trials (835 ppm DFMO and 167 ppm Sulindac). The drugs’ antiviral activity in vivo was evaluated by measuring the clinical (survival rates and clinical scores), viral (viral load and virus infectivity), and biochemical (plasma polyamine, Sulindac, and Sulindac metabolite levels) endpoints. Prophylaxis with DFMO and Sulindac as single agents significantly increased survival rates in the young male mice (p = 0.01 and p = 0.027, respectively), and the combination was effective in the aged male mice (p = 0.042). Young female mice benefited the most from the prophylaxis with Sulindac alone (p = 0.001) and the DFMO/Sulindac combination (p = 0.018), while aged female mice did not benefit significantly from any intervention. Treatment of SARS-CoV-2-infected animals with DFMO or/and Sulindac did not significantly improve their survival rates. Overall, our studies demonstrated that DFMO and Sulindac administration as the prophylaxis regimen provided strong protection against the lethal outcome of SARS-CoV-2 infection and that male mice benefited more from the polyamine-targeted antiviral treatment than female mice. Our findings underscore the importance of evaluation of the antiviral activity of the drugs in the context of sex and age. Full article
(This article belongs to the Section Coronaviruses)
Show Figures

Graphical abstract

20 pages, 4577 KB  
Article
Epigenetic Alterations in PAH-Induced Childhood Asthma: An Intervention Using Sulforaphane
by Xinyao Jiang, Xinfeng Xu, Jinyan Hui, Yuling Bao, Shuyuan Cao and Qian Wu
Toxics 2025, 13(10), 809; https://doi.org/10.3390/toxics13100809 - 23 Sep 2025
Viewed by 602
Abstract
DNA methylation holds promise for the early detection of tissue damage, making it crucial for identifying polycyclic aromatic hydrocarbon (PAH)-associated epigenetic biomarkers in childhood asthma. Sulforaphane (SFN), as a potential epigenetic modulator, can alleviate the adverse effects of environmental pollutants. This study quantified [...] Read more.
DNA methylation holds promise for the early detection of tissue damage, making it crucial for identifying polycyclic aromatic hydrocarbon (PAH)-associated epigenetic biomarkers in childhood asthma. Sulforaphane (SFN), as a potential epigenetic modulator, can alleviate the adverse effects of environmental pollutants. This study quantified serum PAHs in 370 children via gas chromatography–mass spectrometry, assessed the methylation of target genes using bisulfite sequencing PCR (BSP), and performed mediation analysis to estimate the mediating effects of methylation levels between PAHs and childhood asthma. Murine models exposed to PAHs prenatally or postnatally, with offspring challenged with ovalbumin (OVA), were analyzed for lung DNA methylation. In vitro, HBE cells and HBSMCs treated with benzo(a)pyrene (BaP) and/or SFN were tested for inflammatory cytokines, methylation-related enzymes, and matrix metallopeptidase 9 (MMP9) modifications. The results showed total PAHs were associated with childhood asthma, with mediating effects of long interspersed nuclear element-1 (LINE-1) methylation. Prenatal PAH exposure enriched differentially methylated genes in the extracellular matrix (ECM)-receptor interaction pathway, while postnatal exposure enriched those in purine metabolism, and postnatal exposure also elevated Mmp9 expression via hypomethylation. BaP increased the expression of interferon gamma (IFN-γ), interleukin-4 (IL-4), interleukin-17A (IL-17A), transforming growth factor beta 1 (TGF-β), and ten-eleven translocation methylcytosine dioxygenases (TETs), and it upregulated MMP9 via enhancer hypomethylation and H3K27ac enrichment, while SFN reversed these effects by downregulating histone methyltransferase (HMT), leading to reduced H3K4me1 and subsequent H3K27ac depletion, thus suppressing MMP9 transcription. This study demonstrates that DNA methylation mediates PAH–childhood asthma associations, with distinct patterns in different exposure windows; MMP9 could serve as a crucial target for epigenetic modification during lung inflammation induced by PAH exposure, and SFN reverses PAH-induced epigenetic changes, aiding prevention strategies. Full article
(This article belongs to the Special Issue Emerging Pollutants in the Air and Health Risks)
Show Figures

Graphical abstract

Back to TopTop