Identification of the High-Affinity Potassium Transporter Gene Family in Perennial Ryegrass (Lolium perenne) and Its Potential Role in Salt Stress
Abstract
1. Introduction
2. Materials and Methods
2.1. Plant Materials and Growth Conditions
2.2. Salt Stress Treatments
2.3. Ion Accumulation Analysis
2.4. Identification and Annotation of HKT Family Genes
2.5. Phylogenetic and Sequence Analysis of Genes of the HKT Family
2.6. Structural Analysis of Conserved Motifs and Genes of the HKT Family
2.7. Quantitative Reverse Transcription Polymerase Chain Reaction (qRT-PCR) Analysis of HKT Genes
2.8. In Situ Hybridization Assay of LpHKT1c
3. Results
3.1. Identification of the HKT Gene Family in L. perenne
3.2. Multiple Sequence Alignment of HKT Proteins
3.3. Phylogenetic Tree of LpHKT Genes
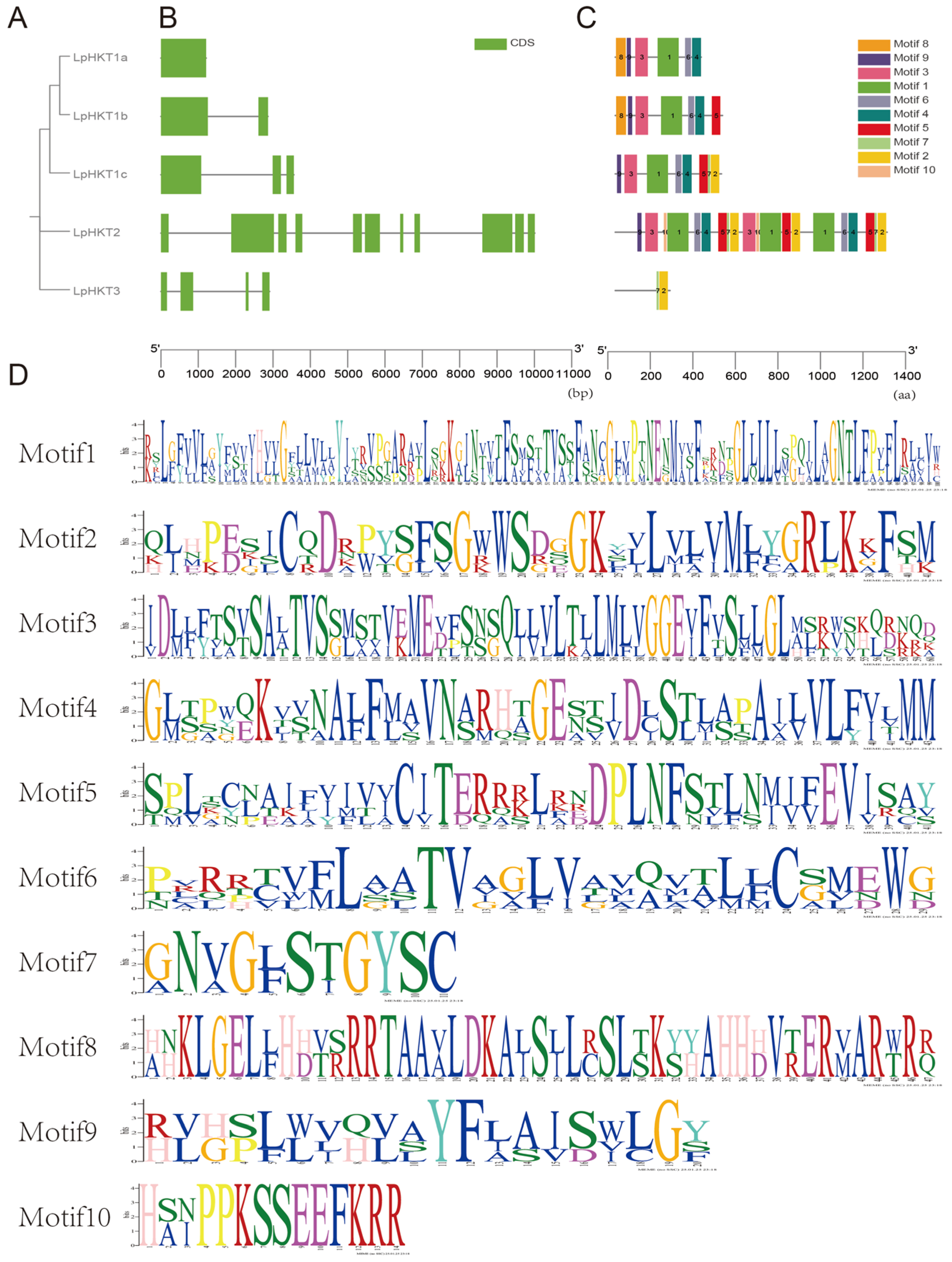
3.4. Gene Structures and Conserved Motif Analysis of LpHKT Genes
3.5. Promoter Cis-Acting Element Analysis of LpHKT Genes
3.6. Expression Profiles of LpHKT Genes
3.7. Ion Accumulation After Salt Treatment
4. Discussion
4.1. Classification and Evolutionary Features of the HKT Gene Family
4.2. Dynamic Expression and Functional Roles of HKT Genes Under Salt Stress
4.3. Promoter Cis-Elements and Multi-Stress Responsiveness
5. Conclusions
Supplementary Materials
Author Contributions
Funding
Institutional Review Board Statement
Informed Consent Statement
Data Availability Statement
Acknowledgments
Conflicts of Interest
References
- Yang, X.; Hu, R.; Sun, F.; Shen, S.; Zhang, M.; Liu, Y.; Zhang, Y.; Du, H.; Lu, K.; Qu, C.; et al. Identification of the High-Affinity Potassium Transporter gene family (HKT) in Brassica U-triangle species and its potential roles in abiotic stress in Brassica napus L. Plants 2023, 12, 3768. [Google Scholar] [CrossRef]
- Hu, T.; Zhang, X.Z.; Sun, J.M.; Li, H.Y.; Fu, J.M. Leaf functional trait variation associated with salt tolerance in perennial ryegrass. Plant Biol. 2014, 16, 107–116. [Google Scholar] [CrossRef]
- Rus, A.; Yokoi, S.; Sharkhuu, A.; Reddy, M.; Lee, B.H.; Matsumoto, T.K.; Koiwa, H.; Zhu, J.K.; Bressan, R.A.; Hasegawa, P.M. AtHKT1 is a salt tolerance determinant that controls Na(+) entry into plant roots. Proc. Natl. Acad. Sci. USA 2001, 98, 14150–14155. [Google Scholar] [CrossRef]
- Rus, A.; Lee, B.H.; Muñoz-Mayor, A.; Sharkhuu, A.; Miura, K.; Zhu, J.K.; Bressan, R.A.; Hasegawa, P.M. AtHKT1 facilitates Na+ homeostasis and K+ nutrition in planta. Plant Physiol. 2004, 136, 2500–2511. [Google Scholar] [CrossRef] [PubMed]
- Xue, S.; Yao, X.; Luo, W.; Jha, D.; Tester, M.; Horie, T.; Schroeder, J.I. AtHKT1;1 mediates nernstian sodium channel transport properties in Arabidopsis root stelar cells. PLoS ONE 2011, 6, e24725. [Google Scholar] [CrossRef] [PubMed]
- Sunarpi; Horie, T.; Motoda, J.; Kubo, M.; Yang, H.; Yoda, K.; Horie, R.; Chan, W.Y.; Leung, H.Y.; Hattori, K.; et al. Enhanced salt tolerance mediated by AtHKT1 transporter-induced Na unloading from xylem vessels to xylem parenchyma cells. Plant J. 2005, 44, 928–938. [Google Scholar] [CrossRef]
- Cotsaftis, O.; Plett, D.; Shirley, N.; Tester, M.; Hrmova, M. A two-staged model of Na+ exclusion in rice explained by 3D modeling of HKT transporters and alternative splicing. PLoS ONE 2012, 7, e39865. [Google Scholar] [CrossRef]
- Li, H.; Xu, G.; Yang, C.; Yang, L.; Liang, Z. Genome-wide identification and expression analysis of HKT transcription factor under salt stress in nine plant species. Ecotoxicol. Environ. Saf. 2019, 171, 435–442. [Google Scholar] [CrossRef]
- Huang, B.; Liao, Q.; Fu, H.; Ye, Z.; Mao, Y.; Luo, J.; Wang, Y.; Yuan, H.; Xin, J. Effect of potassium intake on cadmium transporters and root cell wall biosynthesis in sweet potato. Ecotoxicol. Environ. Saf. 2023, 250, 114501. [Google Scholar] [CrossRef] [PubMed]
- Xiong, J.; Song, J.; Zhao, M.; Lu, X.; Chen, Y.; Feng, W.; Qiao, Y.; Li, W. Synergistic ecological remediation of tailings in high altitude ecologically fragile areas by ryegrass (Lolium perenne L.) and activated carbon. Int. J. Phytoremediat. 2025, 27, 949–957. [Google Scholar] [CrossRef]
- Wu, Y.Y.; Chen, Q.J.; Chen, M.; Chen, J.; Wang, X.C. Salt-tolerant transgenic perennial ryegrass (Lolium perenne L.) obtained by Agrobacterium tumefaciens-mediated transformation of the vacuolar Na/H antiporter gene. Plant Sci. 2005, 169, 65–73. [Google Scholar] [CrossRef]
- Xu, H.S.; Guo, S.M.; Zhu, L.; Xing, J.C. Growth, physiological and transcriptomic analysis of the perennial ryegrass Lolium perenne in response to saline stress. R. Soc. Open Sci. 2020, 7, 200637. [Google Scholar] [CrossRef]
- Hu, L.; Li, H.; Pang, H.; Fu, J. Responses of antioxidant gene, protein and enzymes to salinity stress in two genotypes of perennial ryegrass (Lolium perenne) differing in salt tolerance. J. Plant Physiol. 2012, 169, 146–156. [Google Scholar] [CrossRef]
- Meng, Q.; Yan, M.; Zhang, J.; Zhang, Q.; Zhang, X.; Yang, Z.; Luo, Y.; Wu, W. Humic acids enhance salt stress tolerance associated with pyrroline 5-carboxylate synthetase gene expression and hormonal alteration in perennial ryegrass (Lolium perenne L.). Front. Plant Sci. 2023, 14, 1272987. [Google Scholar] [CrossRef] [PubMed]
- Bolaric, S.; Barth, S.; Melchinger, A.E.; Posselt, U.K. Molecular genetic diversity within and among German ecotypes in comparison to European perennial ryegrass cultivars. Plant Breed. 2005, 124, 257–262. [Google Scholar] [CrossRef]
- Ghariani, S.; Trifi-Farah, N.; Chakroun, M.; Marghali, S.; Marrakchi, M. Genetic diversity in Tunisian perennial ryegrass revealed by ISSR markers. Genet. Resour. Crop Evol. 2003, 50, 809–815. [Google Scholar] [CrossRef]
- Riedelsberger, J.; Miller, J.K.; Valdebenito-Maturana, B.; Pineros, M.A.; Gonzalez, W.; Dreyer, I. Plant HKT channels: An updated view on structure, function and gene regulation. Int. J. Mol. Sci. 2021, 22, 1892. [Google Scholar] [CrossRef]
- Huang, S.; Spielmeyer, W.; Lagudah, E.S.; Munns, R. Comparative mapping of HKT genes in wheat, barley, and rice, key determinants of Na+ transport, and salt tolerance. J. Exp. Bot. 2008, 59, 927–937. [Google Scholar] [CrossRef] [PubMed]
- Huang, L.; Kuang, L.H.; Wu, L.Y.; Shen, Q.F.; Han, Y.; Jiang, L.X.; Wu, D.Z.; Zhang, G.P. The HKT transporter HvHKT1;5 negatively regulates salt tolerance. Plant Physiol. 2020, 182, 584–596. [Google Scholar] [CrossRef]
- Ren, Z.J.; Liu, Y.; Kang, D.; Fan, K.J.; Wang, C.Y.; Wang, G.Y.; Liu, Y.J. Two alternative splicing variants of maize confer salt tolerance in transgenic tobacco plants. Plant Cell Tissue Organ Cult. 2015, 123, 569–578. [Google Scholar] [CrossRef]
- Zhang, S.; Tong, Y.; Li, Y.; Cheng, Z.M.; Zhong, Y. Genome-wide identification of the HKT genes in five Rosaceae species and expression analysis of HKT genes in response to salt-stress in Fragaria vesca. Genes Genom. 2019, 41, 325–336. [Google Scholar] [CrossRef]
- Finn, R.D.; Mistry, J.; Tate, J.; Coggill, P.; Heger, A.; Pollington, J.E.; Gavin, O.L.; Gunasekaran, P.; Ceric, G.; Forslund, K.; et al. The Pfam protein families database. Nucleic Acids Res. 2010, 38, D211–D222. [Google Scholar] [CrossRef]
- Finn, R.D.; Clements, J.; Eddy, S.R. HMMER web server: Interactive sequence similarity searching. Nucleic Acids Res. 2011, 39, W29–W37. [Google Scholar] [CrossRef]
- Letunic, I.; Doerks, T.; Bork, P. SMART: Recent updates, new developments and status in 2015. Nucleic Acids Res 2015, 43, D257–D260. [Google Scholar] [CrossRef]
- Letunic, I.; Bork, P. 20 years of the SMART protein domain annotation resource. Nucleic Acids Res. 2018, 46, D493–D496. [Google Scholar] [CrossRef]
- Kong, L.; Zhang, Y.; Ye, Z.-Q.; Liu, X.-Q.; Zhao, S.-Q.; Wei, L.; Gao, G. CPC: Assess the protein-coding potential of transcripts using sequence features and support vector machine. Nucleic Acids Res. 2007, 35, W345–W349. [Google Scholar] [CrossRef]
- Tamura, K.; Stecher, G.; Peterson, D.; Filipski, A.; Kumar, S. MEGA6: Molecular evolutionary genetics analysis version 6.0. Mol. Biol. Evol. 2013, 30, 2725–2729. [Google Scholar] [CrossRef] [PubMed]
- Chen, C.J.; Wu, Y.; Li, J.W.; Wang, X.; Zeng, Z.H.; Xu, J.; Liu, Y.L.; Feng, J.T.; Chen, H.; He, Y.H.; et al. TBtools-II: A “one for all, all for one”bioinformatics platform for biological big-data mining. Mol. Plant 2023, 16, 1733–1742. [Google Scholar] [CrossRef] [PubMed]
- Lescot, M.; Dehais, P.; Thijs, G.; Marchal, K.; Moreau, Y.; Van de Peer, Y.; Rouze, P.; Rombauts, S. PlantCARE, a database of plant cis-acting regulatory elements and a portal to tools for in silico analysis of promoter sequences. Nucleic Acids Res. 2002, 30, 325–327. [Google Scholar] [CrossRef]
- Horie, T.; Costa, A.; Kim, T.H.; Han, M.J.; Horie, R.; Leung, H.Y.; Miyao, A.; Hirochika, H.; An, G.; Schroeder, J.I. Rice OsHKT2;1 transporter mediates large Na+ influx component into K+-starved roots for growth. Embo J. 2007, 26, 3003–3014. [Google Scholar] [CrossRef] [PubMed]
- Yao, X.; Horie, T.; Xue, S.; Leung, H.Y.; Katsuhara, M.; Brodsky, D.E.; Wu, Y.; Schroeder, J.I. Differential sodium and potassium transport selectivities of the rice OsHKT2;1 and OsHKT2;2 transporters in plant cells. Plant Physiol. 2010, 152, 341–355. [Google Scholar] [CrossRef]
- Kanno, S.; Fujimura, S.; Takahashi, J.; Li, C.; Shinano, T.; Nakamura, S.I.; Leonhardt, N.; Furukawa, J. Rice Na(+) absorption mediated by OsHKT2;1 affected Cs(+) translocation from root to shoot under low K(+) environments. Front. Plant Sci. 2024, 15, 1477223. [Google Scholar] [CrossRef]
- Ullah, M.A.; Abdullah-Zawawi, M.R.; Razalli, I.I.; Sukiran, N.L.; Uddin, M.I.; Zainal, Z. Overexpression of rice High-affinity Potassium Transporter gene OsHKT1;5 improves salinity and drought tolerance in Arabidopsis. Mol. Biol. Rep. 2024, 52, 40. [Google Scholar] [CrossRef]
- Jiang, Z.; Song, G.; Shan, X.; Wei, Z.; Liu, Y.; Jiang, C.; Jiang, Y.; Jin, F.; Li, Y. Association analysis and identification of ZmHKT1;5 variation with salt-stress tolerance. Front. Plant Sci. 2018, 9, 1485. [Google Scholar] [CrossRef]
- Zhang, M.; Cao, Y.; Wang, Z.; Wang, Z.Q.; Shi, J.; Liang, X.; Song, W.; Chen, Q.; Lai, J.; Jiang, C. A retrotransposon in an HKT1 family sodium transporter causes variation of leaf Na(+) exclusion and salt tolerance in maize. New Phytol. 2018, 217, 1161–1176. [Google Scholar] [CrossRef] [PubMed]
- Cao, Y.; Liang, X.; Yin, P.; Zhang, M.; Jiang, C. A domestication-associated reduction in K(+) -preferring HKT transporter activity underlies maize shoot K(+) accumulation and salt tolerance. New Phytol. 2019, 222, 301–317. [Google Scholar] [CrossRef]
- Xu, Y.; Yan, Y.; Zhou, T.; Chun, J.; Tu, Y.; Yang, X.; Qin, J.; Ou, L.; Ye, L.; Liu, F. Genome-wide transcriptome and gene family analysis reveal candidate genes associated with potassium uptake of maize colonized by arbuscular mycorrhizal fungi. BMC Plant Biol. 2024, 24, 838. [Google Scholar] [CrossRef] [PubMed]
- Shkolnik-Inbar, D.; Adler, G.; Bar-Zvi, D. ABI4 downregulates expression of the sodium transporter HKT1;1 in Arabidopsis roots and affects salt tolerance. Plant J 2013, 73, 993–1005. [Google Scholar] [CrossRef]
- Colebrook, E.H.; Thomas, S.G.; Phillips, A.L.; Hedden, P. The role of gibberellin signalling in plant responses to abiotic stress. J. Exp. Biol. 2014, 217, 67–75. [Google Scholar] [CrossRef]










| Gene ID | Name | Length (aa) | Mw (kDa) | pI | TrkH Domian |
|---|---|---|---|---|---|
| SNK15_009548 | LpHKT1a | 404 | 43.7 | 8.6 | 196–404 |
| SNK15_009550 | LpHKT1b | 504 | 55.2 | 9.95 | 214–421 |
| SNK15_032959 | LpHKT1c | 499 | 55.1 | 8.47 | 150–489 |
| SNK15_037153 | LpHKT2 | 1278 | 142.1 | 9.06 | 239–451; 492–537; 594–779; 936–1148; 1187–1236 |
| SNK15_009547 | LpHKT3 | 257 | 28.5 | 8.18 | 190–257 |
Disclaimer/Publisher’s Note: The statements, opinions and data contained in all publications are solely those of the individual author(s) and contributor(s) and not of MDPI and/or the editor(s). MDPI and/or the editor(s) disclaim responsibility for any injury to people or property resulting from any ideas, methods, instructions or products referred to in the content. |
© 2025 by the authors. Licensee MDPI, Basel, Switzerland. This article is an open access article distributed under the terms and conditions of the Creative Commons Attribution (CC BY) license (https://creativecommons.org/licenses/by/4.0/).
Share and Cite
Song, X.; Hong, X.; Zeng, H.; Su, P.; Sun, M. Identification of the High-Affinity Potassium Transporter Gene Family in Perennial Ryegrass (Lolium perenne) and Its Potential Role in Salt Stress. Genes 2025, 16, 1341. https://doi.org/10.3390/genes16111341
Song X, Hong X, Zeng H, Su P, Sun M. Identification of the High-Affinity Potassium Transporter Gene Family in Perennial Ryegrass (Lolium perenne) and Its Potential Role in Salt Stress. Genes. 2025; 16(11):1341. https://doi.org/10.3390/genes16111341
Chicago/Turabian StyleSong, Xin, Xixiong Hong, Huilan Zeng, Peipei Su, and Minshan Sun. 2025. "Identification of the High-Affinity Potassium Transporter Gene Family in Perennial Ryegrass (Lolium perenne) and Its Potential Role in Salt Stress" Genes 16, no. 11: 1341. https://doi.org/10.3390/genes16111341
APA StyleSong, X., Hong, X., Zeng, H., Su, P., & Sun, M. (2025). Identification of the High-Affinity Potassium Transporter Gene Family in Perennial Ryegrass (Lolium perenne) and Its Potential Role in Salt Stress. Genes, 16(11), 1341. https://doi.org/10.3390/genes16111341
