Sign in to use this feature.

Years

Between: -

Subjects

remove_circle_outline
remove_circle_outline
remove_circle_outline
remove_circle_outline
remove_circle_outline
remove_circle_outline
remove_circle_outline
remove_circle_outline
remove_circle_outline

Journals

remove_circle_outline
remove_circle_outline
remove_circle_outline
remove_circle_outline
remove_circle_outline
remove_circle_outline

Article Types

Countries / Regions

remove_circle_outline
remove_circle_outline
remove_circle_outline
remove_circle_outline
remove_circle_outline

Search Results (594)

Search Parameters:
Keywords = GWAS population

Order results
Result details
Results per page
Select all
Export citation of selected articles as:
13 pages, 1468 KB  
Article
Genome-Wide Association Analysis and Candidate Gene Prediction of Wheat Wet Gluten Content
by Congcong Liu, Lei Zeng, Cong Wang, Linlin Jia, Wenxu Li, Ziju Dai, Maomao Qin, Jinna Hou, Zhensheng Lei and Zhengfu Zhou
Int. J. Mol. Sci. 2026, 27(2), 827; https://doi.org/10.3390/ijms27020827 - 14 Jan 2026
Abstract
The wet gluten content (WGC) of wheat is a key indicator of wheat-processing quality, and its genetic basis is extremely critical in breeding. This study evaluated the WGC of 207 wheat accessions under three growing seasons from a natural population. Nine quantitative trait [...] Read more.
The wet gluten content (WGC) of wheat is a key indicator of wheat-processing quality, and its genetic basis is extremely critical in breeding. This study evaluated the WGC of 207 wheat accessions under three growing seasons from a natural population. Nine quantitative trait loci (QTLs) explained 7.61–15.18% of phenotypic variation in a genome-wide association study (GWAS) using a 660K SNP array. Among them, qWGC6B.2 on chromosome 6BL was consistently detected across multiple environments, accounting for 10.08–12.27% of variation. Incorporating grain transcriptome data led to the identification of TaWGC6B.1 (TraesCS6B02G386700), which is highly expressed in developing endosperm and strongly correlated with WGC. A competitive allele specific PCR (KASP) marker development and validation indicated that the Whaas68366_GG allele significantly enhanced gene expression and WGC. This study identified key genes and molecular markers, providing theoretical and technical support for WGC genetic improvement in wheat (Triticum aestivum L.). Full article
(This article belongs to the Special Issue Molecular Research on Crop Quality)
Show Figures

Figure 1

12 pages, 2670 KB  
Article
Genome-Wide Association Analysis Dissects the Genetic Architecture of Maize Leaf Inclination Angle and Leaf Area Index
by Meiling Liu, Ke Ding, Xinru Dong, Shuwen Ji, Xinying Kong, Daqiu Sun, Huigang Chen, Yuan Gao, Cong Li, Chunming Bai, Ao Zhang and Yanye Ruan
Agronomy 2026, 16(2), 178; https://doi.org/10.3390/agronomy16020178 - 10 Jan 2026
Viewed by 200
Abstract
Leaf inclination angle (LIA) and leaf area index (LAI) are important components of crop population canopy structure, which affect population photosynthetic production via altering canopy light interception and transmittance, and gas diffusion. In this study, we used a genetically diverse maize population of [...] Read more.
Leaf inclination angle (LIA) and leaf area index (LAI) are important components of crop population canopy structure, which affect population photosynthetic production via altering canopy light interception and transmittance, and gas diffusion. In this study, we used a genetically diverse maize population of 378 inbred lines as materials to detect significantly associated SNPs with LIA and LAI using the mixed linear model (MLM) of genome-wide association study (GWAS). A total of 21 SNPs associated with LIA explain 6.07–10.86% of the phenotypic variation, containing two major-effect SNPs over 10%; 38 SNPs associated with LAI explain 2.91–10.36% of the phenotypic variation, containing one major-effect SNP. One candidate gene, GLCT1, significantly associated with LIA was identified, which might involve cell-wall biosynthesis. In addition, a cascade of SNPs significantly associated with LAI was identified in a single environment, and a candidate gene encoding the bHLH144 transcription factor was found. The results provide a theoretical basis for the selection of maize inbred lines with ideal canopy architecture and further investigation of the genetic mechanism of LIA and LAI. Full article
(This article belongs to the Section Crop Breeding and Genetics)
Show Figures

Figure 1

14 pages, 5510 KB  
Article
Genome-Wide Association Analysis Identifies Agronomic Trait Loci in Quinoa
by Zhike Xu, Fucai Ma, Jiedong Li, Jiansheng Yu, Chengkai Liu, Yun Li, Baolong Liu, Xu Su, Dong Cao and Yunlong Liang
Agronomy 2026, 16(2), 175; https://doi.org/10.3390/agronomy16020175 - 10 Jan 2026
Viewed by 89
Abstract
Understanding the genetic basis of agronomic traits in quinoa adapted to the Qinghai–Tibet Plateau is essential for developing high-yield cultivars, as conventional breeding is constrained by limited molecular tools. In this study, 300 cultivated accessions were evaluated for five quantitative traits, and whole-genome [...] Read more.
Understanding the genetic basis of agronomic traits in quinoa adapted to the Qinghai–Tibet Plateau is essential for developing high-yield cultivars, as conventional breeding is constrained by limited molecular tools. In this study, 300 cultivated accessions were evaluated for five quantitative traits, and whole-genome resequencing generated 3.69 million high-quality SNPs. Population structure analysis and genome-wide association study (GWAS) were conducted, with integration of seed developmental transcriptomes to refine trait-associated loci. A highly admixed genetic background (K = 7) was revealed, and 11 significant QTLs across seven chromosomes were identified, involving genes related to metabolism, transport, and cell-wall formation. Among these, CesA4 (CQ042210) showed a strong association with thousand grain weight (TGW) and a distinct expression maximum at the early seed-filling stage. These results provide a genomic framework for understanding trait variation in plateau-adapted quinoa and highlight promising targets for marker-assisted breeding. Full article
(This article belongs to the Section Crop Breeding and Genetics)
Show Figures

Figure 1

20 pages, 1860 KB  
Article
Population Structure of Genotypes and Genome-Wide Association Studies of Cannabinoids and Terpenes Synthesis in Hemp (Cannabis sativa L.)
by Marjeta Eržen, Andreja Čerenak, Tjaša Cesar and Jernej Jakše
Plants 2026, 15(2), 202; https://doi.org/10.3390/plants15020202 - 8 Jan 2026
Viewed by 177
Abstract
Hemp (Cannabis sativa L.) is one of the oldest cultivated plants in the world. It is a wind-pollinated and heterozygous species, and diverse phenotypes can occur within population varieties. In our study, three different hemp varieties—(‘Carmagnola Selected’ (CS), ‘Tiborszallasi’ (TS) and ‘Finola [...] Read more.
Hemp (Cannabis sativa L.) is one of the oldest cultivated plants in the world. It is a wind-pollinated and heterozygous species, and diverse phenotypes can occur within population varieties. In our study, three different hemp varieties—(‘Carmagnola Selected’ (CS), ‘Tiborszallasi’ (TS) and ‘Finola selection’ (FS))—were grown. Based on visual characteristics, two, five and four phenotypes were identified within CS, TS and FS, respectively. According to Cannabis sativa L. transcriptome data from the Sequence Read Archive (SRA), 4631 single-nucleotide polymorphism (SNP) positions were identified to develop capture probes. DNA was isolated from 171 plants representing selected phenotypes of three cultivars. Next-generation sequencing (NGS) libraries were constructed and hybridized with capture probes for target enrichment. The population structure of the samples was analyzed using SNP data for each genotype. Based on genotype profiles, CS formed a single cluster, while TS and FS were each grouped into two clusters, with phenotypes randomly distributed among them. The GWAS results were visualized using Manhattan plots. Fourteen significant SNPs surpassing the false discovery rate (FDR) of 0.01 were identified for delta-9-tetrahydrocannabinol (delta-9-THC). For cannabigerol (CBG), 12 significant SNPs were detected, and for myrcene, one SNP exceeded the 0.01 FDR threshold. However, plausible genes located 1000 bp to the left and right of the SNP position were identified for all significant SNPs. Full article
(This article belongs to the Section Plant Genetics, Genomics and Biotechnology)
Show Figures

Figure 1

18 pages, 2001 KB  
Article
Uniqueness of Heilongjiang Mandarin Fish (Siniperca chuatsi): Identifying Growth-Related Functional Loci Through Whole-Genome Analysis Across Four Geographic Populations
by Binglin Chen, Zhiying Zou, Wei Xiao, Hong Yang, Ying Zhang, Yongju Luo, Zhongbao Guo, Bo Li, Qingyun Wang, Kai Cui, Xiang Wang and Zhonggui Xie
Vet. Sci. 2026, 13(1), 55; https://doi.org/10.3390/vetsci13010055 - 7 Jan 2026
Viewed by 115
Abstract
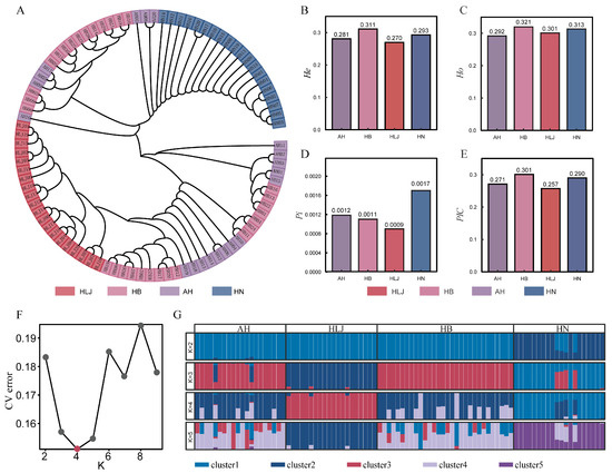
To analyze growth trait differences and genetic characteristics of Siniperca chuatsi from distinct geographic populations, whole-genome resequencing was performed on 90 samples from Heilongjiang (HLJ), Hubei (HB), Hunan (HN), and Anhui (AH), and for the first time, population-unique growth-related loci were detected. Population [...] Read more.
To analyze growth trait differences and genetic characteristics of Siniperca chuatsi from distinct geographic populations, whole-genome resequencing was performed on 90 samples from Heilongjiang (HLJ), Hubei (HB), Hunan (HN), and Anhui (AH), and for the first time, population-unique growth-related loci were detected. Population structure analysis indicated that the four populations were genetically distinct (K = 4). A preliminary Genome-Wide Association Study (GWAS) revealed 26 significant growth-related SNPs linked to 158 potential functional genes, which were primarily enriched in Metabolic pathways, the NOD-like receptor signaling pathway, and Necroptosis, suggesting their possible roles in growth regulation. Non-tag SNP capture within functional genes yielded 24 known significant loci and 118 potentially linked loci. On this basis, one-way ANOVA ultimately identified 13 SNPs significantly associated with growth, and their advantageous genotypes were characterized. Notably, this study revealed, for the first time, that the HLJ population possesses six population-unique genotypes significantly linked to superior growth traits, which may represent population-restricted candidate markers associated with growth-related variation. The results of this study provide new candidate molecular markers and supporting data that may inform future breeding strategies pending further validation. Full article
Show Figures

Figure 1

13 pages, 1718 KB  
Article
Genomic Variation and GWAS Analysis for Salt Tolerance Discovered in Egyptian Rice Germplasm
by Yueying Wang, Faming Yu, Sirinthorn Kongpraphrut, Congcong Liu, Muhammad Asad Ullah Asad, Salma Kelany, Mengrui Sun, Yuxuan Wang, Yang Lv, Galal Anis, Mohamed Hazman, Qian Qian, Yuexing Wang and Longbiao Guo
Plants 2026, 15(1), 128; https://doi.org/10.3390/plants15010128 - 1 Jan 2026
Viewed by 249
Abstract
Egyptian rice landraces represent a unique genetic reservoir shaped by arid environments, yet their genomic and transcriptional response to salt stress remains largely unexplored. Here, we integrated genomic, transcriptomic, and population genetic analyses to systematically unravel the mechanisms of salt tolerance in this [...] Read more.
Egyptian rice landraces represent a unique genetic reservoir shaped by arid environments, yet their genomic and transcriptional response to salt stress remains largely unexplored. Here, we integrated genomic, transcriptomic, and population genetic analyses to systematically unravel the mechanisms of salt tolerance in this vital germplasm. Resequencing 56 Egyptian accessions uncovered a treasure trove of genetic variation, including 18,204 novel SNPs. An expanded GWAS on 258 accessions discovered 17 novel loci for salt tolerance. Parallel RNA-Seq analysis of a salt-tolerant-susceptible pair (Giza 176 vs. 9311) under stress delineated a defense network centered on phenylpropanoid and lipid metabolic pathways in the tolerant genotype. The power of our integrated approach was exemplified by the convergent identification of ONAC063, where GWAS loci, transcriptional responsiveness, and haplotype-phenotype association collectively validated its role. Furthermore, selection sweep analysis highlighted 62 candidate genes under divergent selection. Our study not only positions Egyptian rice as a key resource for allele mining but also establishes a robust multi-omics pipeline for bridging genetic diversity with complex traits, accelerating the discovery of functional genes for breeding climate-resilient crops. Full article
(This article belongs to the Special Issue Recent Advances in Plant Genetics and Genomics)
Show Figures

Figure 1

15 pages, 3784 KB  
Article
Identification of Novel QTLs for Iron Content and Development of KASP Marker in Wheat Grain
by Chang Liu, Zhankui Zeng, Xueyan Jing, Yue Zhao, Qunxiang Yan, Junge Bi and Chunping Wang
Agriculture 2026, 16(1), 105; https://doi.org/10.3390/agriculture16010105 - 31 Dec 2025
Viewed by 219
Abstract
Wheat (Triticum aestivum L.) is one of the most important staple crops in the world. Iron (Fe) plays a vital role in the growth and development of wheat as an essential nutrient. Meanwhile, Fe is closely associated with human health, as Fe [...] Read more.
Wheat (Triticum aestivum L.) is one of the most important staple crops in the world. Iron (Fe) plays a vital role in the growth and development of wheat as an essential nutrient. Meanwhile, Fe is closely associated with human health, as Fe deficiency anemia can cause fatigue, weakness, heart problems, and so on. In this study, quantitative trait loci (QTLs) for grain Fe content (GFeC) were detected in two populations: a recombinant inbred line (RIL) population with 175 lines derived from a cross between Avocet and Huites (AH population) genotyped with diversity array technology (DArT) and a natural population of 243 varieties (CH population) genotyped by using the 660K single-nucleotide polymorphism (SNP). Three stable QTLs (QGFe.haust-AH-5B, QGFe.haust-AH-6A, and QGFe.haust-AH-7A.2) were identified through QTL mapping with phenotypic variations of 11.55–13.63%, 3.58–9.89%, and 4.81–11.12% in the AH population in four environments. Genetic effects of QGFe.haust-AH-5B, QGFe.haust-AH-6A, and QGFe.haust-AH-7A.2 were shown to significantly increase GFeC by 8.11%, 14.05%, and 5.25%, respectively. One hundred and thirty-three significant SNPs were identified (p < 0.001) through a genome-wide association study (GWAS) for GFeC on chromosomes 1B, 2B, 3A, 3B, 5D, and 7A with phenotypic variations of 5.26–9.88% in the CH population. A novel locus was co-located within the physical interval 689.86 Mb-690.01 Mb in five environments through QTL mapping and GWAS, with one high-confidence gene, TraesCS7A02G499500, which was temporarily designated as TaqFe-7A, involved in GFeC regulation. A Kompetitive allele-specific PCR, KAFe-7A-2, was developed, which was validated in 181 natural populations. Genetic effect analysis revealed that favorable haplotype AA significantly increased GFeC by 4.64% compared to an unfavorable haplotype (p < 0.05). Therefore, this study provides the theoretical basis for cloning the GFeC gene and nutritional fortification breeding. Full article
(This article belongs to the Section Crop Genetics, Genomics and Breeding)
Show Figures

Figure 1

21 pages, 1647 KB  
Review
The Donkey Genome: From Evolutionary Insights to Sustainable Breeding Strategies
by Qifei Zhu, Muhammad Zahoor Khan, Yadi Jing, Mingyang Geng, Xuemin Zhang, Yunfan Zheng, Xianggang Cao, Yongdong Peng and Changfa Wang
Animals 2026, 16(1), 93; https://doi.org/10.3390/ani16010093 - 29 Dec 2025
Viewed by 401
Abstract
Donkeys (Equus asinus) are economically and ecologically important livestock species whose genetic potential remains underexplored. This review synthesizes recent advances in donkey genomics, tracing their evolutionary history while evaluating current applications in selective breeding, conservation genetics, and agricultural management. By integrating [...] Read more.
Donkeys (Equus asinus) are economically and ecologically important livestock species whose genetic potential remains underexplored. This review synthesizes recent advances in donkey genomics, tracing their evolutionary history while evaluating current applications in selective breeding, conservation genetics, and agricultural management. By integrating evidence from population genomics, functional genomics, and comparative evolutionary studies, we summarize major genomic discoveries and identify persistent knowledge gaps, with a focus on translating genomic information into practical breeding outcomes. High-quality reference genomes, population resequencing, and ancient DNA analyses have clarified the African origin, global dispersal history, and environmental adaptation of donkeys. Genome-wide approaches, including GWAS, QTL mapping, and multi-omics analyses, have further identified genes and regulatory pathways associated with thermotolerance, metabolism, reproduction, and milk production. Nevertheless, progress is still limited by small sample sizes, variable sequencing depth, and inconsistencies in phenotyping and bioinformatic pipelines, which constrain cross-population comparisons and practical applications. Addressing these challenges through standardized phenotyping, improved data integration, and collaborative research frameworks will lay the groundwork for effective conservation strategies and sustainable genomic breeding of global donkey populations. Full article
(This article belongs to the Special Issue Advances in Genetic Variability and Selection of Equines)
Show Figures

Figure 1

16 pages, 5299 KB  
Article
GWAS and Selective Sweep Analysis Reveal the Genetic Basis of Papilla Number in the Sea Cucumber (Apostichopus japonicus)
by Yibo Wang, Jian Zhang, Zixin Hong, Fengqin Wang, Zhenping He, Miaomiao Yao, Hai Ren, Shanshan Yu, Qinglin Wang and Chunlong Zhao
Animals 2026, 16(1), 66; https://doi.org/10.3390/ani16010066 - 25 Dec 2025
Viewed by 263
Abstract
Sea cucumber (Apostichopus japonicus) is a commercially important mariculture species in northern China. Papilla number has been recognized as a key economic trait in sea cucumbers. Notably, significant variation in papilla count exists among different populations. The genetic mechanisms controlling papilla [...] Read more.
Sea cucumber (Apostichopus japonicus) is a commercially important mariculture species in northern China. Papilla number has been recognized as a key economic trait in sea cucumbers. Notably, significant variation in papilla count exists among different populations. The genetic mechanisms controlling papilla development are not fully understood. In this study, 72 individuals from six geographically distinct sea cucumber populations (Group N1) and 35 individuals from their offspring (Group N2) were analyzed using reduced-representation genome sequencing (RRGS) and whole-genome resequencing (WGS), respectively. Genome-wide association studies (GWAS) and selective sweep analysis were conducted to identify the biological pathways and genetic basis underlying variation in papilla number. The GWAS analysis identified two single-nucleotide polymorphism (SNP) loci on chromosomes 4 and 14 in the Group N1 that were significantly associated with papilla number. Within the vicinity of two SNPs, 48 genes were annotated as putative candidate genes, six of which have been reported to be associated with growth in A. japonicus or other aquatic animals. Selective sweep analysis identified 23 candidate genes in the JZ vs. YT within Group N1 and 39 candidate genes in the G1 vs. G3 within Group N2. Notably, functional enrichment analysis revealed that the Calcium signaling pathway was significantly enriched in both Group N1 and Group N2. This pathway has been demonstrated to regulate key cellular processes such as cell proliferation and differentiation through the activation of downstream signaling cascades. The intersection of results from parental Group N1 and progeny Group N2 yielded a total of six key biological pathways, including biological process, cellular process, cellular anatomical entity, cellular component, membrane, and binding. Collectively, our findings contribute to a deeper understanding of the genetic mechanisms underlying papilla number variation in A. japonicus and provide valuable insights for genomic selection in breeding programs. Full article
(This article belongs to the Section Aquatic Animals)
Show Figures

Figure 1

14 pages, 2130 KB  
Article
Integrative Multi-Omics Analysis Unveils Candidate Genes and Functional Variants for Growth and Reproductive Traits in Duroc Pigs
by Zhuofan Yan, Xiyue Li, Wenbo Yang, Peng Zhou, Weiya Zhang, Xinyun Li, Liangliang Fu, Jingjin Li and Xiaoyong Du
Animals 2025, 15(24), 3627; https://doi.org/10.3390/ani15243627 - 17 Dec 2025
Viewed by 442
Abstract
Pigs play a vital role in global food security as a major source of animal protein. Enhancing growth and reproductive traits is of great economic importance to the swine industry. To systematically identify genetic determinants underlying key economic traits, we performed an integrative [...] Read more.
Pigs play a vital role in global food security as a major source of animal protein. Enhancing growth and reproductive traits is of great economic importance to the swine industry. To systematically identify genetic determinants underlying key economic traits, we performed an integrative multi-omics analysis in a population of 1624 Duroc pigs, focusing on backfat thickness (BF), loin muscle area (LMA), and total teat number (TTN). Our genome-wide association study (GWAS) identified twenty-one significant single nucleotide polymorphisms (SNPs)—fourteen for BF, three for LMA, and seven for TTN. Candidate genes located within 1 Mb of these SNPs, such as ZC3HAV1L and FAM3A for BF, PTGR2 for LMA, and VRTN and ABCD4 for TTN, were further investigated. Functional genomic annotations revealed that genetic variants near the significant SNPs were enriched in tissue-specific enhancer elements, implying regulatory potential. Transcriptome-wide association study (TWAS) further supported the candidate genes such as ABCD4 and YLPM1 for TTN and predicted several putative functional mutations that may affect transcription factor binding sites. This study demonstrates the power of integrative genomics to prioritize candidate genes and causal variants for animal complex traits, offering valuable resources for future precision breeding in pigs. Full article
(This article belongs to the Special Issue Genetic Improvement in Pigs)
Show Figures

Figure 1

11 pages, 805 KB  
Article
Causal Association Between Psoriasis and Age-Related Macular Degeneration: A Two-Sample Mendelian Randomization Study
by Young Lee, Soojin Kim and Je Hyun Seo
Genes 2025, 16(12), 1489; https://doi.org/10.3390/genes16121489 - 12 Dec 2025
Viewed by 403
Abstract
Background/Objectives: Psoriasis and age-related macular degeneration (AMD) may share immune-related pathophysiologic characteristics. However, few studies have investigated the relationship between psoriasis and AMD. We assessed the possible causal link between psoriasis and AMD in European populations. Methods: Single-nucleotide polymorphisms associated with psoriasis exposure [...] Read more.
Background/Objectives: Psoriasis and age-related macular degeneration (AMD) may share immune-related pathophysiologic characteristics. However, few studies have investigated the relationship between psoriasis and AMD. We assessed the possible causal link between psoriasis and AMD in European populations. Methods: Single-nucleotide polymorphisms associated with psoriasis exposure were employed as instrumental variables (IVs) based on genome-wide significance (p < 5.0 × 108) in the FinnGen genome-wide association study (GWAS). The GWAS data for AMD were obtained from 11 studies performed by the International AMD Genomics Consortium. We performed a two-sample Mendelian randomisation (MR) study to estimate causal effects using the inverse-variance weighted, weighted median, and MR-Egger methods, as well as the MR-Pleiotropy Residual Sum and Outlier (MR-PRESSO) test. Results: We observed significant causal associations of psoriasis with AMD. Using the weighted median method, the odds ratio (OR) was 1.09 (95% CI = [1.03–1.16] and p = 0.005), and using the MR-PRESSO test, the OR was 1.04 (95% CI = [1.00–1.09] and p = 0.043). Conclusions: A potential causal association between psoriasis and AMD underscores the need to investigate inflammation as a risk factor for AMD. Full article
(This article belongs to the Special Issue Genetic Diagnosis and Therapeutics of Eye Diseases)
Show Figures

Figure 1

27 pages, 3053 KB  
Article
Integrative Gene-Centric Analysis Reveals Cellular Pathways Associated with Heritable Breast Cancer Predisposition
by Roei Zucker, Shirel Schreiber, Amos Stern and Michal Linial
Cancers 2025, 17(24), 3969; https://doi.org/10.3390/cancers17243969 - 12 Dec 2025
Viewed by 550
Abstract
Background: Heritable breast cancer (BC) predisposition is strongly influenced by high-penetrance genes such as BRCA1 and BRCA2, but many moderate- and low-penetrance genes remain poorly characterized. Although over 100 loci have been reported, the causal genes often include false positives or uncertain associations. [...] Read more.
Background: Heritable breast cancer (BC) predisposition is strongly influenced by high-penetrance genes such as BRCA1 and BRCA2, but many moderate- and low-penetrance genes remain poorly characterized. Although over 100 loci have been reported, the causal genes often include false positives or uncertain associations. Methods: We applied a gene-centric, integrative approach to multi-ethnic genomic datasets, including the UK Biobank (UKB) and FinnGen (FG). We assessed consistency across multiple GWAS in Open Targets (OT) and additional complementary genetic association approaches, including ExPheWAS, TWAS, and PWAS. Collapsing variant-level effects to a gene-level view enhanced confidence and reaffirmed contributions from genes such as BRCA1, BRCA2, PALB2, CHEK2, and other DNA repair genes. Results: Using this integrative framework, we identified 38 high-confidence BC predisposition genes, including 8 previously reported drivers, 13 supported by multiple lines of evidence, and additional candidates (e.g., APOBEC3A, TNS1, PEX14) with emerging evidence. PWAS revealed several genes with potential recessive effects often missed by standard GWAS. Multi-cohort replication showed robust findings in European ancestry populations, while transferability to other populations was more limited. Conclusions: This work demonstrates the value of a gene-centric, integrative framework for prioritizing high-confidence BC predisposition genes, highlighting associated cellular pathways, and uncovering new candidates for further functional study, providing a reliable foundation for future research. Full article
(This article belongs to the Section Cancer Causes, Screening and Diagnosis)
Show Figures

Figure 1

15 pages, 3348 KB  
Article
Mining Candidate Genes for Kernel-Related Traits and General Combining Ability in Maize Based on Multi-Locus Genome-Wide Association Studies
by Xinyi Liu, Xiaoyan Jia, Fanglin Hu, Liqiang Jian, Yunxiao Zheng, Yongfeng Zhao, Jinjie Guo, Yanru Cui and Liying Zhu
Agronomy 2025, 15(12), 2806; https://doi.org/10.3390/agronomy15122806 - 6 Dec 2025
Viewed by 418
Abstract
Kernel-related traits are important agronomic traits that have a significant impact on maize yield, and the general combining ability (GCA) is one of the most crucial factors in maize breeding. Analyzing the genetic basis of kernel traits and their GCA is essential for [...] Read more.
Kernel-related traits are important agronomic traits that have a significant impact on maize yield, and the general combining ability (GCA) is one of the most crucial factors in maize breeding. Analyzing the genetic basis of kernel traits and their GCA is essential for maize yield improvement. In this study, a natural population including 205 inbred lines and an F1 population comprising 400 hybrids derived from four testers (Mo17, Zheng58, Chang7-2, and E28) were planted at two locations for two consecutive years, and four kernel-related traits were measured. A genome-wide association study (GWAS) was conducted using six multi-locus methods with 76,492 single-nucleotide polymorphism (SNP) markers to detect the SNPs related to four kernel-related traits and the corresponding GCA. A total of 66 and 52 SNPs significantly associated with kernel-related traits and the GCA were identified based on the threshold value of the logarithm of odds (LOD) = 3.0, respectively. Among them, eight SNPs related to the kernel traits and eight SNPs related to the GCA were simultaneously identified by using at least three methods. Finally, a total of 75 candidate genes were identified within the interval of the SNPs co-detected, of which 46 were annotated. The genes and significant SNPs identified in this study will deepen the understanding of the genetic foundation of kernel-related traits and GCAs, and also serve as molecular tools for improving kernel-related traits in maize. Full article
(This article belongs to the Section Crop Breeding and Genetics)
Show Figures

Figure 1

21 pages, 723 KB  
Review
Genetic and Epigenetic Components in the Pathogenesis of Adenomyosis and Endometriosis in Adolescents
by Mario Palumbo, Luigi Della Corte, Mario Ascione, Giuseppe D’Angelo, Dario Colacurci, Giorgio Maria Baldini, Massimiliano Pellicano, Pierluigi Giampaolino and Giuseppe Bifulco
Biomedicines 2025, 13(12), 2988; https://doi.org/10.3390/biomedicines13122988 - 5 Dec 2025
Viewed by 716
Abstract
Background: Adenomyosis and endometriosis are complex, estrogen-dependent gynecological conditions increasingly diagnosed in adolescents. While traditionally considered diseases of reproductive-age women, emerging evidence suggests a possible developmental origin in some cases, with genetic and epigenetic susceptibility playing a central role. Understanding the contribution of [...] Read more.
Background: Adenomyosis and endometriosis are complex, estrogen-dependent gynecological conditions increasingly diagnosed in adolescents. While traditionally considered diseases of reproductive-age women, emerging evidence suggests a possible developmental origin in some cases, with genetic and epigenetic susceptibility playing a central role. Understanding the contribution of hereditary and molecular factors in adolescent-onset forms may offer insights into early pathogenesis, personalized risk stratification and tailored prevention strategies. Objectives: The objectives of this study were to explore the current evidence supporting a genetic contribution to the development of adenomyosis and endometriosis in adolescents and to identify specific genetic variants, molecular pathways and epigenetic mechanisms potentially involved in early-onset disease. Methods: A narrative literature review was conducted using PubMed and Scopus databases up to September 2025. Studies investigating the genetic basis of adenomyosis and endometriosis in adolescents, including familial aggregation, twin studies, GWAS and candidate gene analyses, were included. Results: Evidence from familial clustering and twin studies suggests a significant heritable component in both conditions. Genome-wide association studies have identified susceptibility loci, particularly involving WNT4, VEZT and ESR1, that may be relevant to adolescent-onset disease. Candidate gene studies further highlight the roles of estrogen signalling, inflammatory pathways, extracellular matrix remodelling and emerging epigenetic alterations, including aberrant DNA methylation and chromatin remodelling, which may influence early lesion development. However, most data are derived from adult cohorts, with limited adolescent-specific analyses. Conclusions: Genetic and epigenetic predispositions appear to contribute significantly to the pathogenesis of endometriosis and possibly adenomyosis in adolescents. Further studies targeting early-onset disease are needed to unravel developmental mechanisms and gene–environment interactions unique to this population. Full article
(This article belongs to the Section Molecular Genetics and Genetic Diseases)
Show Figures

Graphical abstract

15 pages, 1267 KB  
Article
Whole-Genome Sequencing of Dorper × Hu Hybrid Sheep for Screening Selection Signatures Associated with Litter Size
by Liying Qiao, Ke Ma, Quanhong Yao, Siying Zhang, Zhixu Pang, Wannian Wang, Ke Cai and Wenzhong Liu
Animals 2025, 15(23), 3505; https://doi.org/10.3390/ani15233505 - 4 Dec 2025
Viewed by 547
Abstract
Sheep are an economically important livestock species, and reproductive performance is a key trait affecting productivity. The Dorper × Hu hybrid sheep (DHS), widely bred in China, provides a valuable model for studying the genetic basis of prolificacy. This study aimed to investigate [...] Read more.
Sheep are an economically important livestock species, and reproductive performance is a key trait affecting productivity. The Dorper × Hu hybrid sheep (DHS), widely bred in China, provides a valuable model for studying the genetic basis of prolificacy. This study aimed to investigate the genomic architecture and identify candidate genes associated with high litter size in DHS using whole-genome selective sweep analysis and genome-wide association study (GWAS). A total of 31 DHS individuals with complete reproductive records were sequenced and compared with publicly available genomic data from 20 Hu sheep (HUS) and 10 Dorper sheep (DPS). Population genetic structure and diversity were assessed using phylogenetic trees, principal component analysis (PCA), and ADMIXTURE analysis. To identify key genomic regions associated with litter size, we performed selective sweep analysis between the polytocous and monotocous subpopulations of DHS using multiple methods within a 50 kb sliding window framework, including FST, θπ ratio, XP-CLR, and XP-EHH; we also conducted GWAS. DHS exhibited a distinct genetic structure with admixed ancestry and elevated genetic diversity. Genetic diversity analysis showed that DHS retained moderate levels of heterozygosity and polymorphism, comparable to or exceeding those of its parental breeds. Comparative analysis between polytocous and monotocous DHS identified reproduction-associated genes, including MUC1, PLCB4, SIN3A, and ELAVL2, enriched in pathways such as ovarian steroidogenesis, insulin secretion, and circadian entrainment. Furthermore, genome-wide association study (GWAS) identified 140 significant loci (p < 10−5) associated with reproductive traits. From these, 10 candidate SNPs were selected for validation through single-marker association analysis in 200 DHS individuals, among which two loci—g.88680390 C>A (SLC24A2/MLLT3) and g.18197516 T>C (ABCA1)—showed significant correlations with litter size. These findings enhance our understanding of the genetic basis of prolificacy in DHS and provide valuable molecular markers for genomic selection in sheep-breeding programs. Full article
Show Figures

Figure 1

Back to TopTop