Sign in to use this feature.

Years

Between: -

Subjects

remove_circle_outline
remove_circle_outline
remove_circle_outline
remove_circle_outline
remove_circle_outline

Journals

Article Types

Countries / Regions

Search Results (26)

Search Parameters:
Keywords = GRHL2

Order results
Result details
Results per page
Select all
Export citation of selected articles as:
14 pages, 1413 KB  
Article
Association Analysis of SNPs in GRHL2 and RORA Genes with Lambing Number in Small-Tailed Han Sheep
by Xiufen Pu, Kai Liu, Xiangyu Wang, Ran Di, Xiaoyun He, Yufang Liu and Mingxing Chu
Animals 2025, 15(10), 1432; https://doi.org/10.3390/ani15101432 - 15 May 2025
Cited by 1 | Viewed by 575
Abstract
As one of the essential reproductive traits in sheep, the lambing number directly affects the economic benefits of the sheep breeding industry [...] Full article
(This article belongs to the Section Animal Genetics and Genomics)
Show Figures

Figure 1

16 pages, 10610 KB  
Article
Enhanced Wound Healing and Autogenesis Through Lentiviral Transfection of Adipose-Derived Stem Cells Combined with Dermal Substitute
by Shiqi Wang, Dinghui Gao, Mingyu Li, Qian Wang, Xuanyu Du and Siming Yuan
Biomedicines 2024, 12(12), 2844; https://doi.org/10.3390/biomedicines12122844 - 13 Dec 2024
Viewed by 4990
Abstract
Background: Burns and chronic ulcers may cause severe skin loss, leading to critical health issues like shock, infection, sepsis, and multiple organ failure. Effective healing of full-thickness wounds may be challenging, with traditional methods facing limitations due to tissue shortage, infection, and lack [...] Read more.
Background: Burns and chronic ulcers may cause severe skin loss, leading to critical health issues like shock, infection, sepsis, and multiple organ failure. Effective healing of full-thickness wounds may be challenging, with traditional methods facing limitations due to tissue shortage, infection, and lack of structural support. Methods: This study explored the combined use of gene transfection and dermal substitutes to improve wound healing. We used the DGTM (genes: DNP63A, GRHL2, TFAP2A, and MYC) factors to transfect adipose-derived stem cells (ADSCs), inducing their differentiation into keratinocytes. These transfected ADSCs were then incorporated into Pelnac® dermal substitutes to enhance vascularization and cellular proliferation for better healing outcomes. Results: Gene transfer using DGTM factors successfully induced keratinocyte differentiation in ADSCs. The application of these differentiated cells with Pelnac® dermal substitute to dermal wounds in mice resulted in the formation of skin tissue with a normal epidermal layer and proper collagen organization. This method alleviates the tediousness of the multiple transfection steps in previous protocols and the safety issues caused by using viral transfection reagents directly on the wound. Additionally, the inclusion of dermal substitutes addressed the lack of collagen and elastic fibers, promoting the formation of tissue resembling healthy skin rather than scar tissue. Conclusion: Integrating DGTM factor-transfected ADSCs with dermal substitutes represents a novel strategy for enhancing the healing of full-thickness wounds. Further research and clinical trials are warranted to optimize and validate this innovative approach for broader clinical applications. Full article
(This article belongs to the Section Biomedical Engineering and Materials)
Show Figures

Figure 1

28 pages, 7926 KB  
Article
Elevated GRHL2 Imparts Plasticity in ER-Positive Breast Cancer Cells
by Christy Zheng, Kaelyn O. Allen, Tianrui Liu, Natalia M. Solodin, Mark B. Meyer, Kelley Salem, Phillipos K. Tsourkas, Sean J. McIlwain, Jessica M. Vera, Erika R. Cromwell, Mary Szatkowski Ozers, Amy M. Fowler and Elaine T. Alarid
Cancers 2024, 16(16), 2906; https://doi.org/10.3390/cancers16162906 - 21 Aug 2024
Viewed by 2524
Abstract
Estrogen receptor (ER)-positive breast cancer is characterized by late recurrences following initial treatment. The epithelial cell fate transcription factor Grainyhead-like protein 2 (GRHL2) is overexpressed in ER-positive breast cancers and is linked to poorer prognosis as compared to ER-negative breast cancers. To understand [...] Read more.
Estrogen receptor (ER)-positive breast cancer is characterized by late recurrences following initial treatment. The epithelial cell fate transcription factor Grainyhead-like protein 2 (GRHL2) is overexpressed in ER-positive breast cancers and is linked to poorer prognosis as compared to ER-negative breast cancers. To understand how GRHL2 contributes to progression, GRHL2 was overexpressed in ER-positive cells. We demonstrated that elevated GRHL2 imparts plasticity with stem cell- and dormancy-associated traits. RNA sequencing and immunocytochemistry revealed that high GRHL2 not only strengthens the epithelial identity but supports a hybrid epithelial to mesenchymal transition (EMT). Proliferation and tumor studies exhibited a decrease in growth and an upregulation of dormancy markers, such as NR2F1 and CDKN1B. Mammosphere assays and flow cytometry revealed enrichment of stem cell markers CD44 and ALDH1, and increased self-renewal capacity. Cistrome analyses revealed a change in transcription factor motifs near GRHL2 sites from developmental factors to those associated with disease progression. Together, these data support the idea that the plasticity and properties induced by elevated GRHL2 may provide a selective advantage to explain the association between GRHL2 and breast cancer progression. Full article
(This article belongs to the Section Molecular Cancer Biology)
Show Figures

Figure 1

16 pages, 3219 KB  
Article
Vitamin D Receptor Regulates the Expression of the Grainyhead-Like 1 Gene
by Agnieszka Taracha-Wisniewska, Emma G. C. Parks, Michal Miller, Lidia Lipinska-Zubrycka, Sebastian Dworkin and Tomasz Wilanowski
Int. J. Mol. Sci. 2024, 25(14), 7913; https://doi.org/10.3390/ijms25147913 - 19 Jul 2024
Cited by 2 | Viewed by 1774
Abstract
Vitamin D plays an important pleiotropic role in maintaining global homeostasis of the human body. Its functions go far beyond skeletal health, playing a crucial role in a plethora of cellular functions, as well as in extraskeletal health, ensuring the proper functioning of [...] Read more.
Vitamin D plays an important pleiotropic role in maintaining global homeostasis of the human body. Its functions go far beyond skeletal health, playing a crucial role in a plethora of cellular functions, as well as in extraskeletal health, ensuring the proper functioning of multiple human organs, including the skin. Genes from the Grainyhead-like (GRHL) family code for transcription factors necessary for the development and maintenance of various epithelia. Even though they are involved in many processes regulated by vitamin D, a direct link between vitamin D-mediated cellular pathways and GRHL genes has never been described. We employed various bioinformatic methods, quantitative real-time PCR, chromatin immunoprecipitation, reporter gene assays, and calcitriol treatments to investigate this issue. We report that the vitamin D receptor (VDR) binds to a regulatory region of the Grainyhead-like 1 (GRHL1) gene and regulates its expression. Ectopic expression of VDR and treatment with calcitriol alters the expression of the GRHL1 gene. The evidence presented here indicates a role of VDR in the regulation of expression of GRHL1 and correspondingly a role of GRHL1 in mediating the actions of vitamin D. Full article
Show Figures

Figure 1

17 pages, 6737 KB  
Article
RSRC2 Expression Inhibits Malignant Progression of Triple-Negative Breast Cancer by Transcriptionally Regulating SCIN Expression
by Nan Zhao, Chunsheng Ni, Shuai Fan, Na Che, Yanlei Li, Song Wang, Yongli Li, Xueyi Dong, Yuhong Guo, Xiulan Zhao and Tieju Liu
Cancers 2024, 16(1), 15; https://doi.org/10.3390/cancers16010015 - 19 Dec 2023
Cited by 11 | Viewed by 1498
Abstract
Triple-negative breast cancer (TNBC) has a shorter survival time and higher mortality rate than other molecular subtypes. RSRC2 is a newly discovered tumor suppressor gene. However, the potential functional mechanism of RSRC2 in TNBC remains unknown so far. Multiple bioinformatics databases were used. [...] Read more.
Triple-negative breast cancer (TNBC) has a shorter survival time and higher mortality rate than other molecular subtypes. RSRC2 is a newly discovered tumor suppressor gene. However, the potential functional mechanism of RSRC2 in TNBC remains unknown so far. Multiple bioinformatics databases were used. A Human Transcriptome Array 2.0 analysis, ChIP-seq analysis, ChIP-qPCR, RT-qPCR, Western blot, cell function assays in vitro and a metastatic mouse model in vivo were performed to demonstrate the role of RSRC2 in TNBC. Through the analysis of various databases, RSRC2 expression was the lowest in TNBC tissues compared to other molecular subtypes. The low expression of RSRC2 was associated with a worse prognosis for patients with breast cancer. The transcriptome array, ChIP-seq and bioinformatics analysis identified that GRHL2 and SCIN might have a close relationship with RSRC2. The functional bioinformatics enrichment analysis and functional cell experiments showed that RSRC2 was involved in cell adhesion, cell proliferation, cell migration and invasion. Furthermore, RSRC2 expression suppressed SCIN expression but not GRHL2 expression. SCIN re-expression in the RSRC2 overexpression cells or SCIN knockdown in the RSRC2 knockdown cells reversed the cellular function caused by RSRC2. Mechanistically, RSRC2 transcriptionally inhibited SCIN expression. In summary, our study reveals that RSRC2 acts as a tumor suppressor in TNBC development and progression through negatively regulating SCIN-mediated cell function, thus providing a potential target for TNBC treatment. Full article
(This article belongs to the Section Cancer Informatics and Big Data)
Show Figures

Figure 1

15 pages, 3690 KB  
Article
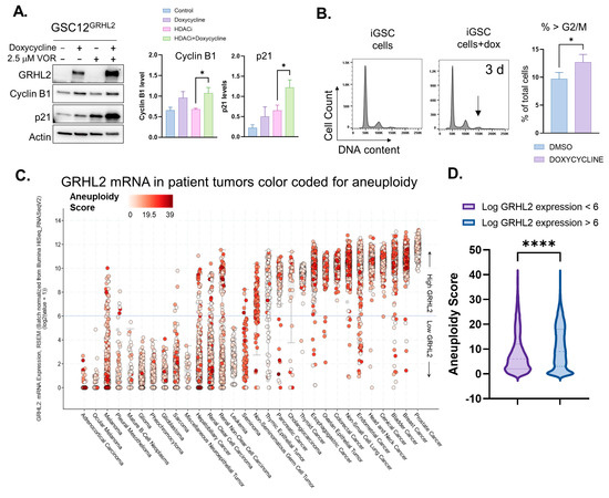
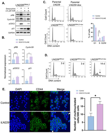
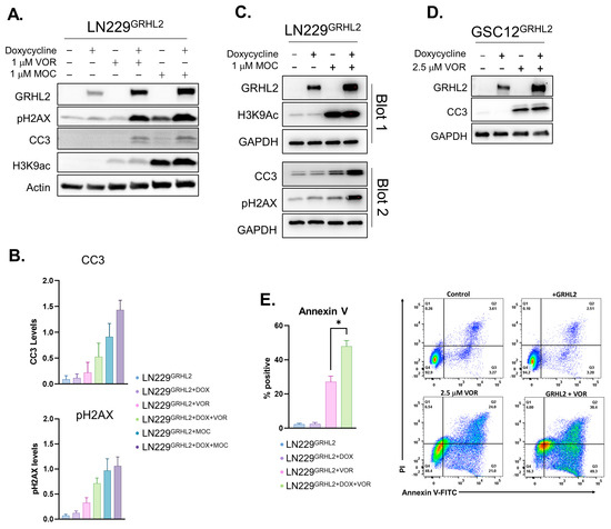
Enhancing Transcriptional Reprogramming of Mesenchymal Glioblastoma with Grainyhead-like 2 and HDAC Inhibitors Leads to Apoptosis and Cell-Cycle Dysregulation
by Spandana Kotian, Rachel M. Carnes and Josh L. Stern
Genes 2023, 14(9), 1787; https://doi.org/10.3390/genes14091787 - 12 Sep 2023
Cited by 3 | Viewed by 1914
Abstract
Glioblastoma (GBM) tumor cells exhibit mesenchymal properties which are thought to play significant roles in therapeutic resistance and tumor recurrence. An important question is whether impairment of the mesenchymal state of GBM can sensitize these tumors to therapeutic intervention. HDAC inhibitors (HDACi) are [...] Read more.
Glioblastoma (GBM) tumor cells exhibit mesenchymal properties which are thought to play significant roles in therapeutic resistance and tumor recurrence. An important question is whether impairment of the mesenchymal state of GBM can sensitize these tumors to therapeutic intervention. HDAC inhibitors (HDACi) are being tested in GBM for their ability promote mesenchymal-to-epithelial transcriptional (MET) reprogramming, and for their cancer-specific ability to dysregulate the cell cycle and induce apoptosis. We set out to enhance the transcriptional reprogramming and apoptotic effects of HDACi in GBM by introducing an epithelial transcription factor, Grainyhead-like 2 (GRHL2), to specifically counter the mesenchymal state. GRHL2 significantly enhanced HDACi-mediated MET reprogramming. Surprisingly, we found that inducing GRHL2 in glioma stem cells (GSCs) altered cell-cycle drivers and promoted aneuploidy. Mass spectrometry analysis of GRHL2 interacting proteins revealed association with several key mitotic factors, suggesting their exogenous expression disrupted the established mitotic program in GBM. Associated with this cell-cycle dysregulation, the combination of GRHL2 and HDACi induced elevated levels of apoptosis. The key implication of our study is that although genetic strategies to repress the mesenchymal properties of glioblastoma may be effective, biological interactions of epithelial factors in mesenchymal cancer cells may dysregulate normal homeostatic cellular mechanisms. Full article
(This article belongs to the Section Molecular Genetics and Genomics)
Show Figures

Figure 1

13 pages, 2527 KB  
Article
Identifying Key Regulators of Keratinization in Lung Squamous Cell Cancer Using Integrated TCGA Analysis
by Yusri Dwi Heryanto and Seiya Imoto
Cancers 2023, 15(7), 2066; https://doi.org/10.3390/cancers15072066 - 30 Mar 2023
Cited by 5 | Viewed by 3909
Abstract
Keratinization is one of lung squamous cell cancer’s (LUSC) hallmark histopathology features. Epithelial cells produce keratin to protect their integrity from external harmful substances. In addition to their roles as cell protectors, recent studies have shown that keratins have important roles in regulating [...] Read more.
Keratinization is one of lung squamous cell cancer’s (LUSC) hallmark histopathology features. Epithelial cells produce keratin to protect their integrity from external harmful substances. In addition to their roles as cell protectors, recent studies have shown that keratins have important roles in regulating either normal cell or tumor cell functions. The objective of this study is to identify the genes and microRNAs (miRNAs) that act as key regulators of the keratinization process in LUSC. To address this goal, we classified LUSC samples from GDC-TCGA databases based on their keratinization molecular signatures. Then, we performed differential analyses of genes, methylation, and miRNA expression between high keratinization and low keratinization samples. By reconstruction and analysis of the differentially expressed genes (DEGs) network, we found that TP63 and SOX2 were the hub genes that were highly connected to other genes and displayed significant correlations with several keratin genes. Methylation analysis showed that the P63, P73, and P53 DNA-binding motif sites were significantly enriched for differentially methylated probes. We identified SNAI2, GRHL3, TP63, ZNF750, and FOXE1 as the top transcription factors associated with these binding sites. Finally, we identified 12 miRNAs that influence the keratinization process by using miRNA–mRNA correlation analysis. Full article
Show Figures

Figure 1

19 pages, 1556 KB  
Article
A Comprehensive Genetic Analysis of Slovenian Families with Multiple Cases of Orofacial Clefts Reveals Novel Variants in the Genes IRF6, GRHL3, and TBX22
by Lara Slavec, Ksenija Geršak, Andreja Eberlinc, Tinka Hovnik, Luca Lovrečić, Irena Mlinarič-Raščan and Nataša Karas Kuželički
Int. J. Mol. Sci. 2023, 24(5), 4262; https://doi.org/10.3390/ijms24054262 - 21 Feb 2023
Cited by 3 | Viewed by 3486
Abstract
Although the aetiology of non-syndromic orofacial clefts (nsOFCs) is usually multifactorial, syndromic OFCs (syOFCs) are often caused by single mutations in known genes. Some syndromes, e.g., Van der Woude syndrome (VWS1; VWS2) and X-linked cleft palate with or without ankyloglossia (CPX), show only [...] Read more.
Although the aetiology of non-syndromic orofacial clefts (nsOFCs) is usually multifactorial, syndromic OFCs (syOFCs) are often caused by single mutations in known genes. Some syndromes, e.g., Van der Woude syndrome (VWS1; VWS2) and X-linked cleft palate with or without ankyloglossia (CPX), show only minor clinical signs in addition to OFC and are sometimes difficult to differentiate from nsOFCs. We recruited 34 Slovenian multi-case families with apparent nsOFCs (isolated OFCs or OFCs with minor additional facial signs). First, we examined IRF6, GRHL3, and TBX22 by Sanger or whole exome sequencing to identify VWS and CPX families. Next, we examined 72 additional nsOFC genes in the remaining families. Variant validation and co-segregation analysis were performed for each identified variant using Sanger sequencing, real-time quantitative PCR and microarray-based comparative genomic hybridization. We identified six disease-causing variants (three novel) in IRF6, GRHL3, and TBX22 in 21% of families with apparent nsOFCs, suggesting that our sequencing approach is useful for distinguishing syOFCs from nsOFCs. The novel variants, a frameshift variant in exon 7 of IRF6, a splice-altering variant in GRHL3, and a deletion of the coding exons of TBX22, indicate VWS1, VWS2, and CPX, respectively. We also identified five rare variants in nsOFC genes in families without VWS or CPX, but they could not be conclusively linked to nsOFC. Full article
(This article belongs to the Special Issue Molecular Mechanisms of Craniofacial Birth Defects)
Show Figures

Figure 1

17 pages, 3036 KB  
Article
GRHL2 Regulation of Growth/Motility Balance in Luminal versus Basal Breast Cancer
by Zi Wang, Bircan Coban, Chen-Yi Liao, Yao-Jun Chen, Qiuyu Liu and Erik H. J. Danen
Int. J. Mol. Sci. 2023, 24(3), 2512; https://doi.org/10.3390/ijms24032512 - 28 Jan 2023
Cited by 7 | Viewed by 3373
Abstract
The transcription factor Grainyhead-like 2 (GRHL2) is a critical transcription factor for epithelial tissues that has been reported to promote cancer growth in some and suppress aspects of cancer progression in other studies. We investigated its role in different breast cancer subtypes. In [...] Read more.
The transcription factor Grainyhead-like 2 (GRHL2) is a critical transcription factor for epithelial tissues that has been reported to promote cancer growth in some and suppress aspects of cancer progression in other studies. We investigated its role in different breast cancer subtypes. In breast cancer patients, GRHL2 expression was increased in all subtypes and inversely correlated with overall survival in basal-like breast cancer patients. In a large cell line panel, GRHL2 was expressed in luminal and basal A cells, but low or absent in basal B cells. The intersection of ChIP-Seq analysis in 3 luminal and 3 basal A cell lines identified conserved GRHL2 binding sites for both subtypes. A pathway analysis of ChIP-seq data revealed cell-cell junction regulation and epithelial migration as well as epithelial proliferation, as candidate GRHL2-regulated processes and further analysis of hub genes in these pathways showed similar regulatory networks in both subtypes. However, GRHL2 deletion in a luminal cell line caused cell cycle arrest while this was less prominent in a basal A cell line. Conversely, GRHL2 loss triggered enhanced migration in the basal A cells but failed to do so in the luminal cell line. ChIP-Seq and ChIP-qPCR demonstrated GRHL2 binding to CLDN4 and OVOL2 in both subtypes but not to other GRHL2 targets controlling cell-cell adhesion that were previously identified in other cell types, including CDH1 and ZEB1. Nevertheless, E-cadherin protein expression was decreased upon GRHL2 deletion especially in the luminal line and, in agreement with its selectively enhanced migration, only the basal A cell line showed concomitant induction of vimentin and N-cadherin. To address how the balance between growth reduction and aspects of EMT upon loss of GRHL2 affected in vivo behavior, we used a mouse basal A orthotopic transplantation model in which the GRHL2 gene was silenced. This resulted in reduced primary tumor growth and a reduction in number and size of lung colonies, indicating that growth suppression was the predominant consequence of GRHL2 loss. Altogether, these findings point to largely common but also distinct roles for GRHL2 in luminal and basal breast cancers with respect to growth and motility and indicate that, in agreement with its negative association with patient survival, growth suppression is the dominant response to GRHL2 loss. Full article
(This article belongs to the Special Issue Recent Advances in Breast Cancer Research)
Show Figures

Figure 1

35 pages, 4855 KB  
Review
Grainyhead-like (Grhl) Target Genes in Development and Cancer
by Jemma G. Gasperoni, Jarrad N. Fuller, Charbel Darido, Tomasz Wilanowski and Sebastian Dworkin
Int. J. Mol. Sci. 2022, 23(5), 2735; https://doi.org/10.3390/ijms23052735 - 1 Mar 2022
Cited by 21 | Viewed by 5405
Abstract
Grainyhead-like (GRHL) factors are essential, highly conserved transcription factors (TFs) that regulate processes common to both natural cellular behaviours during embryogenesis, and de-regulation of growth and survival pathways in cancer. Serving to drive the transcription, and therefore activation of multiple co-ordinating pathways, the [...] Read more.
Grainyhead-like (GRHL) factors are essential, highly conserved transcription factors (TFs) that regulate processes common to both natural cellular behaviours during embryogenesis, and de-regulation of growth and survival pathways in cancer. Serving to drive the transcription, and therefore activation of multiple co-ordinating pathways, the three GRHL family members (GRHL1-3) are a critical conduit for modulating the molecular landscape that guides cellular decision-making processes during proliferation, epithelial-mesenchymal transition (EMT) and migration. Animal models and in vitro approaches harbouring GRHL loss or gain-of-function are key research tools to understanding gene function, which gives confidence that resultant phenotypes and cellular behaviours may be translatable to humans. Critically, identifying and characterising the target genes to which these factors bind is also essential, as they allow us to discover and understand novel genetic pathways that could ultimately be used as targets for disease diagnosis, drug discovery and therapeutic strategies. GRHL1-3 and their transcriptional targets have been shown to drive comparable cellular processes in Drosophila, C. elegans, zebrafish and mice, and have recently also been implicated in the aetiology and/or progression of a number of human congenital disorders and cancers of epithelial origin. In this review, we will summarise the state of knowledge pertaining to the role of the GRHL family target genes in both development and cancer, primarily through understanding the genetic pathways transcriptionally regulated by these factors across disparate disease contexts. Full article
(This article belongs to the Special Issue Conserved Pathways in Development and Cancer)
Show Figures

Figure 1

15 pages, 3238 KB  
Article
Epithelial-to-Mesenchymal Plasticity in Circulating Tumor Cell Lines Sequentially Derived from a Patient with Colorectal Cancer
by Pelin Balcik-Ercin, Laure Cayrefourcq, Rama Soundararajan, Sendurai A. Mani and Catherine Alix-Panabières
Cancers 2021, 13(21), 5408; https://doi.org/10.3390/cancers13215408 - 28 Oct 2021
Cited by 21 | Viewed by 3510
Abstract
Metastasis is a complicated and only partially understood multi-step process of cancer progression. A subset of cancer cells that can leave the primary tumor, intravasate, and circulate to reach distant organs are called circulating tumor cells (CTCs). Multiple lines of evidence suggest that [...] Read more.
Metastasis is a complicated and only partially understood multi-step process of cancer progression. A subset of cancer cells that can leave the primary tumor, intravasate, and circulate to reach distant organs are called circulating tumor cells (CTCs). Multiple lines of evidence suggest that in metastatic cancer cells, epithelial and mesenchymal markers are co-expressed to facilitate the cells’ ability to go back and forth between cellular states. This feature is called epithelial-to-mesenchymal plasticity (EMP). CTCs represent a unique source to understand the EMP features in metastatic cascade biology. Our group previously established and characterized nine serial CTC lines from a patient with metastatic colon cancer. Here, we assessed the expression of markers involved in epithelial–mesenchymal (EMT) and mesenchymal–epithelial (MET) transition in these unique CTC lines, to define their EMP profile. We found that the oncogenes MYC and ezrin were expressed by all CTC lines, but not SIX1, one of their common regulators (also an EMT inducer). Moreover, the MET activator GRHL2 and its putative targets were strongly expressed in all CTC lines, revealing their plasticity in favor of an increased MET state that promotes metastasis formation. Full article
Show Figures

Figure 1

18 pages, 2428 KB  
Article
KLF4 Induces Mesenchymal–Epithelial Transition (MET) by Suppressing Multiple EMT-Inducing Transcription Factors
by Ayalur Raghu Subbalakshmi, Sarthak Sahoo, Isabelle McMullen, Aaditya Narayan Saxena, Sudhanva Kalasapura Venugopal, Jason A. Somarelli and Mohit Kumar Jolly
Cancers 2021, 13(20), 5135; https://doi.org/10.3390/cancers13205135 - 13 Oct 2021
Cited by 24 | Viewed by 5145
Abstract
Epithelial–Mesenchymal Plasticity (EMP) refers to reversible dynamic processes where cells can transition from epithelial to mesenchymal (EMT) or from mesenchymal to epithelial (MET) phenotypes. Both these processes are modulated by multiple transcription factors acting in concert. While EMT-inducing transcription factors (TFs)—TWIST1/2, ZEB1/2, SNAIL1/2/3, [...] Read more.
Epithelial–Mesenchymal Plasticity (EMP) refers to reversible dynamic processes where cells can transition from epithelial to mesenchymal (EMT) or from mesenchymal to epithelial (MET) phenotypes. Both these processes are modulated by multiple transcription factors acting in concert. While EMT-inducing transcription factors (TFs)—TWIST1/2, ZEB1/2, SNAIL1/2/3, GSC, and FOXC2—are well-characterized, the MET-inducing TFs are relatively poorly understood (OVOL1/2 and GRHL1/2). Here, using mechanism-based mathematical modeling, we show that transcription factor KLF4 can delay the onset of EMT by suppressing multiple EMT-TFs. Our simulations suggest that KLF4 overexpression can promote a phenotypic shift toward a more epithelial state, an observation suggested by the negative correlation of KLF4 with EMT-TFs and with transcriptomic-based EMT scoring metrics in cancer cell lines. We also show that the influence of KLF4 in modulating the EMT dynamics can be strengthened by its ability to inhibit cell-state transitions at the epigenetic level. Thus, KLF4 can inhibit EMT through multiple parallel paths and can act as a putative MET-TF. KLF4 associates with the patient survival metrics across multiple cancers in a context-specific manner, highlighting the complex association of EMP with patient survival. Full article
Show Figures

Figure 1

23 pages, 35056 KB  
Article
Impact of Epithelial–Mesenchymal Transition on the Immune Landscape in Breast Cancer
by Fatima-Zohra Khadri, Marianne Samir Makboul Issac and Louis Arthur Gaboury
Cancers 2021, 13(20), 5099; https://doi.org/10.3390/cancers13205099 - 12 Oct 2021
Cited by 10 | Viewed by 3384
Abstract
The impact of epithelial–mesenchymal transition (EMT) signature on the immune infiltrate present in the breast cancer tumor microenvironment (TME) is still poorly understood. Since there is mounting interest in the use of immunotherapy for the treatment of subsets of breast cancer patients, it [...] Read more.
The impact of epithelial–mesenchymal transition (EMT) signature on the immune infiltrate present in the breast cancer tumor microenvironment (TME) is still poorly understood. Since there is mounting interest in the use of immunotherapy for the treatment of subsets of breast cancer patients, it is of major importance to understand the fundamental tumor characteristics which dictate the inter-tumor heterogeneity in immune landscapes. We aimed to assess the impact of EMT-related markers on the nature and magnitude of the inflammatory infiltrate present in breast cancer TME and their association with the clinicopathological parameters. Tissue microarrays were constructed from 144 formalin-fixed paraffin-embedded invasive breast cancer tumor samples. The protein expression patterns of Snail, Twist, ZEB1, N-cadherin, Vimentin, GRHL2, E-cadherin, and EpCAM were examined by immunohistochemistry (IHC). The inflammatory infiltrate in the TME was assessed semi-quantitatively on hematoxylin and eosin (H&E)-stained whole sections and was characterized using IHC. The inflammatory infiltrate was more intense in poorly differentiated carcinomas and triple-negative carcinomas in which the expression of E-cadherin and GRHL2 was reduced, while EpCAM was overexpressed. Most EMT-related markers correlated with plasma cell infiltration of the TME. Taken together, our findings reveal that the EMT signature might impact the immune response in the TME. Full article
Show Figures

Figure 1

9 pages, 1074 KB  
Communication
Regulation of S100A10 Gene Expression
by Aleksandra Głowacka, Paweł Bieganowski, Ewelina Jurewicz, Wiesława Leśniak, Tomasz Wilanowski and Anna Filipek
Biomolecules 2021, 11(7), 974; https://doi.org/10.3390/biom11070974 - 2 Jul 2021
Cited by 7 | Viewed by 3983
Abstract
S100A10, a member of the S100 family of Ca2+-binding proteins, is a widely distributed protein involved in many cellular and extracellular processes. The best recognized role of S100A10 is the regulation, via interaction with annexin A2, of plasminogen conversion to plasmin. [...] Read more.
S100A10, a member of the S100 family of Ca2+-binding proteins, is a widely distributed protein involved in many cellular and extracellular processes. The best recognized role of S100A10 is the regulation, via interaction with annexin A2, of plasminogen conversion to plasmin. Plasmin, together with other proteases, induces degradation of the extracellular matrix (ECM), which is an important step in tumor progression. Additionally, S100A10 interacts with 5-hydroxytryptamine 1B (5-HT1B) receptor, which influences neurotransmitter binding and, through that, depressive symptoms. Taking this into account, it is evident that S100A10 expression in the cell should be under strict control. In this work, we summarize available literature data concerning the physiological stimuli and transcription factors that influence S100A10 expression. We also present our original results showing for the first time regulation of S100A10 expression by grainyhead-like 2 transcription factor (GRHL2). By applying in silico analysis, we have found two highly conserved GRHL2 binding sites in the 1st intron of the gene encoding S100A10 protein. Using chromatin immunoprecipitation (ChIP) and luciferase assays, we have shown that GRHL2 directly binds to these sites and that this DNA region can affect transcription of S100A10. Full article
Show Figures

Figure 1

8 pages, 2723 KB  
Article
Novel GRHL2 Gene Variant Associated with Hearing Loss: A Case Report and Review of the Literature
by Katarina Trebusak Podkrajsek, Tine Tesovnik, Nina Bozanic Urbancic and Saba Battelino
Genes 2021, 12(4), 484; https://doi.org/10.3390/genes12040484 - 26 Mar 2021
Cited by 7 | Viewed by 2616
Abstract
In contrast to the recessive form, hearing loss inherited in a dominant manner is more often post-lingual and typically results in a progressive sensorineural hearing loss with variable severity and late onset. Variants in the GRHL2 gene are an extremely rare cause of [...] Read more.
In contrast to the recessive form, hearing loss inherited in a dominant manner is more often post-lingual and typically results in a progressive sensorineural hearing loss with variable severity and late onset. Variants in the GRHL2 gene are an extremely rare cause of dominantly inherited hearing loss. Genetic testing is a crucial part of the identification of the etiology of hearing loss in individual patients, especially when performed with next-generation sequencing, enabling simultaneous analysis of numerous genes, including those rarely associated with hearing loss. We aimed to evaluate the genetic etiology of hearing loss in a family with moderate late-onset hearing loss using next-generation sequencing and to conduct a review of reported variants in the GRHL2 gene. We identified a novel disease-causing variant in the GRHL2 gene (NM_024915: c.1510C>T; p.Arg504Ter) in both affected members of the family. They both presented with moderate late-onset hearing loss with no additional clinical characteristics. Reviewing known GRHL2 variants associated with hearing loss, we can conclude that they are more likely to be truncating variants, while the associated onset of hearing loss is variable. Full article
(This article belongs to the Special Issue Genetic Basis of Sensory and Neurological Disorders)
Show Figures

Figure 1

Back to TopTop