Sign in to use this feature.

Years

Between: -

Subjects

remove_circle_outline
remove_circle_outline
remove_circle_outline
remove_circle_outline
remove_circle_outline
remove_circle_outline
remove_circle_outline
remove_circle_outline
remove_circle_outline

Journals

Article Types

Countries / Regions

remove_circle_outline
remove_circle_outline
remove_circle_outline

Search Results (229)

Search Parameters:
Keywords = GLP1R

Order results
Result details
Results per page
Select all
Export citation of selected articles as:
18 pages, 3480 KB  
Article
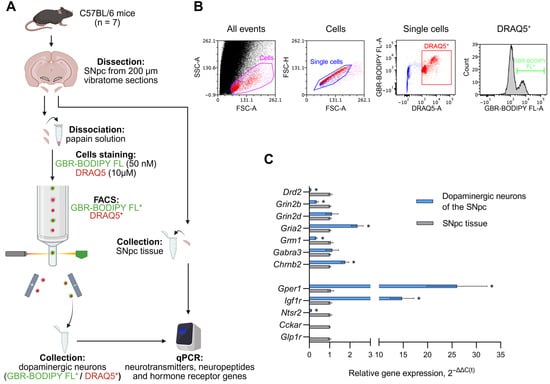
Expression of Genes Encoding Receptors for Classical Neurotransmitters, Neuropeptides and Hormones in the Substantia Nigra, Especially in Dopaminergic Neurons, in Intact Mice and Mouse Models of Parkinson’s Disease
by Dmitry Troshev, Ekaterina Pavlova, Vsevolod Bogdanov and Michael Ugrumov
Cells 2025, 14(19), 1570; https://doi.org/10.3390/cells14191570 - 9 Oct 2025
Abstract
Parkinson’s disease (PD) is characterized by degeneration of nigrostriatal dopaminergic neurons (DNs) and movement disorders. Low efficiency of pharmacotherapy requires improvement, e.g., using receptor agonists or antagonists as drugs. Our work aims to initiate these developments by studying the expression levels of genes [...] Read more.
Parkinson’s disease (PD) is characterized by degeneration of nigrostriatal dopaminergic neurons (DNs) and movement disorders. Low efficiency of pharmacotherapy requires improvement, e.g., using receptor agonists or antagonists as drugs. Our work aims to initiate these developments by studying the expression levels of genes encoding neurotransmitters, neuropeptides and hormone receptors in substantia nigra pars compacta (SNpc) cells and in isolated DNs in intact mice, and changes in expression of these genes in MPTP mouse models of PD at preclinical and clinical stages. Expression of all 12 studied genes was detected in the SNpc and only 10 in DNs—Cckar and Glp1r were undetectable. In intact mice, the expression of Drd2, Grin2b, Grm1 and Ntsr2 predominates in SNpc tissue, whereas that of Gria2, Chrnb2, Gper1, Igf1r is higher in DNs. In PD models, change in receptor gene expression was detected in DNs but not in SNpc tissue. In the preclinical PD, Drd2 expression increased and Gria2 decreased, whereas in a clinical model, Drd2, Grm1, Ntsr2 expression decreased. Thus, the above genes are expressed in DNs and other cells of SNpc; expression of some genes changes in PD models, which opens up prospects for development of therapy using receptor agonists and antagonists. Full article
Show Figures

Figure 1

31 pages, 1286 KB  
Review
Metabolic Modulators in Depression: Emerging Molecular Mechanisms and Therapeutic Opportunities
by Kinga Dyndał, Patrycja Pańczyszyn-Trzewik and Magdalena Sowa-Kućma
Int. J. Mol. Sci. 2025, 26(17), 8755; https://doi.org/10.3390/ijms26178755 - 8 Sep 2025
Viewed by 1299
Abstract
Depressive disorder is the most prevalent mental illness, and increasing evidence suggests its potential bidirectional relationship with metabolic disorders. Given the limited efficacy of conventional antidepressants (including Selective Serotonin Reuptake Inhibitors; SSRIs) and the growing prevalence of treatment-resistant depression, there is a significant [...] Read more.
Depressive disorder is the most prevalent mental illness, and increasing evidence suggests its potential bidirectional relationship with metabolic disorders. Given the limited efficacy of conventional antidepressants (including Selective Serotonin Reuptake Inhibitors; SSRIs) and the growing prevalence of treatment-resistant depression, there is a significant need to identify alternative molecular pathways underlying the pathophysiology of depressive disorder, which may represent novel therapeutic targets for other agents. Emerging evidence indicates that metabolic dysfunction and depressive disorder share a common pathophysiological molecular mechanism and increase each other’s risk. Targeting peripheral metabolic pathways and their interactions with the central nervous system may alleviate depressive symptoms. Glucagon-Like Peptide-1 agonists (GLP-1 RAs) and Sodium–Glucose Cotransporter-2 (SGLT2) inhibitors, widely used in the treatment of type 2 diabetes and obesity, exhibit neurotrophic and anti-inflammatory effects, ameliorate oxidative stress, and enhance mitochondrial function, collectively contributing to the antidepressant-like effects observed in preclinical studies. Peroxisome Proliferator-Activated Receptor (PPAR) α agonists primarily regulate lipid and glucose metabolism, which may potentially improve neuronal plasticity and mood regulation. Moreover, agents such as Angiotensin Receptor Blockers (ARBs) and Angiotensin Receptor-Neprilysin Inhibitors (ARNIs), used in hypertension treatment, exert central anti-inflammatory and neuroprotective effects via the modulation of the renin–angiotensin–aldosterone system (RAAS), implicated in affective disorders. Nevertheless, long-term, head-to-head trials are required to establish their efficacy, safety, and therapeutic positioning within current treatment paradigms. The aim of this review is to summarize current evidence on metabolic modulators as potential antidepressant strategies, focusing on their molecular mechanisms, preclinical and clinical findings, and prospects for integration into future therapies for depression. Full article
Show Figures

Graphical abstract

15 pages, 2796 KB  
Article
Liraglutide Increases Gastric Fundus Tonus and Reduces Food Intake in Type 2 Diabetic Rats
by Ana Catarina Carrêlo, Beatriz Martins, Raquel Seiça, Carlos Fontes-Ribeiro, Paulo Matafome and Sónia Silva
Diabetology 2025, 6(9), 96; https://doi.org/10.3390/diabetology6090096 - 5 Sep 2025
Viewed by 1378
Abstract
Background/Objectives: Incretin-based therapies have demonstrated benefits in glycemic control and the prevention of long-term complications of diabetes. In addition to glucose-dependent insulin secretion stimulation, glucagon-like peptide-1 (GLP-1) also inhibits gastric acid secretion, delays gastric emptying, inhibits gut motility and induces satiety. We aimed [...] Read more.
Background/Objectives: Incretin-based therapies have demonstrated benefits in glycemic control and the prevention of long-term complications of diabetes. In addition to glucose-dependent insulin secretion stimulation, glucagon-like peptide-1 (GLP-1) also inhibits gastric acid secretion, delays gastric emptying, inhibits gut motility and induces satiety. We aimed to understand the modulation of gastric fundus motility by GLP-1 receptor agonists (GLP-1RA). Methods: We have studied the relaxation to sodium nitroprusside (SNP) and noradrenaline (NA) of gastric fundus isolated from Wistar rats and Goto-Kakizaki (GK) rats, an animal model of spontaneous non-obese type 2 diabetes, after Liraglutide treatment (200 μg/kg s.c., b.i.d., 14 days). Results: Decreased relaxation induced by SNP and NA (0.01–889 μM) was observed in treated groups, with no significant changes in SNP maximum relaxation or in nNOS/p-nNOS levels between treated and non-treated rats of both animal models. Accordingly, in rat gastric fundus pre-contracted with 5 µM of carbachol, GLP-1RA (0.05–111.1 nM) induced contractile responses that were GLP-1R-dependent and -independent. Exenatide showed more intrinsic activity, while Liraglutide showed more potency than GLP-1 in Wistar rats. Moreover, GLP-1 showed more intrinsic activity in diabetic rats compared to control ones. Conclusions: Liraglutide-induced increased gastric muscle tone may contribute to the significant decrease in caloric intake and body weight in all treated rats, causing a reduction in gastric accommodation during food intake. Thus, the increased gastric fundus tone induced by GLP-1RA may constitute a peripheral mechanism by which they can reduce food intake and induce satiety. Full article
Show Figures

Figure 1

21 pages, 2518 KB  
Article
Preclinical Immunogenicity of a 6-Valent GBS Glycoconjugate Vaccine from a Repeat-Dose GLP Toxicology Study
by Aakriti Bajracharya, Gowri Chellappan, Florence Seal, Yutai Zhao, Giriraj Chalke, Neza Chowdhury, Harshita Seth, Jen Gan, Shangdong Guo, Kevin Pinder, Fong Chang, Drew Huff, Abby Mydland, Chloe Wright, Lais Conceicao, Winston Balasundaram, Rama Raghunandan, Anup Datta and Subhash V. Kapre
Vaccines 2025, 13(9), 952; https://doi.org/10.3390/vaccines13090952 - 5 Sep 2025
Viewed by 957
Abstract
Background/Objectives: Group B Streptococcus (GBS) is a significant cause of perinatal infection in neonates and infants. Complications could include neonatal sepsis and meningitis, preterm birth, stillbirth, or death. Though no GBS vaccine is currently licensed, maternal immunization is expected to be a [...] Read more.
Background/Objectives: Group B Streptococcus (GBS) is a significant cause of perinatal infection in neonates and infants. Complications could include neonatal sepsis and meningitis, preterm birth, stillbirth, or death. Though no GBS vaccine is currently licensed, maternal immunization is expected to be a highly effective strategy to address invasive GBS disease—particularly in low- and middle-income countries (LMICs), where the disease burden is the greatest and access to existing interventions is limited. In this study, we present a novel hexavalent GBS vaccine candidate with a unique combination of serotypes (ST)—Ia, Ib, II, III, V, and VII—that could be an efficacious and cost-effective intervention, with the broadest coverage of 99% against circulating serotypes globally. Methods: The 6-valent conjugate vaccine candidate, GBS-06, is developed using a novel approach by linking the six polysaccharides (PS) to recombinant cross-reactive material 197 (rCRM197) carrier protein derivatized with a hydrazide-polyethylene glycol-hydrazide (HZ-PEG-HZ) linker. A repeat-dose GLP toxicology study with GBS-06 was conducted at the highest clinical dose of 20 µg in rabbits with saline as the placebo control. Results: The results reveal induction of robust anti-capsular polysaccharide-specific IgG responses against each of the six serotypes after each dose with the highest antibody GMCs at Day 49 following the third dose. Conclusions: Hence, this work is the first demonstration of strong immunogenicity achieved using a linker (HZ-PEG-HZ) for GBS glycoconjugate vaccine development. The positive data from the study have strong implications in the advancement of the candidate for evaluation in clinical trials and provide a licensure pathway for maternal immunization. Full article
Show Figures

Figure 1

12 pages, 1231 KB  
Article
Leptin, Nesfatin-1, Glucagon-like Peptide 1, and Short-Chain Fatty Acids in Colon Cancer and Inflammatory Bowel Disease
by Tamás Ilyés, Paul Grama, Simona R. Gheorghe, Vlad Anton, Ciprian N. Silaghi and Alexandra M. Crăciun
Gastroenterol. Insights 2025, 16(3), 32; https://doi.org/10.3390/gastroent16030032 - 27 Aug 2025
Viewed by 564
Abstract
Background: Short-chain fatty acids (SCFAs) are produced by the colon microbiome and bind to specific G-protein coupled receptors GPR 41 and GPR 43. Leptin and glucagon-like peptide 1 (GLP-1) are produced mainly in the intestinal lumen as a result of SCFAs binding to [...] Read more.
Background: Short-chain fatty acids (SCFAs) are produced by the colon microbiome and bind to specific G-protein coupled receptors GPR 41 and GPR 43. Leptin and glucagon-like peptide 1 (GLP-1) are produced mainly in the intestinal lumen as a result of SCFAs binding to their receptors at this level. Inflammatory bowel diseases (IBD) such as Crohn’s disease (CD) and ulcerative colitis (UC), and their major complication, colorectal cancer (CRC), can disturb the dynamics of the colonic microenvironment thus influencing SCFAs production and effects. Our study aimed to investigate serum levels of SCFAs and SCFAs-mediated production of circulating leptin, GLP-1, and Nesfatin-1 in patients with IBD and CRC. Methods: A total of 88 subjects (29 with CRC, 29 with IBD, and 30 controls) were included in this pilot study. Serum SCFAs, leptin, Nesfatin-1, and GLP-1 levels were analyzed. Results: Nesfatin-1 levels were significantly higher in CRC patients (p < 0.05) compared to IBD and controls. Leptin levels were positively correlated with Nesfatin-1 levels in CRC, IBD, and control groups (CRC: R2 = 0.6585, p < 0.01; IBD: R2 = 0.2984, p < 0.01; Control: R2 = 0.2087, p < 0.05). Serum SCFAs levels were negatively correlated with GLP-1 levels in CRC and IBD (CRC: R2 = 0.3324, p < 0.01; IBD: R2 = 0.1756, p < 0.05) and negatively correlated with Nesfatin-1 levels in CRC (R2 = 0.2375, p < 0.05). Conclusions: These findings suggest that alterations in gut microenvironment may influence systemic metabolic regulators involved in appetite control and inflammation, potentially influencing IBD and CRC pathogenesis. This is the first study to evaluate the relationships between Nesfatin-1, leptin, GLP-1, and SCFAs in CRC and IBD patients; further research is needed to clarify their mechanistic links and therapeutic potential. Full article
(This article belongs to the Section Gastrointestinal Disease)
Show Figures

Figure 1

12 pages, 728 KB  
Review
Obesity and the Genome: Emerging Insights from Studies in 2024 and 2025
by Lindsey G. Yoo, Courtney L. Bordelon, David Mendoza and Jacqueline M. Stephens
Genes 2025, 16(9), 1015; https://doi.org/10.3390/genes16091015 - 27 Aug 2025
Viewed by 2991
Abstract
Obesity is an epidemic that currently impacts many nations. The persistence of this disease is shaped by both genetic and epigenetic factors that extend beyond calorie balance. Research in the past year has revealed that epigenetic and cellular memory within adipose tissue can [...] Read more.
Obesity is an epidemic that currently impacts many nations. The persistence of this disease is shaped by both genetic and epigenetic factors that extend beyond calorie balance. Research in the past year has revealed that epigenetic and cellular memory within adipose tissue can predispose individuals to weight regain after initial fat loss, as shown by studies indicating persistent transcriptional and chromatin changes even after fat mass reduction. Independent studies also demonstrate long-lasting metabolic shifts, such as those triggered by glucose-dependent insulinotropic polypeptide receptor (GIPR)-induced thermogenesis and sarcolipin (SLN) stabilization that also support a form of “metabolic memory” that is associated with sustained weight loss. At the neural level, rare variants in synaptic genes like BSN (Bassoon presynaptic cytomatrix protein), a presynaptic scaffold protein, and APBA1 (amyloid beta precursor protein binding family A member 1), a neuronal adaptor involved in vesicular trafficking, disrupt communication in feeding circuits, elevating obesity risk and illustrating how synaptic integrity influences food intake regulation. Similarly, the spatial compartmentalization of metabolic signaling within neuronal cilia is emerging as crucial, with cilia-localized receptors G protein-coupled receptor 75 (GPR75) and G protein-coupled receptor 45 (GPR45) exerting opposing effects on energy balance and satiety. Meanwhile, genome-wide association studies (GWAS) have advanced through larger, more diverse cohorts and better integration of environmental and biological data. These studies have identified novel obesity-related loci and demonstrated the value of polygenic risk scores (PRS) in predicting treatment responses. For example, genetic variants in GLP-1R (glucagon-like peptide-1 receptor) and GIPR (glucose-dependent insulinotropic polypeptide receptor) may modulate the effectiveness of incretin-based therapies, while PRS for satiation can help match individuals to the most appropriate anti-obesity medications. This review focuses on studies in the last two years that highlight how advances in obesity genetics are driving a shift toward more personalized and mechanism-based treatment strategies. Full article
(This article belongs to the Section Human Genomics and Genetic Diseases)
Show Figures

Figure 1

14 pages, 3175 KB  
Article
GLP-1-Mediated Pregnancy and Neonatal Complications in Mice
by Rajalakshmi Ramamoorthy, Arianna K. Carden, Hussain Hussain, Brian Z. Druyan, Ping Ping Chen, Rima Hajjar, Carmen Fernandez, Nila Elumalai, Amirah B. Rashed, Karen Young, Anna Rosa Speciale, Emily M. West, Staci Marbin, Bradley Safro, Ian J. Bishop, Arumugam R. Jayakumar, Luis Sanchez-Ramos and Michael J. Paidas
J. Dev. Biol. 2025, 13(3), 29; https://doi.org/10.3390/jdb13030029 - 15 Aug 2025
Viewed by 991
Abstract
Glucagon-like peptide 1 (GLP-1), a hormone derived from the proglucagon gene, regulates various physiological processes; however, its impact on pregnancy outcomes remains poorly understood. Assessing the effects of GLP-1 on neonates is vital as GLP-1 is increasingly administered during pregnancy. This study evaluates [...] Read more.
Glucagon-like peptide 1 (GLP-1), a hormone derived from the proglucagon gene, regulates various physiological processes; however, its impact on pregnancy outcomes remains poorly understood. Assessing the effects of GLP-1 on neonates is vital as GLP-1 is increasingly administered during pregnancy. This study evaluates the effect of GLP-1 exposure on maternal complications and neonatal defects in mice. Pregnant female A/J mice received subcutaneous injections of recombinant GLP-1 (rGLP-1; 1000 nmol/kg) on embryonic day 1 (EP, early pregnancy) or day 15 (E15, late pregnancy). Maternal and neonatal body weights, morphology, and mortality were recorded, and mRNA sequencing was conducted to analyze gene expression in neonatal tissues. Maternal body weight decreased following rGLP-1 exposure, and pups born to both the early and late exposure groups experienced significant weight loss. Pups in the late exposure group exhibited uniform skin detachment and a dramatically higher mortality rate than those born to the early exposure group. Further, RT-PCR analysis confirms the significantly increased expression of selected genes in the skin and associated pathogenesis. RNA sequencing of pups’ skin, brain, lung, and liver tissues from the late exposure group showed altered gene expression. Since maternal weight loss, increased neonatal mortality, and altered gene expression have been observed, GLP-1 receptor agonists (GLP-1RAs) should be avoided during pregnancy. Full article
(This article belongs to the Special Issue Embryonic Development and Regenerative Medicine)
Show Figures

Figure 1

14 pages, 1084 KB  
Perspective
Stem Cell Origin of Cancer: Biological Principles and Clinical Strategies for Chemoprevention and Maintenance Therapy in Cancer Care
by Yusra Medik, Sehrish Sardar, Jaskirat S. Sethi, Marcelo P. Bigarella, Sunny R. K. Singh and Shi-Ming Tu
Cancers 2025, 17(16), 2621; https://doi.org/10.3390/cancers17162621 - 11 Aug 2025
Viewed by 594
Abstract
In this Perspective, we discuss a stem cell origin of cancer and consider the biological principles and clinical strategies for chemoprevention in cancer care. We examine the role of vitamin D, tumor microenvironment, and GLP-1R agonists in chemoprevention and maintenance therapy. If cancer [...] Read more.
In this Perspective, we discuss a stem cell origin of cancer and consider the biological principles and clinical strategies for chemoprevention in cancer care. We examine the role of vitamin D, tumor microenvironment, and GLP-1R agonists in chemoprevention and maintenance therapy. If cancer were a stem cell disease, then keeping stem cells pristine and healthy would be essential and keeping cancer stem cells (CSC) dormant and innocuous necessary. According to a stem cell (unified) theory of cancer, chemoprevention is effective when we refrain from disturbing CSCs and/or inciting non-CSCs with inflammatory factors and/or insulinemic habits. We postulate that many effective chemoprevention (and anti-cancer) treatments modulate stem-ness/stem-like cells and operate through anti-stem-ness/stem-like mechanisms. They affect progenitor stem cells versus progeny differentiated cells as well as their malignant counterparts and respective microenvironments. We propose that to fulfill the visions and missions of cancer prevention, it is imperative to first formulate a pertinent scientific theory and then adopt and adhere to the proper scientific method in our conduct of cancer research and provision of cancer care. Full article
Show Figures

Figure 1

21 pages, 9952 KB  
Article
Exploring Conformational Transitions in Biased and Balanced Ligand Binding of GLP-1R
by Marc Xu, Horst Vogel and Shuguang Yuan
Molecules 2025, 30(15), 3216; https://doi.org/10.3390/molecules30153216 - 31 Jul 2025
Viewed by 2034
Abstract
The glucagon-like peptide-1 receptor (GLP-1R), which belongs to the class B1 G protein-coupled receptor (GPCR) family, is an important target for treatment of metabolic disorders, including type 2 diabetes and obesity. The growing interest in GLP-1R-based therapies is driven by the development of [...] Read more.
The glucagon-like peptide-1 receptor (GLP-1R), which belongs to the class B1 G protein-coupled receptor (GPCR) family, is an important target for treatment of metabolic disorders, including type 2 diabetes and obesity. The growing interest in GLP-1R-based therapies is driven by the development of various functional agonists as well as the huge commercial market. Thus, understanding the structural details of ligand-induced signaling are important for developing improved GLP-1R drugs. Here, we investigated the conformational dynamics of the receptor in complex with a selection of prototypical functional agonists, including CHU-128 (small molecule-biased), danuglipron (small molecule balanced), and Peptide 19 (peptide balanced), which exhibit unique, distinct binding modes and induced helix packing. Furthermore, our all-atom molecular dynamics (MD) simulations revealed atomic feature how different those ligands led to signaling pathway preference. Our findings offer valuable insights into the mechanistic principle of GLP-1R activation, which are helpful for the rational design of next-generation GLP-1R drug molecules. Full article
(This article belongs to the Section Computational and Theoretical Chemistry)
Show Figures

Figure 1

15 pages, 1273 KB  
Perspective
Glucagon-like Peptide-1 Receptor (GLP-1R) Signaling: Making the Case for a Functionally Gs Protein-Selective GPCR
by Anastasios Lymperopoulos, Victoria L. Altsman and Renee A. Stoicovy
Int. J. Mol. Sci. 2025, 26(15), 7239; https://doi.org/10.3390/ijms26157239 - 26 Jul 2025
Cited by 1 | Viewed by 2676
Abstract
Spurred by the enormous therapeutic success of glucagon-like peptide-1 receptor (GLP-1R) agonists (GLP1-RAs) against diabetes and obesity, glucagon family receptor pharmacology has garnered a tremendous amount of interest. Glucagon family receptors, e.g., the glucagon receptor itself (GCGR), the GLP-1R, and the glucose-dependent insulinotropic [...] Read more.
Spurred by the enormous therapeutic success of glucagon-like peptide-1 receptor (GLP-1R) agonists (GLP1-RAs) against diabetes and obesity, glucagon family receptor pharmacology has garnered a tremendous amount of interest. Glucagon family receptors, e.g., the glucagon receptor itself (GCGR), the GLP-1R, and the glucose-dependent insulinotropic peptide receptor (GIPR), belong to the incretin receptor superfamily, i.e., receptors that increase blood glucose-dependent insulin secretion. All incretin receptors are class B1 G protein-coupled receptors (GPCRs), coupling to the Gs type of heterotrimeric G proteins which activates adenylyl cyclase (AC) to produce cyclic adenosine monophosphate (cAMP). Most GPCRs undergo desensitization, i.e., uncouple from G proteins and internalize, thanks to interactions with the βarrestins (arrestin-2 and -3). Since the βarrestins can also mediate their own G protein-independent signaling, any given GPCR can theoretically signal (predominantly) either via G proteins or βarrestins, i.e., be a G protein- or βarrestin-“biased” receptor, depending on the bound ligand. A plethora of experimental evidence suggests that the GLP-1R does not undergo desensitization in physiologically relevant tissues in vivo, but rather, it produces robust and prolonged cAMP signals. A particular property of constant cycling between the cell membrane and caveolae/lipid rafts of the GLP-1R may underlie its lack of desensitization. In contrast, GIPR signaling is extensively mediated by βarrestins and the GIPR undergoes significant desensitization, internalization, and downregulation, which may explain why both agonists and antagonists of the GIPR exert the same physiological effects. Here, we discuss this evidence and make a case for the GLP-1R being a phenotypically or functionally Gs-selective receptor. We also discuss the implications of this for the development of GLP-1R poly-ligands, which are increasingly pursued for the treatment of obesity and other diseases. Full article
(This article belongs to the Collection Feature Papers in Molecular Pharmacology)
Show Figures

Figure 1

17 pages, 15835 KB  
Article
Gut Microbial Metabolites of Tryptophan Augment Enteroendocrine Cell Differentiation in Human Colonic Organoids: Therapeutic Potential for Dysregulated GLP1 Secretion in Obesity
by James Hart, Hassan Mansour, Harshal Sawant, Morrison Chicko, Subha Arthur, Jennifer Haynes and Alip Borthakur
Int. J. Mol. Sci. 2025, 26(15), 7080; https://doi.org/10.3390/ijms26157080 - 23 Jul 2025
Viewed by 4464
Abstract
Enteroendocrine cells (EECs) are specialized secretory cells in the gut epithelium that differentiate from intestinal stem cells (ISCs). Mature EECs secrete incretin hormones that stimulate pancreatic insulin secretion and regulate appetite. Decreased EEC numbers and impaired secretion of the incretin glucagon-like peptide-1 (GLP1) [...] Read more.
Enteroendocrine cells (EECs) are specialized secretory cells in the gut epithelium that differentiate from intestinal stem cells (ISCs). Mature EECs secrete incretin hormones that stimulate pancreatic insulin secretion and regulate appetite. Decreased EEC numbers and impaired secretion of the incretin glucagon-like peptide-1 (GLP1) have been implicated in obesity-associated metabolic complications. Gut microbial metabolites of dietary tryptophan (TRP) were recently shown to modulate ISC proliferation and differentiation. However, their specific effects on EEC differentiation are not known. We hypothesized that the gut microbial metabolites of dietary tryptophan counteract impaired GLP1 production and function in obesity by stimulating EEC differentiation from ISCs. We utilized complementary models of human and rat intestines to determine the effects of obesity or TRP metabolites on EEC differentiation. EEC differentiation was assessed by the EEC marker chromogranin A (CHGA) levels in the intestinal mucosa of normal versus obese rats. The effects of TRP metabolites on EEC differentiation were determined in human intestinal organoids treated with indole, a primary TRP metabolite, or the culture supernatant of Lactobacillus acidophilus grown in TRP media (LA-CS-TRP). Our results showed that the mRNA and protein levels of CHGA, the EEC marker, were significantly decreased (~60%) in the intestinal mucosa of high-fat-diet-induced obese rat intestines. The expression of the transcription factors that direct the ISC differentiation towards the EEC lineage was also decreased in obesity. In human organoids, treatment with indole or LA-CS-TRP significantly increased (more than 2-fold) CHGA levels, which were blocked by the aryl hydrocarbon receptor (AhR) antagonist CH-223191. Thus, the stimulation of EEC differentiation by colonic microbial metabolites highlights a novel therapeutic role of TRP metabolites in obesity and associated metabolic disorders. Full article
Show Figures

Figure 1

15 pages, 1526 KB  
Systematic Review
Weight Loss Effects of Once-Weekly Semaglutide 2.4 mg in Adults with and Without Type 2 Diabetes: A Systematic Review and Meta-Analysis
by Boram Hong, Haesoo Kim, Daeun Lee and Kisok Kim
Pharmaceuticals 2025, 18(7), 1058; https://doi.org/10.3390/ph18071058 - 18 Jul 2025
Viewed by 4717
Abstract
Background/Objectives: Semaglutide, a glucagon-like peptide-1 receptor (GLP-1R) agonist, is a well-established pharmacologic agent for inducing weight loss in individuals with obesity and is prescribed regardless of type 2 diabetes mellitus (DM) status. However, it remains unclear whether the weight-lowering efficacy of semaglutide [...] Read more.
Background/Objectives: Semaglutide, a glucagon-like peptide-1 receptor (GLP-1R) agonist, is a well-established pharmacologic agent for inducing weight loss in individuals with obesity and is prescribed regardless of type 2 diabetes mellitus (DM) status. However, it remains unclear whether the weight-lowering efficacy of semaglutide differs significantly between individuals with and without DM. To address this question, we conducted a systematic review and meta-analysis comparing the effects of once-weekly subcutaneous semaglutide at 2.4 mg on weight loss in adults with and without DM. Methods: A comprehensive literature search was performed using the PubMed database to identify randomized controlled trials (RCTs) involving overweight or obese adults receiving semaglutide at 2.4 mg weekly for 40 to 70 weeks. Using a random-effects model, we estimated the weighted mean differences in body weight reduction between the two groups. Nine RCTs met the inclusion criteria, among which two provided subgroup data for participants with and without DM within the same trial population. Registration number in PROSPERO: CRD420251077610. Results: In participants with DM (n = 4 studies), semaglutide was associated with a weighted mean body weight reduction of −6.34% (95% confidence interval: −6.98 to −5.69), with negligible heterogeneity across studies (I2 = 0.0%). By contrast, among participants without DM (n = 7 studies), the weighted estimate of weight loss was −11.57% (95% confidence interval: −12.94 to −10.19), with moderate heterogeneity observed (I2 = 63.6%). Conclusions: The observed difference in weight loss efficacy between the groups was clinically meaningful. While once-weekly semaglutide at 2.4 mg elicited significant weight loss in both populations, the magnitude of effect was notably greater in those without DM. This disparity may be explained by metabolic characteristics frequently present in individuals with DM, such as insulin resistance, hyperinsulinemia, and compensatory mechanisms related to glycemic control. Full article
(This article belongs to the Section Pharmacology)
Show Figures

Graphical abstract

18 pages, 4436 KB  
Article
Liraglutide Attenuates Atorvastatin-Induced Hepatotoxicity by Restoring GLP-1R Expression and Activating Nrf2 and Autophagy Pathways in Wistar Rats
by Engy A. Elsiad, Hayat A. Abd El Aal, Hesham A. Salem, Mohammed F. El-Yamany and Mostafa A. Rabie
Toxics 2025, 13(7), 594; https://doi.org/10.3390/toxics13070594 - 16 Jul 2025
Cited by 1 | Viewed by 1150
Abstract
HMG-CoA reductase inhibitors, statins, are extensively used to treat hyperlipidemia, coronary artery disease, and other atherosclerotic disorders. However, one of the common side effects of statin therapy is a mild elevation in liver aminotransferases, observed in less than 3% of patients. Atorvastatin and [...] Read more.
HMG-CoA reductase inhibitors, statins, are extensively used to treat hyperlipidemia, coronary artery disease, and other atherosclerotic disorders. However, one of the common side effects of statin therapy is a mild elevation in liver aminotransferases, observed in less than 3% of patients. Atorvastatin and simvastatin, in particular, are most frequently associated with statin-induced liver injury, leading to treatment discontinuation. Recent research has highlighted the antioxidant and anti-inflammatory properties of glucagon-like peptide-1 receptor (GLP-1R) activation in protecting against liver injury. Nonetheless, the potential protective effects of liraglutide (LIRA), a GLP-1R agonist, against atorvastatin (ATO)-induced liver dysfunction have not been fully elucidated. In this context, the present study aimed to investigate the protective role of LIRA in mitigating ATO-induced liver injury in rats, offering new insights into managing statin-associated hepatotoxicity. Indeed, LIRA treatment improved liver function enzymes and attenuated histopathological alterations. LIRA treatment enhanced antioxidant defenses by increasing Nrf2 content and superoxide dismutase (SOD) activity, while reducing NADPH oxidase. Additionally, LIRA suppressed inflammation by downregulating the HMGB1/TLR-4/RAGE axis and inhibiting the protein expression of pY323-MAPK p38 and pS635-NFκB p65 content resulting in decreased proinflammatory cytokines (TNF-α and IL-1β). Furthermore, LIRA upregulated GLP-1R gene expression and promoted autophagic influx via the activation of the pS473-Akt/pS486-AMPK/pS758-ULK1/Beclin-1 signaling cascade, along with inhibiting apoptosis by reducing caspase-3 content. In conclusion, LIRA attenuated ATO-induced oxidative stress and inflammation via activation of the Nrf-2/SOD cascade and inhibition of the HMGB1/TLR-4/RAGE /MAPK p38/NFκB p65 axis. In parallel, LIRA stimulated autophagy via the AMPK/ULK1/Beclin-1 axis and suppressed apoptosis, thus restoring the balance between autophagy and apoptosis. Full article
(This article belongs to the Section Drugs Toxicity)
Show Figures

Figure 1

19 pages, 1277 KB  
Review
What a Modern Physician Should Know About microRNAs in the Diagnosis and Treatment of Diabetic Kidney Disease
by Małgorzata Rodzoń-Norwicz, Patryk Kogut, Magdalena Sowa-Kućma and Agnieszka Gala-Błądzińska
Int. J. Mol. Sci. 2025, 26(14), 6662; https://doi.org/10.3390/ijms26146662 - 11 Jul 2025
Viewed by 1003
Abstract
Diabetic kidney disease (DKD) remains the leading cause of end-stage kidney disease (ESKD) globally. Despite advances in our understanding of its pathophysiology, current therapies are often insufficient to stop its progression. In recent years, microRNAs (miRNAs)—small, non-coding RNA molecules involved in post-transcriptional gene [...] Read more.
Diabetic kidney disease (DKD) remains the leading cause of end-stage kidney disease (ESKD) globally. Despite advances in our understanding of its pathophysiology, current therapies are often insufficient to stop its progression. In recent years, microRNAs (miRNAs)—small, non-coding RNA molecules involved in post-transcriptional gene regulation—have emerged as critical modulators of key pathogenic mechanisms in DKD, including fibrosis, inflammation, oxidative stress, and apoptosis. Numerous studies have identified specific miRNAs that either exacerbate or mitigate renal injury in DKD. Among them, miR-21, miR-192, miR-155, and miR-34a are associated with disease progression, while miR-126-3p, miR-29, miR-146a, and miR-215 demonstrate protective effects. These molecules are also detectable in plasma, urine, and renal tissue, making them attractive candidates for diagnostic and prognostic biomarkers. Advances in therapeutic technologies such as antagomiRs, mimics, locked nucleic acids, and nanoparticle-based delivery systems have opened new possibilities for targeting miRNAs in DKD. Additionally, conventional drugs, including SGLT2 inhibitors, metformin, and GLP-1 receptor agonists, as well as dietary compounds like polyphenols and sulforaphane, may exert nephroprotective effects by modulating miRNA expression. Recent evidence also highlights the role of gut microbiota in regulating miRNA activity, linking metabolic and immune pathways relevant to DKD progression. Further research is needed to define stage-specific miRNA signatures, improve delivery systems, and develop personalized therapeutic approaches. Modulation of miRNA expression represents a promising strategy to slow DKD progression and improve patient outcomes. Full article
Show Figures

Figure 1

19 pages, 1867 KB  
Article
Compare the Decrease in Visceral Adipose Tissue in People with Obesity and Prediabetes vs. Obesity and Type 2 Diabetes Treated with Liraglutide
by Rosa Nayely Hernández-Flandes, María de los Ángeles Tapia-González, Liliana Hernández-Lara, Eduardo Osiris Madrigal-Santillán, Ángel Morales-González, Liliana Aguiano-Robledo and José A. Morales-González
Diabetology 2025, 6(7), 67; https://doi.org/10.3390/diabetology6070067 - 4 Jul 2025
Viewed by 1323
Abstract
Obesity is considered a global pandemic. In Mexico, 7/10 adults, 4/10 adolescents, and 1/3 children are overweight or obese, and it is estimated that 90% of cases of type 2 diabetes (T2D) are attributable to these pathologies. Visceral adipose tissue (VAT) presents increased [...] Read more.
Obesity is considered a global pandemic. In Mexico, 7/10 adults, 4/10 adolescents, and 1/3 children are overweight or obese, and it is estimated that 90% of cases of type 2 diabetes (T2D) are attributable to these pathologies. Visceral adipose tissue (VAT) presents increased lipolysis, lower insulin sensitivity, and greater metabolic alterations. Glucagon-like peptide-1 (GLP-1) is a polypeptide incretin hormone that stimulates insulin secretion dependent on the amount of oral glucose consumed, reduces plasma glucagon concentrations, slows gastric emptying, suppresses appetite, improves insulin synthesis and secretion, and increases the sensitivity of β cells to glucose. Liraglutide is a synthetic GLP-1 analog that reduces VAT and improves the expression of Glucose transporter receptor type 4 (GLUT 4R), Mitogen-activated protein (MAP kinases), decreases Fibroblast growth factor type β (TGF-β), reactivates the peroxisome proliferator-activated receptor type ɣ (PPAR-ɣ) pathway, and decreases chronic inflammation. Currently, there are many studies that explain the decrease in VAT with these medications, but there are no studies that compare the decrease in patients with obesity and prediabetes vs. obesity and type 2 diabetes to know which population obtains a greater benefit from treatment with this pharmacological group; this is the reason for this study. The primary objective was to compare the difference in the determination of visceral adipose tissue in people with obesity and type 2 diabetes vs. obesity and prediabetes treated with liraglutide. Methods: A quasi-experimental, analytical, prolective, non-randomized, non-blinded study was conducted over a period of 6 months in a tertiary care center. A total of 36 participants were divided into two arms; group 1 (G1: Obesity and prediabetes) and group 2 (G2: Obesity and type 2 diabetes) for 6 months. Inclusion criteria: men and women ≥18 years with type 2 diabetes, prediabetes, and obesity. Exclusion criteria: Glomerular filtration rate (GFR) < 60 mL/min/1.73 m2 elevated transaminases (>5 times the upper limit of normal), and use of non-weight-modifying antidiabetic agents. Conclusions: No statistically significant difference was found in the decrease in visceral adipose tissue when comparing G1 (OB and PD) with G2 (OB and T2D). When comparing intragroup in G2 (OB and T2D), greater weight loss was found [(−3.78 kg; p = 0.012) vs. (−3.78 kg; p = 0.012)], as well differences in waist circumference [(−3.9 cm; p = 0.049) vs. (−3.09 cm; p = 0.017)], and glucose levels [(−1.75 mmol/L; p = 0.002) vs. (−0.56 mmol/L; p = 0.002)], A1c% [(−1.15%; p = 0.001) vs. (−0.5%; p = 0.000)]. Full article
Show Figures

Graphical abstract

Back to TopTop