Due to scheduled maintenance work on our servers, there may be short service disruptions on this website between 11:00 and 12:00 CEST on March 28th.
Sign in to use this feature.

Years

Between: -

Subjects

remove_circle_outline
remove_circle_outline
remove_circle_outline
remove_circle_outline
remove_circle_outline
remove_circle_outline
remove_circle_outline
remove_circle_outline

Journals

Article Types

Countries / Regions

Search Results (26)

Search Parameters:
Keywords = FMOD

Order results
Result details
Results per page
Select all
Export citation of selected articles as:
16 pages, 2620 KB  
Article
Copper-Targeted Therapy in Experimental Endometriosis: Effects of Ammonium Tetrathiomolybdate on Markers of the Interconnected Processes of Inflammation, Innervation, and Fibrogenesis
by María Belén Delsouc, Rocío Ayelem Conforti, Ana Sofia Zabala, Verónica Palmira Filippa, Leonardo Mariño-Repizo, Sandra Silvina Vallcaneras and Marilina Casais
Int. J. Mol. Sci. 2026, 27(2), 1099; https://doi.org/10.3390/ijms27021099 - 22 Jan 2026
Viewed by 371
Abstract
Endometriosis (EDT) is a chronic, estrogen-dependent disease characterized by inflammation, fibrosis, pelvic pain, and infertility. Current therapies show limited long-term efficacy and adverse effects, underscoring the need for novel therapeutic approaches. Elevated copper (Cu) levels have been reported in both patients and animal [...] Read more.
Endometriosis (EDT) is a chronic, estrogen-dependent disease characterized by inflammation, fibrosis, pelvic pain, and infertility. Current therapies show limited long-term efficacy and adverse effects, underscoring the need for novel therapeutic approaches. Elevated copper (Cu) levels have been reported in both patients and animal models of EDT, making Cu chelation a promising strategy. This work aimed to evaluate the impact of ammonium tetrathiomolybdate (TM) on the expression of markers related to the interconnected processes of inflammation, innervation, and fibrogenesis in mice with induced EDT. Twenty-four female C57BL/6 mice were assigned to Sham, EDT, or EDT+TM groups. Treatment with TM began on postoperative day 15, with samples collected one month after EDT induction. Peritoneal fluid cytokines (TNF-α, IL-1β, IL-6, TGF-β1) were quantified by ELISA. Endometriotic-like lesions were examined for mRNA expression of cytokines, neurotrophins (Ngf, Bdnf, Ngfr), neural markers (Uchl1, Gap43), neuropeptides and nociceptive markers (Tac1/Tacr1, Calca/Calcrl/Ramp1, Trpv1), and fibrogenic markers (Vim, Acta2, Col1a1, Fmod) by RT-qPCR. Neurotrophin protein levels were measured by ELISA, and collagen content was assessed through Masson’s staining. TM significantly modulated inflammatory, neural, nociceptive, and fibrogenic markers, reducing most of them along with collagen content. These findings suggest that TM could impact key pathological mechanisms involved in EDT. Full article
Show Figures

Figure 1

17 pages, 8515 KB  
Article
Combined TGF-β3 and FGF-2 Stimulation Enhances Chondrogenic Potential of Ovine Bone Marrow-Derived MSCs
by Sandra Stamnitz, Agnieszka Krawczenko and Aleksandra Klimczak
Cells 2025, 14(13), 1013; https://doi.org/10.3390/cells14131013 - 2 Jul 2025
Viewed by 1895
Abstract
Mesenchymal stem cells (MSCs) represent a promising cell source for cartilage tissue engineering due to their chondrogenic potential. However, current differentiation protocols result in limited efficiency. This study assessed the combined effects of transforming growth factor-beta 3 (TGF-β3) and fibroblast growth factor-2 (FGF-2) [...] Read more.
Mesenchymal stem cells (MSCs) represent a promising cell source for cartilage tissue engineering due to their chondrogenic potential. However, current differentiation protocols result in limited efficiency. This study assessed the combined effects of transforming growth factor-beta 3 (TGF-β3) and fibroblast growth factor-2 (FGF-2) on the morphology, proliferation, chondrogenic differentiation, chondrogenic gene expression, and cytokine profile of ovine bone marrow-derived MSCs (BM-MSCs). BM-MSCs were cultured under four conditions: control (αMEM) or αMEM supplemented with FGF-2, TGF-β3, or TGF-β3 + FGF-2. Morphological and proliferation analyses, Alcian blue staining in 2D and 3D, and real-time PCR for early (Chad, Comp, and Sox 5) and late (Agg, Col IX, Sox 9, and Fmod) chondrogenic markers were performed. Cytokine secretion profiles were analyzed using multiplex assay. TGF-β3 induced morphological changes indicative of early chondrogenesis, while FGF-2 enhanced proliferation. The combination of both cytokines led to a synergistic increase in cell proliferation, early and late chondrogenic gene expression, and glycosaminoglycans (GAG) deposition. Cytokine analysis revealed that TGF-β3 enhanced the immunomodulatory and angiogenic profile of BM-MSCs, whereas co-treatment with FGF-2 yielded a balanced and potentially regenerative secretome. Dual stimulation with TGF-β3 and FGF-2 significantly improves the chondrogenic differentiation of ovine BM-MSCs by enhancing both molecular and functional markers of cartilage formation. Full article
(This article belongs to the Special Issue Modelling Tissue Microenvironments in Development and Disease)
Show Figures

Figure 1

22 pages, 2437 KB  
Article
Proteomic Study Between Interstitial Channels Along Meridians and Adjacent Areas in Mini-Pigs
by Feng Xiong, Shuyong Jia, Guangjun Wang, Shuyou Wang, Li Zhou, Qi Liu, Yaohua Shen, Na Tu, Shuxiu Zhu, Xiaojing Song and Weibo Zhang
Biomolecules 2025, 15(6), 804; https://doi.org/10.3390/biom15060804 - 1 Jun 2025
Viewed by 2083
Abstract
Objective: This study explores the material basis and biological functions of meridian interstitial channels in mini-pigs proximal to the stomach meridian by analyzing differential proteomics between interstitial channels and adjacent non-interstitial channel tissues. Methods: Liquid chromatography–mass spectrometry (LC-MS) under data-dependent acquisition mode was [...] Read more.
Objective: This study explores the material basis and biological functions of meridian interstitial channels in mini-pigs proximal to the stomach meridian by analyzing differential proteomics between interstitial channels and adjacent non-interstitial channel tissues. Methods: Liquid chromatography–mass spectrometry (LC-MS) under data-dependent acquisition mode was employed to analyze and identify the proteome of subcutaneous connective tissues along the stomach meridian and adjacent tissues. SWATH MSALL method and omicsbean online analysis platforms were used for protein quantification and differential proteomic analysis. Differential proteins were subjected to Gene Ontology annotation and KEGG pathway analysis to understand their functions and biological processes. Combining traditional Chinese meridian theory with modern meridian research, proteins most relevant to meridian functions were selected, and their expression levels were assessed using Western blotting. Results: GO annotation and KEGG pathway analysis revealed differences in molecular functions, biological processes, and metabolic pathways among differential proteins. Most downregulated proteins were enzyme functional proteins involved in amino acid metabolism (GOT1), adenosine nucleotide balance conversion (AK1), and calcium ion-binding processes (ANXA6). Most upregulated proteins were structural proteins in the extracellular matrix—collagen proteins (COL3A1, COL6A1, COL6A3, COL6A6, COL12A1, COL14A1) and proteoglycans (DCN, BGN, FMOD)—involved in influencing and regulating collagen fiber generation and arrangement. Intriguingly, almost all differential proteins were associated with gastrointestinal diseases, implying a pathological correlation of differential proteins in the stomach meridian interstitial channel. Conclusions: The stomach meridian interstitial channels in mini-pigs show 72 differentially expressed proteins compared to adjacent tissues. These differences include the upregulation of structural proteins and downregulation of functional proteins, potentially forming the molecular biological basis for the structural and functional specificity of meridians. Full article
Show Figures

Figure 1

53 pages, 1551 KB  
Article
From Crisis to Algorithm: Credit Delinquency Prediction in Peru Under Critical External Factors Using Machine Learning
by Jomark Noriega, Luis Rivera, Jorge Castañeda and José Herrera
Data 2025, 10(5), 63; https://doi.org/10.3390/data10050063 - 28 Apr 2025
Cited by 1 | Viewed by 3016
Abstract
Robust credit risk prediction in emerging economies increasingly demands the integration of external factors (EFs) beyond borrowers’ control. This study introduces a scenario-based methodology to incorporate EF—namely COVID-19 severity (mortality and confirmed cases), climate anomalies (temperature deviations, weather-induced road blockages), and social unrest—into [...] Read more.
Robust credit risk prediction in emerging economies increasingly demands the integration of external factors (EFs) beyond borrowers’ control. This study introduces a scenario-based methodology to incorporate EF—namely COVID-19 severity (mortality and confirmed cases), climate anomalies (temperature deviations, weather-induced road blockages), and social unrest—into machine learning (ML) models for credit delinquency prediction. The approach is grounded in a CRISP-DM framework, combining stationarity testing (Dickey–Fuller), causality analysis (Granger), and post hoc explainability (SHAP, LIME), along with performance evaluation via AUC, ACC, KS, and F1 metrics. The empirical analysis uses nearly 8.2 million records compiled from multiple sources, including 367,000 credit operations granted to individuals and microbusiness owners by a regulated Peruvian financial institution (FMOD) between January 2020 and September 2023. These data also include time series of delinquency by economic activity, external factor indicators (e.g., mortality, climate disruptions, and protest events), and their dynamic interactions assessed through Granger causality to evaluate both the intensity and propagation of external shocks. The results confirm that EF inclusion significantly enhances model performance and robustness. Time-lagged mortality (COVID MOV) emerges as the most powerful single predictor of delinquency, while compound crises (climate and unrest) further intensify default risk—particularly in portfolios without public support. Among the evaluated models, CNN and XGB consistently demonstrate superior adaptability, defined as their ability to maintain strong predictive performance across diverse stress scenarios—including pandemic, climate, and unrest contexts—and to dynamically adjust to varying input distributions and portfolio conditions. Post hoc analyses reveal that EF effects dynamically interact with borrower income, indebtedness, and behavioral traits. This study provides a scalable, explainable framework for integrating systemic shocks into credit risk modeling. The findings contribute to more informed, adaptive, and transparent lending decisions in volatile economic contexts, relevant to financial institutions, regulators, and risk practitioners in emerging markets. Full article
(This article belongs to the Section Information Systems and Data Management)
Show Figures

Figure 1

22 pages, 9873 KB  
Article
New Gene Markers of Exosomal Regulation Are Involved in Porcine Granulosa Cell Adhesion, Migration, and Proliferation
by Jakub Kulus, Wiesława Kranc, Magdalena Kulus, Dorota Bukowska, Hanna Piotrowska-Kempisty, Paul Mozdziak, Bartosz Kempisty and Paweł Antosik
Int. J. Mol. Sci. 2023, 24(14), 11873; https://doi.org/10.3390/ijms241411873 - 24 Jul 2023
Cited by 11 | Viewed by 3926
Abstract
Exosomal regulation is intimately involved in key cellular processes, such as migration, proliferation, and adhesion. By participating in the regulation of basic mechanisms, extracellular vesicles are important in intercellular signaling and the functioning of the mammalian reproductive system. The complexity of intercellular interactions [...] Read more.
Exosomal regulation is intimately involved in key cellular processes, such as migration, proliferation, and adhesion. By participating in the regulation of basic mechanisms, extracellular vesicles are important in intercellular signaling and the functioning of the mammalian reproductive system. The complexity of intercellular interactions in the ovarian follicle is also based on multilevel intercellular signaling, including the mechanisms involving cadherins, integrins, and the extracellular matrix. The processes in the ovary leading to the formation of a fertilization-ready oocyte are extremely complex at the molecular level and depend on the oocyte’s ongoing relationship with granulosa cells. An analysis of gene expression from material obtained from a primary in vitro culture of porcine granulosa cells was employed using microarray technology. Genes with the highest expression (LIPG, HSD3B1, CLIP4, LOX, ANKRD1, FMOD, SHAS2, TAGLN, ITGA8, MXRA5, and NEXN) and the lowest expression levels (DAPL1, HSD17B1, SNX31, FST, NEBL, CXCL10, RGS2, MAL2, IHH, and TRIB2) were selected for further analysis. The gene expression results obtained from the microarrays were validated using quantitative RT-qPCR. Exosomes may play important roles regarding intercellular signaling between granulosa cells. Therefore, exosomes may have significant applications in regenerative medicine, targeted therapy, and assisted reproduction technologies. Full article
(This article belongs to the Special Issue Extracellular Vesicles: The Biology and Therapeutic Applications)
Show Figures

Figure 1

17 pages, 1697 KB  
Article
Extracellular Matrix- and Integrin Adhesion Complexes-Related Genes in the Prognosis of Prostate Cancer Patients’ Progression-Free Survival
by Ivana Samaržija and Paško Konjevoda
Biomedicines 2023, 11(7), 2006; https://doi.org/10.3390/biomedicines11072006 - 15 Jul 2023
Cited by 6 | Viewed by 2707
Abstract
Prostate cancer is a heterogeneous disease, and one of the main obstacles in its management is the inability to foresee its course. Therefore, novel biomarkers are needed that will guide the treatment options. The extracellular matrix (ECM) is an important part of the [...] Read more.
Prostate cancer is a heterogeneous disease, and one of the main obstacles in its management is the inability to foresee its course. Therefore, novel biomarkers are needed that will guide the treatment options. The extracellular matrix (ECM) is an important part of the tumor microenvironment that largely influences cell behavior. ECM components are ligands for integrin receptors which are involved in every step of tumor progression. An underlying characteristic of integrin activation and ligation is the formation of integrin adhesion complexes (IACs), intracellular structures that carry information conveyed by integrins. By using The Cancer Genome Atlas data, we show that the expression of ECM- and IACs-related genes is changed in prostate cancer. Moreover, machine learning methods revealed that they are a source of biomarkers for progression-free survival of patients that are stratified according to the Gleason score. Namely, low expression of FMOD and high expression of PTPN2 genes are associated with worse survival of patients with a Gleason score lower than 9. The FMOD gene encodes protein that may play a role in the assembly of the ECM and the PTPN2 gene product is a protein tyrosine phosphatase activated by integrins. Our results suggest potential biomarkers of prostate cancer progression. Full article
(This article belongs to the Special Issue Prostate Cancer: From Pathology to Novel Therapeutic Approaches)
Show Figures

Figure 1

19 pages, 5398 KB  
Article
Keystone Soil Microbial Modules Associated with Priming Effect under Nitrogen- and Glucose-Addition Treatments
by Min Xu, Quanxin Zeng, Yuanyuan Liu, Chengchung Liu, Qiufang Zhang, Kongcan Mei, Xiaochun Yuan, Xiaoqing Zhang and Yuehmin Chen
Forests 2023, 14(6), 1207; https://doi.org/10.3390/f14061207 - 11 Jun 2023
Cited by 4 | Viewed by 2493
Abstract
The priming effect (PE) is important for understanding the decomposition of soil organic matter (SOM) and forecasting C-climate feedback. However, there are limited studies on microbial community-level properties and the keystone taxa involved in the process. In this study, we collected soil from [...] Read more.
The priming effect (PE) is important for understanding the decomposition of soil organic matter (SOM) and forecasting C-climate feedback. However, there are limited studies on microbial community-level properties and the keystone taxa involved in the process. In this study, we collected soil from a subtropical Phyllostachys edulis forest undergoing long-term N-addition and conducted an incubation experiment to evaluate the effects of single and repeated addition of 13C-labeled glucose. Our results demonstrated that previously N-fertilized soil had a smaller cumulative PE compared with that of the control (11% average decrease). This could be primarily explained (26%) by the lower abundance of bacterial r-strategy group members (B_mod#2, constituting Proteobacteria, Firmicutes, and Actinobacteria phyla) under N-addition treatments. A single C-addition induced a greater PE than that of repeated C-additions (2.66- to 3.11-fold). Single C addition led to greater C to N ratios of microbial biomass and fungi to bacteria, positively impacting cumulative PE, indicating that the shifts in fungal/bacterial dominance play an important role in regulating PE. Moreover, a saprophytic taxa group (F_Mod#3, primarily composed of the phyla Ascomycota) explained 62% of the differences in cumulative PE between single and repeated C-additions. Compared with repeated C-additions, a greater abundance of B_Mod#2 and F_Mod#3, as well as C-related hydrolase activity, was observed under single C-addition, inducing greater cumulative PE. Therefore, sufficient C may facilitate the proliferation of r-strategy bacterial taxa and saprophytic fungal taxa, thereby increasing SOM decomposition. Our findings provide novel insights into the relationship between microbial community-level properties and PE. Full article
(This article belongs to the Special Issue Forest Soil Carbon Cycle in Response to Global Change)
Show Figures

Figure 1

13 pages, 894 KB  
Article
Association between Expression of Connective Tissue Genes and Prostate Cancer Growth and Progression
by Patrick-Julien Treacy, Alberto Martini, Ugo Giovanni Falagario, Parita Ratnani, Ethan Wajswol, Alp Tuna Beksac, Peter Wiklund, Sujit Nair, Natasha Kyprianou, Matthieu Durand and Ashutosh K. Tewari
Int. J. Mol. Sci. 2023, 24(8), 7520; https://doi.org/10.3390/ijms24087520 - 19 Apr 2023
Cited by 11 | Viewed by 3019
Abstract
To find an association between genomic features of connective tissue and pejorative clinical outcomes on radical prostatectomy specimens. We performed a retrospective analysis of patients who underwent radical prostatectomy and underwent a Decipher transcriptomic test for localized prostate cancer in our institution ( [...] Read more.
To find an association between genomic features of connective tissue and pejorative clinical outcomes on radical prostatectomy specimens. We performed a retrospective analysis of patients who underwent radical prostatectomy and underwent a Decipher transcriptomic test for localized prostate cancer in our institution (n = 695). The expression results of selected connective tissue genes were analyzed after multiple t tests, revealing significant differences in the transcriptomic expression (over- or under-expression). We investigated the association between transcript results and clinical features such as extra-capsular extension (ECE), clinically significant cancer, lymph node (LN) invasion and early biochemical recurrence (eBCR), defined as earlier than 3 years after surgery). The Cancer Genome Atlas (TCGA) was used to evaluate the prognostic role of genes on progression-free survival (PFS) and overall survival (OS). Out of 528 patients, we found that 189 had ECE and 27 had LN invasion. The Decipher score was higher in patients with ECE, LN invasion, and eBCR. Our gene selection microarray analysis showed an overexpression in both ECE and LN invasion, and in clinically significant cancer for COL1A1, COL1A2, COL3A1, LUM, VCAN, FN1, AEBP1, ASPN, TIMP1, TIMP3, BGN, and underexpression in FMOD and FLNA. In the TCGA population, overexpression of these genes was correlated with worse PFS. Significant co-occurrence of these genes was observed. When presenting overexpression of our gene selection, the 5-year PFS rate was 53% vs. 68% (p = 0.0315). Transcriptomic overexpression of connective tissue genes correlated to worse clinical features, such as ECE, clinically significant cancer and BCR, identifying the potential prognostic value of the gene signature of the connective tissue in prostate cancer. TCGAp cohort analysis showed a worse PFS in case of overexpression of the connective tissue genes. Full article
(This article belongs to the Special Issue Molecular Insights in Prostate Cancer)
Show Figures

Figure 1

21 pages, 4467 KB  
Article
A Novel Fibromodulin Antagonist Peptide RP4 Exerts Antitumor Effects on Colorectal Cancer
by Ting Deng, Yibo Hou, Gaoyang Lin, Chunyan Feng, Kewei Liu, Wenke Chen, Wei Wei, Laiqiang Huang and Xiaoyong Dai
Pharmaceutics 2023, 15(3), 944; https://doi.org/10.3390/pharmaceutics15030944 - 14 Mar 2023
Cited by 11 | Viewed by 3240
Abstract
Colorectal cancer (CRC) is the leading cause of cancer-related deaths worldwide. Fibromodulin (FMOD) is the main proteoglycan that contributes to extracellular matrix (ECM) remodeling by binding to matrix molecules, thereby playing an essential role in tumor growth and metastasis. There are still no [...] Read more.
Colorectal cancer (CRC) is the leading cause of cancer-related deaths worldwide. Fibromodulin (FMOD) is the main proteoglycan that contributes to extracellular matrix (ECM) remodeling by binding to matrix molecules, thereby playing an essential role in tumor growth and metastasis. There are still no useful drugs that target FMOD for CRC treatment in clinics. Here, we first used public whole-genome expression datasets to analyze the expression level of FMOD in CRC and found that FMOD was upregulated in CRC and associated with poor patient prognosis. We then used the Ph.D.-12 phage display peptide library to obtain a novel FMOD antagonist peptide, named RP4, and tested its anti-cancer effects of RP4 in vitro and in vivo. These results showed that RP4 inhibited CRC cell growth and metastasis, and promoted apoptosis both in vitro and in vivo by binding to FMOD. In addition, RP4 treatment affected the CRC-associated immune microenvironment in a tumor model by promoting cytotoxic CD8+ T and NKT (natural killer T) cells and inhibiting CD25+ Foxp3+ Treg cells. Mechanistically, RP4 exerted anti-tumor effects by blocking the Akt and Wnt/β-catenin signaling pathways. This study implies that FMOD is a potential target for CRC treatment, and the novel FMOD antagonist peptide RP4 can be developed as a clinical drug for CRC treatment. Full article
Show Figures

Figure 1

14 pages, 7667 KB  
Article
Numerical Investigation of Photo-Generated Carrier Recombination Dynamics on the Device Characteristics for the Perovskite/Carbon Nitride Absorber-Layer Solar Cell
by Faisal Saeed, Muhammad Haseeb Khan, Haider Ali Tauqeer, Asfand Haroon, Asad Idrees, Syed Mzhar Shehrazi, Lukas Prokop, Vojtech Blazek, Stanislav Misak and Nasim Ullah
Nanomaterials 2022, 12(22), 4012; https://doi.org/10.3390/nano12224012 - 15 Nov 2022
Cited by 8 | Viewed by 3246
Abstract
The nitrogenated holey two-dimensional carbon nitride (C2N) has been efficaciously utilized in the fabrication of transistors, sensors, and batteries in recent years, but lacks application in the photovoltaic industry. The C2N possesses favorable optoelectronic properties. To investigate [...] Read more.
The nitrogenated holey two-dimensional carbon nitride (C2N) has been efficaciously utilized in the fabrication of transistors, sensors, and batteries in recent years, but lacks application in the photovoltaic industry. The C2N possesses favorable optoelectronic properties. To investigate its potential feasibility for solar cells (as either an absorber layer/interface layer), we foremost detailed the numerical modeling of the double-absorber-layer–methyl ammonium lead iodide (CH3NH3PbI3) –carbon nitride (C2N) layer solar cell and subsequently provided in-depth insight into the active-layer-associated recombination losses limiting the efficiency (η) of the solar cell. Under the recombination kinetics phenomena, we explored the influence of radiative recombination, Auger recombination, Shockley Read Hall recombination, the energy distribution of defects, Band Tail recombination (Hoping Model), Gaussian distribution, and metastable defect states, including single-donor (0/+), single-acceptor (−/0), double-donor (0/+/2+), double-acceptor (2/−/0−), and the interface-layer defects on the output characteristics of the solar cell. Setting the defect (or trap) density to 1015cm3 with a uniform energy distribution of defects for all layers, we achieved an η of 24.16%. A considerable enhancement in power-conversion efficiency ( η~27%) was perceived as we reduced the trap density to 1014cm3 for the absorber layers. Furthermore, it was observed that, for the absorber layer with double-donor defect states, the active layer should be carefully synthesized to reduce crystal-order defects to keep the total defect density as low as 1017cm3 to achieve efficient device characteristics. Full article
Show Figures

Figure 1

14 pages, 7810 KB  
Article
SPR Sensor Based on a Tapered Optical Fiber with a Low Refractive Index Liquid Crystal Cladding and Bimetallic Ag–Au Layers
by Joanna Korec, Karol A. Stasiewicz and Leszek R. Jaroszewicz
Sensors 2022, 22(19), 7192; https://doi.org/10.3390/s22197192 - 22 Sep 2022
Cited by 11 | Viewed by 3531
Abstract
This paper presents a study of the influence of bimetallic layer covers of a tapered optical fiber surrounded by a low refractive index liquid crystal on the properties of light propagation in the taper structure. This research follows previous works on the effect [...] Read more.
This paper presents a study of the influence of bimetallic layer covers of a tapered optical fiber surrounded by a low refractive index liquid crystal on the properties of light propagation in the taper structure. This research follows previous works on the effect of monometallic thin films (Au and Ag). In this case, the total thicknesses of the bimetallic layers were h = 10 nm, and the participation of gold and silver was equal. The films were deposited on one side of the tapered waist area. The liquid crystal cells were controlled with a voltage U from 0 to 200 V, with and without amplitude modulation at a frequency of fmod = 5 Hz. For the purposes of this research, spectral characteristics were obtained for a wavelength λ ranging from 550 to 1200 nm. Measurements were carried out at room temperature for three types of rubbed layers orientation—orthogonal, parallel, and twist in relation to the fiber axis. Obtained resonant peaks were compared with the previous results regarding the resonant wavelength, peak width, SNR, and maximum absorption. In the presented paper, the novelty is mainly focused on the materials used and their time stability, as well as corresponding changes in the technological parameters used. Full article
(This article belongs to the Special Issue I3S 2022 Selected Papers)
Show Figures

Figure 1

14 pages, 8005 KB  
Article
Comparison of Efficiency-Based Optimal Load Distribution for Modular SSTs with Biologically Inspired Optimization Algorithms
by Mariam Mughees, Munazza Sadaf, Hasan Erteza Gelani, Abdullah Bilal, Faisal Saeed, Md. Shahariar Chowdhury, Kuaanan Techato, Sittiporn Channumsin and Nasim Ullah
Electronics 2022, 11(13), 1988; https://doi.org/10.3390/electronics11131988 - 24 Jun 2022
Cited by 5 | Viewed by 2520
Abstract
The battle of currents between AC and DC reignited as a result of the development in the field of power electronics. The efficiency of DC distribution systems is highly dependent on the efficiency of distribution converter, which calls for optimized schemes for the [...] Read more.
The battle of currents between AC and DC reignited as a result of the development in the field of power electronics. The efficiency of DC distribution systems is highly dependent on the efficiency of distribution converter, which calls for optimized schemes for the efficiency enhancement of distribution converters. Modular solid-state transformers (SSTs) play a vital role in DC distribution networks and renewable energy systems (RES). This paper deals with efficiency-based load distribution for solid-state transformers (SSTs) in DC distribution networks. The aim is to achieve a set of minimum inputs that are consistent with the output while considering the constraints and efficiency. As the main feature of modularity is associated with a three-stage structure of SSTs, this modular structure is optimized using ant lion optimizer (ALO) and validated by applying it to the EIA (Energy Information Agency) DC distribution network which contains SSTs. In the DC distribution grid, modular SSTs provide the promising conversion of DC power from medium voltage to lower DC range (400 V). The proposed algorithm is simulated in MATLAB and also compared with two other metaheuristic algorithms. The obtained results prove that the proposed method can significantly reduce the input requirements for producing the same output while satisfying the specified constraints. Full article
(This article belongs to the Special Issue Application of Power Electronics Technology in Energy System)
Show Figures

Figure 1

18 pages, 4202 KB  
Article
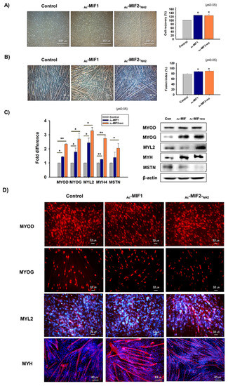
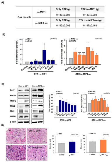
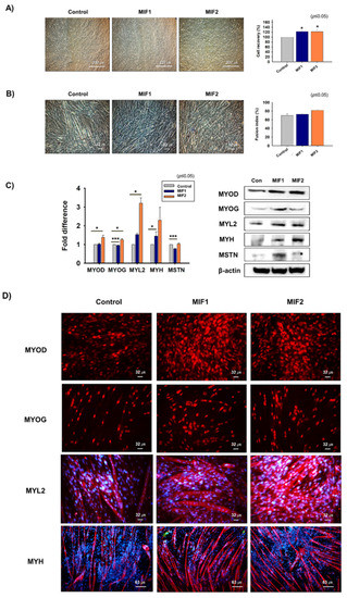
MIF1 and MIF2 Myostatin Peptide Inhibitors as Potent Muscle Mass Regulators
by Eun Ju Lee, Sibhghatulla Shaikh, Mohammad Hassan Baig, So-Young Park, Jeong Ho Lim, Syed Sayeed Ahmad, Shahid Ali, Khurshid Ahmad and Inho Choi
Int. J. Mol. Sci. 2022, 23(8), 4222; https://doi.org/10.3390/ijms23084222 - 11 Apr 2022
Cited by 23 | Viewed by 5981
Abstract
The use of peptides as drugs has progressed over time and continues to evolve as treatment paradigms change and new drugs are developed. Myostatin (MSTN) inhibition therapy has shown great promise for the treatment of muscle wasting diseases. Here, we report the MSTN-derived [...] Read more.
The use of peptides as drugs has progressed over time and continues to evolve as treatment paradigms change and new drugs are developed. Myostatin (MSTN) inhibition therapy has shown great promise for the treatment of muscle wasting diseases. Here, we report the MSTN-derived novel peptides MIF1 (10-mer) and MIF2 (10-mer) not only enhance myogenesis by inhibiting MSTN and inducing myogenic-related markers but also reduce adipogenic proliferation and differentiation by suppressing the expression of adipogenic markers. MIF1 and MIF2 were designed based on in silico interaction studies between MSTN and its receptor, activin type IIB receptor (ACVRIIB), and fibromodulin (FMOD). Of the different modifications of MIF1 and MIF2 examined, Ac-MIF1 and Ac-MIF2-NH2 significantly enhanced cell proliferation and differentiation as compared with non-modified peptides. Mice pretreated with Ac-MIF1 or Ac-MIF2-NH2 prior to cardiotoxin-induced muscle injury showed more muscle regeneration than non-pretreated controls, which was attributed to the induction of myogenic genes and reduced MSTN expression. These findings imply that Ac-MIF1 and Ac-MIF2-NH2 might be valuable therapeutic agents for the treatment of muscle-related diseases. Full article
(This article belongs to the Section Molecular Biology)
Show Figures

Graphical abstract

17 pages, 48488 KB  
Article
Interaction of Fibromodulin and Myostatin to Regulate Skeletal Muscle Aging: An Opposite Regulation in Muscle Aging, Diabetes, and Intracellular Lipid Accumulation
by Eun Ju Lee, Syed Sayeed Ahmad, Jeong Ho Lim, Khurshid Ahmad, Sibhghatulla Shaikh, Yun-Sil Lee, Sang Joon Park, Jun O. Jin, Yong-Ho Lee and Inho Choi
Cells 2021, 10(8), 2083; https://doi.org/10.3390/cells10082083 - 13 Aug 2021
Cited by 36 | Viewed by 6385
Abstract
The objective of this study was to investigate fibromodulin (FMOD) and myostatin (MSTN) gene expressions during skeletal muscle aging and to understand their involvements in this process. The expressions of genes related to muscle aging (Atrogin 1 and Glb1), diabetes (RAGE and CD163), [...] Read more.
The objective of this study was to investigate fibromodulin (FMOD) and myostatin (MSTN) gene expressions during skeletal muscle aging and to understand their involvements in this process. The expressions of genes related to muscle aging (Atrogin 1 and Glb1), diabetes (RAGE and CD163), and lipid accumulation (CD36 and PPARγ) and those of FMOD and MSTN were examined in CTX-injected, aged, MSTN−/−, and high-fat diet (HFD) mice and in C2C12 myoblasts treated with ceramide or grown under adipogenic conditions. Results from CTX-injected mice and gene knockdown experiments in C2C12 cells suggested the involvement of FMOD during muscle regeneration and myoblast proliferation and differentiation. Downregulation of the FMOD gene in MSTN−/− mice, and MSTN upregulation and FMOD downregulation in FMOD and MSTN knockdown C2C12 cells, respectively, during their differentiation, suggested FMOD negatively regulates MSTN gene expression, and MSTN positively regulates FMOD gene expression. The results of our in vivo and in vitro experiments indicate FMOD inhibits muscle aging by negatively regulating MSTN gene expression or by suppressing the action of MSTN protein, and that MSTN promotes muscle aging by positively regulating the expressions of Atrogin1, CD36, and PPARγ genes in muscle. Full article
Show Figures

Figure 1

16 pages, 3693 KB  
Article
Cancer-Associated Fibroblasts Modulate Transcriptional Signatures Involved in Proliferation, Differentiation and Metastasis in Head and Neck Squamous Cell Carcinoma
by Emilia Wiechec, Mustafa Magan, Natasa Matic, Anna Ansell-Schultz, Matti Kankainen, Outi Monni, Ann-Charlotte Johansson and Karin Roberg
Cancers 2021, 13(13), 3361; https://doi.org/10.3390/cancers13133361 - 4 Jul 2021
Cited by 26 | Viewed by 5811
Abstract
Cancer-associated fibroblasts (CAFs) are known to increase tumor growth and to stimulate invasion and metastasis. Increasing evidence suggests that CAFs mediate response to various treatments. HNSCC cell lines were co-cultured with their patient-matched CAFs in 2D and 3D in vitro models, and the [...] Read more.
Cancer-associated fibroblasts (CAFs) are known to increase tumor growth and to stimulate invasion and metastasis. Increasing evidence suggests that CAFs mediate response to various treatments. HNSCC cell lines were co-cultured with their patient-matched CAFs in 2D and 3D in vitro models, and the tumor cell gene expression profiles were investigated by cDNA microarray and qRT-PCR. The mRNA expression of eight candidate genes was examined in tumor biopsies from 32 HNSCC patients and in five biopsies from normal oral tissue. Differences in overall survival (OS) were tested with Kaplan–Meier long-rank analysis. Thirteen protein coding genes were found to be differentially expressed in tumor cells co-cultured with CAFs in 2D and 81 in 3D when compared to tumor cells cultured without CAFs. Six of these genes were upregulated both in 2D and 3D (POSTN, GREM1, BGN, COL1A2, COL6A3, and COL1A1). Moreover, two genes upregulated in 3D, MMP9 and FMOD, were significantly associated with the OS. In conclusion, we demonstrated in vitro that CAF-derived signals alter the tumor cell expression of multiple genes, several of which are associated with differentiation, epithelial-to-mesenchymal transition (EMT) phenotype, and metastasis. Moreover, six of the most highly upregulated genes were found to be overexpressed in tumor tissue compared to normal tissue. Full article
(This article belongs to the Section Methods and Technologies Development)
Show Figures

Figure 1

Back to TopTop