Sign in to use this feature.

Years

Between: -

Subjects

remove_circle_outline
remove_circle_outline
remove_circle_outline
remove_circle_outline
remove_circle_outline
remove_circle_outline
remove_circle_outline
remove_circle_outline
remove_circle_outline

Journals

remove_circle_outline
remove_circle_outline
remove_circle_outline
remove_circle_outline
remove_circle_outline
remove_circle_outline
remove_circle_outline
remove_circle_outline
remove_circle_outline
remove_circle_outline
remove_circle_outline
remove_circle_outline
remove_circle_outline
remove_circle_outline
remove_circle_outline
remove_circle_outline
remove_circle_outline
remove_circle_outline
remove_circle_outline
remove_circle_outline
remove_circle_outline
remove_circle_outline
remove_circle_outline
remove_circle_outline
remove_circle_outline
remove_circle_outline
remove_circle_outline
remove_circle_outline
remove_circle_outline
remove_circle_outline
remove_circle_outline

Article Types

Countries / Regions

remove_circle_outline
remove_circle_outline
remove_circle_outline
remove_circle_outline
remove_circle_outline
remove_circle_outline
remove_circle_outline
remove_circle_outline
remove_circle_outline
remove_circle_outline

Search Results (8,856)

Search Parameters:
Keywords = Energy decisions

Order results
Result details
Results per page
Select all
Export citation of selected articles as:
33 pages, 4906 KB  
Article
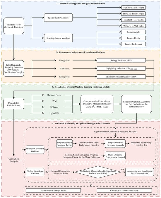
Interval-Based Design Rules for Fixed External Louvers in Glass Curtain Wall Office Buildings for Early-Stage Sustainable Design: A Case Study in Tianjin
by Jiakai Song and Mingyu Zhang
Sustainability 2026, 18(9), 4296; https://doi.org/10.3390/su18094296 (registering DOI) - 26 Apr 2026
Abstract
Fixed external louvers are widely used to improve the environmental performance of glass curtain wall office buildings, yet existing studies more often report preferred solutions than transferable decision ranges for early-stage design. This study develops interval-based design rules for a standard-floor prototype of [...] Read more.
Fixed external louvers are widely used to improve the environmental performance of glass curtain wall office buildings, yet existing studies more often report preferred solutions than transferable decision ranges for early-stage design. This study develops interval-based design rules for a standard-floor prototype of a point-supported glass curtain wall office building in Tianjin, a representative cold-climate city in China. A seven-variable design space integrating spatial-scale and shading variables was evaluated for 3000 Latin hypercube samples in a Rhino–Grasshopper–Honeybee workflow linked to Radiance and EnergyPlus, using Tianjin’s typical meteorological year data and GB 55015—2021-based office schedules, including an occupant density of 10 m2/person and occupied heating/cooling setpoints of 20/26 °C. Raw-sample statistics, Bootstrap-based stability testing, and surrogate-model-assisted continuous-response analysis were used to identify dominant variables, single-objective preferred intervals, and a neutral equal-weight baseline compromise zone. Under a neutral equal-weight baseline adopted for early-stage comparison, the compromise interval is concentrated around 20–25°, with 15–30° as a practical starting range, while alternative weighting scenarios show directional shifts toward the prioritized objective. Full article
(This article belongs to the Topic Sustainable Built Environment, 2nd Volume)
Show Figures

Figure 1

22 pages, 6358 KB  
Article
IoT-Based Precision Irrigation System Featuring Multi-Sensor Monitoring and Scheduled Automated Water-Control Gates for Rice Production
by Mir Nurul Hasan Mahmud, Younsuk Dong, Md Mahbubul Alam and Jinat Sharmin
Sensors 2026, 26(9), 2692; https://doi.org/10.3390/s26092692 (registering DOI) - 26 Apr 2026
Abstract
Despite its significant water-saving potential, the adoption of alternate wetting and drying (AWD) irrigation remains limited due to infrastructure constraints and intensive manual monitoring requirements. An automated precision irrigation system was developed and tested at the Bangladesh Rice Research Institute research farm in [...] Read more.
Despite its significant water-saving potential, the adoption of alternate wetting and drying (AWD) irrigation remains limited due to infrastructure constraints and intensive manual monitoring requirements. An automated precision irrigation system was developed and tested at the Bangladesh Rice Research Institute research farm in Gazipur, Bangladesh. The system combined ultrasonic water-level sensors, capacitive soil moisture sensors, an Arduino-based microcontroller, a GSM communication module, and solar-powered automatic control gates. Field performance was evaluated following a Randomized Complete Block Design (RCBD) under four irrigation treatments: IRRISAT, IRRI35, IRRI25, and continuous flooding (CF). The first three irrigation treatments were operated using scheduled daily decision windows, in which irrigation actions were automatically triggered based on predefined schedules and sensor threshold values. In IRRISAT, irrigation started when soil moisture dropped slightly below saturation and stopped at a ponding depth of 5 cm, while IRRI35 and IRRI25 were triggered at volumetric soil water contents of 35% and 25%, respectively, with the same upper cutoff of 5 cm ponding depth; CF served as the control. The IRRI35 treatment achieved a high grain yield (7.76 t ha−1) while reducing water use by 28% and energy consumption by 37% compared to CF. Water use efficiency was considerably higher under IRRI35 (9.4 kg ha−1 mm−1) than under CF (6.7 kg ha−1 mm−1). The automated system proved to be reliable and precise in scheduled irrigation control, significantly reducing water use and labor requirements. The findings suggest that large-scale adoption of the system under real-world cultivation conditions could reduce irrigation energy needs and contribute to sustainable water governance in rice production. Full article
(This article belongs to the Special Issue Feature Papers in Smart Agriculture 2026)
27 pages, 1739 KB  
Article
Optimization of Soil Steam Sterilization for Panax notoginseng Based on SVR Multi-Output Prediction and Multi-Decision Mode
by Liangsheng Jia, Bohao Min, Liang Yang, Yanning Yang, Hao Zhang and Xiangxiang He
Agronomy 2026, 16(9), 877; https://doi.org/10.3390/agronomy16090877 (registering DOI) - 26 Apr 2026
Abstract
Empirical parameter settings in steam-based soil disinfestation for Panax notoginseng (a valuable medicinal plant) often hinder the simultaneous optimization of pathogen control and energy efficiency. To address this limitation, this study aims to develop a parameter regulation framework that integrates multi-output regression with [...] Read more.
Empirical parameter settings in steam-based soil disinfestation for Panax notoginseng (a valuable medicinal plant) often hinder the simultaneous optimization of pathogen control and energy efficiency. To address this limitation, this study aims to develop a parameter regulation framework that integrates multi-output regression with scenario-oriented intelligent decision-making. Initially, a comprehensive dataset comprising critical parameters—steam pressure (Psteam), soil compaction (Csoil), and heating time (theat)—was established. A random search (RS) hyperparameter optimization scheme was employed to comparatively evaluate the multi-output predictive performance of Random Forest (RF), Support Vector Regression (SVR), and Multilayer Perceptron (MLP) for the joint estimation of soil temperature (Tsoil) and root-rot pathogen kill rate (Killrate). Subsequently, by integrating total energy consumption (Etotal) and operating electricity cost models, a constrained search algorithm was implemented to develop three objective-oriented decision modes: “maximize Killrate”, “minimize Celectricity”, and “maximize Efficiency”. Results demonstrate that the RS-optimized SVR yielded superior multi-output performance, achieving R2 of 0.968 for Tsoil (MAE = 2.44 °C) and 0.808 for Killrate (MAE = 7.85%). Compared to conventional empirical configurations, the proposed decision modes exhibited significant advantages across diverse scenarios. In the “maximize Killrate” mode, dynamic extensions of theat facilitated theoretical complete inactivation even under challenging heating conditions, effectively eliminating disinfection “blind spots” inherent in fixed-duration strategies. Under the “minimize Celectricity” mode, precise regulation of Psteam reduced operational electricity costs by 18.2% while satisfying the constraint of Killrate ≥ 95%. Furthermore, the “maximize Efficiency” mode identified an optimal operating point at Csoil = 64 kPa (Psteam = 0.4 MPa, theat = 13 min), thereby mitigating performance degradation associated with excessive tillage or high media rigidity and achieving an optimized cost–benefit ratio. By synthesizing high-fidelity multi-output regression with a flexible multi-mode decision-making framework, this study provides an intelligent solution for soil disinfestation in protected agriculture, facilitating the coordinated optimization of phytosanitary efficacy, energy expenditure, and economic viability. Full article
(This article belongs to the Section Soil and Plant Nutrition)
67 pages, 5191 KB  
Systematic Review
Computer Numerical Control Machining Process Simulation in Brownfield Environments: Digital Twin, Artificial Intelligence Optimisation, and Implementation Roadmap
by Yow Onn Tang, Muhammad I. N. Ma’arof and Girma T. Chala
Automation 2026, 7(3), 66; https://doi.org/10.3390/automation7030066 (registering DOI) - 26 Apr 2026
Abstract
Computer numerical control (CNC) machining process simulation is increasingly central to intelligent manufacturing, yet its deployment in brownfield environments remains constrained by legacy controllers, heterogeneous data semantics, limited computational resources, and rising cybersecurity requirements. While digital twins (DTs), artificial intelligence (AI), and multi-physics [...] Read more.
Computer numerical control (CNC) machining process simulation is increasingly central to intelligent manufacturing, yet its deployment in brownfield environments remains constrained by legacy controllers, heterogeneous data semantics, limited computational resources, and rising cybersecurity requirements. While digital twins (DTs), artificial intelligence (AI), and multi-physics simulation have matured conceptually, practical adoption, particularly among small and medium-sized enterprises (SMEs), continues to lag behind theoretical capability. This paper presents a PRISMA-guided systematic review of peer-reviewed literature, standards, and industrial reports published between 2019 and 2025, focusing on CNC machining simulation, digital twin architectures, interoperability standards, and intelligent optimisation under brownfield constraints. Rather than proposing new simulation algorithms, the review synthesises fragmented evidence into a deployable, standards-aligned integration perspective. The review consolidates prior work into a seven-layer architecture grounded in ISO 23247, explicitly separating sensing, communication, digital twin entities, analytics, and human–machine interaction. It derives practical decision rules for middleware selection, edge-cloud compute placement under latency constraints, and modelling strategy selection, ranging from mechanistic and finite-element methods to hybrid reduced-order and machine-learning surrogates. An SME-oriented implementation and validation roadmap links staged retrofitting to measurable operational indicators, including overall equipment effectiveness, first-pass yield, downtime, cycle time, and energy intensity. Full article
25 pages, 3546 KB  
Article
Study and Development of High-Capacity Electrical ESS for RES
by Aizhan Zhanpeiissova, Yerlan Sarsenbayev, Askar Abdykadyrov, Dildash Uzbekova, Ardak Omarova, Seitzhan Orynbayev and Nurlan Kystaubayev
Energies 2026, 19(9), 2088; https://doi.org/10.3390/en19092088 (registering DOI) - 25 Apr 2026
Abstract
The increasing penetration of renewable energy sources (RES) introduces significant variability and instability in modern power systems, creating a growing need for advanced and coordinated energy storage solutions. However, a key unresolved challenge remains the integrated modeling and optimal sizing of hybrid energy [...] Read more.
The increasing penetration of renewable energy sources (RES) introduces significant variability and instability in modern power systems, creating a growing need for advanced and coordinated energy storage solutions. However, a key unresolved challenge remains the integrated modeling and optimal sizing of hybrid energy storage systems (ESS) that combine technologies with different temporal characteristics under high RES penetration. This study addresses this challenge by developing a unified techno-economic and physical–mathematical framework for hybrid ESS integrating lithium-ion (Li-ion), vanadium redox flow batteries (VRFB), and hydrogen (H2) technologies. Unlike conventional approaches that treat storage technologies independently or use simplified hybrid representations, the proposed framework jointly considers dynamic energy balance, degradation-aware lifecycle behavior, and multi-criteria cost optimization. The model was implemented using Python 3.10-based simulation tools and evaluated under renewable penetration scenarios of 30%, 50%, and 70%. The results indicate that increasing RES penetration leads to higher power fluctuations, reaching ±15–20% at 50% RES and ±20–25% at 70% RES. The optimized hybrid system achieves an overall efficiency of up to 92%, reduces total system cost to approximately 450 USD/kWh, and extends operational lifetime to 25 years, demonstrating a balanced techno-economic performance compared to standalone storage technologies. The proposed framework addresses this gap by coupling dynamic energy balance analysis with degradation-aware techno-economic optimization, enabling coordinated allocation of storage functions across short-, medium-, and long-duration timescales. In this way, the study not only evaluates hybrid storage performance, but also provides a practical decision-support framework for renewable-dominated power systems, particularly in the context of Kazakhstan’s energy transition. Full article
(This article belongs to the Section D: Energy Storage and Application)
Show Figures

Figure 1

37 pages, 3307 KB  
Article
Integrated Logistics and Energy Performance Assessment of Container Ships for Sustainable Maritime Operations
by Doru Coșofreț, Octavian-Narcis Volintiru, Rita-Elena Avram, Adrian Popa, Florențiu Deliu and Ciprian Popa
Sustainability 2026, 18(9), 4279; https://doi.org/10.3390/su18094279 (registering DOI) - 25 Apr 2026
Abstract
This study develops an integrated vessel-level framework for assessing logistics performance and operational energy efficiency in container shipping. The novelty of the study lies in the development of a unified analytical approach that explicitly integrates logistics indicators with fuel consumption and emissions within [...] Read more.
This study develops an integrated vessel-level framework for assessing logistics performance and operational energy efficiency in container shipping. The novelty of the study lies in the development of a unified analytical approach that explicitly integrates logistics indicators with fuel consumption and emissions within a consistent system boundary, including auxiliary engine operation during both sea passages and port stays. The framework is applied to four medium-sized container vessels (6000–7500 TEU; 20-foot equivalent unit) under normalised operating conditions. The results show that higher capacity utilisation and economies of scale significantly improve both cost and energy performance, while emissions intensity varies by more than twofold across vessels. A deterministic sensitivity analysis is applied to evaluate the influence of key operational parameters. The analysis identifies service speed as the dominant driver, followed by vessel loading rate, while port-related parameters—such as auxiliary engine load and port productivity—have a lower yet still measurable influence, reducing emissions by up to 5% under improved conditions. The main contribution of the study is the development of a practical vessel-level benchmarking tool that captures logistics–energy interactions and supports operational decision-making under current regulatory frameworks, including EU ETS, FuelEU Maritime, and the IMO Carbon Intensity Indicator (CII). Full article
Show Figures

Figure 1

36 pages, 3139 KB  
Review
Synergizing Policy, Cost, and Technology in Green Building Renovation: A Multi-Stakeholder Satisfaction Perspective
by Yujie Hu and Ya Sun
Buildings 2026, 16(9), 1690; https://doi.org/10.3390/buildings16091690 (registering DOI) - 25 Apr 2026
Abstract
The construction industry is one of the major sources of carbon emissions, and green retrofitting of buildings is an effective pathway to promoting sustainable development in the sector. However, existing research and implementation strategies often struggle to reconcile the needs of governments, businesses, [...] Read more.
The construction industry is one of the major sources of carbon emissions, and green retrofitting of buildings is an effective pathway to promoting sustainable development in the sector. However, existing research and implementation strategies often struggle to reconcile the needs of governments, businesses, and residents. Therefore, this study proposes a comprehensive research framework that employs bibliometric and text analysis methods to examine implementation barriers in retrofitting projects across four dimensions: policy, cost, technology, and resident satisfaction. The results indicate that retrofitting costs are the primary factor, while technology is a secondary factor. Furthermore, existing policies feature vague technical standards, insufficient incentives, and a lack of differentiation. Conflicts of interest and challenges regarding cost allocation persist throughout the renovation life cycle. Decision-support tools and renovation technologies face limitations and issues regarding applicability. Residents face constraints from multiple factors, including their knowledge base and economic capacity. Based on these findings, the government urgently needs to improve a differentiated policy system and encourage technological R&D and knowledge dissemination. Enterprises must actively respond to policies and optimize their technologies and management practices. Residents need to enhance their energy-saving awareness, participate in retrofitting efforts, and improve their energy consumption behaviors. Full article
(This article belongs to the Section Building Energy, Physics, Environment, and Systems)
22 pages, 1371 KB  
Article
Analytic Hierarchy Process-Based Multi-Criteria Optimization of Functionally Graded Thermoplastic Architectures for Enhanced Viscoelastic Energy Dissipation
by Raja Subramani
J. Compos. Sci. 2026, 10(5), 229; https://doi.org/10.3390/jcs10050229 (registering DOI) - 25 Apr 2026
Abstract
Functionally graded multi-material thermoplastic architectures provide a promising route for tailoring viscoelastic energy dissipation through controlled phase contrast and interfacial interactions. However, rational selection of optimal material compositions remains challenging due to competing requirements among stiffness, damping efficiency, thermal stability, and processability. The [...] Read more.
Functionally graded multi-material thermoplastic architectures provide a promising route for tailoring viscoelastic energy dissipation through controlled phase contrast and interfacial interactions. However, rational selection of optimal material compositions remains challenging due to competing requirements among stiffness, damping efficiency, thermal stability, and processability. The absence of a quantitative decision framework often limits systematic design of architected polymer systems. This study proposes an Analytic Hierarchy Process (AHP)-based multi-criteria decision model to identify the optimal rigid–elastic thermoplastic composition for enhanced damping performance. Nine performance criteria were considered, including storage modulus, loss factor, damping bandwidth, interfacial adhesion strength, elongation at break, impact resistance, glass transition temperature, thermal stability, and printability. Fourteen alternative material configurations combining different rigid phases, elastomeric interlayers, filler contents, and layer thickness ratios were evaluated. Pairwise comparison matrices were constructed based on experimentally measured thermomechanical data and literature-reported values, and consistency ratios were maintained below 0.1 to ensure decision reliability. Numerical results indicate that a graded PLA/soft-TPU/PLA architecture with optimized layer thickness ratio achieved the highest global priority weight (0.431), outperforming the baseline PLA/TPU system by approximately ~25–30% in overall performance index. Sensitivity analysis confirmed ranking robustness across variations in damping and stiffness weighting factors. The proposed framework establishes a systematic methodology for polymer material selection and multi-material architectural optimization, enabling data-driven design of thermoplastic systems with tunable viscoelastic performance. Full article
(This article belongs to the Section Composites Manufacturing and Processing)
Show Figures

Figure 1

30 pages, 10532 KB  
Article
Data-Driven Multi-Objective Optimization of Building Envelope Retrofits for Senior Apartments in Beijing
by Lai Fan, Mengying Li and Yang Shi
Buildings 2026, 16(9), 1682; https://doi.org/10.3390/buildings16091682 (registering DOI) - 24 Apr 2026
Abstract
Aging populations have intensified the demand for thermally comfortable and energy-efficient housing, particularly for elderly residents whose diminished thermoregulatory capacity renders them disproportionately vulnerable to indoor temperature fluctuations. Existing senior apartments in cold-climate regions frequently fail to meet age-specific thermal comfort standards, yet [...] Read more.
Aging populations have intensified the demand for thermally comfortable and energy-efficient housing, particularly for elderly residents whose diminished thermoregulatory capacity renders them disproportionately vulnerable to indoor temperature fluctuations. Existing senior apartments in cold-climate regions frequently fail to meet age-specific thermal comfort standards, yet systematic retrofit optimization frameworks explicitly tailored to elderly occupants remain scarce. This study presents a data-driven multi-objective optimization framework for building envelope retrofitting, which is validated using on-site temperature measurements from a representative 1980s brick–concrete senior apartment building in Beijing. The framework integrates Latin Hypercube Sampling (LHS) for design space exploration, a Long Short-Term Memory (LSTM) surrogate model for simultaneous prediction of three performance objectives, and Non-dominated Sorting Genetic Algorithm II (NSGA-II) for Pareto-optimal solution generation, with final selection performed via a weighted Mahalanobis distance-based Technique for Order Preference by Similarity to an Ideal Solution (TOPSIS). Optimization targets—annual energy consumption, indoor thermal discomfort hours, and retrofit cost—are parameterized using the age-sensitive comfort thresholds specified in GB 50340-2016. The LSTM surrogate achieved R2 values of 0.91–0.93 across all objectives with training–testing differences below 0.02. The optimal retrofit package—Polyvinyl Chloride (PVC) Low Emissivity (Low-E) double-glazed windows (5 + 6A + 5), glass fiber roof insulation (65.25 mm), and Extruded Polystyrene (XPS) external wall insulation (65.39 mm)—reduces annual energy consumption by 47.1% (from 40,867 to 21,626 kWh) and annual thermal discomfort hours by 62.4% (from 2454 °C·h to 923 °C·h). SHapley Additive exPlanations (SHAP)-based sensitivity analysis further identifies wall U-value and roof thickness as the dominant performance drivers. A reproducible and computationally efficient pathway is provided by the proposed framework for evidence-based envelope retrofit decision-making in existing senior residential buildings. Full article
(This article belongs to the Special Issue Human Comfort and Building Energy Efficiency)
Show Figures

Figure 1

25 pages, 15309 KB  
Article
Dynamic Multi-Objective Optimization for Enterprise Electricity Consumption with Time-Varying Carbon Emission Factors
by Jie Chen, Dexing Sun, Feiwei Li, Junwei Zhang, Zihao Wang, Guo Lin and Xiaoshun Zhang
Energies 2026, 19(9), 2073; https://doi.org/10.3390/en19092073 - 24 Apr 2026
Abstract
Under the dual pressures of global carbon emission reduction and production cost control, energy-intensive industrial enterprises are in urgent need of a balanced low-carbon operation strategy that reconciles economic benefits, environmental performance and production continuity. To address the limitations of existing methods in [...] Read more.
Under the dual pressures of global carbon emission reduction and production cost control, energy-intensive industrial enterprises are in urgent need of a balanced low-carbon operation strategy that reconciles economic benefits, environmental performance and production continuity. To address the limitations of existing methods in multi-dimensional objective balancing, this paper proposes a dynamic multi-objective optimization framework for industrial electricity consumption, integrating high-precision load forecasting and optimal scheduling. For load forecasting, an improved dual-gate optimization temporal attention long short-term memory (DGO-TA-LSTM) model is developed, which is modeled based on the one-year hourly electricity operation data (8760 samples) of a high-energy industrial enterprise in southern China, and its performance is verified via three standard metrics—the mean absolute error (MAE), root mean square error (RMSE) and mean absolute percentage error (MAPE)—compared with five mainstream baseline models. On this basis, when taking time-varying electricity-carbon factors and time-of-use electricity prices as dual guiding signals, a three-objective optimization model minimizing electricity cost, carbon emissions and load deviation is constructed, which is solved by the Non-Dominated Sorting Genetic Algorithm II (NSGA-II), with the Improved Gray Target Decision-Making (IGTD) method introduced to select the optimal compromise solution. Case study results show that the proposed scheme achieved a 1.9% reduction in electricity cost and a 30% reduction in carbon emissions compared with the unoptimized strategy, providing a feasible and scalable low-carbon operation path for industrial enterprises. Full article
28 pages, 2909 KB  
Article
Computation Offloading Strategy Based on Multi-Agent Reinforcement Learning in Vehicular Edge Computing Networks
by Yubao Liu, Quanchao Sun and Zhiyuan Liu
Sensors 2026, 26(9), 2652; https://doi.org/10.3390/s26092652 - 24 Apr 2026
Abstract
With the development of intelligent transportation systems, vehicular applications demonstrate diverse characteristics, including computation-intensive processing and stringent latency requirements. Traditional computation offloading strategies struggle to cope with the highly dynamic, multi-node, and multi-task concurrent vehicular network environment and generally overlook the risk of [...] Read more.
With the development of intelligent transportation systems, vehicular applications demonstrate diverse characteristics, including computation-intensive processing and stringent latency requirements. Traditional computation offloading strategies struggle to cope with the highly dynamic, multi-node, and multi-task concurrent vehicular network environment and generally overlook the risk of cross-zone communication failures caused by high-speed mobility. To address this issue, this paper designs a computation offloading algorithm based on multi-agent reinforcement learning. This method comprehensively considers four heterogeneous features including queue load, communication links, task attributes, and computing resources, establishes a multi-layer collaborative computing architecture integrating task migration and result return mechanisms, and further constructs an optimization model aimed at minimizing the weighted sum of latency and energy consumption. This model is formalized as a multi-agent Markov decision process, and an improved Multi-Agent Proximal Policy Optimization(MAPPO)-based MATPPO-T algorithm is designed to solve it, achieving one-step joint optimization of task offloading, resource allocation, and task result migration. Experimental results demonstrate that the proposed method reduces the total system cost by approximately 22% on average compared to benchmark algorithms such as MAPPO and PPO, while consistently maintaining the lowest offloading overhead and fastest convergence speed, validating its robustness and scalability in dynamic vehicular edge networks. Full article
(This article belongs to the Section Sensor Networks)
24 pages, 778 KB  
Article
Modeling Food Distribution Time as a Tool for Developing the Competitive Advantage of Logistics Enterprises in the Context of Sustainable Development Implementation
by Małgorzata Grzelak and Anna Borucka
Sustainability 2026, 18(9), 4225; https://doi.org/10.3390/su18094225 - 24 Apr 2026
Viewed by 129
Abstract
The dynamic development of the food delivery sector and the resulting increase in last-mile distribution operations generate the need to simultaneously improve the efficiency of delivery processes and reduce the environmental impacts of urban logistics. In this context, shortening delivery time contributes not [...] Read more.
The dynamic development of the food delivery sector and the resulting increase in last-mile distribution operations generate the need to simultaneously improve the efficiency of delivery processes and reduce the environmental impacts of urban logistics. In this context, shortening delivery time contributes not only to higher service quality and competitiveness but also to lower energy consumption and carbon dioxide emissions, which are key elements of sustainable urban mobility and logistics. Therefore, the aim of this study is to develop a delivery time optimization algorithm for the food delivery sector using selected machine learning methods, supporting the implementation of sustainable development principles in the operations of transport enterprises. This study presents an integrated approach to modelling delivery time in food distribution as a tool for building the competitive advantage of logistics enterprises under the conditions of implementing sustainable development principles. The study combines a literature review on sustainable last-mile logistics and data-driven optimization with an empirical analysis using traditional methods such as multiple regression and selected machine learning methods: decision trees, the Gradient Boosting Machine (GBM) method, and the XGBoost algorithm. The operational data include parameters related to delivery execution, such as supplier characteristics, vehicle type, order execution date, weather conditions and traffic situation. The developed mathematical models enable high-accuracy prediction of delivery time and the identification of the most important factors affecting both timeliness and potential energy consumption in the delivery process. The comparative assessment of the applied methods makes it possible to indicate the algorithms that provide the best forecast quality and practical usefulness in logistics decision-making. The proposed delivery time optimization algorithm supports data-driven decision-making that leads to shorter delivery times and lower energy intensity and thus to a reduction in the carbon footprint of last-mile operations, simultaneously strengthening the competitiveness and environmental responsibility of logistics enterprises. The results contribute to the development of sustainable urban logistics by linking predictive modelling with the economic, environmental and operational dimensions of efficiency in last-mile transport processes. Overall, this study offers an original, high-quality contribution to sustainable last-mile food delivery by integrating large-scale operational data with advanced machine learning models to deliver practically relevant, highly accurate delivery time predictions for logistics enterprises. Full article
Show Figures

Figure 1

21 pages, 2988 KB  
Article
Dealing with Shadows When Modelling BIPV Façades with Conventional PV Tools
by Ana Marcos-Castro, Nuria Martín-Chivelet, Carlos Sanz-Saiz and Jesús Polo
Buildings 2026, 16(9), 1668; https://doi.org/10.3390/buildings16091668 - 23 Apr 2026
Viewed by 82
Abstract
Building-Integrated Photovoltaics (BIPV) can contribute to decarbonisation, but its large-scale deployment requires accurate energy yield predictions that justify these systems during the decision-making process to ensure cost-effectiveness. In urban contexts, boundary conditions involve modelling strategies that can reliably represent the effect of shading [...] Read more.
Building-Integrated Photovoltaics (BIPV) can contribute to decarbonisation, but its large-scale deployment requires accurate energy yield predictions that justify these systems during the decision-making process to ensure cost-effectiveness. In urban contexts, boundary conditions involve modelling strategies that can reliably represent the effect of shading from nearby elements. However, specific tools for proper modelling BIPV are not generally available and the workflow frequently requires the combination of different tools. Nowadays there is still no clear nor unique strategy for modelling BIPV, and expert groups are currently working on benchmarking analyses. This work compares energy yield estimations from two PV simulation software tools, System Advisor Model and PVsyst to seven years of experimental data (2017–2023) from five BIPV façade arrays distributed across three orientations (east, south and west). The main focus was twofold. Firstly, to analyse their management of shadows by following two different shading approaches: their built-in 3D modelling tools and a Digital Surface Model (DSM). Secondly, to evaluate the capability of these tools to simulate the performance of real BIPV systems. Results manifest that conventional and accessible PV software can be suitable for BIPV modelling as long as care is taken to properly assess the effect of shading, especially from urban tree canopies. The novel DSM strategy proposed is proven effective and can be a valid alternative in certain cases when the availability of in situ data is limited. Full article
23 pages, 3938 KB  
Article
Research on Proximal Policy Optimization Algorithm in Path Planning for UAV-Based Vehicle Tracking
by Dongna Qiao and Hongxin Zhang
Drones 2026, 10(5), 319; https://doi.org/10.3390/drones10050319 - 23 Apr 2026
Viewed by 152
Abstract
Unmanned Aerial Vehicle (UAV) tracking of ground moving targets holds significant applications in domains such as intelligent transportation, logistics distribution, and environmental monitoring, placing greater demands on efficient and stable path-planning methods for vehicular tracking. This study investigates a UAV path tracking approach [...] Read more.
Unmanned Aerial Vehicle (UAV) tracking of ground moving targets holds significant applications in domains such as intelligent transportation, logistics distribution, and environmental monitoring, placing greater demands on efficient and stable path-planning methods for vehicular tracking. This study investigates a UAV path tracking approach based on a deep reinforcement learning algorithm, Proximal Policy Optimization (PPO). Starting from the kinematic characteristics of UAVs and ground vehicles, a 3D path planning model was constructed that considers spatial coordinates, velocity, and attitude constraints. A well-designed objective function—including tracking error minimization, energy optimization, and safety distance constraints—was incorporated. By designing the state space, action space, and reward function, the PPO algorithm is capable of adaptive learning in complex environments. Compared with traditional Artificial Potential Field (APF), Q-learning, and TD3 algorithms, PPO better balances exploration and exploitation and demonstrates stronger learning stability and global optimization capability in dynamic multi-obstacle scenarios. Simulation results show that PPO-based UAV path planning outperforms Q-learning and other comparative algorithms in terms of tracking accuracy, convergence speed, and robustness. In specific scenarios, Q-learning achieves a trajectory error of approximately 1 m, TD3 and APF exhibit errors around 0.3 m with noticeable oscillations, and PPO achieves an error of about 0.2 m. The UAV can follow the vehicle trajectory smoothly, with a more continuous path and rapidly converging, stable error curves, indicating the promising application potential of PPO in intelligent UAV control. The PPO-based UAV-tracking path planning method effectively enhances the UAV’s intelligent decision-making and path optimization capabilities, providing new technical approaches and a research foundation for intelligent UAV traffic and cooperative control systems. Full article
Show Figures

Figure 1

24 pages, 3613 KB  
Article
Spatio-Temporal Cooperative Optimization of UAVs and WSNs for Urban Fire Monitoring
by Mingzhan Chen and Yaqin Xie
Drones 2026, 10(5), 320; https://doi.org/10.3390/drones10050320 - 23 Apr 2026
Viewed by 71
Abstract
To address challenges such as the sudden onset of urban fires, data synchronization delays in early warning systems, response lags, and insufficient routine monitoring, this paper proposes a Spatio-Temporal Collaborative Optimization for Joint Control and Scheduling (STCO-JCS) algorithm tailored for unmanned aerial vehicles [...] Read more.
To address challenges such as the sudden onset of urban fires, data synchronization delays in early warning systems, response lags, and insufficient routine monitoring, this paper proposes a Spatio-Temporal Collaborative Optimization for Joint Control and Scheduling (STCO-JCS) algorithm tailored for unmanned aerial vehicles (UAVs) and wireless sensor networks (WSNs). First, spatial autocorrelation analysis based on fire data classifies areas into ultra-high, high, medium, and low risk zones to assist in determining UAV access priorities. Second, we construct optimal inspection trajectories for the UAV by taking into account the inspection sequence and the city’s topography. By modeling the path deviations caused by wind interference and designing precision control algorithms, we improve the accuracy of the UAV’s flight path, ultimately achieving the goal of reducing UAV inspection time. Finally, by coordinating the spatiotemporal operations of drones and wireless sensor networks, we can achieve early detection and rapid response in high-risk fire zones, thereby reducing drone energy consumption while enhancing the efficiency of the UAV-WSN fire monitoring system. Simulation results demonstrate that under a 20-square-kilometer simulation area, STCO-JCS controls inspection paths within 14–17 km. In the multi-UAV scenario, the proposed method achieves approximately 3.17–9.66% improvement in energy efficiency, while in the single-UAV scenario, improvements of 10.83%, 50.54%, and 9.26% are observed in metrics. This provides effective decision support for the dynamic deployment of firefighting and rescue resources. Full article
(This article belongs to the Special Issue Path Planning, Trajectory Tracking and Guidance for UAVs: 3rd Edition)
Back to TopTop