Sign in to use this feature.

Years

Between: -

Subjects

remove_circle_outline
remove_circle_outline
remove_circle_outline
remove_circle_outline
remove_circle_outline
remove_circle_outline
remove_circle_outline
remove_circle_outline

Journals

Article Types

Countries / Regions

Search Results (35)

Search Parameters:
Keywords = ENTSO-E

Order results
Result details
Results per page
Select all
Export citation of selected articles as:
48 pages, 31470 KB  
Article
Integrating Climate and Economic Predictors in Hybrid Prophet–(Q)LSTM Models for Sustainable National Energy Demand Forecasting: Evidence from The Netherlands
by Ruben Curiël, Ali Mohammed Mansoor Alsahag and Seyed Sahand Mohammadi Ziabari
Sustainability 2025, 17(19), 8687; https://doi.org/10.3390/su17198687 - 26 Sep 2025
Abstract
Forecasting national energy demand is challenging under climate variability and macroeconomic uncertainty. We assess whether hybrid Prophet–(Q)LSTM models that integrate climate and economic predictors improve long-horizon forecasts for The Netherlands. This study covers 2010–2024 and uses data from ENTSO-E (hourly load), KNMI and [...] Read more.
Forecasting national energy demand is challenging under climate variability and macroeconomic uncertainty. We assess whether hybrid Prophet–(Q)LSTM models that integrate climate and economic predictors improve long-horizon forecasts for The Netherlands. This study covers 2010–2024 and uses data from ENTSO-E (hourly load), KNMI and Copernicus/ERA5 (weather and climate indices), Statistics Netherlands (CBS), and the World Bank (macroeconomic and commodity series). We evaluate Prophet–LSTM and Prophet–QLSTM, each with and without stacking via XGBoost, under rolling-origin cross-validation; feature choice is guided by Bayesian optimisation. Stacking provides the largest and most consistent accuracy gains across horizons. The quantum-inspired variant performs on par with the classical ensemble while using a smaller recurrent core, indicating value as a complementary learner. Substantively, short-run variation is dominated by weather and calendar effects, whereas selected commodity and activity indicators stabilise longer-range baselines; combining both domains improves robustness to regime shifts. In sustainability terms, improved long-horizon accuracy supports renewable integration, resource adequacy, and lower curtailment by strengthening seasonal planning and demand-response scheduling. The pipeline demonstrates the feasibility of integrating quantum-inspired components into national planning workflows, using The Netherlands as a case study, while acknowledging simulator constraints and compute costs. Full article
Show Figures

Figure 1

27 pages, 44538 KB  
Article
Short-Term Load Forecasting in the Greek Power Distribution System: A Comparative Study of Gradient Boosting and Deep Learning Models
by Md Fazle Hasan Shiblee and Paraskevas Koukaras
Energies 2025, 18(19), 5060; https://doi.org/10.3390/en18195060 - 23 Sep 2025
Viewed by 218
Abstract
Accurate short-term electricity load forecasting is essential for efficient energy management, grid reliability, and cost optimization. This study presents a comprehensive comparison of five supervised learning models—Convolutional Neural Network (CNN), Long Short-Term Memory (LSTM), Gated Recurrent Unit (GRU), a hybrid (CNN-LSTM) architecture, and [...] Read more.
Accurate short-term electricity load forecasting is essential for efficient energy management, grid reliability, and cost optimization. This study presents a comprehensive comparison of five supervised learning models—Convolutional Neural Network (CNN), Long Short-Term Memory (LSTM), Gated Recurrent Unit (GRU), a hybrid (CNN-LSTM) architecture, and Light Gradient Boosting Machine (LightGBM)—using multivariate data from the Greek electricity market between 2015 and 2024. The dataset incorporates hourly load, temperature, humidity, and holiday indicators. Extensive preprocessing was applied, including K-Nearest Neighbor (KNN) imputation, time-based feature extraction, and normalization. Models were trained using a 70:20:10 train–validation–test split and evaluated with standard performance metrics: MAE, MSE, RMSE, NRMSE, MAPE, and R2. The experimental findings show that LightGBM beat deep learning (DL) models on all evaluation metrics and had the best MAE (69.12 MW), RMSE (101.67 MW), and MAPE (1.20%) and the highest R2 (0.9942) for the test set. It also outperformed models in the literature and operational forecasts conducted in the real world by ENTSO-E. Though LSTM performed well, particularly in long-term dependency capturing, it performed a bit worse in high-variance periods. CNN, GRU, and hybrid models demonstrated moderate results, but they tended to underfit or overfit in some circumstances. These findings highlight the efficacy of LightGBM in structured time-series forecasting tasks, offering a scalable and interpretable alternative to DL models. This study supports its potential for real-world deployment in smart/distribution grid applications and provides valuable insights into the trade-offs between accuracy, complexity, and generalization in load forecasting models. Full article
Show Figures

Figure 1

24 pages, 1897 KB  
Article
Environmental Impact of Slovenian and Croatian Electricity Generation Using an Hourly Production-Based Dynamic Life Cycle Assessment Approach
by Jelena Topić Božič, Ante Čikić and Simon Muhič
Energies 2025, 18(18), 4826; https://doi.org/10.3390/en18184826 - 11 Sep 2025
Viewed by 273
Abstract
A temporal and dynamic approach to the environmental impact of electricity production is necessary to accurately determine its impact. This study aimed to assess the environmental impacts of domestic electricity generation technologies in Slovenia and Croatia using a production-based dynamic life cycle assessment [...] Read more.
A temporal and dynamic approach to the environmental impact of electricity production is necessary to accurately determine its impact. This study aimed to assess the environmental impacts of domestic electricity generation technologies in Slovenia and Croatia using a production-based dynamic life cycle assessment approach for 2020–2024. Hourly resolved actual generation per production type from the ENTSO-E Transparency platform was used and mapped to the Ecoinvent electricity generation datasets. The results showed lower impacts in the climate change category, which correlated with periods of higher renewable contributions. The relative standard deviation values were 21.6% and 18.6% for Slovenia and Croatia, respectively. A higher average impact on resource use, minerals and metals was observed in the Croatian electricity production mix. In Slovenia, significant fluctuations in solar power generation led to a high coefficient of variation of 90.5% in the resource use, minerals and metals impact category, with higher values observed in summer owing to the seasonality of photovoltaic generation. Conversely, Croatia exhibited substantial hourly variability in wind power generation (6.0–629.3 MW), with a relative standard deviation of 18.9%. The results highlight the potential for optimizing the operation of flexible appliances and electric vehicle charging based on real-time emission intensity, contributing to lower environmental impacts through smarter energy use. Full article
(This article belongs to the Special Issue Energy Management and Life Cycle Assessment for Sustainable Energy)
Show Figures

Figure 1

22 pages, 3082 KB  
Article
Hybrid Forecasting for Sustainable Electricity Demand in The Netherlands Using SARIMAX, SARIMAX-LSTM, and Sequence-to-Sequence Deep Learning Models
by Duaa Ashtar, Seyed Sahand Mohammadi Ziabari and Ali Mohammed Mansoor Alsahag
Sustainability 2025, 17(16), 7192; https://doi.org/10.3390/su17167192 - 8 Aug 2025
Viewed by 958
Abstract
Accurate forecasting is essential for effective energy management, particularly in evolving and data-driven electricity markets. To address the increasing complexity of national energy planning in The Netherlands, this study proposes a hybrid multi-stage forecasting framework to improve both short- and long-term electricity demand [...] Read more.
Accurate forecasting is essential for effective energy management, particularly in evolving and data-driven electricity markets. To address the increasing complexity of national energy planning in The Netherlands, this study proposes a hybrid multi-stage forecasting framework to improve both short- and long-term electricity demand predictions. We compare three model types, classical statistical (SARIMAX), hybrid statistical–deep learning (SARIMAX–LSTM), and deep learning (sequence-to-sequence), across forecasting horizons from 1 to 180 days. The models are trained on daily load data from ENTSO-E (2009–2023), incorporating exogenous variables such as weather conditions, energy prices, and socioeconomic indicators, as well as engineered temporal features such as calendar effects, seasonal patterns, and rolling demand statistics. Three feature configurations were tested: exogenous-only, generated-only, and a combined set. Internally generated features consistently outperformed exogenous inputs, especially for long-term forecasts. The sequence-to-sequence model achieved the highest accuracy at the 180-day horizon, with a mean absolute percentage error (MAPE) of approximately 1.88%, outperforming both SARIMAX and the SARIMAX–LSTM hybrid models. An additional SARIMAX-based analysis assessed the individual effects of renewable and socioeconomic indicators. Renewable energy production improved short-term accuracy (MAPE reduced from 2.13% to 1.09%) but contributed little to long-term forecasting. Socioeconomic variables had limited predictive value and, in some cases, slightly reduced accuracy, particularly over long-term horizons. Full article
Show Figures

Figure 1

19 pages, 4860 KB  
Article
Load-Flow-Based Calculation of Initial Short-Circuit Currents for Converter-Based Power System
by Deepak Deepak, Anisatur Rizqi Oetoyo, Krzysztof Rudion, Christoph John and Hans Abele
Energies 2025, 18(15), 4045; https://doi.org/10.3390/en18154045 - 30 Jul 2025
Viewed by 736
Abstract
Short-circuit current is a key characteristic value for synchronous generator-based power systems. It is employed for different applications during the planning and operation phases. The proportion of converter-interfaced units is increasing in order to integrate more renewable energy sources into the system. These [...] Read more.
Short-circuit current is a key characteristic value for synchronous generator-based power systems. It is employed for different applications during the planning and operation phases. The proportion of converter-interfaced units is increasing in order to integrate more renewable energy sources into the system. These units have different fault current characteristics due to their physical properties and operation strategies. Consequently, the network’s short-circuit current profile is changing, both in terms of magnitude and injection time. Therefore, accurately estimating fault currents is crucial for reliable power system planning and operation. Traditionally, two calculation methods are employed: the equivalent voltage source (IEC 60909/VDE 0102) and the superimposition (complete) method. In this work, the assumptions, simplifications, and limitations from both types of methods are addressed. As a result, a new load-flow-based method is presented, improving the static modeling of generating units and the accuracy in the estimation of short-circuit currents. The method is tested for mixed generation types comprising of synchronous generators, and grid-following (current source) and grid-forming (voltage source before and current source after the current limit) converters. All methods are compared against detailed time-domain RMS simulations using a modified IEEE-39 bus system and a real network from ENTSO-E. It is shown that the proposed method provides the best accuracy in the calculation of initial short-circuit currents for converter-based power systems. Full article
Show Figures

Figure 1

21 pages, 1523 KB  
Article
An Ultra-Short-Term Wind Power Prediction Method Based on the Fusion of Multiple Technical Indicators and the XGBoost Algorithm
by Xuehui Wang, Yongsheng Wang, Yongsheng Qi, Jiajing Gao, Fan Yang and Jiaxuan Lu
Energies 2025, 18(12), 3069; https://doi.org/10.3390/en18123069 - 10 Jun 2025
Cited by 2 | Viewed by 551
Abstract
Wind power, as a clean and renewable energy source, plays an increasingly important role in the global transition to low-carbon energy systems. However, its inherent volatility and unpredictability pose challenges for accurate short-term prediction. This study proposes an ultra-short-term wind power prediction framework [...] Read more.
Wind power, as a clean and renewable energy source, plays an increasingly important role in the global transition to low-carbon energy systems. However, its inherent volatility and unpredictability pose challenges for accurate short-term prediction. This study proposes an ultra-short-term wind power prediction framework that integrates multiple technical indicators with the extreme gradient boosting (XGBoost) algorithm. Inspired by financial time series analysis, the model incorporates K-line representations, power fluctuation features, and classical technical indicators, including the moving average convergence divergence (MACD), Bollinger bands (BOLL), and average true range (ATR), to enhance sensitivity to short-term variations. The proposed method is validated on two real-world wind power datasets from Inner Mongolia, China, and Germany, sourced from the European network of transmission system operators for electricity (ENTSO-E). The experimental results show that the model achieves strong performance on both datasets, demonstrating good generalization ability. For instance, on the Inner Mongolia dataset, the proposed model reduces the mean squared error (MSE) by approximately 11.4% compared to the long short-term memory (LSTM) model, significantly improving prediction accuracy. Full article
(This article belongs to the Special Issue Wind Power Generation and Wind Energy Utilization)
Show Figures

Figure 1

20 pages, 1943 KB  
Article
Sustainability Management Through the Assessment of Instability and Insecurity Risk Scenarios in Romania’s Energy Critical Infrastructures
by Dan Codruț Petrilean, Nicolae Daniel Fîță, Gabriel Dragoș Vasilescu, Mila Ilieva-Obretenova, Dorin Tataru, Emanuel Alin Cruceru, Ciprian Ionuț Mateiu, Aurelian Nicola, Doru-Costin Darabont, Alin-Marian Cazac and Costica Bejinariu
Sustainability 2025, 17(7), 2932; https://doi.org/10.3390/su17072932 - 26 Mar 2025
Cited by 2 | Viewed by 767
Abstract
In the current context of sustainability management and energy insecurity, amplified by the military instability determined by the war between Russia and Ukraine, and the increasingly frequent occurrence of a series of plausible scenarios for disasters or energy blackouts worldwide, this work is [...] Read more.
In the current context of sustainability management and energy insecurity, amplified by the military instability determined by the war between Russia and Ukraine, and the increasingly frequent occurrence of a series of plausible scenarios for disasters or energy blackouts worldwide, this work is a real and applicable model for regional states that would like to critically analyze the situation of their energy security through identifying all the plausible risk scenarios targeting the energy critical infrastructures. The study has identified and assessed two of the most plausible risk scenarios (a natural disaster and a terrorist attack) in the case of a strategic power substation of 220 kV, 400 kV, or 750 kV undergoing a blackout effect. After having assessed the risks, the safety strategy for Romania’s national power system has been elaborated together with the safety strategy for the European Power system-ENTSO-E (European Network of Transmission System Operators for Electricity). The results of the study match other specialized works from different European countries and might represent a model for other types of energy safety risk assessments and for other types of critical infrastructures that are vital for the modern European society and for sustainability management. Full article
Show Figures

Figure 1

20 pages, 4353 KB  
Article
Analysis of Severe Scarcity Situations in Finland’s Low Carbon Electricity System Until 2030
by Tero Koivunen and Sanna Syri
Energies 2024, 17(23), 5928; https://doi.org/10.3390/en17235928 - 26 Nov 2024
Cited by 6 | Viewed by 2307
Abstract
This paper presents PLEXOS modelling of the Nordic and Baltic low-carbon electricity market until 2030, using a total of 35 different weather years’ (1982–2016) ERAA profiles as inputs for the modelling and focusing on the occurrence of severe electricity scarcity situations in Finland, [...] Read more.
This paper presents PLEXOS modelling of the Nordic and Baltic low-carbon electricity market until 2030, using a total of 35 different weather years’ (1982–2016) ERAA profiles as inputs for the modelling and focusing on the occurrence of severe electricity scarcity situations in Finland, analyzing their duration and depth. The expected development of generation and demand is modelled based on available authoritative sources, such as ENTSO-E TYNDP and national projections. The present amount of nuclear power in Finland and growing amounts of wind and solar generation across the Nordic electricity system are modelled. This study analyzes scarcity situations by calculating residual loads and the expected electricity spot market prices assuming the different weather years with the generation fleet and demand in 2024 and 2030 scenarios. This study finds that, despite the very significantly growing amount of variable renewable generation (42.5 TWh/a increase in wind generation from 2024 to 2030 in Finland only), the frequency and severity of scarcity situations will increase from 2024 to 2030. The main reasons are the retirement of Combined Heat and Power plants and the transition to more electrified district heating in Finland and the expected demand growth. The findings indicate that without further measures Finland is not sufficiently prepared for cold winter periods with high heating and electricity demand and events of serious scarcity can occur. Full article
Show Figures

Figure 1

21 pages, 2865 KB  
Article
Assessing the Carbon Intensity of e-fuels Production in European Countries: A Temporal Analysis
by Romain Besseau, Nicolae Scarlat, Oliver Hurtig, Vincenzo Motola and Anne Bouter
Appl. Sci. 2024, 14(22), 10299; https://doi.org/10.3390/app142210299 - 8 Nov 2024
Cited by 5 | Viewed by 2512
Abstract
The transport sector heavily relies on the use of fossil fuels, which are causing major environmental concerns. Solutions relying on the direct or indirect use of electricity through e-fuel production are emerging to power the transport sector. To ensure environmental benefits are achieved [...] Read more.
The transport sector heavily relies on the use of fossil fuels, which are causing major environmental concerns. Solutions relying on the direct or indirect use of electricity through e-fuel production are emerging to power the transport sector. To ensure environmental benefits are achieved over this transition, an accurate estimation of the impact of the use of electricity is needed. This requires a high temporal resolution to capture the high variability of electricity. This paper presents a previously unseen temporal analysis of the carbon intensity of e-fuels using grid electricity in countries that are members of the European Network of Transmission System Operators (ENTSO-E). It also provides an estimation of the potential load factor for producing low-carbon e-fuels according to the European Union legislative framework. This was achieved by building on top of the existing EcoDynElec tool to develop EcoDynElec_xr, a python tool enabling—with an hourly time resolution—the calculation, visualisation, and analysis of the historical time-series of electricity mixing from the ENTSO-E. The results highlight that, in 2023, very few European countries were reaching low carbon intensity for electricity that enables the use of grid electricity for the production of green electrolytic hydrogen. The methodological assumptions consider the consumption of the electricity mix instead of the production mix, and the considered time step is of paramount importance and drastically impacts the potential load factor of green hydrogen production. The developed tools are released under an open-source license to ensure transparency, result reproducibility, and reuse regarding newer data for other territories or for other purposes. Full article
(This article belongs to the Section Transportation and Future Mobility)
Show Figures

Figure 1

25 pages, 4466 KB  
Project Report
Extension of the HEMRM—Full Harmonization of the Electricity Supply System
by Zoran Marinšek, Sašo Brus and Gerhard Meindl
Electricity 2024, 5(1), 36-60; https://doi.org/10.3390/electricity5010003 - 29 Jan 2024
Viewed by 2075
Abstract
The current formal common denominator of the electricity supply system in Europe has been the Harmonized Electricity Market Role Model (HEMRM) set up by ENTSO-E, ebIX, and EFET at the turn of the millennium; it introduced the concept of de-coupling and the vertical [...] Read more.
The current formal common denominator of the electricity supply system in Europe has been the Harmonized Electricity Market Role Model (HEMRM) set up by ENTSO-E, ebIX, and EFET at the turn of the millennium; it introduced the concept of de-coupling and the vertical structuring of the system into the previously vertically integrated system. Since then, within demonstration projects, the system has been undergoing further changes in a controlled environment, generating bottom-up energy, caused by new technologies, business models, and new players, and extending the concept of the system to the level of energy communities and prosumers. Therefore, this paper proposes a coherent approach to the extension of HEMRM to the lowest levels in both the grid and market segments—full harmonization. This entails further structuring of both segments downwards and applying the principles of vertically nested subsystems—a system of systems approach—to a unit functional level of the electricity system, which can be the prosumer itself. At the lowest levels, the de-coupled system becomes coupled; additionally, it cross-sects with other energy vectors. Complete harmonization reduces the number of system and market segments and represents system standardization, leading to both subsystem and system-wide optimization. Prerequisites for it include the automated trading of flexibilities by the prosumers and implicit trading of energy transfer capacities along the distribution grids. The energy reservoirs, implicit and explicit, short-term, and long-term, play a vital role in techno-economic balancing. Full article
Show Figures

Figure 1

29 pages, 11835 KB  
Article
Extreme Gradient Boosting Model for Day-Ahead STLF in National Level Power System: Estonia Case Study
by Qinghe Zhao, Xinyi Liu and Junlong Fang
Energies 2023, 16(24), 7962; https://doi.org/10.3390/en16247962 - 8 Dec 2023
Cited by 2 | Viewed by 2597
Abstract
Short-term power load forecasting refers to the use of load and weather information to forecast the Day-ahead load, which is very important for power dispatch and the establishment of the power spot market. In this manuscript, a comprehensive study on the frame of [...] Read more.
Short-term power load forecasting refers to the use of load and weather information to forecast the Day-ahead load, which is very important for power dispatch and the establishment of the power spot market. In this manuscript, a comprehensive study on the frame of input data for electricity load forecasting is proposed based on the extreme gradient boosting algorithm. Periodicity was the first of the historical load data to be analyzed using discrete Fourier transform, autocorrelation function, and partial autocorrelation function to determine the key width of a sliding window for an optimization load feature. The mean absolute error (MAE) of the frame reached 52.04 using a boosting model with a 7-day width in the validation dataset. Second, the fusing of datetime variables and meteorological information factors was discussed in detail and determined how to best improve performance. The datetime variables were determined as a form of integer, sine–cosine pairs, and Boolean-type combinations, and the meteorological features were determined as a combination with 540 features from 15 sampled sites, which further decreased MAE to 44.32 in the validation dataset. Last, a training method for day-ahead forecasting was proposed to combine the Minkowski distance to determine the historical span. Under this framework, the performance has been significantly improved without any tuning for the boosting algorithm. The proposed method further decreased MAE to 37.84. Finally, the effectiveness of the proposed method is evaluated using a 200-day load dataset from the Estonian grid. The achieved MAE of 41.69 outperforms other baseline models, with MAE ranging from 65.03 to 104.05. This represents a significant improvement of 35.89% over the method currently employed by the European Network of Transmission System Operators for Electricity (ENTSO-E). The robustness of the proposal method can be also guaranteed with excellent performance in extreme weather and on special days. Full article
(This article belongs to the Special Issue Forecasting Techniques for Power Systems with Machine Learning)
Show Figures

Figure 1

18 pages, 2029 KB  
Article
Applying Fuzzy Time Series for Developing Forecasting Electricity Demand Models
by José Rubio-León, José Rubio-Cienfuegos, Cristian Vidal-Silva, Jesennia Cárdenas-Cobo and Vannessa Duarte
Mathematics 2023, 11(17), 3667; https://doi.org/10.3390/math11173667 - 25 Aug 2023
Cited by 5 | Viewed by 3230
Abstract
Managing the energy produced to support industries and various human activities is highly relevant nowadays. Companies in the electricity markets of each country analyze the generation, transmission, and distribution of energy to meet the energy needs of various sectors and industries. Electrical markets [...] Read more.
Managing the energy produced to support industries and various human activities is highly relevant nowadays. Companies in the electricity markets of each country analyze the generation, transmission, and distribution of energy to meet the energy needs of various sectors and industries. Electrical markets emerge to economically analyze everything related to energy generation, transmission, and distribution. The demand for electric energy is crucial in determining the amount of energy needed to meet the requirements of an individual or a group of consumers. But energy consumption often exhibits random behavior, making it challenging to develop accurate prediction models. The analysis and understanding of energy consumption are essential for energy generation. Developing models to forecast energy demand is necessary for improving generation and consumption management. Given the energy variable’s stochastic nature, this work’s main objective is to explore different configurations and parameters using specialized libraries in Python and Google Collaboratory. The aim is to develop a model for forecasting electric power demand using fuzzy logic. This study compares the proposed solution with previously developed machine learning systems to create a highly accurate forecast model for demand values. The data used in this work was collected by the European Network of Transmission System Operators of Electricity (ENTSO-E) from 2015 to 2019. As a significant outcome, this research presents a model surpassing previous solutions’ predictive performance. Using Mean Absolute Percentage Error (MAPE), the results demonstrate the significance of set weighting for achieving excellent performance in fuzzy models. This is because having more relevant fuzzy sets allows for inference rules and, subsequently, more accurate demand forecasts. The results also allow applying the solution model to other forecast scenarios with similar contexts. Full article
Show Figures

Figure 1

15 pages, 5311 KB  
Article
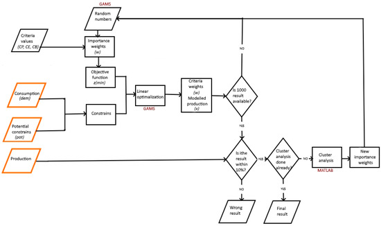
Determination of Country-Specific Criteria Weights for Long-Term Energy Planning in Europe
by Endre Börcsök, Veronika Groma, Ágnes Gerse and János Osán
Energies 2023, 16(13), 4920; https://doi.org/10.3390/en16134920 - 24 Jun 2023
Cited by 2 | Viewed by 1564
Abstract
Energy strategies and decision-making studies rely heavily on a system of criteria and their weights of importance, typically determined through stakeholder involvement or surveys. However, the methodology presented in this study considers a reverse approach, as the importance weights are computed based on [...] Read more.
Energy strategies and decision-making studies rely heavily on a system of criteria and their weights of importance, typically determined through stakeholder involvement or surveys. However, the methodology presented in this study considers a reverse approach, as the importance weights are computed based on historical data of each European country’s prevailing decisions on pre-defined aspects. An in-house-developed model was applied to analyze data from the ENTSO-E database for the determination of optimal criteria weights with combination of a linear programming task and Monte Carlo simulations. Applying the new model, the importance weights of seven selected criteria could be calculated for all European countries. The Eastern European region demonstrated exceptional sensitivity towards investment costs, while countries relying heavily on renewable or nuclear energy sources, such as Denmark, Greece, Norway, Slovenia, Spain, and the United Kingdom, exhibited a dominant influence of environmental factors. Moreover, it was observed that the flexibility criterion aligned well with the installed generation capacities. However, the geopolitical factor and the risk of accidents criteria introduced nuances to the overall rating, indicating a somewhat reduced dependence on production data. Full article
(This article belongs to the Section C: Energy Economics and Policy)
Show Figures

Graphical abstract

20 pages, 1549 KB  
Article
A Case Study on National Electricity Blackout of Turkey
by Lutfu Saribulut, Gorkem Ok and Arman Ameen
Energies 2023, 16(11), 4419; https://doi.org/10.3390/en16114419 - 30 May 2023
Cited by 5 | Viewed by 5824
Abstract
The necessary precautions should be taken in order to prevent service interruption during the maintenance and repairing of electricity networks. Among these measures, emergencies that may occur in the network should be foreseen, hazard scenarios should be created, and solutions should be developed. [...] Read more.
The necessary precautions should be taken in order to prevent service interruption during the maintenance and repairing of electricity networks. Among these measures, emergencies that may occur in the network should be foreseen, hazard scenarios should be created, and solutions should be developed. If these are not done, a blackout, which first follows the local regions and eventually results in the collapse of the national electrical network, may take place. In this study, the national blackout of Turkey that occurred on 31 March 2015 is examined. The information about Turkey’s electrical infrastructure and its energy policies was provided, as well as the reliability assessment criteria for power systems and examples of significant blackouts that occurred worldwide. The direct relation between line voltage and system frequency was provided with mathematical derivation by using real data taken from a local industrial zone. Then, a case study is presented to demonstrate this direct relation. The causes, development process, and consequences of the blackout are discussed in detail, and some recommendations are offered to increase the security of the electrical infrastructure and to prevent future occurrences while ensuring the sustainability of the system. Full article
(This article belongs to the Special Issue Condition Monitoring of Power System Components)
Show Figures

Figure 1

15 pages, 674 KB  
Article
Sizing of Hybrid Power Systems for Off-Grid Applications Using Airborne Wind Energy
by Sweder Reuchlin, Rishikesh Joshi and Roland Schmehl
Energies 2023, 16(10), 4036; https://doi.org/10.3390/en16104036 - 11 May 2023
Cited by 7 | Viewed by 2921
Abstract
The majority of remote locations not connected to the main electricity grid rely on diesel generators to provide electrical power. High fuel transportation costs and significant carbon emissions have motivated the development and installation of hybrid power systems using renewable energy such these [...] Read more.
The majority of remote locations not connected to the main electricity grid rely on diesel generators to provide electrical power. High fuel transportation costs and significant carbon emissions have motivated the development and installation of hybrid power systems using renewable energy such these locations. Because wind and solar energy is intermittent, such sources are usually combined with energy storage for a more stable power supply. This paper presents a modelling and sizing framework for off-grid hybrid power systems using airborne wind energy, solar PV, batteries and diesel generators. The framework is based on hourly time-series data of wind resources from the ERA5 reanalysis dataset and solar resources from the National Solar Radiation Database maintained by NREL. The load data also include hourly time series generated using a combination of modelled and real-life data from the ENTSO-E platform maintained by the European Network of Transmission System Operators for Electricity. The backbone of the framework is a strategy for the sizing of hybrid power system components, which aims to minimise the levelised cost of electricity. A soft-wing ground-generation-based AWE system was modelled based on the specifications provided by Kitepower B.V. The power curve was computed by optimising the operation of the system using a quasi-steady model. The solar PV modules, battery systems and diesel generator models were based on the specifications from publicly available off-the-shelf solutions. The source code of the framework in the MATLAB environment was made available through a GitHub repository. For the representation of results, a hypothetical case study of an off-grid military training camp located in Marseille, France, was described. The results show that significant reductions in the cost of electricity were possible by shifting from purely diesel-based electricity generation to an hybrid power system comprising airborne wind energy, solar PV, batteries and diesel. Full article
(This article belongs to the Special Issue Airborne Wind Energy Systems)
Show Figures

Figure 1

Back to TopTop