Abstract
Energy strategies and decision-making studies rely heavily on a system of criteria and their weights of importance, typically determined through stakeholder involvement or surveys. However, the methodology presented in this study considers a reverse approach, as the importance weights are computed based on historical data of each European country’s prevailing decisions on pre-defined aspects. An in-house-developed model was applied to analyze data from the ENTSO-E database for the determination of optimal criteria weights with combination of a linear programming task and Monte Carlo simulations. Applying the new model, the importance weights of seven selected criteria could be calculated for all European countries. The Eastern European region demonstrated exceptional sensitivity towards investment costs, while countries relying heavily on renewable or nuclear energy sources, such as Denmark, Greece, Norway, Slovenia, Spain, and the United Kingdom, exhibited a dominant influence of environmental factors. Moreover, it was observed that the flexibility criterion aligned well with the installed generation capacities. However, the geopolitical factor and the risk of accidents criteria introduced nuances to the overall rating, indicating a somewhat reduced dependence on production data.
1. Introduction
One of the key objectives of the European Union is to create a carbon-neutral energy sector. At the same time, the ongoing expansion of energy demand and the war conflict in Europe present a major political challenge worldwide. To ensure the energy supply for the next generations, future electricity planning requires a thorough, all-round analysis of energy-sector-related aspects.
Unsurprisingly, one of the most significant issues for countries is the development of energy policy, which includes selecting energy alternatives, evaluating energy supply technologies, and energy planning. To create potential scenarios, we aim to strike a balance between energy production and consumption while considering constraints imposed by geographical factors. We express this process mathematically as a distribution task. This serves as the initial step in formulating an energy policy. Subsequently, we encounter a more intricate challenge of selecting the optimal scenario from the available options. This decision-making task is based on hierarchical ordering of scenarios. The arrangement of scenarios relies on three key elements: defining decision criteria, establishing their relative importance, and evaluating alternatives within the scenarios based on these criteria. We refer to this decision framework as multi-criteria decision analysis (MCDA).
Numerous studies are available in the literature dealing with energy decision-making problems, where different types of energy alternatives and systems of criteria are considered. An early review by Wang et al. [1] presented, based on the study of 26 evaluation criteria, that they observed that investment cost ranks first in all, closely followed by CO2 emissions due to increased focus on environmental protection. The study also covers the overview of evaluation methods of the criteria and found that the equal criteria are a very common weighting method in the case of MCDA; however, the analytical hierarchy process is the preferred comprehensive aggregation method, which is proved to be helpful in achieving rational results in sustainable energy decision making. The objective of the study conducted by Afgan and Carvalho [2] was to establish energy criteria systems that can be used to evaluate energy systems in terms of their sustainability. The study considered various criteria, including energy resources, environmental capacity, social factors, and economic aspects. The paper presented a selection of criteria and options for assessing new and renewable energy technologies based on the analysis and synthesis of parameters using the information deficiency method. Alexandru’s study [3] aimed to comprehensively rank a wide range of electricity generation technologies based on their compatibility with sustainable development in the industry. The weights for the criteria were determined through a survey involving 62 academics from the fields of energy and environmental science. Also, Shaaban et al. [4] assessed the potential future technologies in Egypt by examining their technical, economic, environmental, and social aspects. The assessment incorporated stakeholder preferences regarding criteria in the energy sector. It is important to emphasize that the alternatives that make up the scenarios were evaluated according to the criteria, so this can be decisive in the development of the criteria system.
Due to the multi-dimensionality of the sustainability goal and the complexity of socio-economic and biophysical systems, MCDA methods are commonly used in decision making for the energy sector [1,5,6].
However, we must highlight the two most significant challenges related to this methodology: selecting the elementary criteria and aggregating the final set of criteria. Many scientific papers have addressed this challenge [7,8,9,10,11], but their approach is far from uniform. In the first decade of the 21st century, several international organizations published studies that collected and classified energy-related criteria [12]. The research of this era focused on comparing energy alternatives covering the most fundamental criteria; the criteria aggregation was only possible based on monetized costs for a long time. As monetized costs may indicate the dominance of economic criteria, several alternative ranking methods were developed in this period emphasizing the environmental or social impacts, such as the ecological or carbon footprint, the Living Planet Index (LPI), and the Environmental Sustainability Index (ESI) [13,14,15]. The hundreds of indicators, footprints, and indexes developed to date show that there is currently no clearly interpretable criteria system. The general concepts that form the basis of the aggregation and enable the ranking of the alternatives can be widely different.
In addition to the techniques mentioned above, the AHP and the Analytic Network Process (ANP) represented very promising approaches of the MCDA method, where the aggregation of the selected criteria is based on a social science survey. The ability to address and involve society in decision making made the AHP and ANP methods prevalent in the energy sector, too [9,16,17,18]. However, their application raised new problems, similar to all newly introduced tools. From these, one of the most severe dilemmas is whether it is appropriate to entrust professional decisions that will influence our society for many years to laypeople. The participation of experts can be an attempt to solve this problem. However, possible disjointed results increase the uncertainty in the decision-making process and require further investigations to reveal the causes of the difference.
Certainly, in addition to the AHP and ANP approaches, there are alternative MCDA techniques in the energy sector, and numerous studies have applied MCDA methodology. A review conducted by Kumar et al. [19] highlighted the increasing popularity of multi-criteria decision analysis tools in the field of energy planning. These tools offer decision makers the flexibility to consider multiple criteria and objectives simultaneously, facilitating informed decision making. Siksnelyte et al.’s review [20] supported the notion that sustainable decision making in addressing energy issues can be aided by employing multi-criteria decision-making (MCDM) techniques. These scientific advancements enable the evaluation of contradictory effects and provide valuable support in energy-related decision-making processes. Antunes and Henriques [7] emphasized the essential role of multi-objective optimization and multi-criteria analysis approaches in thoroughly analyzing energy problems across various decision levels, ranging from strategic to operational, and with different timeframes. In the research conducted by Zlaugotne et al. [21], it was found that the choice of MCDA method can significantly influence the results. After testing five different MCDA methods, the study revealed that selecting the appropriate method is crucial for obtaining accurate outcomes. Abu-Taha’s review [22], based on an analysis of over 90 published papers on MCDM, highlighted the prevalence of the Analytic Hierarchy Process (AHP) as the most commonly used methodology among all MCDM approaches during the first decade of the 2000s. Sahabuddin and Khan [23] compared the robustness of seven different multi-criteria decision analysis methods. Their analysis revealed that Complex Proportional Assessment (COPRAS) is the most robust MCDA method, followed by the Weighted Product Method (WPM). On the other hand, the Technique for Order Preference by Similarity to Ideal Solutions (TOPSIS) is identified as the least robust method. AHP and WSM rank third in terms of robustness.
In a review paper of Kaya et al. [24], the aim is to provide a comprehensive review of fuzzy multi-criteria decision-making (MCDM) methods for energy policymaking. The reviewed papers are presented and classified based on different features.
The main applied criteria available from the literature are generally associated with four aspects: technical, economic, environmental, and social criteria, for which weights are defined to indicate the relative importance. However, selecting criteria requires parameters related to the reliability, appropriateness, practicality, and limitations of data availability or measurements.
In the application of MCDA models, the crucial factor in determining criteria prioritization is typically carried out subjectively, often involving professional or social groups. However, it is worth noting that apart from subjective approaches, objective ranking can also be accomplished in specific scenarios, such as when the survey lacks a specific target audience. This can be achieved through the application of purely mathematical methods [25].
However, determining weights is more complex as preferences differ among investors, policymakers, or individuals. As citizens and companies have become significant independent power producers in recent years, energy policies need to consider divergent groups of key actors and stakeholders’ viewpoints. In the work of Schär and Geldermann [26], a multi-actor multicriteria methodology was introduced, which can involve stakeholders with vastly different views and objectives when addressing complex societal problems [26]. Also, in our previous work [27], we introduced a representative survey-based study to determine residential energy preferences, evaluation criteria, and criteria weights helping decision making.
The brief literature review strongly suggests that numerous methods exist for determining importance weights, with many of them being subsets of the MCDA approach. The suitability of these methods primarily depends on the specific criteria set and the availability of data.
Apart from choosing the evaluation criteria and determining the criteria weights, the models employed in generating the scenarios also play an important role. Energy system models are the basis of the quantification of future energy scenarios. Due to the high demand for energy system modelling expertise, academic institutions have developed a wide range of models over time, and a significant increase in the development and use of Open Access Models (OAMs) can be observed. However, in the cases of academic models, there is a deficiency in transparency and reproducibility, whereas OAMs have questionable reliability [28].
This paper presents a method that can determine selected criteria weights for countries within the European region covering technical, economic, environmental, societal, and political aspects. The applied model is an in-house-developed energy system model, which was already successfully used for regional modelling [29]. Its most important mathematical relations are discussed in the methodological section. We rely on the ENTSO-E (European Network of Transmission System Operators) market transparency database and model 20 electricity production alternatives, including pumped hydro storage. We consider the hourly resolution production data as target values of our model calculation, while the annual maximums tend to be limiting conditions.
We aim to determine the country-specific criteria weights for previously defined selected criteria based on historical data series, which can be a realistic starting point for predictive calculations. Drawing from the earlier discussion, the presented method can be classified as an objective weight determination technique.
Following the problem statement and literature review, the Methods section provides a comprehensive exposition of the developed methodology. Subsequently, the Results section presents the importance-weighting factors for all the criteria examined for each European country, which are then compared with the outcomes obtained through other tools in the Discussion. Finally, in the Conclusion, we discuss the merits and limitations of the methodology we have devised.
2. Methods
Decision support techniques are central in investment and strategic decisions in the energy sector, where in the process of compiling the criteria system and considering infrastructural limitations, the assessment of criterion importance holds significance.
When making energy decisions or developing energy strategies, it is essential to define the comprehensive objectives accurately. Formulating objectives based on elementary criteria can facilitate the definition process. Stakeholders can assign different importance to each elementary criterion in the decision-making process, applying MCDA techniques.
Our study followed a novel approach to the MCDA method to define the decision criteria and their importance weights. Our methodology is based on the premise that by employing a pre-defined set of importance weights, we can subsequently deduce the significance of individual or even national importance-weighting factors through an analysis of the decisions made.
Putting this in the context of energy, the analysis of historical energy consumption data can form a sound basis for the long-term modelling of the energy strategies of the given countries. The methodological description of the assessment of historical data starts with the mathematical model of long-term scenario development, representing past events and decisions already taken. With almost no exceptions, methods applied to develop energy scenarios approach the outlined problem as a distribution problem. For each point in time, the energy produced and consumed must be balanced by optimizing an objective function. The defined problem is a linear programming (LP) problem. In models developed using the generally available software products, such as TIMES and MESSAGE [30,31], the level of detail for data and the number of conditions taken into account have the most critical influence on the accuracy of the results.
In the present work, we considered hourly datasets for four one-week periods consisting of one week from winter- and summertime and two weeks from the transitional seasons, spring and autumn. Datasets were selected from 2019 (Week 15: 8 April 2019–14 April 2019, Week 28: 8 July 2019–14 July 2019, Week 42: 14 October 2019–20 October 2019, Week 49: 2 December 2019–8 December 2019), as this year was not affected by the distorting impact of the closures due to the COVID-19 pandemic. Historical datasets were retrieved from the ENTSO-E Transparency Platform [32]. There is only a minor difference compared to the original structure of the ENTSO-E database, as the initially available 20 electricity generation technologies were extended to 33 alternatives (detailed in Supplementary Materials Table S1) by adding storage capacity and other technical variables (e.g., electricity exchanges). For one day, the hourly resolution data define variables per country. Initially, we considered 37 countries from the ENTSO-E database, but the number of countries was decreased to due to the systematic lack of data (listed in Supplementary Materials Table S2). There are 78 cross-border interconnections between the countries, bi-directionally equivalent to values per day. The above dataset corresponds to 25,920 () variables for one day in the linear programming problem. The variables are subject to constraints introduced by the installed capacities .
We assigned a dual role to the total national installed capacities of the alternatives in our model. The annual maxima were selected as upper limits and set as potential constraints for the installed capacities to ensure that hourly electricity generation values are constrained. At the same time, they also have a role in determining fixed costs. In addition to fixed and variable costs, we introduced five further assessment criteria , which are climate effect, air pollution, geo-political factors, flexibility, and risk of accident. To each of the 15 electricity generation technologies, criteria values were assigned based on available literature data, detailed in the following sections. We assumed values, irrespective of the countries for the assessment of alternatives for each criterion with only two exceptions: in cases of comparing the geo-political factors and the availability of fuel, where we relied on the EU28 import dependency data for solid fossil fuels, crude oil, natural gas, and uranium ore (average energy import dependency of EU Member States on fossil fuels, Eurostat) [33].
As the primary goal of our calculations was to determine the importance of the criteria per country, we had to ensure the uniformity of evaluating the alternatives along the criteria. Variable costs formed the basis for standardization, where we set identical mean values for each constraint. The only exception was the annual fixed cost, where the mean value is much higher, )-times as much as the other values. The further part of the methodology makes it clear that this is not of decisive importance as all values of the alternatives corresponding to the criteria are multiplied by an additional importance weight of criteria that has a central role in the modelling since our primary objective is to assess the values of the importance weights of criteria for each country . To reach our aim, we must calculate the optimum set of installed capacities by technology derived from the weights of criteria, determined per alternative , and the hourly electricity generation per alternative and the hourly cross-border exchanges (imports and exports) for each country and for each day. Our prospective goal is to select the results of the optimization procedure described above that are the nearest to historical data, and, by that, to provide an estimate for the weights of criteria for each country. To the mathematical formulation of the above considerations, we introduce criteria weights for the installed capacities , hourly electricity generation , and cross-border electricity exchanges . After introducing the criteria weights, the objective function to be minimized takes the following form:
This linear programming optimization problem is a type of fixed cost distribution problem, where production constraints are summarized by the following equations:
where is the hourly value of the electricity generation time series of a country, while is the hourly value of electricity imports, and is the hourly value of electricity exports. Furthermore, the parameter is the hourly electricity demand of a country. To consider the gradient of thermal power plants , we introduced two artificial variables, the hourly increase in production and the hourly decrease in production , resulting in the equation as follows:
For each hour, the recursive conditions for energy storage are as follows:
where stored energy value for the given hour, while the and values are the amounts of the charged and discharged energy. The compact formulation of the previously constraints is as follows:
where the parameter was assigned to the annual maxima of the alternatives as potential constraint. This was applied as an upper limit to the electricity imports and exports for each hour :
In a similar way, constraints corresponding to the installed capacities were applied to the production data of alternatives , for the hour h of each day d, while for the artificial variables, the pre-defined gradient values were set as limits. We applied a similar approach to the hourly electricity generation, additionally considering country-specific, seasonal hourly profiles for the variable renewable energy sources
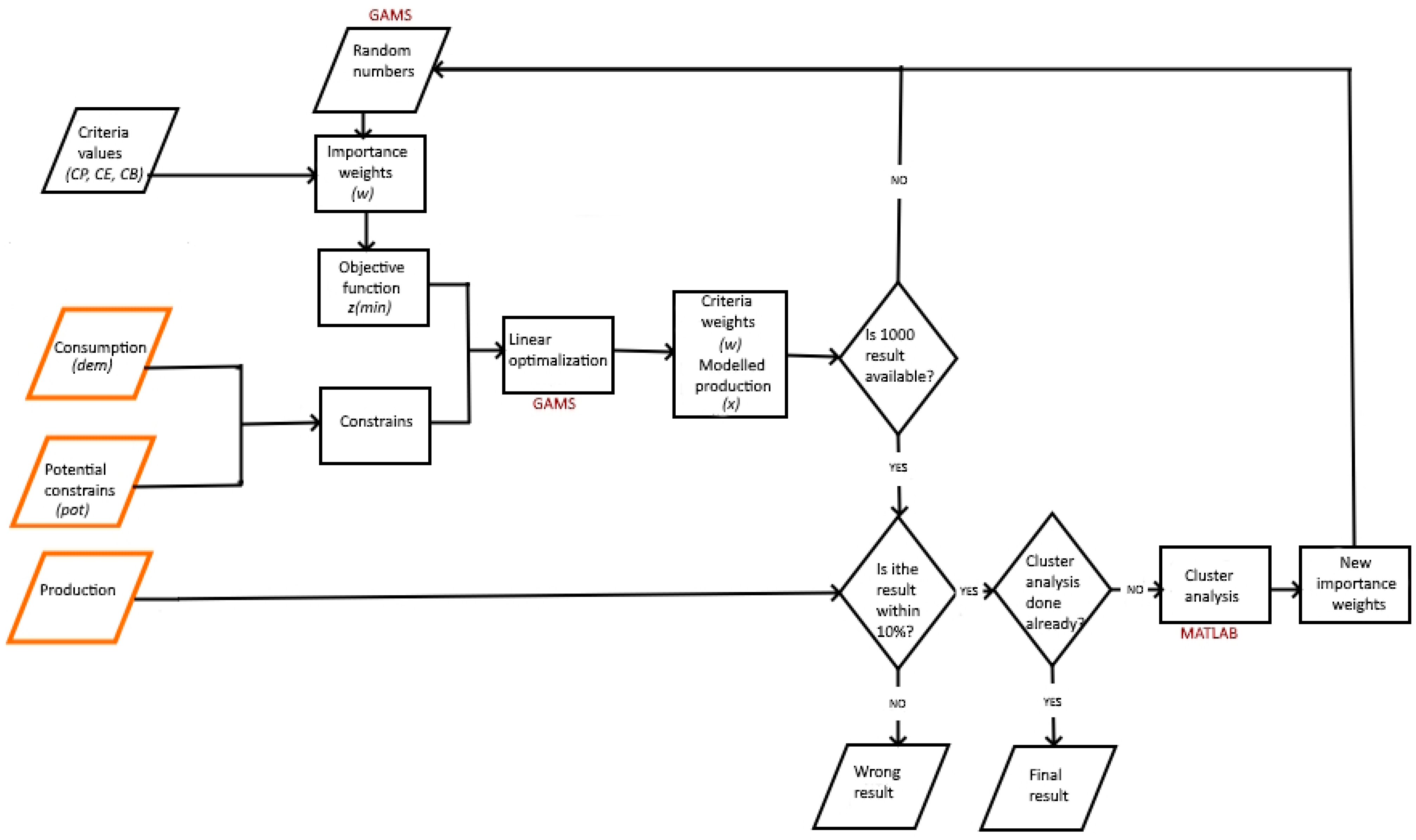
We solved the outlined problem in GAMS environment by adding sign constraints, coming to different solutions to the problem depending on the national values of the importance weights , considering the same additional parameters for the problem. Since we aimed to define country-specific importance weights that lead to the closest solution to historical data, we applied the Monte Carlo (MC) method to approach the optimum importance weights. The unbiased random sampling was generated with a given uniform probability distribution using the pseudo-random number generator of GAMS. It is important to note that the provision of the computational resources required to apply the Monte Carlo method for 200 variables was not possible. Therefore, we considered two alternative approaches: a radical decrease in the number of days, ignoring the impacts of seasonality, or the exclusion of cross-border interconnections from the model. We decided on the second option of simplification and performed simultaneous modelling by countries. Initially, we selected values from the multidimensional array defined by the constraints for , and computed the electricity generation time series by country. Consequently, for every importance weight, we utilized our model to create an optimal energy production scenario using linear programming, with built-in capacities and hourly production time series. Repeating this 1000 times for each country, we analyzed the difference to the historical production time series. In the second iteration step, the best 10% of the importance weights were grouped into 10 clusters. For the fixed environments of the 10 clusters, we performed 1000 calculations per country additionally. The second iteration step did not show a significant improvement in the difference between the model-based and historical time series for any country. However, it is important to highlight that the best results obtained by minimizing the distance can be assigned to different clusters for most of the modelled countries. As no definitive solution was found for most cases, the sum of the importance weights of the best results was normalized to 1 in each case, and the mean values were evaluated. Figure 1 summarizes the steps of the modelling, highlighting the programming languages used.
Figure 1.
Flowchart depicting the steps of the applied methodology. In the figure, programming languages are represented by red letters, while data sourced from the EN-TSO-E database are highlighted with yellow border coloring. The notations used are in parentheses.
After the methodological description of the mathematical steps of modelling, we evaluate the most important datasets referred to previously. Out of the 15 alternatives of electricity generation, 5 renewable electricity generation technologies are intermittent or exposed to hydro conditions. In their cases, an aggregate group was formed for Concentrating Solar Power (CSP) and solar photovoltaic (PV), while for wind and hydro generation, the common categorization of offshore, onshore wind, and run of river and water reservoir hydro were used. For variable renewable energy sources, we applied profiles for the winter, summer, and transitional seasons that were computed from the hourly mean values of weekly generation time series.
By selecting 28 days, using generation profiles and consumption data of hourly resolution, we integrated the impact of seasonality into our model. The upward and downward changes in the generation of renewable (biomass, geothermal), fossil (lignite, hard coal, oil, and natural gas), thermal, waste, and nuclear power plants were constrained in our model by gradients instead of profiles. Hourly gradients were set to 10%, except for oil and natural gas (50%) and nuclear power (5%). Flexibility in the balancing of demand and generation along with short-term energy storage was provided by hydro storage power plants, where the highest allowed hourly charge or discharge levels were set to 25% of the maximum of total stored energy.
The step of sizes and the technology-independent alternatives listed above were evaluated using seven criteria. Two of them cover economic aspects; these are the fixed and variable costs. Fixed costs include the investment cost projected for one year and the fixed part of operation and maintenance (O&M) costs, while variable costs cover basically the fuel costs and the variable part of O&M costs, depending on production [34].
Two criteria can be considered as strictly environmental; these are the climate change effect, the specific greenhouse gas emissions for the full life cycle in carbon dioxide equivalent [35], and air pollution, quantifying the aggregate health impact of the most important pollutants (NOX, SO2, NMVOCs, PM2.5) [36].
Three criteria are related to the security of supply. Geopolitical factor quantifies the influence of local political or economic conflicts on fuel supply; therefore, higher values are assigned to renewable and domestic or storable energy sources. Flexibility is associated with the gradient of upward or downward control (dispatchability) of electric power generation and auxiliary system demand. Finally, risk aversion can be considered as a social aspect quantifying the fear of severe accidents, affecting primarily the nuclear industry and, to a much less extent, reservoir hydro power plants [37]. Criteria values for the main electricity generation alternatives are presented in Table 1. The values were normalized in such a way that the sum of the criteria values of the alternatives according to each criterion is equal to the fixed cost value projected to 28 days of the given alternative.
Table 1.
Uniformized criteria values for aggregated alternatives.
In our work, we evaluate the results for 25 EU Member States and 3 further countries (Switzerland, Norway, and the United Kingdom) that have electricity interconnections with EU Member States.
3. Results
The primary objective of our work was to extend the set of methodological approaches applicable for the development of long-term energy scenarios. With respect to this, we added further environmental and social criteria to the commonly used set of criteria that focus on economic and climate impacts. The consideration of an extended set of criteria for the development of energy scenarios can be implemented by multiobjective optimization most efficiently, where the simplest approach is an optimization method using importance weights. The method outlined in our study calculates the importance weights of seven criteria for 28 countries. To enable a comparison, the sum of the importance weights was normalized to 1. As for the interpretation of importance weights, a higher value indicates a higher importance for a country. This could be illustrated by the following example: if a country excels by the criterion of climate friendliness, then the alternatives having a favorable evaluation by this criterion are also present in the actual generation, and the optimization model leads to a similar result. If a criterion is decisively present among the criteria of the best results, then it will be dominant in the results for a country, even after the normalization and the computation of the mean values. Of course, the formulation of the results is less direct, as beyond the rest of the criteria, as well as the available potentials, the generation and the load profiles have an essential impact on modelling.
In the first step, we discuss the interpretation of the results, showing how an average solution was formed. As mentioned in the methodological description, only the solutions of the lowest distance between the modelling results and the actual electricity generation were selected in the first step.
The selection of the best results was made easier by the natural structure of the results, i.e., after sorting values by distance, a plateau can be observed. Figure 2 presents the increase in distances for the best first five solutions. For the sake of unified representation, the calculated distances were normalized by the county-specific generation data.
Figure 2.
The normalized distance between the modelling results and the actual electricity generation in increasing order for selected countries.
For the analysis of results, we considered those outcomes that are within 20% of the mean distance. The number of solutions in this range heavily varied country by country, from 3 to 300 solutions. The results were grouped into clusters that were characteristically different in most cases, as can be seen in Figure 3.
Figure 3.
Average distance and standard deviation of importance weight clusters for each country calculated from the first-round calculation.
Within the 20% environment of the clusters, we generated 1000 solutions again to increase the accuracy of the results; then, we selected the best results from the whole set of runs. However, a demonstrable inhomogeneity of the best results was found, i.e., results from different clusters are present around the most solutions. This did not meet our expectations and raises further questions, as a definitive solution is clearer to interpret. It can be argued that a strong narrowing of the modelling constraints can predetermine the results, and the weights of criteria do not have a role in determining the optimum in this case. This possibility is relevant for the potential constraints determined by the annual maxima of generation only; therefore, we repeated the computation applying potential constraints increased by 20%, but no significant differences were found. Of course, a more comprehensive analysis of the problem is necessary to give a reassuring answer.
The examples described earlier demonstrated that, despite the uniform methodological approach, there was a difference in the number of solutions per country that proved to be inhomogeneous in most cases. When interpretating the results, we encounter a similar problem; therefore, we do not present the countries by pre-defined intervals of criteria weights but divide them into groups marked by identical colors that were formed naturally. At first, we present, from the results, the criteria weights per country belonging to the two environmental criteria, climate change and air pollution (Figure 4a,b), respectively.
Figure 4.
Country-specific normalized importance weights of (a) climate change and (b) air pollution criteria classified into intervals.
Based on the results, the countries relying more on renewable or nuclear energy sources can be tendentiously identified. In the case of air pollution, the intensity of coal, lignite, and biomass use takes shape. We need to underline here that for air pollution, only the operational lifetime was considered, while for carbon intensity, the full life cycle was considered. This is an important aspect to remember, even in the case of intensive use of renewable energy sources.
In the case of economic aspects, we analyzed the fixed costs computed for 28 days of the year. Here, investment costs are pre-dominant along with the variable costs that are proportional to the energy generated, quantifying, primarily, fuel costs (Figure 5). We need to emphasize here that this value is nearly zero for most renewable energy sources.
Figure 5.
Country-specific normalized importance weights of (a) fix cost and (b) variable cost criteria classified into intervals.
In the case of investment costs as important decision criteria, our results are in line with our previous expectations, showing that the region of Eastern Europe is more sensitive to the capital needs of energy investments. For variable costs, the picture is more complex. Many of the countries have very similar values, and only exceptional differences can be found for a few countries. It is difficult to derive the results from actual historical consumption data. Of course, this was not our objective as the values of the criteria weights impact the results of the complex model via multiple transformation steps.
Risk aversion, which is one of the social aspects, is higher primarily in countries that do not use nuclear energy (Figure 6a). With minor differences, this is in line with the modelling results.
Figure 6.
Country-specific normalized importance weights of (a) risk of accident and (b) flexibility criteria classified into intervals.
The importance of flexibility is extraordinary in countries dominated by easily dispatchable energy sources (Figure 6b). At the same time, in cases of intermittent renewable energy sources, large installed capacities result in a strong decrease in the value of flexibility. Based on that, the results presented here can be considered as quite coherent with the installed generation capacities. In the context of the interruptions in the supply of energy sources, the independence of the energy systems has a key role in Europe nowadays.
In our work, the criterion of geopolitical risk was intended to evaluate how important the need for the independence of the energy supply system is in the individual countries. Therefore, the geopolitical criterion should be predominant in countries where the energy supply relies on domestic or renewable energy sources. This leads us to the most critical point of our modelling results where only a sporadic relationship can be detected between the weights of criteria and electricity generation data (Figure 7).
Figure 7.
Country-specific normalized importance weights of geopolitical factor criterion classified into intervals.
Our efforts to clarify the background of the significant differences led us to the conclusion that this can happen in cases of countries where the evaluation of the alternatives includes only very few non-zero values, and the countries rely almost completely on alternatives of zero values, i.e., the actual energy use of a country is independent of those criteria. This means that if the whole consumption of a country is covered solely by renewable energy sources, then the objective function of the optimization of this country is independent of the criterion of climate change. Therefore, heavily different values might be obtained for its importance. The simplest way to handle this problem might be if we do not allow for zero values of the evaluations of the alternatives so that none of the criteria is eliminated from the optimization procedure.
4. Discussion
On a European scale, countries are typically assessed and ranked based on their sustainability in the energy sector, which has become an increasingly important focus for governments in recent years. Phillis et al. [38] proposed a framework to define and measure the sustainability of national energy systems, utilizing various energy sustainability indicators that encompass environmental, human system, and energy system dimensions. The findings indicate a strong correlation between geographical and income groupings and energy sustainability performance. Specifically, high-income Scandinavian and Western European countries rank highly in terms of energy sustainability. On the other hand, Balkan countries, as well as Eastern European countries, exhibit lower energy sustainability performances.
Kamali Saraji et al. [39] introduced a framework, employing Pythagorean fuzzy sets, to rank EU members based on their progress in sustainable energy development. Several criteria were utilized to evaluate the progress of the EU countries towards energy union goals. The results indicated that energy affordability is the most influential criterion for evaluating countries. They found that Luxembourg is the first-ranked country, followed by Denmark and Sweden, while Bulgaria obtained the lowest rank among EU countries in terms of progress towards energy union goals.
However, it has to be emphasized that, as highlighted in the study of Bączkiewicz and Kizielewicz et al. [40], the choice of MCDA method used significantly affects the obtained outcomes. They assessed sustainable energy consumption in selected European countries within the industrial sector and identified the leading country in this regard. Sweden emerged as the leader, with Finland ranking second across all four methods used. The rankings diverged for the remaining countries, except for Ukraine, which consistently ranked 17th across all methods. The largest disparities in rankings were observed for Germany (with a difference of up to nine positions) and Belgium (with a difference of up to six positions).
Apart from examining sustainability as a complex criterion specific to each country, some studies focus on ranking based on the particular main criteria. Barros et al. [41] evaluated and optimized the environmental behavior of the European electricity sector as a whole, considering fifteen environmental midpoint indicators using a cradle-to-grave approach. They employed a combined procedure involving a multi-criteria decision-making model and an optimization approach under three scenarios. Certain countries, such as Austria, Croatia, Ireland, Lithuania, Luxembourg, Latvia, and Sweden, achieved notable environmental results. These findings align with the results of the presented study, as Croatia, Lithuania, and Sweden also obtained high rankings in terms of climate change and air pollution criteria; however, weaker results were observed for Ireland and Luxembourg. Countries, like Bulgaria and Poland, which rely on significant oil, lignite, or hard coal in their energy production, ranked lower, which is consistent with our results.
The methodology structure presented by Franki and Višković [42] enables the consideration of environmental, economic, technological, and policy issues, reflecting the pillars of EU energy policy. In their work, they evaluated the electricity sector of Eastern European countries using a comprehensive database, with specific emphasis on affordability, self-reliance, and sustainability. The concept of self-reliance, which refers to a system’s ability to rely on its own production portfolio and primary energy resources, closely aligns with the geopolitical factor criterion in the current study. As the study focused on Eastern European countries, only a portion of the results could be cross-verified. In terms of ranking, while Croatia performed better than Hungary in the current study, the countries at the bottom of the ranking remained the same (Greece, Bulgaria, Romania).
5. Conclusions
The aim of our work was to assign importance weights to a pre-defined set of criteria based on historical electricity generation data. The problem formulation required the formulation of a dual objective. We had to obtain the optimum energy mix for each country based on the weights of criteria. After that, distance minimization was performed relying on the actual hourly data of electricity consumption and the solutions. The second step was implemented using a Monte Carlo method. The reliability of the results can be improved by increasing the frequency of sampling and extending the length of time series.
We should interpret the whole process as a manually implemented approximal algorithm, where the accuracy of the solutions drafted here can be improved by using longer time series. However, we need to highlight that the high demand of the model for computational resources makes this progress difficult. While testing the method, the use of 28-day time series resulted in execution times ranging to several days. Based on that, the implementation of the MC method proved to be difficult; therefore, a simplified model was necessary to perform the calculations.
From a methodological point of view, it was disappointing to exclude the consideration of cross-border exchanges due to the limited availability of computation resources.
The results of the simplified model are mostly in line with the expectations. However, there are a few concerns that need to be subjects of further study in the long term. One of them is that the available potentials are too narrow when limited by the yearly maximum values. Furthermore, it is an interesting problem if a criterion does not impact the result at all. In this case, its value can vary in a very broad range.
Despite the significance of evaluating various decision criteria, there is currently a scarcity of comprehensive studies on this subject. As a result, the validation of our findings becomes challenging.
Supplementary Materials
The following supporting information can be downloaded at: https://www.mdpi.com/article/10.3390/en16134920/s1, Table S1: List of 33 electricity generation techniques considered in the modeling; Table S2. List of 28 countries and their abbrevations which for importance weights were calculated.
Author Contributions
Conceptualization, E.B., J.O. and Á.G.; methodology, E.B.; software, E.B.; formal analysis, E.B. and V.G.; investigation, E.B., J.O., V.G. and Á.G.; data curation, Á.G.; writing—original draft preparation, E.B. and Á.G.; writing—review and editing, E.B. and V.G; visualization, V.G.; supervision, J.O.; project administration, V.G.; funding acquisition, E.B. and V.G. All authors have read and agreed to the published version of the manuscript.
Funding
This work has been carried out within the framework of the EUROfusion Consortium and has received funding from the European Union via Euratom Research and Training Programme (Grant Agreement No 101052200—EUROfusion).
Data Availability Statement
The data related to the present study can be obtained upon personal request.
Conflicts of Interest
The authors declare no conflict of interest.
References
- Wang, J.-J.; Jing, Y.-Y.; Zhang, C.-F.; Zhao, J.-H. Review on multi-criteria decision analysis aid in sustainable energy decision-making. Renew. Sustain. Energy Rev. 2009, 13, 2263–2278. [Google Scholar] [CrossRef]
- Afgan, N.H.; Carvalho, M.G. Multi-criteria assessment of new and renewable energy power plants. Energy 2002, 27, 739–755. [Google Scholar] [CrossRef]
- Alexandru, M. Sustainability assessment of electricity generation technologies using weighted multi-criteria decision analysis. Energy Policy 2014, 65, 284–297. [Google Scholar] [CrossRef]
- Shaaban, M.; Scheffran, J.; Böhner, J.; Elsobki, M.S. Sustainability Assessment of Electricity Generation Technologies in Egypt Using Multi-Criteria Decision Analysis. Energies 2018, 11, 1117. [Google Scholar] [CrossRef]
- Mardani, A.; Jusoh, A.; Zavadskas, E.K.; Cavallaro, F.; Khalifah, Z. Sustainable and Renewable Energy: An Overview of the Application of Multiple Criteria Decision Making Techniques and Approaches. Sustainability 2015, 7, 13947–13984. [Google Scholar] [CrossRef]
- Rigo, P.D.; Rediske, G.; Rosa, C.B.; Gastaldo, N.G.; Michels, L.; Neuenfeldt Júnior, A.L.; Siluk, J.C.M. Renewable Energy Problems: Exploring the Methods to Support the Decision-Making Process. Sustainability 2020, 12, 10195. [Google Scholar] [CrossRef]
- Antunes, C.H.; Henriques, C.O. Multi-Objective Optimization and Multi-Criteria Analysis Models and Methods for Problems in the Energy Sector. In Multiple Criteria Decision Analysis; Greco, S., Ehrgott, M., Figueira, J., Eds.; International Series in Operations Research & Management Science; Springer: New York, NY, USA, 2016; Volume 233. [Google Scholar] [CrossRef]
- Vázquez-Rowe, I.; Iribarren, D. Review of Life-Cycle Approaches Coupled with Data Envelopment Analysis: Launching the CFP + DEA Method for Energy Policy Making. Sci. World J. 2015, 2015, 813921. [Google Scholar] [CrossRef]
- Strantzali, E.; Aravossis, K. Decision making in renewable energy investments: A review. Renew. Sustain. Energy Rev. 2016, 55, 885–898. [Google Scholar] [CrossRef]
- Martín-Gamboa, M.; Iribarren, D.; García-Gusano, D.; Dufour, J. A review of life-cycle approaches coupled with data envelopment analysis within multi-criteria decision analysis for sustainability assessment of energy systems. J. Clean. Prod. 2017, 150, 164–174. [Google Scholar] [CrossRef]
- Witt, T.; Dumeier, M.; Geldermann, J. Combining scenario planning, energy system analysis, and multi-criteria analysis to develop and evaluate energy scenarios. J. Clean. Prod. 2020, 242, 118414. [Google Scholar] [CrossRef]
- International Atomic Energy Agency; United Nations Department of Economic and Social Affairs; International Energy Agency; Eurostat and European Environment Agency. Energy Indicators for Sustainable Development: Guidelines and Methodologies; IAEA: Vienna, Austria, 2005. [Google Scholar]
- Singh, R.K.; Murty, H.R.; Gupta, S.K.; Dikshit, A.K. An overview of sustainability assessment methodologies. Ecol. Indic. 2009, 9, 189–212. [Google Scholar] [CrossRef]
- Morse, S. Developing Sustainability Indicators and Indices. Sustain. Dev. 2015, 23, 84–95. [Google Scholar] [CrossRef]
- Cucchiella, F.; D’Adamo, I.; Gastaldi, M.; Koh, S.C.L.; Rosa, P. A comparison of environmental and energetic performance of European countries: A sustainability index. Renew. Sustain. Energy Rev. 2017, 78, 401–413. [Google Scholar] [CrossRef]
- Saaty, T.L. The Analytic Hierarchy Process, Planning, Piority Setting, Resource Allocation; McGraw-Hill: New York, NY, USA, 1980. [Google Scholar]
- Saaty, T.L. Decision Making with Independence and Feedback: The Analytic Network Process; RWS Publications: Pittsburgh, PA, USA, 2001. [Google Scholar]
- Bohra, S.S.; Anvari-Moghaddam, A.A. comprehensive review on applications of multicriteria decision-making methods in power and energy systems. Int. J. Energy Res. 2022, 46, 4088–4118. [Google Scholar] [CrossRef]
- Kumar, A.; Sah, B.; Singh, A.R.; Deng, Y.; He, X.; Kumar, P.; Bansal, R.C. A review of multi criteria decision making (MCDM) towards sustainable renewable energy development. Renew. Sustain. Energy Rev. 2017, 69, 596–609. [Google Scholar] [CrossRef]
- Siksnelyte, I.; Zavadskas, E.K.; Streimikiene, D.; Sharma, D. An Overview of Multi-Criteria Decision-Making Methods in Dealing with Sustainable Energy Development Issues. Energies 2018, 11, 2754. [Google Scholar] [CrossRef]
- Zlaugotne, B.; Zihare, L.; Balode, L.; Kalnbalkite, A.; Khabdullin, A.; Blumberga, D. Multi-Criteria Decision Analysis Methods Comparison. Environ. Clim. Technol. 2020, 24, 454–471. [Google Scholar] [CrossRef]
- Abu-Taha, R. Multi-criteria applications in renewable energy analysis: A literature review. In Proceedings of the PICMET’11: Technology Management in the Energy Smart World (PICMET), Portland, OR, USA, 31 July–4 August 2011; pp. 1–8. [Google Scholar]
- Sahabuddin, M.; Khan, I. Multi-criteria decision analysis methods for energy sector’s sustainability assessment: Robustness analysis through criteria weight change. Sustain. Energy Technol. Assess. 2021, 47, 101380. [Google Scholar] [CrossRef]
- Kaya, İ.; Çolak, M.; Terzia, F. A comprehensive review of fuzzy multi criteria decision making methodologies for energy policy making. Energy Strategy Rev. 2019, 24, 207–228. [Google Scholar] [CrossRef]
- Ayan, B.; Abacıoğlu, S.; Basilio, M.P. A Comprehensive Review of the Novel Weighting Methods for Multi-Criteria Decision-Making. Information 2023, 14, 285. [Google Scholar] [CrossRef]
- Schär, S.; Geldermann, J. Adopting Multiactor Multicriteria Analysis for the Evaluation of Energy Scenarios. Sustainability 2021, 13, 2594. [Google Scholar] [CrossRef]
- Börcsök, E.; Ferencz, Z.; Groma, V.; Gerse, Á.; Fülöp, J.; Bozóki, S.; Osán, J.; Török, S.; Horváth, Á. Energy Supply Preferences as Multicriteria Decision Problems: Developing a System of Criteria from Survey Data. Energies 2020, 13, 3767. [Google Scholar] [CrossRef]
- Oberlea, S.; Elsland, R. Are open access models able to assess today’s energy scenarios? Energy Strategy Rev. 2019, 26, 100396. [Google Scholar] [CrossRef]
- Hartmann, B.; Borcsok, E.; Groma, V.; Osan, J.; Talamon, A.; Torok, S.; Alfoldy-Boruss, M. Multi-criteria revision of the Hungarian Renewable Energy Utilization Action Plan—Review of the aspect of economy. Renew. Sustain. Energy Rev. 2017, 80, 1187–1200. [Google Scholar] [CrossRef]
- ETSAP. 2016. Available online: https://iea-etsap.org/docs/Documentation_for_the_TIMES_Model-Part-I_July-2016.pdf (accessed on 1 July 2016).
- IAEA. 2016. Available online: https://www.iaea.org/publications/10861/modelling-nuclear-energy-systems-with-message-a-users-guide (accessed on 30 March 2016).
- ENTSO-E Transparency Platform. Available online: https://transparency.entsoe.eu/ (accessed on 1 October 2020).
- Deák, A. Az Európai Unió energiaimport-függőségének vizsgálata az ezredfordulót követően. Területi Stat. 2020, 60, 425–460. [Google Scholar] [CrossRef]
- Generating Unit Annual Capital and Life Extension Costs Analysis, U.S. Department of Energy. 2019. Available online: https://www.eia.gov/analysis/studies/powerplants/generationcost/pdf/full_report.pdf (accessed on 2 December 2019).
- NREL. 2021. Available online: https://www.nrel.gov/docs/fy21osti/80580.pdf (accessed on 1 September 2021).
- Cost Assessment of Sustainable Energy Systems. Available online: http://www.feem-project.net/cases/documents/deliverables/D_01_1%20CASES%20scenarios.pdf (accessed on 1 August 2008).
- Burgherr, P. Stefan Hirschberg-Comparative risk assessment of severe accidents in the energy sector. Energy Policy 2014, 74, S45–S56. [Google Scholar] [CrossRef]
- Phillis, A.; Grigoroudis, E.; Kouikoglou, V.S. Assessing national energy sustainability using multiple criteria decision analysis. Int. J. Sustain. Dev. World Ecol. 2021, 28, 18–35. [Google Scholar] [CrossRef]
- Kamali Saraji, M.; Streimikiene, D.; Ciegis, R. A novel Pythagorean fuzzy-SWARA-TOPSIS framework for evaluating the EU progress towards sustainable energy development. Environ. Monit Assess 2022, 194, 42. [Google Scholar] [CrossRef]
- Bączkiewicz, A.; Kizielewicz, B. Towards Sustainable Energy Consumption Evaluation in Europe for Industrial Sector Based on MCDA Methods. Procedia Comput. Sci. 2021, 192, 1334–1346. [Google Scholar] [CrossRef]
- Barros, J.J.C.; de Llano Paz, F.; Coira, M.L.; de la Cruz López, M.P.; del Caño Gochi, A.; Soares, I. New approach for assessing and optimising the environmental performance of multinational electricity sectors: A European case study. Energy Convers. Manag. 2022, 268, 116023. [Google Scholar] [CrossRef]
- Franki, V.; Višković, A. Multi-criteria decision support: A case study of Southeast Europe power systems. Util. Policy 2021, 73, 101286. [Google Scholar] [CrossRef]
Disclaimer/Publisher’s Note: The statements, opinions and data contained in all publications are solely those of the individual author(s) and contributor(s) and not of MDPI and/or the editor(s). MDPI and/or the editor(s) disclaim responsibility for any injury to people or property resulting from any ideas, methods, instructions or products referred to in the content. |
© 2023 by the authors. Licensee MDPI, Basel, Switzerland. This article is an open access article distributed under the terms and conditions of the Creative Commons Attribution (CC BY) license (https://creativecommons.org/licenses/by/4.0/).






