Sign in to use this feature.

Years

Between: -

Subjects

remove_circle_outline
remove_circle_outline
remove_circle_outline
remove_circle_outline
remove_circle_outline
remove_circle_outline
remove_circle_outline
remove_circle_outline
remove_circle_outline

Journals

Article Types

Countries / Regions

Search Results (134)

Search Parameters:
Keywords = DVL1

Order results
Result details
Results per page
Select all
Export citation of selected articles as:
16 pages, 2884 KB  
Article
Performance of Platycladus orientalis Leaves Yeast Fermented Solution on Human Dermal Papilla Cells
by Kuan Chang, Lingjuan Liu, Xianqi Chen, Jinhua Li, Timson Chen, Zhizhen Li, Ya Chen, Ling Ma and Jing Wang
Cosmetics 2026, 13(1), 14; https://doi.org/10.3390/cosmetics13010014 (registering DOI) - 12 Jan 2026
Abstract
Platycladus orientalis exhibits significant potential as an antioxidant, anti-inflammatory, and hair growth-promoting ingredient, while the low bioavailability of raw Platycladus orientalis leaves extracts limits their further application. In this study, yeast fermentation was employed to prepare Platycladus orientalis Leaves Yeast Fermented Solution (PYFS). [...] Read more.
Platycladus orientalis exhibits significant potential as an antioxidant, anti-inflammatory, and hair growth-promoting ingredient, while the low bioavailability of raw Platycladus orientalis leaves extracts limits their further application. In this study, yeast fermentation was employed to prepare Platycladus orientalis Leaves Yeast Fermented Solution (PYFS). Its performance on human dermal papilla cells (HDPCs) was systematically investigated. The optimal fermentation strain was screened using the methyl thiazolyl tetrazolium (MTT) assay, and Saccharomycopsis fibuligera CICC33226 (SF) was identified as the most suitable strain for fermentation. The effects of PYFS on the cell cycle distribution, growth factors, inflammatory factors of HDPCs, as well as its hair growth-promoting mechanism, were investigated. Experiments revealed that after fermentation, the proportion of cells in the G0/G1 phase decreased by 11.09%, while the proportion of cells in the S phase increased by 35.44%. Additionally, the level of the growth factor VEGF increased by 42.34%, while the level of the inflammatory factor TGF-β1 decreased by 23.81%. Moreover, the fermentation process correlates with altered mRNA expression of Wnt/β-catenin pathway-related genes by upregulating the mRNA expression levels of β-catenin, DVL1, and LEF1, and downregulating the mRNA expression level of DKK-1. Finally, non-targeted metabolomics technology was used to analyze the metabolite changes after fermentation. The most significant differential metabolites mainly include flavonoids, amino acids and their derivatives, and organic acids and their derivatives. This study utilized microbial fermentation technology to prepare the yeast fermentation solution, selected the optimal fermentation strain, and demonstrated that its fermentation product significantly promotes HDPC metabolic activity, supports hair follicle health by regulating the balance of growth factors, alters expression patterns of Wnt/β-catenin pathway-related genes, and substantially alters the metabolite composition of Platycladus orientalis leaves extract through fermentation. Full article
(This article belongs to the Section Cosmetic Formulations)
Show Figures

Graphical abstract

16 pages, 2677 KB  
Article
Outlier-Resistant Initial Alignment of DVL-Aided SINS Using Mahalanobis Distance
by Yidong Shen, Li Luo, Guoqing Wang, Tao Liu, Lin Luo, Jiaxi Guo and Shuangshuang Wang
Sensors 2025, 25(24), 7599; https://doi.org/10.3390/s25247599 - 15 Dec 2025
Viewed by 244
Abstract
Due to the influence of the complex underwater environment, the initial alignment method for Doppler velocity log (DVL)-aided strap-down inertial navigation systems (SINS) often suffer from performance degradation, especially when DVL measurements are contaminated by outliers. In this paper, an outlier-resistant Initial Alignment [...] Read more.
Due to the influence of the complex underwater environment, the initial alignment method for Doppler velocity log (DVL)-aided strap-down inertial navigation systems (SINS) often suffer from performance degradation, especially when DVL measurements are contaminated by outliers. In this paper, an outlier-resistant Initial Alignment method with interference suppression for SINS/DVL integrated navigation system is proposed, by which, by constructing an improved Mahalanobis distance anomalous detection criterion, the anomaly of the residual vector composed of observation vectors is judged, and an adaptive weighting factor is introduced into the observation matrix to suppress the abnormal interference in the alignment process. Simulation and experimental results show that, compared with existing initial alignment methods, the proposed method achieves higher alignment accuracy in the presence of outliers, which is more suitable for the SINS/DVL integrated navigation system. Full article
(This article belongs to the Section Navigation and Positioning)
Show Figures

Figure 1

15 pages, 1182 KB  
Article
DVL, a Lectin from Dioclea violacea Seeds, Disturbs the Proteomic Profile of Candida krusei, Leading to Cell Death
by Romério R. S. Silva, Rayara J. P. Carvalho, Maria H. C. Santos, Ana L. E. Santos, Rômulo F. Carneiro, Celso S. Nagano, Pedro F. N. Souza and Claudener S. Teixeira
Antibiotics 2025, 14(12), 1228; https://doi.org/10.3390/antibiotics14121228 - 5 Dec 2025
Cited by 1 | Viewed by 422
Abstract
Background/Objectives Plant lectins have emerged as potential antifungal molecules, where the carbohydrate recognition domain (CRD) is possibly the main mode of action of these proteins. Previously, we saw that the lectin extracted from the seeds of Dioclea violacea (DVL) has anti-candida activity against [...] Read more.
Background/Objectives Plant lectins have emerged as potential antifungal molecules, where the carbohydrate recognition domain (CRD) is possibly the main mode of action of these proteins. Previously, we saw that the lectin extracted from the seeds of Dioclea violacea (DVL) has anti-candida activity against Candida krusei cells by acting to inhibit ergosterol biosynthesis, cell wall deformation, and deregulation of the redox system. Methods We have now confirmed this anti-candida activity by proteomic analysis, with the expression of proteins that show us how C. krusei cells respond to this treatment. Results A total of 395 proteins were identified: 142 proteins exclusively found in untreated C. krusei cells and 245 proteins exclusive to DVL-treated cells. Eight proteins were detected in both conditions. Six displayed positive accumulation (fold change > 1.5), one exhibited negative accumulation (fold change < 0.5). We observed the expression of proteins related to cell wall remodeling; alteration of energy metabolism, suggesting a metabolic adaptation to stress; oxidative stress was responded to through the expression of proteins with antioxidant action, in addition to identifying multidrug transport proteins that are often involved in the process of antifungal resistance and sterol transport to the membrane. Conclusions Our results show the complexity of adaptive responses of C. krusei cells to treatment with DVL, elucidating new mechanisms of resistance and paving the way for the development of more effective and innovative antifungal therapies. Full article
(This article belongs to the Special Issue Antimicrobial Peptides (AMPs) Against Human Pathogens)
Show Figures

Figure 1

17 pages, 3663 KB  
Article
Enhanced Ciliogenesis of Human Bronchial Epithelial Cells by Simulated Microgravity
by Seung Hyun Bang, Soyoung Hwang, Seon Young Choi, Hyun Joo Kim, Joo Hyung Kim, Sung Ho Lee, Jin Woo Lee and Kuk Hui Son
Life 2025, 15(12), 1864; https://doi.org/10.3390/life15121864 - 5 Dec 2025
Viewed by 464
Abstract
Spaceflight induces a wide array of effects on the human body, notably including pathological changes mediated by alterations in gravity. Abnormalities in the formation of primary cilia (ciliogenesis) can lead to cell cycle arrest and decreased epithelial cell proliferation, thereby delaying wound healing. [...] Read more.
Spaceflight induces a wide array of effects on the human body, notably including pathological changes mediated by alterations in gravity. Abnormalities in the formation of primary cilia (ciliogenesis) can lead to cell cycle arrest and decreased epithelial cell proliferation, thereby delaying wound healing. To investigate the effect of microgravity on ciliogenesis in bronchial epithelial cells, we used a 3D clinostat to generate simulated microgravity (SMG) conditions. When BEAS-2B bronchial epithelial cells were exposed to SMG for 72 h, their proliferation was significantly reduced. The expression of Ki-67, which is not expressed in the G0 phase, decreased under SMG. Conversely, the expression of p27, which is expressed in the G0 and G1 phases, increased under SMG. These results suggest that SMG led to an increase in the number of cells in the quiescent phase. When the mRNA expressions of ARL13B (a marker of cilia assembly) and disassembly-related genes (Aurora A, NDE1, HDAC6, and DVL2) were evaluated, SMG upregulated ciliary assembly markers and downregulated disassembly markers. In addition, SMG increased the cilia length and number of ciliated cells. These findings suggest that SMG contributes to reduced cell proliferation through cell cycle arrest by disrupting normal ciliogenesis. Our findings indicate that SMG could delay lung injury by decreasing cell proliferation. Full article
(This article belongs to the Section Astrobiology)
Show Figures

Figure 1

20 pages, 3357 KB  
Article
Time-Varying Current Estimation Method for SINS/DVL Integrated Navigation Based on Augmented Observation Algorithm
by Xin Chen, Hongwei Bian, Fangneng Li, Rongying Wang, Yaojin Hu and Jingshu Li
Symmetry 2025, 17(11), 1881; https://doi.org/10.3390/sym17111881 - 5 Nov 2025
Viewed by 449
Abstract
To address the problem of the bottom velocity being directly affected by the time-varying ocean currents when DVL operates in the water observation mode, it cannot be directly used for combined SINS/DVL navigation. Existing methods generally approximate small-scale, short-term currents as constant; however, [...] Read more.
To address the problem of the bottom velocity being directly affected by the time-varying ocean currents when DVL operates in the water observation mode, it cannot be directly used for combined SINS/DVL navigation. Existing methods generally approximate small-scale, short-term currents as constant; however, this assumption is inconsistent with reality over longer durations. When the conventional Kalman filter (KF) algorithm incorporates currents into the state vector, their velocities become entangled with the SINS errors, limiting estimation accuracy. This paper proposes an augmented observation algorithm (AOA) that achieves error decoupling by enhancing DVL observation and deriving the observable current velocity equation without needing external observation information. This approach effectively estimates time-varying currents. The results from simulations and shipboard tests show that, compared to the reference algorithm (Augmented Observation Quantity Filtering algorithm (AOQ)), the proposed AOA significantly decreases the root mean square error (RMSE) of time-varying current velocity estimation by more than 67%. Additionally, the RMSE of the positioning accuracy of the combined SINS/DVL navigation is improved by over 68%. Full article
(This article belongs to the Special Issue Symmetry/Asymmetry in Optimization Algorithms and Systems Control)
Show Figures

Figure 1

18 pages, 3538 KB  
Article
Deep Learning-Assisted ES-EKF for Surface AUV Navigation with SINS/GPS/DVL Integration
by Yuanbo Yang, Bo Xu, Baodong Ye and Feimo Li
J. Mar. Sci. Eng. 2025, 13(11), 2035; https://doi.org/10.3390/jmse13112035 - 23 Oct 2025
Cited by 1 | Viewed by 828
Abstract
This study presents a deep learning–assisted integrated navigation scheme implemented on an autonomous underwater vehicle carrying a Chinese domestically developed strapdown inertial navigation system, designed for operation in surface and littoral environments. The system integrates measurements from SINS, the global positioning system, and [...] Read more.
This study presents a deep learning–assisted integrated navigation scheme implemented on an autonomous underwater vehicle carrying a Chinese domestically developed strapdown inertial navigation system, designed for operation in surface and littoral environments. The system integrates measurements from SINS, the global positioning system, and a Doppler velocity log, while integrating a Decoder-based covariance estimator into the error state-extended Kalman filter. This hybrid architecture adaptively models time-varying processes and measurement noise from raw sensor inputs, greatly improving robustness for surface navigation in dynamic marine environments. To improve learning efficiency, we design a compact and informative feature representation that can be adapted to navigation error dynamics. The novel structure captures temporal dependencies and the evolution of nonlinear error more effectively than typical sequence models, achieving faster convergence and superior accuracy compared to GRU and Transformer baselines. The experimental results based on real sea trial data show that our method significantly outperforms model-based and learning-based methods in terms of navigation solution accuracy and stability, and the adaptive estimation of noise covariance. Specifically, it achieves the lowest RMSE of 0.0274, reducing errors by 94.6–34.6%, compared to conventional ES-EKF-integrated navigation, Transformer, GRU, and a DCE variant. These findings underscore the practical significance of integrating domain-informed filtering methodologies with deep noise modeling frameworks to achieve robust and accurate AUV surface navigation. Full article
(This article belongs to the Section Ocean Engineering)
Show Figures

Figure 1

15 pages, 2099 KB  
Article
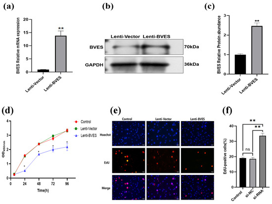
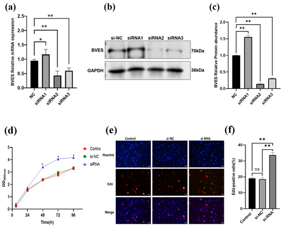
The BVES Gene Regulates the Homeostasis of Deer Antler Mesenchymal Stem Cells Through Wnt Signaling
by Hong Chen, Chuan Lin, Xin Xiang, Chenchen Yang, Chunmei Han and Qinghua Gao
Biology 2025, 14(9), 1210; https://doi.org/10.3390/biology14091210 - 7 Sep 2025
Viewed by 683
Abstract
(1) Background: The proliferation and differentiation of antler mesenchymal stem cells (MSCs) are vital for antler growth. Our group found that BVES is downregulated during peak antler growth but is highly expressed in mesenchymal tissues, suggesting its role in regulating antler homeostasis. (2) [...] Read more.
(1) Background: The proliferation and differentiation of antler mesenchymal stem cells (MSCs) are vital for antler growth. Our group found that BVES is downregulated during peak antler growth but is highly expressed in mesenchymal tissues, suggesting its role in regulating antler homeostasis. (2) Methods: We manipulated BVES expression in antler MSCs using lentiviral plasmids and siRNA, and then assessed its effects on MSC proliferation via CCK-8 and EdU assays, while also analyzing changes in Wnt pathway gene expression. (3) Results: Overexpression of BVES significantly decreased the CCK-8 OD value of antler MSCs (p < 0.05), and EdU assays revealed a significantly lower cell positivity rate compared to the control group (p < 0.01). In contrast, suppression of BVES resulted in a significant increase in the OD value (p < 0.05) and a significantly higher cell positivity rate than the control group (p < 0.05). Additionally, overexpression of BVES significantly downregulated the expression of key Wnt signaling pathway genes (LRP6, DVL3, β-catenin, c-Myc), while suppression of BVES led to their upregulation. (4) Conclusions: In summary, the BVES gene inhibits the proliferation of antler MSCs by suppressing the Wnt signaling pathway. It may serve as a key gene in maintaining antler MSC homeostasis and regulating antler growth, providing a new perspective for understanding the mechanisms of antler growth. Full article
Show Figures

Figure 1

27 pages, 5198 KB  
Article
A Nonlinear Filter Based on Fast Unscented Transformation with Lie Group State Representation for SINS/DVL Integration
by Pinglan Li, Fang He and Lubin Chang
J. Mar. Sci. Eng. 2025, 13(9), 1682; https://doi.org/10.3390/jmse13091682 - 1 Sep 2025
Viewed by 634
Abstract
This study addresses the nonlinear estimation problem in the strapdown inertial navigation system (SINS) and Doppler velocity log (DVL) integrated navigation by proposing an improved filtering algorithm based on SE2(3) Lie group state representation. A dynamic model satisfying [...] Read more.
This study addresses the nonlinear estimation problem in the strapdown inertial navigation system (SINS) and Doppler velocity log (DVL) integrated navigation by proposing an improved filtering algorithm based on SE2(3) Lie group state representation. A dynamic model satisfying the group affine condition is established to systematically construct both left-invariant and right-invariant error state spaces, upon which two nonlinear filtering approaches are developed. Although the fast unscented transformation method is not novel by itself, its first integration with the SE2(3) Lie group model for SINS/DVL integrated navigation represents a significant advancement. Experimental results demonstrate that under large misalignment angles, the proposed method achieves slightly lower attitude errors compared to linear approaches, while also reducing position estimation errors during dynamic maneuvers. The 12,000 s endurance test confirms the algorithm’s stable long-term performance. Compared with conventional unscented Kalman filter methods, the proposed approach not only reduces computation time by 90% but also achieves real-time processing capability on embedded platforms through optimized sampling strategies and hierarchical state propagation mechanisms. These innovations provide an underwater navigation solution that combines theoretical rigor with engineering practicality, effectively overcoming the computational efficiency and dynamic adaptability limitations of traditional nonlinear filtering methods. Full article
(This article belongs to the Section Ocean Engineering)
Show Figures

Figure 1

13 pages, 3078 KB  
Article
A Unique Trimeric Assembly of Human Dishevelled 1 PDZ Domain in Crystal: Implication of Homo- and Hetero-Oligomerization During Wnt Signaling Process
by Shotaro Yasukochi, Nobutaka Numoto, Kiminori Hori, Takeshi Tenno, Emi Hibino, Nobutoshi Ito and Hidekazu Hiroaki
Molecules 2025, 30(17), 3538; https://doi.org/10.3390/molecules30173538 - 29 Aug 2025
Viewed by 2533
Abstract
Wnt/β-catenin signaling is hyper-activated in several cancer cells and cancer stem cells. Dishevelled/Dvl is a key adapter protein that acts as a bridge between the Wnt receptor Frizzled (Fzd) and other cytosolic factors. In detail, the C-terminal cytosolic region is the ligand of [...] Read more.
Wnt/β-catenin signaling is hyper-activated in several cancer cells and cancer stem cells. Dishevelled/Dvl is a key adapter protein that acts as a bridge between the Wnt receptor Frizzled (Fzd) and other cytosolic factors. In detail, the C-terminal cytosolic region is the ligand of the PSD-95, disks large, and zonula occludens-1 (PDZ) domain of Dvl. Therefore, the PDZ domain (Dvl-PDZ) is thought to be a potential drug target. In this paper, we determined the first crystal structure of the PDZ domain of human Dvl1 (hDvl1-PDZ) at a 2.4 Å resolution. The domain was adapted into a unique trimeric form in which all the canonical ligand-binding clefts were occupied by the β2-β3 loop of the neighbor molecule, like an auto-inhibiting trimer. We used solution nuclear magnetic resonance (NMR) experiments to assess the presence of the self-associated oligomer of hDvl1-PDZ in the solution. Introducing the Ala substitution at Asp 272, the key residue of the β2-β3 loop, partly abolished the concentration-dependent chemical shift change, which suggests that this residue is one of the key residues for formation. Based on these observations, we propose an auto-inhibiting trimer formation of Dvl-PDZ in a Dvl-Axin hetero-oligomerization model of Wnt/β-catenin signal transduction. Full article
(This article belongs to the Special Issue Opportunities and Challenges in Protein Crystallography)
Show Figures

Graphical abstract

21 pages, 2212 KB  
Article
A Novel Variational Bayesian Method with Unknown Noise for Underwater INS/DVL/USBL Localization
by Haoqian Huang, Chenhui Dong, Yutong Zhang and Shuang Zhang
Sensors 2025, 25(12), 3708; https://doi.org/10.3390/s25123708 - 13 Jun 2025
Cited by 1 | Viewed by 815
Abstract
In the complex underwater environment, it is hard to obtain accurate system noise prior information. If uncertainty system noise model is used in state determination, the precision will decrease. To address the problem, this paper proposes a novel inverse-Wishart (IW) based variational Bayesian [...] Read more.
In the complex underwater environment, it is hard to obtain accurate system noise prior information. If uncertainty system noise model is used in state determination, the precision will decrease. To address the problem, this paper proposes a novel inverse-Wishart (IW) based variational Bayesian adaptive cubature Kalman filter (IW-VACKF), and the inverse-Wishart distribution is employed as the conjugate prior distribution of system noise covariance matrices. To improve the modeling accuracy, a mixing probability vector is introduced based on the inverse-Wishart distribution to better characterize the uncertainty and dynamic of state noise in underwater environments. Then, the state transition and the measurement process are derived as hierarchical Gaussian models. Subsequently, the posterior information of the system is jointly calculated by employing the variational Bayesian method. Simulations and real trials illustrate that the proposed IW-VACKF can improve the state estimation precision efficiently in the complex underwater environment. Full article
(This article belongs to the Section Physical Sensors)
Show Figures

Figure 1

25 pages, 20571 KB  
Article
Mid-Water Ocean Current Field Estimation Using Radial Basis Functions Based on Multibeam Bathymetric Survey Data for AUV Navigation
by Jiawen Liu, Kaixuan Wang, Shuai Chang and Lin Pan
J. Mar. Sci. Eng. 2025, 13(5), 841; https://doi.org/10.3390/jmse13050841 - 24 Apr 2025
Cited by 1 | Viewed by 1106
Abstract
Autonomous Underwater Vehicle (AUV) navigation relies on bottom-tracking velocity from Doppler Velocity Log (DVL) for positioning through dead-reckoning or aiding Strapdown Inertial Navigation System (SINS). In mid-water environments, the distance between the AUV and the seafloor exceeds the detection range of DVL, causing [...] Read more.
Autonomous Underwater Vehicle (AUV) navigation relies on bottom-tracking velocity from Doppler Velocity Log (DVL) for positioning through dead-reckoning or aiding Strapdown Inertial Navigation System (SINS). In mid-water environments, the distance between the AUV and the seafloor exceeds the detection range of DVL, causing failure of bottom-tracking and leaving only water-relative velocity available. This makes unknown ocean currents a significant error source that leads to substantial cumulative positioning errors. This paper proposes a method for mid-water ocean current estimation using multibeam bathymetric survey data. First, the method models the regional unknown current field using radius basis functions (RBFs) and establishes an AUV dead-reckoning model incorporating the current field. The RBF model inherently satisfies ocean current incompressibility. Subsequently, by dividing the multibeam bathymetric point cloud data surveyed by the AUV into submaps and performing a terrain-matching algorithm, relative position observations among different AUV positions can be constructed. These observations are then utilized to estimate the RBF parameters of the current field within the navigation model. Numerical simulations and experiments based on real-world bathymetric and ocean current data demonstrate that the proposed method can effectively capture the complex spatial variations in ocean currents, contributing to the accurate reconstruction of the mid-water current field and significant improvement in positioning accuracy. Full article
Show Figures

Figure 1

19 pages, 11196 KB  
Article
WNT Signaling Factors as Potential Synovial Inflammation Moderators in Patients with Hip Osteoarthritis
by Ivana Jurić, Nela Kelam, Anita Racetin, Natalija Filipović, Davor Čarić, Matko Rošin and Katarina Vukojević
Biomedicines 2025, 13(4), 995; https://doi.org/10.3390/biomedicines13040995 - 19 Apr 2025
Cited by 3 | Viewed by 1143
Abstract
Background: The main feature of osteoarthritis (OA) is the deterioration of articular cartilage, but numerous studies have demonstrated the role of synovial inflammation in the early stages of the disease, leading to further progression of OA. The WNT signaling pathway is involved in [...] Read more.
Background: The main feature of osteoarthritis (OA) is the deterioration of articular cartilage, but numerous studies have demonstrated the role of synovial inflammation in the early stages of the disease, leading to further progression of OA. The WNT signaling pathway is involved in numerous activities in joint tissue, but there is a lack of evidence considering the role of WNT in OA synovitis. Our research aims to investigate the expression of WNT Family Member 5A/B (WNT5A/B), β-catenin, acetyl-α-tubulin, Dishevelled-1 (DVL-1), and Inversin (INV) in the synovial membrane of osteoarthritis (OA) hips. Methods: The immunohistochemical expressions of the aforementioned proteins in the synovial membrane were analyzed and compared with samples of control group participants with fractured femoral necks. Results: The immunoexpression of acetyl-α-tubulin was significantly increased in the intima (p < 0.0001) and subintima (p < 0.0001) of the group with OA compared with the intima and subintima of the control group. At the same time, acetyl-α-tubulin was also more highly expressed in the intima of the OA group than in the subintima of the OA group (p < 0.05); we found the same expression pattern in the control group (p < 0.0001). The differential analysis of the GEO dataset did not show significant differences between the osteoarthritis (OA) and control groups in the expression of TUBA1A. β-catenin was significantly increased in the subintima (p < 0.01) of the group with OA compared to the subintima of the control group. WNT expression has significantly higher positivity in the subintima than in the intima, especially in the control group (p < 0.01). WNT5A and WNT5B were significantly down-regulated in OA compared to the control in the differential analysis of the GEO dataset. The expression of INV and DVL-1 in our study and the differential analysis of the GEO dataset did not differ significantly between the osteoarthritis (OA) and control groups. Conclusions: Based on our results, we suggest that acetyl-α-tubulin and β-catenin might be involved in synovial membrane inflammation in OA and serve as potential therapeutic targets. Full article
(This article belongs to the Section Molecular and Translational Medicine)
Show Figures

Figure 1

18 pages, 6291 KB  
Article
Multi-Sensor Collaborative Positioning in Range-Only Single-Beacon Systems: A Differential Chan–Gauss–Newton Algorithm with Sequential Data Fusion
by Yun Ye, Hongyang He, Enfan Lin and Hongqiong Tang
Sensors 2025, 25(8), 2577; https://doi.org/10.3390/s25082577 - 18 Apr 2025
Cited by 1 | Viewed by 1056
Abstract
The development of underwater high-precision navigation technology is of great significance for the application of autonomous underwater vehicles (AUVs). Traditional long baseline (LBL) positioning systems require pre-deployment and the calibration of multiple beacons, which consumes valuable time and manpower. In contrast, the range-only [...] Read more.
The development of underwater high-precision navigation technology is of great significance for the application of autonomous underwater vehicles (AUVs). Traditional long baseline (LBL) positioning systems require pre-deployment and the calibration of multiple beacons, which consumes valuable time and manpower. In contrast, the range-only single-beacon (ROSB) positioning technology can help autonomous underwater vehicles (AUVs) obtain accurate position information by deploying only one beacon. This method greatly reduces the time and workload of deploying beacons, showing high application potential and cost ratio. Given the operational constraints of AUV open-ocean navigation with single-beacon weak observations and absence of valid a priori positioning data in calibration zones, a multi-sensor underwater virtual beacon localization framework was established, proposing a differential Chan–Gauss–Newton (DCGN) methodology for submerged vehicles. Based on inertial navigation, the method uses the distance measurement information from a single beacon and observations from multiple sensors, such as the Doppler velocity log (DVL) and pressure sensor, to obtain accurate position estimates by discriminating the initial position of multiple hypotheses. A simulation experiment and lake test show that the proposed method not only significantly improves the positioning accuracy and convergence speed, but also shows high reliability. Full article
(This article belongs to the Section Navigation and Positioning)
Show Figures

Figure 1

19 pages, 3377 KB  
Article
PAR2 Serves an Indispensable Role in Controlling PAR4 Oncogenicity: The β-Catenin–p53 Axis
by Priyanga Appasamy, Jeetendra Kumar Nag, Hodaya Malka and Rachel Bar-Shavit
Int. J. Mol. Sci. 2025, 26(6), 2780; https://doi.org/10.3390/ijms26062780 - 19 Mar 2025
Viewed by 1025
Abstract
Although the role of G-protein-coupled receptors (GPCRs) in cancer is acknowledged, GPCR-based cancer therapy is rare. Mammalian protease-activated receptors (PARs), a sub-group of GPCRs, comprise four family members, termed PAR1–4. Here, we demonstrate that PAR2 is dominant over PAR4 [...] Read more.
Although the role of G-protein-coupled receptors (GPCRs) in cancer is acknowledged, GPCR-based cancer therapy is rare. Mammalian protease-activated receptors (PARs), a sub-group of GPCRs, comprise four family members, termed PAR1–4. Here, we demonstrate that PAR2 is dominant over PAR4 oncogene in cancer. We performed a knockdown of Par2/f2rl1 and expressed C-terminally truncated PAR2 (TrPAR2), incapable of inducing signaling, to assess the impact of PAR2 on PAR4 oncogenic function by β-catenin stabilization assessment, immunoprecipitation, and xenograft tumor generation in Nude/Nude mice. PAR2 and PAR4 act together to promote tumor generation. Knockdown Par2 and TrPAR2 inhibited the PAR2 and PAR4-induced β-catenin levels, nuclear dishevelled 1(DVL1), and TOPflash reporter activity. Likewise, PAR2 and PAR4-induced invasion and migration were inhibited when Par2 was knocked down or in the presence of TrPAR2. PAR cyclic (4-4) [Pc(4-4)], a PAR-based compound directed toward the PAR pleckstrin homology (PH)-binding site, effectively inhibited PAR2 oncogenic activity. Pc(4-4) inhibition is mediated via the increase in p53 level and the up-regulation of p21 as caspase-3 as well. Overall, we showed that in the absence of PAR2 signaling, the PAR4 pro-tumor functions are significantly inhibited. Pc(4-4) inhibits PAR2 acting via the modification of wt p53, thus offering a powerful drug measure for fighting cancer. Full article
(This article belongs to the Section Molecular Oncology)
Show Figures

Graphical abstract

22 pages, 8270 KB  
Article
Event-Triggered State Filter Estimation for INS/DVL Integrated Navigation with Correlated Noise and Outliers
by Xiaolei Ma, Zhengrong Wei, Weicheng Liu and Shengli Wang
Sensors 2025, 25(5), 1545; https://doi.org/10.3390/s25051545 - 2 Mar 2025
Cited by 4 | Viewed by 1760
Abstract
The Inertial Navigation System (INS) and Doppler Velocity Log (DVL) combination navigation system has been widely used in Autonomous Underwater Vehicles (AUVs) due to its independence, stealth, and high accuracy. Compared to the standalone INS or DVL, the integrated system provides continuous and [...] Read more.
The Inertial Navigation System (INS) and Doppler Velocity Log (DVL) combination navigation system has been widely used in Autonomous Underwater Vehicles (AUVs) due to its independence, stealth, and high accuracy. Compared to the standalone INS or DVL, the integrated system provides continuous and accurate navigation information. However, the underwater environment is complex, and system noise and observation noise may not satisfy the condition of mutual independence. In addition, the DVL may produce abnormal measurement values during operation. In this study, an Event-Triggered Correlation Noise Filter (ETCNF) method was designed for fusing INS and DVL data. An auxiliary matrix was introduced to decouple the correlated noise, allowing novel state estimation. Moreover, the event-triggered mechanism detected and eliminated abnormal values in DVL measurements, which improved the positioning accuracy and robustness of the INS/DVL integrated system. Finally, simulation experiments were conducted to verify the effectiveness and superiority of the proposed algorithm. Full article
(This article belongs to the Section Remote Sensors)
Show Figures

Figure 1

Back to TopTop