Sign in to use this feature.

Years

Between: -

Subjects

remove_circle_outline
remove_circle_outline
remove_circle_outline
remove_circle_outline
remove_circle_outline
remove_circle_outline
remove_circle_outline
remove_circle_outline
remove_circle_outline

Journals

remove_circle_outline
remove_circle_outline
remove_circle_outline
remove_circle_outline
remove_circle_outline
remove_circle_outline
remove_circle_outline
remove_circle_outline
remove_circle_outline
remove_circle_outline
remove_circle_outline

Article Types

Countries / Regions

remove_circle_outline
remove_circle_outline
remove_circle_outline
remove_circle_outline
remove_circle_outline
remove_circle_outline

Search Results (583)

Search Parameters:
Keywords = DTC

Order results
Result details
Results per page
Select all
Export citation of selected articles as:
12 pages, 3288 KB  
Case Report
A Novel Approach Using Microarray Testing as a Screening Method with Clinical Validation Using Whole-Genome Sequencing and Karyotyping for Identifying 46,XX Testicular Differences of Sex Development
by Takeshi Ozeki, Yuka Nakano, Ayumu Ishigaki, Yoichi Kawashima, Charles W. Crawford, David D. Ordinario, Iri Sato-Baran and Toshihiko Higashida
Diagnostics 2026, 16(5), 706; https://doi.org/10.3390/diagnostics16050706 (registering DOI) - 27 Feb 2026
Abstract
Background: Microarray testing is commonly used as a screening method for phenotypic traits and common diseases and for genome-wide association studies (GWASs). Despite the known limitations, microarray services can potentially be used as a prescreening tool for chromosomal disorders, which affect approximately 0.4–0.6% [...] Read more.
Background: Microarray testing is commonly used as a screening method for phenotypic traits and common diseases and for genome-wide association studies (GWASs). Despite the known limitations, microarray services can potentially be used as a prescreening tool for chromosomal disorders, which affect approximately 0.4–0.6% of the world population, followed by further clinical diagnostic methods when appropriate. Case Presentation: Here we present a case study of a male subject in his 40s who underwent direct-to-consumer (DTC) genetic testing that utilized microarray, which revealed the absence of Y chromosome haplogroup data despite possessing a typical male phenotype. Subsequent medical consultation, whole-genome sequencing (WGS), and chromosomal analysis confirmed a diagnosis of 46,XX testicular differences of sex development (DSD, formerly XX male syndrome) characterized by the presence of Y chromosome-derived genomic material, including the SRY gene. An initial microarray test gave an indeterminate result for the Y chromosome call rate and an X chromosome heterozygosity result that aligned with the female average. These indeterminate results, coupled with the subject’s male phenotype, led to further testing—WGS, karyotyping, fluorescence in situ hybridization using an SRY Probe, and endocrine testing. From these results, the subject was diagnosed with 46,XX testicular DSD. Conclusions: To our knowledge, this represents the first reported case where 46,XX testicular DSD was diagnosed starting from a DTC test which led to medical consultation and comprehensive genomic and cytogenetic analysis. This case underscores the potential diagnostic value of consumer-initiated DTC microarray screening in the era of genomic medicine and for supporting social needs such as gender confirmation for sports. Full article
(This article belongs to the Section Pathology and Molecular Diagnostics)
Show Figures

Figure 1

17 pages, 1408 KB  
Review
Lipid Metabolism and Ferroptosis Resistance in Dormant Breast Cancer Cells: Emerging Therapeutic Vulnerabilities
by Giulia Capella, Fulvio Borella, Eleonora Battista, Niccolò Gallio, Mathilde Hotot, Luca Bertero, Paola Cassoni and Isabella Castellano
Diagnostics 2026, 16(5), 667; https://doi.org/10.3390/diagnostics16050667 - 25 Feb 2026
Abstract
Late metastatic relapses still represent a major clinical challenge in breast cancer, particularly in hormone receptor-positive (HR+) disease, with dormant disseminated tumor cells (DTCs) playing a critical role in driving late metastatic relapses. In fact, these cells can persist in a quiescent, non-proliferative [...] Read more.
Late metastatic relapses still represent a major clinical challenge in breast cancer, particularly in hormone receptor-positive (HR+) disease, with dormant disseminated tumor cells (DTCs) playing a critical role in driving late metastatic relapses. In fact, these cells can persist in a quiescent, non-proliferative state in metabolically hostile microenvironments such as the bone marrow, where they can resist conventional therapies, driving metastatic relapses even years after primary tumor removal. Recent advances highlight the crucial role of lipid metabolism in protecting dormant DTCs from ferroptosis—a form of regulated cell death characterized by iron-dependent lipid peroxidation. Dormant DTCs can avoid lipid peroxidation by incorporating monounsaturated fatty acids (MUFAs) into membrane phospholipids through ACSL3 and SCD1 activity, while accumulating lipid droplets (LDs) that sequester oxidizable polyunsaturated fatty acids (PUFAs), thus limiting the substrates available for ferroptosis. In parallel, antioxidant systems such as the GPX4–glutathione axis further prevent lethal lipid-derived reactive oxidative species (ROS) accumulation. This review highlights the central role of lipid metabolism, redox regulation and ferroptosis resistance in dormant DTCs; it also explores emerging therapeutic opportunities to overcome dormancy-associated resistance and reduce late relapse risk in breast cancer. Full article
(This article belongs to the Special Issue Advances in the Diagnosis and Management of Breast Cancer)
39 pages, 84580 KB  
Article
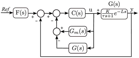
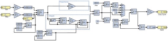
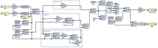
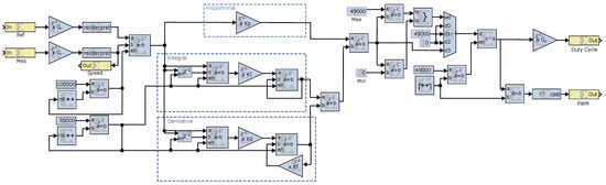
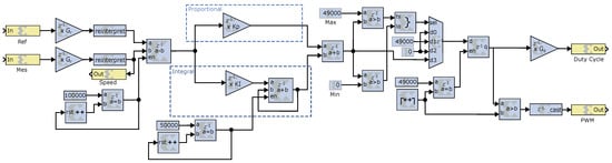
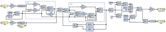
FPGA Implementation and Performance Evaluation of Classic PID, IMC and DTC for BLDC Motor Control
by Jaber Ouakrim, Abdoulaye Bodian, Dina Ouardani and Alben Cardenas
Vehicles 2026, 8(2), 42; https://doi.org/10.3390/vehicles8020042 - 22 Feb 2026
Viewed by 275
Abstract
Brushless DC (BLDC) motors are widely used in mobile robotics and off-road vehicles due to their high efficiency, reliability, and compactness. However, achieving robust, high-performance speed control in embedded environments remains challenging due to nonlinearities, dead-time effects, parameter uncertainties, and strict real-time constraints. [...] Read more.
Brushless DC (BLDC) motors are widely used in mobile robotics and off-road vehicles due to their high efficiency, reliability, and compactness. However, achieving robust, high-performance speed control in embedded environments remains challenging due to nonlinearities, dead-time effects, parameter uncertainties, and strict real-time constraints. This paper presents a comprehensive experimental study of classical and robust control strategies for BLDC motor speed control, fully implemented on an FPGA platform. Classical PI and PID controllers tuned using Ziegler–Nichols, Cohen–Coon, and Chien–Hrones–Reswick methods are first investigated and discretized using both Zero-Order Hold (ZOH) and Tustin (bilinear) approximations. Model-based approaches, including IMC-based PID controllers, are then introduced to enhance robustness. In addition, a robust two-degree-of-freedom dead-time compensator (DTC) is implemented to explicitly address dead-time uncertainties inherent to inverter-based motor drives. All controllers are implemented using fixed-point arithmetic on a Xilinx Nexys A7 FPGA and validated experimentally on a BLDC motor test bench representative of semi-autonomous robotic applications. Performance is evaluated through time-domain responses and quantitative indices, including ISE, ITAE, I, control effort, and FPGA resource utilization. Experimental tests under controlled DC bus voltage disturbances are conducted to assess disturbance rejection capability and robustness under realistic operating conditions. Experimental results demonstrate that Tustin discretization consistently improves tracking performance, while IMC-PID and DTC strategies provide superior robustness against dead-time and modeling uncertainties, making them particularly suitable for embedded FPGA-based motor control. Full article
Show Figures

Figure 1

19 pages, 56435 KB  
Article
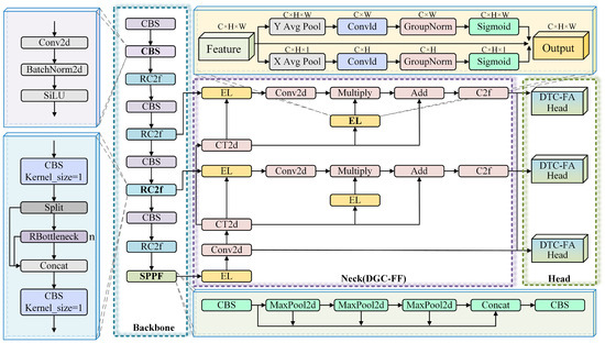
Deep-Guided Dual-Task Collaborative Learning for Oriented Object Detection in Remote Sensing Images
by Jing Bai, Caizhi Gu, Haiyang Hu, Congcong Li, Yuqi Jiang, Yanran Dai, Zhengyou Wang and Shanna Zhuang
Electronics 2026, 15(4), 887; https://doi.org/10.3390/electronics15040887 - 21 Feb 2026
Viewed by 201
Abstract
Object detection, as a fundamental task, forms the cornerstone of intelligent applications in both UAV surveillance and satellite remote sensing. While most prior works concentrate on solving object scale and rotation angle variance caused by altitude changes, the spatial misalignment stemming from the [...] Read more.
Object detection, as a fundamental task, forms the cornerstone of intelligent applications in both UAV surveillance and satellite remote sensing. While most prior works concentrate on solving object scale and rotation angle variance caused by altitude changes, the spatial misalignment stemming from the differing demands of classification subtask and regression subtask also plays a critical role. To tackle these problems, a novel deep-guided dual-task collaborative learning framework is proposed. This framework integrates two key modules: deep-guided collaborative feature fusion (DGC-FF) and dual-task collaborative feature alignment (DTC-FA). DGC-FF effectively integrates fine-grained spatial and semantic information to enhance the network’s multi-scale perception capability. DTC-FA alleviates spatial misalignment between classification and regression branches through collaborative feature alignment and incorporates a rotation-aware detection branch to adapt to varying object orientations. Experimental results show that the proposed method achieves mAP@0.5 of 79.3% on the DroneVehicle dataset and mAP@0.5 of 81.6% on the DIOR-R dataset. The proposed method not only outperforms all compared methods in accuracy but also strikes a favorable efficiency–accuracy balance with an inference rate of 55–58 FPS. Full article
(This article belongs to the Section Computer Science & Engineering)
Show Figures

Figure 1

20 pages, 858 KB  
Article
Exploring the Association Between DTC Obesity-Related Gene Polymorphisms and Obesity Risk Factors in Koreans: Focus on BDNF
by Jiha Kim, Soyoun Lee and Myoungsook Lee
Nutrients 2026, 18(4), 655; https://doi.org/10.3390/nu18040655 - 16 Feb 2026
Viewed by 277
Abstract
Background/Objectives: Among more than 300 candidate genes for obesity, FTO, MC4R, and BDNF have been approved for DTC genetic testing. However, population-specific evidence supporting their relevance to obesity-related phenotypes in Koreans remains limited. Methods: A total of 231 healthy adults aged [...] Read more.
Background/Objectives: Among more than 300 candidate genes for obesity, FTO, MC4R, and BDNF have been approved for DTC genetic testing. However, population-specific evidence supporting their relevance to obesity-related phenotypes in Koreans remains limited. Methods: A total of 231 healthy adults aged 19–64 years were recruited between March and May 2024. Anthropometric and clinical measurements, genotyping, dietary intake, and questionnaires on socioeconomic status, family history, and lifestyle behaviors were obtained. Associations between genotypes and obesity-related phenotypes were evaluated using ANOVA and ANCOVA, multivariable-adjusted models and multicollinearity analysis-based stepwise regression. Results: In Koreans, MAFs for FTO (3 SNPs), MC4R rs17782313 and BDNF rs6265 were 13–16%, 27.1% and 47.4%, respectively. OB frequency (%) differed significantly between BDNF GG and A allele carriers (p < 0.05). Compared to GG, BDNF A allele carriers showed higher WHR, ALT, HbA1c and sodium intake (p < 0.05). BDNF A allele carriers were observed to have higher drinking frequency and elevated ALT levels. Significant genotype–obesity interactions were identified for RMR/BW status, dietary fiber, Vit E, folate, P, K, cholesterol, and PUFA (p < 0.05). Among A allele carriers, OB-related indicators (BMI, RMR, WHR) were independently associated with age, sex, RMR, SBP, ALT, leptin, and dietary intakes of Vit A and sugars. Conclusions: These findings support the relevance of BDNF rs6265 in obesity phenotypes among Korean adults and provide Korean-specific evidence for genotype-based nutrition strategies. Given the cross-sectional study, the interpretation of personalized nutrition approaches for genetic risk carriers should be made with caution. Full article
(This article belongs to the Special Issue Advances in Gene–Diet Interactions and Human Health)
Show Figures

Figure 1

25 pages, 8207 KB  
Article
An Improved DTC Scheme Based on Common-Mode Voltage Reduction for Three Level NPC Inverter in Induction Motor Drive Applications
by Salma Jnayah, Zouhaira Ben Mahmoud, Thouraya Guenenna and Adel Khedher
Automation 2026, 7(1), 33; https://doi.org/10.3390/automation7010033 - 13 Feb 2026
Viewed by 222
Abstract
Common-mode voltage (CMV) is a critical concern in motor drive applications employing multilevel inverters, as it can lead to significant issues such as high-frequency noise, electromagnetic interference, and motor bearing degradation. These effects can compromise the reliability, reduce the operational lifespan of electric [...] Read more.
Common-mode voltage (CMV) is a critical concern in motor drive applications employing multilevel inverters, as it can lead to significant issues such as high-frequency noise, electromagnetic interference, and motor bearing degradation. These effects can compromise the reliability, reduce the operational lifespan of electric machines, and introduce safety hazards. In this study, an enhanced Direct Torque Control (DTC) strategy incorporating Space Vector Modulation (SVM) is proposed to specifically address CMV-related challenges in induction motors (IM) driven by a three-level Neutral-Point-Clamped (NPC) inverter. The proposed DTC scheme utilizes a specialized modulation technique that effectively mitigates CMV while also minimizing current harmonic content, and torque and flux ripples with a constant switching frequency. The developed SVM algorithm simplifies the three-level space vector representation into six equivalent two-level diagrams, enabling more efficient control. The zero-voltage vector is synthesized virtually by combining two active vectors within a two-level hexagonal structure. The effectiveness of the proposed DTC approach is validated through both simulation and Hardware-In-the-Loop (HIL) testing. Compared to the conventional DTC method, the proposed solution demonstrates superior performance in CMV minimization and leakage current reduction. Notably, it limits the CMV amplitude to Vdc/6, a significant improvement over the Vdc/2 typically observed with the standard DTC approach. Full article
(This article belongs to the Section Control Theory and Methods)
Show Figures

Figure 1

18 pages, 2764 KB  
Article
Design Phase-Locked Loop Using a Continuous-Time Bandpass Delta-Sigma Time-to-Digital Converter
by Thi Viet Ha Nguyen and Cong-Kha Pham
Electronics 2026, 15(3), 675; https://doi.org/10.3390/electronics15030675 - 4 Feb 2026
Viewed by 265
Abstract
This paper presents an all-digital fractional-N phase-locked loop (ADPLL) operating in the 2.86–3.2 GHz range, optimized for IoT and high-frequency RF transceiver applications demanding stringent phase noise performance, fast settling time, and high integration capability. The key innovation lies in the introduction of [...] Read more.
This paper presents an all-digital fractional-N phase-locked loop (ADPLL) operating in the 2.86–3.2 GHz range, optimized for IoT and high-frequency RF transceiver applications demanding stringent phase noise performance, fast settling time, and high integration capability. The key innovation lies in the introduction of a bandpass delta-sigma time-to-digital converter (BPDSTDC) that achieves high-resolution phase detection, an extended detection range of ±2π, and superior noise-shaping characteristics, completely eliminating the complex calibration procedures typically required in conventional TDC designs. The proposed architecture synergistically combines the BPDSTDC with digital down-conversion blocks to extract phase error at baseband, a divider chain integrated with phase interpolators achieving 1/4 fractional resolution to suppress in-band quantization noise, and a wide-bandwidth digital loop filter (>1 MHz) ensuring fast dynamic response and robust stability. The bandpass delta-sigma modulator is implemented with compact resonator structures and a flash quantizer, achieving an optimal balance among resolution, power consumption, and silicon area. The incorporation of highly linear phase interpolators extends fractional frequency synthesis capability without requiring complex digital-to-time converters (DTCs), significantly reducing design complexity and calibration overhead. Fabricated in a 180-nm CMOS technology, the proposed chip demonstrates robust measured performance. The band-pass delta-sigma TDC achieves a low integrated rms timing noise of 183 fs within a 1-MHz bandwidth. Leveraging this low TDC noise, the complete ADPLL exhibits a measured in-band phase noise of −120 dBc/Hz at a 1-MHz offset for a 3.2-GHz output frequency while operating with a loop bandwidth exceeding 1 MHz. This corresponds to a normalized phase noise of −216 dBc/Hz. The system operates from a 1.8-V supply and consumes 10 mW, achieving competitive performance compared with prior noise-shaping TDC-based all-digital PLLs. Full article
(This article belongs to the Special Issue Advanced Technologies in Power Electronics)
Show Figures

Figure 1

19 pages, 1502 KB  
Proceeding Paper
Machine Learning-Based Prognostic Modeling of Thyroid Cancer Recurrence
by Duppala Rohan, Kasaraneni Purna Prakash, Yellapragada Venkata Pavan Kumar, Gogulamudi Pradeep Reddy, Maddikera Kalyan Chakravarthi and Pradeep Reddy Challa
Eng. Proc. 2026, 124(1), 13; https://doi.org/10.3390/engproc2026124013 - 3 Feb 2026
Viewed by 459
Abstract
Thyroid cancer is the most common type of endocrine cancer. Most cases are called differentiated thyroid cancer (DTC), which includes papillary, follicular, and hurthle cell types. DTC usually grows slowly and has a good prognosis, especially when found early and treated with surgery, [...] Read more.
Thyroid cancer is the most common type of endocrine cancer. Most cases are called differentiated thyroid cancer (DTC), which includes papillary, follicular, and hurthle cell types. DTC usually grows slowly and has a good prognosis, especially when found early and treated with surgery, radioactive iodine, and thyroid hormone therapy. However, cancer can come back sometimes even years after treatment. This recurrence can appear as abnormal blood tests or as lumps in the neck or other parts of the body. Being able to predict and detect these recurrences early is important for improving patient care and planning follow-up treatment. In this view, this research explores different machine learning algorithms and neural networks to effectively predict DTC recurrence. A total of 17 classifiers were utilized for the experiment, namely, logistic regression, random forest, k-nearest neighbours, Gaussian naïve Bayes, multi-layered perceptron, extreme gradient boosting, adaptive boosting, gradient boosting classifier, extra tree classifier (ETC), light gradient boosting machine, categorical boosting, Bernoulli naïve Bayes, complement naïve Bayes, multinomial naïve Bayes, histogram-based gradient boosting, and nearest centroid, followed by building an artificial neural network. Among the classifiers, ETC performed best with 95.3% accuracy, 95.1% precision, 87.92% recall, 98.18% specificity, 91.21% F1-score, 98.84% AUROC and 97.66% AUPRC on the first dataset, and 99.47% accuracy, 94.83% precision, 98.62% sensitivity, 99.54% specificity, 96.65% F1-score, 99.95% AUROC, and 99.37% AUPRC on the second dataset. To improve model interpretability, Shapley Additive Explanations (SHAP) was also used to explain the contribution of each clinical feature to the model’s predictions, allowing for transparent, patient-specific insights into which factors were most important for predicting recurrence, thereby supporting the proposed model’s clinical relevance. Full article
(This article belongs to the Proceedings of The 6th International Electronic Conference on Applied Sciences)
Show Figures

Figure 1

17 pages, 703 KB  
Review
The Role of 123I in the Management of Differentiated Thyroid Cancer: A Comprehensive Narrative Review
by Pietro Bellini, Francesco Dondi, Michela Cossandi, Gianluca Viganò, Carlo Cappelli, Elisa Gatta, Davide Lombardi, Riccardo Morandi, Claudio Casella, Luigi Spiazzi, Carlo Rodella, Federica Saiani, Chiara Ingraito, Valentina Zilioli and Francesco Bertagna
Med. Sci. 2026, 14(1), 68; https://doi.org/10.3390/medsci14010068 - 2 Feb 2026
Viewed by 193
Abstract
Differentiated thyroid carcinoma (DTC) is the most common malignant endocrine tumor, with a generally favorable prognosis. Imaging, including iodine radioactive isotope scintigraphy (IRIS), is crucial for diagnosis and follow-up. While 131I has long been used for both therapeutic and diagnostic purposes, 123 [...] Read more.
Differentiated thyroid carcinoma (DTC) is the most common malignant endocrine tumor, with a generally favorable prognosis. Imaging, including iodine radioactive isotope scintigraphy (IRIS), is crucial for diagnosis and follow-up. While 131I has long been used for both therapeutic and diagnostic purposes, 123I is reserved for diagnostic imaging due to its shorter half-life and γ emissions. This review highlights the utility of 123I scintigraphy, especially in pre-treatment assessment and dosimetry for DTC. It is particularly valuable before radioiodine (RAI) ablation, providing accurate imaging in patients with iodine-refractory (IR) or biochemically incomplete response (BIR) DTC. When compared to post-therapeutic 131I scans, 123I scintigraphy appears to have a lower sensitivity for detecting metastatic lesions, particularly in lymph nodes and lungs. However, its diagnostic performance compared to low-dose diagnostic 131I is more variable, with some studies suggesting superiority due to the absence of stunning. Further research is needed to standardize its use and optimize its role in guiding DTC management. Full article
(This article belongs to the Section Cancer and Cancer-Related Research)
Show Figures

Figure 1

17 pages, 2868 KB  
Article
Preparation of Dithiocarbamate and Carboxyl Co-Modified Chitosan and Its Adsorption of Heavy Metal Copper from Copper–Ammonia Wastewater
by Chaoyang He, Tingting Jiang, Langbo Yi and Wenyong Hu
Chemistry 2026, 8(2), 16; https://doi.org/10.3390/chemistry8020016 - 30 Jan 2026
Viewed by 235
Abstract
To address the challenge of removing copper from copper–ammonia complex wastewater in the printed circuit board (PCB) industry, this study employed natural chitosan (CTS) as the base material. Dithiocarbamate (DTC) groups were grafted onto CTS, followed by further carboxylation (-COOH) to produce two [...] Read more.
To address the challenge of removing copper from copper–ammonia complex wastewater in the printed circuit board (PCB) industry, this study employed natural chitosan (CTS) as the base material. Dithiocarbamate (DTC) groups were grafted onto CTS, followed by further carboxylation (-COOH) to produce two novel adsorbents: DTC-CTS and DTC-CTS-COOH. The materials were characterized using Fourier transform infrared spectroscopy (FTIR), X-ray photoelectron spectroscopy (XPS), SEM, and related techniques. The effects of solution pH, adsorption isotherms, kinetics, and regeneration performance were systematically investigated. Characterization results confirmed the successful introduction of DTC and carboxyl (-COOH) groups. Adsorption experiments demonstrated that DTC-CTS-COOH exhibited superior Cu2+ adsorption performance across pH 5–8, achieving a removal efficiency of (97.67 ± 1.3)% at pH 7. Its adsorption behavior followed the Langmuir model, with a maximum adsorption capacity (Qm) of 234.8 mg·g−1 at 318.15 K, significantly higher than that of DTC-CTS (183.6 mg·g−1). Adsorption kinetics conformed to a pseudo-second-order model, indicating rapid adsorption rates. After five adsorption-desorption cycles, DTC-CTS-COOH maintained a Cu2+ removal rate above 68.41%. The synergistic interaction between -COOH and DTC functional groups enhanced the adsorbent’s capacity, rate, and pH adaptability, demonstrating that DTC-CTS-COOH holds strong potential for application in the treatment of complex copper–ammonia wastewater. Full article
(This article belongs to the Section Green and Environmental Chemistry)
Show Figures

Figure 1

20 pages, 2616 KB  
Article
Drivers of Diurnal Variations in Urban–Rural Land Surface Temperature in Beijing: Implications for Sustainable Urban Planning
by Sijia Zhao, Qiang Chen, Kangning Li and Jingjue Jia
Sustainability 2026, 18(3), 1379; https://doi.org/10.3390/su18031379 - 30 Jan 2026
Viewed by 173
Abstract
Urban heat not only affects thermal comfort but also constrains the sustainable development of cities, underscoring the necessity of understanding the temporal response of land surface temperature (LST) to urban characteristics over time. Most existing studies rely on single-overpass satellite observations or daily [...] Read more.
Urban heat not only affects thermal comfort but also constrains the sustainable development of cities, underscoring the necessity of understanding the temporal response of land surface temperature (LST) to urban characteristics over time. Most existing studies rely on single-overpass satellite observations or daily averages, failing to capture continuous diurnal variability and the time-dependent influence of different drivers. In this study, we reconstructed seasonal hourly LST series for Beijing using an improved diurnal temperature cycle (DTC) model (GEMη) based on MODIS data, and employed a random forest framework to quantify the relative contributions of natural, urban morphological, and anthropogenic factors throughout the diurnal cycle. Unlike previous studies that rely on traditional DTC models and machine learning for largely static or single-scale assessments, our research provides a unified, time-explicit comparison of LST driver dominance across seasons, hourly diurnal cycles, and urban–rural contexts. The results indicate that persistent urban heat island (UHI) effects occur in all seasons, with the maximum intensity reaching approximately 5.0 °C in summer. Generally, natural factors exert a cooling influence, whereas urban morphology and human activities contribute to warming. More importantly, the dominant drivers show strong temporal dependence: a nature-dominated regime prevails in summer, where vegetation exerts an overwhelming cooling effect. Conversely, during transition seasons and winter, LST variability is governed by a mixed-driven mechanism characterized by an hourly-resolved diurnal handoff, in which the dominant contributors shift hour by hour between surface physical properties and anthropogenic proxies. Our findings challenge the static view of urban heat drivers and provide quantitative evidence for developing time-sensitive and seasonally adaptive mitigation strategies, thereby supporting sustainable urban planning and enhancing climate resilience in megacities. Full article
(This article belongs to the Section Sustainable Urban and Rural Development)
Show Figures

Figure 1

16 pages, 1734 KB  
Article
Invisible Threats to Food Security: Analysis of Dithiocarbamate Residues in Foods Consumed in Brazil (2001–2023)
by Yan Lucas Leite and Elizângela Aparecida dos Santos
Agrochemicals 2026, 5(1), 5; https://doi.org/10.3390/agrochemicals5010005 - 21 Jan 2026
Viewed by 277
Abstract
This study provides a comprehensive long-term assessment of dithiocarbamate (DTC) fungicide residues in foods consumed in Brazil, analyzing nearly two decades of official monitoring data from the Pesticide Residue Analysis Program (PARA/ANVISA) from 2001 to 2023. By integrating fragmented annual reports into a [...] Read more.
This study provides a comprehensive long-term assessment of dithiocarbamate (DTC) fungicide residues in foods consumed in Brazil, analyzing nearly two decades of official monitoring data from the Pesticide Residue Analysis Program (PARA/ANVISA) from 2001 to 2023. By integrating fragmented annual reports into a single temporal framework, this study offers a novel evaluation of detection frequencies, residue levels, and regulatory compliance over time. Of the 21,274 samples analyzed, 23.90% contained residues of these fungicides. Papaya showed the highest detection frequency (92.59%) in 2005, while apple showed the highest average percentage of detections (51.68%). Lettuce showed the highest residual levels (10.05 mg kg−1) in samples from the 2017–2018 cycle, despite the lack of authorization for the use of these products in this crop. Strawberries and carrots showed concentrations above the maximum residue limit (MRL), with excesses. Residues of unauthorized pesticides were also detected in crops such as guava, pineapple, and sweet potato. Temporal correlations between detections and residues indicated significant variations among the foods evaluated, with potatoes, strawberries, and lettuce showing the highest residual levels. An overall declining trend in detections and residue concentrations was observed throughout the analyzed period, potentially reflecting improvements in regulatory oversight, agricultural practices, and analytical sensitivity over time. From a public health perspective, the persistence of elevated residues and unauthorized uses highlights the need for continuous surveillance, strengthened enforcement, and risk communication strategies to ensure food safety and consumer protection. Full article
(This article belongs to the Special Issue Control of Use of Pesticides and Their Impact on Consumer Health)
Show Figures

Figure 1

16 pages, 2175 KB  
Article
In Silico Ligand-Based Screening of PDB Database for Searching Unique Motifs Against SARS-CoV-2
by Andrey V. Machulin, Juliya V. Badaeva, Sergei Y. Grishin, Evgeniya I. Deryusheva and Oxana V. Galzitskaya
Biomolecules 2026, 16(1), 163; https://doi.org/10.3390/biom16010163 - 19 Jan 2026
Viewed by 367
Abstract
SARS-CoV-2, the virus responsible for coronavirus disease COVID-19, is a highly transmissible pathogen that has caused substantial global morbidity and mortality. The ongoing COVID-19 pandemic caused by this virus has had a significant impact on public health and the global economy. One approach [...] Read more.
SARS-CoV-2, the virus responsible for coronavirus disease COVID-19, is a highly transmissible pathogen that has caused substantial global morbidity and mortality. The ongoing COVID-19 pandemic caused by this virus has had a significant impact on public health and the global economy. One approach to combating COVID-19 is the development of broadly neutralizing antibodies for prevention and treatment. In this work, we performed an in silico ligand-based screening of the PDB database to search for unique anti-SARS-CoV-2 motifs. The collected data were organized and presented in a classified SARS-CoV-2 Ligands Database, categorized based on the number of ligands and structural components of the spike glycoprotein. The database contains 1797 entries related to the structures of the spike glycoprotein (UniProt ID: P0DTC2), including both full-length molecules and their fragments (individual domains and their combinations) with various ligands, such as angiotensin-converting enzyme II and antibodies. The database’s capabilities allow users to explore various datasets according to the research objectives. To search for motifs in the receptor-binding domain (RBD) most frequently involved in antibody binding sites, antibodies were classified into four classes according to their location on the RBD; for each class, special binding motifs are revealed. In the RBD binding sites, specific tyrosine-containing motifs were found. Data obtained may help speed up the creation of new antibody-based therapies, and guide the rational design of next-generation vaccines. Full article
(This article belongs to the Section Biomacromolecules: Proteins, Nucleic Acids and Carbohydrates)
Show Figures

Figure 1

43 pages, 2780 KB  
Review
Molecular and Immune Mechanisms Governing Cancer Metastasis, Including Dormancy, Microenvironmental Niches, and Tumor-Specific Programs
by Dae Joong Kim
Int. J. Mol. Sci. 2026, 27(2), 875; https://doi.org/10.3390/ijms27020875 - 15 Jan 2026
Cited by 1 | Viewed by 950
Abstract
Metastasis is still the leading cause of cancer-related death. It happens when disseminated tumor cells (DTCs) successfully navigate a series of steps and adapt to the unique conditions of distant organs. In this review, key molecular and immune mechanisms that shape metastatic spread, [...] Read more.
Metastasis is still the leading cause of cancer-related death. It happens when disseminated tumor cells (DTCs) successfully navigate a series of steps and adapt to the unique conditions of distant organs. In this review, key molecular and immune mechanisms that shape metastatic spread, long-term survival, and eventual outgrowth are examined, with a focus on how tumor-intrinsic programs interact with extracellular matrix (ECM) remodeling, angiogenesis, and immune regulation. Gene networks that sustain tumor-cell plasticity and invasion are described, including EMT-linked transcription factors such as SNAIL and TWIST, as well as broader transcriptional regulators like SP1. Also, how epigenetic mechanisms, such as EZH2 activity, DNA methylation, chromatin remodeling, and noncoding RNAs, lock in pro-metastatic states and support adaptation under therapeutic pressure. Finally, proteases and matrix-modifying enzymes that physically and biochemically reshape tissues, including MMPs, uPA, cathepsins, LOX/LOXL2, and heparinase, are discussed for their roles in releasing stored growth signals and building permissive niches that enable seeding and colonization. In parallel, immune-evasion strategies that protect circulating and newly seeded tumor cells are discussed, including platelet-mediated shielding, suppressive myeloid populations, checkpoint signaling, and stromal barriers that exclude effector lymphocytes. A major focus is metastatic dormancy, cellular, angiogenic, and immune-mediated, framed as a reversible survival state regulated by stress signaling, adhesion cues, metabolic rewiring, and niche constraints, and as a key determinant of late relapse. Tumor-specific metastatic programs across mesenchymal malignancies (osteosarcoma, chondrosarcoma, and liposarcoma) and selected high-burden cancers (melanoma, hepatocellular carcinoma, glioblastoma, and breast cancer) are highlighted, emphasizing shared principles and divergent organotropisms. Emerging therapeutic strategies that target both the “seed” and the “soil” are also discussed, including immunotherapy combinations, stromal/ECM normalization, chemokine-axis inhibition, epigenetic reprogramming, and liquid-biopsy-enabled minimal residual disease monitoring, to prevent reactivation and improve durable control of metastatic disease. Full article
(This article belongs to the Special Issue Molecular Mechanism Involved in Cancer Metastasis)
Show Figures

Figure 1

27 pages, 1352 KB  
Review
Hematopoietic Niche Hijacking in Bone Metastases: Roles of Megakaryocytes, Erythroid Lineage Cells, and Perivascular Stromal Subsets
by Abdul Rahman Alkhatib, Youssef Elshimy, Bilal Atassi and Khalid Said Mohammad
Biomedicines 2026, 14(1), 161; https://doi.org/10.3390/biomedicines14010161 - 12 Jan 2026
Viewed by 560
Abstract
Bone metastases mark a critical and often terminal phase in cancer progression, where disseminated tumor cells (DTCs) manage to infiltrate and exploit the complex microenvironments of the bone marrow. While most current therapies focus on the well-known late-stage “vicious cycle” of osteolysis, they [...] Read more.
Bone metastases mark a critical and often terminal phase in cancer progression, where disseminated tumor cells (DTCs) manage to infiltrate and exploit the complex microenvironments of the bone marrow. While most current therapies focus on the well-known late-stage “vicious cycle” of osteolysis, they often overlook the earlier stages, namely, tumor cell colonization and dormancy. During these early phases, cancer cells co-opt hematopoietic stem cell (HSC) niches, using them as sanctuaries for long-term survival. In this review, we bring together emerging insights that highlight a trio of underappreciated cellular players in this metastatic takeover: megakaryocytes, erythroid lineage cells, and perivascular stromal subsets. Far from being passive bystanders, these cells actively shape the metastatic niche. For instance, megakaryocytes and platelets go beyond their role in transport; they orchestrate immune evasion and dormancy through mechanisms such as transforming growth factor-β1 (TGF-β1) signaling and the physical shielding of tumor cells. In parallel, we uncover a distinct “erythroid-immune” axis: here, stress-induced CD71+ erythroid progenitors suppress T-cell responses via arginase-mediated nutrient depletion and checkpoint engagement, forming a potent metabolic barrier against immune attack. Furthermore, leptin receptor–positive (LepR+) perivascular stromal cells emerge as key structural players. These stromal subsets not only act as anchoring points for DTCs but also maintain them in protective vascular zones via CXCL12 chemokine gradients. Altogether, these findings reveal that the metastatic bone marrow niche is not static; it is a highly dynamic, multi-lineage ecosystem. By mapping these intricate cellular interactions, we argue for a paradigm shift: targeting these early and cooperative crosstalk, whether through glycoprotein-A repetitions predominant (GARP) blockade, metabolic reprogramming, or other niche-disruptive strategies, could unlock new therapeutic avenues and prevent metastatic relapse at its root. Full article
(This article belongs to the Section Cell Biology and Pathology)
Show Figures

Graphical abstract

Back to TopTop