Sign in to use this feature.

Years

Between: -

Subjects

remove_circle_outline
remove_circle_outline
remove_circle_outline
remove_circle_outline
remove_circle_outline
remove_circle_outline
remove_circle_outline
remove_circle_outline
remove_circle_outline

Journals

remove_circle_outline
remove_circle_outline
remove_circle_outline
remove_circle_outline
remove_circle_outline
remove_circle_outline
remove_circle_outline
remove_circle_outline
remove_circle_outline
remove_circle_outline
remove_circle_outline
remove_circle_outline
remove_circle_outline

Article Types

Countries / Regions

remove_circle_outline
remove_circle_outline
remove_circle_outline
remove_circle_outline
remove_circle_outline
remove_circle_outline

Search Results (665)

Search Parameters:
Keywords = D/E repeats

Order results
Result details
Results per page
Select all
Export citation of selected articles as:
40 pages, 84713 KB  
Article
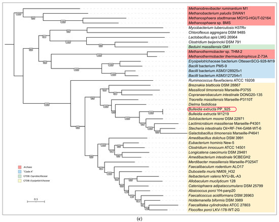
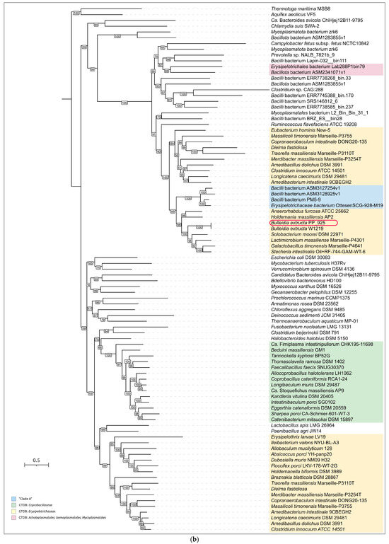
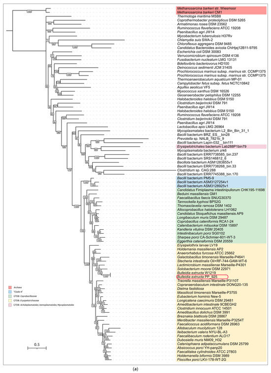
Bulleidia extructa PP_925: Genome Reduction, Minimalist Metabolism, and Evolutionary Insights into Firmicutes Diversification
by Peter V. Evseev, Irina V. Podoprigora, Andrei V. Chaplin, Zurab S. Khabadze, Artem A. Malkov, Lyudmila I. Kafarskaia, Dmitriy A. Shagin, Yulia N. Urban, Olga Yu. Borisova and Boris A. Efimov
Int. J. Mol. Sci. 2026, 27(1), 448; https://doi.org/10.3390/ijms27010448 - 31 Dec 2025
Viewed by 177
Abstract
Bulleidia extructa strain PP_925, isolated from the periodontal pocket of a patient with periodontitis, is a Gram-positive Bacillota with an unusually compact genome of 1.38 Mb. Phylogenomic analyses place PP_925 within Erysipelotrichales and show close relatedness of Bulleidia to Solobacterium and Lactimicrobium, as [...] Read more.
Bulleidia extructa strain PP_925, isolated from the periodontal pocket of a patient with periodontitis, is a Gram-positive Bacillota with an unusually compact genome of 1.38 Mb. Phylogenomic analyses place PP_925 within Erysipelotrichales and show close relatedness of Bulleidia to Solobacterium and Lactimicrobium, as well as the existence of previously undescribed related clades. The metabolic repertoire of PP_925 is strongly reduced: it retains glycolysis, the phosphotransacetylase–acetate kinase pathway, and arginine catabolism but lacks the tricarboxylic acid cycle and most de novo biosynthetic pathways for amino acids, nucleotides, fatty acids, cofactors, and vitamins, implying reliance on salvage and cross-feeding. Phylogenetic inference indicates independent peptidoglycan losses in multiple mycoplasma Erysipelotrichia-related lineages, while PP_925 has retained an ancestral Gram-positive cell wall despite extensive genomic reduction. The genome preserves systems crucial for host interaction and adaptability, including a horizontally acquired tad locus encoding type IV pili, a comG competence system, and several adherence-associated virulence factors. Defense mechanisms are diverse and include a CRISPR-Cas II-A system, a type II restriction–modification module adjacent to Gao_Qat-like genes, and the Wadjet system in a genome without prophages; CRISPR spacers indicate repeated encounters with Bacillota phages. Comparative genomics of PP_925 and related strains reveals a small core genome with lineage-specific adhesion and defense modules, indicating recent shared ancestry combined with adaptive flexibility under substantial genome reduction. Full article
(This article belongs to the Section Molecular Genetics and Genomics)
Show Figures

Figure 1

20 pages, 957 KB  
Review
Paclitaxel- and Sirolimus-Coated Balloons Versus Drug-Eluting Stents in Coronary Artery Disease: A Comprehensive Narrative Review
by Flavius-Alexandru Gherasie, Al Hassan Ali, Ana Maria Corzanu, Eva Catalina Costescu and Sonia-Gabriela Cornea
Life 2026, 16(1), 63; https://doi.org/10.3390/life16010063 - 31 Dec 2025
Viewed by 549
Abstract
Drug-coated balloons (DCBs) have emerged as an alternative to drug-eluting stents (DESs) in percutaneous coronary intervention, delivering antiproliferative drugs without leaving a permanent implant. This review provides a comparative analysis of sirolimus-coated DCBs (DCB-S), paclitaxel-coated DCBs (DCB-P), and DESs across key scenarios: de [...] Read more.
Drug-coated balloons (DCBs) have emerged as an alternative to drug-eluting stents (DESs) in percutaneous coronary intervention, delivering antiproliferative drugs without leaving a permanent implant. This review provides a comparative analysis of sirolimus-coated DCBs (DCB-S), paclitaxel-coated DCBs (DCB-P), and DESs across key scenarios: de novo coronary lesions in chronic coronary syndrome (CCS), acute coronary syndromes (ACS), and in-stent restenosis (ISR). We discuss late lumen loss (LLL), target lesion/vessel revascularization (TLR/TVR), vessel patency, and major adverse cardiac events (MACE) outcomes, along with current guidelines and emerging indications for DCB-S. We also examine pharmacological differences between sirolimus and paclitaxel (mechanisms of action, tissue uptake, and healing profiles), trial methodologies, and recent innovations in DCB technology. Across stable de novo lesions (especially small vessels and high bleeding-risk patients), multiple trials show DCB-P can achieve non-inferior clinical outcomes to DES. Early data suggest newer DCB-S may likewise match DES outcomes in broader populations. In ACS, DCB-only strategies have demonstrated feasibility and safety in carefully selected lesions without heavy thrombus, with randomized studies like REVELATION (STEMI) showing non-inferior fractional flow reserve and low revascularization rates compared to DES. For ISR, DCB-P is an established Class I treatment in both BMS-ISR and DES-ISR, yielding similar or lower TLR rates than repeat stenting. DCB-S are now being evaluated as an alternative in ISR, aiming to avoid additional stent layers. Contemporary guidelines endorse DCB use in ISR and small vessels, and experts anticipate expanding indications as evidence grows. Sirolimus and paclitaxel differ in antiproliferative mechanisms and pharmacokinetics—sirolimus (cytostatic, mTOR inhibition) may offer faster endothelial recovery, whereas paclitaxel’s high lipophilicity ensures sustained arterial wall retention. Technological advances (e.g., phospholipid micro-reservoirs for sirolimus) are enhancing drug transfer and addressing prior limitations. In summary, DCB-P and DCB-S now represent viable alternatives to DES in specific scenarios, especially where “leaving nothing behind” could reduce long-term complications. Ongoing large randomized trials, such as SELUTION DeNovo, currently available as conference-presented data, together with longer-term follow-up will further clarify the optimal niches for DCB-S versus DCB-P and DES. Full article
Show Figures

Figure 1

19 pages, 5445 KB  
Article
Analysis of Surface Topography, Dimensional and Geometric Deviations, and Biocidal Properties of 3D Prints Made of Thermoplastic-Based Composites
by Urszula Kmiecik-Sołtysiak, Paweł Szczygieł, Dagmara Michta and Katarzyna Gałczyńska
Materials 2026, 19(1), 129; https://doi.org/10.3390/ma19010129 - 30 Dec 2025
Viewed by 173
Abstract
This study evaluated the properties of two commercial filaments intended for medical and sterile applications: PLACTIVE (Copper 3D, Santiago, Chile) and CPE ANTIBAC (Fiberlogy, Brzezie, Poland). The aim of the research was to compare the dimensional accuracy, repeatability of the fused deposition modeling [...] Read more.
This study evaluated the properties of two commercial filaments intended for medical and sterile applications: PLACTIVE (Copper 3D, Santiago, Chile) and CPE ANTIBAC (Fiberlogy, Brzezie, Poland). The aim of the research was to compare the dimensional accuracy, repeatability of the fused deposition modeling (FDM) 3D printing process, and the antibacterial properties of the samples using standardized procedures. Four types of samples were manufactured: geometrically differentiated specimens for metrological measurements (S1); cylinders with a diameter of 15 mm and a height of 40 mm for assessing process repeatability (S2); rectangular specimens measuring 40 × 40 × 2 mm for surface topography analysis (S3); and rectangular samples measuring 20 × 20 × 2 mm for biocidal property evaluation (S4). The results demonstrated that PLACTIVE samples exhibited higher dimensional conformity with nominal values and lower variability of diameters than CPE ANTIBAC samples, which may be associated with greater process stability. For both materials, the PSm parameter was correlated with layer height only in the 90° printing orientation. Surface topography analysis showed that increasing the layer height from 0.08 mm to 0.20 mm led to a significant rise in Rsm, Ra, and Sa values, indicating deterioration in the reproduction of micro-irregularities and increased spatial differentiation of the surface. For PLACTIVE samples, a tendency toward more convex structures with positive Rsk values and moderate kurtosis (Rku) was observed, suggesting uniform plasticization and stable interlayer bonding, particularly at the 0° orientation. In contrast, CPE ANTIBAC samples (especially those printed at 90°) were characterized by higher Ra and Sa values and negative skewness (Rsk), indicating valley-dominated, sharper surface morphology resulting from different rheological behavior and faster solidification of the material. PLACTIVE samples did not exhibit antibacterial properties against Escherichia coli (E. coli), while for Staphylococcus aureus (S. aureus), the activity was independent of printing direction and layer height. The CPE ANTIBAC material showed antibacterial effects against both tested strains in approximately 50% of the samples. The findings provide insights into the relationships between material type, printing orientation, and process parameters in shaping the dimensional and biocidal properties of FDM filaments. Full article
(This article belongs to the Special Issue Preparation, Properties and Applications of Biocomposites)
Show Figures

Graphical abstract

18 pages, 326 KB  
Article
Grant Allen’s Folk Horror Mediation of the Science and Spiritualist Debate
by Ian M. Clark and Brooke Cameron
Humanities 2026, 15(1), 7; https://doi.org/10.3390/h15010007 - 29 Dec 2025
Viewed by 192
Abstract
This essay reads Grant Allen’s “Pallinghurst Barrow” as folk horror about the late-Victorian spiritualist debates. We read Allen’s story as not only sympathetic to spiritualism, but also as critical of the gendered and genred politics of fin-de-siècle scientific materialism which would preclude such [...] Read more.
This essay reads Grant Allen’s “Pallinghurst Barrow” as folk horror about the late-Victorian spiritualist debates. We read Allen’s story as not only sympathetic to spiritualism, but also as critical of the gendered and genred politics of fin-de-siècle scientific materialism which would preclude such occult experiences—or what we frame as feminine ways of knowing. In both form and content, “Pallinghurst Barrow” challenges masculine science by foregrounding the powerful influence (on Rudolph, the protagonist) of the Gothic ghost story (“gipsy” Rachel’s cautionary tale, repeated by young Joyce). Allen’s interest in the folkloric origins of religion can be traced back to Herbert Spencer’s “Ghost Theory,” a proto-sociological explanation for the cultural construction and transmission of myth (or spirits). A lifelong friend and devotee of Spencer, Allen employs his mentor’s sociology as a way to make sense of non-material forces, including the ghost story circle and its production of Gothic awe or wonder (the wonder tale). Ultimately, then, Allen’s infamous folk horror reads as an allegory of late-Victorian spiritualist debates and, more importantly, as a defence of feminine modes of knowledge and myth-making through collective story-telling. Full article
(This article belongs to the Special Issue Nineteenth-Century Gothic Spiritualisms: Looking Under the Table)
14 pages, 2076 KB  
Article
Foot Dimension Assessment: Reliability and Agreement of Manual, Pedobarographic, and Handheld 3D Scanning Methods
by Lennart Schleese, Thomas Mittlmeier, Dagmar-C. Fischer, Paul Abshagen, Jonas Opfermann, Patrick Gahr, Martin Behrens, Sven Bruhn and Matthias Weippert
J. Clin. Med. 2026, 15(1), 100; https://doi.org/10.3390/jcm15010100 - 23 Dec 2025
Viewed by 275
Abstract
Background: Accurate assessment of foot morphology is essential in sports medicine, orthopaedics, and footwear design. Manual examination remains common but may lack accuracy and reproducibility. Alternative techniques, such as pedobarography and handheld 3D scanning, may offer more objective and reliable data, given [...] Read more.
Background: Accurate assessment of foot morphology is essential in sports medicine, orthopaedics, and footwear design. Manual examination remains common but may lack accuracy and reproducibility. Alternative techniques, such as pedobarography and handheld 3D scanning, may offer more objective and reliable data, given that their reliability and agreement with established methods are confirmed. Methods: Twenty-six healthy adults (age 25.8 ± 4.7 years; BMI 24.1 ± 2.0 kg/m2) were investigated. Foot dimensions were assessed via manual examination, pedobarography, and handheld 3D scanning, each performed in random order by two independent investigators on two separate occasions. Relative and absolute intra-rater reliability were analysed using intraclass correlation coefficients (ICC), the change in the mean of repeated measurements (bias), limits of agreement (LoA), and the typical error (TE). Inter-method agreement was evaluated using Lin’s concordance correlation coefficients (CCC), mean bias, and LoA to assess interchangeability as well as systematic bias. Results: Good-to-excellent relative and absolute intra-rater reliability was found for the distance-related foot dimensions across all methods, except for heel width assessed via pedobarography (small bias but wide LoA and high TE). Relative and absolute reliability of the angular parameters assessed via pedobarography and 3D scanning ranged from poor to excellent. Inter-method agreement between manual examination, pedobarography, and 3D scanning appeared low when considering all three agreement indices (i.e., CCC, mean bias, and LoA). The largest discrepancies were observed for heel width and arch-related measures. Conclusions: All three methods seem reliable for assessing distance-related foot dimensions. However, limited agreement among the three methodological approaches indicates that they cannot be used interchangeably without standardisation. Full article
(This article belongs to the Section Clinical Research Methods)
Show Figures

Figure 1

15 pages, 2572 KB  
Article
Transcriptome Assembly and Comparative Analysis of the Superoxide Dismutase (SOD) Gene Family in Three Hyotissa Species
by Xiangjie Kong, Sheng Liu, Shan Zhang, Youli Liu, Zhihua Lin and Qinggang Xue
Biology 2026, 15(1), 4; https://doi.org/10.3390/biology15010004 - 19 Dec 2025
Viewed by 336
Abstract
The genus Hyotissa (family Gryphaeidae) comprises ecologically and economically important marine bivalves, yet their molecular biology remains poorly characterized. This study presents de novo transcriptome sequencing of three Hyotissa species—H. sinensis, H. inaequivalvis, and Hyotissa sp.—to systematically identify and characterize [...] Read more.
The genus Hyotissa (family Gryphaeidae) comprises ecologically and economically important marine bivalves, yet their molecular biology remains poorly characterized. This study presents de novo transcriptome sequencing of three Hyotissa species—H. sinensis, H. inaequivalvis, and Hyotissa sp.—to systematically identify and characterize the superoxide dismutase (SOD) gene family, a crucial component of the antioxidant defense system. We identified 46 SOD genes, including both Cu/Zn-SOD and Fe/Mn-SOD types, which exhibited considerable variation in molecular properties, domain architecture, and potential phosphorylation sites. Phylogenetic analysis revealed both evolutionary conservation and diversification of SODs across species. Notably, we identified homologs of two specialized SOD types: Dominin, which showed mutations in metal-binding sites suggestive of functional divergence, and copper-only SOD repeat proteins (CSRPs), which retained copper-binding residues but lost zinc-binding capacity. These findings suggest that the SOD family in Hyotissa has undergone significant functional diversification, potentially as an adaptive response to their high-oxygen, high-ultraviolet reef habitats. This study provides foundational transcriptomic resources for Hyotissa and offers new insights into the evolution and environmental adaptation of SOD genes in marine bivalves. Full article
Show Figures

Figure 1

15 pages, 901 KB  
Article
Is Crime Associated with Obesity and High Blood Pressure? Repeated Cross-Sectional Evidence from a Peruvian Study
by Rosmery Ramos-Sandoval, Janina Bazalar Palacios, Milagros Leonardo Ramos, Emily Baca Marroquín, Arelly Fernanda Vega Peche and Nicolas Ismael Alayo Arias
Obesities 2025, 5(4), 95; https://doi.org/10.3390/obesities5040095 - 17 Dec 2025
Viewed by 356
Abstract
Violence is an emerging social determinant of health in Latin America; however, empirical evidence from Peru remains limited. This study examined the association between crime rates and the prevalence of obesity and high blood pressure in Peru from 2019 to 2023. Using a [...] Read more.
Violence is an emerging social determinant of health in Latin America; however, empirical evidence from Peru remains limited. This study examined the association between crime rates and the prevalence of obesity and high blood pressure in Peru from 2019 to 2023. Using a repeated cross-sectional design with department–year aggregates, we analyzed nationally representative data from the Demographic and Family Health Survey, adjusting for sociodemographic, mental health, and geographic factors. Regional statistics on crime were incorporated into the analysis. The findings revealed a significant association between higher levels of crime and increased prevalence of self-reported high blood pressure and obesity. The association with obesity was particularly pronounced in border regions such as Tumbes, Madre de Dios, and Callao, where criminal activity is more prevalent. The findings indicate that prolonged exposure to violence may negatively impact biological stress responses, limit physical activity, and encourage the emergence of detrimental behaviors, consequently increasing the cardiometabolic risk burden in affected populations. Full article
Show Figures

Figure 1

18 pages, 1287 KB  
Systematic Review
Clinical and Molecular Spectrum of PPP2R1A-Related Neurodevelopmental Disorders: A Systematic Review
by Jaewoong Lee, Ari Ahn, Jaeeun Yoo and Seungok Lee
Genes 2025, 16(12), 1508; https://doi.org/10.3390/genes16121508 - 16 Dec 2025
Viewed by 343
Abstract
Background/Objectives: PPP2R1A encodes the scaffold subunit Aα of protein phosphatase 2A (PP2A). Pathogenic variants cause Houge-Janssens syndrome 2, a rare neurodevelopmental disorder characterized by developmental delay, intellectual disability, epilepsy, and brain malformations. We systematically reviewed published cases to define the clinical spectrum, [...] Read more.
Background/Objectives: PPP2R1A encodes the scaffold subunit Aα of protein phosphatase 2A (PP2A). Pathogenic variants cause Houge-Janssens syndrome 2, a rare neurodevelopmental disorder characterized by developmental delay, intellectual disability, epilepsy, and brain malformations. We systematically reviewed published cases to define the clinical spectrum, characterize the mutational landscape, and explore genotype–phenotype correlations. Methods: We conducted systematic searches of PubMed, Embase, and Web of Science from inception to March 2025, supplemented by GeneReviews and OMIM references. Studies reporting PPP2R1A variants with clinical data were included. Data extraction followed PRISMA guidelines, encompassing study characteristics, genetic findings, and phenotypic features. Results: We identified 16 studies representing 60 patients with PPP2R1A-related disorders. Twenty-six distinct pathogenic variants were identified; these were predominantly de novo heterozygous missense changes clustering within HEAT repeats 5–7. Recurrent hotspots included p.Arg182Trp (n = 12) and p.Arg183Gln (n = 5). Developmental delay and intellectual disability were universally present in all patients for whom data were available (100%, 58/58). Epilepsy occurred in 50.9% (29/57), and structural brain abnormalities in 83.1% (49/59), with corpus callosum abnormalities (40.7%, 24/59) and ventriculomegaly (32.2%, 19/59) being most frequent. Microcephaly was reported in 17.2% (10/58) and macrocephaly in 25.9% (15/58), while dysmorphic features were present in 53.4% (31/58). The phenotypic spectrum ranged from severe neonatal presentations with high mortality to milder neurodevelopmental courses, with prenatal manifestations including ventriculomegaly, corpus callosum abnormalities, and rare cardiac defects. Clear genotype–phenotype correlations emerged, with HEAT5 variants (p.Arg182Trp, p.Arg183Gln) associated with severe phenotypes and increased mortality, while p.Arg258His variants demonstrated comparatively milder courses. Conclusions: PPP2R1A-related disorders encompass a broad clinical spectrum ranging from lethal neonatal disease to survivable forms with variable neurodevelopmental outcomes. Prenatal features including ventriculomegaly and corpus callosum abnormalities enable early genetic diagnosis, informing reproductive counseling. Recognition of recurrent hotspot variants and their phenotype associations facilitates diagnosis, prognosis, and genetic counseling. These findings provide evidence-based guidance for clinical management and highlight the importance of variant-specific prognostication in this emerging neurodevelopmental disorder. Full article
(This article belongs to the Section Human Genomics and Genetic Diseases)
Show Figures

Figure 1

18 pages, 4873 KB  
Article
Effect of N-Acetyl-L-Cysteine (NAC) on Inflammation After Intraperitoneal Mesh Placement in an Escherichia coli Septic Rat Model: A Randomized Experimental Study
by Styliani Parpoudi, Ioannis Mantzoros, Orestis Ioannidis, Konstantinos Zapsalis, Thomai Gamali, Dimitrios Kyziridis, Christos Gekas, Elissavet Anestiadou, Savvas Symeonidis, Stefanos Bitsianis, Efstathios Kotidis, Manousos-Georgios Pramateftakis, Dimosthenis Miliaras, Anastasia Bikouli, Georgios Iosifidis and Stamatios Angelopoulos
Med. Sci. 2025, 13(4), 318; https://doi.org/10.3390/medsci13040318 - 14 Dec 2025
Viewed by 516
Abstract
Background/Objectives: The safety of intraperitoneal mesh placement in contaminated fields remains controversial because of the increased risk of inflammation and adhesion formation. N-acetyl-L-cysteine (NAC) has antioxidant, pro-fibrinolytic and antibiofilm actions that could attenuate this response. The aim of this study is to [...] Read more.
Background/Objectives: The safety of intraperitoneal mesh placement in contaminated fields remains controversial because of the increased risk of inflammation and adhesion formation. N-acetyl-L-cysteine (NAC) has antioxidant, pro-fibrinolytic and antibiofilm actions that could attenuate this response. The aim of this study is to determine whether NAC reduces mesh-related inflammation in a septic model created by intraperitoneal Escherichia coli (E.coli) inoculation. The primary comparison was prospectively defined between E. coli–inoculated animals treated with NAC (D) and those without NAC (B). Groups without E. coli (A,C,E) are presented for context and were compared previously. Methods: In this randomized, double-blind experimental model (five groups, n = 20 per group), all rats underwent midline laparotomy with intraperitoneal placement of a composite mesh, followed by standardized ciprofloxacin administration. The septic groups received intraperitoneal E. coli, while the NAC-treated groups additionally received intraperitoneal NAC (150 mg/kg). Serum levels of IL-1α, IL-6, and TNF-α were measured on postoperative days 7, 14, and 21. On day 21, adhesions were graded using the Modified Diamond system, histology (inflammatory infiltration, fibrosis, neovascularization) was scored, and mesh cultures were obtained. Cytokine data were analyzed with repeated-measures ANOVA, while categorical or ordinal outcomes were assessed using χ2 or Fisher’s exact tests with Bonferroni-adjusted pairwise comparisons. Results: E. coli inoculation significantly increased adhesion burden and worsened histologic scores compared with controls (both p < 0.001). NAC administration in the septic model significantly reduced adhesions and improved all histologic domains relative to E. coli alone (all p ≤ 0.003), with values comparable to controls (non-significant across domains). For cytokines, there was a significant overall group effect for IL-1α, IL-6, and TNF-α (all p < 0.001), without a main effect of time or time × group interaction. Pairwise contrasts showed lower IL-1α (p = 0.024), IL-6 (p < 0.001), and TNF-α (p < 0.001) levels in group D versus B, and lower IL-6 and TNF-α in group D versus A (both p < 0.001). Mesh culture positivity rate was higher in group B than A (p < 0.001) and showed a non-significant reduction in group D versus B (p = 0.10). No perioperative deaths occurred. Conclusions: NAC attenuated septic, mesh-associated inflammation—normalizing adhesions and histology and reducing IL-6 and TNF-α— supporting its role as a host-directed adjunct alongside antibiotics. Further translational studies are warranted to define the optimal dose, timing, and clinical indications. Full article
Show Figures

Figure 1

18 pages, 1109 KB  
Article
Genetic Diversity of Sweetpotato (Ipomoea batatas (L.) Lam.) from Portugal, Mozambique and Timor-Leste
by Joana B. Guimarães, Maria Cristina Simões-Costa, Milton Pinho, Celina Maria Godinho, Paula Sá Pereira, João Neves Martins, Ana Ribeiro-Barros, Pedro Talhinhas and Maria Manuela Veloso
Biology 2025, 14(11), 1602; https://doi.org/10.3390/biology14111602 - 15 Nov 2025
Viewed by 664
Abstract
Portugal contributed to the global diffusion of sweetpotato (Ipomoea batatas L. Lam.). Although it is of minor importance on the Portuguese mainland, it is one of the most common crops in the Azores and Madeira archipelagos and is highly relevant in the [...] Read more.
Portugal contributed to the global diffusion of sweetpotato (Ipomoea batatas L. Lam.). Although it is of minor importance on the Portuguese mainland, it is one of the most common crops in the Azores and Madeira archipelagos and is highly relevant in the Portuguese ex-colonies Mozambique and Timor-Leste. We analyzed the genetic diversity and population structure of sweetpotato from these five geographic provenances using twelve nuclear simple sequence repeat (SSR) markers. We studied 45 accessions, 15 of which were collected from farmers’ fields in these five regions and 30 of which are held at “Banco de Germoplasma de Moçambique”. The SSR markers showed a high level of polymorphism and a high number of alleles per locus. Population structure analyses using Bayesian clustering (STRUCTURE) grouped accessions from farmers’ fields into two groups and divided samples of “Banco de Germoplasma de Moçambique” into three groups. A principal coordinate analysis (PCoA), based on the Bruvo distance, supported the population structure analysis. Concerning the genebank accessions, the two analyses indicated three clusters, all of them containing Mozambican landraces. From our results, it may be concluded that sweetpotato populations from the three countries do not share a common genetic background, despite the shared history of the countries. Full article
Show Figures

Figure 1

15 pages, 1027 KB  
Article
CRISPR-Cas9-Mediated Knockout of MLO3 Confers Enhanced Resistance to Reniform Nematode in Upland Cotton
by Foster Kangben, Sonika Kumar, Anqi Xing, Li Wen, Wei Li, Stephen Parris, John Lawson, Zhigang Li, Lauren Carneal, Meredith Cobb, Robert L. Nichols, Christina Wells, Paula Agudelo, Churamani Khanal and Christopher A. Saski
Plants 2025, 14(22), 3491; https://doi.org/10.3390/plants14223491 - 15 Nov 2025
Viewed by 1168
Abstract
Upland cotton (Gossypium hirsutum L.) is a major global commodity crop whose production is threatened by the reniform nematode (Rotylenchulus reniformis Linford and Oliveira), a plant-parasitic pest that causes substantial yield losses. Host-plant resistance offers a sustainable management strategy, but currently [...] Read more.
Upland cotton (Gossypium hirsutum L.) is a major global commodity crop whose production is threatened by the reniform nematode (Rotylenchulus reniformis Linford and Oliveira), a plant-parasitic pest that causes substantial yield losses. Host-plant resistance offers a sustainable management strategy, but currently available resistant cotton cultivars provide only partial protection and often require supplemental control methods. In this study, Clustered Regularly Interspaced Palindromic Repeats (CRISPR)–CRISPR-associated 9 (Cas9) gene editing was used to generate targeted knockouts of Mildew Resistance Locus O (GhiMLO3) in cotton and assess its role in resistance to R. reniformis. Four independent knockout lines (A1, D3, E1, and P3) were developed, confirmed by sequencing, and evaluated for nematode resistance under controlled greenhouse conditions. Nematode reproduction was significantly reduced on lines D3 and E1, with lower egg counts and fewer vermiform life stages compared with the control genotypes, Coker 312 (WT), Delta Pearl, and Jin668. The edited lines also showed characteristic mesophyll cell-death phenotypes, suggesting potential pleiotropic effects associated with MLO-mediated resistance. Sequence analysis confirmed multiple homozygous and heterozygous mutations in MLO3 alleles from both the A and D subgenomes, with D3 and E1 lines displaying the strongest resistance profiles. These findings demonstrate that MLO3 gene editing is a promising approach for improving R. reniformis resistance in cotton. Full article
(This article belongs to the Special Issue New Strategies for the Control of Plant-Parasitic Nematodes)
Show Figures

Figure 1

19 pages, 3341 KB  
Article
Characterization and Genome Analysis of Mycocentrospora acerina, the Causal Agent of Panax notoginseng Round Spot Disease in China
by Kuan Yang, Yinglong Deng, Xiang Li, Chao Li, Xiahong He and Liwei Guo
J. Fungi 2025, 11(11), 811; https://doi.org/10.3390/jof11110811 - 15 Nov 2025
Viewed by 655
Abstract
The pathogenic fungus Mycocentrospora acerina, responsible for Panax notoginseng round spot disease, poses a serious threat to the development of the P. notoginseng industry. To investigate its genetic information and potential pathogenic mechanisms, this study employed nanopore third-generation sequencing technology to conduct [...] Read more.
The pathogenic fungus Mycocentrospora acerina, responsible for Panax notoginseng round spot disease, poses a serious threat to the development of the P. notoginseng industry. To investigate its genetic information and potential pathogenic mechanisms, this study employed nanopore third-generation sequencing technology to conduct de novo genome sequencing and analysis of M. acerina, followed by an assessment of its plant cell wall-degrading enzyme activities. The sequencing results revealed that the M. acerina genome has a total length of 37.03 Mb, a GC content of 47.68%, an N50 value of 1.66 Mb, and a repeat sequence proportion of 9.37%. A total of 9989 protein-coding genes were predicted. Genome annotation identified 499 carbohydrate-active enzyme (CAZyme) family genes—more than those found in Botrytis cinerea (469), Phanerochaete chrysosporium (381), and Erysiphe necator (136). Moreover, M. acerina harbors a relatively large number of genes encoding plant cell wall-degrading enzymes. Experimental measurements of cell wall-degrading enzyme activities were consistent with the genomic predictions, demonstrating that M. acerina exhibits strong abilities to degrade cellulose, pectin, and lignin. This study provides new insights into the pathogenic mechanisms of M. acerina and establishes a theoretical foundation for developing potential control strategies for P. notoginseng round spot disease. Full article
(This article belongs to the Section Fungal Genomics, Genetics and Molecular Biology)
Show Figures

Figure 1

18 pages, 709 KB  
Article
Machine Learning Models for Point-of-Care Diagnostics of Acute Kidney Injury
by Chun-You Chen, Te-I Chang, Cheng-Hsien Chen, Shih-Chang Hsu, Yen-Ling Chu, Nai-Jen Huang, Yuh-Mou Sue, Tso-Hsiao Chen, Feng-Yen Lin, Chun-Ming Shih, Po-Hsun Huang, Hui-Ling Hsieh and Chung-Te Liu
Diagnostics 2025, 15(21), 2801; https://doi.org/10.3390/diagnostics15212801 - 5 Nov 2025
Viewed by 644
Abstract
Background/Objectives: Computerized diagnostic algorithms could achieve early detection of acute kidney injury (AKI) only with available baseline serum creatinine (SCr). To tackle this weakness, we tried to construct a machine learning model for AKI diagnosis based on point-of-care clinical features regardless of baseline [...] Read more.
Background/Objectives: Computerized diagnostic algorithms could achieve early detection of acute kidney injury (AKI) only with available baseline serum creatinine (SCr). To tackle this weakness, we tried to construct a machine learning model for AKI diagnosis based on point-of-care clinical features regardless of baseline SCr. Methods: Patients with SCr > 1.3 mg/dL were recruited retrospectively from Wan Fang Hospital, Taipei. A Dataset A (n = 2846) was used as the training dataset and a Dataset B (n = 1331) was used as the testing dataset. Point-of-care features, including laboratory data and physical readings, were inputted into machine learning models. The repeated machine learning models randomly used 70% and 30% of Dataset A as training dataset and testing dataset for 1000 rounds, respectively. The single machine learning models used Dataset A as training dataset and Dataset B as testing dataset. A computerized algorithm for AKI diagnosis based on 1.5× increase in SCr and clinician’s AKI diagnosis compared to machine learning models. Results: On an independent, unbalanced test set (n = 1331), our machine learning models achieved AUROC values ranging from 0.67 to 0.74. A pre-existing computerized algorithm performed best (AUROC = 0.94). Crucially, all machine learning models significantly outperformed the routine clinician’s diagnosis (AUROC ~0.74 vs. 0.53, p < 0.05). For context, a pre-existing computerized algorithm, which requires available baseline SCr data, achieved an AUROC of 0.94 on a relevant subset of the data, highlighting the performance benchmark when baseline data is available. Formal statistical comparisons revealed that the top-performing models (e.g., Random Forest, SVM) were often statistically indistinguishable. Model performance was highly dependent on the test scenario, with precision and F1 scores improving markedly on a balanced dataset. Conclusions: In the absence of baseline SCr, machine learning models can diagnose AKI with significantly greater accuracy than routine clinical diagnoses. Our robust statistical analysis suggests that several advanced algorithms achieve a similarly high level of performance. Full article
(This article belongs to the Section Machine Learning and Artificial Intelligence in Diagnostics)
Show Figures

Figure 1

15 pages, 355 KB  
Article
Retrospective Review of the Criminal Code Review Board in Quebec for the Year 2023
by Patrycja Myszak, Laura Leclair, Olivier Khayat, Joshua Levy, Joseph Abou Jaoude, Mathieu Dufour, Stéphanie Borduas Pagé and Alexandre Hudon
Forensic Sci. 2025, 5(4), 59; https://doi.org/10.3390/forensicsci5040059 - 4 Nov 2025
Viewed by 804
Abstract
Background/Objectives: The Commission d’examen des troubles mentaux (CETM), under Quebec’s Tribunal Administratif du Québec, reviews individuals found not criminally responsible on account of mental disorder (NCRMD). These hearings seek to balance public safety with reintegration, guided largely by treatment team recommendations. Despite the [...] Read more.
Background/Objectives: The Commission d’examen des troubles mentaux (CETM), under Quebec’s Tribunal Administratif du Québec, reviews individuals found not criminally responsible on account of mental disorder (NCRMD). These hearings seek to balance public safety with reintegration, guided largely by treatment team recommendations. Despite the CETM’s central role in forensic psychiatry, limited empirical data exist on how its decisions align with clinical advice and which dynamic risk factors influence outcomes. This study aimed to (1) profile the CETM’s 2023 caseload, (2) evaluate concordance between CETM dispositions and treatment team recommendations, and (3) examine clinical, social, and legal factors associated with decision-making. Methods: We conducted a retrospective review of 1721 judgments issued by the CETM in 2023, retrieved from the publicly accessible Société Québécoise d’information juridique (SOQUIJ) database. Eligible cases included annual NCRMD review hearings, excluding trial fitness assessments and repeated hearings within the same year. A structured coding grid documented sociodemographic, administrative, legal, and clinical information, with emphasis on dynamic risk factors such as treatment adherence, substance use, and recent aggression. Descriptive analyses summarized population characteristics and concordance between clinical recommendations and CETM decisions. Results: The cohort was predominantly male (85%) with a mean age of 41 years. Psychotic disorders were the most frequent primary diagnoses (76%), frequently accompanied by substance use and antisocial traits. Most patients (79.6%) had prior psychiatric hospitalizations, while 25.5% had prior incarcerations. Nearly half displayed recent aggression or non-compliance. Treatment teams most often recommended conditional discharge (55%), followed by detention with conditions (21%) and unconditional release (19%). CETM decisions aligned with recommendations in 83.6% of cases; when divergent, rulings were more restrictive (8.6%) than permissive (4.6%). Conclusions: This study provides the first large-scale profile of Quebec’s CETM. High concordance with clinical teams was observed, but restrictive decisions were more frequent in cases of disagreement. The findings underscore the importance of incorporating standardized risk assessment tools to enhance transparency, consistency, and balance in forensic decision-making. Full article
Show Figures

Figure 1

17 pages, 7468 KB  
Article
Complete Chloroplast Genome and Phylogenomic Analysis of Davallia trichomanoides (Polypodiaceae)
by Yingying Wang, Ziqi Xiang, Keqin Liu, Yuan Lin and Siyuan Dong
Genes 2025, 16(11), 1310; https://doi.org/10.3390/genes16111310 - 1 Nov 2025
Cited by 1 | Viewed by 580
Abstract
Background/Objectives: Chloroplast genomes (plastomes) are valuable for fern systematics, yet the epiphytic lineages have remained underexplored. Methods: The Davallia trichomanoides plastome was de novo assembled from Illumina data and annotated. Results: The plastome measures 154,217 bp with a GC content [...] Read more.
Background/Objectives: Chloroplast genomes (plastomes) are valuable for fern systematics, yet the epiphytic lineages have remained underexplored. Methods: The Davallia trichomanoides plastome was de novo assembled from Illumina data and annotated. Results: The plastome measures 154,217 bp with a GC content of 40.82% and contains 115 genes. Comparative analysis reveals two inverted repeat (IR) size classes (~24.0–24.6 kb vs. ~27.4–27.5 kb) and lineage-specific shifts at the IR junctions. For instance, the ndhF gene remains in the small single copy (SSC) region in D. trichomanoides and Drynaria acuminata, but it crosses into the IRb region in other species. We observed nucleotide diversity hotspots in the large single copy (LSC) and SSC regions. The IR regions are highly conserved. The ratios of nonsynonymous to synonymous substitutions (Ka/Ks) are mostly less than 1, indicating purifying selection. Phylogenetic analysis places D. trichomanoides as the sister to D. acuminata. Conclusions: This study highlights the stable plastome structure of D. trichomanoides and identifies candidate loci for barcoding. It also supports the stable placement of Davallia within the epiphytic Polypodiineae. Full article
(This article belongs to the Section Plant Genetics and Genomics)
Show Figures

Figure 1

Back to TopTop