Sign in to use this feature.

Years

Between: -

Subjects

remove_circle_outline
remove_circle_outline
remove_circle_outline
remove_circle_outline
remove_circle_outline

Journals

Article Types

Countries / Regions

Search Results (28)

Search Parameters:
Keywords = Cytochrome c oxidase subunit 1 (COI) gene

Order results
Result details
Results per page
Select all
Export citation of selected articles as:
25 pages, 4622 KB  
Article
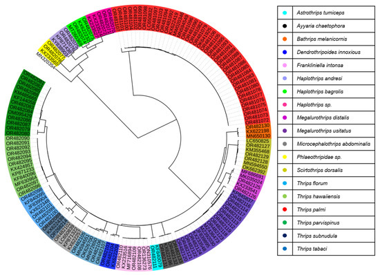
A Species-Specific COI PCR Approach for Discriminating Co-Occurring Thrips Species Using Crude DNA Extracts
by Qingxuan Qiao, Yaqiong Chen, Jing Chen, Ting Chen, Huiting Feng, Yussuf Mohamed Salum, Han Wang, Lu Tang, Hongrui Zhang, Zheng Chen, Tao Lin, Hui Wei and Weiyi He
Biology 2026, 15(2), 171; https://doi.org/10.3390/biology15020171 - 17 Jan 2026
Viewed by 236
Abstract
Thrips are cosmopolitan agricultural pests and important vectors of plant viruses, and the increasing coexistence of multiple morphologically similar species has intensified the demand for species-specific molecular identification. However, traditional morphological identification and PCR assays using universal primers are often inadequate for mixed-species [...] Read more.
Thrips are cosmopolitan agricultural pests and important vectors of plant viruses, and the increasing coexistence of multiple morphologically similar species has intensified the demand for species-specific molecular identification. However, traditional morphological identification and PCR assays using universal primers are often inadequate for mixed-species samples and field-adaptable application. In this study, we developed a species-specific molecular identification framework targeting a polymorphism-rich region of the mitochondrial cytochrome c oxidase subunit I (COI) gene, which is more time-efficient than sequencing-based COI DNA barcoding, for four economically important thrips species in southern China, including the globally invasive Frankliniella occidentalis. By aligning COI sequences, polymorphism-rich regions were identified and used to design four species-specific primer pairs, each containing a diagnostic 3′-terminal nucleotide. These primers were combined with a PBS-based DNA extraction workflow optimized for single-insect samples that minimizes dependence on column-based purification. The assay achieved a practical detection limit of 1 ng per reaction, demonstrated species-specific amplification, and maintained reproducible amplification at DNA inputs of ≥1 ng per reaction. Notably, PCR inhibition caused by crude extracts was effectively alleviated by fivefold dilution. Although the chemical identities of the inhibitors remain unknown, interspecific variation in inhibition strength was observed, with T. hawaiiensis exhibiting the strongest suppression, possibly due to differences in lysate composition. This integrated framework balances target specificity, operational simplicity, and dilution-mitigated inhibition, providing a field-adaptable tool for thrips species identification and invasive species monitoring. Moreover, it provides a species-specific molecular foundation for downstream integration with visual nucleic acid detection platforms, such as the CRISPR/Cas12a system, thereby facilitating the future development of portable molecular identification workflows for small agricultural pests. Full article
(This article belongs to the Special Issue The Biology, Ecology, and Management of Plant Pests)
Show Figures

Figure 1

13 pages, 1584 KB  
Article
A Visual and Rapid PCR Test Strip Method for the Authentication of Sika Deer Meat (Cervus nippon)
by Lijun Gao, Yuxin Xie, Yating Zhang, Yi Yang, Guangxin Yuan and Wei Xia
Int. J. Mol. Sci. 2026, 27(1), 191; https://doi.org/10.3390/ijms27010191 - 24 Dec 2025
Cited by 1 | Viewed by 287
Abstract
The rising price of sika deer meat is increasing the risk of economic adulteration, highlighting the need for rapid and reliable authentication methods to protect both market integrity and consumers. This work presents a novel countermeasure: a polymerase chain reaction (PCR)-based nucleic acid [...] Read more.
The rising price of sika deer meat is increasing the risk of economic adulteration, highlighting the need for rapid and reliable authentication methods to protect both market integrity and consumers. This work presents a novel countermeasure: a polymerase chain reaction (PCR)-based nucleic acid test strip designed for the specific and visual identification of sika deer meat. Our approach commenced with the design of specific primers targeting the cytochrome C oxidase subunit I (COI) gene. To guarantee the reliability of the assay, a DNA standard plasmid was constructed to serve as an unambiguous positive control for the PCR. Under optimized conditions, results showed that authentic sika deer meat generated both test and control lines on the strip, while adulterated and negative samples produced only the control line. The assay demonstrated flawless specificity and a detection sensitivity of 1.0 ng·μL−1 for target DNA, representing a tenfold enhancement over gel electrophoresis. Furthermore, the method demonstrated a detection limit of 1% for sika deer meat in admixed samples, with a faint but visible signal observed down to 0.1% under optimized conditions. In conclusion, the developed test strip method is not only specific and sensitive but also user-friendly, positioning it as a practical and powerful tool for rapid, on-site meat authentication. Full article
Show Figures

Graphical abstract

22 pages, 4917 KB  
Article
Distribution of Eukaryotic Environmental DNA in Water and Sediment from Offshore Petroleum Platforms in the Gulf of Thailand
by Porntep Punnarak, Sureerat Tang, Sirithorn Janpoom, Sirikan Prasertlux, Bavornlak Khamnamtong, Wuthiwong Wimolsakcharoen, Tongchai Thitiphuree, Chiratthakan Getwech, Phanachit Dhanasin, Sirawut Klinbunga and Padermsak Jarayabhand
Diversity 2025, 17(3), 179; https://doi.org/10.3390/d17030179 - 28 Feb 2025
Viewed by 1618
Abstract
Biomonitoring and environmental impact assessment of marine ecosystems are important for the effective management of petroleum platform activity. Eukaryote biodiversity in water and sediment near petroleum platforms in the Gulf of Thailand was surveyed using environmental DNA (eDNA) based on 18S ribosomal DNA [...] Read more.
Biomonitoring and environmental impact assessment of marine ecosystems are important for the effective management of petroleum platform activity. Eukaryote biodiversity in water and sediment near petroleum platforms in the Gulf of Thailand was surveyed using environmental DNA (eDNA) based on 18S ribosomal DNA variable region 4 (18S rDNA-V4), the full-length 18S rDNA gene (18S rDNA-FL), and cytochrome c oxidase subunit 1 (COI). Water and sediment samples were collected from three platforms. The water sample was also collected from a reference site located farther south, away from the platforms. Both 18S rDNA markers outperformed COI. A total of 1144 and 889 species were found in water and sediment when analyzed by 18S rDNA-V4, and 519 species were found in sediment when analyzed by 18S rDNA-FL. Only 99 species were found in water samples when analyzed by COI. Alpha-diversity (Shannon and Simpson Evenness) indices were significantly different in water (p < 0.05), but not in sediment (p > 0.05). Beta-diversity (PCoA and NDMS) revealed significant species components between different petroleum platforms (p < 0.01). Species distribution revealed biological connectivity between eukaryotes from different platforms suggesting the importance of platforms on ecological impacts. This study also illustrates the possible application of eDNA for monitoring ecological toxicity around petroleum platforms. Full article
(This article belongs to the Special Issue Applications on Environmental DNA in Aquatic Ecology and Biodiversity)
Show Figures

Figure 1

13 pages, 1361 KB  
Article
Nuclear Intron Sequence Variation of the Bulinus globosus Complex (Mollusca: Planorbidae): Implications for Molecular Systematic Analyses
by Chairat Tantrawatpan, Kotchaphon Vaisusuk, Chrysantus M. Tanga, Warayutt Pilap, Naruemon Bunchom, Ross H. Andrews, Tongjit Thanchomnang, Wanchai Maleewong and Weerachai Saijuntha
Biology 2025, 14(1), 53; https://doi.org/10.3390/biology14010053 - 10 Jan 2025
Cited by 1 | Viewed by 1539
Abstract
Urinary schistosomiasis is caused by the blood fluke Schistosoma haematobium, which is predominantly found in Africa. The freshwater snail Bulinus globosus is its main intermediate host. The species that make up the B. globosus group are genetically complex, and their taxonomic status [...] Read more.
Urinary schistosomiasis is caused by the blood fluke Schistosoma haematobium, which is predominantly found in Africa. The freshwater snail Bulinus globosus is its main intermediate host. The species that make up the B. globosus group are genetically complex, and their taxonomic status remains controversial. Genetic variation, heterozygosity, and DNA recombination in B. globosus were examined using the mitochondrial cytochrome c oxidase subunit 1 (COI) and the intron 3 region of the arginine kinase gene (AkInt3). A total of 81 B. globosus snails were collected from three different localities in Kwale County, Kenya. Genomic diversity, heterozygosity, DNA recombination, and haplotype network were calculated using AkInt3 sequences. Low polymorphism in the COI sequence divided B. globosus into six haplotypes (C1–C6). However, AkInt3 sequencing studies showed high polymorphisms, classifying 81 B. globosus snails into 44 haplotypes (H1–H44). These haplotypes were separated into three haplogroups (I–III). AkInt3 sequence heterozygosity was also found. DNA recombination haplotypes between haplogroups were commonly found in heterozygous samples. AkInt3 sequence studies showed high levels of genetic polymorphism and heterozygosity, supporting its use as a genetic marker for elucidating the population genetics of B. globosus. Furthermore, our study showed that B. globosus populations in Kenya form a “species complex”. Full article
(This article belongs to the Section Evolutionary Biology)
Show Figures

Figure 1

19 pages, 6116 KB  
Article
DNA Barcoding of Tabanids (Diptera: Tabanidae) from Veracruz, Mexico, with Notes on Morphology and Taxonomy
by Julia J. Alavez-Chávez, Ana C. Montes de Oca-Aguilar, Sokani Sánchez-Montes, Sergio Ibáñez-Bernal, Herón Huerta-Jiménez, Dora Romero-Salas, Anabel Cruz-Romero and Mariel Aguilar-Domínguez
Taxonomy 2024, 4(4), 862-880; https://doi.org/10.3390/taxonomy4040046 - 10 Dec 2024
Cited by 1 | Viewed by 2585
Abstract
(1) Background: Tabanids are one of the most neglected and difficult-to-identify groups within the order Diptera despite their medical–veterinary importance. Since 2010, DNA barcoding has proved to be a promising method for the identification of horseflies in the Old World, but until now [...] Read more.
(1) Background: Tabanids are one of the most neglected and difficult-to-identify groups within the order Diptera despite their medical–veterinary importance. Since 2010, DNA barcoding has proved to be a promising method for the identification of horseflies in the Old World, but until now it had explored little with regards to Neotropical species. In Mexico, faunal studies continue to be focused on certain regions of the country, which has limited the generation of taxonomic keys. Here, we employed the DNA barcoding approach to contribute to the knowledge of horsefly species in one of the least explored biogeographic provinces in Mexico, the state of Veracruz. (2) Methods: Tabanids were collected at two localities using Malaise traps during two seasons. With a sampling effort of 300 h per trap per site, a total of 22 specimens were collected and identified using taxonomic keys and partial amplification and sequencing of the mitochondrial gene cytochrome c oxidase subunit 1 (COI). (3) Results: Five species of the Tabanus genus were identified through taxonomic keys, and three of these species were confirmed through molecular analyses: T. oculus, T. commixtus, and T. pungens. (4) Conclusions: This is the first contribution of the sequence data of the Tabanidae family for Mexico and demonstrates that DNA barcoding is a vital tool for the recognition of Neotropical species. Full article
Show Figures

Figure 1

11 pages, 2314 KB  
Article
New Insights on Chromosome Diversification in Malagasy Chameleons
by Marcello Mezzasalma, Gaetano Odierna, Rachele Macirella and Elvira Brunelli
Animals 2024, 14(19), 2818; https://doi.org/10.3390/ani14192818 - 30 Sep 2024
Cited by 1 | Viewed by 1367
Abstract
In this work, we performed a preliminary molecular analysis and a comparative cytogenetic study on 5 different species of Malagasy chameleons of the genus Brookesia (B. superciliaris) and Furcifer (F. balteautus, F. petteri, F. major and F. minor [...] Read more.
In this work, we performed a preliminary molecular analysis and a comparative cytogenetic study on 5 different species of Malagasy chameleons of the genus Brookesia (B. superciliaris) and Furcifer (F. balteautus, F. petteri, F. major and F. minor). A DNA barcoding analysis was first carried out on the study samples using a fragment of the mitochondrial gene coding for the cytochrome oxidase subunit 1 (COI) in order to assess the taxonomic identity of the available biological material. Subsequently, we performed on the studied individuals a chromosome analysis with standard karyotyping (5% Giemsa solution at pH 7) and sequential C-banding + Giemsa, + CMA3, and + DAPI. The results obtained indicate that the studied species are characterized by a different chromosome number and a variable heterochromatin content and distribution, with or without differentiated sex chromosomes. In particular, B. superciliaris (2n = 36) and F. balteatus (2n = 34) showed a similar karyotype with 6 macro- and 12–11 microchromosome pairs, without differentiated sex chromosomes. In turn, F. petteri, F. major, and F. minor showed a karyotype with a reduced chromosome number (2n = 22–24) and a differentiated sex chromosome system with female heterogamety (ZZ/ZW). Adding our newly generated data to those available from the literature, we highlight that the remarkable chromosomal diversification of the genus Furcifer was likely driven by non-homologous chromosome fusions, including autosome–autosome, Z–autosome, and W–autosome fusions. The results of this process resulted in a progressive reduction in the chromosome number and partially homologous sex chromosomes of different shapes and sizes. Full article
(This article belongs to the Section Herpetology)
Show Figures

Figure 1

15 pages, 3657 KB  
Article
Morphological and Molecular Identification of Phytophthora capsici Isolates with Differential Pathogenicity in Sechium edule
by Anell Soto-Contreras, María G. Caamal-Chan, Marco A. Ramírez-Mosqueda, Joaquín Murguía-González and Rosalía Núñez-Pastrana
Plants 2024, 13(12), 1602; https://doi.org/10.3390/plants13121602 - 8 Jun 2024
Cited by 3 | Viewed by 2545
Abstract
Chayote (Sechium edule) is a crop of great economic and pharmaceutical importance in Mexico. Chayote is affected by Phytophthora capsici, which causes plant wilt and fruit rot. Three isolates of P. capsici (A1-C, A2-H, and A3-O) were obtained from three [...] Read more.
Chayote (Sechium edule) is a crop of great economic and pharmaceutical importance in Mexico. Chayote is affected by Phytophthora capsici, which causes plant wilt and fruit rot. Three isolates of P. capsici (A1-C, A2-H, and A3-O) were obtained from three producing areas in Veracruz, Mexico. Morphometric characteristics of sporangia and the colony pattern on three different media were described. They were molecularly identified by amplification of the internal transcribed spacer region (ITS) and the partial sequence of cytochrome c oxidase subunit 1 (COI), sequences that were phylogenetically analyzed. The mating type, pathogenicity in S. edule fruits, and sensitivity to metalaxyl were determined. Isolate A1-C presented the largest sporangium; all sporangia were papillated, with different morphologies and pedicel lengths. All isolates showed different colony patterns: chrysanthemum (A1-C), stellate (A2-H), and petaloid (A3-O). The topology of the phylogenetic tree was similar for the ITS region and COI gene, the sequences of the three isolates clustered with sequences of the genus Phytophthora classified in group 2b, corroborating their identity as P. capsici. The mating type of isolates A1-C and A3-O was A2 and of isolate A2-H was A1. The pathogenicity test indicated that isolate A1-C was the most virulent and with intermediate sensitivity to metalaxyl. This work suggests that P. capsici isolates from various production areas in Mexico may exhibit morphological and virulence variability. Full article
(This article belongs to the Section Plant Protection and Biotic Interactions)
Show Figures

Figure 1

12 pages, 2263 KB  
Article
Molecular Identification and Prevalence of the Mite Carpoglyphus lactis (Acarina: Carpoglyphidae) in Apis mellifera in the Republic of Korea
by Thi-Thu Nguyen, Mi-Sun Yoo, Hyang-Sim Lee, So-Youn Youn, Se-Ji Lee, Su-Kyoung Seo, Jaemyung Kim and Yun-Sang Cho
Insects 2024, 15(4), 271; https://doi.org/10.3390/insects15040271 - 14 Apr 2024
Viewed by 3018
Abstract
Apis mellifera, especially weak ones, are highly vulnerable to Carpoglyphus lactis mites, which can rapidly infest and consume stored pollen, leading to weakened colonies and potential colony collapse. This study aimed to ascertain and investigate the prevalence of this mite in honeybee [...] Read more.
Apis mellifera, especially weak ones, are highly vulnerable to Carpoglyphus lactis mites, which can rapidly infest and consume stored pollen, leading to weakened colonies and potential colony collapse. This study aimed to ascertain and investigate the prevalence of this mite in honeybee colonies across nine provinces in the Republic of Korea (ROK). A total of 615 honeybee colony samples were collected from 66 apiaries during the spring and 58 apiaries during the summer of 2023. A 1242 bp segment of the Cytochrome c oxidase subunit 1 (COI) gene was amplified using the polymerase chain reaction method. The detection levels of C. lactis in the honeybees were compared between winter and summer. Based on the COI sequence analysis, the nucleotide sequence similarity of C. lactis mites isolated in the ROK with those from China (NC048990.1) was found to be 99.5%, and with those from the United Kingdom (KY922482.1) was 99.3%. This study is the first report of C. lactis in Korean apiaries. The findings of this study demonstrate a significantly higher detection rate in winter, which is 4.1 times greater than that in summer (p < 0.001). Furthermore, the results underscore the usefulness of molecular diagnostic techniques for detecting C. lactis mites. Full article
(This article belongs to the Section Insect Systematics, Phylogeny and Evolution)
Show Figures

Figure 1

17 pages, 2739 KB  
Article
Genetic Diversity and DNA Barcoding of Thrips in Bangladesh
by Mst. Fatema Khatun, Hwal-Su Hwang, Jeong-Hun Kang, Kyeong-Yeoll Lee and Eui-Joon Kil
Insects 2024, 15(2), 107; https://doi.org/10.3390/insects15020107 - 3 Feb 2024
Cited by 8 | Viewed by 3785
Abstract
Thrips are economically important pests, and some species transmit plant viruses that are widely distributed and can damage vegetables and cash crops. Although few studies on thrips species have been conducted in Bangladesh, the variation and genetic diversity of thrips species remain unknown. [...] Read more.
Thrips are economically important pests, and some species transmit plant viruses that are widely distributed and can damage vegetables and cash crops. Although few studies on thrips species have been conducted in Bangladesh, the variation and genetic diversity of thrips species remain unknown. In this study, we collected thrips samples from 16 geographical locations throughout the country and determined the nucleotide sequences of the mitochondrial cytochrome c oxidase subunit 1 (mtCOI) gene in 207 thrips individuals. Phylogenetic analysis revealed ten genera (Thrips, Haplothrips, Megalothrips, Scirtothrips, Frankliniella, Dendrothripoides, Astrothrips, Microcephalothrips, Ayyaria, and Bathrips) and 19 species of thrips to inhabit Bangladesh. Among these, ten species had not been previously reported in Bangladesh. Intraspecific genetic variation was diverse for each species. Notably, Thrips palmi was the most genetically diverse species, containing 14 haplotypes. The Mantel test revealed no correlation between genetic and geographical distances. This study revealed that thrips species are expanding their host ranges and geographical distributions, which provides valuable insights into monitoring the diversity of and control strategies for these pests. Full article
(This article belongs to the Section Insect Systematics, Phylogeny and Evolution)
Show Figures

Figure 1

11 pages, 2003 KB  
Article
Barcoding (COI) Sea Cucumber Holothuria mammata Distribution Analysis: Adriatic Rare or Common Species?
by Maya Sertić Kovačević, Ana Baričević, Petar Kružić, Maja Maurić Maljković and Bojan Hamer
Genes 2023, 14(11), 2059; https://doi.org/10.3390/genes14112059 - 9 Nov 2023
Cited by 5 | Viewed by 2952
Abstract
The overexploitation of the western Pacific Ocean has expanded the sea cucumber fishery into new regions to supply the Asian market. In 2013, sea cucumbers were removed from the Croatian marine protected species list, and commercial fishery took place for a short period [...] Read more.
The overexploitation of the western Pacific Ocean has expanded the sea cucumber fishery into new regions to supply the Asian market. In 2013, sea cucumbers were removed from the Croatian marine protected species list, and commercial fishery took place for a short period (2017–2018) in the Eastern Adriatic Sea. However, holothuroid species are difficult to distinguish. Holothuria mammata is a species that has rarely been reported in this region and strongly resembles the common species Holothuria tubulosa. This is the first study to assess the genetic diversity of sea cucumbers in the Adriatic Sea using genetic barcoding of the mitochondrial gene cytochrome c oxidase subunit 1 (COI). Specimens for barcoding were collected from the northern and central Adriatic, along with a specimen that had been previously identified as H. sp. cf. mammata based on its morphological characteristics. While genetic analyses showed identified this specimen as H. tubulosa, 30% of the collected specimens were genetically identified as H. mammata. These results call into question the historically accepted sea cucumber assemblage in the Adriatic Sea, which regarded H. mammata as a rare species and generally disregarded its presence in large census studies. Such species distribution data are extremely important in developing and monitoring a sustainable fishery. Full article
(This article belongs to the Section Animal Genetics and Genomics)
Show Figures

Figure 1

16 pages, 2159 KB  
Article
Biology and Ecology of Delia planipalpis (Stein) (Diptera: Anthomyiidae), an Emerging Pest of Broccoli in Mexico
by Guadalupe Córdova-García, Laura Navarro-de-la-Fuente, Diana Pérez-Staples, Trevor Williams and Rodrigo Lasa
Insects 2023, 14(7), 659; https://doi.org/10.3390/insects14070659 - 24 Jul 2023
Cited by 4 | Viewed by 2863
Abstract
Delia planipalpis (Stein) (Diptera: Anthomyiidae) is a pest of crucifers, such as broccoli, radish, cauliflower, turnip and cabbage. It has been recently described in Mexico as a significant emerging pest of broccoli. Due the lack of knowledge of this pest, the present study [...] Read more.
Delia planipalpis (Stein) (Diptera: Anthomyiidae) is a pest of crucifers, such as broccoli, radish, cauliflower, turnip and cabbage. It has been recently described in Mexico as a significant emerging pest of broccoli. Due the lack of knowledge of this pest, the present study aimed to determine its life cycle, female sexual maturation, copulation, oviposition behavior and adult longevity. The identity of the fly in Mexico was confirmed genetically by sequencing the cytochrome oxidase subunit 1 gene (COI). The mean development time of D. planipalpis was 32–33 days on radish at 24 °C under laboratory conditions. Females became sexually mature 1–2 days after emergence, and the highest incidence of matings was recorded on the second day (60%). Under choice conditions, D. planipalpis females preferred to oviposit on radish plants, rather than broccoli plants, possibly due to the use of radish for rearing the laboratory colony. Oviposition and the mean number of eggs laid varied among the broccoli varieties, with the highest oviposition observed on the Tlaloc variety. Repeated attempts to rear the laboratory colony on broccoli plants failed. Radish-reared insects of both sexes lived longer when individualized in the adult stage (14.5–22.5 days) than when adult flies were maintained in groups (10–11 days). This study contributes to the understanding of D. planipalpis biology and provides information that can be used to establish future control strategies against this pest. Full article
(This article belongs to the Section Insect Physiology, Reproduction and Development)
Show Figures

Figure 1

12 pages, 2213 KB  
Communication
Mitochondrial DNA Corroborates the Genetic Variability of Clarias Catfishes (Siluriformes, Clariidae) from Cameroon
by Shantanu Kundu, Piyumi S. De Alwis, Jerome D. Binarao, Soo-Rin Lee, Ah Ran Kim, Fantong Zealous Gietbong, Myunggi Yi and Hyun-Woo Kim
Life 2023, 13(5), 1068; https://doi.org/10.3390/life13051068 - 22 Apr 2023
Cited by 3 | Viewed by 3900
Abstract
The airbreathing walking catfish (Clariidae: Clarias) comprises 32 species that are endemic to African freshwater systems. The species-level identification of this group is challenging due to their complex taxonomy and polymorphism. Prior to this study, the biological and ecological studies were restricted [...] Read more.
The airbreathing walking catfish (Clariidae: Clarias) comprises 32 species that are endemic to African freshwater systems. The species-level identification of this group is challenging due to their complex taxonomy and polymorphism. Prior to this study, the biological and ecological studies were restricted to a single species, Clarias gariepinus, resulting in a biased view of their genetic diversity in African waters. Here, we generated the 63-mitochondrial Cytochrome c oxidase subunit 1 (COI) gene sequences of Clarias camerunensis and Clarias gariepinus from the Nyong River in Cameroon. Both C. camerunensis and C. gariepinus species maintained adequate intra-species (2.7% and 2.31%) and inter-species (6.9% to 16.8% and 11.4% to 15.1%) genetic distances with other Clarias congeners distributed in African and Asian/Southeast Asian drainages. The mtCOI sequences revealed 13 and 20 unique haplotypes of C. camerunensis and C. gariepinus, respectively. The TCS networks revealed distinct haplotypes of C. camerunensis and shared haplotypes of C. gariepinus in African waters. The multiple species delimitation approaches (ABGD and PTP) revealed a total of 20 and 22 molecular operational taxonomic units (MOTUs), respectively. Among the two Clarias species examined, we found more than one MOTU in C. camerunensis, which is consistent with population structure and tree topology results. The phylogeny generated through Bayesian Inference analysis clearly separated C. camerunensis and C. gariepinus from other Clarias species with high posterior probability supports. The present study elucidates the occurrence of possible cryptic diversity and allopatric speciation of C. camerunensis in African drainages. Further, the present study confirms the reduced genetic diversity of C. gariepinus across its native and introduced range, which might have been induced by unscientific aquaculture practices. The study recommends a similar approach to the same and related species from different river basins to illuminate the true diversity of Clarias species in Africa and other countries. Full article
(This article belongs to the Special Issue Mitochondrial DNA Genetic Diversity)
Show Figures

Figure 1

22 pages, 7928 KB  
Article
Advancing DNA Barcoding to Elucidate Elasmobranch Biodiversity in Malaysian Waters
by Kar-Hoe Loh, Kean-Chong Lim, Amy Yee-Hui Then, Serena Adam, Amanda Jhu-Xhin Leung, Wenjia Hu, Chui Wei Bong, Aijun Wang, Ahemad Sade, Jamil Musel and Jianguo Du
Animals 2023, 13(6), 1002; https://doi.org/10.3390/ani13061002 - 9 Mar 2023
Cited by 12 | Viewed by 5973
Abstract
The data provided in this article are partial fragments of the Cytochrome c oxidase subunit 1 mitochondrial gene (CO1) sequences of 175 tissues sampled from sharks and batoids collected from Malaysian waters, from June 2015 to June 2022. The barcoding was done randomly [...] Read more.
The data provided in this article are partial fragments of the Cytochrome c oxidase subunit 1 mitochondrial gene (CO1) sequences of 175 tissues sampled from sharks and batoids collected from Malaysian waters, from June 2015 to June 2022. The barcoding was done randomly for six specimens from each species, so as to authenticate the code. We generated barcodes for 67 different species in 20 families and 11 orders. DNA was extracted from the tissue samples following the Chelex protocols and amplified by polymerase chain reaction (PCR) using the barcoding universal primers FishF2 and FishR2. A total of 654 base pairs (bp) of barcode CO1 gene from 175 samples were sequenced and analysed. The genetic sequences were blasted into the NCBI GenBank and Barcode of Life Data System (BOLD). A review of the blast search confirmed that there were 68 valid species of sharks and batoids that occurred in Malaysian waters. We provided the data of the COI gene mid-point rooting phylogenetic relation trees and analysed the genetic distances among infra-class and order, intra-species, inter-specific, inter-genus, inter-familiar, and inter-order. We confirmed the addition of Squalus edmundsi, Carcharhinus amboinensis, Alopias superciliosus, and Myliobatis hamlyni as new records for Malaysia. The establishment of a comprehensive CO1 database for sharks and batoids will help facilitate the rapid monitoring and assessment of elasmobranch fisheries using environmental DNA methods. Full article
(This article belongs to the Special Issue Sharks and Skates: Ecology, Distribution and Conservation)
Show Figures

Figure 1

11 pages, 1443 KB  
Article
Genetic Diversity of Jinshaia sinensis (Cypriniformes, Balitoridae) Distributed Upstream of the Yangtze River
by Yang Luo, Yufeng Zhang, Ruli Cheng, Qinghua Li, Yu Zhang, Yingwen Li and Yanjun Shen
Fishes 2023, 8(2), 75; https://doi.org/10.3390/fishes8020075 - 28 Jan 2023
Cited by 3 | Viewed by 2599
Abstract
The upper reaches of the Yangtze River (upper YR) are a biological zone with extremely rich fish diversity, especially endemic fish. However, long-term human interference, such as environmental pollution and cascade hydropower construction, has significantly changed the habitat of many fish and is [...] Read more.
The upper reaches of the Yangtze River (upper YR) are a biological zone with extremely rich fish diversity, especially endemic fish. However, long-term human interference, such as environmental pollution and cascade hydropower construction, has significantly changed the habitat of many fish and is threatening the number and genetic diversity of fish populations. Jinshaia sinensis is a typical small and endemic but rare fish that is found in the upper YR, and its genetic diversity and structure still need further study. To understand the current levels of genetic diversity in J. sinensis, we analyzed the genetic diversity, population history, genetic structure, etc., of three J. sinensis populations based on two mitochondrial genes (the cytochrome-c oxidase subunit I, COI, and cytochrome-b gene, Cytb) and two nuclear genes (recombination-activating protein 1, RAG1, and rhodopsin, RH). The genetic diversity analysis indicated that J. sinensis had high genetic diversity, with high haplotype diversity (h) and nucleotide diversity (Pi). Population pairwise FST analysis revealed a significant genetic divergence between the Lijiang and Luzhou populations for all genes and between the Panzhihua and Luzhou populations, except for the COI gene; however, analyses of molecular variance (AMOVA) showed no significant geographic genetic structure among populations, and gene flow analysis also indicated a certain degree of gene exchange among populations. Haplotype network structure analyses revealed low levels of shared haplotypes among populations. Neutrality test and mismatch distribution results indicated that only the Lijiang population had experienced obvious population expansion. Overall, these results indicate that J. sinensis is still a single evolutionarily significant unit, but when considering the threat of habitat disturbance to the population, it is still necessary to carry out long-term genetic monitoring on J. sinensis and on other endemic fishes with similar ecological habits in order to maintain the genetic diversity of fishes in the upper YR. Full article
Show Figures

Figure 1

13 pages, 710 KB  
Article
Genetic Characterization of the Poultry Red Mite (Dermanyssus gallinae) in Poland and a Comparison with European and Asian Isolates
by Sylwia Koziatek-Sadłowska and Rajmund Sokół
Pathogens 2022, 11(11), 1301; https://doi.org/10.3390/pathogens11111301 - 6 Nov 2022
Cited by 3 | Viewed by 2113
Abstract
(1) Background: The blood-feeding mite Dermanyssus gallinae (De Geer 1778) continues to attract wide interest from researchers and bird breeders. The aim of this study was to evaluate the genetic diversity of D. gallinae populations in five commercial laying hen farms in Poland [...] Read more.
(1) Background: The blood-feeding mite Dermanyssus gallinae (De Geer 1778) continues to attract wide interest from researchers and bird breeders. The aim of this study was to evaluate the genetic diversity of D. gallinae populations in five commercial laying hen farms in Poland and to determine their similarity with isolates from other countries. The study involved an analysis of a fragment of the cytochrome c oxidase subunit I gene (COI). A total of 38 isolates obtained from Polish farms and 338 sequences deposited in GenBank were analyzed. (2) Results: Haplotype No. 46 was dominant (90%) in Polish isolates and was homologous with the isolates from Great Britain, the Netherlands, Belgium, Japan, and South Korea. These results are indicative of high genetic homogeneity and common ancestry of the poultry red mite and point to a common source of infestation in the examined farms. (3) Conclusions: The genetic diversity of D. gallinae should be further studied to promote a better understanding of how this parasite is disseminated within and between countries. Full article
(This article belongs to the Special Issue Advances in Parasitic Diseases)
Show Figures

Figure 1

Back to TopTop