Sign in to use this feature.

Years

Between: -

Subjects

remove_circle_outline
remove_circle_outline
remove_circle_outline
remove_circle_outline
remove_circle_outline
remove_circle_outline

Journals

Article Types

Countries / Regions

Search Results (109)

Search Parameters:
Keywords = Crotalus

Order results
Result details
Results per page
Select all
Export citation of selected articles as:
14 pages, 576 KB  
Article
Cathelicidin-like Peptide for Resistant Acinetobacter baumannii Control
by Elizabete de Souza Cândido, Danieli Fernanda Buccini, Elizangela de Barros Miranda, Regina Meneses Gonçalves, Amanda Loren de Oliveira Brandão, Valentina Nieto-Marín, Ana Paula Ferreira Leal, Samilla Beatriz Rezende, Marlon Henrique Cardoso and Octavio Luiz Franco
Antibiotics 2026, 15(1), 77; https://doi.org/10.3390/antibiotics15010077 - 12 Jan 2026
Abstract
The growing global threat of antimicrobial resistance (AMR), particularly in cutaneous wound infections, represents a significant clinical and economic challenge. Biofilm formation by multidrug-resistant pathogens, such as Acinetobacter baumannii, often complicates healing and leads to therapeutic failure. Antimicrobial peptides (AMPs) are a [...] Read more.
The growing global threat of antimicrobial resistance (AMR), particularly in cutaneous wound infections, represents a significant clinical and economic challenge. Biofilm formation by multidrug-resistant pathogens, such as Acinetobacter baumannii, often complicates healing and leads to therapeutic failure. Antimicrobial peptides (AMPs) are a promising alternative to conventional antibiotics due to their potent membrane-disrupting mechanism of action and lower propensity to induce resistance. Background/Objectives: This study aimed to evaluate the antibacterial, antibiofilm, and in vivo efficacy of four snake venom-derived cathelicidin-like peptides—Btn (15-34) and BotrAMP14 from Bothrops atrox, and Ctn (15-34) and CrotAMP14 from Crotalus durissus—against multidrug-resistant A. baumannii, Escherichia coli, and Pseudomonas aeruginosa clinical isolates from skin infections, with emphasis on A. baumannii, a WHO priority pathogen. Methods: Minimal Inhibitory Concentration (MIC), Minimal Bactericidal Concentration (MBC), and Minimal Biofilm Inhibitory Concentration (MBIC) were determined against A. baumannii, Escherichia coli, and Pseudomonas aeruginosa. Time-kill kinetics, hemolytic activity, and cytotoxicity assays were performed. A murine skin wound infection model was established to evaluate in vivo antibacterial efficacy and safety. Results: MIC/MBC values ranged from 0.78 to 25 µM against planktonic cells. In comparison, MBIC ranged from 1.56 to 12.5 µM against biofilms. BotrAMP14 eradicated A. baumannii within 4 min, while CrotAMP14 achieved bactericidal action in 20 min at 1.56 µM. Both peptides exhibited no hemolytic activity up to 128 µM and low cytotoxicity (IC50 > 128 µM). In vivo, BotrAMP14 and CrotAMP14 demonstrated significant antibacterial activity at 24 h and 48 h post-infection, respectively, surpassing that of meropenem. Conclusions: These findings suggest that BotrAMP14 and CrotAMP14 are promising topical antimicrobial agents for managing multidrug-resistant skin infections and may help address the urgent need for alternative therapies against antibiotic-resistant pathogens. Full article
Show Figures

Graphical abstract

23 pages, 6702 KB  
Article
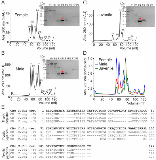
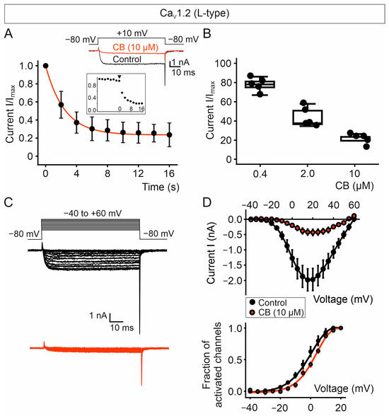
Crotoxin B from the South American Rattlesnake Crotalus vegrandis Blocks Voltage-Gated Calcium Channels Independent of Its Intrinsic Catalytic Activity
by Markus Eicheldinger, Erick Miranda-Laferte, Francisco Castilla, Nadine Jordan, Beatrix Santiago-Schübel and Patricia Hidalgo
Toxins 2026, 18(1), 36; https://doi.org/10.3390/toxins18010036 - 10 Jan 2026
Viewed by 49
Abstract
Neurotoxicity following South American Crotalus rattlesnake bite is primarily caused by crotoxin, the most abundant component in their venom. Despite the central role of voltage-gated calcium channels (CaV) in neurotransmission, direct targetability by crotoxin has been poorly explored. Crotoxin is a [...] Read more.
Neurotoxicity following South American Crotalus rattlesnake bite is primarily caused by crotoxin, the most abundant component in their venom. Despite the central role of voltage-gated calcium channels (CaV) in neurotransmission, direct targetability by crotoxin has been poorly explored. Crotoxin is a non-covalent heterodimer formed by an acidic subunit (CA) and a basic toxic phospholipase A2 subunit (CB). Here, we chromatographically isolated the CB subunit from Crotalus vegrandis and studied its effect on CaV heterologously expressed in tsA201 cells using the whole-cell patch-clamp technique. Mass spectrometry analysis identified a protein that matched with 97% sequence coverage the CBc isoform from Crotalus durissus terrificus. Isolated CB exhibited moderate phospholipase activity that was not correlated to its cytotoxic effect on cultured tsA201 cells. Using Ba2+ as a charge carrier to prevent the enzymatic activity, we found that CB inhibited currents mediated by the N-type CaV2.2 and CaV1.2 L-type calcium channels, in a dose–dependent manner, with higher potency for the latter, and negligible changes in the voltage dependence of channel activation. Our results reveal a novel phospholipase-independent biological activity and a molecular target of CB providing new insights into the pathophysiology of Crotalus snakebite envenoming with potential clinical therapeutic implications. Full article
Show Figures

Figure 1

16 pages, 2931 KB  
Article
Oral Nano-Delivery of Crotoxin Modulates Experimental Ulcerative Colitis in a Mouse Model of Maximum Acute Inflammatory Response
by Raquel Guedes de Oliveira Brito, Fernanda Narangeira de Araujo Neves, Larissa Ferreira de Almeida, Bruna Cristina Favoretto, Wafa Hanna Koury Cabrera, Nancy Starobinas, Jamile Macedo Garcia, Natália Coelho Couto de Azevedo Fernandes, José Luiz de Souza Lopes, Marcia Carvalho de Abreu Fantini, Pedro Leonidas Oseliero Filho, Olga Martinez Ibañez, Osvaldo Augusto Sant’Anna, Solange Massa and Orlando Garcia Ribeiro
Int. J. Mol. Sci. 2026, 27(1), 185; https://doi.org/10.3390/ijms27010185 - 24 Dec 2025
Viewed by 195
Abstract
The incorporation of drugs into nanostructured silica has proven to be an effective strategy for delaying drug release, protecting against enzymatic degradation, and enhancing therapeutic efficacy. Specifically, crotoxin, a component derived from the venom of Crotalus durissus terrificus, exhibits notable analgesic and [...] Read more.
The incorporation of drugs into nanostructured silica has proven to be an effective strategy for delaying drug release, protecting against enzymatic degradation, and enhancing therapeutic efficacy. Specifically, crotoxin, a component derived from the venom of Crotalus durissus terrificus, exhibits notable analgesic and immunomodulatory properties. Previous studies have demonstrated that encapsulating crotoxin within SBA-15 nanostructured mesoporous silica not only reduces its toxicity and enhances its analgesic effects but also enables effective oral administration. Given its promising efficacy and the expanding interest in its application across various experimental models and potential therapeutic uses, this study aimed to conduct a detailed analysis of the physicochemical properties of crotoxin when incorporated into SBA-15 silica. Following characterization, the crotoxin–SBA-15 complex was orally administered to mice in an experimental model of ulcerative colitis (UC). The most widely adopted experimental model for studying UC involves the administration of dextran sodium sulfate (DSS) in drinking water to induce colonic inflammation in susceptible animals. In this study, we hypothesized that crotoxin incorporated into ordered mesoporous silica (SBA-15) could modulate DSS-induced UC. Crotoxin was successfully incorporated into SBA-15 and administered orally, as its physicochemical properties supported this route of delivery. Mice received the crotoxin–SBA-15 complex either at the onset of UC induction or on days 1 and 4 after DSS exposure. Seven days after the start of DSS administration, we observed a substantial reduction (approximately 50%) in Disease Activity Index (DAI) scores, accompanied by marked improvements in the histopathological features of the colon. These findings indicate for the first time that crotoxin incorporated into SBA-15 exhibits significant therapeutic potential in the treatment of experimentally induced ulcerative colitis. Full article
Show Figures

Figure 1

17 pages, 1831 KB  
Review
Snake Venom PLA2 as Anticoagulant Agents: Role of Crotoxin, from Crotalus durissus Rattlesnake, in Hemostasis
by Lisele Maria Brasileiro-Martins, Greene Dias Marques, Jéssica Burlamaque Maciel, Márcia Neiva, Thaís Pinto Nascimento, David Jose Estrada Reyes, Alessandro Júnio Campelo Feitosa, Sofia Angiole-Cavalcante, Priscila Ferreira de Aquino, Jacqueline de Almeida Gonçalves Sachett, Wuelton Marcelo Monteiro and Marco Aurélio Sartim
Toxins 2025, 17(12), 583; https://doi.org/10.3390/toxins17120583 - 5 Dec 2025
Viewed by 510
Abstract
Snake venoms are rich sources of bioactive molecules that modulate hemostasis and, among these, anticoagulant snake venom phospholipases A2 (sPLA2) are found in a range of snake venoms. Crotoxin (CTX), from the Crotalus durissus rattlesnake, is a heterodimeric PLA2 [...] Read more.
Snake venoms are rich sources of bioactive molecules that modulate hemostasis and, among these, anticoagulant snake venom phospholipases A2 (sPLA2) are found in a range of snake venoms. Crotoxin (CTX), from the Crotalus durissus rattlesnake, is a heterodimeric PLA2 complex, and literature has reported its mechanisms in anticoagulant activity. The present review revisits the biological roles of anticoagulant sPLA2 and critically examines evidence on CTX in hemostatic regulation, aiming to clarify its mechanisms and therapeutic promise. CTX exerts anticoagulant activity via enzymatic hydrolysis of procoagulant phospholipids and direct interaction with coagulation factors, disrupting key complex assembly. It also counteracts inflammation-induced coagulation by modulating leukocyte- and endothelial-derived mediators, restoring balance among anticoagulant, procoagulant, and fibrinolytic pathways. Effects on platelet function appear comparatively modest, ranging from less potent pro-aggregatory activity to negligible aggregation. The dual anticoagulant and anti-inflammatory properties of CTX highlight its potential as a model for novel antithrombotic agents in hypercoagulable and inflammation-driven disorders, despite toxicological concerns that necessitate cautious pharmacological exploration. Full article
(This article belongs to the Special Issue Venoms and Drugs)
Show Figures

Figure 1

18 pages, 5407 KB  
Article
Differential Effects of Marimastat and Prinomastat on the Metalloprotease Activity of Various Snake Venoms
by Mahtab Khatibi, José R. Almeida, Soheil Gilabadi, David Ramírez, Paulina Valenzuela-Hormazábal, Ketan Patel and Sakthivel Vaiyapuri
Toxins 2025, 17(12), 571; https://doi.org/10.3390/toxins17120571 - 26 Nov 2025
Viewed by 988
Abstract
Snakebite envenoming is a neglected tropical disease, responsible for approximately 140,000 deaths globally each year. Vipers and elapid snakes represent the most significant snake families in medical contexts, exhibiting a variety of venom components and clinical effects in bite victims. Metalloproteases, a primary [...] Read more.
Snakebite envenoming is a neglected tropical disease, responsible for approximately 140,000 deaths globally each year. Vipers and elapid snakes represent the most significant snake families in medical contexts, exhibiting a variety of venom components and clinical effects in bite victims. Metalloproteases, a primary component of venoms, are mainly accountable for haemotoxic and myotoxic effects. Although predominantly found in viper venoms, these enzymes are also present in varying levels in elapid snake venoms. Marimastat and prinomastat are matrix metalloprotease inhibitors initially developed as cancer therapies. Recently, extensive research has focused on these inhibitors to neutralise venom metalloproteases. However, their effects on different viper and elapid snake venoms remain unclear. Here, we report the sensitivity of seven elapid venoms (specifically, cobras) and 12 viper venoms to marimastat and prinomastat, utilising selective in vitro experiments and molecular docking analyses performed using representative metalloprotease (VAP2, a viper metalloprotease from the venom of Crotalus atrox and an elapid metalloprotease from the venom of Naja atra) structures. Both compounds inhibited the metalloprotease, fibrinogenolytic, and caseinolytic activities of most viper venoms. While prinomastat displayed prominent inhibitory effects on cobra venoms in these assays, marimastat demonstrated limited inhibitory effects on these venoms. These findings illustrate the role of matrix metalloprotease inhibitors in modulating metalloprotease activities across a range of viper and cobra venoms. Collectively, this study establishes the differential effects of marimastat and prinomastat on various levels of metalloproteases present in viper and elapid venoms. This will enhance understanding of the abundance of metalloproteases in snake venoms and their sensitivity to different matrix metalloprotease inhibitors. Full article
(This article belongs to the Special Issue Biochemistry, Pathology and Applications of Venoms)
Show Figures

Figure 1

21 pages, 3069 KB  
Article
Chitosan-graft-poly(N-vinylcaprolactam) Nanoparticles Containing Crotalus atrox Snake Venom: Biological and Physicochemical Characterization
by Serena Sophia Rudy, Jorge Jimenez-Canale, Jose A. Sarabia-Sainz, Ana María Guzmán Partida, Alexel J. Burgara-Estrella, Erika Silva-Campa, Aracely Angulo Molina, Marcelino Montiel-Herrera, Nelly Flores-Ramírez, Paul Zavala-Rivera and Daniel Fernández-Quiroz
Nanomaterials 2025, 15(19), 1538; https://doi.org/10.3390/nano15191538 - 9 Oct 2025
Viewed by 833
Abstract
The development of snake venom-loaded nanobiosystems based on smart biopolymers represents a promising therapeutic approach in several biomedical research fields. Specifically, the western diamondback rattlesnake (Crotalus atrox) contains various bioactive peptides and proteins with reported antitumor activity. This research aimed to [...] Read more.
The development of snake venom-loaded nanobiosystems based on smart biopolymers represents a promising therapeutic approach in several biomedical research fields. Specifically, the western diamondback rattlesnake (Crotalus atrox) contains various bioactive peptides and proteins with reported antitumor activity. This research aimed to establish a simplistic, facile and straightforward protocol for preparing chitosan-g-poly(N-vinylcaprolactam) nanoparticles containing C. atrox venom for potential use as a therapeutic nanocarrier against breast carcinoma cell lines. Herein, the physicochemical properties of venom-loaded nanoparticles were evaluated by FTIR, DLS, and SDS-PAGE. Also, the biological properties of both C. atrox venom and Cs-Venom NPs such as hemagglutination and hemolysis activity were evaluated in vitro. Finally, we evaluated their cytotoxic activity against two breast carcinoma cell lines (T-47D and MDA-MB-231). The most suitable formulation exhibited a hydrodynamic size of 222 nm, a ζ-potential of 42.0 mV and an encapsulation efficiency of 88.6%. C. atrox venom exhibited hemagglutination at concentrations >15 µg/mL but, no hemagglutination or hemolysis was observed for the CS-Venom NPs. Lastly, the IC50 of Cs-Venom NPs was determined for the T-47D and MDA-MB-231 cell lines, at 61.7 and 59.0 µg/mL, respectively. Thus, Cs-Venom NPs exhibit promising properties that can be considered a feasible alternative for developing controlled-release therapeutic systems. Full article
(This article belongs to the Special Issue Fabrication and Application of Polymer-Based Nanomaterials)
Show Figures

Graphical abstract

21 pages, 1250 KB  
Review
Snakebites in the Central American Region: More Government Attention Required
by Eduardo Alberto Fernandez and Ivan Santiago Fernandez Funez
Trop. Med. Infect. Dis. 2025, 10(8), 225; https://doi.org/10.3390/tropicalmed10080225 - 12 Aug 2025
Viewed by 3314
Abstract
A review was conducted on snakebites in Central America. Information was extracted using the databases of PubMed, SciELO, and LILACS. Information included retrospective studies, case reports, and case series; in this way, valuable information was retrieved from limited sources. The identified studies comprised [...] Read more.
A review was conducted on snakebites in Central America. Information was extracted using the databases of PubMed, SciELO, and LILACS. Information included retrospective studies, case reports, and case series; in this way, valuable information was retrieved from limited sources. The identified studies comprised those discussing envenoming snakebites. Several species were identified, but three of them had major epidemiological features impacting envenoming by snakebites: Bothrops asper, Crotalus simus, and Micrurus sp. Adolescents and young adult males living in rural areas and engaged in agricultural activities were identified as the main victims of snakebites by clinical records. Symptoms of local damage in the bite sites included edema and skin and muscle necrosis. In addition, the cardiovascular system was affected, with symptoms like hypotension, bleeding, and coagulation disorders. Neurotoxicity causing sensitivity and motricity problems was also reported. For El Salvador, accidents caused by Crotalus simus and Micrurus spp. were given more attention due to their greater relevance. The role of Bothrops species was more relevant in the envenoming reported by other countries. Treatment was found to be provided based on antivenoms produced in Costa Rica, and the recovery of the patients depended on the time elapsed between the accident and the initial treatment in the healthcare system. Full article
(This article belongs to the Special Issue Recent Advances in Snakebite Envenoming Research)
Show Figures

Figure 1

18 pages, 4533 KB  
Article
Formyl Peptide Receptors 1 and 2: Essential for Immunomodulation of Crotoxin in Human Macrophages, Unrelated to Cellular Entry
by Luciana de Araújo Pimenta, Ellen Emi Kato, Ana Claudia Martins Sobral, Evandro Luiz Duarte, Maria Teresa Moura Lamy, Kerly Fernanda Mesquita Pasqualoto and Sandra Coccuzzo Sampaio
Cells 2025, 14(15), 1159; https://doi.org/10.3390/cells14151159 - 26 Jul 2025
Viewed by 1136
Abstract
Crotoxin (CTX), the main toxin in Crotalus durissus terrificus venom, is a heterodimeric complex known for its antitumoral, anti-inflammatory, and immunomodulatory properties. In macrophages, CTX stimulates energy metabolism, pro-inflammatory cytokines, superoxide production, and lipoxin A4 secretion while inhibiting macrophage spreading and phagocytosis. [...] Read more.
Crotoxin (CTX), the main toxin in Crotalus durissus terrificus venom, is a heterodimeric complex known for its antitumoral, anti-inflammatory, and immunomodulatory properties. In macrophages, CTX stimulates energy metabolism, pro-inflammatory cytokines, superoxide production, and lipoxin A4 secretion while inhibiting macrophage spreading and phagocytosis. These effects are completely blocked by Boc-2, a selective formyl peptide receptors (FPRs) antagonist. Despite the correlation between FPRs and CTX-mediated effects, their involvement in mediating CTX entry into macrophages remains unclear. This study aimed to investigate the involvement of FPRs in CTX entry into monocytes and macrophages. For this, THP-1 cells were silenced for FPRs or treated with Boc-2. Results demonstrated that FPR-related signaling pathways, which influence macrophage functions such as ROS release, phagocytosis, and spreading, were reduced in FPR-silenced cells. However, even in the absence of FPRs, CTX was efficiently internalized by macrophages. These findings suggest that FPRs are essential for the immunomodulatory effects of CTX, but are not involved in CTX internalization. Full article
(This article belongs to the Special Issue Study on Immune Activity of Natural Products)
Show Figures

Figure 1

15 pages, 4132 KB  
Article
Crotoxin-Loaded Silica Nanoparticles: A Nanovenom Approach
by Florencia Silvina Conti, Exequiel Giorgi, Laura Montaldo, Juan Pablo Rodríguez, Mauricio Cesar De Marzi and Federico Gastón Baudou
Pharmaceutics 2025, 17(7), 879; https://doi.org/10.3390/pharmaceutics17070879 - 4 Jul 2025
Viewed by 869
Abstract
Background: Ophidism is a globally neglected health problem. In Argentina, Crotalus durissus terrificus (C.d.t., South American rattlesnake) is one of the species of greatest medical importance since its venom contains mainly crotoxin (CTX), a potent enzyme–toxin with PLA2 activity, [...] Read more.
Background: Ophidism is a globally neglected health problem. In Argentina, Crotalus durissus terrificus (C.d.t., South American rattlesnake) is one of the species of greatest medical importance since its venom contains mainly crotoxin (CTX), a potent enzyme–toxin with PLA2 activity, which is responsible for its high lethality. Objective: In this work, we aimed to generate nanovenoms (NVs), complexes formed by CTX adsorbed onto 150 nm silica nanoparticles (SiNPs), and to study their physicochemical, biological, and immunomodulatory activities for potential use as adjuvants (ADJs) in antivenom (AV) production. Methods: CTX was isolated and corroborated by SDS-PAGE. Then, CTX was adsorbed on the synthetized Stöber SiNPs’ surfaces, forming a monolayer and retaining its biological activity (as observed by the MTT cell proliferation assay using the THP-1 cell line). Results: Immunomodulatory activity revealed a high pro-inflammatory (IL-1β) response induced by SiNPs followed by NVs. In the case of the anti-inflammatory response, NVs presented significant differences for TGF-β only after cell activation with LPS. No significant differences were observed in IL-10 levels. Conclusions: Thus, these results suggest that NVs together with SiNPs could increase immunogenicity and enhance immune response, turning them into potential tools for the generation of new antivenoms. Full article
(This article belongs to the Special Issue Delivery System for Biomacromolecule Drugs: Design and Application)
Show Figures

Figure 1

17 pages, 1736 KB  
Article
Electrical Cell Impedance Sensing (ECIS): Feasibility of a Novel In Vitro Approach to Studying Venom Toxicity and Potential Therapeutics
by Abhinandan Choudhury, Kaitlin Linne, Tommaso C. Bulfone, Tanvir Hossain, Abu Ali Ibn Sina, Philip L. Bickler, Bryan G. Fry and Matthew R. Lewin
Toxins 2025, 17(4), 193; https://doi.org/10.3390/toxins17040193 - 11 Apr 2025
Cited by 2 | Viewed by 2577
Abstract
Snakebite envenoming is often discussed in terms of lethality and limb loss, but local tissue injury and coagulotoxic effects of venom are significantly more common acute manifestations of snakebite envenoming (SBE). Local tissue injury and the hemorrhagic and coagulotoxic effects of venom are [...] Read more.
Snakebite envenoming is often discussed in terms of lethality and limb loss, but local tissue injury and coagulotoxic effects of venom are significantly more common acute manifestations of snakebite envenoming (SBE). Local tissue injury and the hemorrhagic and coagulotoxic effects of venom are challenging to study in live animals and can be ethically fraught due to animal welfare concerns such that attention to the 3Rs of animal welfare motivates the development of in vitro techniques in this arena. Herein, we tested the use of a wound-healing study technique known as Electric Cell-Substrate Impedance Sensing (ECIS) to assess populations of cultured cells exposed to venom with or without sPLA2 and/or metalloprotease inhibitors (varespladib and marimastat, respectively). For comparison, the StarMax coagulation analyzer for coagulotoxicity was further used to evaluate the venoms and the neutralizing capabilities of the abovementioned direct toxin inhibitors (DTIs) against the same venoms examined using ECIS. Three viper and three elapid venoms that were examined for their effects on H1975 cells were Agkistrodon contortrix (Eastern Copperhead), Crotalus helleri (Southern Pacific Rattlesnake), and Vipera ammodytes (Horned Viper) and Naja atra (Chinese Cobra), Naja mossambica (Mozambique Spitting Cobra), and Naja nigricollis (Black-necked Spitting Cobra), respectively. The combination of cellular and coagulation techniques appears to usefully discriminate the in vitro capabilities and limitations of specific inhibitors to inhibit specific venom effects. This study suggests that ECIS with or without concomitant coagulation testing is a feasible method to generate reproducible, meaningful preclinical data and could be used with any type of cell line. Importantly, this approach is both quantitative and has the potential of reducing animal use and suffering during the evaluation of potential therapeutics. To further evaluate the potential of this method, rescue studies should be performed. Full article
(This article belongs to the Special Issue Venoms and Drugs)
Show Figures

Figure 1

18 pages, 3279 KB  
Review
Rattlesnake Roundup: Point-of-Care Thrombelastographic Methods Define the Molecular Impacts on Coagulation of Crotalus Venom Toxins In Vitro and In Vivo
by Vance G. Nielsen
Toxins 2025, 17(2), 87; https://doi.org/10.3390/toxins17020087 - 13 Feb 2025
Cited by 1 | Viewed by 1647
Abstract
A malalignment between rattlesnake-envenomed patients’ degree of compromised coagulation and the data generated by standard hematological determinations generated with blood samples anticoagulated with calcium (Ca) chelating agents is almost certain. Many rattlesnake venom toxins are Ca-independent toxins that likely continue to damage plasmatic [...] Read more.
A malalignment between rattlesnake-envenomed patients’ degree of compromised coagulation and the data generated by standard hematological determinations generated with blood samples anticoagulated with calcium (Ca) chelating agents is almost certain. Many rattlesnake venom toxins are Ca-independent toxins that likely continue to damage plasmatic and cellular components of coagulation in blood samples (anticoagulated with Ca chelation) during transportation from the emergency department to the clinical laboratory. The most straightforward approach to abrogate this patient–laboratory malalignment is to reduce “needle to activation time”—the time from blood collection to commencement of laboratory analysis—with utilization of point-of-care (POC) technology such as thrombelastography. The workflow and history of standard and POC approaches to hematological assessment is reviewed. Further, using a preclinical model of envenomation with four different rattlesnake venoms, the remarkably diverse damage to coagulation revealed with POC thrombelastography is presented. It is anticipated that future investigation and potential changes in clinical monitoring practices with POC methods of hematological assessment will improve the management of envenomed patients and assist in precision care. Full article
(This article belongs to the Special Issue Toxins: From the Wild to the Lab)
Show Figures

Figure 1

19 pages, 8548 KB  
Article
Soluble Activin Receptor Type IIB Improves Muscle Regeneration Following Crotalus atrox Venom-Induced Damage
by Medha Sonavane, Ali Alqallaf, Robert D. Mitchell, José R. Almeida, Soheil Gilabadi, Nicholas J. Richards, Sodiq Adeyemi, Jarred Williams, Olli Ritvos, Sakthivel Vaiyapuri and Ketan Patel
Toxins 2025, 17(2), 59; https://doi.org/10.3390/toxins17020059 - 28 Jan 2025
Viewed by 2431
Abstract
Viper bite envenoming often results in prominent skeletal muscle damage. According to our previous studies, the prolonged presence of Crotalus atrox venom toxins induced extensive muscle damage, which mimicked the outcome of chronic muscle damage often seen in human muscular dystrophies. In the [...] Read more.
Viper bite envenoming often results in prominent skeletal muscle damage. According to our previous studies, the prolonged presence of Crotalus atrox venom toxins induced extensive muscle damage, which mimicked the outcome of chronic muscle damage often seen in human muscular dystrophies. In the case of chronic muscle damage, two critical processes occur: muscle regeneration is impaired, and fibrosis develops. Myostatin/activin signalling is a key regulator of both of these processes. Myostatin and its closely related molecules, in particular activin, inhibit the proliferation and differentiation of myocytes while promoting proliferation of fibroblasts and expression of extracellular matrix proteins. Thus, attenuating myostatin/activin signalling offers an attractive means of promoting muscle development while decreasing fibrosis. Hence, we have used the soluble activin receptor type IIb, which acts as a ligand trap for both myostatin and activin, to dampen signalling and assessed whether this intervention could alter the pathological trajectory of C. atrox venom-induced muscle damage in mice. We report that the soluble activin receptor type IIb treatment increased the size of regenerating fibres while reducing the level of fibrotic tissues in venom-damaged muscle. Full article
(This article belongs to the Section Animal Venoms)
Show Figures

Figure 1

12 pages, 3547 KB  
Article
Single-Chain Variable Fragments: Targeting Snake Venom Phospholipase A2 and Serine Protease
by Ying Jia, Ariane Garcia and Elizabeth Reyes
Toxins 2025, 17(2), 55; https://doi.org/10.3390/toxins17020055 - 24 Jan 2025
Viewed by 2111
Abstract
Snakebite is a critical global public health issue, causing substantial mortality and morbidity, particularly in tropical and subtropical regions. The development of innovative antivenoms targeting snake venom toxins is therefore of paramount importance. In this study, we adopted an epitope-directed approach to design [...] Read more.
Snakebite is a critical global public health issue, causing substantial mortality and morbidity, particularly in tropical and subtropical regions. The development of innovative antivenoms targeting snake venom toxins is therefore of paramount importance. In this study, we adopted an epitope-directed approach to design three degenerate 15-mer peptides based on amino acid sequence alignments of snake venom phospholipase A2s (PLA2s) and snake venom serine proteases (SVSPs) from snake (Crotalus atrox). By leveraging their immunogenic and inhibitory profiles, these peptides were specifically designed to target the Asp49 and Lys49 variants of PLA2 and SVSP toxins. Groups of five mice were immunized with each peptide, and IgG mRNA was subsequently extracted from peripheral blood mononuclear cells (PBMCs) and spleen lymphocytes of the top three responders. The extracted mRNA was reverse-transcribed into complementary DNA (cDNA), and the variable regions of the IgG heavy and kappa chains were amplified using polymerase chain reaction (PCR). These amplified regions were then linked with a 66-nucleotide spacer to construct single-chain variable fragments (scFvs). Sequence analysis of 48 randomly selected plasmids from each PLA2 and SVSP scFv library revealed that over 80% contained scFv sequences with notable diversity observed in the complementarity-determining regions (CDRs), particularly CDR3. Enzyme-linked immunosorbent assay (ELISA) results demonstrated that the SP peptide elicited a broader immune response in mice compared to the Asp49 peptide, implying the strong immunogenicity of the SP peptide. These scFvs represent a promising foundation for the development of recombinant human monoclonal antibodies targeting snake PLA2 and SVSP toxins, providing a potential therapeutic strategy for the treatment of snakebites. Full article
(This article belongs to the Section Animal Venoms)
Show Figures

Figure 1

23 pages, 3793 KB  
Article
Comparative Analysis of the Enzymatic, Coagulant, and Neuromuscular Activities of Two Variants of Crotalus durissus ruruima Venom and Antivenom Efficacy
by Poliana J. Demico, Isabele N. Oliveira, Vitória S. Proença-Hirata, Samuel R. Dias, Hugo A. Ghirotti, Elisangela O. Silva, Inês C. Giometti, Francis L. Pacagnelli, Kristian A. Torres-Bonilla, Stephen Hyslop, Nathália C. Galizio, Karen de Morais-Zani, Manuela B. Pucca, Anderson M. Rocha, Jéssica B. Maciel, Marco A. Sartim, Wuelton M. Monteiro and Rafael S. Floriano
Pharmaceuticals 2025, 18(1), 54; https://doi.org/10.3390/ph18010054 - 6 Jan 2025
Cited by 3 | Viewed by 4045
Abstract
Background: We compared the enzymatic, coagulant, and neuromuscular activities of two variants (yellow—CDRy and white—CDRw) of Crotalus durissus ruruima venom with a sample of C. d. terrificus (CDT) venom and examined their neutralization by antivenom against CDT venom. Methods: The venoms were screened [...] Read more.
Background: We compared the enzymatic, coagulant, and neuromuscular activities of two variants (yellow—CDRy and white—CDRw) of Crotalus durissus ruruima venom with a sample of C. d. terrificus (CDT) venom and examined their neutralization by antivenom against CDT venom. Methods: The venoms were screened for enzymatic and coagulant activities using standard assays, and electrophoretic profiles were compared by SDS-PAGE. Neutralization was assessed by preincubating venoms with crotalic antivenom and assaying the residual activity. Results: SDS-PAGE showed that the venoms had similar electrophoretic profiles, with the main bands being phospholipase A2 (PLA2), serine proteinases, L-amino acid oxidase (LAAO), and phosphodiesterase. CDRy venom had the highest proteolytic and LAAO activities, CDRw venom had greater PLA2 and esterolytic activities at the highest quantity tested, and CDT had greater PLA2 activity than CDRy. CDRw and CDT venoms had similar proteolytic and LAAO activities, and CDRy and CDT venoms had comparable esterolytic activity. None of the venoms altered the prothrombin time (PT), but all of them decreased the activated partial thromboplastin time (aPPT); this activity was neutralized by antivenom. The minimum coagulant dose potency was CDRw >> CDRy > CDT. All venoms had thrombin-like activity that was attenuated by antivenom. CDRy and CDRw venoms showed α-fibrinogenolytic activity. All venoms partially cleaved the β-chain. CDRy and CDT venoms caused neuromuscular facilitation (enhanced muscle contractions) followed by complete blockade, whereas CDRw venom caused only blockade. Antivenom neutralized the neuromuscular activity to varying degrees. Conclusions: These findings indicate that while CDR and CDT venoms share similarities, they also differ in some enzymatic and biological activities and in neutralization by antivenom. Some of these differences could influence the clinical manifestations of envenomation by C. d. ruruima and their neutralization by the currently used therapeutic antivenom. Full article
(This article belongs to the Special Issue Neuromuscular Disorders: Current Gene and Cell Therapeutic Approaches)
Show Figures

Figure 1

26 pages, 9443 KB  
Article
Indian Medicinal Plant-Derived Phytochemicals as Potential Antidotes for Snakebite: A Pharmacoinformatic Study of Atrolysin Inhibitors
by Deva Asirvatham Ravi, Du Hyeon Hwang, Ramachandran Loganathan Mohan Prakash, Changkeun Kang and Euikyung Kim
Int. J. Mol. Sci. 2024, 25(23), 12675; https://doi.org/10.3390/ijms252312675 - 26 Nov 2024
Cited by 3 | Viewed by 2145
Abstract
Snakebite envenoming is a significant health threat, particularly in tropical regions, causing substantial morbidity and mortality. Traditional treatments, including antivenom therapy, have limitations and associated risks. This research aims to discover novel phytochemical antidotes for snakebites, specifically targeting the western diamondback rattlesnake ( [...] Read more.
Snakebite envenoming is a significant health threat, particularly in tropical regions, causing substantial morbidity and mortality. Traditional treatments, including antivenom therapy, have limitations and associated risks. This research aims to discover novel phytochemical antidotes for snakebites, specifically targeting the western diamondback rattlesnake (Crotalus atrox) venom metalloproteinase Atrolysin. Utilizing pharmacoinformatic techniques such as molecular docking, high-throughput ligand screening, pharmacophore mapping, pharmacokinetic profiling, and molecular dynamics (MD) simulations, we analyzed phytochemicals from the Indian Medicinal Plants, Phytochemistry And Therapeutics (IMPPAT) database alongside well-known nine metalloproteinase inhibitors from the PubChem database. From an initial set of 17,967 compounds, 4708 unique compounds were identified for further study. These compounds were evaluated based on drug likeness, molecular descriptors, ADME properties, and toxicity profiles. Binding site predictions and molecular docking identified key interacting residues and binding energies, highlighting several promising compounds. Density functional theory (DFT) analysis provided insights into these compounds’ electronic properties and stability. MD simulations assessed the dynamic stability of protein-ligand complexes using parameters such as RMSD, RMSF, the radius of gyration, and hydrogen bond interactions. This study identified top candidates, including CID5291, IMPHY001495, IMPHY014737, IMPHY008983, IMPHY008176, and IMPHY003833, based on their favorable binding energies, interaction forces, and structural stability. These findings suggest that the selected phytochemicals have the potential to serve as effective alternatives to traditional antivenom treatments, offering a promising avenue for further research and development in snakebite management. Full article
Show Figures

Figure 1

Back to TopTop