Sign in to use this feature.

Years

Between: -

Subjects

remove_circle_outline
remove_circle_outline
remove_circle_outline
remove_circle_outline
remove_circle_outline
remove_circle_outline
remove_circle_outline
remove_circle_outline
remove_circle_outline

Journals

Article Types

Countries / Regions

Search Results (19)

Search Parameters:
Keywords = Clark distance

Order results
Result details
Results per page
Select all
Export citation of selected articles as:
29 pages, 2968 KB  
Article
Sustainability and Algorithmic Comparison of Segmented PVRP for Healthcare Waste Collection: A Brazilian Case Study
by Micaela Ines Castillo Ulloa, Diego Alexis Ramos Huarachi, Vinicius Moretti, Cleiton Hluszko, Fabio Neves Puglieri, Thalita Monteiro Obal and Antonio Carlos de Francisco
Sustainability 2025, 17(19), 8536; https://doi.org/10.3390/su17198536 - 23 Sep 2025
Viewed by 101
Abstract
The safe and sustainable management of healthcare waste (HCW) is essential for minimizing environmental impacts and protecting public health, particularly in developing countries with limited logistical infrastructure. Despite the growing adoption of routing optimization in HCW logistics, few studies integrate waste generator segmentation [...] Read more.
The safe and sustainable management of healthcare waste (HCW) is essential for minimizing environmental impacts and protecting public health, particularly in developing countries with limited logistical infrastructure. Despite the growing adoption of routing optimization in HCW logistics, few studies integrate waste generator segmentation with algorithmic planning. This study proposes an optimization approach based on the Periodic Vehicle Routing Problem (PVRP), incorporating a segmentation of waste generators by volume. Two solution methods, the Clarke and Wright (CW) heuristic and Particle Swarm Optimization (PSO), are applied and compared through a real-world case study in Paraná, Brazil. Results show that PSO significantly outperforms CW in reducing travel distance and CO2 emissions. For small generators, PSO achieves reductions of up to 41% in distance and 41.37% in emissions, compared to CW’s 35.42%. For large generators, PSO was reduced by 22% and 21.81%, respectively. The proposed method demonstrates the potential for scalable, data-efficient waste management strategies. This research contributes to sustainable urban logistics by bridging segmentation and routing optimization in resource-constrained settings, offering actionable insights for policymakers and planners. Full article
(This article belongs to the Section Air, Climate Change and Sustainability)
Show Figures

Figure 1

22 pages, 389 KB  
Article
“They Post, I Scroll, I Envy, I Buy”—How Social Media Influencers Shape Materialistic Values and Consumer Behavior Among Young Adults in Malaysia
by Kaukab Abid Azhar, Che Aniza Che Wel and Siti Ngayesah Ab Hamid
J. Theor. Appl. Electron. Commer. Res. 2025, 20(3), 172; https://doi.org/10.3390/jtaer20030172 - 4 Jul 2025
Viewed by 2652
Abstract
Social media influencers have made materialism more accessible and desirable, shaping how followers view success, self-worth, and consumption. This study investigates the influence of materialistic messages promoted by lifestyle influencers on their followers’ emotions, self-concept, and consumer behavior, using Symbolic Interactionism as the [...] Read more.
Social media influencers have made materialism more accessible and desirable, shaping how followers view success, self-worth, and consumption. This study investigates the influence of materialistic messages promoted by lifestyle influencers on their followers’ emotions, self-concept, and consumer behavior, using Symbolic Interactionism as the theoretical framework. The research addresses three key questions: motivations for follower engagement, emotional effects of materialistic content, and how such messages appear to influence purchasing decisions. Using a qualitative approach, the study focuses on 15 Malaysian young adults who actively engage with lifestyle influencers. Data were analyzed using Braun and Clarke’s thematic analysis framework. Six key themes emerged: (1) admiration and aspiration; (2) feelings of inadequacy and envy; (3) rationalization of impulsive purchases; (4) symbolic consumption and self-identity; (5) emotional ambivalence; and (6) distancing and self-regulation. The findings suggest that influencers serve not only as marketing agents but as symbolic figures whose lifestyles become templates for success and self-worth. Participants engaged with this content in emotionally complex ways, simultaneously admiring and resisting the ideals presented. Their consumption behaviors appeared to be shaped by perceived social meanings attached to material goods. The study provides implications for media literacy programs, influencer marketing practices, and platform-level interventions that consider the emotional and identity-based dimensions of materialistic consumption. Full article
Show Figures

Figure 1

23 pages, 9483 KB  
Article
An Improved Approach for Vehicle Routing Problem with Three-Dimensional Loading Constraints Based on Genetic Algorithm and Residual Space Optimized Strategy
by Xiyan Yin, Zihang Yu, Yi Liu, Yanming Chen and Ao Guo
Processes 2025, 13(5), 1449; https://doi.org/10.3390/pr13051449 - 9 May 2025
Viewed by 927
Abstract
To duly and correctly deliver parcels, both the capacity and the delivery route of a delivery vehicle need to be considered. Thus, the delivery process of a delivery vehicle can be characterized as a capacitated vehicle routing problem with three-dimensional loading constraints (3L-CVRP), [...] Read more.
To duly and correctly deliver parcels, both the capacity and the delivery route of a delivery vehicle need to be considered. Thus, the delivery process of a delivery vehicle can be characterized as a capacitated vehicle routing problem with three-dimensional loading constraints (3L-CVRP), which is an NP-hard problem. To solve the problem, a mathematical model is established in this paper to minimize the total delivery distance and maximize the loading rate, simultaneously. Additionally, a hybrid algorithm that combines a three-dimensional (3D) packing algorithm based on the residual space optimized (RSO) strategy and an improved genetic algorithm (IGA) is proposed. Initially, the proposed hybrid algorithm employs a modified Clarke–Wright savings algorithm to generate a feasible set of route solutions. Furthermore, building upon the traditional genetic algorithm, an elite retention strategy is introduced, and an enhanced order crossover method is utilized to improve the stability of the hybrid algorithm and its global search capability for optimal solutions. Finally, during each iteration of the algorithm, the RSO algorithm is integrated to verify the feasibility of 3D packing scheme. Two comparative experiments are conducted on 22 modified benchmark instances and actual logistics data of a university against two other algorithms, demonstrating that the proposed RSO-IGA algorithm achieves superior solutions in delivery efficiency. Full article
(This article belongs to the Special Issue Transfer Learning Methods in Equipment Reliability Management)
Show Figures

Figure 1

15 pages, 226 KB  
Article
Close but Not Too Close? A Qualitative Study of How U.S. Emerging Adults Describe Their Cousin Relationships
by Heather Hessel and Rachel J. Christiansen
Adolescents 2025, 5(1), 8; https://doi.org/10.3390/adolescents5010008 - 6 Mar 2025
Viewed by 1770
Abstract
Research has provided evidence of the protective characteristics of extended family for U.S. emerging adults, but no research has specifically explored cousin relationships. The current study fills this gap by analyzing qualitative data collected from 192 U.S. 18–29-year-old adults (M age = [...] Read more.
Research has provided evidence of the protective characteristics of extended family for U.S. emerging adults, but no research has specifically explored cousin relationships. The current study fills this gap by analyzing qualitative data collected from 192 U.S. 18–29-year-old adults (M age = 25.6 years). As this topic is relatively unexplored, examining qualitative data provides scope and vocabulary for further exploration. Participants completed an online survey asking them to describe interactions with extended family, identifying 561 cousins (M age = 28.2 years). A thematic analysis based on the process defined by Braun and Clark generated four primary themes: (1) emerging adults feel varying degrees of closeness and distance with their cousins, (2) relational maintenance with cousins is both planned and incidental, (3) family membership provides resources, and (4) cousins share the same generational position. These results describe important characteristics of the cousin relationship, including moments of unexpected closeness and shared experience of family. The findings also highlight the relevance of sharing a similar life stage within the same family system. Practitioners can utilize findings to help clients identify extended family members that can be tapped for bonding and support. Full article
18 pages, 2688 KB  
Article
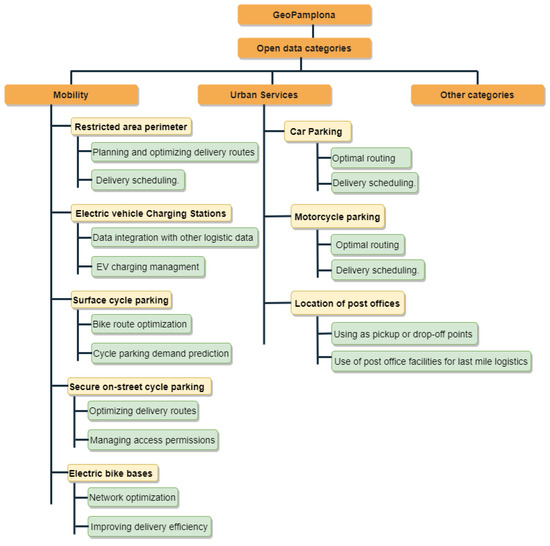
The Impact of Integrating Open Data in Smart Last-Mile Logistics: The Example of Pamplona Open Data Catalog
by Anas Al-Rahamneh, Adrian Serrano-Hernandez and Javier Faulin
Sustainability 2025, 17(2), 408; https://doi.org/10.3390/su17020408 - 8 Jan 2025
Viewed by 3042
Abstract
Last-mile logistics is one of the most complicated operations in the whole logistic process. This concept describes the final leg of a product travel from a warehouse or hub to specific customers. One of the last-mile logistics challenges that courier delivery companies face [...] Read more.
Last-mile logistics is one of the most complicated operations in the whole logistic process. This concept describes the final leg of a product travel from a warehouse or hub to specific customers. One of the last-mile logistics challenges that courier delivery companies face is route planning. Ineffective route planning can cause operational delays that cascade and affect several last-mile deliveries. Thus, numerous factors need to be considered to plan and optimize effective delivery routes. These involve many extraordinary and unpredictable events, including weather, traffic conditions, and traffic regulations. A lack of accessible data hinders dynamic, efficient, and reliable route planning, leading to these factors being overlooked. In this paper, we propose the use of open data (OD) to overcome these limitations. OD are information available for anyone to access, reuse, and distribute for free with minimal attribution and sharing restrictions. Therefore, the aim of this work is to examine the impact of incorporating specific open data elements on the performance of the Clarke and Wright algorithm, particularly in calculating savings, and identifying optimal routes. The results we obtained showed the effect of considering OD with an increase rate of approximately 2% on the total distance compared to not considering them. Full article
Show Figures

Figure 1

16 pages, 18713 KB  
Article
The Role of Polyploidy in the Genetic Structure and Expansion of Lepisorus clathratus in the Qinghai–Tibetan Plateau and Hengduan Mountains
by Cunfeng Zhao and Xianchun Zhang
Plants 2024, 13(22), 3181; https://doi.org/10.3390/plants13223181 - 13 Nov 2024
Viewed by 1179
Abstract
Polyploidy plays a crucial role in plant evolution, particularly in shaping genetic diversity and geographic distribution. This study investigates the genetic diversity and distribution of Lepisorus clathratus (C. B. Clarke) Ching, a polyploid fern species endemic to the Qinghai–Tibetan Plateau and Hengduan Mountains. [...] Read more.
Polyploidy plays a crucial role in plant evolution, particularly in shaping genetic diversity and geographic distribution. This study investigates the genetic diversity and distribution of Lepisorus clathratus (C. B. Clarke) Ching, a polyploid fern species endemic to the Qinghai–Tibetan Plateau and Hengduan Mountains. We sampled 586 individuals from 66 populations and identified three ploidy levels: diploid, tetraploid, and hexaploid. Flow cytometry and chloroplast DNA sequencing were used to assess ploidy variation and genetic structure. Tetraploid populations dominated the Hengduan Mountains and exhibited wider geographic ranges, while diploids were largely confined to the Qinghai–Tibetan Plateau. Molecular variance analysis revealed significant genetic differentiation among regions, with polyploid populations demonstrating higher cross-region migration rates compared with diploids, as evidenced by the historical gene flow analysis. Ecological niche modeling suggested that polyploids expanded more successfully in post-glacial periods, likely due to their greater ecological flexibility and capacity for long-distance colonization. These findings highlight the critical role of polyploidy in shaping genetic structure and species expansion, contributing to the understanding of plant adaptation in response to historical climatic changes. Full article
(This article belongs to the Section Plant Ecology)
Show Figures

Figure 1

21 pages, 8899 KB  
Article
A Novel Clark Distance-Based Decision-Making Algorithm on Intuitionistic Fuzzy Sets
by Yuchen Wu, Ziwen Wang and Lei Zhang
Electronics 2024, 13(17), 3481; https://doi.org/10.3390/electronics13173481 - 2 Sep 2024
Cited by 3 | Viewed by 1307
Abstract
Fuzzy sets possess remarkable abilities in expressing and handling information uncertainty, which has resulted in their widespread application in various fields. Nevertheless, distance measurement between IFSs for quantitating their differences and levels of differentiation has remained an open problem that deserves attention. Despite [...] Read more.
Fuzzy sets possess remarkable abilities in expressing and handling information uncertainty, which has resulted in their widespread application in various fields. Nevertheless, distance measurement between IFSs for quantitating their differences and levels of differentiation has remained an open problem that deserves attention. Despite the development of various metrics, they either lack intuitive insight or do not satisfy the axioms of distance measurement, leading to counterintuitive results. To address these issues, this paper proposed a distance measurement method based on Clark divergence, which satisfies the distance measurement axioms and exhibits nonlinearity. Numerical examples demonstrate that our method effectively distinguishes different indicators, yielding more reasonable results. Moreover, when comparing relative differences of the results, our method demonstrated superior adaptability to complex environmental decision-making, providing decision-makers with more accurate and confidential judgments. In our numerical and pattern classification application tests, we achieve an accuracy of 98%, a 40% increase in computing time efficiency and a relative diversity improvement of 35%. The pattern classification algorithm designed in this paper will offer a promising solution to inference problems. Full article
Show Figures

Figure 1

12 pages, 4640 KB  
Article
Evaluation of the Antibacterial Activities of Mangrove Honeybee Propolis Extract and the Identification of Transpeptidase and Transglycosylase as Targets for New Antibiotics Using Molecular Docking
by Maha A. Alshiekheid
Antibiotics 2023, 12(7), 1197; https://doi.org/10.3390/antibiotics12071197 - 17 Jul 2023
Cited by 4 | Viewed by 2256
Abstract
Developing new antibiotics is a critical area of research that grows as a result of the increasing problem of antibiotic resistance. Scientists search for new antibiotics by screening natural sources such as soil, plants, and marine environments. One of the iconic plants in [...] Read more.
Developing new antibiotics is a critical area of research that grows as a result of the increasing problem of antibiotic resistance. Scientists search for new antibiotics by screening natural sources such as soil, plants, and marine environments. One of the iconic plants in the marine environment is the mangrove, which is a source of honeybee propolis. Propolis collected from the grey mangrove Avicennia marina on Tarout Island, the Eastern Province of Saudi Arabia, was used to evaluate antibacterial activities against three pathogenic bacteria: gram-negative Enterobacter cloacae (RCMB 001(1) ATCC® 23355TM), gram-positive methicillin-resistant Staphylococcus aureus (clinical isolate), and Streptococcus mutans Clark (RCMB 017(1) ATCC® 25175TM). The results indicate the effectiveness of the methanolic extract of such propolis. The chemical composition of this extract was analyzed using LC-MS, and four compounds were identified (alginic acid, carrageenan, fucoxanthin, cycloeudesmol). Their modes of action were evaluated against bacterial cell walls. Bacterial transpeptidase and transglycosylase on the surface are basic for cell divider amalgamation, and numerous antimicrobials have been created to target these compounds. Molecular docking was employed to predict the interactions of four compounds and S. aureus to predict interaction. Alginic acid was found to be the best interaction with a score of −7.44 Kcal/mol with distance ranges between 2.86 and 3.64 and RMSD refined below 2 Å. Carrageenan with −6.64 Kcal/mol and a distance of 3.05 and 2.87 came second. Then, fucoxanthin with −6.57 Kcal/mol and a distance of 1.4. Finally, cycloeudesmol with a score of −4.6 Kcal/mol and a distance of 2.87 showed the least activity. The first three compounds interacted effectively and could form very promising chemicals that could be used one day against pathogenic bacteria in the future. Full article
(This article belongs to the Special Issue Antimicrobials Agents: Latest Advances and Prospects)
Show Figures

Figure 1

17 pages, 1318 KB  
Article
Assessment of the Impact of Industry-Related Air Emission of Arsenic in the Soils of Forest Ecosystems
by Mikhail V. Shabanov, Maksim S. Marichev, Tatiana M. Minkina, Saglara S. Mandzhieva and Dina G. Nevidomskaya
Forests 2023, 14(3), 632; https://doi.org/10.3390/f14030632 - 20 Mar 2023
Cited by 13 | Viewed by 2071
Abstract
The soils of forest ecosystems are often affected by the industrial activity of mining and metallurgical enterprises, and insufficiently investigated for the content of pollutants due to enterprise emissions. Some pollutants, such as arsenic, are transported over long distances by these emissions. To [...] Read more.
The soils of forest ecosystems are often affected by the industrial activity of mining and metallurgical enterprises, and insufficiently investigated for the content of pollutants due to enterprise emissions. Some pollutants, such as arsenic, are transported over long distances by these emissions. To analyze this connection, the present study was conducted on the eastern slope of Mount Yurma, the Southern Urals, Russia, to determine the content of arsenic in the soils of mountain forest areas in the impact zone of the copper smelter (Karabash). The physical and chemical parameters, total content of arsenic, mineralogical composition of silt, and concentration of arsenic in the silty fraction in soils located at different altitudes were determined using atomic absorption spectroscopy (AAS) and X-ray diffraction (XRD) techniques. The soils under study are physico-chemically and chemically acidic in the upper horizons with a pH of 3.26 to 4.05. The carbon of organic matter decreases with depth from 7.98 to 0.06%. Exchangeable Ca and Mg cations in the range of 2.6–8.6 mg-eq per 100 g of soil were determined. The mineralogical composition of the silty fraction consists mainly of quartz and aluminosilicates. Following an analysis of the arsenic content in the above-ground leaf litter, the bioconcentration factor (BCF) was calculated. Arsenic exceeding Clarke concentrations was recorded. In all upper soil horizons, concentrations of total arsenic exceeded background values by 3.7–5.2 times, with maximum values in the horizons A—25.3 mg/kg, in the horizons O—64.4 mg/kg. The obtained BCF > 1 data points to the biological arsenic accumulation by plants and, as a result, its input into the soil via industrial emissions from the smelter. It was found that the silty fraction plays a special role in the accumulation of arsenic in the studied soils. Accumulation of arsenic occurred mainly due to the secondary minerals of Ca and Mg. Differences in the accumulation of arsenic in the forest litter depending on the plant association were noted. The obtained results could serve as a guideline for monitoring the areas around the enterprise and enhancing the understanding of pollutants’ distribution in the soils of remote areas and mountain landscapes. Full article
(This article belongs to the Special Issue Pollution, Heavy Metal, and Emerging Threats in Forest Soil)
Show Figures

Figure 1

22 pages, 2723 KB  
Article
Variable Neighborhood Search Algorithms to Solve the Electric Vehicle Routing Problem with Simultaneous Pickup and Delivery
by Yusuf Yilmaz and Can B. Kalayci
Mathematics 2022, 10(17), 3108; https://doi.org/10.3390/math10173108 - 29 Aug 2022
Cited by 27 | Viewed by 4577
Abstract
This paper addresses the Electric Vehicle Routing Problem with Simultaneous Pickup and Delivery (EVRP-SPD), in which electric vehicles (EVs) simultaneously deliver goods to and pick up goods from customers. Due to the limited battery capacity of EVs, their range is shorter than that [...] Read more.
This paper addresses the Electric Vehicle Routing Problem with Simultaneous Pickup and Delivery (EVRP-SPD), in which electric vehicles (EVs) simultaneously deliver goods to and pick up goods from customers. Due to the limited battery capacity of EVs, their range is shorter than that of internal combustion vehicles. In the EVRP, in addition to the depot and the customers, there are also charging stations (CS) because EVs need to be charged when their battery is empty. The problem is formulated as an integer linear model, and an efficient solution is proposed to minimize the total distance traveled. To create a feasible initial solution, Clarke and Wright’s savings algorithm is used. Several variants of variable neighborhood search are tested, and the reduced-variable neighborhood search algorithm is used to find the best solution in a reasonable time. Computer experiments are performed with benchmark instances to evaluate the effectiveness of our approach in terms of solution quality and time. The obtained results show that the proposed method can achieve efficient solutions in terms of solution quality and time in all benchmark instances. Full article
Show Figures

Figure 1

39 pages, 15555 KB  
Article
Corded Ware and Contemporary Hunter-Gatherer Pottery from Southeast Lithuania: Technological Insights through Geochemical and Mineralogical Approaches
by Eglė Šatavičė, Gražina Skridlaitė, Inga Grigoravičiūtė-Puronienė, Aivaras Kareiva, Aušra Selskienė, Sergej Suzdalev, Gailė Žalūdienė and Ričardas Taraškevičius
Minerals 2022, 12(8), 1006; https://doi.org/10.3390/min12081006 - 10 Aug 2022
Cited by 2 | Viewed by 3545
Abstract
A geochemical and mineralogical approach was used to analyze 3rd millennium BCE pottery from Southeast Lithuania that is attributed to the foreign Corded Ware Culture and local hunter-gatherers. SEM-EDS, XRF, XRD, and FTIR were used to study the peculiarities of the pottery and [...] Read more.
A geochemical and mineralogical approach was used to analyze 3rd millennium BCE pottery from Southeast Lithuania that is attributed to the foreign Corded Ware Culture and local hunter-gatherers. SEM-EDS, XRF, XRD, and FTIR were used to study the peculiarities of the pottery and to develop hypotheses about the raw material and technology choices present. The amounts of ten major elements in the bulk and clay matrix compositions (XRF, SEM-EDS) and eleven trace analytes in the bulk compositions (XRF) were compared with the Clarke values and tested to highlight the significance (Mann–Whitney U and Wilcoxon Matched Pairs Tests) of the differences in the elemental quantities between the clay matrix and bulk compositions, and between the lighter and darker clay matrixes. These also revealed the advantage of Ward’s clustering method using the City-block distance of bulk compositions as a tool for inter-correlating ceramics in attributing them to specific communities and locations. The XRD, FTIR, and SEM-EDS mineralogical analyses indicated a predominance of iron-rich illite clay, quartz, and alkali feldspar, in addition to very low to medium firing temperatures. All of the pottery samples consisted of hydromicaceous clay from local Quaternary glacial sediments that contain weathered granitoid fragments. Full article
Show Figures

Figure 1

19 pages, 319 KB  
Article
Scandinavian Nurses’ Use of Social Media during the COVID-19 Pandemic—A Berger and Luckman Inspired Analysis of a Qualitative Interview Study
by Stinne Glasdam, Frode F. Jacobsen, Lisbeth Hybholt and Sigrid Stjernswärd
Healthcare 2022, 10(7), 1254; https://doi.org/10.3390/healthcare10071254 - 5 Jul 2022
Cited by 4 | Viewed by 3578
Abstract
There is a knowledge gap about nurses’ use of social media in relation to and during the COVID-19 pandemic, which demands the upholding of a physical distance to other people, including patients and their relatives. The study aims to explore how nurses in [...] Read more.
There is a knowledge gap about nurses’ use of social media in relation to and during the COVID-19 pandemic, which demands the upholding of a physical distance to other people, including patients and their relatives. The study aims to explore how nurses in the Scandinavian countries used social media for professional purposes in relation to the first 15 months of the COVID-19 pandemic. Qualitative, semi-structured interviews with 30 nurses in three Scandinavian countries (Denmark, Norway, and Sweden) were conducted. Thematic analyses were made, methodically inspired by Braun and Clarke, and theoretically inspired by Berger and Luckmann’s theory about the construction of social reality. The Standards for Reporting Qualitative Research (SRQR) checklist was used. The results showed that social media was a socialisation tool for establishing new routines in clinical practice. Virtual meeting places supported collective understandings of a specific COVID-19 ‘reality’ and ‘knowledge’ amongst nurses, with the pandemic bringing to the fore the issue of e-professionalism among nurses relating to their clinical practice. However, social media and virtual education were not commonly used in patient contacts. Further, nurses attempted a re-socialisation of the public to proper COVID-19 behaviour through social media. Moreover, blurred boundaries between acting as a private individual and a professional nurse were identified, where ethics of the nursing profession extended to nurses’ private lives. Full article
11 pages, 805 KB  
Article
Two Different Inoculation Methods Unveiled the Relative Independence of DON Accumulation in Wheat Kernels from Disease Severity on Spike after Infection by Fusarium Head Blight
by Rong Wang, Chen Hua, Yi Hu, Lei Li, Zhengxi Sun and Tao Li
Toxins 2021, 13(5), 353; https://doi.org/10.3390/toxins13050353 - 14 May 2021
Cited by 6 | Viewed by 3308
Abstract
Fusarium head blight (FHB) causes wheat yield loss and mycotoxin (deoxynivalenol, DON) accumulation in wheat kernel. Developing wheat cultivars with overall resistance to both FHB spread within a spike and DON accumulation in kernels is crucial for ensuring food security and food safety. [...] Read more.
Fusarium head blight (FHB) causes wheat yield loss and mycotoxin (deoxynivalenol, DON) accumulation in wheat kernel. Developing wheat cultivars with overall resistance to both FHB spread within a spike and DON accumulation in kernels is crucial for ensuring food security and food safety. Here, two relatively novel inoculation methods, bilateral floret inoculation (BFI) and basal rachis internode injection (BRII), were simultaneously employed to evaluate disease severity and DON content in kernels in a segregating population of recombinant inbred lines (RILs) developed from Ning 7840 (carrying Fhb1) and Clark (without Fhb1). Under both inoculation methods, four contrasting combinations of disease severity and DON content were identified: high severity/high DON (HSHD), high severity/low DON (HSLD), low severity/high DON (LSHD) and low severity/low DON (LSLD). Unexpectedly, the BRII method clearly indicated that disease severity was not necessarily relevant to DON concentration. The effects of Fhb1 on disease severity, and on DON concentrations, agreed very well across the two methods. Several lines carrying Fhb1 showed extremely higher severity and (or) DON content under both inoculation methods. The “Mahalanobis distance” (MD) method was used to rate overall resistance of a line by inclusion of both disease severity and DON content over both methods to select LSLD lines. Full article
(This article belongs to the Special Issue Fusarium Toxins: Occurrence and Risk Assessment)
Show Figures

Figure 1

20 pages, 25586 KB  
Article
The Growth of E-Commerce Due to COVID-19 and the Need for Urban Logistics Centers Using Electric Vehicles: Bratislava Case Study
by Tomáš Settey, Jozef Gnap, Dominika Beňová, Michal Pavličko and Oľga Blažeková
Sustainability 2021, 13(10), 5357; https://doi.org/10.3390/su13105357 - 11 May 2021
Cited by 51 | Viewed by 7568
Abstract
Before the COVID-19 pandemic there had already been an increase in individual shipment transportation including inner-city areas. During the pandemic and implementation of adopted preventive measures, it has increased by more than 100% in some cities. This presents an unsustainable development, particularly in [...] Read more.
Before the COVID-19 pandemic there had already been an increase in individual shipment transportation including inner-city areas. During the pandemic and implementation of adopted preventive measures, it has increased by more than 100% in some cities. This presents an unsustainable development, particularly in terms of urban environment. The above-mentioned development has accelerated the research related to optimal allocation of logistics centres considering the last-mile distribution. Unfortunately, the theoretical mathematical model that finds an optimal urban logistics centre location based on the matrix of distance, number, and weight of shipments is not applicable in most cities. Therefore, the following research methodology was chosen in accordance with the approved territorial plan. The authors considered those locations in Bratislava—the capital of Slovak Republic—which are designated, or suitable for building up of an urban logistics centre. These localities were afterwards evaluated in a real-world case study employing methods of mathematical programming (linear programming), the nearest neighbour method, and the Clarke-Wright method. The presented methodology can be applied not only when deciding on the appropriate location of the city logistics centre, but also at optimizing the vehicle routing problem. Taking into account the urban logistics sustainability and the e-commerce growth, it was analysed whether the suggested location of urban logistics centre is feasible to provision examined facilities using electric vehicles. The range of considered electric vehicles of N2 category present in the market tends to be at the limits of distribution routes length for the given case study. Therefore, the article also deals with the fast-charging possibilities of vehicles during handling operations and the use of hybrid freight vehicles in city logistics. Full article
(This article belongs to the Special Issue Smart Cities, Smart Mobilities, and Sustainable Development of Cities)
Show Figures

Figure 1

32 pages, 6280 KB  
Article
A Serious Gaming Approach for Crowdsensing in Urban Water Infrastructure with Blockchain Support
by Alexandru Predescu, Diana Arsene, Bogdan Pahonțu, Mariana Mocanu and Costin Chiru
Appl. Sci. 2021, 11(4), 1449; https://doi.org/10.3390/app11041449 - 5 Feb 2021
Cited by 29 | Viewed by 4915
Abstract
This paper presents the current state of the gaming industry, which provides an important background for an effective serious game implementation in mobile crowdsensing. An overview of existing solutions, scientific studies and market research highlights the current trends and the potential applications for [...] Read more.
This paper presents the current state of the gaming industry, which provides an important background for an effective serious game implementation in mobile crowdsensing. An overview of existing solutions, scientific studies and market research highlights the current trends and the potential applications for citizen-centric platforms in the context of Cyber–Physical–Social systems. The proposed solution focuses on serious games applied in urban water management from the perspective of mobile crowdsensing, with a reward-driven mechanism defined for the crowdsensing tasks. The serious game is designed to provide entertainment value by means of gamified interaction with the environment, while the crowdsensing component involves a set of roles for finding, solving and validating water-related issues. The mathematical model of distance-constrained multi-depot vehicle routing problem with heterogeneous fleet capacity is evaluated in the context of the proposed scenario, with random initial conditions given by the location of players, while the Vickrey–Clarke–Groves auction model provides an alternative to the centralized task allocation strategy, subject to the same evaluation method. A blockchain component based on the Hyperledger Fabric architecture provides the level of trust required for achieving overall platform utility for different stakeholders in mobile crowdsensing. Full article
(This article belongs to the Special Issue Secure and Intelligent Mobile Systems)
Show Figures

Figure 1

Back to TopTop