The Impact of Integrating Open Data in Smart Last-Mile Logistics: The Example of Pamplona Open Data Catalog
Abstract
1. Introduction
2. Literature Review
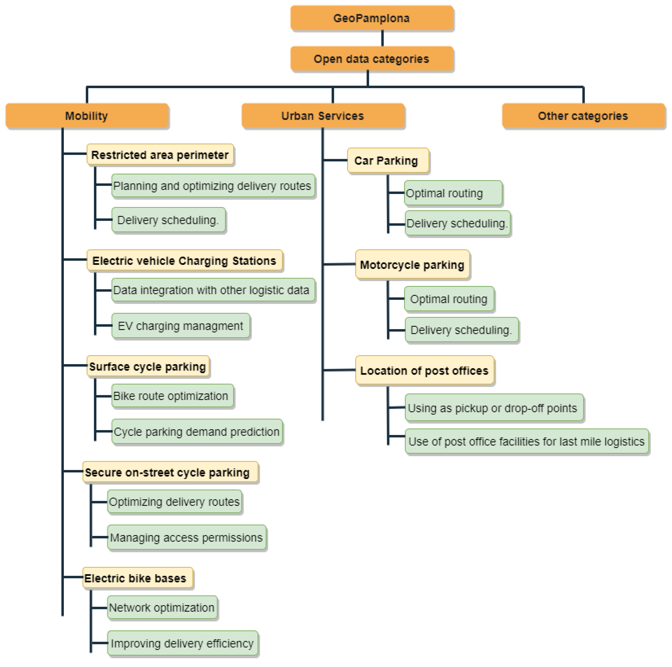
3. Open Data Catalog in the City of Pamplona
- Regulated access areas-Restricted area perimeter: The dataset supplies spatial locations and boundary information for road traffic-restricted zones accessible to the Strategic Projects, Mobility, and Sustainability department of the Pamplona City Council.
- Regulated access areas-Entry and exit points: The dataset delineates the locations and details of entry and exit points for restricted areas accessible to the Strategic Projects, Mobility, and Sustainability department of the Pamplona City Council.
- Speed limitation (km/h): The dataset furnishes spatial locations and detailed information on zones subject to traffic restrictions and speed limits within the jurisdiction of the Pamplona City Council.
- Parking: The dataset provides users with information on the car parking lots in Pamplona;
- Motorcycle parking: The dataset provides spatial locations and detailed information on motorcycle and moped parking facilities within the Citizen Security division of the Pamplona City Council.
- Electric Vehicle Charging Stations: The dataset furnishes spatial locations and comprehensive information on electric vehicle charging stations within the jurisdiction of the Pamplona City Council.
- Cycling network-Cycle routes: The dataset furnishes spatial locations and comprehensive information on cycle lanes within the jurisdiction of the Pamplona City Council.
- Bicycle parking-Surface parking: The dataset furnishes spatial locations and detailed information on surface bicycle parking facilities within the jurisdiction of the Pamplona City Council.
- Bicycle parking-Secure on-street cycle parking: The dataset details the locations and provides information on covered rotary bicycle parking facilities, known as (Igloos-NBICI), within the jurisdiction of the Pamplona City Council.
- Electric bike bases: The dataset provides spatial locations and comprehensive information on the network of public electric bicycle bases established by the Pamplona City Council.
- Location of post offices:The dataset furnishes spatial locations and comprehensive information regarding post office facilities within Pamplona.
Leveraging Open Data for Last-Mile Delivery
4. Methods
4.1. Weather Factor Calculations
4.2. Distance and Travel Time Calculations
- D is a distance matrix.
- is the distance between any two points i and j (including the depot).
- V is a speed limit matrix.
- is the maximum speed limit between points i and j.
- W is a weather condition matrix.
- is a factor that adjusts travel time based on weather conditions points (e.g., might increase the travel time if there is bad weather).
- is the effective travel time considering the speed limit and weather conditions between customers i and j.
4.3. Savings Calculation
- is the travel time from the depot to customer i.
- is the travel time from the depot to customer j.
- is the travel time directly between customers i and j.
| Algorithm 1 Modified Clarke and Wright Savings Algorithm Considering Speed Limits and Weather Conditions |
|
4.4. Input Data
5. Computational Result
6. Conclusions
Author Contributions
Funding
Institutional Review Board Statement
Informed Consent Statement
Data Availability Statement
Conflicts of Interest
References
- Batty, M.; Axhausen, K.W.; Giannotti, F.; Pozdnoukhov, A.; Bazzani, A.; Wachowicz, M.; Ouzounis, G.; Portugali, Y. Smart cities of the future. Eur. Phys. J. Spec. Top. 2012, 214, 481–518. [Google Scholar] [CrossRef]
- Correia, D.; Vagos, C.; Marques, J.L.; Teixeira, L. Fulfilment of last-mile urban logistics for sustainable and inclusive smart cities: A case study conducted in Portugal. Int. J. Logist. Res. Appl. 2024, 27, 931–958. [Google Scholar] [CrossRef]
- Golinska-Dawson, P.; Sethanan, K. Sustainable urban freight for energy-efficient smart cities—Systematic literature review. Energies 2023, 16, 2617. [Google Scholar] [CrossRef]
- Gonzalez-Feliu, J. Sustainable Urban logistics: Planning and Evaluation; John Wiley & Sons: Hoboken, NJ, USA, 2018. [Google Scholar]
- Mızrak, F. Integrating City Logistics Strategies With Resource-Based Theory for Sustainable Urban Logistics. In Strategic Innovations for Dynamic Supply Chains; IGI Global: Hershey, PA, USA, 2024; pp. 216–246. [Google Scholar]
- Delle Site, P. Assessment of innovative city logistics solutions. In Handbook on City Logistics and Urban Freight; Edward Elgar Publishing location: Cheltenham, UK, 2023; pp. 267–286. [Google Scholar]
- Lim, S.F.W.; Jin, X.; Srai, J.S. Consumer-driven e-commerce: A literature review, design framework, and research agenda on last-mile logistics models. Int. J. Phys. Distrib. Logist. Manag. 2018, 48, 308–332. [Google Scholar] [CrossRef]
- Chen, Y.; Yu, J.; Yang, S.; Wei, J. Consumer’s intention to use self-service parcel delivery service in online retailing: An empirical study. Internet Res. 2018, 28, 500–519. [Google Scholar] [CrossRef]
- Aljohani, K.; Thompson, R.G. A stakeholder-based evaluation of the most suitable and sustainable delivery fleet for freight consolidation policies in the inner-city area. Sustainability 2018, 11, 124. [Google Scholar] [CrossRef]
- Abdullahi, H.; Reyes-Rubiano, L.; Ouelhadj, D.; Faulin, J.; Juan, A.A. Modelling and multi-criteria analysis of the sustainability dimensions for the green vehicle routing problem. Eur. J. Oper. Res. 2021, 292, 143–154. [Google Scholar] [CrossRef]
- Bányai, T. Real-time decision making in first mile and last mile logistics: How smart scheduling affects energy efficiency of hyperconnected supply chain solutions. Energies 2018, 11, 1833. [Google Scholar] [CrossRef]
- Cárdenas, I.; Beckers, J.; Vanelslander, T. E-commerce last-mile in Belgium: Developing an external cost delivery index. Res. Transp. Bus. Manag. 2017, 24, 123–129. [Google Scholar] [CrossRef]
- Gevaers, R.; Van de Voorde, E.; Vanelslander, T. Cost modelling and simulation of last-mile characteristics in an innovative B2C supply chain environment with implications on urban areas and cities. Procedia-Soc. Behav. Sci. 2014, 125, 398–411. [Google Scholar] [CrossRef]
- Rai, H.B.; Verlinde, S.; Macharis, C. The “next day, free delivery” myth unravelled: Possibilities for sustainable last mile transport in an omnichannel environment. Int. J. Retail Distrib. Manag. 2018, 47, 39–54. [Google Scholar]
- Anusha, K.; Reddy, S.; Kumar, P. Effectiveness and efficiency of last mile operations with reference to third party logistics service provider. In Building Resilient Organizations; Routledge: London, UK, 2023; pp. 252–261. [Google Scholar]
- Muñoz-Villamizar, A.; Velazquez-Martínez, J.C.; Caballero-Caballero, S. A large-scale last-mile consolidation model for e-commerce home delivery. Expert Syst. Appl. 2024, 235, 121200. [Google Scholar] [CrossRef]
- Statista. 2024. Available online: https://www.statista.com/statistics/1434298/last-mile-share-of-total-shipping-costs/?utm_source=chatgpt.com#statisticContainer (accessed on 9 December 2023).
- Olsson, J.; Hellström, D.; Pålsson, H. Framework of last mile logistics research: A systematic review of the literature. Sustainability 2019, 11, 7131. [Google Scholar] [CrossRef]
- Boyer, K.K.; Prud’homme, A.M.; Chung, W. The last mile challenge: Evaluating the effects of customer density and delivery window patterns. J. Bus. Logist. 2009, 30, 185–201. [Google Scholar] [CrossRef]
- Alvarez, P.; Lerga, I.; Serrano-Hernandez, A.; Faulin, J. The impact of traffic congestion when optimising delivery routes in real time. A case study in Spain. Int. J. Logist. Res. Appl. 2018, 21, 529–541. [Google Scholar] [CrossRef]
- Leung, K.; Choy, K.L.; Siu, P.K.; Ho, G.T.; Lam, H.; Lee, C.K. A B2C e-commerce intelligent system for re-engineering the e-order fulfilment process. Expert Syst. Appl. 2018, 91, 386–401. [Google Scholar] [CrossRef]
- Xing, Y.; Grant, D.B.; McKinnon, A.C.; Fernie, J. The interface between retailers and logistics service providers in the online market. Eur. J. Mark. 2011, 45, 334–357. [Google Scholar] [CrossRef]
- Serrano-Hernández, A.; Faulìn, J. Internalizing negative externalities in vehicle routing problems through green taxes and green tolls. SORT 2019, 43, 75–94. [Google Scholar]
- Pan, S.; Giannikas, V.; Han, Y.; Grover-Silva, E.; Qiao, B. Using customer-related data to enhance e-grocery home delivery. Ind. Manag. Data Syst. 2017, 117, 1917–1933. [Google Scholar] [CrossRef]
- Larson, R.C.; Odoni, A.R. Urban Operations Research; Number Monograph, Prentice Hall: Upper Saddle River, NJ, USA, 1981. [Google Scholar]
- Tiwari, K.V.; Sharma, S.K. An optimization model for vehicle routing problem in last-mile delivery. Expert Syst. Appl. 2023, 222, 119789. [Google Scholar] [CrossRef]
- Guo, J.; Liu, H.; Liu, T.; Song, G.; Guo, B. The Multi-Objective Shortest Path Problem with Multimodal Transportation for Emergency Logistics. Mathematics (2227-7390) 2024, 12, 2615. [Google Scholar] [CrossRef]
- Hasselwander, M.; Kiko, M.; Johnson, T. Digital civic engagement, open data, and the informal sector: A think piece. Transp. Res. Interdiscip. Perspect. 2022, 16, 100700. [Google Scholar] [CrossRef]
- Terzić, R.M.; Majstorović, M.N. Open data concept, its application and experiences. Vojnoteh. Glas. 2019, 67, 347–364. [Google Scholar] [CrossRef]
- Kitchin, R. The real-time city? Big data and smart urbanism. GeoJournal 2014, 79, 1–14. [Google Scholar] [CrossRef]
- Kitchin, R. The Data Revolution: Big Data, Open Data, Data Infrastructures and Their Consequences; Sage: Thousand Oaks, CA, USA, 2014. [Google Scholar]
- Pereira, G.V.; Macadar, M.A.; Luciano, E.M.; Testa, M.G. Delivering public value through open government data initiatives in a Smart City context. Inf. Syst. Front. 2017, 19, 213–229. [Google Scholar] [CrossRef]
- Mizuno, S.; Ohba, H.; Ito, K. Machine learning-based turbulence-risk prediction method for the safe operation of aircrafts. J. Big Data 2022, 9, 29. [Google Scholar] [CrossRef]
- Lombard, A.; Tamayo, S.; Fontane, F. Modelling the Time-dependent VRP through Open Data. In Proceedings of the International MultiConference of Engineers and Computer Scientists, Hong Kong, China, 14–16 March 2018; Volume 2. [Google Scholar]
- Nallur, V.; Elgammal, A.; Clarke, S. Smart route planning using open data and participatory sensing. In Proceedings of the Open Source Systems: Adoption and Impact: 11th IFIP WG 2.13 International Conference, OSS 2015, Florence, Italy, 16–17 May 2015; Proceedings 11. Springer: Cham, Switzerland, 2015; pp. 91–100. [Google Scholar]
- Park, S.H.; Jang, Y.H.; Geem, Z.W.; Lee, S.H. CityGML-based road information model for route optimization of snow-removal vehicle. ISPRS Int. J. Geo-Inf. 2019, 8, 588. [Google Scholar] [CrossRef]
- Nguyen, P.H.; Tran, D. Optimizing Snow and Ice Route Removal Operations Using Vehicle Routing Problems and Geographic Information System. J. Cold Reg. Eng. 2024, 38, 04024001. [Google Scholar] [CrossRef]
- Li, M.; Shi, Y.; Li, M. Solving the Vehicle Routing Problem for a Reverse Logistics Hybrid Fleet Considering Real-Time Road Conditions. Mathematics 2023, 11, 1659. [Google Scholar] [CrossRef]
- Zhang, X.; Chen, M. Quantifying the impact of weather events on travel time and reliability. J. Adv. Transp. 2019, 2019, 8203081. [Google Scholar] [CrossRef]
- Sakhare, R.S.; Zhang, Y.; Li, H.; Bullock, D.M. Impact of rain intensity on interstate traffic speeds using connected vehicle data. Vehicles 2023, 5, 133–155. [Google Scholar] [CrossRef]
- Ye, X.; Li, S.; Das, S.; Du, J. Enhancing routes selection with real-time weather data integration in spatial decision support systems. Spat. Inf. Res. 2024, 32, 373–381. [Google Scholar] [CrossRef]
- GeoPamplona. 2023. Available online: https://sig.pamplona.es/ (accessed on 12 January 2023).
- Stardust. 2023. Available online: https://stardustproject.eu/cities/pamplona/ (accessed on 12 January 2023).
- Clarke, G.; Wright, J.W. Scheduling of vehicles from a central depot to a number of delivery points. Oper. Res. 1964, 12, 568–581. [Google Scholar] [CrossRef]
- Toth, P.; Vigo, D. Vehicle Routing: Problems, Methods, and Applications; SIAM: Philadelphia, PA, USA, 2014. [Google Scholar]
- Rondon, A. The Impact of Weather Conditions on Urban Travel Speed Using ANPR Observations. Master’s Thesis, KTH Royal Institute of Technology, Stockholm, Sweden, 2014. [Google Scholar]
- Tsapakis, I.; Cheng, T.; Bolbol, A. Impact of weather conditions on macroscopic urban travel times. J. Transp. Geogr. 2013, 28, 204–211. [Google Scholar] [CrossRef]
- Kyte, M.; Khatib, Z.; Shannon, P.; Kitchener, F. Effect of weather on free-flow speed. Transp. Res. Rec. 2001, 1776, 60–68. [Google Scholar] [CrossRef]
- Kwon, J.; Mauch, M.; Varaiya, P. Components of congestion: Delay from incidents, special events, lane closures, weather, potential ramp metering gain, and excess demand. Transp. Res. Rec. 2006, 1959, 84–91. [Google Scholar] [CrossRef]
- Hofman, W. Toward Large-Scale Logistics Interoperability Based on an Analysis of Available Open Standards; Springer: Berlin/Heidelberg, Germany, 2019. [Google Scholar]
- Singh, P.M.; van Sinderen, M. Big data interoperability challenges for logistics. In Proceedings of the 8th International Conference on Enterprise Interoperability (I-ESA 16), Workshop C2 (Big Data Interoperability for Enterprises), Guimaraes, Portugal, 29–30 March 2016; ISTE Press: London, UK, 2016; pp. 325–335. [Google Scholar]
- Franke, M.; Hribernik, K.; Thoben, K.D. Semantic Interoperability for Logistics and Beyond. In Dynamics in Logistics: Twenty-Five Years of Interdisciplinary Logistics Research in Bremen, Germany; Springer: Cham, Swizerland, 2021; pp. 109–128. [Google Scholar]










| Ref. | Contribution | Data Type |
|---|---|---|
| [34] | 1. Introduced a time-based, multi-layer matrix from online cartography to dynamically adjust travel times for the vehicle routing problem with time-dependent travel times (TDVRP). 2. Implemented in Paris using an enhanced GRASP algorithm. | Traffic conditions. |
| [35] | 1. Open-Source Route Planning: Utilizes open data and citizen-sourced environmental information. 2. Informed Routing Decisions: Enables selection based on criteria like noise, enhancing quality of life. | Crowd-sourcing. Noise and air pollution. |
| [36] | 1. Optimal Snow Removal Method: Developed a method using a city-level semantic road network model to determine optimal snow removal routes. 2. CityGML Standardization: Constructed the model with CityGML, an international standard by the Open Geospatial Consortium (OGC). | CityGML such as buildings, roads, rivers, bridges, vegetation and city furniture. |
| [37] | 1. Optimization Model Development: Created a constraint-based model using ArcGIS Pro GIS maps to enhance snowplow routing and determine optimal fleet size. 2. Performance Improvements: Achieved an 81% increase in service levels, 86% route efficiency, and a reduction in travel time of 29 h per iteration. | GIS. |
| [38] | 1. Dynamic Routing Factors: Integrated real-time road conditions, variable speeds, costs, and customer satisfaction into the vehicle routing problem. 2. Cooperative Logistics Focus: Addressed forward and reverse logistics distribution for hybrid and conventional fuel-powered vehicles. | Real-time road conditions. Variable speeds. Costs. Customer satisfaction. |
| [39] | 1. Data Mining Framework: Utilized decision trees and quantile regression to evaluate weather impacts on travel time and reliability. 2. Study Findings: Rain decreases travel reliability, especially from light to moderate, while longer durations improve reliability regardless of weather. | Weather data. |
| [40] | 1. Data Utilization: Employed connected vehicle and high-resolution weather data to accurately model weather effects on interstate traffic speeds. 2. Key Finding: Very heavy rain reduced average speeds by 8.4% compared to no rain. | Connected vehicle data. Weather data. |
| [41] | 1. Weather-Integrated Navigation Tool: Utilizes OpenWeather API data to provide real-time temperature, wind, precipitation, and pressure information. 2. Informed Travel Decisions: Offers up-to-date forecasts and road segment risk assessments, enabling users to plan travel effectively. | Weather data. |
| Dataset | Potential Applications |
|---|---|
| Regulated Access Areas | Logistics management involves planning and optimizing delivery routes to avoid restricted areas, selecting cost-effective delivery options, and integrating restricted area data with traffic and weather information to improve efficiency. |
| Car Parking | Utilizing real-time parking data allows last-mile delivery drivers to optimize routes around congested, limited-parking areas and enables logistics companies to schedule deliveries outside peak parking hours, thereby enhancing efficiency. |
| Motorcycle Parking | Information concerning the availability of motorcycle parking locations, associated tariffs, and designated zones can enhance delivery route planning when utilizing e-motorcycles for last-mile delivery operations. |
| Electric Vehicle Charging Stations | Integrating EV charging station data with traffic and weather information enhances delivery efficiency, predicts battery range and charging requirements, and optimizes charging station use for multi-modal last-mile logistics. |
| Cycling Network - Cycle Routes | Utilizing cycle route data facilitates efficient bicycle-based last-mile delivery routing, while geofencing enables logistics companies to monitor these routes in real-time and receive alerts on modifications or new paths. |
| Bicycle Parking - Surface Parking | Logistics companies can optimize bike courier routes using OD on parking locations, predict parking demand through usage patterns, and enhance network efficiency by identifying optimal parking sites, thereby reducing vehicle requirements. |
| Bicycle Parking - Secure On-Street Cycle Parking | Logistics management involves optimizing bike courier routes with secure on-street cycle parking data, integrating it with traffic and weather information, and managing access permissions to enhance delivery efficiency. |
| Electric Bike Bases | Utilizing OD on electric bike charging stations enables optimal route and network planning for couriers, thereby enhancing last-mile delivery efficiency by minimizing time and costs through strategic charging availability. |
| Depot | Cust1 | Cust2 | Cust3 | ... | Cust10 | |
|---|---|---|---|---|---|---|
| depot | 0 | 24 | 81 | 70 | ... | 33 |
| Cust1 | 12 | 0 | 62 | 11 | ... | 30 |
| Cust2 | 42 | 85 | 0 | 31 | ... | 24 |
| Cust3 | 71 | 71 | 56 | 0 | ... | 30 |
| : | : | : | : | : | : | : |
| Cust10 | 17 | 44 | 44 | 42 | ... | 0 |
| Condition | Coefficient | Dummy Variable Value (1 or 0) | Contribution to Travel Time Increase |
|---|---|---|---|
| Base Travel Time | 1 | - | Represents base travel time (no impact) |
| Precipitation. | = 0.2 | 0 or 1 | 0.2 × Precipitation (0.2 if occurs, otherwise 0) |
| Wind Speed | = 0.3 | 0 or 1 | 0.3 × Wind Speed (0.3 if occurs, otherwise 0) |
| Visibility Reduction | = 0.03 | 0 or 1 | 0.03 × Visibility Reduction (0.03 if occurs, otherwise 0) |
Disclaimer/Publisher’s Note: The statements, opinions and data contained in all publications are solely those of the individual author(s) and contributor(s) and not of MDPI and/or the editor(s). MDPI and/or the editor(s) disclaim responsibility for any injury to people or property resulting from any ideas, methods, instructions or products referred to in the content. |
© 2025 by the authors. Licensee MDPI, Basel, Switzerland. This article is an open access article distributed under the terms and conditions of the Creative Commons Attribution (CC BY) license (https://creativecommons.org/licenses/by/4.0/).
Share and Cite
Al-Rahamneh, A.; Serrano-Hernandez, A.; Faulin, J. The Impact of Integrating Open Data in Smart Last-Mile Logistics: The Example of Pamplona Open Data Catalog. Sustainability 2025, 17, 408. https://doi.org/10.3390/su17020408
Al-Rahamneh A, Serrano-Hernandez A, Faulin J. The Impact of Integrating Open Data in Smart Last-Mile Logistics: The Example of Pamplona Open Data Catalog. Sustainability. 2025; 17(2):408. https://doi.org/10.3390/su17020408
Chicago/Turabian StyleAl-Rahamneh, Anas, Adrian Serrano-Hernandez, and Javier Faulin. 2025. "The Impact of Integrating Open Data in Smart Last-Mile Logistics: The Example of Pamplona Open Data Catalog" Sustainability 17, no. 2: 408. https://doi.org/10.3390/su17020408
APA StyleAl-Rahamneh, A., Serrano-Hernandez, A., & Faulin, J. (2025). The Impact of Integrating Open Data in Smart Last-Mile Logistics: The Example of Pamplona Open Data Catalog. Sustainability, 17(2), 408. https://doi.org/10.3390/su17020408

