Sign in to use this feature.

Years

Between: -

Subjects

remove_circle_outline
remove_circle_outline
remove_circle_outline
remove_circle_outline

Journals

Article Types

Countries / Regions

Search Results (52)

Search Parameters:
Keywords = Chrysopidae

Order results
Result details
Results per page
Select all
Export citation of selected articles as:
9 pages, 372 KB  
Article
The Lacewings Micromus angulatus and Chrysoperla carnea as Predators of the Rhododendron Aphid, Illinoia lambersi, Under Different Temperature Regimes
by Marie Froyen, Robin Beckx, Ellen Peeters, Wan-Yi Liao, Joachim Audenaert, Ruth Verhoeven, Alberto Pozzebon, Bruno Gobin and Patrick De Clercq
Insects 2026, 17(1), 46; https://doi.org/10.3390/insects17010046 - 30 Dec 2025
Viewed by 374
Abstract
Illinoia lambersi is a key aphid pest in Rhododendron cultivation in northwestern Europe, where control measures still heavily rely on chemical insecticides. The present laboratory study assessed the predatory potential of the brown lacewing Micromus angulatus on a mix of late instars and [...] Read more.
Illinoia lambersi is a key aphid pest in Rhododendron cultivation in northwestern Europe, where control measures still heavily rely on chemical insecticides. The present laboratory study assessed the predatory potential of the brown lacewing Micromus angulatus on a mix of late instars and adults of I. lambersi across three temperatures (15, 20, and 25 °C) and compared its performance with that of the commonly used green lacewing Chrysoperla carnea sensu lato. Predation rates were measured for third-instar larvae and adults of M. angulatus and for second- and third-instar larvae of C. carnea. Third instars of M. angulatus were highly effective, killing 30–52 aphids per day, with predation significantly increasing at 25 °C. At 15 °C, M. angulatus third instars performed similarly to C. carnea third instars; at 20 °C, C. carnea exhibited higher predation. In all cases, M. angulatus third instars outperformed C. carnea second instars. Female M. angulatus adults maintained steady predation rates (≈30–40 aphids per day) across temperatures, whereas males were less voracious. These findings highlight the potential of M. angulatus as a predator in both its larval and adult stages for integration into IPM programs targeting in particular early-season I. lambersi outbreaks under cool spring conditions. Further field studies are needed to validate laboratory findings and assess the performance of the predator across different Rhododendron cultivars. Full article
(This article belongs to the Section Insect Pest and Vector Management)
Show Figures

Graphical abstract

13 pages, 643 KB  
Article
Biology of Chrysoperla comanche (Neuroptera: Chrysopidae)—Should This Predator Be Considered for Insectary Production?
by Kent M. Daane
Insects 2025, 16(12), 1235; https://doi.org/10.3390/insects16121235 - 6 Dec 2025
Viewed by 575
Abstract
The immature development, larval food consumption, and adult fecundity of Chrysoperla comanche (Banks), as a predator of the leafhopper Erasmoneura variabilis (Beamer), were determined. The threshold temperatures of egg, first, second, and third instars, and pupal stages were 10.6, 12.9, 11.5, 10.3, and [...] Read more.
The immature development, larval food consumption, and adult fecundity of Chrysoperla comanche (Banks), as a predator of the leafhopper Erasmoneura variabilis (Beamer), were determined. The threshold temperatures of egg, first, second, and third instars, and pupal stages were 10.6, 12.9, 11.5, 10.3, and 11.0 °C, respectively, and their corresponding accumulated degree days (DDs) were 73.5, 38.5, 37.4, 44.3 and 140.4 DD. When placed in an outdoor cage, field-collected adults continued to deposit eggs during the winter months. The weight of 3 d-old cocoons was negatively related to temperature, indicating that cocoon weights decrease as temperatures near the lethal thresholds. Larvae consumed ~250 late instar E. variabilis. At 26.7 °C. Adults had an average pre-ovipositional period of 5.8 days and produced an average of 1108 eggs over their entire life of 53.6 days, with 77.3% (857 eggs) of eggs produced in the first 30 days of reproduction. The results are discussed with respect to the application and commercial production of C. comanche in biological control programs, as well as the feasibility of insectaries to produce specialty natural enemies. Full article
Show Figures

Figure 1

21 pages, 3240 KB  
Article
Phytochemical-Mediated Tritrophic Interactions: Effects of Pepper and Eggplant Cultivars on the Green Peach Aphid Myzus persicae (Sulzer) and Its Predators
by Zahra Golparvar, Mahdi Hassanpour, Ali Golizadeh, Gadir Nouri Ganbalani, Hooshang Rafiee Dastjerdi, Tomasz Oszako, Mojtaba Hosseini, Stanisław Łuniewski, Mikołaj Jalinik and Ali Chenari Bouket
Insects 2025, 16(10), 1050; https://doi.org/10.3390/insects16101050 - 15 Oct 2025
Viewed by 665
Abstract
The diverse phytochemical profiles of host plants can significantly influence their interactions with herbivores and natural enemies. This study investigated the ‘bottom-up’ effects of several bell pepper and eggplant cultivars on the development, reproduction, and survival of the green peach aphid, Myzus persicae [...] Read more.
The diverse phytochemical profiles of host plants can significantly influence their interactions with herbivores and natural enemies. This study investigated the ‘bottom-up’ effects of several bell pepper and eggplant cultivars on the development, reproduction, and survival of the green peach aphid, Myzus persicae (Sulzer) (Hemiptera: Aphididae), and its predators, Aphidoletes aphidimyza (Rondani) (Diptera: Cecidomyiidae) and Chrysoperla carnea (Stephens) (Neuroptera: Chrysopidae). We analyzed the leaves of each cultivar for levels of total flavonoids, phenols, anthocyanins, and key defensive enzymes. The eggplant cultivar ‘Longo’ exhibited the highest concentration of secondary metabolites. Aphid populations reared on this cultivar’s leaves showed a slower growth rate compared to those on other cultivars. Conversely, predators fed on these aphids demonstrated higher rates of population growth and produced more offspring. Accordingly, the intrinsic rate of natural increase (r) was lower for aphids feeding on ‘Longo’, but significantly higher for both A. aphidimyza and C. carnea when fed those aphids. These results demonstrate that elevated secondary metabolites on ‘Longo’ suppress the performance of M. persicae while enhancing predator efficiency, thereby providing a phytochemical-based approach that can serve as an effective component of integrated pest management (IPM) programs. Full article
(This article belongs to the Section Insect Pest and Vector Management)
Show Figures

Figure 1

8 pages, 241 KB  
Article
The First Report of a Non-Canonical Telomeric Motif in Neuroptera: (TTGGG)n in Chromosomes of Nineta flava (Scopoli, 1763), Chrysopidae
by Desislava Stoianova and Snejana Grozeva
Genes 2025, 16(10), 1201; https://doi.org/10.3390/genes16101201 - 14 Oct 2025
Viewed by 521
Abstract
Background: Telomeres are nucleoprotein complexes that maintain chromosome integrity in eukaryotes. In insects, the canonical telomeric repeat (TTAGG)n is considered ancestral, though alternative motifs exist across various orders. Neuroptera, comprising about 5800 species, remains understudied regarding telomeric sequences, with data available for [...] Read more.
Background: Telomeres are nucleoprotein complexes that maintain chromosome integrity in eukaryotes. In insects, the canonical telomeric repeat (TTAGG)n is considered ancestral, though alternative motifs exist across various orders. Neuroptera, comprising about 5800 species, remains understudied regarding telomeric sequences, with data available for only seven species across three families. Previous studies reported the absence of (TTAGG)n in Chrysopidae species, contrasting with its presence in other Neuroptera families. This study aimed to identify and characterize telomeric motifs in Chrysopidae using chromosome-level genome assemblies and search for retrotransposon insertions. Methods: We analyzed chromosome-level genome assemblies from four Chrysopidae species: three Chrysopinae—Chrysoperla carnea (Stephens, 1836), Chrysopa pallens (Rambur, 1838), and Nineta flava (Scopoli, 1763); and one Nothochrysinae—Nothochrysa capitata (Fabricius, 1793). Terminal sequences of chromosome pseudomolecules were examined using Geneious Prime®, applying five specific criteria for optimal telomeric sequence identification. We searched for SART and TRAS retrotransposons using the graphical sequence panel in GenBank. Results: We identified (TTGGG)n as the telomeric motif in N. flava, representing the first report of this pentanucleotide repeat in telomeres of Neuroptera. Arrays ranged from 228 to 8005 bp across seven terminal locations in five chromosome pseudomolecules. In N. capitata, we detected (TTAGG)n arrays (2316–3808 bp) at four terminal locations. No telomeric motifs meeting all criteria were found in C. carnea and C. pallens. No SART/TRAS retrotransposons were detected in any species. Conclusions: This study reveals previously unknown telomeric diversity within Chrysopidae, with both canonical (TTAGG)n and novel (TTGGG)n motifs present. The discovery of (TTGGG)n in Neuroptera expands known telomeric sequence diversity in this order. Full article
(This article belongs to the Section Animal Genetics and Genomics)
18 pages, 938 KB  
Article
Behavioral Responses of Chrysoperla defreitasi (Neuroptera: Chrysopidae) and Myzus persicae (Hemiptera: Aphididae) to Volatile Compounds from Wild and Domesticated Ugni molinae
by Manuel Chacón-Fuentes, Leonardo Bardehle, César Burgos-Díaz, Marcelo Lizama, Daniel Martínez-Cisterna, Mauricio Opazo-Navarrete, Cristina Bravo-Reyes and Andrés Quiroz
Insects 2025, 16(6), 594; https://doi.org/10.3390/insects16060594 - 5 Jun 2025
Viewed by 1133
Abstract
Domestication significantly altered the phenotypic and chemical traits of murtilla, notably reducing the emission of volatile compounds essential for plant–insect interactions. This reduction may affect the plant’s natural defense mechanisms, influencing its interactions with herbivores and predators. Therefore, this study tests whether domestication [...] Read more.
Domestication significantly altered the phenotypic and chemical traits of murtilla, notably reducing the emission of volatile compounds essential for plant–insect interactions. This reduction may affect the plant’s natural defense mechanisms, influencing its interactions with herbivores and predators. Therefore, this study tests whether domestication reduces volatile emissions in murtilla, increasing aphid preference and decreasing lacewing attraction. We selected wild ancestors (19-1, 22-1, and 23-2) from a longterm Ugni molinae germplasm bank. Crosses between these wild ancestors generated four first-generation domesticated ecotypes, 10-1, 16-16, 17-4, and 66-2, used in this study. These first-generation domesticated ecotypes were six years old at the time of the study and were used for comparisons in volatile profile and insect interaction analyses. The olfactometric preference index (OPI) for lacewing larvae and aphids revealed that wild ancestors attracted more predators than domesticated plants. For example, Ecotype 19-1 had an OPI of 1.64 for larvae and 1.49 for aphids, while Ecotype 10-1 showed lower attraction (OPI of 1.01 for larvae and 1.00 for aphids). Gas chromatography analysis identified differences in volatile organic compounds, with wild ancestor ecotypes emitting higher levels of compounds such as 2-hexanone, 1,8-cineole, and α-caryophyllene. Principal component analysis and hierarchical clustering confirmed these chemical distinctions. In olfactometer assays, lacewing larvae preferred α-caryophyllene and 2,4-dimethyl acetophenone, while aphids favored 2-hexanone and 3-hexanol. In Y-tube assays, lacewing adults showed strong attraction to α-pinene and 2,4-dimethyl acetophenone, with preferences increasing with concentration. These results indicate that domestication altered the volatile murtilla profile, reducing its attractiveness to natural predators while increasing its susceptibility to herbivores, supporting the plant domestication defense theory. Full article
(This article belongs to the Section Insect Behavior and Pathology)
Show Figures

Graphical abstract

16 pages, 2437 KB  
Article
Intake of Pyriproxyfen Through Contaminated Food by the Predator Ceraeochrysa claveri Navás, 1911 (Neuroptera: Chrysopidae): Evaluation of Long-Term Effects on Testes via Transcriptome Analysis
by Jefferson Fogaça Tomacheski, Ana Silvia Gimenes Garcia, Rafael Takahiro Nakajima, Fábio Malta de Sá Patroni, Elton Luiz Scudeler, Rafael Henrique Nóbrega and Daniela Carvalho dos Santos
Insects 2025, 16(6), 567; https://doi.org/10.3390/insects16060567 - 28 May 2025
Viewed by 1182
Abstract
Understanding the sublethal effects of insecticides on non-target insects is essential for integrated pest management (IPM). This study aimed to evaluate the differentially expressed genes (DEGs) in the testes of Ceraeochrysa claveri adults exposed to pyriproxyfen during the larval stage. Larvae (0–12 h) [...] Read more.
Understanding the sublethal effects of insecticides on non-target insects is essential for integrated pest management (IPM). This study aimed to evaluate the differentially expressed genes (DEGs) in the testes of Ceraeochrysa claveri adults exposed to pyriproxyfen during the larval stage. Larvae (0–12 h) were fed Diatraea saccharalis eggs treated with pyriproxyfen (50 and 100 mg a.i. L−1) for 10 days. After this exposure, the larvae were fed untreated eggs until pupation. The testes from the adults were extracted for RNA extraction, library construction, and sequencing. The reads were de novo assembled, and the genes annotated based on their ORF homology. A total of 46 DEGs were identified for the 50 mg a.i. L−1 vs. control, 47 DEGs for the 100 mg a.i. L−1 vs. control, and 64 DEGs for 50 mg vs. 100 mg a.i. L−1 treatments. To validate the DEGs through RT-qPCR, the genes BPHL, Large2, MLX, and Talin-1 were selected. The results indicate that the exposure of C. claveri larvae to pyriproxyfen could alter the gene expression and lead to delayed effects in adults. This study provided a novel approach for assessing the sublethal effects of pyriproxyfen C. claveri and contributed valuable information to enhance IPM strategies. Full article
Show Figures

Figure 1

18 pages, 1712 KB  
Article
Characteristics of Nocturnal Insect Communities in Semi-Arid Regions: A Case Study at the Habahu National Nature Reserve of Ningxia, China
by Kang Lou, Dian Yu, Caihua Zhang and Houhun Li
Forests 2025, 16(4), 659; https://doi.org/10.3390/f16040659 - 10 Apr 2025
Viewed by 936
Abstract
To explore the spatiotemporal niche characteristics and changing regularities of insect communities under lamps in a semi-arid region, this paper analyzed Levins’ niche breadth index and the Pianka niche overlap index of 10 orders and 19 selected common families or superfamilies of insect [...] Read more.
To explore the spatiotemporal niche characteristics and changing regularities of insect communities under lamps in a semi-arid region, this paper analyzed Levins’ niche breadth index and the Pianka niche overlap index of 10 orders and 19 selected common families or superfamilies of insect communities under lamps from April to September 2018 at six vegetation sites in the Habahu National Nature Reserve, a rare desert grassland–wetland reserve in China. The results indicated the following: (1) Different taxa possess varying spatiotemporal, temporal, and spatial niche breadths, suggesting that insects effectively utilized resources in the Habahu Nature Reserve. (2) Among these groups, in terms of the orders aspect, Lepidoptera had the largest temporal niche breadth, the Hemiptera had the largest spatial niche breadth, and Lepidoptera, Coleoptera, and Hemiptera had relatively large spatiotemporal niche breadths, while Odonata had the smallest niche breadth in all three aspects. The orders of Coleoptera and Lepidoptera had the largest spatiotemporal niche overlap value, while Odonata and Diptera had the smallest. (3) In terms of the common families (superfamilies) aspect, Noctuidae had the largest temporal niche breadth and spatiotemporal niche breadth, while Hydrophilidae had the smallest. The spatial niche breadth of Sphingidae was the largest, while Corixidae was the smallest. Noctuidae and Pyraloidea had the largest spatiotemporal niche overlap value among these herbivore groups, Miridae and Chrysopidae, among the herbivore to predatory groups, and Noctuidae and Braconidae, among the herbivore to parasitic groups. This lays a theoretical foundation for developing Chrysopidae and Braconidae as biological control taxa in the Habahu Nature Reserve. Full article
Show Figures

Figure 1

16 pages, 5215 KB  
Article
Azadirachtin-Based Biopesticide Affects Fitness and Ovarian Development of the Natural Enemy Ceraeochrysa claveri (Neuroptera: Chrysopidae)
by Bertha Gastelbondo-Pastrana, Marilucia Santorum, Elton Luiz Scudeler, Fábio Henrique Fernandes, Erasmo Manuel Alvis, Linda Chams-Chams and Daniela Carvalho dos Santos
Plants 2025, 14(3), 416; https://doi.org/10.3390/plants14030416 - 31 Jan 2025
Viewed by 2168
Abstract
Plant-derived biopesticides have gained attention in agriculture as a pest control method that minimizes the negative effects caused by conventional synthetic insecticides to natural enemies. Azamax™ is one of the most commercialized biopesticides in Brazil, but little is known about its effects on [...] Read more.
Plant-derived biopesticides have gained attention in agriculture as a pest control method that minimizes the negative effects caused by conventional synthetic insecticides to natural enemies. Azamax™ is one of the most commercialized biopesticides in Brazil, but little is known about its effects on non-target insects such as Ceraeochrysa claveri, a non-target insect that is economically important as a pest predator, used in this study. To evaluate the toxic effects of azadirachtin on fitness and ovarian development, a total of 450 C. claveri larvae were exposed by ingestion to subdoses (36 mg/L (0.3%) and 60 mg/L (0.5%) of azadirachtin for 15 days and after that, biological parameters and ovarian development were analyzed. The doses tested corresponded to the minimum and maximum concentrations used in the field. The results demonstrated that both tested doses of the biopesticide significantly reduced survival rates, delayed and extended larval and pupal development times, caused malformations in the body, altered the ultrastructure of adult ovaries, and induced cell death in ovarian follicles. Azamax™, a biopesticide marketed as a reduced-risk insecticide, was shown to have detrimental effects on the lifespan and ovarian development of C. claveri. Full article
(This article belongs to the Special Issue Integrated Pest Management—from Chemicals to Green Management)
Show Figures

Figure 1

7 pages, 1025 KB  
Brief Report
Nontarget Catches of Green and Brown Lacewings (Insecta: Neuroptera: Chrysopidae, Hemerobiidae) Collected by Light- and Volatile-Baited Traps in the Transcarpathian Lowland (W Ukraine)
by Kálmán Szanyi, Antal Nagy, Aletta Ősz, Levente Ábrahám, Attila Molnár, Miklós Tóth and Szabolcs Szanyi
Insects 2025, 16(1), 74; https://doi.org/10.3390/insects16010074 - 14 Jan 2025
Cited by 1 | Viewed by 1614
Abstract
Distribution data on the lacewing fauna of the data-deficient Transcarpathian Lowland (West Ukraine) were provided. The attractivity of phenylacetaldehyde-(FLO) and isoamyl alcohol-based (SBL) lures designed for trapping lepidopteran pests to lacewings was also studied and compared to the efficiency of light traps traditionally [...] Read more.
Distribution data on the lacewing fauna of the data-deficient Transcarpathian Lowland (West Ukraine) were provided. The attractivity of phenylacetaldehyde-(FLO) and isoamyl alcohol-based (SBL) lures designed for trapping lepidopteran pests to lacewings was also studied and compared to the efficiency of light traps traditionally used in studies on neuropterans. In the three-year study, 374 individuals of 10 species were caught. Although the light trap was the most efficient method, the efficiency of the tested lures could also be proved. Regarding abundances, FLO was significantly more efficient than the SBL lure. The lures could supplement the checklist of the fauna with two species and attracted an especially high number of Chrysoperla species. In the case of parallel use with light traps, they serve as an efficient standardised combined method for trapping lacewings, both in faunistic studies and plant protection applications. Full article
Show Figures

Graphical abstract

9 pages, 244 KB  
Article
Lifecycle Completion and Reproductive Improvement of Chrysoperla carnea (Stephens) (Neuroptera: Chrysopidae), Following a Prey Shift Routine During Larval Development
by Muhammad Waleed Shakoor, Jawwad Hassan Mirza, Muhammad Kamran and Fahad Jaber Alatawi
Biology 2025, 14(1), 10; https://doi.org/10.3390/biology14010010 - 26 Dec 2024
Cited by 1 | Viewed by 1903
Abstract
The present study aimed to assess the lifecycle completion and reproductive improvement of green lacewing, Chrysoperla carnea (Stephens), larval instars in a prey shift routine while alternatively feeding on motiles of two-spotted spider mite, Tetranychus urticae Koch (natural prey), and the eggs of almond moth, [...] Read more.
The present study aimed to assess the lifecycle completion and reproductive improvement of green lacewing, Chrysoperla carnea (Stephens), larval instars in a prey shift routine while alternatively feeding on motiles of two-spotted spider mite, Tetranychus urticae Koch (natural prey), and the eggs of almond moth, Ephestia cautella (Walker) (factitious prey). The results showed that C. carnea larvae successfully completed their lifecycle and life span in the treatments where either the 2nd (T2) or 3rd (T3) instar larvae were fed with the eggs of E. cautella while other instars were provided with motiles of T. urticae, i.e., 1st–3rd and 1st–2nd, respectively. The predator larvae failed to transform from pupae to adults when only the 1st instar larvae were fed on the E. cautella eggs (T1). Similar results were found when all predator instars were reared on the motiles of T. urticae (T4). The shortest mean total larval duration and preoviposition period, the highest fecundity and fertility, and balanced sex ratio were recorded when 3rd instar larvae were fed only on E. cautella eggs (T3). The longest adult longevity and oviposition period were recorded when only the 2nd instar larvae were fed on E. cautella eggs (T2). The findings of the present study would be helpful in developing a self-sustained mite biological control strategy using C. carnea and provide a roadmap for future studies to elucidate the larval release efficiency of C. carnea with the supplementary diet for the management of greenhouse mite pests. Full article
(This article belongs to the Section Behavioural Biology)
16 pages, 6691 KB  
Article
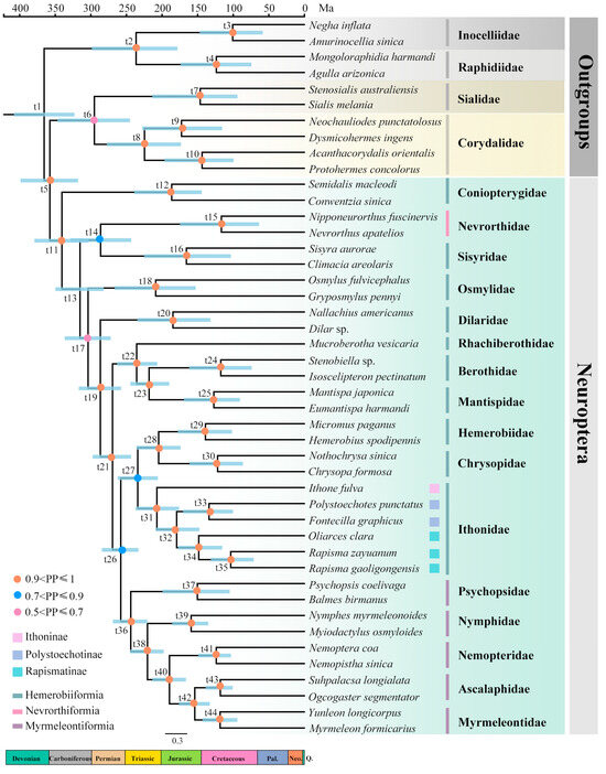
New Mitochondrial Genomes of Ithonidae (Neuroptera) and Higher Phylogenetic Implications
by Ruyue Zhang, Yunlan Jiang, Mina Zhong, Shutong Wang and Yuyu Wang
Insects 2024, 15(12), 933; https://doi.org/10.3390/insects15120933 - 27 Nov 2024
Viewed by 1448
Abstract
Ithonidae (moth lacewings) are an enigmatic, small family of the insect order Neuroptera (lacewings). Its phylogenetic position within Neuroptera and internal subfamily relationships remain unresolved. In this study, the complete mitochondrial genome (mitogenome) of Ithone fulva Tillyard, 1916 representing the first mitogenome of [...] Read more.
Ithonidae (moth lacewings) are an enigmatic, small family of the insect order Neuroptera (lacewings). Its phylogenetic position within Neuroptera and internal subfamily relationships remain unresolved. In this study, the complete mitochondrial genome (mitogenome) of Ithone fulva Tillyard, 1916 representing the first mitogenome of Ithoninae, as well as the complete mitogenome of Rapisma gaoligongensis Liu, Li and Yang, 2018, were newly reported. Molecular phylogenetic trees recovered Ithonidae as the sister group to Chrysopidae + Hemerobiidae. Ithoninae was demonstrated to be the sister group to Polystoechotinae + Rapismatinae across all topologies. Divergence time estimation revealed that Ithonidae originated during the Mid-Triassic. Ithoninae diverged from Polystoechotinae and Rapismatinae in the Late Triassic, while Polystoechotinae diverged from Rapismatinae in the Middle Jurassic. Moreover, more comprehensive samplings, as well as whole genome data, are needed to reconstruct a comprehensive framework of the phylogeny of Ithonidae, as well as Neuropteida. Full article
(This article belongs to the Section Insect Molecular Biology and Genomics)
Show Figures

Figure 1

13 pages, 2092 KB  
Article
Yellow Sticky Cards Reduce the Numbers of Trichogramma dendrolimi (Hymenoptera: Trichogrammatidae) Following Augmentative Releases against the Fruit Borers Carposina sasakii (Lepidoptera: Carposinidae) and Grapholita molesta (Lepidoptera: Tortricidae) in a Pear Orchard
by Lu Gan, Yanan Wu, J. P. Michaud, Yisong Li, Xiaoxia Liu, Songdou Zhang and Zhen Li
Insects 2024, 15(8), 590; https://doi.org/10.3390/insects15080590 - 3 Aug 2024
Cited by 2 | Viewed by 1771
Abstract
Integrated pest management relies upon mutual compatibility among pest control tactics. The fruit-boring moths Carposina sasakii and Grapholita molesta can be devastating pests of pome and stone fruit production. Trichogramma dendrolimi parasitizes the eggs of these pests, preventing their eclosion, but its efficacy [...] Read more.
Integrated pest management relies upon mutual compatibility among pest control tactics. The fruit-boring moths Carposina sasakii and Grapholita molesta can be devastating pests of pome and stone fruit production. Trichogramma dendrolimi parasitizes the eggs of these pests, preventing their eclosion, but its efficacy can be reduced by other pest control tactics. We tested T. dendrolimi attraction to five colors, and moth attraction to six colors, in laboratory choice tests, and thereafter deployed yellow sticky cards in tandem with releases of T. dendrolimi in field trials in a pear orchard. Yellow sticky cards deployed at high density trapped T. dendrolimi and reduced their numbers post-release. They also trapped adult G. molesta, which appeared to compensate for reduced egg parasitism on this species, but not on C. sasakii, which had higher abundance in plots with yellow sticky cards. The cards also captured adult lacewings, likely reducing their numbers in the field, but did not capture large numbers of lady beetles. The results suggest that yellow sticky cards can be used at high density to control aphids, psyllids and leafhoppers in early spring (March and April) when natural enemies are in low numbers, then removed in May so as not to interfere with augmentative releases of T. dendrolimi that must be timed to coincide with peak flights of fruit-boring moths. This strategy should enhance the compatibility of yellow sticky cards with egg parasitoid releases. Full article
(This article belongs to the Section Insect Pest and Vector Management)
Show Figures

Graphical abstract

18 pages, 4465 KB  
Article
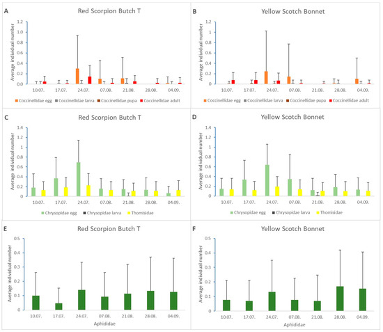
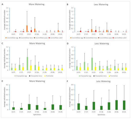
Do Cultivar, Watering and Plant Distance Impact Aphids and Their Natural Enemies in Chili (Capsicum chinense Jacq.)?
by András Lajos Juhász and Ágnes Szénási
Horticulturae 2024, 10(7), 697; https://doi.org/10.3390/horticulturae10070697 - 2 Jul 2024
Viewed by 1764
Abstract
Chilies are being increasingly favored worldwide, with an increasing growing area. As limited information is available about the population dynamic of arthropod communities in chilies under field conditions, the aim of our survey was to observe aphids and their natural enemies under various [...] Read more.
Chilies are being increasingly favored worldwide, with an increasing growing area. As limited information is available about the population dynamic of arthropod communities in chilies under field conditions, the aim of our survey was to observe aphids and their natural enemies under various agrotechnological factors to improve IPM for chilies. The Yellow Scotch Bonnet (YSB) and Trinidad Scorpion Butch T (TSBT) chili varieties were investigated. Two plant spacings (30 vs. 40 and 40 vs. 60 cm in YSB and TSBT, respectively) and two watering rates (40 min/day; 20 min every second day) were applied with three replicates. Ten plants per plot/date were checked visually from July to September each year. In 2019, significantly more Chrysopidae eggs and significantly fewer Coccinellidae eggs were found under less watering. The number of Chrysopidae larvae and Coccinellidae pupae and larvae was significantly higher, whereas that of Chrysopidae eggs and Thomisidae individuals was significantly lower in the less-irrigated plots in 2021. In the same year, significantly more Coccinellidae adults were detected in the TSBT cultivar, and the number of Chrysopidae eggs and larvae and Coccinellidae pupae was significantly lower under decreased plant spacing. Predators preferred plots with an increased plant distance and plants with higher aphid pressure. Full article
(This article belongs to the Section Insect Pest Management)
Show Figures

Figure 1

15 pages, 1736 KB  
Article
Lethal and Sublethal Effects of Cyantraniliprole on the Biology and Metabolic Enzyme Activities of Two Lepidopteran Pests, Spodoptera littoralis and Agrotis ipsilon, and A Generalist Predator, Chrysoperla carnea (Neuroptera: Chrysopidae)
by Mona Awad, Ahmed H. El Kenawy, Nawal AbdulAziz Alfuhaid, El-Desoky S. Ibrahim, Júlia Katalin Jósvai, Adrien Fónagy and Moataz A. M. Moustafa
Insects 2024, 15(6), 450; https://doi.org/10.3390/insects15060450 - 13 Jun 2024
Cited by 12 | Viewed by 3151
Abstract
Cyantraniliprole is a novel anthranilic diamide insecticide registered for controlling chewing and sucking insect pests. Here, the lethal and sublethal effects of this insecticide on two destructive lepidopteran pests, Spodoptera littoralis Boisduval and Agrotis ipsilon Hufnagel, were evaluated. Because the effects of novel [...] Read more.
Cyantraniliprole is a novel anthranilic diamide insecticide registered for controlling chewing and sucking insect pests. Here, the lethal and sublethal effects of this insecticide on two destructive lepidopteran pests, Spodoptera littoralis Boisduval and Agrotis ipsilon Hufnagel, were evaluated. Because the effects of novel insecticides on beneficial and non-target arthropods must be considered, the impact of cyantraniliprole on a generalist biological control agent, Chrysoperla carnea [Stephens 1836], were also examined. Overall, our study revealed that cyantraniliprole was more toxic to A. ipsilon than to S. littoralis. Moreover, the LC15 and LC50 of the insecticide significantly prolonged the duration of the larval and pupal stages and induced enzymatic detoxification activity in both species. Treatment of the second-instar larvae of C. carnea with the recommended concentration of cyantraniliprole (0.75 mg/L) doubled the mortality rates and resulted in a slight negative effect on the biology and detoxification enzymes of C. carnea. Our results indicate that both sublethal and lethal concentrations of cyantraniliprole can successfully suppress S. littoralis and A. ipsilon populations. They also suggest that C. carnea, as a generalist predator, is compatible with cyantraniliprole under the modelled realistic field conditions. In future investigations, insights into the effects of cyantraniliprole on S. littoralis, A. ipsilon, and C. carnea under field conditions will be required to appropriately validate our results. Full article
(This article belongs to the Special Issue Sustainable Management of Arthropod Pests in Agroecosystems)
Show Figures

Figure 1

11 pages, 717 KB  
Article
Testing the Effects of Prey Type on the Life History and Population-Level Parameters of Chrysoperla externa (Neuroptera: Chrysopidae)
by Agda Braghini, Vinícius de Oliveira Lima, Bruno Gomes Dami, Jonas Mendes Rodrigues Souza, Enes Pereira Barbosa, Gustavo Pincerato Figueiredo, Wesley Bordinhon da Silva Paula, Cesar Rodriguez-Saona and Alessandra Marieli Vacari
Insects 2024, 15(5), 330; https://doi.org/10.3390/insects15050330 - 3 May 2024
Cited by 4 | Viewed by 2757
Abstract
Green lacewings are valuable predators, utilized in augmentative biological control against various agricultural pests. However, further studies are required to comprehend the performance of these predators when consuming natural prey. We investigated the capacity of Chrysoperla externa (Hagen) to utilize the following three [...] Read more.
Green lacewings are valuable predators, utilized in augmentative biological control against various agricultural pests. However, further studies are required to comprehend the performance of these predators when consuming natural prey. We investigated the capacity of Chrysoperla externa (Hagen) to utilize the following three distinct prey types: the pupae of the coffee leaf miner Leucoptera coffeella (Guérin-Mèneville & Perrottet), the eggs of the sugarcane borer Diatraea saccharalis (F.), and the eggs of the Mediterranean flour moth Ephestia kuehniella (Zeller). The first two of these species are naturally occurring prey found in field crops, while the last serves as a factitious prey species for the mass rearing of natural enemies. We hypothesized that the type of prey would differentially affect the life history and population-level parameters of C. externa. Laboratory experiments were conducted to compare the pre-imaginal survival and developmental times, adult longevity and reproduction, and population growth of C. externa when larvae were provided with each of the three prey items. Results indicated that C. externa utilized the two natural prey items, L. coffeella pupae and D. saccharalis eggs, for its development, reproduction, and population growth. However, larvae developed significantly faster and females exhibited higher reproductive parameters, including fecundity and daily oviposition, when consuming the factitious prey, E. kuehniella eggs. This resulted in a higher intrinsic rate of population increase, as well as shorter times for the population to double in size. Understanding the population dynamics of C. externa when consuming different prey items is crucial for optimizing their utilization in augmentative biological control programs. Full article
(This article belongs to the Section Insect Pest and Vector Management)
Show Figures

Figure 1

Back to TopTop