New Mitochondrial Genomes of Ithonidae (Neuroptera) and Higher Phylogenetic Implications
Simple Summary
Abstract
1. Introduction
2. Materials and Methods
2.1. Sampling, DNA Extraction and Sequencing
2.2. Genome Assembly and Annotation
2.3. Phylogenetic Analysis
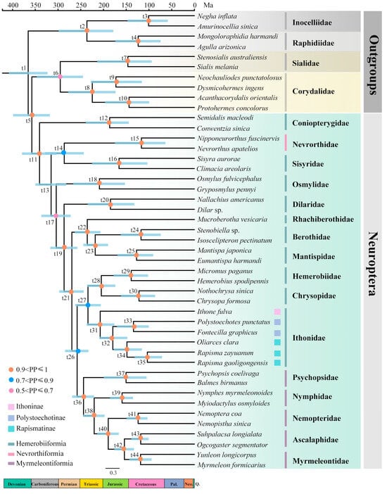
2.4. Divergence Time Estimation
3. Results and Discussion
3.1. Subsection Genome Organization and Base Composition
3.2. Protein-Coding Genes and Codon Usage
3.3. Transfer RNAs and Ribosomal RNAs
3.4. Control Region
3.5. Phylogenetic Analyses
3.6. Divergence Time Estimation
4. Conclusions
Supplementary Materials
Author Contributions
Funding
Data Availability Statement
Acknowledgments
Conflicts of Interest
References
- Oswald, J.D.; Machado, R.J.P. Biodiversity of the Neuropterida (Insecta: Neuroptera, Megaloptera, and Raphidioptera). Insect Biodivers. 2018, 2, 627–672. [Google Scholar] [CrossRef]
- Winterton, S.L.; Makarkin, V.N. Phylogeny of moth lacewings and giant lacewings (Neuroptera: Ithonidae, Polystoechotidae) using DNA sequence data, morphology, and fossils. Ann. Entomol. Soc. Am. 2010, 103, 511–522. [Google Scholar] [CrossRef]
- Tillyard, R.J. The life-history of the Australian moth-lacewing, Ithone fusca, Newman (Order Neuroptera Planipennia). Bull. Entomol. Res. 1922, 13, 205–223. [Google Scholar] [CrossRef]
- Grebennikov, V.V. Grub-like larvae of Neuroptera (Insecta): A morphological review of the families Ithonidae and Polystoechotidae and a description of Oliarces clara. Eur. J. Entomol. 2004, 101, 409–417. [Google Scholar] [CrossRef]
- Li, D.; Friedrich, F.; Jandausch, K.; Pohl, H.; Liu, X.; Beutel, R.G. Unearthing underground predators: The head morphology of larvae of the moth lacewing genus Ithone Newman (Neuroptera: Ithonidae) and its functional and phylogenetic implications. Syst. Entomol. 2022, 47, 618–636. [Google Scholar] [CrossRef]
- Wang, Y.; Liu, X.; Winterton, S.L.; Yan, Y.; Chang, W.; Yang, D. Comparative mitogenomic analysis reveals sexual dimorphism in a rare montane lacewing (Insecta: Neuroptera: Ithonidae). PLoS ONE 2013, 8, e83986. [Google Scholar] [CrossRef]
- Hsiao, S.H.; Lai, B.C. A new species of the genus Rapisma (Insecta: Neuroptera: Ithonidae) from Taiwan. Zool. Stud. 2022, 61, e55. [Google Scholar] [CrossRef] [PubMed]
- Withycombe, C.L. XV. Some aspects of the biology and morphology of the Neuroptera. with special reference to the immature stages and their possible phylogenetic significance. Trans. R. Entomol. Soc. Lond. 1925, 72, 303–411. [Google Scholar] [CrossRef]
- Aspöck, U.; Plant, J.D.; Nemeschkal, H.L. Cladistic analysis of Neuroptera and their systematic position within Neuropterida (Insecta: Holometabola: Neuropterida: Neuroptera). Syst. Entomol. 2001, 26, 73–86. [Google Scholar] [CrossRef]
- Haring, E.; Aspöck, U. Phylogeny of the Neuropterida: A first molecular approach. Syst. Entomol. 2004, 29, 415–430. [Google Scholar] [CrossRef]
- Beutel, R.G.; Friedrich, F.; Aspöck, U. The larval head of Nevrorthidae and the phylogeny of Neuroptera (Insecta). Zool. J. Linn. Soc. 2010, 158, 533–562. [Google Scholar] [CrossRef]
- Winterton, S.L.; Hardy, N.B.; Wiegmann, B.M. On wings of lace: Phylogeny and Bayesian divergence time estimates of Neuropterida (Insecta) based on morphological and molecular data. Syst. Entomol. 2010, 35, 349–378. [Google Scholar] [CrossRef]
- Barnard, P.C. The Rapismatidae (Neuroptera): Montane lacewings of the oriental region. Syst. Entomol. 1981, 6, 121–136. [Google Scholar] [CrossRef]
- Penny, N.D. A remarkable new genus and species of Ithonidae from Honduras (Neuroptera). J. Kans. Entomol. Soc. 1996, 69, 81–86. [Google Scholar]
- Liu, X. A review of the montane lacewing genus Rapisma McLachlan (Neuroptera, Ithonidae) from China, with description of two new species. Zoosyst. Evol. 2017, 94, 57–71. [Google Scholar] [CrossRef]
- Winterton, S.L.; Lemmon, A.R.; Gillung, J.P.; Garzon, I.J.; Badano, D.; Bakkes, D.K.; Breitkreuz, L.C.V.; Engel, M.S.; Lemmon, E.M.; Liu, X.; et al. Evolution of lacewings and allied orders using anchored phylogenomics (Neuroptera, Megaloptera, Raphidioptera). Syst. Entomol. 2018, 43, 330–354. [Google Scholar] [CrossRef]
- Song, N.; Li, X.-X.; Zhai, Q.; Bozdogan, H.; Yin, X.-M. The mitochondrial genomes of Neuropteridan insects and implications for the phylogeny of Neuroptera. Genes 2019, 10, 108. [Google Scholar] [CrossRef]
- Song, N.; Lin, A.; Zhao, X. Insight into higher-level phylogeny of Neuropterida: Evidence from secondary structures of mitochondrial rRNA genes and mitogenomic data. PLoS ONE 2018, 13, e0191826. [Google Scholar] [CrossRef]
- Wang, Y.; Liu, X.; Garzón-Orduña, I.J.; Winterton, S.L.; Yan, Y.; Aspöck, U.; Aspöck, H.; Yang, D. Mitochondrial phylogenomics illuminates the evolutionary history of Neuropterida. Cladistics 2017, 33, 617–636. [Google Scholar] [CrossRef]
- Machado, R.J.P.; Gillung, J.P.; Winterton, S.L.; Garzón-Orduña, I.J.; Lemmon, A.R.; Lemmon, E.M.; Oswald, J.D. Owlflies are derived antlions: Anchored phylogenomics supports a new phylogeny and classification of Myrmeleontidae (Neuroptera). Syst. Entomol. 2018, 44, 418–450. [Google Scholar] [CrossRef]
- Winterton, S.L.; Gillung, J.P.; Garzón-Orduña, I.J.; Badano, D.; Breitkreuz, L.C.V.; Duelli, P.; Engel, M.S.; Liu, X.; Machado, R.J.P.; Mansell, M.; et al. Evolution of green lacewings (Neuroptera: Chrysopidae): An anchored phylogenomics approach. Syst. Entomol. 2019, 44, 514–526. [Google Scholar] [CrossRef]
- Oswald, J.D. Neuropterida Species of the World. Available online: https://lacewing.tamu.edu/ (accessed on 6 July 2024).
- Vasilikopoulos, A.; Misof, B.; Meusemann, K.; Lieberz, D.; Flouri, T.; Beutel, R.G.; Niehuis, O.; Wappler, T.; Rust, J.; Peters, R.S.; et al. An integrative phylogenomic approach to elucidate the evolutionary history and divergence times of Neuropterida (Insecta: Holometabola). BMC Evol. Biol. 2020, 20, 64. [Google Scholar] [CrossRef]
- Tillyard, R.J. Studies in Australian Neuroptera. No. iv. The families Ithonidae, Hemerobiidae, Sisyridae, Berothidae, and the new family Trichomatidae; with a discussion of their characters and relationships, and descriptions of new and little-known genera and species. Proc. Linn. Soc. New South Wales 1916, 41, 269–332. [Google Scholar] [CrossRef]
- Liu, X.; Li, D.; Yang, Z. A new species of the montane lacewing genus Rapisma McLachlan (Neuroptera, Ithonidae) from China. Zootaxa 2018, 4531, 266–270. [Google Scholar] [CrossRef]
- Brown, J.; Pirrung, M.; McCue, L.A. FQC Dashboard: Integrates FastQC results into a web-based, interactive, and extensible FASTQ quality control tool. Bioinformatics 2017, 33, 3137–3139. [Google Scholar] [CrossRef]
- Bolger, A.M.; Lohse, M.; Usadel, B. Trimmomatic: A flexible trimmer for Illumina sequence data. Bioinformatics 2014, 30, 2114–2120. [Google Scholar] [CrossRef]
- Dierckxsens, N.; Mardulyn, P.; Smits, G. NOVOPlasty: De novo assembly of organelle genomes from whole genome data. Nucleic Acids Res. 2017, 45, e18. [Google Scholar] [CrossRef]
- Bernt, M.; Donath, A.; Juhling, F.; Externbrink, F.; Florentz, C.; Fritzsch, G.; Putz, J.; Middendorf, M.; Stadler, P.F. MITOS: Improved de novo metazoan mitochondrial genome annotation. Mol. Phylogenet. Evol. 2013, 69, 313–319. [Google Scholar] [CrossRef]
- Li, H. Aligning sequence reads, clone sequences and assembly contigs with BWA-MEM. arXiv 2013, arXiv:1303.3997. [Google Scholar] [CrossRef]
- Li, H.; Handsaker, B.; Wysoker, A.; Fennell, T.; Ruan, J.; Homer, N.; Marth, G.; Abecasis, G.; Durbin, R.; 1000 Genome Project Data Processing Subgroup. The sequence alignment/Map format and SAMtools. Bioinformatics 2009, 25, 2078–2079. [Google Scholar] [CrossRef]
- Greiner, S.; Lehwark, P.; Bock, R. OrganellarGenomeDRAW (OGDRAW) version 1.3.1: Expanded toolkit for the graphical visualization of organellar genomes. Nucleic Acids Res. 2019, 47, W59–W64. [Google Scholar] [CrossRef]
- Kumar, S.; Stecher, G.; Li, M.; Knyaz, C.; Tamura, K. MEGA X: Molecular evolutionary genetics analysis across computing platforms. Mol. Biol. Evol. 2018, 35, 1547–1549. [Google Scholar] [CrossRef]
- Rozas, J.; Ferrer-Mata, A.; Sanchez-DelBarrio, J.C.; Guirao-Rico, S.; Librado, P.; Ramos-Onsins, S.E.; Sanchez-Gracia, A. DnaSP 6: DNA sequence polymorphism analysis of large data sets. Mol. Biol. Evol. 2017, 34, 3299–3302. [Google Scholar] [CrossRef]
- Bellaousov, S.; Reuter, J.S.; Seetin, M.G.; Mathews, D.H. RNAstructure: Web servers for RNA secondary structure prediction and analysis. Nucleic Acids Res. 2013, 41, W471–W474. [Google Scholar] [CrossRef]
- Rozewicki, J.; Li, S.; Amada, K.M.; Standley, D.M.; Katoh, K. MAFFT-DASH: Integrated protein sequence and structural alignment. Nucleic Acids Res. 2019, 47, W5–W10. [Google Scholar] [CrossRef]
- Kück, P.; Meusemann, K. FASconCAT: Convenient handling of data matrices. Mol. Phylogenet. Evol. 2010, 56, 1115–1118. [Google Scholar] [CrossRef]
- Castresana, J. Selection of conserved blocks from multiple alignments for their use in phylogenetic analysis. Mol. Biol. Evol. 2000, 17, 540–552. [Google Scholar] [CrossRef]
- Talavera, G.; Vila, R. What is the phylogenetic signal limit from mitogenomes? The reconciliation between mitochondrial and nuclear data in the Insecta class phylogeny. BMC Evol. Biol. 2011, 11, 315. [Google Scholar] [CrossRef]
- Simon, S.; Hadrys, H. A comparative analysis of complete mitochondrial genomes among Hexapoda. Mol. Phylogenet. Evol. 2013, 69, 393–403. [Google Scholar] [CrossRef]
- Song, F.; Li, H.; Jiang, P.; Zhou, X.; Liu, J.; Sun, C.; Vogler, A.P.; Cai, W. Capturing the phylogeny of Holometabola with mitochondrial genome data and Bayesian site-heterogeneous mixture models. Genome Biol. Evol. 2016, 8, 1411–1426. [Google Scholar] [CrossRef]
- Cai, C.; Tihelka, E.; Giacomelli, M.; Lawrence, J.F.; Slipinski, A.; Kundrata, R.; Yamamoto, S.; Thayer, M.K.; Newton, A.F.; Leschen, R.A.B.; et al. Integrated phylogenomics and fossil data illuminate the evolution of beetles. R. Soc. Open Sci. 2022, 9, 211771. [Google Scholar] [CrossRef]
- Lartillot, N.; Lepage, T.; Blanquart, S. PhyloBayes 3: A Bayesian software package for phylogenetic reconstruction and molecular dating. Bioinformatics 2009, 25, 2286–2288. [Google Scholar] [CrossRef]
- Rambaut, A. FigTree. Available online: http://tree.bio.ed.ac.uk/software/figtree (accessed on 15 August 2024).
- Yang, Z. PAML 4: Phylogenetic analysis by maximum likelihood. Mol. Biol. Evol. 2007, 24, 1586–1591. [Google Scholar] [CrossRef]
- Kendall, D.G. On the generalized ”birth-and-death” process. Ann. Stat. 1948, 19, 1–15. [Google Scholar] [CrossRef]
- Nel, A.; Roques, P.; Nel, P.; Prokin, A.A.; Bourgoin, T.; Prokop, J.; Szwedo, J.; Azar, D.; Desutter-Grandcolas, L.; Wappler, T.; et al. The earliest known holometabolous insects. Nature 2013, 503, 257–261. [Google Scholar] [CrossRef]
- Rambaut, A.; Drummond, A.J.; Xie, D.; Baele, G.; Suchard, M.A. Posterior summarization in Bayesian phylogenetics using Tracer 1.7. Syst. Biol. 2018, 67, 901–904. [Google Scholar] [CrossRef]
- Carpenter, F. The Baltic amber snake-flies (Neuroptera). Psyche 1956, 63, 77–81. [Google Scholar] [CrossRef][Green Version]
- Tillyard, R.J. Kansas Permian insects; Part 14, The order Neuroptera. Am. J. Sci. 1932, 23, 1–30. [Google Scholar] [CrossRef]
- Prokin, A.A.; Bashkuev, A.S. The oldest known larvae of Megaloptera (Insecta) from the Triassic of Ukraine. Palaeoentomology 2023, 6, 155–164. [Google Scholar] [CrossRef]
- Meinander, M. Fossil Coniopterygidae. Not. Entomol. 1975, 55, 53–57. [Google Scholar]
- Wichard, W.; Buder, T.; Caruso, C. Aquatic lacewings of family Nevrorthidae (Neuroptera) in Baltic amber. Denisia 2010, 29, 445–457. [Google Scholar]
- Perkovsky, E.E.; Makarkin, V.N. First confirmation of spongillaflies (Neuroptera: Sisyridae) from the Cretaceous. Cretaceous Res. 2015, 56, 363–371. [Google Scholar] [CrossRef]
- Lambkin, K. A re-examination of Lithosmylidia Riek from the Triassic of Queensland with notes on Mesozoic ”osmylid-like” fossil Neuroptera (Insecta: Neuroptera). Mem. Queensl. Mus. 1988, 25, 445–458. [Google Scholar]
- Wang, Y.; Liu, Z.; Dong, R.; Shih, C. A new genus of Protosmylinae from the Middle Jurassic of China (Neuroptera: Osmylidae). Zootaxa 2010, 2480, 45–83. [Google Scholar] [CrossRef]
- Engel, M.S. The first fossil of a pleasing lacewing (Neuroptera: Dilaridae). Proc. Entomol. Soc. Wash. 1999, 101, 822–826. [Google Scholar]
- Khramov, A.; Oyama, N.; Kenji, S.; Takahashi, H. Late Triassic lacewings (Insecta: Neuroptera) from Japan. Hist. Biol. 2023, 36, 2187–2195. [Google Scholar] [CrossRef]
- Makarkin, V.N.; Ohl, M. An important new fossil genus of Berothinae (Neuroptera: Berothidae) from Baltic amber. Zootaxa 2015, 3946, 401–415. [Google Scholar] [CrossRef]
- Zheng, B.Y.; Ren, D.; Wang, Y.J. Earliest true moth lacewing from the Middle Jurassic of Inner Mongolia, China. Acta Palaeontol. Polonica 2016, 61, 847–851. [Google Scholar] [CrossRef]
- Jepson, J.E.; Makarkin, V.N.; Coram, R.A. Lacewings (Insecta: Neuroptera) from the Lower Cretaceous Purbeck Limestone Group of southern England. Cretaceous Res. 2012, 34, 31–47. [Google Scholar] [CrossRef]
- Tillyard, R.J. Mesozoic Insects of Queensland. No. 9 Orthoptera, and additions to the Protorthoptera, Odonata, Hemiptera and Planipennia. Proc. Linn. Soc. New South Wales 1922, 47, 447–470. [Google Scholar]
- Ren, D.; Engel, M.S. A split-footed lacewing and two epiosmylines from the Jurassic of China (Neuroptera). Ann. Zool. 2007, 57, 211–219. [Google Scholar]
- Makarkin, V.N.; Yang, Q.; Shi, C.F.; Ren, D. The presence of the recurrent veinlet in the Middle Jurassic Nymphidae (Neuroptera): A unique character condition in Myrmeleontoidea. Zookeys 2013, 325, 1–20. [Google Scholar] [CrossRef][Green Version]
- Martins-Neto, R.G.; Vulcano, M.A. Neurópteros (Insecta, Planipennia) da Formação Santana (Cretáceo Inferior), Bacia do Araripe, nordeste do Brasil. II. Superfamília Myrmeleontoidea. Rev. Bras. Entomol. 1989, 33, 367–402. [Google Scholar]
- Martins-Neto, R.G.; Vulcano, M.A. Neurópteros (Insecta, Planipennia) da Formação Santana (Cretáceo Inferior), Bacia do Araripe, Nordeste do Brasil. VIII—Descrição de novos taxa de Myrmeleontidae, Ascalaphidae Nemopteridadae. Rev. Univ. Guarulhos Ciências Biológicas E Saúde 1997, 2, 64–81. [Google Scholar]
- Beckenbach, A.T.; Stewart, J.B. Insect mitochondrial genomics 3: The complete mitochondrial genome sequences of representatives from two neuropteroid orders: A dobsonfly (order Megaloptera) and a giant lacewing and an owlfly (order Neuroptera). Genome 2009, 52, 31–38. [Google Scholar] [CrossRef]
- Tian, S.; Jiang, Y.; Lai, Y.; Wang, S.; Liu, X.; Wang, Y. New mitogenomes of the green lacewing tribe Ankylopterygini (Neuroptera: Chrysopidae: Chrysopinae) and phylogenetic implications of Chrysopidae. Insects 2023, 14, 878. [Google Scholar] [CrossRef]
- Xu, H.; Wu, Y.; Wang, Y.; Liu, Z. Comparative analysis of five mitogenomes of Osmylinae (Neuroptera: Osmylidae) and their phylogenetic implications. Int. J. Biol. Macromol. 2020, 164, 447–455. [Google Scholar] [CrossRef] [PubMed]
- Liu, W.; Wang, C.; Wang, J.; Tang, Y.; Pei, W.; Ge, X.; Yan, C. Phylogenetic and comparative analysis of Cryptochironomus, Demicryptochironomus and Harnischia inferred from mitogenomes (Diptera: Chironomidae). Insects 2024, 15, 642. [Google Scholar] [CrossRef]
- Ji, L.; Jia, Z.; Bai, X. Comparative analysis of the mitochondrial genomes of three species of Yangiella (Hemiptera: Aradidae) and the phylogenetic implications of Aradidae. Insects 2024, 15, 533. [Google Scholar] [CrossRef]
- Hurst, L.D. Genetics and the understanding of selection. Nat. Rev. Genet. 2009, 10, 83–93. [Google Scholar] [CrossRef]
- Hurst, L.D. The Ka/Ks ratio: Diagnosing the form of sequence evolution. Trends Genet. 2002, 18, 486–487. [Google Scholar] [CrossRef]
- Cannone, J.J.; Subramanian, S.; Schnare, M.N.; Collett, J.R.; D’Souza, L.M.; Du, Y.; Feng, B.; Lin, N.; Madabusi, L.V.; Müller, K.M.; et al. The Comparative RNA Web (CRW) Site: An online database of comparative sequence and structure information for ribosomal, intron, and other RNAs. BMC Bioinform. 2002, 3, 2. [Google Scholar] [CrossRef]
- Zhao, Y.; Zhang, H.; Zhang, Y. Complete mitochondrial genome of Neochauliodes parasparsus (Megaloptera: Corydalidae) with phylogenetic consideration. Biochem. Syst. Ecol. 2017, 70, 192–199. [Google Scholar] [CrossRef]
- Zhao, J.; Li, H.; Winterton, S.L.; Liu, Z. Ancestral gene organization in the mitochondrial genome of Thyridosmylus langii (McLachlan, 1870) (Neuroptera: Osmylidae) and implications for lacewing evolution. PLoS ONE 2013, 8, e62943. [Google Scholar] [CrossRef]
- Zhang, L.; Yang, J. The mitochondrial genome of Gatzara jezoensis (Neuroptera: Myrmeleontidae) and phylogenetic analysis of Neuroptera. Biochem. Syst. Ecol. 2017, 71, 230–235. [Google Scholar] [CrossRef]
- Zhang, C.; Liu, X.; Liu, C.; Luo, X. Characterization of the complete mitochondrial genome of Acanthacorydalis fruhstorferi van der Weele (Megaloptera: Corydalidae). J. Kans. Entomol. Soc. 2020, 93, 267–281. [Google Scholar] [CrossRef]
- Zhan, Q.; Gai, Y.; Zhao, Y. Characterization of the complete mitochondrial genome of the Libelloides sibiricus (Neuroptera, Ascalaphidae). Mitochondrial. DNA Part B 2024, 9, 493–499. [Google Scholar] [CrossRef]
- Beutel, R.G.; Friedrich, F.; Hoernschemeyer, T.; Pohl, H.; Huenefeld, F.; Beckmann, F.; Meier, R.; Misof, B.; Whiting, M.F.; Vilhelmsen, L. Morphological and molecular evidence converge upon a robust phylogeny of the megadiverse Holometabola. Cladistics 2011, 27, 341–355. [Google Scholar] [CrossRef]
- Aspöck, U.; Aspöck, H. Phylogenetic relevance of the genital sclerites of Neuropterida (Insecta: Holometabola). Syst. Entomol. 2008, 33, 97–127. [Google Scholar] [CrossRef]
- Zhao, C.; Liu, X.; Yang, D. Wing base structural data support the sister relationship of Megaloptera and Neuroptera (Insecta: Neuropterida). PLoS ONE 2014, 9, e114695. [Google Scholar] [CrossRef]
- Zhao, C.; Huang, M.; Yang, D.; Liu, X. Comparative morphology of the wing base structure illuminates higher-level phylogeny of Holometabola. Insects 2024, 15, 199. [Google Scholar] [CrossRef]
- Misof, B.; Liu, S.; Meusemann, K.; Peters, R.S.; Donath, A.; Mayer, C.; Frandsen, P.B.; Ware, J.; Flouri, T.; Beutel, R.G.; et al. Phylogenomics resolves the timing and pattern of insect evolution. Science 2014, 346, 763–767. [Google Scholar] [CrossRef]
- Wang, Y.; Zhou, X.; Wang, L.; Liu, X.; Yang, D.; Rokas, A. Gene selection and evolutionary modeling affect phylogenomic inference of Neuropterida based on transcriptome data. Int. J. Mol. Sci. 2019, 20, 1072. [Google Scholar] [CrossRef]
- Amorim, A.; Fernandes, T.; Taveira, N. Mitochondrial DNA in human identification: A review. PeerJ 2019, 7, e7314. [Google Scholar] [CrossRef]
- Ballard, J.W.; Whitlock, M.C. The incomplete natural history of mitochondria. Mol. Ecol. 2004, 13, 729–744. [Google Scholar] [CrossRef]
- Simon, C.; Buckley, T.R.; Frati, F.; Stewart, J.B.; Beckenbach, A.T. Incorporating molecular evolution into phylogenetic analysis, and a new compilation of conserved polymerase chain reaction primers for animal mitochondrial DNA. Annu. Rev. Ecol. Evol. Syst. 2006, 37, 545–579. [Google Scholar] [CrossRef]
- Hurley, I.A.; Mueller, R.L.; Dunn, K.A.; Schmidt, E.J.; Friedman, M.; Ho, R.K.; Prince, V.E.; Yang, Z.; Thomas, M.G.; Coates, M.I. A new time-scale for ray-finned fish evolution. Proc. Biol. Sci. 2007, 274, 489–498. [Google Scholar] [CrossRef]
- Duchene, S.; Lanfear, R.; Ho, S.Y. The impact of calibration and clock-model choice on molecular estimates of divergence times. Mol. Phylogenet. Evol. 2014, 78, 277–289. [Google Scholar] [CrossRef]
- Inoue, J.; Donoghue, P.C.; Yang, Z. The impact of the representation of fossil calibrations on Bayesian estimation of species divergence times. Syst. Biol. 2010, 59, 74–89. [Google Scholar] [CrossRef]
- Ho, S.Y.W.; Phillips, M.J. Accounting for calibration uncertainty in phylogenetic estimation of evolutionary divergence times. Syst. Biol. 2009, 58, 367–380. [Google Scholar] [CrossRef]









| Node | Fossil Species | Family | Placement | Age (Ma) | References |
|---|---|---|---|---|---|
| t3 | Fibla erigena | Inocelliidae | Crown Inocelliidae | 41.0 | Carpenter (1956) [49] |
| t4 | Raphidia baltica | Raphidiidae | Crown Raphidiidae | 34.0 | Carpenter (1956) [49] |
| t5 | Permoberotha villosa | Permoberothidae | Crown Neuroptera + Megaloptera | 280.0 | Tillyard (1932) [50] |
| t6 | Izyumochauliodes aristovi | Corydalidae | Crown Megaloptera | 205.7 | Prokin et al. (2023) [51] |
| t12 | Juraconiopteryx zherichini | Coniopterygidae | Crown Coniopterygidae | 156.0 | Meinander (1975) [52] |
| t15 | Palaeoneurorthus groehni | Nevrorthidae | Crown Nevrorthidae | 50.0 | Wichard et al. (2010) [53] |
| t16 | Prosisyrina sukachevae | Sisyridae | Crown Sisyridae | 85.0 | Perkovsky and Makarkin (2015) [54] |
| t17 | Lithosmylidia baronne | Osmylidae | Stem Osmylidae | 242.0 | Lambkin (1988) [55] |
| t18 | Juraheterosmylus antiquatus | Osmylidae | Crown Osmylidae | 156.0 | Wang et al. (2010) [56] |
| t20 | Cascadilar eocenicus | Dilaridae | Crown Dilaridae | 50.0 | Engel (1999) [57] |
| t23 | Triassoberotha japonica | Berothidae | Stem Berothidae | 226.8 | Khramov et al. (2023) [58] |
| t24 | Elektroberotha groehni | Berothidae | Crown Berothidae | 50.0 | Makarkin and Ohl (2015) [59] |
| t27 | Guithone bethouxi | Ithonidae | Stem Ithonidae | 158.0 | Zheng et al. (2016) [60] |
| t28 | Mesypochrysa minuta | Chrysopidae | Stem Chrysopidae | 165.0 | Jepson et al. (2012) [61] |
| t36 | Triassopsychops superba | Psychopsidae | Stem Psychopsidae | 235.0 | Tillyard (1922) [62] |
| t38 | Liminympha makarkini | Nymphidae | Stem Nymphidae | 172.0. | Ren and Engel (2007) [63] |
| t39 | Daonymphes bisulca | Nymphidae | Crown Nymphidae | 156.0 | Makarkin et al. (2013) [64] |
| t41 | Roesleriana exotica | Nemopteridae | Crown Nemopteridae | 112.0 | Martins-Neto and Vulcano (1989) [65] |
| t42 | Araripeneura gracilis | Myrmeleontidae | Stem Myrmeleontidae | 112.0 | Martins-Neto and Vulcano (1989) [65] |
| t43 | Cratoscalapha electroneura | Ascalaphidae | Crown Ascalaphidae | 112.0 | Martins-Neto and Vulcano (1997) [66] |
| Node | Mean | Inferior 95% | Superior 95% | ESS | PP | Crown Clade |
|---|---|---|---|---|---|---|
| t1 | 365.60 | 323.08 | 407.87 | 729.30 | - | |
| t2 | 236.44 | 178.35 | 298.66 | 2526.30 | 1 | Raphidioptera |
| t3 | 100.81 | 58.62 | 147.11 | 4757.60 | 1 | Inocellidae |
| t4 | 123.72 | 74.45 | 173.85 | 3279.50 | 1 | Raphidiidae |
| t5 | 357.55 | 317.95 | 398.72 | 665.80 | 1 | Megaloptera + Neuroptera |
| t6 | 295.07 | 244.99 | 346.67 | 1241.40 | 0.51 | Megaloptera |
| t7 | 146.42 | 94.09 | 213.73 | 2677.10 | 1 | Sialidae |
| t8 | 224.64 | 173.41 | 277.62 | 1362.30 | 1 | Corydalidae |
| t9 | 172.69 | 115.70 | 227.76 | 1801.00 | 0.99 | |
| t10 | 143.77 | 99.52 | 196.41 | 2175.00 | 1 | |
| t11 | 340.63 | 303.26 | 379.21 | 645.90 | 1 | Neuroptera |
| t12 | 186.43 | 144.37 | 238.87 | 4926.30 | 1 | Coniopterygidae |
| t13 | 315.21 | 281.93 | 349.65 | 612.70 | 0.88 | |
| t14 | 286.30 | 243.32 | 328.48 | 1021.00 | 0.77 | Sisyridae + Nevrorthidae |
| t15 | 116.65 | 63.80 | 174.88 | 4332.40 | 1 | Nevrorthidae |
| t16 | 165.77 | 103.40 | 225.00 | 3088.20 | 1 | Sisyridae |
| t17 | 303.89 | 272.14 | 336.71 | 610.00 | 0.7 | |
| t18 | 208.93 | 152.81 | 266.42 | 4026.90 | 1 | Osmylidae |
| t19 | 286.65 | 257.58 | 316.92 | 602.40 | 1 | |
| t20 | 184.70 | 132.06 | 234.67 | 2869.40 | 1 | Dilaridae |
| t21 | 269.55 | 243.48 | 297.44 | 605.00 | 1 | |
| t22 | 235.64 | 206.66 | 263.14 | 1223.30 | 1 | |
| t23 | 218.19 | 189.95 | 244.34 | 1758.50 | 0.99 | |
| t24 | 117.49 | 74.07 | 161.93 | 4775.20 | 1 | Berothidae |
| t25 | 127.26 | 90.61 | 169.15 | 4104.70 | 1 | Mantispidae |
| t26 | 257.94 | 233.16 | 284.51 | 614.80 | 0.85 | |
| t27 | 234.12 | 205.92 | 262.42 | 743.80 | 0.78 | |
| t28 | 204.80 | 174.02 | 235.84 | 1120.80 | 0.99 | |
| t29 | 139.07 | 101.87 | 177.78 | 2996.80 | 1 | Hemerobiidae |
| t30 | 121.97 | 86.50 | 161.21 | 3375.90 | 1 | Chrysopidae |
| t31 | 207.23 | 176.14 | 237.05 | 890.20 | 0.99 | Ithonidae |
| t32 | 179.46 | 147.53 | 209.24 | 970.60 | 1 | |
| t33 | 134.03 | 100.43 | 170.48 | 1698.50 | 1 | |
| t34 | 148.42 | 115.70 | 177.42 | 1167.70 | 1 | |
| t35 | 103.52 | 71.30 | 131.58 | 2017.10 | 1 | |
| t36 | 243.91 | 220.56 | 269.01 | 678.10 | 0.96 | |
| t37 | 150.38 | 105.01 | 199.25 | 3516.00 | 1 | Psychopsidae |
| t38 | 220.46 | 197.59 | 244.89 | 869.30 | 1 | |
| t39 | 159.15 | 135.11 | 185.78 | 8146.20 | 1 | Nymphidae |
| t40 | 189.59 | 166.47 | 213.59 | 1196.20 | 1 | |
| t41 | 123.85 | 103.30 | 149.12 | 6316.90 | 1 | Nemopteridae |
| t42 | 154.04 | 132.89 | 176.28 | 1851.30 | 1 | |
| t43 | 118.16 | 100.79 | 138.64 | 5110.20 | 1 | Ascalaphidae |
| t44 | 118.46 | 94.31 | 143.23 | 3747.90 | 0.97 | Myrmeleontidae |
Disclaimer/Publisher’s Note: The statements, opinions and data contained in all publications are solely those of the individual author(s) and contributor(s) and not of MDPI and/or the editor(s). MDPI and/or the editor(s) disclaim responsibility for any injury to people or property resulting from any ideas, methods, instructions or products referred to in the content. |
© 2024 by the authors. Licensee MDPI, Basel, Switzerland. This article is an open access article distributed under the terms and conditions of the Creative Commons Attribution (CC BY) license (https://creativecommons.org/licenses/by/4.0/).
Share and Cite
Zhang, R.; Jiang, Y.; Zhong, M.; Wang, S.; Wang, Y. New Mitochondrial Genomes of Ithonidae (Neuroptera) and Higher Phylogenetic Implications. Insects 2024, 15, 933. https://doi.org/10.3390/insects15120933
Zhang R, Jiang Y, Zhong M, Wang S, Wang Y. New Mitochondrial Genomes of Ithonidae (Neuroptera) and Higher Phylogenetic Implications. Insects. 2024; 15(12):933. https://doi.org/10.3390/insects15120933
Chicago/Turabian StyleZhang, Ruyue, Yunlan Jiang, Mina Zhong, Shutong Wang, and Yuyu Wang. 2024. "New Mitochondrial Genomes of Ithonidae (Neuroptera) and Higher Phylogenetic Implications" Insects 15, no. 12: 933. https://doi.org/10.3390/insects15120933
APA StyleZhang, R., Jiang, Y., Zhong, M., Wang, S., & Wang, Y. (2024). New Mitochondrial Genomes of Ithonidae (Neuroptera) and Higher Phylogenetic Implications. Insects, 15(12), 933. https://doi.org/10.3390/insects15120933

