Sign in to use this feature.

Years

Between: -

Subjects

remove_circle_outline
remove_circle_outline
remove_circle_outline
remove_circle_outline
remove_circle_outline
remove_circle_outline
remove_circle_outline
remove_circle_outline
remove_circle_outline

Journals

remove_circle_outline
remove_circle_outline
remove_circle_outline
remove_circle_outline
remove_circle_outline
remove_circle_outline
remove_circle_outline
remove_circle_outline
remove_circle_outline
remove_circle_outline

Article Types

Countries / Regions

remove_circle_outline
remove_circle_outline
remove_circle_outline
remove_circle_outline
remove_circle_outline
remove_circle_outline

Search Results (1,328)

Search Parameters:
Keywords = CYP1B1

Order results
Result details
Results per page
Select all
Export citation of selected articles as:
20 pages, 3771 KB  
Article
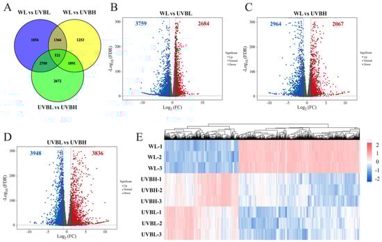
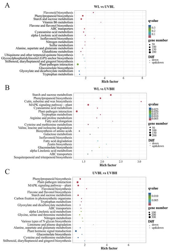
Transcriptome Analysis Reveals Intensity-Dependent Regulation of UV-B Radiation on Glucosinolate Biosynthesis in Rapeseed Leaves
by Pengpeng Mao, Song Chen, Le Kong, Xiangyu Yao, Weixuan Su, Xiaoying Liu, Yinjian Zheng and Zhigang Xu
Plants 2026, 15(9), 1335; https://doi.org/10.3390/plants15091335 (registering DOI) - 28 Apr 2026
Abstract
Rapeseed (Brassica napus L.) is a globally important oilseed crop; however, its ‘double-low’ cultivars exhibit substantially reduced glucosinolate levels in vegetative tissues. To investigate whether UV-B radiation could be used to enhance glucosinolate accumulation, we systematically examined the modulation of glucosinolate profiles [...] Read more.
Rapeseed (Brassica napus L.) is a globally important oilseed crop; however, its ‘double-low’ cultivars exhibit substantially reduced glucosinolate levels in vegetative tissues. To investigate whether UV-B radiation could be used to enhance glucosinolate accumulation, we systematically examined the modulation of glucosinolate profiles and associated biosynthetic pathways in leaves of the ‘double-low’ cultivar NY4 under white light (WL) supplemented with two UV-B intensities: low-intensity UV-B (UVBL, 0.1 W m−2) and high-intensity UV-B (UVBH, 0.4 W m−2). Rapeseed seedlings were treated for 21 days under a 16 h photoperiod, and leaf samples were collected at the end of the treatment period, with three biological replicates per condition. Compared with the WL control, UVBL significantly increased total glucosinolate content by 64.57%, driven predominantly by elevated accumulation of progoitrin and neoglucobrassicin. In contrast, UVBH reduced total glucosinolate levels but markedly elevated gluconasturtiin content. Transcriptome analysis revealed that UVBL upregulated key genes involved in glucosinolate biosynthesis (e.g., MAM, IPMDH, CYP79F1, and SOT17/18) and transcription factors (e.g., MYB28, MYB34, MYB51, and MYB122). Conversely, UVBH downregulated genes associated with side-chain elongation of aliphatic glucosinolates and secondary modification of indolic glucosinolate. Collectively, these results demonstrate that low-intensity UV-B radiation can effectively boost total glucosinolate content in rapeseed leaves via transcriptional reprogramming. Full article
(This article belongs to the Section Plant Physiology and Metabolism)
Show Figures

Figure 1

19 pages, 8761 KB  
Article
Hydrogen-Rich Water Suppresses Dark- and ABA-Induced Postharvest Senescence in Non-Heading Chinese Cabbage (Brassica rapa ssp. chinensis)
by Yong Luo, Xinman Wang, Mengya Yin, Ranze Zhao, Dingyu Zhang and Hongfang Zhu
Antioxidants 2026, 15(5), 554; https://doi.org/10.3390/antiox15050554 (registering DOI) - 27 Apr 2026
Abstract
Non-heading Chinese cabbage (NHCC) is a highly economically valuable leafy vegetable widely grown in Asian regions. However, it undergoes rapid leaf yellowing and wilting during postharvest storage, which subsequently cause rapid quality decline and loss of nutritional components. Abscisic acid (ABA) promotes postharvest [...] Read more.
Non-heading Chinese cabbage (NHCC) is a highly economically valuable leafy vegetable widely grown in Asian regions. However, it undergoes rapid leaf yellowing and wilting during postharvest storage, which subsequently cause rapid quality decline and loss of nutritional components. Abscisic acid (ABA) promotes postharvest leaf senescence, while hydrogen-rich water (HRW) is widely used in postharvest preservation due to its excellent antioxidant properties; yet, the mechanism through which they interact to regulate postharvest senescence in NHCC remains unclear. Herein we found that exogenous HRW effectively delayed dark- and ABA-induced postharvest leaf senescence in NHCC, significantly maintained chlorophyll content, inhibited oxidative damage, and preserve nutritional components such as soluble sugars and vitamin C. The underlying mechanism was HRW inhibiting chlorophyll degradation by repressing the expression of chlorophyll catabolic genes like NYC1, NYE1, and PPH1. Meanwhile, HRW effectively lowered the accumulation of MDA and H2O2, elevated both the enzymatic activities and transcript abundance of SOD and CAT, and downregulated the transcript levels of RbohB, RbohC, RbohD, and RbohE, thereby maintaining reactive oxygen species (ROS) homeostasis. In addition, HRW negatively regulated ABA biosynthesis by inhibiting the transcript levels of ABA1, ABA2 and ABA3, while promoting the transcription of CYP707A1, CYP707A2 and CYP707A3. It also dampened the transcript abundance of ABA signaling components including PYL5, ABI1, and ABF3, thus blocking ABA signal transduction and alleviating its senescence-promoting effect. Collectively, this study confirms that HRW mitigates leaf senescence induced under dark and ABA conditions in NHCC via multiple synergistic pathways. Full article
Show Figures

Figure 1

21 pages, 13114 KB  
Article
Identification of Potential Bioactive Compounds in Strong-Flavor-Type Baijiu via Integration of Widely Targeted Metabolomics and Network Pharmacology
by Jinxiao Liu, Jia Zheng, Jihong Wu, Ying Sun, Mingquan Huang, Jian Su, Fuping Zheng and Dongrui Zhao
Foods 2026, 15(9), 1509; https://doi.org/10.3390/foods15091509 (registering DOI) - 27 Apr 2026
Abstract
Strong-flavor-type Baijiu, represented by Wuliangye—a renowned traditional Chinese alcoholic beverage brewed from five grains (sorghum, rice, glutinous rice, wheat, and corn)—is widely consumed and appreciated for its balanced taste and potential health benefits. While the volatile flavor compounds of Baijiu have been [...] Read more.
Strong-flavor-type Baijiu, represented by Wuliangye—a renowned traditional Chinese alcoholic beverage brewed from five grains (sorghum, rice, glutinous rice, wheat, and corn)—is widely consumed and appreciated for its balanced taste and potential health benefits. While the volatile flavor compounds of Baijiu have been well studied, its bioactive components and their underlying mechanisms remain insufficiently explored. In this study, widely targeted metabolomics techniques were innovatively employed, and 2128 compounds were identified from 10 Wuliangye samples, of which 445 were predicted to constitute potential bioactive substances. Network pharmacology analysis further identified four key compounds, namely the four potential bioactive small molecules (fisetin, luteolin, norartocarpetin, and scutellarein), along with ten core targets that were key protein targets interacting with these compounds (SRC, PIK3R1, PTGS1, AKR1B1, STAT3, CYP3A4, ESR1, PIK3CA, PIK3CB, and ALOX15). GO and KEGG enrichment analyses indicated that these targets participated in diverse biological processes, while DO analysis revealed potential associations between these targets and specific diseases. Additionally, molecular docking confirmed the binding patterns between the identified compounds and their targets. Collectively, this study provides systematic chemical information and theoretical screening results for identifying potential bioactive components in strong-flavor-type Baijiu, which may facilitate further studies of their biological functions. Full article
(This article belongs to the Special Issue Sensory Detection and Analysis in Food Industry)
Show Figures

Figure 1

16 pages, 516 KB  
Article
Development and Validation of a Quantitative LC-MS/MS Method for Measuring CYP4V2 Enzyme Activity via 12-Hydroxylauric Acid in rAAV-hCYP4V2 Gene Therapy Products
by Ge Ren, Xi Qin, Yiran Li, Wenhong Fan, Wenjing Luo, Yanrong Cao, Yang Wang, Yong Zhou and Chenggang Liang
Molecules 2026, 31(9), 1417; https://doi.org/10.3390/molecules31091417 - 24 Apr 2026
Viewed by 76
Abstract
Bietti crystalline dystrophy (BCD) is a hereditary retinal disease caused by loss-of-function mutations in the CYP4V2 gene. Gene replacement therapy using rAAV-hCYP4V2 represents a promising therapeutic strategy, requiring robust bioassays for product quality control. This study developed and validated a sensitive LC-MS/MS method [...] Read more.
Bietti crystalline dystrophy (BCD) is a hereditary retinal disease caused by loss-of-function mutations in the CYP4V2 gene. Gene replacement therapy using rAAV-hCYP4V2 represents a promising therapeutic strategy, requiring robust bioassays for product quality control. This study developed and validated a sensitive LC-MS/MS method for quantifying CYP4V2 enzyme activity. Lysates from HeLa-AAVR cells transduced with rAAV-hCYP4V2 (MOI = 3 × 105) were used, with lauric acid as substrate supplemented with cytochrome P450 reductase, cytochrome b5, and NADPH. The ω-hydroxylated product (12-hydroxy lauric acid) was quantified using tolbutamide as an internal standard. Method validation followed ICH guidelines. Results demonstrated excellent specificity with negligible background in negative controls. Linearity was achieved over 0.5–100 ng/mL (R2 > 0.99), with an average recovery of 100.6%. Intra-batch and inter-batch precision RSDs were <47.8% and <28.4%, respectively. Product stability was maintained for ≥4 weeks at −80°C. The method was successfully applied to three AAV serotypes (AAV2, AAV8, and AAV2/8), with all RSDs < 23.9%. This validated LC-MS/MS bioassay provides a crucial quality control tool for potency assessment, process development, batch release, and stability studies of rAAV-hCYP4V2 gene therapy products. Full article
17 pages, 10354 KB  
Article
Toxicokinetic Studies of the Two Stimulants M-ALPHA and N-Methyl-cyclazodone Using In Vitro and In Vivo Tools
by Tanja M. Gampfer, Samira Klaes, Niels Eckstein and Markus R. Meyer
Metabolites 2026, 16(5), 291; https://doi.org/10.3390/metabo16050291 - 23 Apr 2026
Viewed by 96
Abstract
Background/Objectives: Synthetic stimulants represent the most prevalent subclass on the new psychoactive substances (NPSs) market. However, the toxicokinetic properties of M-ALPHA, a regioisomer of MDMA and N-methyl-cyclazodone a pemoline derivative, are not yet characterized. Methods: Therefore, this study investigated the metabolism of [...] Read more.
Background/Objectives: Synthetic stimulants represent the most prevalent subclass on the new psychoactive substances (NPSs) market. However, the toxicokinetic properties of M-ALPHA, a regioisomer of MDMA and N-methyl-cyclazodone a pemoline derivative, are not yet characterized. Methods: Therefore, this study investigated the metabolism of both NPSs in pooled liver S9 fraction and rat urine, characterized cytochrome P450 (CYP) kinetics and plasma protein binding (PPB), and assessed the CYP inhibition potential of M-ALPHA, using high-performance liquid chromatography coupled to high resolution tandem mass spectrometry (HPLC-HRMS/MS). Results: Four metabolites of M-ALPHA were detected including one phase I and three phase II metabolites, resulting from demethylenation followed by subsequent methylation or glucuronidation. For N-methyl-cyclazodone, one phase I metabolite formed via N-demethylation was identified. The primary enzymes involved in M-ALPHA metabolism were CYP2B6 and CYP2D6. Notably, M-ALPHA inhibited these enzymes to a strong or moderate extent, respectively. In contrast, the metabolism of N-methyl-cyclazodone was primarily mediated by CYP2A6. PPB studies indicated low-to-moderate binding for both compounds, suggesting that significant protein-binding interactions are unlikely. Conclusions: As M-ALPHA only formed metabolites that overlapped with those of MDMA, differing only by minor retention time shifts, reliable HPLC-HRMS/MS-based identification may be challenging in clinical and forensic toxicology settings as well as doping analysis. Furthermore, drug–drug interactions following polydrug use cannot be excluded for either NPS, particularly when co-ingested with other CYP substrates metabolized by the same isoforms. Full article
(This article belongs to the Special Issue Metabolite Profiling of Novel Psychoactive Substances)
23 pages, 2541 KB  
Article
Pro-Oxidant Anthocyanins-Enriched Fraction Inhibits Androgen Synthesis by Transcriptional Repression of Cyp17a1 Through Nr0b2
by Giuseppe T. Patanè, Ruben J. Moreira, Ana D. Martins, Pedro F. Oliveira, Stefano Putaggio, Davide Barreca and Marco G. Alves
Antioxidants 2026, 15(5), 530; https://doi.org/10.3390/antiox15050530 - 23 Apr 2026
Viewed by 235
Abstract
Anthocyanins are plant polyphenols widely regarded as antioxidants, yet they can exert concentration-dependent effects and act as pro-oxidants in specific contexts. Although their protective role in stressed testicular cells is established, their impact on Leydig cell steroidogenesis under non-pathological conditions remains poorly understood. [...] Read more.
Anthocyanins are plant polyphenols widely regarded as antioxidants, yet they can exert concentration-dependent effects and act as pro-oxidants in specific contexts. Although their protective role in stressed testicular cells is established, their impact on Leydig cell steroidogenesis under non-pathological conditions remains poorly understood. Here, we investigated how an anthocyanin-enriched fraction from Callistemon citrinus (0–1.00 μg/mL) affects androgen synthesis in murine TM3 Leydig cells. Cell viability, intracellular ROS, antioxidant capacity, mitochondrial function, androstenedione production, steroidogenic gene expression, and the exometabolome by 1H-NMR were assessed. The fraction exhibited biphasic, dose-dependent effects. At 0.01 μg/mL, it induced a mitohormetic response, upregulating mitochondrial complexes III and V. Conversely, higher concentrations (0.10–1.00 μg/mL) reduced metabolic activity, increased intracellular ROS, and significantly suppressed androstenedione synthesis independently of Star. These concentrations also induced dose-dependent repression of Cyp17a1, concomitant with upregulation of Nr0b2, encoding the transcriptional repressor Small Heterodimer Partner (SHP). Overall, the data support a redox-dependent mechanism whereby elevated ROS promotes Nr0b2 expression, leading to Cyp17a1 suppression and impaired androstenedione production. These findings challenge the view of anthocyanins as uniformly beneficial for male fertility and identify Callistemon citrinus as a sustainable source of bioactive anthocyanins capable of modulating redox–endocrine homeostasis in a dose-dependent manner under basal conditions. Full article
Show Figures

Figure 1

16 pages, 1742 KB  
Article
Integrated Insights into Drought Tolerance Mechanism of the Autotetraploid from Gossypium herbaceum by Transcriptome and Physiological Analyses
by Lili Feng, Lexiang Wang, Jiamin Li, Xianglong Li, Erhua Rong and Yuxiang Wu
Genes 2026, 17(4), 470; https://doi.org/10.3390/genes17040470 - 17 Apr 2026
Viewed by 262
Abstract
Background: Information on the autopolyploid of Gossypium herbaceum remains limited until now. Previously, the autotetraploid of G. herbaceum was successfully generated via colchicine-induced chromosome doubling from the diploid cultivar ‘Hongxing’ in our lab. Methods: To investigate the drought stress response mechanism of this [...] Read more.
Background: Information on the autopolyploid of Gossypium herbaceum remains limited until now. Previously, the autotetraploid of G. herbaceum was successfully generated via colchicine-induced chromosome doubling from the diploid cultivar ‘Hongxing’ in our lab. Methods: To investigate the drought stress response mechanism of this tetraploid, the autotetraploid S4 was used as the experimental material. The plants were subjected to drought stress during the flowering stage, followed by measurements of physiological and biochemical indicators and transcriptomic sequencing analysis. Results: Under drought stress, MDA content increased, and cell membranes sustained oxidative damage. Photosynthetic parameters, such as net photosynthetic rate (Pn), were significantly suppressed, while the activity of osmotic regulators and key antioxidant enzymes increased significantly. After rehydration, all of the above physiological indicators showed varying degrees of recovery. Transcriptome analysis revealed that, when comparing the treatment group with the control group, a total of 5530 differentially expressed genes (DEGs) were identified, with 2714 up-regulated and 2816 down-regulated. Furthermore, this study investigated the drought resistance mechanism involving the interaction between the MAPK signaling pathway and other metabolic pathways in the autotetraploid. Nine drought-resistant genes, including MAPK3, bHLH47, GaRbohD, RIBA1, PIP1-3, RCA1, RbohD, CYP707A and HSP70, were selected and analyzed using real-time quantitative PCR; the results were generally consistent with the transcriptomic data. Conclusions: These findings substantially enhance our understanding of the molecular mechanisms underlying drought responses in autotetraploids. This novel autotetraploid genotype expands the available cotton germplasm resources and is expected to hold significant value for research on polyploidy evolution. Full article
(This article belongs to the Special Issue Abiotic Stress in Crop: Molecular Genetics and Genomics)
Show Figures

Figure 1

23 pages, 8792 KB  
Article
Chemical Composition Analysis of Highland Barley (Hordeum vulgare L.) with Different Modification Methods and Lipid Metabolism Mechanism Analysis of Highland Barley with Microwave Fluidization Modification
by Xiang Li, Kevin Shyong Wei Tan and Pengxiao Chen
Foods 2026, 15(8), 1396; https://doi.org/10.3390/foods15081396 - 17 Apr 2026
Viewed by 260
Abstract
In this study, the chemical composition of highland barley (HB), microwave fluidization HB (HB-1), extrusion and puffing HB (HB-2), and ultrafine pulverization HB (HB-3) were investigated based on untargeted metabolomics. In addition, RNA-seq transcriptomics, real-time polymerase chain reaction (qRT-PCR) and Western blot (WB) [...] Read more.
In this study, the chemical composition of highland barley (HB), microwave fluidization HB (HB-1), extrusion and puffing HB (HB-2), and ultrafine pulverization HB (HB-3) were investigated based on untargeted metabolomics. In addition, RNA-seq transcriptomics, real-time polymerase chain reaction (qRT-PCR) and Western blot (WB) analysis were used to investigate the lipid metabolism mechanism of HB-1, induced by a high fat and cholesterol diet (HFCD). The results indicated that a total of 1292 metabolites were detected and classified into 78 distinct classes in the untargeted metabolomics analysis including fatty acyls, carboxylic acids and derivatives, glycerophospholipids, organooxygen compounds, prenol lipids, and so on. HB-1, HB-2, and HB-3 all increased the levels of amino acids and their derivatives, phenols, and carboxylic acid and its derivatives compared with HB. Furthermore, RNA-seq transcriptomic results indicated that HB-1 significantly modulated key genes of Cyp2c38, Cyp2b13, and Cyp2b9 related to steroid hormone biosynthesis and CD36, Plin4, and Fabp4 related to the PPAR signaling pathway, which played key roles in lipid metabolism. Moreover, qRT-PCR and WB results indicated that HB-1 obviously enhanced ADIPOQ expression level, while it reduced SCD-1, CD36, Fabp4, and SREBP-1c expression levels, suggesting that the alleviation of lipid metabolic dysregulation by HB-1 in hyperlipidemia mice might be mediated via participating in the PPARγ pathway. This study provided essential theoretical insights for the development and utilization of HB. Full article
(This article belongs to the Section Grain)
Show Figures

Graphical abstract

31 pages, 9123 KB  
Article
Exploring the Biological Potency of Carotenoids Against Alzheimer’s Disease: An Integrated Approach of Molecular Docking and Molecular Dynamics
by Meriem Khedraoui, El Mehdi Karim, Imane Yamari, Abdelkbir Errougui, Doni Dermawan, Nasser Alotaiq and Samir Chtita
Curr. Issues Mol. Biol. 2026, 48(4), 407; https://doi.org/10.3390/cimb48040407 - 16 Apr 2026
Viewed by 311
Abstract
Alzheimer’s disease (AD) is a multifactorial neurodegenerative disorder characterized by cholinergic dysfunction, amyloid-β aggregation, mitochondrial stress, and aberrant kinase activity. Carotenoids, naturally occurring pigments with antioxidant and neuroprotective properties, have emerged as promising candidates for AD intervention. In this study, we performed a [...] Read more.
Alzheimer’s disease (AD) is a multifactorial neurodegenerative disorder characterized by cholinergic dysfunction, amyloid-β aggregation, mitochondrial stress, and aberrant kinase activity. Carotenoids, naturally occurring pigments with antioxidant and neuroprotective properties, have emerged as promising candidates for AD intervention. In this study, we performed a systematic stepwise computational screening of a large carotenoid library (n = 1191) to identify multitarget candidates against AD–related proteins. The workflow consisted of predefined ADMET filtering (oral absorption > 90%, Caco-2 > 0.9, logBB > −1, and absence of major CYP inhibition and toxicity alerts), reducing the dataset to 61 compounds, followed by multi-target molecular docking against AChE, BChE, BACE-1, MAO-B, and GSK3-β. Compounds were ranked using an aggregated mean docking score across all five targets, and the top-performing candidate was subjected to detailed mechanistic analyses. Hopkinsiaxanthin emerged as the highest-ranked multitarget carotenoid and was further evaluated using frontier molecular orbital (FMO) analysis, pharmacophore modeling, 100 ns molecular dynamics (MD) simulations, MM/PBSA binding free energy calculations, and per-residue decomposition. Docking predicted favorable estimated binding affinities toward all targets. MD simulations confirmed stable receptor–ligand complexes with low RMSD values (0.278–0.285 nm). MM/PBSA analysis indicated favorable binding free energies, particularly for GSK3-β (−22.73 kcal/mol) and AChE (−21.50 kcal/mol). Per-residue decomposition identified key hotspot residues driving stabilization. Overall, this structured computational framework identifies Hopkinsiaxanthin as a promising multitarget scaffold and supports its prioritization for experimental validation in AD models. Full article
(This article belongs to the Special Issue Emerging Trends in Bioinformatics and Computational Biology)
Show Figures

Figure 1

17 pages, 318 KB  
Review
Genetic Risk Factors and Clinical Implications of Glaucoma in the Saudi Population: A Review
by Abdullah Faisal Alotaibi, Lojain Mohammed A. Maawadh, Mohammed Naji Obaid Almutairi, Syed Hameed, Rizwan Malik and Khaled K. Abu-Amero
Int. J. Mol. Sci. 2026, 27(8), 3506; https://doi.org/10.3390/ijms27083506 - 14 Apr 2026
Viewed by 255
Abstract
Most glaucoma genetic data derive from European and East Asian cohorts, leaving high-consanguinity Middle Eastern populations under-characterized. This review synthesizes 33 Saudi-specific genetic studies (2014–2024, >9000 participants) to define a population-level glaucoma genetic architecture that diverges substantially from global models and carries direct [...] Read more.
Most glaucoma genetic data derive from European and East Asian cohorts, leaving high-consanguinity Middle Eastern populations under-characterized. This review synthesizes 33 Saudi-specific genetic studies (2014–2024, >9000 participants) to define a population-level glaucoma genetic architecture that diverges substantially from global models and carries direct precision medicine implications. Three findings distinguish the Saudi landscape. First, CYP1B1 functions as the dominant causal gene across both primary congenital glaucoma (PCG) and juvenile-onset open-angle glaucoma (JOAG), accounting for 76–86% of cases, with two founder alleles, p.G61E (penetrance 87.7%) and p.R469W (penetrance 93%), driving severe, early-onset phenotypes. Critically, MYOC and LTBP2, the primary JOAG genes in other populations, carry no pathogenic variants in Saudi cohorts, rendering standard multi-ethnic gene panels inadequate for this population. Second, adult-onset glaucoma follows a distinct polygenic architecture where APOE ε2 confers a near five-fold risk for primary angle-closure glaucoma (OR = 4.82), an effect absent or inconsistent in global datasets, and NOS3 variants associate with primary open-angle glaucoma specifically in men, a sex-stratified signal unreported outside Saudi cohorts. The MTHFR T/T genotype, common in European and Asian POAG patients, is entirely absent locally, indicating population-specific allelic distributions that alter folate-metabolism-related optic nerve susceptibility. Third, ACVR1 rs12997 associates across POAG, PACG, and pseudoexfoliation glaucoma (PXG), positioning BMP/TGF-β signaling as a shared mechanistic pathway spanning multiple subtypes. These findings argue for Saudi-specific genetic panels, CYP1B1-centered cascade testing in consanguineous families, and polygenic risk models incorporating local allele frequencies rather than globally derived weights. Full article
(This article belongs to the Section Molecular Genetics and Genomics)
18 pages, 6980 KB  
Article
Understanding the Chemosensory and Detoxification Mechanisms in the Oriental Fruit Fly, Bactrocera dorsalis
by Saleem Jaffar and Yongyue Lu
Insects 2026, 17(4), 416; https://doi.org/10.3390/insects17040416 - 14 Apr 2026
Viewed by 365
Abstract
Bactrocera dorsalis (Hendel) is a major fruit-feeding pest that poses a severe and persistent threat to the horticulture industry in tropical and subtropical regions. Methyl eugenol (ME) is a powerful male-specific attractant phytochemical and pheromone precursor that has been widely exploited in lure-and-kill [...] Read more.
Bactrocera dorsalis (Hendel) is a major fruit-feeding pest that poses a severe and persistent threat to the horticulture industry in tropical and subtropical regions. Methyl eugenol (ME) is a powerful male-specific attractant phytochemical and pheromone precursor that has been widely exploited in lure-and-kill pest management programs. Upon ingestion, ME is metabolized (E)-coniferyl alcohol (E-CF) and 2-allyl-4,5-dimethoxyphenol (DMP), which are stored in the male rectal glands and released during courtship to attract females. Despite its ecological significance, the fundamental molecular mechanism underlying ME perception remains poorly understood. Here, we performed a comparative transcriptomic analysis of ME-responsive and ME-non-responsive male B. dorsalis across four tissues (head, gut, midleg, and wing). A total of 15,727 genes were annotated, of which 970 were associated with odorant-binding proteins (OBPs), odorant receptors (ORs), gustatory receptors (GRs), ionotropic receptors (IRs), and chemosensory proteins (CSPs), as well as detoxification families comprising cytochrome P450s (CYPs), carboxylesterases (CaEs), glutathione S-transferases (GSTs), and uridine diphosphate (UDP)-glycosyltransferases (UGTs), and the stress-related heat shock proteins (HSPs) genes. Differential expression analysis identified 7222, 7763, and 6105 differentially expressed genes (DEGs) in the head, gut, and wings/midlegs, respectively, between ME-responsive and ME-non-responsive males. Notably, CYPs, UGTs, and HSPs involved in detoxification and stress response were significantly downregulated. Gene Ontology (GO) and Kyoto Encyclopedia of Genes and Genomes (KEGG) enrichment analyses revealed that CYPs were significantly enriched in metabolic detoxification pathways. These findings reveal a complex molecular interplay between olfaction and detoxification and suggest that ME induces coordinated genetic pathways supporting survival, reproduction, and environmental adaptability. This knowledge provides a foundation for the development of eco-friendly pest management strategies targeting these molecular mechanisms. Full article
(This article belongs to the Special Issue Insect Transcriptomics)
Show Figures

Graphical abstract

31 pages, 4910 KB  
Article
Multi-Omics Reveals Light-Quality-Dependent Phytohormone and Transcription Factor Networks Regulating Flavonoid Biosynthesis in Ludisia discolor
by Mingyue Qiu, Yuman Shi, Tiankai Shen, Kunxiu Cai, Luan Li, Xiaoyue Qiu, Tao Zheng and Ying Chen
Genes 2026, 17(4), 445; https://doi.org/10.3390/genes17040445 - 13 Apr 2026
Viewed by 373
Abstract
Background/Objectives: Ludisia discolor, an endangered medicinal orchid, is a vital source of bioactive flavonoids which requires in vitro tissue culture for propagation and metabolite production. While light quality influences metabolic processes, the mechanisms connecting light conditions, phytohormone signaling, and flavonoid biosynthesis [...] Read more.
Background/Objectives: Ludisia discolor, an endangered medicinal orchid, is a vital source of bioactive flavonoids which requires in vitro tissue culture for propagation and metabolite production. While light quality influences metabolic processes, the mechanisms connecting light conditions, phytohormone signaling, and flavonoid biosynthesis remain unclear. This study investigates how specific light qualities trigger secondary metabolism to improve tissue culture and conservation strategies. Methods: L. discolor was cultivated under strictly regulated LED environments (blue, red, yellow, and green). An integrated multi-omics approach, combining transcriptomic sequencing and targeted metabolomic profiling, was employed to analyze leaves, correlating plant hormone changes with flavonoid metabolite levels. Results: LED light qualities significantly altered flavonoid and phytohormone profiles, yielding 80 unique flavonoids. Blue and red light effectively promoted flavonoid accumulation, whereas yellow light suppressed it. Transcriptomics, validated by qRT-PCR, revealed distinct expression patterns in key structural genes (e.g., 4CL, PAL, CYP73A, FLS, CCoAOMT, C12RT1). Ten transcription factors (including MYB93, bZIP36, bHLH4, and bZIP44) with hormone-responsive cis-elements were co-expressed with 16 structural genes. Notably, blue light induced reactive oxygen species (ROS) signaling, activating phytohormone production (IAA, GA, ABA). These hormones subsequently stimulated transcription factors, increasing the biosynthesis of compounds like neohesperidin and hesperetin. Conclusions: We propose a novel regulatory model where light-induced ROS and phytohormone cascades activate specific transcription factors, enhancing structural gene expression in the flavonoid pathway. These findings elucidate the molecular mechanisms of light-driven secondary metabolism, providing valuable insights for the sustainable agriculture and ex situ conservation of endangered medicinal orchids. Full article
(This article belongs to the Special Issue Abiotic Stress in Plant: Molecular Genetics and Genomics)
Show Figures

Figure 1

29 pages, 19236 KB  
Article
Integrated Analysis of Transcriptome and Metabolome Reveals Molecular Responses to Ammonia Stress in the Gills of Litopenaeus vannamei Under Low-Salinity Conditions
by Yutong Zhao, Yangyang Ding, Falin Zhou, Xiaojuan Hu, Qibin Yang and Yucheng Cao
Biology 2026, 15(8), 612; https://doi.org/10.3390/biology15080612 - 13 Apr 2026
Viewed by 269
Abstract
High ammonia nitrogen stress significantly compromises the survival of Litopenaeus vannamei under low-salinity conditions. However, existing studies predominantly focus on ammonia nitrogen responses under single stressors or normal seawater salinity. The molecular regulatory mechanisms, metabolic remodeling patterns, and key pathway interactions in shrimp [...] Read more.
High ammonia nitrogen stress significantly compromises the survival of Litopenaeus vannamei under low-salinity conditions. However, existing studies predominantly focus on ammonia nitrogen responses under single stressors or normal seawater salinity. The molecular regulatory mechanisms, metabolic remodeling patterns, and key pathway interactions in shrimp subjected to high ammonia nitrogen stress under low-salinity environment remain unclear. In this study, we employed integrated transcriptomic and metabolomic analyses to unveil the underlying molecular responses and metabolic biomarkers in the gills of L. vannamei to ammonia stress under low-salinity conditions. First, L. vannamei underwent low-salinity acclimation from 30‰ to 5‰ salinity and was then reared for one week to acclimate to the experimental environment. Subsequently, shrimp were treated with 42.32 mg/L ammonia nitrogen for a consecutive 96 h period. Integrated transcriptomic and metabolomic analyses elucidated the stress response patterns in the gills of L. vannamei under low-salinity ammonia nitrogen exposure. Specifically, 352, 802, and 140 differentially expressed genes (DEGs) were identified at 12 h, 48 h, and 96 h post-exposure, respectively. GO and KEGG enrichment analyses revealed that the significant DEGs were primarily enriched in six major pathways: autophagy, immune-related pathway, ABC transporter, fatty acid degradation and metabolism, metabolic pathway, and PPAR signaling pathway. Metabolomic profiling identified numerous differentially accumulated metabolites (DAMs) in both positive and negative ion modes, with significantly altered DAMs mainly consisting of organic acids and their derivatives, phospholipids, and other related metabolites. Key DAMs included taurine, guanosine, 1-palmitoyl-sn-glycero-3-phosphocholine, pseudouridine, and betaine. Integrative multi-omics analysis revealed that L. vannamei mediates stress responses by modulating five core pathways under low-salinity/high-ammonia-nitrogen dual stress: fatty acid degradation and metabolism (e.g., acyl-CoA dehydrogenase short chain (Acads), acetyl-CoA acetyltransferase 2 (ACAT2)), autophagy (e.g., autophagy-related protein 101-like (atg101)), immune regulation pathway (e.g., V-type proton ATPase subunit H-like (VhaSFD), actin-5C-like (Act5C)), metabolic pathway (e.g., molybdopterin synthase catalytic subunit-like (Mocs2B), cytochrome P450 2U1-like (Cyp2b1)), and ABC transporter (e.g., ATP-binding cassette sub-family D member 3-like (ABCD3), ATP-binding cassette sub-family B member 10 (ABCB10)). Through characterization of these core pathways, this study reveals the fundamental mechanisms by which L. vannamei responds to high ammonia nitrogen stress following low-salinity acclimation, providing a theoretical foundation for estuarine shrimp farming. Full article
(This article belongs to the Section Biochemistry and Molecular Biology)
Show Figures

Figure 1

13 pages, 3124 KB  
Article
Inhibition of the Primary Bile Acid Synthesis Pathways in SD Rats at Different Altitudes
by Piao Ma, Qingfei Hu, Fan Ma, Wenjuan Zhang, Haifeng Gu, Dengbang Wei and Zhifang An
Animals 2026, 16(8), 1167; https://doi.org/10.3390/ani16081167 - 10 Apr 2026
Viewed by 229
Abstract
Bile acids, the primary constituents of mammalian bile, are synthesized in the liver from cholesterol and secreted into the intestine to perform essential physiological functions. Primary bile acid synthesis is the principal pathway for cholesterol catabolism and whole-body cholesterol homeostasis, occurring predominantly via [...] Read more.
Bile acids, the primary constituents of mammalian bile, are synthesized in the liver from cholesterol and secreted into the intestine to perform essential physiological functions. Primary bile acid synthesis is the principal pathway for cholesterol catabolism and whole-body cholesterol homeostasis, occurring predominantly via the classical and alternative pathways. To elucidate the effects of altitude on serum bile acid profiles and synthesis pathways in SD rats, this study utilized UPLC-MS/MS to analyze serum bile acid composition in animals housed at high and low altitudes. Additionally, qRT-PCR and Western blotting assessed mRNA transcription and protein expression of key genes involved in primary bile acid synthesis in the liver and intestinal tissues (ileum, duodenum, and colon). Results showed that serum levels of total and primary bile acids significantly decreased with increasing altitude. Furthermore, hepatic mRNA and protein expression of Cyp7a1, Cyp8b1, Cyp27a1, and Cyp7b1 were significantly downregulated. Fxr mRNA expression in the liver, ileum, duodenum, and colon was significantly decreased with increasing altitude. Meanwhile, the protein expression of both FGF15 and SHP showed a downward trend, with a significant decrease for FGF15 and a non-significant decrease for SHP. These findings suggest that primary bile acid synthesis in SD rats is dominated by the classical pathway. As altitude increases, bile acid synthesis in SD rats is significantly inhibited, indicating that high-altitude hypobaric hypoxia is the primary inhibitory factor. This study provides critical data for elucidating the adaptive mechanisms of bile acid metabolism in mammals exposed to high-altitude hypoxia, thereby establishing a theoretical foundation for investigating the regulation of host lipid metabolism influenced by such conditions. Full article
(This article belongs to the Section Animal Physiology)
Show Figures

Figure 1

13 pages, 505 KB  
Article
Development of an Empirical Approach for the Prediction of Cytochrome P450-Based Drug–Drug Interactions in Pediatric Patients
by Veronica Di Paolo, Francesco Maria Ferrari, Italo Poggesi and Luigi Quintieri
Pharmaceuticals 2026, 19(4), 608; https://doi.org/10.3390/ph19040608 - 10 Apr 2026
Viewed by 344
Abstract
Background and Objective: Predicting drug–drug interactions (DDIs) in pediatric patients remains a major challenge in clinical pharmacology. This study aimed to evaluate and compare three empirical approaches for extrapolating adult cytochrome P450 (CYP)-mediated DDI pharmacokinetics (PK) data to predict the extent of [...] Read more.
Background and Objective: Predicting drug–drug interactions (DDIs) in pediatric patients remains a major challenge in clinical pharmacology. This study aimed to evaluate and compare three empirical approaches for extrapolating adult cytochrome P450 (CYP)-mediated DDI pharmacokinetics (PK) data to predict the extent of the corresponding DDIs in children across different age groups. Methods: The approaches assessed were: (A) the direct use of adult area under the plasma concentration–time curve ratios (AUCRs) as estimators of pediatric values; (B) the application of a correction accounting for the ontogeny of the involved CYP enzyme; and (C) the application of corrections for both enzyme ontogeny and allometric scaling. Twenty-five pediatric AUCRs were predicted from adult AUCR data. Predictive performance was evaluated by comparing predicted AUCRpediatric values with observed values, using a 50–200% acceptability range. Results: Approach C demonstrated superior predictive capability, with only one out of 25 predictions falling outside the acceptability range. In contrast, both approaches A and B resulted in three values each outside this range. Further visual exploration and detailed performance analyses confirmed the enhanced accuracy of approach C in predicting pediatric DDIs compared with the other approaches. Conclusions: This study demonstrates that the proposed approach of considering both ontogeny and allometric scaling represents a robust and reasonable method to anticipate the extent of pediatric CYP-based DDIs when adult PK data are available. Full article
(This article belongs to the Special Issue Pediatric Drug Therapy: Safety, Efficacy, and Personalized Medicine)
Show Figures

Figure 1

Back to TopTop