Sign in to use this feature.

Years

Between: -

Subjects

remove_circle_outline
remove_circle_outline
remove_circle_outline
remove_circle_outline
remove_circle_outline
remove_circle_outline
remove_circle_outline
remove_circle_outline
remove_circle_outline

Journals

remove_circle_outline
remove_circle_outline
remove_circle_outline
remove_circle_outline
remove_circle_outline
remove_circle_outline
remove_circle_outline
remove_circle_outline
remove_circle_outline
remove_circle_outline
remove_circle_outline

Article Types

Countries / Regions

remove_circle_outline
remove_circle_outline
remove_circle_outline
remove_circle_outline
remove_circle_outline

Search Results (520)

Search Parameters:
Keywords = CVA16

Order results
Result details
Results per page
Select all
Export citation of selected articles as:
18 pages, 8976 KB  
Article
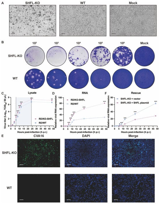
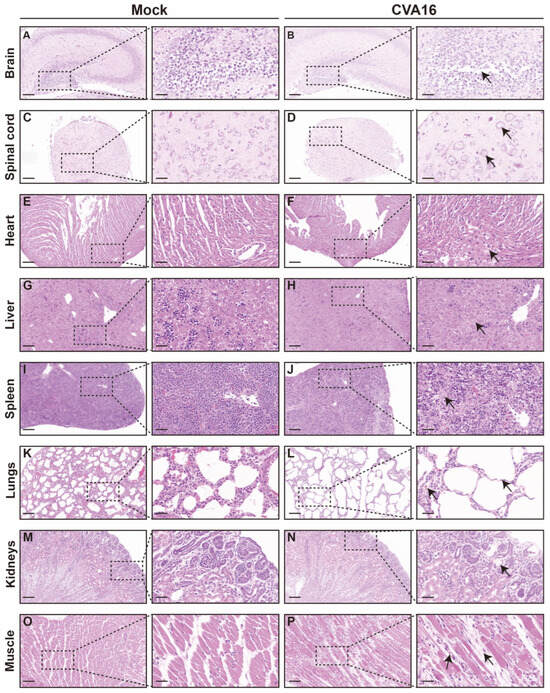
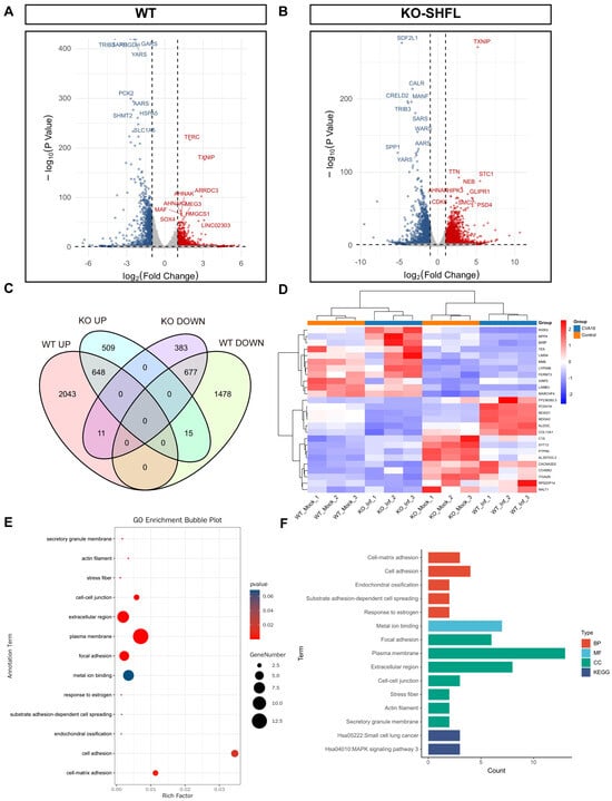
SHFL Post-Transcriptionally Restricts Coxsackievirus A16 In Vitro and In Vivo
by Huijie Li, Rui Wang, Jichen Li, Wei Duan, Yucai Liang, Qiang Sun, Jianfang Zhou and Yong Zhang
Viruses 2026, 18(2), 192; https://doi.org/10.3390/v18020192 (registering DOI) - 31 Jan 2026
Abstract
Coxsackievirus A16 (CVA16), a major etiological agent of hand, foot, and mouth disease, is increasingly contributing to neurological complications, with no vaccines or virus-specific antivirals currently available. To identify CVA16-restricting host factors, we investigated the role of the interferon-stimulated gene shiftless (SHFL [...] Read more.
Coxsackievirus A16 (CVA16), a major etiological agent of hand, foot, and mouth disease, is increasingly contributing to neurological complications, with no vaccines or virus-specific antivirals currently available. To identify CVA16-restricting host factors, we investigated the role of the interferon-stimulated gene shiftless (SHFL), previously implicated in the control of other RNA viruses. Using CRISPR–Cas 9, we generated SHFL knockout rhabdomyosarcoma cells and assessed viral replication, cytopathic effects, and replication stage dynamics. We evaluated disease progression and tissue injury in neonatal mice infected with a mouse-adapted CVA16 strain. SHFL expression was strongly induced during CVA16 infection and was inducible by exogenous interferon-β treatment, and its loss markedly increased infectious virus production, accelerated early replication, and exerted severe cytopathic effects. In vivo, SHFL deficiency led to rapid weight loss, pronounced neurological signs, increased viral burden across multiple tissues, and uniform mortality, together with high viral loads and extensive pathological damage in the central nervous system, lungs, and skeletal muscle. Transcriptomic analyses revealed SHFL-dependent modulation of adhesion- and mitogen-activated protein kinase-related pathways. Overall, our results suggest SHFL as a key determinant of host resistance to CVA16, acting mainly at the post-transcriptional stage to limit viral spread and tissue injury, and highlight SHFL-linked pathways as promising host-directed antiviral targets. Full article
Show Figures

Figure 1

16 pages, 1782 KB  
Article
In Vitro Antiviral Activity of Red Algae Extracts from Chondracanthus teedei var. lusitanicus and Osmundea pinnatifida Against Coxsackievirus A12 and a Lentiviral Vector
by Nanci Santos-Ferreira, Clévio Nóbrega, Marta Mota, Luís Pereira de Almeida, Leonel Pereira, Teresa Gonçalves and Célia Nogueira
Trop. Med. Infect. Dis. 2026, 11(2), 41; https://doi.org/10.3390/tropicalmed11020041 (registering DOI) - 31 Jan 2026
Abstract
Infectious diseases remain a major global health challenge, underscoring the need for safe and accessible antiviral therapies. Natural products, particularly marine macroalgae, are promising sources of bioactive compounds with antiviral properties. This study evaluated the antiviral activity of extracts from two red algae [...] Read more.
Infectious diseases remain a major global health challenge, underscoring the need for safe and accessible antiviral therapies. Natural products, particularly marine macroalgae, are promising sources of bioactive compounds with antiviral properties. This study evaluated the antiviral activity of extracts from two red algae collected along the Portuguese coast: two life stages (tetrasporophyte and female gametophyte) of Chondracanthus teedei var. lusitanicus and the algae Osmundea pinnatifida. Antiviral effects were assessed against Coxsackievirus A12 (CVA12) and a lentivirus (LV) vector model. Extracts from both algae inhibited viral replication in vitro at non-cytotoxic concentrations. The tetrasporophyte extract of C. teedei exhibited virucidal activity against CVA12, and the results are consistent with interference with multiple stages of the viral life cycle, while also inducing an antiviral state in HEK-293T cells against LV infection. The female gametophyte extract affected early stages of CVA12 and LV infection and showed potential virucidal activity. O. pinnatifida demonstrated the strongest antiviral effects against both viruses. These findings highlight the antiviral potential of these red algal extracts and warrant further in vivo evaluation. Full article
(This article belongs to the Section Infectious Diseases)
Show Figures

Figure 1

26 pages, 4477 KB  
Article
Robust Multi-Objective Optimization of Ore-Drawing Process Using the OGOOSE Algorithm Under an ε-Constraint Framework
by Chuanchuan Cai, Junzhi Chen, Chunfang Ren, Chaolin Xiong, Qiangyi Liu and Changyao He
Symmetry 2026, 18(2), 254; https://doi.org/10.3390/sym18020254 - 30 Jan 2026
Viewed by 19
Abstract
To address the complex multi-objective optimization problem of “cost–risk–recovery–dilution” in sublevel caving without bottom pillars under uncertainty, this study develops an operational GOOSE-based framework (OGOOSE) integrated with robust ε-constraint modeling. Methodologically, OGOOSE adopts three synergistic mechanisms: Opposition-Based Learning (OBL) for enhanced initial solution [...] Read more.
To address the complex multi-objective optimization problem of “cost–risk–recovery–dilution” in sublevel caving without bottom pillars under uncertainty, this study develops an operational GOOSE-based framework (OGOOSE) integrated with robust ε-constraint modeling. Methodologically, OGOOSE adopts three synergistic mechanisms: Opposition-Based Learning (OBL) for enhanced initial solution quality and spatial coverage symmetry, an Adaptive Inertia Weight (AIW) mechanism to maintain a symmetrical balance between exploration and exploitation, and a Boundary Reflection Mechanism (BRM) to ensure engineering feasibility. For modeling, an “ellipsoid-plane” geometric surrogate is employed, where the ellipsoid’s structural symmetry serves as the ideal baseline, while the Mean-CVaR criterion quantifies the asymmetry of operational risk (negative tail) under uncertainty. Taking robust cost (C) as the primary objective, the four-objective problem is decomposed via the ϵ-constraint method to enforce a balanced Pareto trade-off. Results demonstrate that OGOOSE significantly outperforms GOOSE, WOA, and HHO on CEC2017 benchmarks, achieving the lowest Friedman rank. In the engineering case study, it attains an average dilution rate of 28.95% (the lowest among comparators) without increasing unit cost or compromising recovery, demonstrating stable operational symmetry across economic and quality indicators. Sensitivity analysis of the ε-thresholds identifies an optimal “knee-point” that establishes a manageable balance between risk control (εR) and dilution limits (εP). OGOOSE effectively balances accuracy, stability, and interpretability, providing a robust tool for stabilizing complex mining systems against inherent operational asymmetry. Full article
(This article belongs to the Section Computer)
19 pages, 4761 KB  
Article
Genetic Diversity and Excretion Kinetics of Enteroviruses Excreted by Patients with Primary Immunodeficiency in Tunisia over a Five-Year Period (2020–2024)
by Imene Ben Salem, Haifa Khemiri, Marwa Khedhiri, Najla Mekki, Marie-Line Joffret, Nadia Driss, Ilhem Ben Fraj, Monia Ben Khaled, Ines Ben Mrad, Mohamed-Ridha Barbouche, Henda Touzi, Zina Meddeb, Monia Ouederni, Maël Bessaud, Imen Ben Mustapha, Henda Triki and Sondes Haddad-Boubaker
Microorganisms 2026, 14(2), 329; https://doi.org/10.3390/microorganisms14020329 - 30 Jan 2026
Viewed by 76
Abstract
Enteroviruses (EVs) are small, non-enveloped RNA viruses that can cause diverse clinical outcomes, particularly severe in patients with primary immunodeficiency (PID) due to their impaired ability to clear infections. This study aimed to characterize EV excretion among 138 Tunisian PID patients over a [...] Read more.
Enteroviruses (EVs) are small, non-enveloped RNA viruses that can cause diverse clinical outcomes, particularly severe in patients with primary immunodeficiency (PID) due to their impaired ability to clear infections. This study aimed to characterize EV excretion among 138 Tunisian PID patients over a five-year period, to identify circulating EV serotypes and assess their genetic diversity. A total of 558 stool samples were collected and analyzed by virus isolation and intratypic differentiation using RT-qPCR. Molecular typing was performed through Sanger sequencing of the VP1 region and whole genome sequencing using Next-Generation Sequencing (NGS) technologies. Phylogenetic analysis was conducted using the Maximum Likelihood (ML) method. EVs were detected in 55 stool samples from 23 patients. The excretion kinetics of EVs ranged between 30 and 946 days. Thirteen serotypes were identified, including one Poliovirus (PV) and twelve Non-Polio Enteroviruses (NPEVs), predominantly belonging to species B. Two previously unreported serotypes in Tunisia were detected: Coxsackievirus A5 (CVA5) and Echovirus type 19 (E19). In addition, five patients presented enhanced susceptibility to the excretion of successive EV serotypes, and one patient exhibited a co-infection. A possible recombination event was identified in one patient involving Coxsackievirus B5 (CVB5), Coxsackievirus A9 (CVA9) and Coxsackievirus B1 (CVB1) sequences. Phylogenetic analysis showed close genetic relationships with European, American and Asian strains. These findings underscore the dynamic nature of EV circulation and the importance of ongoing molecular surveillance to detect emerging serotypes and guide public health strategies. Full article
Show Figures

Figure 1

24 pages, 977 KB  
Article
AI-Driven Resilient Reverse Logistics Network for Electric Vehicle Battery Circular Economy: A Deep Reinforcement Learning Approach with Multi-Objective Optimization Under Disruption Uncertainty
by Mansour Almuwallad
Energies 2026, 19(3), 738; https://doi.org/10.3390/en19030738 - 30 Jan 2026
Viewed by 25
Abstract
The rapid growth of electric vehicles (EVs) has created an urgent need for sustainable end-of-life battery management systems. This paper presents a novel AI-driven framework for designing resilient reverse logistics networks that optimize the collection, testing, repurposing, and recycling of EV batteries within [...] Read more.
The rapid growth of electric vehicles (EVs) has created an urgent need for sustainable end-of-life battery management systems. This paper presents a novel AI-driven framework for designing resilient reverse logistics networks that optimize the collection, testing, repurposing, and recycling of EV batteries within a circular economy context. We develop a bi-level optimization model in which the upper level determines strategic facility location decisions under disruption uncertainty, and the lower level employs deep reinforcement learning (DRL) to make dynamic operational decisions including battery routing, State-of-Health (SoH)-based sorting, and inventory management. The model simultaneously optimizes three objectives: total supply chain cost minimization, carbon emission reduction, and resilience maximization. A novel Fuzzy-Robust Stochastic programming approach with Conditional Value-at-Risk (FRS-CVaR) handles hybrid uncertainty from demand variability, supply disruptions, and material price volatility. We propose an enhanced Non-dominated Sorting Genetic Algorithm III (NSGA-III) integrated with Proximal Policy Optimization (PPO) for an efficient solution. The framework is validated through a comprehensive case study of the Gulf Cooperation Council (GCC) region, demonstrating that the AI-driven approach reduces total costs by 18.7%, decreases carbon emissions by 23.4%, and improves supply chain resilience by 31.2% compared to traditional optimization methods. Ablation studies across 10 independent runs with different random seeds confirm the robustness of these findings (95% confidence intervals within ±2.3% for all metrics). Sensitivity analysis reveals that battery SoH prediction accuracy and facility redundancy levels significantly impact network performance. This research contributes to both methodology and practice by providing decision-makers with an intelligent, adaptive tool for sustainable EV battery lifecycle management. Full article
(This article belongs to the Section F5: Artificial Intelligence and Smart Energy)
Show Figures

Figure 1

24 pages, 5286 KB  
Article
A Conditional Value-at-Risk-Based Bidding Strategy for PVSS Participation in Energy and Frequency Regulation Ancillary Markets
by Xiaoming Wang, Kesong Lei, Hongbin Wu, Bin Xu and Jinjin Ding
Sustainability 2026, 18(2), 1122; https://doi.org/10.3390/su18021122 - 22 Jan 2026
Viewed by 71
Abstract
As the participation of photovoltaic–storage systems (PVSS) in the energy and frequency regulation ancillary service markets continues to increase, the market risks caused by photovoltaic output uncertainty will directly affect photovoltaic integration efficiency and the provision of system flexibility, thereby having a significant [...] Read more.
As the participation of photovoltaic–storage systems (PVSS) in the energy and frequency regulation ancillary service markets continues to increase, the market risks caused by photovoltaic output uncertainty will directly affect photovoltaic integration efficiency and the provision of system flexibility, thereby having a significant impact on the sustainable development of power systems. Therefore, studying the risk decision-making of PVSS in the energy and frequency regulation markets is of great importance for supporting the sustainable development of power systems. First, to address the issue where the existing studies regard PVSS as a price taker and fail to reflect the impact of bids on clearing prices and awarded quantities, this paper constructs a market bidding framework in which PVSS acts as a price-maker. Second, in response to the revenue volatility and tail risk caused by PV uncertainty, and the fact that existing CVaR-based bidding studies focus mainly on a single energy market, this paper introduces CVaR into the price-maker (Stackelberg) bidding framework and constructs a two-stage bi-level risk decision model for PVSS. Finally, using the Karush–Kuhn–Tucker (KKT) conditions and the strong duality theorem, the bi-level nonlinear optimization model is transformed into a solvable single-level mixed-integer linear programming (MILP) problem. A simulation study based on data from a PV–storage power generation system in Northwestern China shows that compared to PV systems participating only in the energy market and PVSS participating only in the energy market, PVSS participation in both the energy and frequency regulation joint markets results in an expected net revenue increase of approximately 45.9% and 26.3%, respectively. When the risk aversion coefficient, β, increases from 0 to 20, the expected net revenue decreases slightly by about 0.4%, while CVaR increases by about 3.4%, effectively measuring the revenue at different risk levels. Full article
Show Figures

Figure 1

28 pages, 5265 KB  
Article
Research on Energy Futures Hedging Strategies for Electricity Retailers’ Risk Based on Monthly Electricity Price Forecasting
by Weiqing Sun and Chenxi Wu
Energies 2026, 19(2), 552; https://doi.org/10.3390/en19020552 - 22 Jan 2026
Viewed by 118
Abstract
The widespread adoption of electricity market trading platforms has enhanced the standardization and transparency of trading processes. As markets become more liberalized, regulatory policies are phasing out protective electricity pricing mechanisms, leaving retailers exposed to price volatility risks. In response, demand for risk [...] Read more.
The widespread adoption of electricity market trading platforms has enhanced the standardization and transparency of trading processes. As markets become more liberalized, regulatory policies are phasing out protective electricity pricing mechanisms, leaving retailers exposed to price volatility risks. In response, demand for risk management tools has grown significantly. Futures contracts serve as a core instrument for managing risks in the energy sector. This paper proposes a futures-based risk hedging model grounded in electricity price forecasting. A price prediction model is constructed using historical data from electricity markets and energy futures, with SHAP values used to analyze the transmission effects of energy futures prices on monthly electricity trading prices. The Monte Carlo simulation method, combined with a t-GARCH model, is applied to calculate CVaR and determine optimal portfolio weights for futures products. This approach captures the volatility clustering and fat-tailed characteristics typical of energy futures returns. To validate the model’s effectiveness, an empirical analysis is conducted using actual market data. By forecasting electricity price trends and formulating futures strategies, the study evaluates the hedging and profitability performance of futures trading under different market conditions. Results show that the proposed model effectively mitigates risks in volatile market environments. Full article
(This article belongs to the Section C: Energy Economics and Policy)
Show Figures

Figure 1

17 pages, 1938 KB  
Article
Optimal Scheduling of a Park-Scale Virtual Power Plant Based on Thermoelectric Coupling and PV–EV Coordination
by Ruiguang Ma, Tiannan Ma, Yanqiu Hou, Hao Luo, Jieying Liu, Luoyi Li, Yueping Xiang, Liqing Liao and Dan Tang
Eng 2026, 7(1), 54; https://doi.org/10.3390/eng7010054 - 21 Jan 2026
Viewed by 100
Abstract
This paper presents a closed-loop price–dispatch framework for park-scale virtual power plants (VPPs) with coupled electric–thermal processes under high penetrations of photovoltaics (PVs) and electric vehicles (EVs). The outer layer clears time-varying prices for operator electricity, operator heat, and user feed-in using an [...] Read more.
This paper presents a closed-loop price–dispatch framework for park-scale virtual power plants (VPPs) with coupled electric–thermal processes under high penetrations of photovoltaics (PVs) and electric vehicles (EVs). The outer layer clears time-varying prices for operator electricity, operator heat, and user feed-in using an improved particle swarm optimizer with adaptive coefficients and velocity clamping. Given these prices, the inner layer executes a lightweight linear source decomposition with feasibility projection that enforces transformer limits, combined heat-and-power (CHP) and boiler constraints, ramping, energy balances, and EV state-of-charge requirements. PV uncertainty is represented by a small set of scenarios and a conditional value-at-risk (CVaR) term augments the welfare objective to control tail risk. On a typical winter day case, the coordinated setting aligns EV charging with solar hours, reduces evening grid imports, and improves a social welfare proxy while maintaining interpretable price signals. Measured outcomes include 99.17% PV utilization (95.14% self-consumption and 4.03% routed to EV charging) and a reduction in EV charging cost from CNY 304.18 to CNY 249.87 (−17.9%) compared with an all-from-operator benchmark; all transformer, CHP/boiler, and EV constraints are satisfied. The price loop converges within several dozen iterations without oscillation. Sensitivity studies show that increasing risk weight lowers CVaR with modest welfare trade-offs, while wider price bounds and higher EV availability raise welfare until physical limits bind. The results demonstrate an effective, interpretable, and reproducible pathway to integrate market signals with engineering constraints in park VPP operations. Full article
Show Figures

Figure 1

16 pages, 3126 KB  
Article
Cost-Effectiveness Analysis of a Bivalent Vaccine for Hand, Foot, and Mouth Disease: A Simulation-Based Study in Beijing, China
by Mengyao Li, Ying Shen, Yonghong Liu, Hui Yao, Zhuowei Luo, Da Huo, Xiang Xu, Wenhui Zhu, Shuaibing Dong, Lei Jia, Renqing Li, Bingyi Yang and Xiaoli Wang
Vaccines 2026, 14(1), 91; https://doi.org/10.3390/vaccines14010091 - 17 Jan 2026
Viewed by 304
Abstract
Background: Hand, foot, and mouth disease (HFMD) remains a major public-health concern in China. While the monovalent EV-A71 vaccine has effectively reduced EV-A71–associated cases, it offers no protection against CV-A16. The introduction of a bivalent EV-A71/CV-A16 vaccine may offer broader protection, but its [...] Read more.
Background: Hand, foot, and mouth disease (HFMD) remains a major public-health concern in China. While the monovalent EV-A71 vaccine has effectively reduced EV-A71–associated cases, it offers no protection against CV-A16. The introduction of a bivalent EV-A71/CV-A16 vaccine may offer broader protection, but its economic viability under different immunization strategies remains uncertain. Methods: We developed a dynamic transmission model integrated with cost-effectiveness analysis to assess the epidemiological and economic impact of a hypothetical bivalent EV-A71/CV-A16 vaccine in China. Based on the immunization program policy, seven vaccination strategies, vaccine effectiveness (VE) levels ranging from 50–95% against EV-A71/CV-A16, and coverage levels from 0–95% were evaluated. The threshold vaccine price (TVP) was derived based on incremental cost-effectiveness ratio (ICER) calculations. Cost-effectiveness was assessed using willingness-to-pay (WTP) thresholds defined as 1–3 times the gross domestic product (GDP) per capita. Results: The mean cost of two doses of the monovalent EV-A71 vaccine was USD133.0 (95% CI: 126.9–139.1). Strategy 2, which targeted individuals unvaccinated with the monovalent EV-A71 vaccine, demonstrated the most favorable cost-effectiveness. At 45% coverage and 85% vaccine effectiveness, the estimated threshold price per dose was USD 107.7 (95% CI: 103.4–112.0), with threshold vaccine prices increasing as coverage declined. When vaccination coverage exceeded 80%, the threshold vaccine price decreased substantially, falling below USD 45.9 (95% CI: 43.5–48.3) per dose. Conclusions: Large-scale inclusion in the national immunization program may not be economically justified at current cost levels. Targeted voluntary vaccination of unvaccinated, susceptible populations represents a more cost-effective and practical strategy during the early stage of vaccine introduction. Full article
(This article belongs to the Special Issue Vaccine Efficacy and Disease Burden Evaluation)
Show Figures

Figure 1

16 pages, 1942 KB  
Article
Genetic Diversity of the Non-Polio Enteroviruses Detected in Samples of Patients with Aseptic Meningitis in the Ural Federal District and Western Siberia
by Tarek M. Itani, Vladislav I. Chalapa, Anastasia K. Patrusheva, Evgeniy S. Kuznetsov and Aleksandr V. Semenov
Viruses 2026, 18(1), 121; https://doi.org/10.3390/v18010121 - 16 Jan 2026
Viewed by 266
Abstract
Human non-polio enteroviruses (NPEVs) cause a plethora of infections in humans, ranging from mild to severe neurological diseases including aseptic meningitis. NPEVs are the leading cause of aseptic meningitis in both children and adults worldwide. In Russia, reports of NPEV infections have surged, [...] Read more.
Human non-polio enteroviruses (NPEVs) cause a plethora of infections in humans, ranging from mild to severe neurological diseases including aseptic meningitis. NPEVs are the leading cause of aseptic meningitis in both children and adults worldwide. In Russia, reports of NPEV infections have surged, especially in the post-COVID era starting in 2022, with elevated infection rates into 2023. A comprehensive examination of the whole genome is crucial for understanding the evolution of NPEV genes and for predicting potential outbreaks. This study focused on identifying the circulating NPEV strains in the Ural Federal District and Western Siberia, using Sanger sequencing and next-generation sequencing (NGS) methodologies. Biological samples were collected from (n = 225) patients diagnosed with aseptic meningitis. Bioinformatics analysis targeted the nucleotide sequences of the major capsid protein (partial VP1) gene fragment, and the assembly of whole NPEV genomes. A total of 159 NPEVs were characterized, representing 70.7% of the collected samples. The main capsid variants forming the predominant genotypic profile included E30 (n = 39, 24.3%), E6 (n = 31, 19.3%), and CVA9 (n = 25, 15.6%). Using NGS, we successfully assembled 13 whole genomes for E6, E30, EV-B80, CVA9, CVB5, E11, and EV-A71 and 3 partial genomes for E6 and EV-B87. This molecular-genetic analysis provides contemporary insights into the genotypic composition, circulation patterns, and evolutionary dynamics of the dominant NPEV associated with aseptic meningitis in the Ural Federal District and Western Siberia. The laboratory-based monitoring and epidemiological surveillance for genetic changes and evolutionary studies are important for improving prevention and healthcare. Full article
Show Figures

Figure 1

27 pages, 3314 KB  
Article
Performance and Risk Analytics of Asian Exchange-Traded Funds
by Bhathiya Divelgama, Nancy Asare Nyarko, Naa Sackley Dromo Aryee, Abootaleb Shirvani and Svetlozar T. Rachev
J. Risk Financial Manag. 2026, 19(1), 69; https://doi.org/10.3390/jrfm19010069 - 15 Jan 2026
Viewed by 328
Abstract
Exchange-traded funds (ETFs) provide low-cost, liquid access to broad equity and fixed-income exposures, including rapidly growing Asian and Asia-focused markets. Yet the academic evidence on Asian ETF portfolio construction remains fragmented, often limited to narrow country samples and centered on mean–variance trade-offs and [...] Read more.
Exchange-traded funds (ETFs) provide low-cost, liquid access to broad equity and fixed-income exposures, including rapidly growing Asian and Asia-focused markets. Yet the academic evidence on Asian ETF portfolio construction remains fragmented, often limited to narrow country samples and centered on mean–variance trade-offs and standard performance statistics, with comparatively less emphasis on downside tail risk and on implementable long-only versus long–short designs under leverage constraints. This study examines the performance and risk characteristics of 29 Asian and Asia-focused ETFs over 2014–2025 and evaluates whether optimization using variance-based and tail-sensitive risk measures improves portfolio outcomes relative to a simple, implementable benchmark. We construct Markowitz mean–variance and conditional value-at-risk (CVaR) efficient frontiers and implement six optimized portfolios at the 95% and 99% tail levels under long-only and long–short configurations with leverage up to 30%. Performance is evaluated relative to an equally weighted Asian ETF benchmark using the Sharpe ratio and tail-sensitive measures, including the Rachev ratio and the stable tail adjusted return (STARR), complemented by fat-tail diagnostics based on the Hill tail-index estimator. The empirical results show that optimization improves efficiency relative to equal weighting in risk-adjusted terms and that moderate leverage can increase returns but typically amplifies volatility, dispersion, and drawdowns. Taken together, the evidence indicates that risk-measure choice materially affects portfolio composition and realized outcomes, with tail-based optimization generally producing more robust allocations than mean–variance approaches when downside risk is a primary concern. Full article
(This article belongs to the Collection Quantitative Advances and Risks in Asian Financial Markets)
Show Figures

Figure 1

11 pages, 605 KB  
Article
Factors Associated with Helmet Therapy Outcomes in Positional Plagiocephaly
by Sumin Lee, Eunju Na, Joon Won Seo, Seung Ok Nam, Eunyoung Kang, Dong-Hyuk Kim, Sunghoon Lee, Jihong Cheon, Hyeng-Kyu Park and Younkyung Cho
J. Clin. Med. 2026, 15(2), 566; https://doi.org/10.3390/jcm15020566 - 10 Jan 2026
Viewed by 198
Abstract
Background: Helmet therapy is considered to be a treatment for infants with positional plagiocephaly. Although some studies suggest that anterior fontanelle (AF) size may also affect treatment outcomes, evidence and influence remain unclear. The aim of this study is to assess the impact [...] Read more.
Background: Helmet therapy is considered to be a treatment for infants with positional plagiocephaly. Although some studies suggest that anterior fontanelle (AF) size may also affect treatment outcomes, evidence and influence remain unclear. The aim of this study is to assess the impact of anterior fontanelle size on the effectiveness of helmet therapy, with the goal of determining the optimal timing and patient criteria for treatment. Methods: We conducted a retrospective study of 94 infants treated with helmet therapy for positional plagiocephaly at Kwangju Christian Hospital between January 2020 and December 2021. Patients were divided into two age groups (≤6 months and >6 months) and three SAF quartiles (≤25%, 25–75%, ≥75%). Parameters reflecting the degree of cranial asymmetry correction, including cranial vault asymmetry (CVA) and cranial vault asymmetry index (CVAI), were recorded at the start and end of treatment. Results: Infants aged ≤6 months showed significantly greater improvements in cranial vault asymmetry (CVA) and cranial vault asymmetry index (CVAI) compared to older infants (CVA: 4.57 ± 2.30 mm vs. 7.04 ± 3.85 mm, p = 0.003; CVAI: 3.10 ± 1.55% vs. 4.45 ± 2.44%, p = 0.011). When analyzed by anterior fontanelle (AF) size quartiles (≤25%, 25–75%, ≥75%), no significant differences in treatment outcomes were observed at the end of therapy for CVA (p = 0.88) or CVAI (p = 0.91). In infants ≤6 months, SAF quartile analysis also showed no significant differences in CVA (p = 0.97) or CVAI (p = 0.98) improvements. Conclusions: Our findings indicate that anterior fontanelle size is not a predictor of helmet therapy outcomes in positional plagiocephaly. Early initiation of helmet therapy (≤6 months) remains the most critical factor for achieving optimal results. Full article
(This article belongs to the Section Clinical Rehabilitation)
Show Figures

Figure 1

20 pages, 2180 KB  
Article
Distributed Robust Optimization Scheduling for Integrated Energy Systems Based on Data-Driven and Green Certificate-Carbon Trading Mechanisms
by Yinghui Chen, Weiqing Wang, Xiaozhu Li, Sizhe Yan and Ming Zhou
Processes 2026, 14(1), 174; https://doi.org/10.3390/pr14010174 - 4 Jan 2026
Viewed by 403
Abstract
High renewable energy penetration in Integrated Energy Systems (IES) introduces significant challenges related to bilateral source-load uncertainty and low-carbon economic dispatch. To address these issues, this paper proposes a novel scheduling framework that synergizes data-driven scenario generation with multi-objective distributionally robust optimization (DRO). [...] Read more.
High renewable energy penetration in Integrated Energy Systems (IES) introduces significant challenges related to bilateral source-load uncertainty and low-carbon economic dispatch. To address these issues, this paper proposes a novel scheduling framework that synergizes data-driven scenario generation with multi-objective distributionally robust optimization (DRO). Specifically, a deep temporal feature extraction model based on Long Short-Term Memory Autoencoder (LSTM-AE) is integrated with K-Means clustering to generate four typical operation scenarios, effectively capturing complex source-load fluctuations. To further enhance system efficiency and environmental sustainability, a refined Power-to-Gas (P2G) model considering waste heat recovery is developed to realize energy cascading, coupled with a joint market mechanism that integrates Green Certificate Trading (GCT) and tiered carbon pricing. Building on this, a multi-objective DRO model based on Conditional Value at Risk (CVaR) is formulated to optimize the trade-off between operating costs and carbon emissions. Case studies based on California test data demonstrate that the proposed method reduces total operating costs by 9.0% and carbon emissions by 139.9 tons compared to traditional robust optimization (RO). Moreover, the results confirm that the system maintains operational safety even under extreme source-load fluctuation scenarios. Full article
(This article belongs to the Section Energy Systems)
Show Figures

Figure 1

14 pages, 2010 KB  
Review
Microglial Activation in Cerebrovascular Accidents and the Manifestation of Major Depressive Disorder: A Comprehensive Review
by Karla Cristina Razón-Hernández, Gabriela Martínez-Ramírez, Javier Villafranco, Oscar Rodríguez-Barreto, Daniel Ortuño-Sahagun, Roxana Magaña-Maldonado, Karla Sánchez-Huerta, Enrique Becerril-Villanueva, Lenin Pavón, Enrique Estudillo and Gilberto Pérez-Sánchez
Brain Sci. 2026, 16(1), 63; https://doi.org/10.3390/brainsci16010063 - 31 Dec 2025
Viewed by 491
Abstract
Emerging evidence highlights a strong association between cerebrovascular accident (CVA) and major depressive disorder (MDD), mediated by immune dysregulation. Elevated levels of proinflammatory cytokines, reduced adaptive immune responses, altered immune cell composition, and increased microglial activation characterize this bidirectional relationship. Microglial activation appears [...] Read more.
Emerging evidence highlights a strong association between cerebrovascular accident (CVA) and major depressive disorder (MDD), mediated by immune dysregulation. Elevated levels of proinflammatory cytokines, reduced adaptive immune responses, altered immune cell composition, and increased microglial activation characterize this bidirectional relationship. Microglial activation appears to be a central molecular mechanism linking CVA and MDD, underscoring the immune system’s crucial role in disease pathogenesis. This interplay suggests that immune-driven processes not only exacerbate neurological damage but also contribute to psychiatric manifestations. Based on current literature, the role of proinflammatory processes, particularly microglial activation, in the relationship between CVA and MDD warrants special attention. In this context, the participation of myeloid differentiation factor 88 (MyD88), a cytosolic adaptor protein, appears to play a key role in proinflammatory signaling pathways driving microglial activation. Thus, focusing on MyD88 emerges as a promising complementary strategy for future research and for advancing our understanding of the mechanisms underlying microglial homeostasis dysregulation and its link to the pathophysiology of MDD and CVA. Full article
(This article belongs to the Section Molecular and Cellular Neuroscience)
Show Figures

Figure 1

24 pages, 2265 KB  
Article
Risk-Constrained Optimization Framework for Generation and Transmission Maintenance Scheduling Under Economic and Carbon Emission Constraints
by Huihang Li, Jie Chen, Wenjuan Du, Chiguang Wei, Zhuping Xiang, Hanlong Liu, Xieyu Hu and Yuping Huang
Energies 2026, 19(1), 201; https://doi.org/10.3390/en19010201 - 30 Dec 2025
Viewed by 168
Abstract
Power generation and transmission systems face increasing challenges in coordinating maintenance planning under economic pressure and carbon emission constraints. This study proposes an optimization framework that integrates preventive maintenance scheduling with operational dispatch decisions, aiming to achieve both cost efficiency and emission reduction. [...] Read more.
Power generation and transmission systems face increasing challenges in coordinating maintenance planning under economic pressure and carbon emission constraints. This study proposes an optimization framework that integrates preventive maintenance scheduling with operational dispatch decisions, aiming to achieve both cost efficiency and emission reduction. A bi-layer scenario-based mixed-integer optimization model is formulated, where the upper layer determines annual preventive maintenance windows, and the lower layer performs hourly economic dispatch considering renewable generation and demand uncertainty. To manage the exposure to extreme carbon outcomes, a Conditional Value-at-Risk (CVaR) constraint is embedded, jointly controlling economic and environmental risks. A parallel cut-generation decomposition algorithm is developed to ensure computational scalability for large-scale systems. Numerical experiments on six-bus and IEEE 118-bus systems demonstrate that the proposed model reduces total carbon emissions by up to 32.1%, while maintaining cost efficiency and system reliability. The scenario analyses further show that adjusting maintenance schedules according to seasonal carbon intensity effectively balances operation and emission targets. The results confirm that the proposed optimization framework provides a practical and scalable approach for achieving low-carbon, reliable, and economically efficient power system maintenance planning. Full article
(This article belongs to the Special Issue Energy Policies and Energy Transition: Strategies and Outlook)
Show Figures

Figure 1

Back to TopTop