SHFL Post-Transcriptionally Restricts Coxsackievirus A16 In Vitro and In Vivo
Abstract
1. Introduction
2. Materials and Methods
2.1. Ethics Statement
2.2. Cells and Virus
2.3. RNA Extraction and Reverse Transcription-Quantitative Polymerase Chain Reaction (RT-qPCR)
2.4. Generation of SHFL Knockout (KO) RD Cells Using the Clustered Regularly Interspaced Palindromic Repeat (CRISPR)–CRISPR-Associated Protein 9 (Cas9) System
2.5. Western Blotting
2.6. Cell Viability Assay
2.7. Plaque Assay
2.8. One-Step Growth Curve
2.9. Immunofluorescence Assay
2.10. Mouse
2.11. Mouse Infection
2.12. Viral Titer Assay
2.13. Histopathology
2.14. RNA-Sequencing Library Preparation
2.15. Bioinformatics Analysis
2.16. Statistical Analyses
3. Results
3.1. CVA16 Infection Induces SHFL Expression, and Establishment of an SHFL KO RD Cell Model
3.2. SHFL Deficiency Promotes CVA16-Induced Cytopathology and Viral Replication
3.3. SHFL Depletion Exacerbates CVA16 Pathogenesis In Vivo
3.4. SHFL Deficiency Increases Viral Loads Across Multiple Tissues
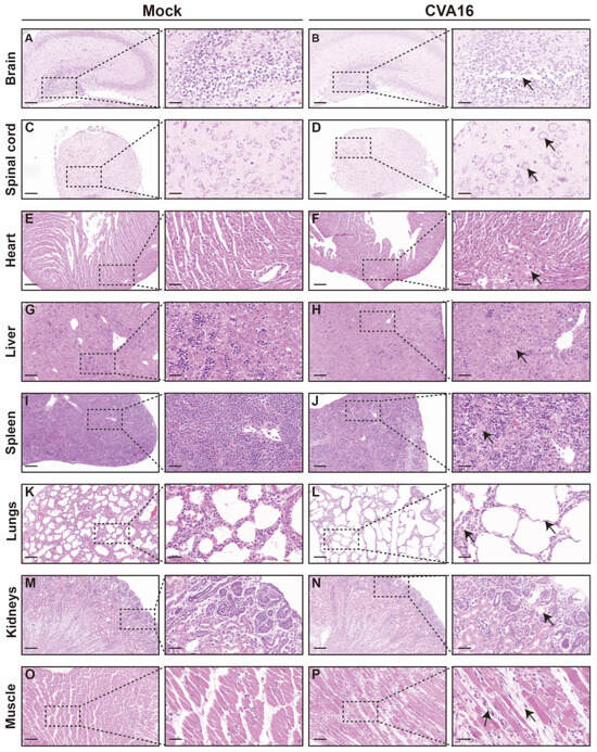
3.5. SHFL Deficiency Promotes Viral Replication and Neuropathogenesis
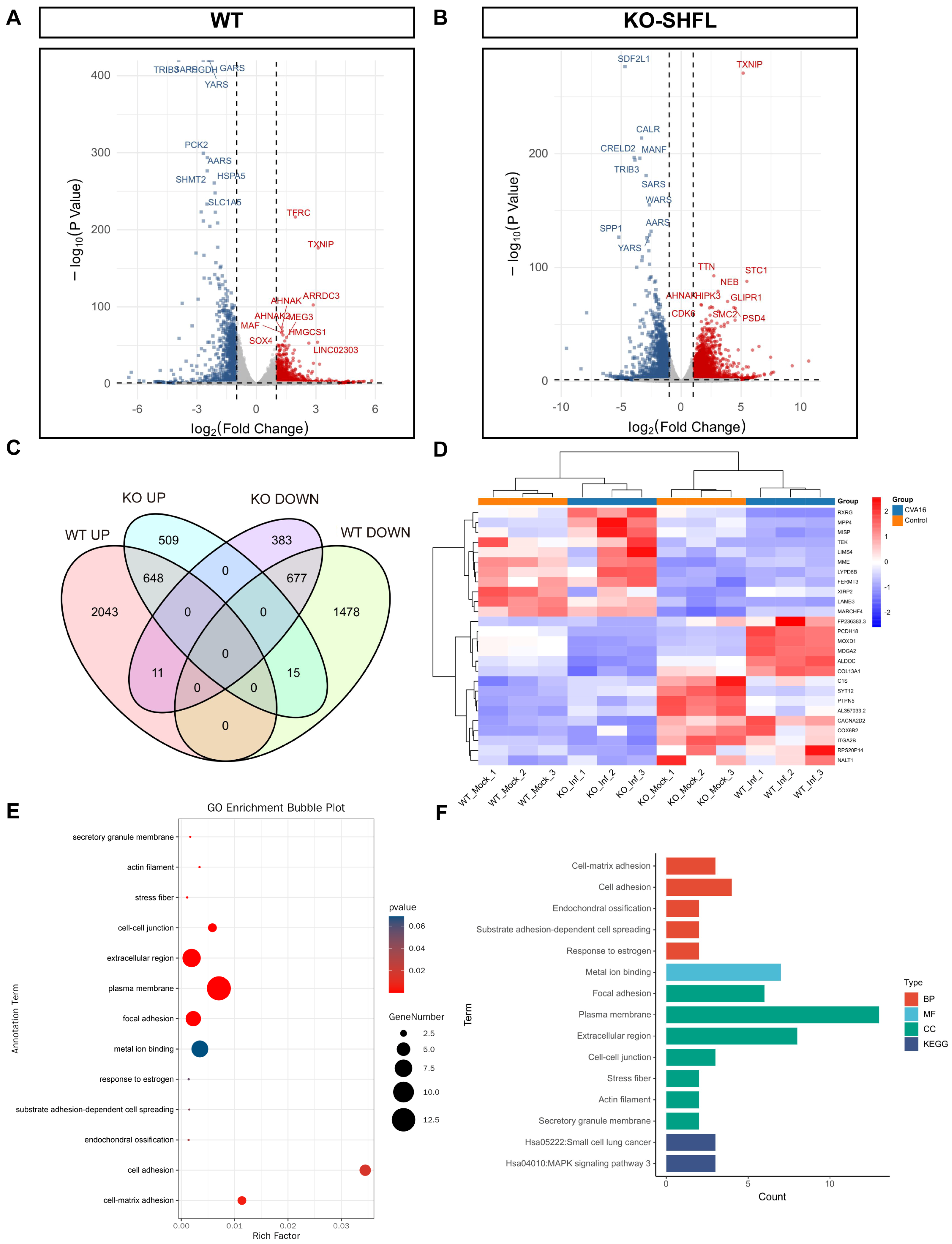
3.6. SHFL Modulates the Host Transcriptional Response to CVA16 Infection
4. Discussion
Supplementary Materials
Author Contributions
Funding
Institutional Review Board Statement
Informed Consent Statement
Data Availability Statement
Conflicts of Interest
Abbreviations
| CRISPR–Cas9 | Clustered regularly interspaced palindromic repeat (CRISPR)–CRISPR-associated protein 9 |
| CVA16 | Coxsackievirus A16 |
| IFN | Interferon |
| ISG | Interferon-stimulated gene |
| RD | Rhabdomyosarcoma |
| SHFL | Shiftless |
References
- Zhao, G.; Zhang, X.; Wang, C.; Wang, G.; Li, F. Characterization of VP1 sequence of coxsackievirus A16 isolates by bayesian evolutionary method. Virol. J. 2016, 13, 130. [Google Scholar] [CrossRef]
- Nhu, L.N.T.; Nhan, L.N.T.; Anh, N.T.; Hong, N.T.T.; Van, H.M.T.; Thanh, T.T.; Hang, V.T.T.; Han, D.D.K.; Ny, N.T.H.; Nguyet, L.A.; et al. Coxsackievirus A16 in Southern Vietnam. Front. Microbiol. 2021, 12, 689658. [Google Scholar] [CrossRef]
- Duong, V.; Mey, C.; Eloit, M.; Zhu, H.; Danet, L.; Huang, Z.; Zou, G.; Tarantola, A.; Cheval, J.; Perot, P.; et al. Molecular epidemiology of human enterovirus 71 at the origin of an epidemic of fatal hand, foot and mouth disease cases in Cambodia. Emerg. Microbes Infect. 2016, 5, e104. [Google Scholar] [CrossRef]
- Li, F.; Zhang, Q.; Xiao, J.; Chen, H.; Cong, S.; Chen, L.; Cong, S.; Chen, L.; Lu, H.; Zhu, S.; et al. Epidemiology of hand, foot, and mouth disease and genetic characterization of coxsackievirus A16 in Shenyang, Liaoning Province, China, 2013–2023. Viruses 2024, 16, 1666. [Google Scholar] [CrossRef] [PubMed]
- Wang, Y.; Wu, Y.; Wang, Y.; Xiong, R.; Ling, C.; Cao, Y.; Wang, Y.; Yang, Y.; Qu, Z.; Xu, N.; et al. CVA16 infection causes neurological injury by engaging TLR2/MYD88/TNF-α/CXCL1 signalling pathway in hSCARB2 knock-in mice. Antivir. Res. 2025, 237, 106133. [Google Scholar] [CrossRef]
- Hu, Y.-F.; Jia, L.-P.; Yu, F.-Y.; Liu, L.-Y.; Song, Q.-W.; Dong, H.-J.; Deng, J.; Qian, Y.; Zhao, L.-Q.; Deng, L.; et al. Molecular epidemiology of coxsackievirus A16 circulating in children in Beijing, China from 2010 to 2019. World J. Pediatr. 2021, 17, 508–516. [Google Scholar] [CrossRef] [PubMed]
- Zhang, C.; Liu, C.; Shi, J.; Wang, Y.; Xu, C.; Ye, X.; Liu, Q.; Li, X.; Qiao, W.; Yin, Y.; et al. Structural and functional bases for antibody neutralization of coxsackievirus A16. Nat. Commun. 2022, 13, 7854. [Google Scholar] [CrossRef] [PubMed]
- Ai, Y.; Zhang, W.; Wu, J.; Zhang, J.; Shen, M.; Yao, S.; Deng, C.; Li, X.; Wu, D.; Tian, P.; et al. Molecular epidemiology and clinical features of enteroviruses-associated hand, foot, and mouth disease and herpangina outbreak in Zunyi, China, 2019. Front. Med. 2021, 8, 656699. [Google Scholar] [CrossRef]
- Ding, Y.; Wang, Z.; Zhang, X.; Teng, Z.; Gao, C.; Qian, B.; Wang, L.; Feng, J.; Wang, J.; Zhao, C.; et al. Different antibody response against the coxsackievirus A16 VP1 capsid protein: Specific or non-specific? PLoS ONE 2016, 11, e0162820. [Google Scholar] [CrossRef]
- Rodriguez, W.; Muller, M. Shiftless, a critical piece of the innate immune response to viral infection. Viruses 2022, 14, 1338. [Google Scholar] [CrossRef]
- Li, J.; Zhang, G.; Sun, Q.; Zhang, K.; Lu, H.; Xiao, J.; Han, Z.; Zhao, H.; Xu, W.; Zhang, Y.; et al. Pathological characteristics of echovirus 30 infection in a mouse model. J. Virol. 2022, 96, e00129-22. [Google Scholar] [CrossRef] [PubMed]
- Kelly, J.A.; Dinman, J.D. Shiftless is a novel member of the ribosome stress surveillance machinery that has evolved to play a role in innate immunity and cancer surveillance. Viruses 2023, 15, 2296. [Google Scholar] [CrossRef] [PubMed]
- Wang, X.; Zhang, A.-M. Functional features of a novel interferon-stimulated gene SHFL: A comprehensive review. Front. Microbiol. 2023, 14, 1323231. [Google Scholar] [CrossRef] [PubMed]
- Jäger, N.; Pöhlmann, S.; Rodnina, M.V.; Ayyub, S.A. Interferon-stimulated genes that target retrovirus translation. Viruses 2024, 16, 933. [Google Scholar] [CrossRef]
- Tan, C.; Qin, X.; Tan, Y.; Dong, X.; Chen, D.; Liang, L.; Li, J.; Niu, R.; Cao, K.; He, Z.; et al. SHFL inhibits enterovirus A71 infection by triggering degradation of viral 3Dpol protein via the Ubiquitin–Proteasome pathway. J. Med. Virol. 2023, 95, e29030. [Google Scholar] [CrossRef]
- Guo, X.; Zeng, S.; Ji, X.; Meng, X.; Lei, N.; Yang, H.; Mu, X. Type I interferon-induced TMEM106A blocks attachment of EV-A71 virus by interacting with the membrane protein SCARB2. Front. Immunol. 2022, 13, 817835. [Google Scholar] [CrossRef]
- Qin, X.-X.; Deng, M.; Wu, J.; Yang, J.; You, L.; Meng, S.-L.; Guo, J.; Qian, S.-S.; Shen, S. Cellular response, persistent humoral response and efficacy elicited by a CV-A16 vaccine candidate in mice. Vaccine 2025, 61, 127276. [Google Scholar] [CrossRef]
- Suzuki, Y.; Murakawa, T. Restriction of flaviviruses by an interferon-stimulated gene SHFL/C19orf66. Int. J. Mol. Sci. 2022, 23, 12619. [Google Scholar] [CrossRef]
- Wang, X.; Xuan, Y.; Han, Y.; Ding, X.; Ye, K.; Yang, F.; Gao, G.; Goff, S.P.; Xuan, Y. Regulation of HIV-1 Gag-Pol expression by Shiftless, an inhibitor of programmed −1 ribosomal frameshifting. Cell 2019, 176, 625–635.e14. [Google Scholar] [CrossRef]
- Liu, X.; Xu, Z.; Liang, J.; Yu, L.; Ren, P.; Zhou, H.-B.; Wu, S.; Lan, K. Identification of a novel acylthiourea-based potent broad-spectrum inhibitor for enterovirus 3D polymerase in vitro and in vivo. Antivir. Res. 2023, 213, 105583. [Google Scholar] [CrossRef]
- Jäger, N.; Ayyub, S.A.; Korniy, N.; Peske, F.; Hoffmann, M.; Rodnina, M.V.; Pöhlmann, S. Mutagenic analysis of the HIV restriction factor shiftless. Viruses 2022, 14, 1454. [Google Scholar] [CrossRef]
- Lin, C.-J.; Liu, C.-H.; Wang, J.Y.; Lin, C.-C.; Li, Y.-F.; Richardson, C.D.; Lin, L.-T. Small molecules targeting coxsackievirus A16 capsid inactivate viral particles and prevent viral binding. Emerg. Microbes Infect. 2018, 7, 162. [Google Scholar] [CrossRef]
- Zhang, C.; Ye, X.; Xu, C.; Dai, W.; Wang, Y.; Liu, Z.; Qiao, W.; Yin, Y.; Cong, Y.; Huang, Z. Identification of antibodies with non-overlapping neutralization sites that target coxsackievirus A16. Cell Host Microbe 2022, 31, 1279–1294.e6. [Google Scholar] [CrossRef]
- Liu, C.-H.; Kuo, Y.-T.; Lin, C.-J.; Lin, L.-T. Involvement of cell surface glycosaminoglycans in chebulagic Acid’s and punicalagin’s antiviral activities against coxsackievirus A16 infection. Phytomedicine 2023, 120, 155047. [Google Scholar] [CrossRef]
- Wu, H.; Wang, Z.; Zhang, Y.; Hu, L.; Yang, J.; Zhang, C.; Lou, M.; Pi, N.; Wang, Q.; Fan, S.; et al. A new human SCARB2 knock-in mouse model for studying coxsackievirus A16 and its neurotoxicity. Viruses 2025, 17, 423. [Google Scholar] [CrossRef]
- Tian, L.; Mi, Z.; Yang, W.; Chen, J.; Wei, X.; Zhang, W.; Li, Z. ZYG11B suppresses multiple enteroviruses by triggering viral VP1 degradation. J. Virol. 2025, 99, e0003025. [Google Scholar] [CrossRef]
- Li, J.; Ji, T.; Yang, Q.; Zhang, G.; Duan, W.; Wang, R.; Liu, Y.; Li, H.; Sun, Q.; Zhou, J.; et al. Pathological characteristics of a murine oral coxsackievirus A10 infection model. J. Virol. 2025, 99, e00937-25. [Google Scholar] [CrossRef] [PubMed]
- Hanners, N.W.; Mar, K.B.; Boys, I.N.; Eitson, J.L.; De La Cruz-Rivera, P.C.; Richardson, R.B.; Fan, W.; Wight-Carter, M.; Schoggins, J.W. Shiftless inhibits Flavivirus replication in vitro and is neuroprotective in a mouse model of Zika virus pathogenesis. Proc. Natl. Acad. Sci. USA 2021, 118, e2111266118. [Google Scholar] [CrossRef] [PubMed]
- Duan, W.; Li, J.; Liu, Y.; Wang, R.; Yang, Q.; Li, H.; Liang, Y.; Shi, Q.; Wang, J.; Xiao, J.; et al. Spinal cord injury in enterovirus D68 infection: Mechanisms and pathophysiology in a mouse model. Viruses 2025, 17, 1478. [Google Scholar] [CrossRef]
- Zhang, Y.; Kinast, V.; Sheldon, J.; Frericks, N.; Todt, D.; Zimmer, M.; Caliskan, N.; Brown, R.J.P.; Steinmann, E.; Pietschmann, T. Mouse liver-expressed shiftless is an evolutionarily conserved antiviral effector restricting human and murine hepaciviruses. Microbiol. Spectr. 2023, 11, e0128423. [Google Scholar] [CrossRef]
- Song, J.-H.; Mun, S.-H.; Yang, H.; Kwon, Y.S.; Kim, S.-R.; Song, M.-Y.; Ham, Y.; Choi, H.-J.; Baek, W.-J.; Cho, S.; et al. Antiviral Mechanisms of Saucerneol from Saururus chinensis against Enterovirus A71, Coxsackievirus A16, and Coxsackievirus B3: Role of Mitochondrial ROS and the STING/TBK-1/IRF3 Pathway. Viruses 2024, 16, 16. [Google Scholar] [CrossRef]
- Zhou, Y.; Zhou, J.; Yang, J.; Qiu, Q.; Wang, L.; Yang, J.; Li, Y.; Liang, L.; Cui, P.; Cheng, Y.; et al. Comparison of neutralizing antibody response kinetics in patients with hand, foot, and mouth disease caused by coxsackievirus A16 or enterovirus A71: A longitudinal cohort study of Chinese children, 2017–2019. J. Immunol. 2022, 209, 280–287. [Google Scholar] [CrossRef] [PubMed]
- Rodriguez, W.; Mehrmann, T.; Hatfield, D.; Muller, M. Shiftless restricts viral gene expression and influences RNA granule formation during Kaposi’s sarcoma-associated herpesvirus lytic replication. J. Virol. 2022, 96, e0146922. [Google Scholar] [CrossRef] [PubMed]
- Zhang, X.; Shi, J.; Ye, X.; Ku, Z.; Zhang, C.; Liu, Q.; Huang, Z. Coxsackievirus A16 utilizes cell surface heparan sulfate glycosaminoglycans as its attachment receptor. Emerg. Microbes Infect. 2017, 6, e65. [Google Scholar] [CrossRef] [PubMed]








Disclaimer/Publisher’s Note: The statements, opinions and data contained in all publications are solely those of the individual author(s) and contributor(s) and not of MDPI and/or the editor(s). MDPI and/or the editor(s) disclaim responsibility for any injury to people or property resulting from any ideas, methods, instructions or products referred to in the content. |
© 2026 by the authors. Licensee MDPI, Basel, Switzerland. This article is an open access article distributed under the terms and conditions of the Creative Commons Attribution (CC BY) license.
Share and Cite
Li, H.; Wang, R.; Li, J.; Duan, W.; Liang, Y.; Sun, Q.; Zhou, J.; Zhang, Y. SHFL Post-Transcriptionally Restricts Coxsackievirus A16 In Vitro and In Vivo. Viruses 2026, 18, 192. https://doi.org/10.3390/v18020192
Li H, Wang R, Li J, Duan W, Liang Y, Sun Q, Zhou J, Zhang Y. SHFL Post-Transcriptionally Restricts Coxsackievirus A16 In Vitro and In Vivo. Viruses. 2026; 18(2):192. https://doi.org/10.3390/v18020192
Chicago/Turabian StyleLi, Huijie, Rui Wang, Jichen Li, Wei Duan, Yucai Liang, Qiang Sun, Jianfang Zhou, and Yong Zhang. 2026. "SHFL Post-Transcriptionally Restricts Coxsackievirus A16 In Vitro and In Vivo" Viruses 18, no. 2: 192. https://doi.org/10.3390/v18020192
APA StyleLi, H., Wang, R., Li, J., Duan, W., Liang, Y., Sun, Q., Zhou, J., & Zhang, Y. (2026). SHFL Post-Transcriptionally Restricts Coxsackievirus A16 In Vitro and In Vivo. Viruses, 18(2), 192. https://doi.org/10.3390/v18020192

