Sign in to use this feature.

Years

Between: -

Subjects

remove_circle_outline
remove_circle_outline
remove_circle_outline
remove_circle_outline
remove_circle_outline
remove_circle_outline
remove_circle_outline
remove_circle_outline

Journals

remove_circle_outline
remove_circle_outline
remove_circle_outline
remove_circle_outline
remove_circle_outline
remove_circle_outline
remove_circle_outline
remove_circle_outline
remove_circle_outline

Article Types

Countries / Regions

remove_circle_outline
remove_circle_outline
remove_circle_outline
remove_circle_outline

Search Results (1,017)

Search Parameters:
Keywords = CTLA-4

Order results
Result details
Results per page
Select all
Export citation of selected articles as:
14 pages, 2888 KB  
Article
Hyperthermia Combined with Anti-CTLA-4 Antibody Induces Tumor Microenvironment Remodeling Involving CD4+ T Cells in Local and Distant Antitumor Effects in a Murine Triple Negative Breast Cancer
by Ayaka Okuuchi, Yoriko Ibuki, Shohei Katsuki, Kazumasa Minami, Shotaro Tatekawa, Keisuke Tamari, Wataru Takenaka, Masahiko Koizumi, Kazuhiko Ogawa and Yutaka Takahashi
Cancers 2026, 18(8), 1295; https://doi.org/10.3390/cancers18081295 - 20 Apr 2026
Abstract
Background/Objectives: Triple-negative breast cancer (TNBC) is the most aggressive subtype of breast cancer. Our previous study demonstrated that combination therapy with local hyperthermia (HT) and anti-CTLA-4 antibody (C4), an immune checkpoint inhibitor, induced regression of both local and distant tumors. However, tumor [...] Read more.
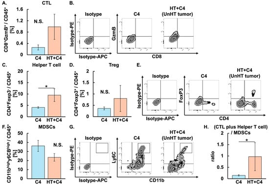
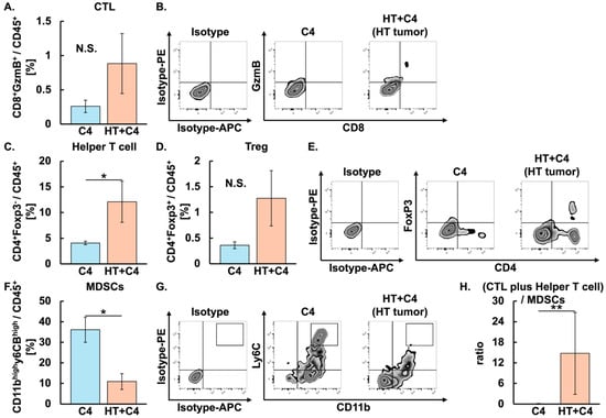
Background/Objectives: Triple-negative breast cancer (TNBC) is the most aggressive subtype of breast cancer. Our previous study demonstrated that combination therapy with local hyperthermia (HT) and anti-CTLA-4 antibody (C4), an immune checkpoint inhibitor, induced regression of both local and distant tumors. However, tumor microenvironment (TME) changes in local and distant tumors following local HT and C4 remain unclear. Here, we aimed to evaluate TME changes in local and distant tumors induced by local HT + C4 therapy. Methods: Murine TNBC cells were inoculated in both legs of male BALB/cAJcl mice, and only one leg was treated with HT (42.5 °C for 20 min). C4 was administered intraperitoneally every 3 days for a total of three doses. For CD4+ T cell depletion experiments, anti-CD4 antibody (αCD4) was administered intraperitoneally every 3 days for a total of 12 doses. Tumor-infiltrating immune cells in locally heated tumors and unheated distant tumors were analyzed 9 days after the initial treatment. Furthermore, tumor growth in heated tumors and unheated distant tumors under αCD4 administration was evaluated. Results: HT + C4 therapy increased the proportion of helper T cells and elevated the ratio of cytotoxic T cells plus helper T cells to myeloid-derived suppressor cells in both heated tumors and unheated distant tumors. The HT + C4 + αCD4 group exhibited significantly larger tumor growth, compared with the HT + C4 group in both HT (p < 0.01) and unheated distant tumors (p < 0.01). Conclusions: These results suggest that combination therapy of HT and C4 favorably modulates the TME. CD4+ T cell infiltration may contribute to both local and distant antitumor effects. Full article
Show Figures

Figure 1

21 pages, 508 KB  
Systematic Review
Immune Checkpoint Inhibitors in Hepatocellular Carcinoma Before and After Liver Transplantation: A Systematic Review
by Francesco Dituri, Livianna Carrieri, Maria Mosaico, Giusi Caragnano and Erica Villa
Cancers 2026, 18(8), 1282; https://doi.org/10.3390/cancers18081282 - 17 Apr 2026
Viewed by 139
Abstract
Background/Objectives: Immune checkpoint inhibitors (ICIs) are increasingly used in hepatocellular carcinoma (HCC), but their application around liver transplantation (LT) remains controversial because checkpoint blockade may enhance antitumor immunity while disrupting graft tolerance. We systematically reviewed the available evidence on ICI exposure before LT [...] Read more.
Background/Objectives: Immune checkpoint inhibitors (ICIs) are increasingly used in hepatocellular carcinoma (HCC), but their application around liver transplantation (LT) remains controversial because checkpoint blockade may enhance antitumor immunity while disrupting graft tolerance. We systematically reviewed the available evidence on ICI exposure before LT and ICI therapy after LT for recurrent HCC. Methods: A PRISMA-guided systematic review with qualitative synthesis was performed. PubMed/MEDLINE, Embase, and Web of Science were searched from inception to 15 March 2026. Studies including adult patients with HCC treated with PD-1-, PD-L1-, and/or CTLA-4-targeting ICIs before LT or after LT for recurrent HCC were eligible. Results: Fifty-one studies were included. In the pre-LT setting, 25 studies reported 576 transplanted patients. Acute allograft rejection occurred in approximately 22% and graft loss in 3.8%, and shorter washout intervals were consistently associated with higher rejection risk. In the post-LT setting, 26 studies reported 117 recipients treated with ICIs; at least 22 rejection episodes (18.8%) were described, usually within 2–4 weeks of treatment initiation, with limited and inconsistent antitumor benefit. Conclusions: Pre-LT ICI use appears feasible in selected patients when adequate washout is respected. Post-LT ICI therapy remains high risk and should be reserved for highly selected cases within a multidisciplinary framework. Full article
Show Figures

Figure 1

22 pages, 673 KB  
Review
Combining External Beam Radiotherapy and Immunotherapy for the Treatment of Hepatocellular Carcinoma
by Connie Le, Aswin G. Abraham, Keith Tankel, Nawaid Usmani, Kurian Joseph, Diane Severin, Fatimah AlFaraj and Laura A. Dawson
Curr. Oncol. 2026, 33(4), 226; https://doi.org/10.3390/curroncol33040226 - 17 Apr 2026
Viewed by 83
Abstract
The advent of immune checkpoint inhibitors has driven progress in hepatocellular carcinoma (HCC) treatment outcomes and enabled opportunities for combining therapeutic modalities. Growing evidence substantiates the utility of radiotherapy, particularly at ablative doses, in the management of HCC. Given the potential for radiotherapy [...] Read more.
The advent of immune checkpoint inhibitors has driven progress in hepatocellular carcinoma (HCC) treatment outcomes and enabled opportunities for combining therapeutic modalities. Growing evidence substantiates the utility of radiotherapy, particularly at ablative doses, in the management of HCC. Given the potential for radiotherapy to induce an immunostimulatory environment and potentiate immune checkpoint inhibitor activity, the expanding HCC treatment landscape compels exploration of the combination of radiotherapy and immunotherapy. This review highlights recent advances in the treatment of HCC using radiotherapy and immunotherapy in combination. Radiation can potentiate an anti-tumor response and tumor microenvironment permissive to immunotherapy. Results from randomized clinical trials and retrospective studies consistently show that combinations of radiotherapy and immunotherapy improved the treatment outcomes of unresectable or advanced HCC—especially HCC with macrovascular invasion. Active research to further improve treatment efficacy and reduce side effects is exemplified by more than 20 ongoing clinical trials combining external beam radiotherapy and immunotherapy to treat HCC. Ongoing research aims at prolonging survival and downstaging advanced or unresectable HCC. Full article
(This article belongs to the Section Gastrointestinal Oncology)
Show Figures

Graphical abstract

37 pages, 1436 KB  
Review
Oncolytic Virotherapy and Immunogenic Cell Death: Mechanisms, Platforms, and Clinical Translation
by Hiroyuki Inoue
Viruses 2026, 18(4), 461; https://doi.org/10.3390/v18040461 - 13 Apr 2026
Viewed by 440
Abstract
Oncolytic viruses represent a paradigm-shifting approach to cancer immunotherapy, functioning as in situ vaccines that convert immunologically “cold” tumors into “hot” tumors through induction of immunogenic cell death (ICD). Despite the clinical success of checkpoint inhibitors targeting programmed cell death protein 1 (PD-1)/programmed [...] Read more.
Oncolytic viruses represent a paradigm-shifting approach to cancer immunotherapy, functioning as in situ vaccines that convert immunologically “cold” tumors into “hot” tumors through induction of immunogenic cell death (ICD). Despite the clinical success of checkpoint inhibitors targeting programmed cell death protein 1 (PD-1)/programmed death-ligand 1 (PD-L1) and cytotoxic T-lymphocyte-associated protein 4 (CTLA-4), many patients exhibit primary or acquired resistance due to insufficient tumor immunogenicity and exclusion of tumor-infiltrating lymphocytes. Oncolytic viruses address this limitation by selectively replicating in tumor cells, inducing robust ICD characterized by four cardinal hallmarks: calreticulin exposure, ATP secretion, HMGB1 release, and type I interferon production. This review systematically examines the molecular mechanisms underlying virus-induced ICD, compares DNA virus platforms (Vaccinia, HSV-1, Adenovirus) with RNA virus platforms (Coxsackieviruses A21, A11, and B3), and analyzes clinical trial data demonstrating synergistic efficacy when combined with checkpoint inhibitors. Notably, RNA viruses generate higher type I interferon responses compared to DNA viruses, correlating with superior clinical outcomes. Coxsackievirus A21 combined with pembrolizumab achieved a 47% objective response rate in melanoma in the CAPRA trial, representing notable efficacy exceeding either monotherapy. Coxsackievirus A11 demonstrates exceptional selectivity for thoracic cancers through ICAM-1-dependent receptor tropism and potent immunogenic cell death induction. Japanese researchers have pioneered microRNA-targeted Coxsackievirus B3, achieving cardiac safety attenuation while preserving complete oncolytic potency and ICD-inducing capacity. This comprehensive analysis synthesizes molecular mechanisms, platform comparisons, clinical efficacy data, and translational challenges to guide future development of oncolytic virotherapy as a cornerstone of cancer immunotherapy. Full article
(This article belongs to the Special Issue Progress and Prospects in Oncolytic Virotherapy 2025–2026)
Show Figures

Figure 1

21 pages, 7270 KB  
Article
Deficiency and Excess of Folic Acid Intake Promote Colorectal Carcinogenesis in AOM/DSS-Treated Mice: Roles in Uracil Misincorporation and DNA Methylation
by Qinghan Ren, Yunfei Ma, Zhenshu Li, Qi Wu, Tongtong Li, Xin He, Wen Li, Yongjie Chen, Fei Ma, Jing Yan and Guowei Huang
Nutrients 2026, 18(8), 1187; https://doi.org/10.3390/nu18081187 - 9 Apr 2026
Viewed by 373
Abstract
Background/Objectives: Colorectal cancer (CRC) is a leading cause of cancer-related mortality worldwide, yet the association between folic acid (FA) intake and CRC risk remains controversial. This study investigated the effects of varying dietary FA levels on colorectal carcinogenesis and the underlying mechanisms. Methods: [...] Read more.
Background/Objectives: Colorectal cancer (CRC) is a leading cause of cancer-related mortality worldwide, yet the association between folic acid (FA) intake and CRC risk remains controversial. This study investigated the effects of varying dietary FA levels on colorectal carcinogenesis and the underlying mechanisms. Methods: BALB/c mice were fed diets containing FA at <0.1, 2.0, 6.0, 8.0, or 20.0 mg/kg for 14 weeks. After 4 weeks, colorectal tumorigenesis was induced using the azoxymethane/dextran sulfate sodium (AOM/DSS) protocol. Tumor multiplicity, maximum tumor diameter, tumor volume, colorectal length, histopathology, and cell proliferation were assessed. Mechanistic assessments included uracil misincorporation, thymidylate synthase (TS), telomere attrition, genome-wide DNA methylation, RAP1 signaling, immune-related markers, and inflammatory cytokines in colorectal tissues. Results: Both FA deficiency (<0.1 mg/kg) and excess (8.0/20.0 mg/kg) increased colorectal tumor burden, with increased tumor number, larger maximum diameter, greater tumor volume, shortened colorectal length, and enhanced cell proliferation, whereas the 6.0 mg/kg diet group showed the lowest tumor burden. FA deficiency reduced TS expression, elevated deoxyuridine monophosphate (dUMP) levels, decreased deoxythymidine monophosphate (dTMP) levels, increased uracil misincorporation, and exacerbated telomere attrition, as evidenced by shortened telomeres and increased damage. In contrast, excessive FA intake induced Rap1 GTPase-activating protein (RAP1GAP) hypermethylation, reduced Rap1GAP expression, enhanced RAP1 activity, and upregulated programmed death-ligand 1 (PD-L1) and cytotoxic T-lymphocyte-associated protein 4 (CTLA4) expression. Conclusions: Dietary FA can exhibit a U-shaped association with colorectal carcinogenesis, with protective effects observed within an optimal range. FA deficiency and excess may drive tumor development through distinct molecular pathways involving uracil misincorporation-induced telomere attrition and DNA methylation-mediated immunosuppression, respectively. Full article
(This article belongs to the Section Micronutrients and Human Health)
Show Figures

Figure 1

17 pages, 563 KB  
Article
Impact of PD-L1 Status on the Development of Cutaneous Immune-Related Adverse Events in Non-Small-Cell Lung Cancer Patients Receiving Immunotherapy
by Alexander Yakobson, Fahed Abu Salamah, Ibrahim Alatawneh, Ahron Yehonatan Cohen, Yuliya Valdman-Grinshpoun, Yotam Malek, Itamar Gothelf, Ashraf Abu Jama, Nashat Abu Yasin, Mhammad Abu Juda, Arina Soklakova, Amichay Meirovitz and Walid Shalata
Life 2026, 16(4), 636; https://doi.org/10.3390/life16040636 - 9 Apr 2026
Viewed by 255
Abstract
Background: Cutaneous adverse events (cAEs) are among the most frequent immune-related toxicities associated with immune checkpoint inhibitors (ICIs). Previous clinical trials have reported higher rates of dermatologic toxicity with anti-CTLA-4 agents compared to Programmed Cell Death (PD-1)/ Programmed Cell Death-1 Ligand (PD-L1) inhibitors. [...] Read more.
Background: Cutaneous adverse events (cAEs) are among the most frequent immune-related toxicities associated with immune checkpoint inhibitors (ICIs). Previous clinical trials have reported higher rates of dermatologic toxicity with anti-CTLA-4 agents compared to Programmed Cell Death (PD-1)/ Programmed Cell Death-1 Ligand (PD-L1) inhibitors. However, real-world data may differ due to evolving clinical experience and improved AE management strategies. Methods: We conducted a retrospective analysis of patients treated with ICIs to assess the incidence and severity of cAEs —specifically rash and pruritus—across different treatment regimens and PD-L1 expression subgroups, 285 patients treated with ICIs at Soroka Medical center during the years August 2018–November 2025. Results: Regarding dermatologic toxicity, 57 out of 285 patients (20%) experienced a rash. Among them, 46 patients (16% of total; 81% of those with rash) had grade 1, 7 patients (2% of total; 12% of those with rash) had grade 2, and 4 patients (1% of total; 7% of those with rash) had grade 3 reactions. No grade 4 or life-threatening cases were observed. Additionally, 47 patients (16.5%) developed pruritus, all grade 1–2. When stratified by treatment type, PD-L1 expression and the occurrence of immune-related adverse events, specifically rash and pruritus, were significantly associated with survival outcomes (p < 0.001). Patients with expressions of PD-L1 ≥1% had longer median overall survival (34.0 months) compared to those with expressions of PD-L1 < 1% (20.0 months), and longer progression-free survival (22.0 vs. 13.0 months). When considering rash, overall survival ranged from 19.0 months (PD-L1 < 1% with rash) to 36.0 months (PD-L1 ≥1% without rash), and progression-free survival ranged from 12.0 to 27.0 months. The presence of pruritus was associated with the most favorable outcomes, with median overall survival reaching 48.0 months and progression-free survival 31.0 months in patients with PD-L1 ≥1% and pruritus. All comparisons showed statistically significant differences (p < 0.001). Conclusion: These findings highlight that higher PD-L1 expression and the presence of immune-related adverse events—particularly pruritus—may serve as important prognostic indicators and could help inform personalized treatment strategies. The incidence and severity of cAEs in our study were consistent with prior clinical trials. The low frequency of grade ≥ 3 events may reflect increased familiarity with ICIs, leading to earlier recognition of adverse events, better patient education, and more effective management of skin toxicities. Full article
16 pages, 2516 KB  
Article
CTLA-4 Antisense Oligonucleotide Contributes to Enhanced Immunogenicity of an Adjuvanted Recombinant Sporothrix spp. Enolase Antigen
by Giovanna Justino Momente, Deivys Leandro Portuondo, Adriana Fernandes de Deus, Matheus Ricardo Curti Gonçalves, Fernanda Luiza Piccineli, Tarcila Pavicic Catalan de Oliveira Campos, Damiana Téllez-Martínez, Iracilda Zeppone Carlos and Alexander Batista-Duharte
Vaccines 2026, 14(4), 334; https://doi.org/10.3390/vaccines14040334 - 9 Apr 2026
Viewed by 360
Abstract
Background/Objectives: Sporotrichosis is an emerging zoonotic subcutaneous fungal infection with limited therapeutic options, highlighting the need for improved immunomodulatory strategies. CTLA-4 is an inhibitory immune checkpoint that negatively regulates T-cell activation. In this study, we evaluated whether a CTLA-4 antisense oligonucleotide (CTLA-4 [...] Read more.
Background/Objectives: Sporotrichosis is an emerging zoonotic subcutaneous fungal infection with limited therapeutic options, highlighting the need for improved immunomodulatory strategies. CTLA-4 is an inhibitory immune checkpoint that negatively regulates T-cell activation. In this study, we evaluated whether a CTLA-4 antisense oligonucleotide (CTLA-4 ASO) is associated with enhanced immune responses to an adjuvanted recombinant Sporothrix sp. enolase antigen (rSsEno) formulation. Methods: CTLA-4 ASO uptake, cytotoxicity, and gene-silencing activity were assessed in murine splenocytes in vitro. BALB/c mice were immunized with rSsEno formulated with Montanide Gel 01, either alone or in combination with 5 µg CTLA-4 ASO. Antigen-specific serum antibody responses were quantified by ELISA. Splenocytes from immunized mice were restimulated with enolase, and cytokine production (IFN-γ, IL-2, IL-17, and TNF-α) was measured using Cytometric Bead Array (CBA). Results: CTLA-4 ASO was efficiently internalized by splenocytes and was associated with reduced expression of CTLA-4 without detectable cytotoxicity in vitro. Mice receiving the ASO-supplemented formulation developed significantly higher anti-enolase antibody titers compared to those immunized with adjuvant alone. Upon antigen restimulation, splenocytes from ASO-treated mice produced higher levels of IFN-γ, IL-2, TNF-α, and IL-17, consistent with an enhanced recall response characterized by a mixed Th1/Th17 cytokine profile. Conclusions: CTLA-4 ASO was associated with an enhanced recall response characterized by a mixed Th1/Th17 cytokine profile. These findings suggest a potential immunomodulatory effect of CTLA-4 targeting. Further studies incorporating dose optimization, infection challenge models, and appropriate sequence controls are required to determine the specificity and relevance of these effects for protective immunity against sporotrichosis. Full article
(This article belongs to the Special Issue Human Immune Responses to Infection and Vaccination)
Show Figures

Figure 1

14 pages, 1010 KB  
Article
Hemophagocytic Lymphohistiocytosis Associated with Immune Checkpoint Inhibitors: A Pharmacovigilance Analysis of Spontaneous Reports
by Suleyman Sami Guzel, Kubilay Tay, Ebru Cicek, Seda Jeral Evinc, Suheyla Atak, Cigdem Papila, Nebi Serkan Demirci and Ozkan Alan
Cancers 2026, 18(7), 1164; https://doi.org/10.3390/cancers18071164 - 4 Apr 2026
Viewed by 423
Abstract
Objectives: Hemophagocytic lymphohistiocytosis (HLH) is a rare but life-threatening hyperinflammatory syndrome increasingly reported with immune checkpoint inhibitors (ICIs). However, comparative real-world data across different ICI classes and treatment strategies are limited. This study aimed to characterize HLH reporting patterns associated with ICIs and [...] Read more.
Objectives: Hemophagocytic lymphohistiocytosis (HLH) is a rare but life-threatening hyperinflammatory syndrome increasingly reported with immune checkpoint inhibitors (ICIs). However, comparative real-world data across different ICI classes and treatment strategies are limited. This study aimed to characterize HLH reporting patterns associated with ICIs and to compare disproportionality signals among PD-1 inhibitors, PD-L1 inhibitors, and combination regimens using the U.S. Food and Drug Administration Adverse Event Reporting System (FAERS). Methods: A retrospective pharmacovigilance analysis was performed using FAERS reports submitted between 2013 and 2025. HLH-related cases were identified using core Medical Dictionary for Regulatory Activities (MedDRA) Preferred Terms. Reporting odds ratios (RORs) with 95% confidence intervals (Cis) were calculated to assess disproportionality across ICI treatment strategies, with ICI monotherapy as the reference. Restricted analyses compared PD-1 inhibitors, PD-L1 inhibitors, and ICI plus CTLA-4 inhibitor therapy. Results: A total of 733 HLH-related reports associated with ICIs were identified. The median age was 65 years (range 1–92), and 54.9% of patients were male. Lung cancer (34.4%) and melanoma (16.0%) were the most frequently reported malignancies. ICI monotherapy accounted for 34.7% of cases, while combination regimens included ICI plus chemotherapy (31.6%), ICI plus targeted therapy (17.8%), and ICI plus CTLA-4 inhibitors (15.9%). All cases were classified as serious adverse events; hospitalization occurred in 69.2% and death in 25.1%. Compared with monotherapy, combination regimens showed higher reporting odds of HLH, with the strongest signal for ICI plus targeted therapy (ROR 2.17, 95% CI 1.72–2.73). PD-1 inhibitors demonstrated higher reporting odds than PD-L1 inhibitors (ROR 1.86, 95% CI 1.41–2.46). Conclusions: This large real-world pharmacovigilance analysis demonstrates differential HLH reporting patterns across ICI classes and treatment strategies. Higher reporting odds with combination regimens and PD-1 inhibitors highlight the need for heightened clinical vigilance, particularly in combination treatment settings. Full article
(This article belongs to the Section Cancer Immunology and Immunotherapy)
Show Figures

Figure 1

12 pages, 790 KB  
Article
Evaluation of +49 A>G (rs231775) Variant in CTLA4 Gene and SCTLA-4 Serum Levels in Plaque Psoriasis in a Mestizo Mexican Population
by María Guadalupe Cortés-Ruiz, Katia Alejandra Wheber-Hidalgo, Brenda Fernanda Hernández-Nicols, Fernando Gabriel Buenrostro-Camacho, Jorge Hernández-Bello, Omar Graciano-Machuca and Anabell Alvarado-Navarro
Int. J. Mol. Sci. 2026, 27(7), 3202; https://doi.org/10.3390/ijms27073202 - 1 Apr 2026
Viewed by 599
Abstract
Plaque psoriasis (PP) is a chronic immune-mediated skin disorder characterized by T-cell dysregulation and an imbalance between regulatory T cells (Treg) and T helper 17 (Th17) cells. Cytotoxic T-lymphocyte-associated antigen 4 (CTLA-4), a key inhibitory checkpoint molecule expressed on Treg cells, and its [...] Read more.
Plaque psoriasis (PP) is a chronic immune-mediated skin disorder characterized by T-cell dysregulation and an imbalance between regulatory T cells (Treg) and T helper 17 (Th17) cells. Cytotoxic T-lymphocyte-associated antigen 4 (CTLA-4), a key inhibitory checkpoint molecule expressed on Treg cells, and its soluble isoform (sCTLA-4) are critical regulators of peripheral immune tolerance and may contribute to PP pathogenesis. This case–control study evaluated the association between the +49 A>G variant of the CTLA4 gene (rs231775) and susceptibility to PP in a mestizo population from western Mexico and assessed serum sCTLA-4 levels. A total of 204 patients with PP and 214 control subjects (CS) were genotyped using PCR-RFLP, and sCTLA-4 concentrations were measured by ELISA. The AG genotype was the most frequent in both groups (49% in PP and 53% in CS), with no significant differences in genotype or allele distributions. Serum sCTLA-4 levels were significantly higher in CS compared to patients (p < 0.05), and no genotype-dependent differences were observed. The rs231775 variant was not associated with PP susceptibility in this population. However, reduced circulating sCTLA-4 levels in patients suggest impaired CTLA-4-mediated immune regulation independent of this variant. Full article
(This article belongs to the Special Issue Molecular Research Progress of Skin and Skin Diseases: 2nd Edition)
Show Figures

Figure 1

34 pages, 27438 KB  
Article
Targeted Epigenetic Activation of CTLA4 in Haploinsufficiency Cellular Models by CRISPRa
by Ekaterina Griazeva, Elizaveta I. Radion, Polina Kobyzeva, Natalia Ulasova, Elena Zelenova, Ekaterina Bolashova, Ivan Vladimirov, Valentin V. Makarov, Anton Keskinov and Vladimir Yudin
Biomedicines 2026, 14(4), 793; https://doi.org/10.3390/biomedicines14040793 - 31 Mar 2026
Viewed by 336
Abstract
Background/Objectives: CTLA4 (Cytotoxic T-Lymphocyte Antigen 4) is a key immune checkpoint that plays a principal part in controlling T-cell activation and maintaining immune homeostasis. CTLA4 haploinsufficiency (CTLA4+/−) results in severe autoimmune disorders and increased susceptibility to infections, often associated [...] Read more.
Background/Objectives: CTLA4 (Cytotoxic T-Lymphocyte Antigen 4) is a key immune checkpoint that plays a principal part in controlling T-cell activation and maintaining immune homeostasis. CTLA4 haploinsufficiency (CTLA4+/−) results in severe autoimmune disorders and increased susceptibility to infections, often associated with dysregulated T cell activity. CTLA4+/− patients experience life-threatening complications and exhibit moderate survival rates that can vary significantly, depending on the treatment of associated autoimmune phenotypes. Current therapeutic approaches primarily use immunosuppressives and monoclonal antibodies to modulate the immune response; however, their effectiveness and specificity are often limited. In this study, we aimed to develop a novel therapy approach for CTLA4 haploinsufficiency utilizing the CRISPR activation system (CRISPRa) to enhance wild-type CTLA4 allele expression. Methods: The CRISPR/Cas9 system has become a widely used method for precise genome editing, allowing for targeted gene regulation. We applied a CRISPRa-based strategy to induce endogenous CTLA4 expression using appropriate cellular models and evaluated transcriptomic changes. Results: CRISPRa-mediated activation enabled increased CTLA4 expression, suggesting the feasibility of restoring physiological expression levels. Conclusions: This approach may provide a basis for developing CRISPRa-based strategies to restore immune regulation and improve clinical outcomes in CTLA4+/− patients. Full article
Show Figures

Figure 1

23 pages, 4162 KB  
Article
RFXANK: A Novel Immune-Related Biomarker for Hepatocellular Carcinoma
by Taimei Qu and Lv Tian
Genes 2026, 17(4), 406; https://doi.org/10.3390/genes17040406 - 31 Mar 2026
Viewed by 379
Abstract
Background: Hepatocellular carcinoma (HCC) represents an extremely lethal malignancy on a global scale. The clinical significance and molecular mechanisms of the immune-related gene RFXANK in HCC remain unclear. This study seeks to elucidate the clinical implications and diagnostic utility of RFXANK in [...] Read more.
Background: Hepatocellular carcinoma (HCC) represents an extremely lethal malignancy on a global scale. The clinical significance and molecular mechanisms of the immune-related gene RFXANK in HCC remain unclear. This study seeks to elucidate the clinical implications and diagnostic utility of RFXANK in HCC, while further exploring its underlying molecular mechanisms. Methods: Expression differences of RFXANK in pan-cancer and HCC were analyzed using the TCGA and GEO (GSE45267) databases. Its diagnostic efficacy was evaluated by Cox regression, Kaplan–Meier survival curves, and ROC curves. Potential functional pathways were explored through GO, KEGG, and GSEA enrichment analyses. The correlation between RFXANK and immune cell infiltration, as well as immune checkpoint molecules, was analyzed using the ssGSEA algorithm and CIBERSORTx. In vitro, siRNA interference was employed to knock down RFXANK expression in Huh-7 and MHCC97H cells. The effects on cell proliferation and RAF1 protein levels were assessed using a CCK-8 assay and Western blot, respectively. Results: RFXANK was significantly overexpressed in HCC tissues and was closely associated with aggressive clinical features, including pathological T stage, histological grade, and AFP levels. Multivariate Cox regression analysis confirmed that RFXANK was an independent risk factor for survival in HCC patients (HR = 1.871). The area under the ROC curve (AUC) was 0.939, demonstrating excellent diagnostic predictive value. Enrichment analysis revealed a significant association with the cell cycle, PPAR signaling pathway, and lipid metabolism pathways. Immune infiltration analysis further revealed that RFXANK expression was significantly positively correlated with Th2 and TFH cells, as well as key immune checkpoint molecules such as PD-1, CTLA4, and LAG3, suggesting distinct features of immune polarization and an inhibitory microenvironment. In vitro cellular experiments demonstrated that knocking down RFXANK significantly inhibited the proliferative capacity of HCC cells and reduced RAF1 protein expression. Conclusions: RFXANK may promote HCC progression by driving a multidimensional proliferation–metabolism–immunity mechanism. RFXANK holds promise as a novel biomarker for diagnostic assessment and a potential therapeutic target for HCC patients. Full article
(This article belongs to the Section Bioinformatics)
Show Figures

Figure 1

24 pages, 12544 KB  
Article
SLC25A39 Upregulation Is Associated with DNA Methylation, Immune Cell Infiltration, and Poor Prognosis in Hepatocellular Carcinoma
by Yifei Mo, Zhipeng Du and Mei Liu
Int. J. Mol. Sci. 2026, 27(7), 3098; https://doi.org/10.3390/ijms27073098 - 28 Mar 2026
Viewed by 388
Abstract
Solute carrier family 25 member 39 (SLC25A39) is a pivotal mitochondrial glutathione transporter and an emerging oncoprotein in hepatocellular carcinoma (HCC). While its cell-intrinsic roles are increasingly recognized, its comprehensive functions in modulating the tumor immune microenvironment (TIME) and epigenetic landscape within HCC [...] Read more.
Solute carrier family 25 member 39 (SLC25A39) is a pivotal mitochondrial glutathione transporter and an emerging oncoprotein in hepatocellular carcinoma (HCC). While its cell-intrinsic roles are increasingly recognized, its comprehensive functions in modulating the tumor immune microenvironment (TIME) and epigenetic landscape within HCC remain undefined. To address this, we employed an integrated multi-omics and experimental approach, including TCGA, ssGSEA, CCK-8, Transwell, etc. Our study confirmed SLC25A39 upregulation and its pro-tumorigenic role. Notably, we provide several key novel insights: First, we establish the first link between SLC25A39 promoter hypermethylation at specific CpG sites and poor patient prognosis, revealing an epigenetic regulatory layer in HCC. Second and most importantly, we pioneer the exploration of SLC25A39 in the HCC immune context, demonstrating its association with a distinct immunosuppressive TIME characterized by a Th2-skewed profile, reduced cytotoxic cell infiltration, and elevated immune checkpoint (CTLA-4, PD-1) expression. Furthermore, drug sensitivity analysis linked SLC25A39 to a broader spectrum of pharmacological agents beyond sorafenib. Collectively, our findings not only reinforce SLC25A39 as a therapeutic target but, for the first time, reposition it as a potential modulator at the intersection of tumor metabolism, epigenetics, and immunology in HCC, offering a rationale for its inhibition, particularly combined with immunotherapy. Full article
(This article belongs to the Section Molecular Immunology)
Show Figures

Figure 1

31 pages, 2599 KB  
Review
Emerging CRISPR Approaches for Countering Immune Evasion: Insight from Recent Studies
by Sadam Abubakar, Latifat Abdulsalam, Lamin Fatty, Rimsha Kanwal, Muhammad Naeem and Irshad Ahmad
Int. J. Mol. Sci. 2026, 27(7), 2930; https://doi.org/10.3390/ijms27072930 - 24 Mar 2026
Viewed by 562
Abstract
Cancer immunotherapy has recently become an essential approach for treating cancer, showing considerable promise as a substitute for surgery, radiation therapy, and conventional chemotherapy. It primarily aims to boost the host’s natural defense system to combat cancer malignancies by utilizing components of immune [...] Read more.
Cancer immunotherapy has recently become an essential approach for treating cancer, showing considerable promise as a substitute for surgery, radiation therapy, and conventional chemotherapy. It primarily aims to boost the host’s natural defense system to combat cancer malignancies by utilizing components of immune checkpoint blockades (ICBs), mainly programmed cell death protein 1 (PD-1) and cytotoxic T-lymphocyte-associated antigen 4 (CTLA-4), along with elements of adoptive cellular therapies (ACTs) like Chimeric Antigen Receptor (CAR) therapy, T Cell Receptor (TCR) therapy and Tumor-Infiltrating Lymphocyte (TIL) therapy. However, cancer cells tend to undermine the effectiveness of cancer immunotherapeutic strategies by employing one or more immune evasion mechanisms. This review briefly highlights how key mechanisms of cancer immune evasion confer resistance to immunotherapy and how the Clustered Regularly Interspaced Short Palindromic Repeats/Cas9 (CRISPR)/Cas9 systems, as gene-editing tools, are poised to enhance cancer immunotherapy for treating challenging cancers. We emphasize that (CRISPR/Cas9) systems can be used to explore and positively alter the genes of the immune system, boosting the effectiveness of cancer immunotherapy by editing immune checkpoints, TILs, and CAR-T cells, and disrupting genes, facilitating tumors’ evasion of the immune system. Furthermore, we highlight the growing interest in emerging base editor technology to engineer natural killer (NK) cells to overcome NK-cell-based immunotherapy challenges, particularly human leukocyte antigens (HLA)-mediated limitations, and to engineer CAR-T cells for improved immunotherapy outcomes. Full article
(This article belongs to the Special Issue Molecular Research for Cancer Immunotherapy)
Show Figures

Figure 1

16 pages, 827 KB  
Review
Oncofertility in Women with Renal Cell Carcinoma in the Immune Checkpoint Inhibitors Era: A Multidisciplinary Perspective
by Michele Miscia, Antonio Raffone, Veronica Mollica, Pietro Piazza, Linda Cipriani, Manuela Maletta, Stefano Ferla, Maria Perucci, Federica Cortese, Irene Pesaresi, Enrico Pazzaglia, Luigi Cobellis, Renato Seracchioli and Diego Raimondo
J. Clin. Med. 2026, 15(6), 2452; https://doi.org/10.3390/jcm15062452 - 23 Mar 2026
Viewed by 426
Abstract
Background/Objectives: Renal cell carcinoma (RCC) care has been reshaped by immune checkpoint inhibitors (ICIs), now used across adjuvant and metastatic settings as PD-1/PD-L1 blockade alone, combined with anti-CTLA-4 agents, or in combination with vascular endothelial growth factor (VEGF)-targeting tyrosine kinase inhibitors (TKIs). [...] Read more.
Background/Objectives: Renal cell carcinoma (RCC) care has been reshaped by immune checkpoint inhibitors (ICIs), now used across adjuvant and metastatic settings as PD-1/PD-L1 blockade alone, combined with anti-CTLA-4 agents, or in combination with vascular endothelial growth factor (VEGF)-targeting tyrosine kinase inhibitors (TKIs). As survival improves and systemic therapy courses extend, survivorship priorities—including fertility preservation, reproductive endocrine health, contraception, and pregnancy counselling—become increasingly relevant, even though RCC-specific oncofertility evidence remains sparse. This review examines the biological rationale and clinical considerations underpinning reproductive counselling for women of reproductive age exposed to ICIs (alone or with TKIs) in RCC. Methods: A narrative review was conducted in accordance with the SANRA framework, integrating targeted PubMed/MEDLINE searches up to 20 February 2026 and consultation of regulatory product labels to synthesize mechanistic, clinical, and safety data relevant to fertility, endocrine function, contraception, pregnancy, and breastfeeding in RCC. Results: We delineate the contemporary RCC treatment landscape to identify feasible timepoints for fertility preservation discussions and propose a pragmatic, implementation-oriented counselling framework that distinguishes evidence-secure recommendations (pregnancy avoidance during therapy, endocrine monitoring, agent-specific washout) from extrapolative domains (long-term ovarian reserve effects and post-ICI periconception safety beyond label intervals). Conclusions: By integrating a ‘multi-hit’ biological rationale, treatment context, and available human data, this review highlights RCC-specific research priorities while supporting transparent, evidence-aligned, and multidisciplinary counselling for both fertility preservation and pregnancy safety in the ICI era. Full article
(This article belongs to the Section Oncology)
Show Figures

Figure 1

15 pages, 2867 KB  
Article
Associations of Tumor Somatic Mutations and Genetic Alterations with Survival Outcomes in Melanoma Patients Treated with Ipilimumab
by Mohammad Ali Khaksar, Islam Eljilany, Ibrahim Yassine, Xiaoqing Yu, Jamie K. Teer, Jose R. Conejo-Garcia, Maureen Lyons, William LaFramboise and Ahmad A. Tarhini
J. Clin. Med. 2026, 15(6), 2355; https://doi.org/10.3390/jcm15062355 - 19 Mar 2026
Viewed by 599
Abstract
Background: Identifying patients most likely to benefit from immune checkpoint inhibitors (ICIs) remains a significant challenge in advanced melanoma. We evaluated the association between tumor somatic mutations and clinical outcomes, focusing on relapse-free survival (RFS) and overall survival (OS) in locoregionally advanced melanoma [...] Read more.
Background: Identifying patients most likely to benefit from immune checkpoint inhibitors (ICIs) remains a significant challenge in advanced melanoma. We evaluated the association between tumor somatic mutations and clinical outcomes, focusing on relapse-free survival (RFS) and overall survival (OS) in locoregionally advanced melanoma patients treated with neoadjuvant ipilimumab. Methods: Tumor specimens and matched peripheral blood samples from 22 patients underwent whole-exome sequencing (WES) to identify non-synonymous somatic mutations. Tumor mutational burden (TMB) was quantified, and specific mutations were analyzed for associations with survival outcomes. Results: The analysis revealed a mutational landscape dominated by single-nucleotide missense mutations with a median TMB of 11.4 mutations/MB. BRAF and NRAS mutations were detected in 73% of patients and exhibited mutual exclusivity and concurrence patterns (p < 0.05). Positional clustering identified NRAS and SLC35B4 as key contributors to melanoma (FDR p-value < 0.05). Log-rank analysis indicated that mutations in ODZ1, USP34, CEP192, EML5, KIAA1797, ATAD5, and ANKHD1–EIF4EBP were associated with shorter survival outcomes (RFS or OS). The associations remained significant in both univariate and multivariable Cox regression models adjusted for TMB. These genes can be broadly grouped into functional categories relevant to tumor progression and immune modulation. In applying multiple testing correction, none maintained statistical significance, indicating that these findings should be interpreted as exploratory and require validation in independent cohorts. Conclusions: This study identified tumor genomic alterations associated with clinical outcomes in melanoma patients treated with neoadjuvant ipilimumab, suggesting their potential role in anti-tumor immunity. These findings warrant further investigation in larger cohorts and across other ICIs in melanoma and other malignancies. Full article
(This article belongs to the Section Oncology)
Show Figures

Figure 1

Back to TopTop