Sign in to use this feature.

Years

Between: -

Subjects

remove_circle_outline
remove_circle_outline
remove_circle_outline
remove_circle_outline
remove_circle_outline
remove_circle_outline
remove_circle_outline
remove_circle_outline
remove_circle_outline

Journals

remove_circle_outline
remove_circle_outline
remove_circle_outline
remove_circle_outline
remove_circle_outline
remove_circle_outline

Article Types

Countries / Regions

remove_circle_outline
remove_circle_outline
remove_circle_outline
remove_circle_outline
remove_circle_outline

Search Results (485)

Search Parameters:
Keywords = CTD

Order results
Result details
Results per page
Select all
Export citation of selected articles as:
47 pages, 3659 KB  
Review
Structure and Function of the Extracellular Matrix in Normal and Pathological Conditions: Looking at the Bicuspid Aortic Valve
by Francesco Nappi
Int. J. Mol. Sci. 2025, 26(22), 10825; https://doi.org/10.3390/ijms262210825 - 7 Nov 2025
Viewed by 359
Abstract
This review will focus on the structure and role of the ECM in physiological conditions and pathological alterations, based on a cardiological case. The patient has a particular case of connective tissue disease (CTD), specifically bicuspid aortic valve type (BAV). The presented clinical [...] Read more.
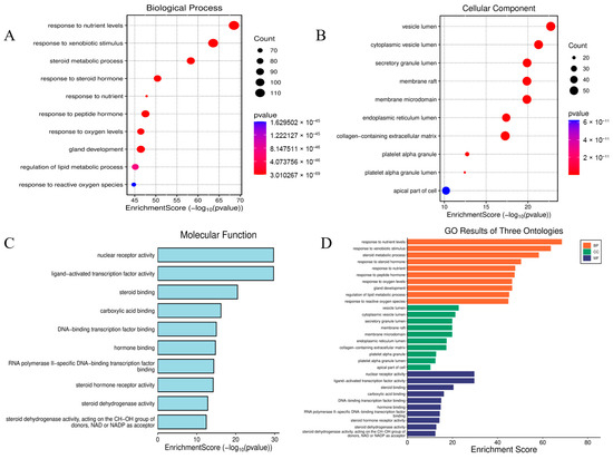
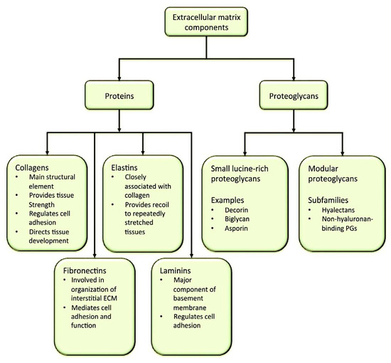
This review will focus on the structure and role of the ECM in physiological conditions and pathological alterations, based on a cardiological case. The patient has a particular case of connective tissue disease (CTD), specifically bicuspid aortic valve type (BAV). The presented clinical case is as follows: a 34-year-old patient has been diagnosed with BAV. The subject is concerned about how his condition may affect his daily life. The subject is worried about passing the disease on to his children. He asked experts for advice on the causes, possible consequences and treatments. BAV is a major congenital heart defect, affecting 1–2% of the global population. This review provides an overview of the structure and function of the ECM, which plays an important role in the architecture of heart valves and vascular structures associated with connective tissue disease. The BAV has been observed to affect the connective tissue, although the underlying causes remain unclear. ECM is a 3-dimensional network of macromolecules that provides structural support for cells and tissues. Extensive research has established the regulatory functions of ECM, given its role in orchestrating cell signalling, functions, properties and morphology. Extracellular and cell-bound factors represent a substantial proportion of the major constituents of the ECM. The following proteins and glycoproteins are of particular interest: collagen, elastin, laminins, tenascins, proteoglycans, glycosaminoglycans and hyaluronan. Relevant cell receptors include CD44. Full article
Show Figures

Graphical abstract

20 pages, 3525 KB  
Article
Automated Assessment of Green Infrastructure Using E-nose, Integrated Visible-Thermal Cameras and Computer Vision Algorithms
by Areej Shahid, Sigfredo Fuentes, Claudia Gonzalez Viejo, Bryce Widdicombe and Ranjith R. Unnithan
Sensors 2025, 25(22), 6812; https://doi.org/10.3390/s25226812 - 7 Nov 2025
Viewed by 268
Abstract
The parameterization of vegetation indices (VIs) is crucial for sustainable irrigation and horticulture management, specifically for urban green infrastructure (GI) management. However, the constraints of roadside traffic, motor and industrially related pollution, and potential public vandalism compromise the efficacy of conventional in situ [...] Read more.
The parameterization of vegetation indices (VIs) is crucial for sustainable irrigation and horticulture management, specifically for urban green infrastructure (GI) management. However, the constraints of roadside traffic, motor and industrially related pollution, and potential public vandalism compromise the efficacy of conventional in situ monitoring systems. The shortcomings of prevalent satellites, UAVs, and manual/automated sensor measurements and monitoring systems have already been reviewed. This research proposes a novel urban GI monitoring system based on an integration of gas exchange and various VIs obtained from computer vision algorithms applied to data acquired from three novel sources: (1) Integrated gas sensor data using nine different volatile organic compounds using an electronic nose (E-nose), designed on a PCB for stable performance under variable environmental conditions; (2) Plant growth parameters including effective leaf area index (LAIe), infrared index (Ig), canopy temperature depression (CTD) and tree water stress index (TWSI); (3) Meteorological data for all measurement campaigns based on wind velocity, air temperature, rainfall, air pressure, and air humidity conditions. To account for spatial and temporal data acquisition variability, the integrated cameras and the E-nose were mounted on a vehicle roof to acquire information from 172 Elm trees planted across the Royal Parade, Melbourne. Results showed strong correlations among air contaminants, ambient conditions, and plant growth status, which can be modelled and optimized for better smart irrigation and environmental monitoring based on real-time data. Full article
(This article belongs to the Section Environmental Sensing)
Show Figures

Figure 1

19 pages, 7241 KB  
Article
A New Approach for Achieving Earlier and More Accurate Diagnosis of Connective Tissue Disease-Related Interstitial Lung Disease: TGFB and PDGFA as Novel Promising Biomarkers
by Verónica Pulito-Cueto, Belén Atienza-Mateo, Joao C. Batista-Liz, Rebeca Nieto-Nieto, Clara Vaquera-Illescas, María Sebastián Mora-Gil, David Iturbe-Fernández, Víctor M. Mora-Cuesta, Ana Serrano-Combarro, Sheila Izquierdo-Cuervo, Carolina Aguirre Portilla, José M. Cifrián, Ricardo Blanco and Raquel López-Mejías
Int. J. Mol. Sci. 2025, 26(21), 10722; https://doi.org/10.3390/ijms262110722 - 4 Nov 2025
Viewed by 337
Abstract
An early and accurate diagnosis of connective tissue diseases-related interstitial lung disease (CTD-ILD) is crucial for delaying lung fibrosis, but its unknown etiology and the limitations of clinical tools make it challenging for clinicians. PDGF and TGFB are the main profibrotic genes. We [...] Read more.
An early and accurate diagnosis of connective tissue diseases-related interstitial lung disease (CTD-ILD) is crucial for delaying lung fibrosis, but its unknown etiology and the limitations of clinical tools make it challenging for clinicians. PDGF and TGFB are the main profibrotic genes. We evaluated PDGFA, TGFB1, TGFB2, and TGFB3 role in the diagnosis of ILD associated with rheumatoid arthritis (RA), systemic sclerosis (SSc), and inflammatory myopathies (IM). Blood was collected from 289 patients:33 RA-ILD, 31 SSc-ILD, 29 IM-ILD; and 22 RA-nonILD, 18 SSc-nonILD, 8 IM-nonILD; and 148 idiopathic pulmonary fibrosis (IPF). The relative expression was quantified by qPCR. Lower PDGFA, TGFB1, and TGFB2 expression differentiated RA-ILD from RA-nonILD patients, acting as ILD early diagnostic biomarkers in RA with cut-offs of <0.01153, <0.3185, and <0.001410, respectively. SSc-ILD patients revealed decreased TGFB2 expression compared to SSc-nonILD patients, with a cut-off of <0.0018 identifying ILD in SSc. PDGFA and TGFB2 expression discriminated IM-ILD from IPF acting as accurate diagnostic biomarkers with cut-offs of >0.0166 and >0.001547, respectively. PDGFA and TGFB2, as well as TGFB2 and TGFB3 expression were associated with RA-ILD and SSc-ILD prognosis, respectively. PDGFA and TGFB are promising blood biomarkers with clinical value for the early and accurate CTD-ILD diagnosis. Full article
(This article belongs to the Section Molecular Biology)
Show Figures

Figure 1

12 pages, 1240 KB  
Article
Exploratory Toxicogenomic Analysis of Parasite-Related Th2 Immune Response
by Marina Ziliotto, José Artur Bogo Chies and Joel Henrique Ellwanger
Parasitologia 2025, 5(4), 58; https://doi.org/10.3390/parasitologia5040058 - 3 Nov 2025
Viewed by 174
Abstract
Helminth parasites infect mammalian hosts through complex life cycles, mostly triggering T helper type 2 (Th2) immune responses characterized by interleukin-4 (IL4), interleukin-5 (IL5), and interleukin-13 (IL13) production. Environmental chemical exposures may modulate these immune pathways, potentially affecting infection outcomes. Using The Comparative [...] Read more.
Helminth parasites infect mammalian hosts through complex life cycles, mostly triggering T helper type 2 (Th2) immune responses characterized by interleukin-4 (IL4), interleukin-5 (IL5), and interleukin-13 (IL13) production. Environmental chemical exposures may modulate these immune pathways, potentially affecting infection outcomes. Using The Comparative Toxicogenomics Database (CTD), we analyzed chemical–gene interactions affecting IL4, IL5, and IL13 genes to identify chemicals capable of modulating Th2 immunity and their associated expression profiles. Accordingly, a total of 818 chemicals can interact with IL4, IL5 and/or IL13, with 145 chemicals showing the potential of affecting all three genes. These 145 chemicals include air pollutants (8.3%), allergens (2.7%), bioactive molecules (8.3%), industry-related chemicals (14.5%), medicinal drugs (21.4%), metal and metal-containing chemicals (8.3%), pesticides (3.4%), plant compounds (12.4%), and others (20.7%). We observed a greater number of chemicals associated with increased (n = 95) gene expression compared to decreased (n = 14) gene expression, suggesting a Th2 pathway hyperactivation caused by chemicals capable of affecting IL4, IL5 and IL13. Eight classes of parasitic diseases were observed among chemical-associated conditions. Environmental chemicals extensively modulate Th2 immune responses through diverse molecular mechanisms. The trend concerning upregulation of Th2 pathways may enhance antiparasitic protection but, on the other hand, could predispose individuals to allergic diseases, among other Th2-related conditions. These exploratory findings suggest that chemical pollution may influence the susceptibility and pathogenesis of helminth infections and highlight the need for the incorporation of exposome-based approaches in parasitology research. Full article
Show Figures

Graphical abstract

16 pages, 2989 KB  
Article
Unraveling the Obesogenic Mechanism of Bisphenol A Through Network Toxicology and Molecular Docking: Identification of Key Molecular Targets
by Ruiqiu Zhang, Manman Zhao, Hairuo Wen, Zhi Lin and Xiaobing Zhou
Int. J. Mol. Sci. 2025, 26(21), 10647; https://doi.org/10.3390/ijms262110647 - 31 Oct 2025
Viewed by 243
Abstract
This study integrates network toxicology with molecular docking technology to systematically elucidate the key molecular mechanisms and signaling pathways by which bisphenol A (BPA) induces obesity. By cross-referencing multiple databases—including the Comparative Toxicogenomics Database (CTD), SwissTarget prediction platform, and PharmMapper—potential BPA target genes [...] Read more.
This study integrates network toxicology with molecular docking technology to systematically elucidate the key molecular mechanisms and signaling pathways by which bisphenol A (BPA) induces obesity. By cross-referencing multiple databases—including the Comparative Toxicogenomics Database (CTD), SwissTarget prediction platform, and PharmMapper—potential BPA target genes were identified, yielding a total of 1326 candidate targets. Obesity-related genes were collected from GeneCards and OMIM databases, yielding 4570 disease-associated targets. Among these, 653 overlapping genes were identified as potential mediators linking BPA exposure to obesity. Protein interaction networks were constructed using STRING and Cytoscape, and the MCC algorithm identified five core hub genes: STAT3, MYC, TP53, IL6, and mTOR. Validation using random datasets demonstrated significant upregulation of these genes in the obesity group (p < 0.05), highlighting their potential central role in BPA-induced obesity effects. Functional enrichment analysis via GO and KEGG pathways indicated that BPA may promote obesity by interfering with endocrine signaling, activating lipid metabolism, and stimulating atherosclerosis pathways. Molecular docking analysis using CB-Dock2 confirmed strong binding affinity between BPA and core targets, providing structural evidence for their potential interactions. This study elucidates the potential biological mechanism by which BPA exacerbates obesity through endocrine disruption and metabolic reprogramming, employing a multidimensional approach encompassing cross-target analysis, pathway enrichment, and molecular interactions. It provides an innovative systems toxicology framework and empirical basis for assessing metabolic health risks induced by environmental pollutants. Full article
(This article belongs to the Section Molecular Toxicology)
Show Figures

Figure 1

14 pages, 1655 KB  
Article
Evaluating the Dose-Dependent Effects of Human Umbilical Cord-Derived Mesenchymal Stem Cells in a Preclinical Model of Interstitial Lung Disease
by Takuya Kotani, Takashi Saito, Ryota Masutani, Satsuki Uemura, Shogo Matsuda, Takayasu Suzuka, Masaki Ikemoto and Tohru Takeuchi
Int. J. Mol. Sci. 2025, 26(20), 10016; https://doi.org/10.3390/ijms262010016 - 15 Oct 2025
Viewed by 436
Abstract
Interstitial lung disease associated with connective tissue disease (CTD-ILD) is a severe condition characterized by inflammation and progressive lung fibrosis, with limited treatment options. Previous studies have demonstrated the anti-inflammatory and antifibrotic properties of human umbilical cord-derived mesenchymal stem cells (huMSCs), suggesting their [...] Read more.
Interstitial lung disease associated with connective tissue disease (CTD-ILD) is a severe condition characterized by inflammation and progressive lung fibrosis, with limited treatment options. Previous studies have demonstrated the anti-inflammatory and antifibrotic properties of human umbilical cord-derived mesenchymal stem cells (huMSCs), suggesting their potential as novel therapeutic agents. Therefore, we investigated the dose-dependent therapeutic effects of huMSCs on CTD-ILD. A bleomycin-induced mouse model of interstitial lung disease, in which female C57BL/6J mice developed diffuse pulmonary lesions following continuous subcutaneous infusion of bleomycin, was used. Mice subsequently received intravenous huMSCs at doses of 1.0 × 103, 1.0 × 104, or 1.0 × 105 cells. The medium dose (1.0 × 104 cells) showed the most pronounced effects on pulmonary fibrosis and collagen deposition, while significantly suppressing pro-inflammatory cytokines, including interleukin-1β and interleukin-6; however, this effect was not consistent across all measured outcomes. The treatment also enhanced beneficial matrix remodeling by downregulating TIMP-1 and upregulating MMP-9 expression. Furthermore, huMSC administration modulated macrophage polarization and inhibited the pro-inflammatory M1 phenotype. These findings highlight the therapeutic potential of huMSCs for CTD-ILD and underscore the importance of dose optimization to balance efficacy and safety. Full article
(This article belongs to the Special Issue Immune Regulation in Lung Diseases)
Show Figures

Figure 1

34 pages, 1837 KB  
Article
Lead Exposure and Bladder Cancer: Molecular Insights from TCGA RNA-Seq and Toxicogenomic Integration
by Gözde Öztan, Halim İşsever, Tuğçe İşsever and Levent Şahin
Cancers 2025, 17(20), 3291; https://doi.org/10.3390/cancers17203291 - 10 Oct 2025
Viewed by 615
Abstract
Background/Objectives: Bladder cancer (BC) carries a substantial global burden. Although lead (Pb) exposure has been linked to cancer, its molecular impact on bladder tumors remains unclear. We asked whether Pb-responsive transcriptional programs are present and clinically relevant in BC by integrating toxicogenomic resources [...] Read more.
Background/Objectives: Bladder cancer (BC) carries a substantial global burden. Although lead (Pb) exposure has been linked to cancer, its molecular impact on bladder tumors remains unclear. We asked whether Pb-responsive transcriptional programs are present and clinically relevant in BC by integrating toxicogenomic resources with tumor transcriptomes and whether a composite lead-response score has prognostic value. Methods: Differential expression was performed on TCGA bladder urothelial carcinoma (BLCA) RNA-seq data (tumor vs. normal). Lead-associated genes were curated from the Comparative Toxicogenomics Database (CTD) and tested for over-representation among BLCA differentially expressed genes (DEGs) using a hypergeometric framework, with a stricter |log2FC| ≥ 1 sensitivity. A tumor-level lead-response score was derived from the Pb–DEG overlap. Associations with overall survival (OS) were assessed using Cox models adjusted for age, sex, and pathological stage; secondary endpoints included PFI/DFI/DSS. Results: Lead-associated genes were significantly enriched among BLCA DEGs (background M = 20,530; K = 2618; n = 11,436; k = 1595; p = 4.21 × 10−9), and enrichment persisted under |log2FC| ≥ 1 (n = 4275; k = 698; p = 9.86 × 10−15). Pathway over-representation highlighted synaptic/neuronal-like adhesion and transmission, MAPK-centered signaling, and cell-cycle control. Among top candidates, AQP12B was independently prognostic for OS (HR per 1 SD increase = 0.76; 95% CI 0.63–0.92; p = 0.0038; N = 404). The composite lead-response score showed a directionally protective but non-significant association in multivariable OS models (HR per 1 SD = 0.93; 95% CI 0.81–1.05; p = 0.244), while median-split Kaplan–Meier (KM) curves separated (p = 0.045). Conclusions: Lead-responsive transcriptional programs are detectable in BLCA and intersect adhesion, MAPK signaling, and cell-cycle pathways. AQP12B emerges as a plausible prognostic marker, and a composite lead-response score warrants external validation for risk stratification and clinical translation. Full article
(This article belongs to the Section Molecular Cancer Biology)
Show Figures

Figure 1

15 pages, 4598 KB  
Article
Full Scale Testing of a Concept for Salinity Regulation to Mitigate Sea Lice Infestation in Salmon Farming
by Magnus Drivdal, Thor Magne Jonassen, Albert Kjartan Dagbjartarson Imsland, Karin Bloch-Hansen, Lars Olav Sparboe, Claudia Halsband, Kristine Hopland Sperre and Tor Nygaard
Fishes 2025, 10(10), 503; https://doi.org/10.3390/fishes10100503 - 7 Oct 2025
Viewed by 442
Abstract
The large environmental and economic impact of sea lice infestation in the salmon industry has encouraged the development of non-medical methods and preventive strategies to combat sea lice infestation. Sea lice (Lepeophtheirus salmonis and Caligus elongatus) are sensitive to low salinities, [...] Read more.
The large environmental and economic impact of sea lice infestation in the salmon industry has encouraged the development of non-medical methods and preventive strategies to combat sea lice infestation. Sea lice (Lepeophtheirus salmonis and Caligus elongatus) are sensitive to low salinities, and using fresh water as protection against infection may thus significantly reduce sea lice infestation of salmon while reducing the costs and impacts of traditional delousing methods. A new concept presented here is based on the manipulation of salinity within cages by adding fresh water to create an unfavourable environment for sea lice infestation. A full-scale set-up was tested in a salmon farm in northern Norway: two commercial-size cages with Atlantic salmon (Salmo salar) were enclosed with a 2 m deep tarpaulin skirt and supplied with fresh water at the centre to establish a surface layer with reduced salinity. Two reference cages had no skirt or fresh water supply. Time series of CTD-data showed that the fresh water supply caused a shallow and unstable salinity gradient, with salinities lower than 10 ppt measured for short periods in the upper 0.5 m. Despite these instabilities, significantly lower sea lice infestation in cages supplied with fresh water was observed, as infestation rates for pre-adult and adult stages of L. salmonis were reduced by 48% and 57%, respectively, in the treatment cages compared to controls. This preventive strategy is therefore very promising and deserves further development under more stable and controlled conditions. Future studies should focus on improving freshwater regulation, ensuring higher spatial resolution of salinity data in surface layers and documenting the effect on the more salinity-sensitive planktonic stages of L. salmonis. In addition, there is a need to examine the effectiveness of the technique at multiple sites and under a wide range of site conditions, especially various current rates through the site. Full article
(This article belongs to the Special Issue Salmon Farming)
Show Figures

Figure 1

22 pages, 3812 KB  
Review
Micro- and Nanoplastics Act as Metal Carriers with the Potential to Alter Human Gene Expression Patterns—The Inferences from Bioinformatic Online Tools
by Maja Grabacka and Małgorzata Pierzchalska
Biomolecules 2025, 15(10), 1418; https://doi.org/10.3390/biom15101418 - 6 Oct 2025
Viewed by 649
Abstract
Micro- and nanoplastic particles (MNPLs) present in the environment have recently become a potential health hazard factor due to the ability to penetrate living organisms, their organs, and cells. MNPLs interact with and absorb chemicals and elements, including metals, such as iron, copper, [...] Read more.
Micro- and nanoplastic particles (MNPLs) present in the environment have recently become a potential health hazard factor due to the ability to penetrate living organisms, their organs, and cells. MNPLs interact with and absorb chemicals and elements, including metals, such as iron, copper, and zinc, and transport them into the cells. The cells subsequently respond with the altered gene expression profiles. In this study, we applied freely accessible online bioinformatic tools to draw out the sets of genes modulated by the metal ions and MNPLs. We focused on the gene interactome as revealed by The Comparative Toxicogenomics Database (CTD). To achieve a deeper insight into the biological processes that are potentially modulated, the retrieved CTD lists of genes, whose expression was influenced by MNPLs and metals, were subsequently analyzed using online tools: Metascape and String database. The genes from the revealed networks were arranged into functional clusters, annotated mainly as inflammation and immune system activity, regulation of apoptosis, oxidative stress response, Wingless-related Integration Site (WNT) signaling and ferroptosis. The complexity of the interactions between the gene sets altered by MNPLs and metal ions illustrates their pleiotropic effects on living systems. Full article
(This article belongs to the Special Issue Molecular Advances in Drug Resistance and Novel Therapies for Cancer)
Show Figures

Graphical abstract

11 pages, 242 KB  
Article
Low DLCO Can Provide Insights into Treatment Response in PAH Patients Irrespective of the Reason for Its Decrease
by Effrosyni Dima, Stylianos E. Orfanos, Vasileios Grigoropoulos, Dimitra Fasfali, Athina Mpatsouli, Natalia P. Zimpounoumi-Keratsa, Panagioula Niarchou, Athanasia Megarisiotou, Efstathia Prappa, Sotirios Xydonas, Anastasia Kotanidou, Ioanna Dimopoulou and Anastasia Anthi
Life 2025, 15(10), 1551; https://doi.org/10.3390/life15101551 - 3 Oct 2025
Viewed by 481
Abstract
Group 1 of PAH patients encompasses patients with a diverse underlying etiological condition, having histological modifications that can affect gas exchange across the alveolar-capillary membrane, as reflected by decreased DLCO. Values of DLCO did not identify the exact reason for their decrease, but [...] Read more.
Group 1 of PAH patients encompasses patients with a diverse underlying etiological condition, having histological modifications that can affect gas exchange across the alveolar-capillary membrane, as reflected by decreased DLCO. Values of DLCO did not identify the exact reason for their decrease, but they can provide insights into the underlying pathobiology and prognosis of PAH patients. Our aim was to explore whether PAH patients with low DLCO constitute a different subpopulation and describe their characteristics and response to treatment. A total of 69 PAH patients were studied retrospectively and divided into two groups: group 1: DLCO ≥ 45% and group 2: DLCO < 45%. IPAH and PAH-CTD mainly constituted our population. The proportion of IPAH to PAH-CTD was almost the same between the two groups. Patients in group 2 were older (66.83 ± 11.61 vs. 59.27 ± 111.90, p = 0.035), mostly male (47.5% vs. 11.5% p = 0.008), and ever smokers (59% vs. 22%, p = 0.049). They mainly had WHO-FC III (68% vs. 32%) and had received more advanced therapy (40% on triple combination therapy vs. 16%). The two groups had similar mean PAP (group 1 = 32 (22.00–38.00) vs. group 2 = 35 (28.50–48.50) mmHg), while PVR was higher in group 2 (6.49 (4.10–9.52) vs. 3.61 (2.95–5.22) WU). In group 2, neither IPAH nor PAH-CTD patients improved WHO-FC, 6MWD, or NT-proBNP after treatment. In our center, PAH patients with low DLCO had some distinct clinical characteristics, such as poor prognosis and poor treatment response to vasodilatory therapy. Understanding the role of DLCO in both phenotyping PAH patients and in treatment response would be useful in guiding therapeutic approaches, especially now that new therapeutic targets are involved in PAH treatment. Full article
19 pages, 1517 KB  
Article
Decoding Anticancer Drug Response: Comparison of Data-Driven and Pathway-Guided Prediction Models
by Efstathios Pateras, Ioannis S. Vizirianakis, Mingrui Zhang, Georgios Aivaliotis, Georgios Tzimagiorgis and Andigoni Malousi
Future Pharmacol. 2025, 5(4), 58; https://doi.org/10.3390/futurepharmacol5040058 - 2 Oct 2025
Viewed by 826
Abstract
Background/Objective: Predicting pharmacological response in cancer remains a key challenge in precision oncology due to intertumoral heterogeneity and the complexity of drug–gene interactions. While machine learning models using multi-omics data have shown promise in predicting pharmacological response, selecting the features with the highest [...] Read more.
Background/Objective: Predicting pharmacological response in cancer remains a key challenge in precision oncology due to intertumoral heterogeneity and the complexity of drug–gene interactions. While machine learning models using multi-omics data have shown promise in predicting pharmacological response, selecting the features with the highest predictive power critically affects model performance and biological interpretability. This study aims to compare computational and biologically informed gene selection strategies for predicting drug response in cancer cell lines and to propose a feature selection strategy that optimizes performance. Methods: Using gene expression and drug response data, we trained models on both data-driven and biologically informed gene sets based on the drug target pathways to predict IC50 values for seven anticancer drugs. Several feature selection methods were tested on gene expression profiles of cancer cell lines, including Recursive Feature Elimination (RFE) with Support Vector Regression (SVR) against gene sets derived from drug-specific pathways in KEGG and CTD databases. The predictability was comparatively analyzed using both AUC and IC50 values and further assessed on proteomics data. Results: RFE with SVR outperformed other computational methods, while pathway-based gene sets showed lower performance compared to data-driven methods. The integration of computational and biologically informed gene sets consistently improved prediction accuracy across several anticancer drugs, while the predictive value of the corresponding proteomic features was significantly lower compared with the mRNA profiles. Conclusions: Integrating biological knowledge into feature selection enhances both the accuracy and interpretability of drug response prediction models. Integrative approaches offer a more robust and generalizable framework with potential applications in biomarker discovery, drug repurposing, and personalized treatment strategies. Full article
Show Figures

Figure 1

15 pages, 3269 KB  
Article
Utilizing Network Toxicology and Molecular Dynamics Simulations to Efficiently Evaluate the Neurotoxicity and Underlying Mechanisms of the Endocrine-Disrupting Chemical Triclosan
by Hao Wang, Yunyun Du, Jin Ji, Chunyan Wang, Zexin Yu, Xianjia Li, Yueyi Lv and Suzhen Guan
Int. J. Mol. Sci. 2025, 26(19), 9458; https://doi.org/10.3390/ijms26199458 - 27 Sep 2025
Viewed by 666
Abstract
This study aims to elucidate the neurodevelopmental toxicity and molecular mechanisms of endocrine-disrupting chemicals (EDCs) in neurodevelopmental disorders (NDDs) through a network toxicology approach, using triclosan exposure as a case example. Potential targets of triclosan were identified via comparative analysis of toxicogenomics databases [...] Read more.
This study aims to elucidate the neurodevelopmental toxicity and molecular mechanisms of endocrine-disrupting chemicals (EDCs) in neurodevelopmental disorders (NDDs) through a network toxicology approach, using triclosan exposure as a case example. Potential targets of triclosan were identified via comparative analysis of toxicogenomics databases such as the Comparative Toxicogenomics Database (CTD), Similarity Ensemble Approach (SEA), SwissTargetPrediction, and TargetNet. NDD-related targets were retrieved from GeneCards, Disease Gene Network (DisGeNET), and Online Mendelian Inheritance in Man (OMIM), resulting in 633 overlapping genes associated with disease pathology and triclosan effectors. Protein–protein interaction networks were constructed using STRING and Cytoscape, applying median-based algorithms to identify six core genes: AKT1, TP53, EGFR, FN1, SRC, and ESR1. Gene Ontology (GO) and Kyoto Encyclopedia of Genes and Genomes (KEGG) enrichment analyses via Metascape revealed that triclosan-induced NDDs are primarily associated with endocrine signaling disruption and activation of the PI3K-Akt pathway. Molecular docking with CB-Dock2 demonstrated strong binding affinities between triclosan and the core targets, while YASARA molecular dynamics simulations confirmed stable interactions, notably with EGFR, exhibiting high binding stability. Collectively, these findings delineate the potential molecular mechanisms underlying triclosan-induced NDDs and underscore the utility of network toxicology, molecular docking, and molecular dynamics simulations in assessing neurotoxicity and related molecular pathways. This research provides novel insights for future investigations, enhances understanding of the potential impact of neurodevelopmental disorders on health, and lays a scientific foundation for the development of preventive and therapeutic strategies. Full article
(This article belongs to the Section Molecular Toxicology)
Show Figures

Figure 1

16 pages, 3912 KB  
Article
Evaluating AlphaFold 3 Folding of the Intrinsically Disordered Human DNA Topoisomerase IIα C-Terminal Domain
by Charisse M. Nartey and Joseph E. Deweese
DNA 2025, 5(4), 46; https://doi.org/10.3390/dna5040046 - 25 Sep 2025
Viewed by 947
Abstract
Background/Objectives: Intrinsically disordered protein regions (IDRs) are difficult to study due to their flexible nature and transient interactions. Computational folding using AlphaFold may offer one way to explore potential folding of these regions under various conditions. Human DNA topoisomerase IIα (TOP2A) is an [...] Read more.
Background/Objectives: Intrinsically disordered protein regions (IDRs) are difficult to study due to their flexible nature and transient interactions. Computational folding using AlphaFold may offer one way to explore potential folding of these regions under various conditions. Human DNA topoisomerase IIα (TOP2A) is an essential enzyme involved in regulating DNA topology during replication and cell division. TOP2A has an IDR at the C-terminal domain (CTD) that has been shown to be important for regulating TOP2A function, but little is known about potential conformations that it may undertake. Methods: Utilizing the AlphaFold 3 (AF3) model by way of AlphaFold Server, TOP2A was folded as a dimer first without and then with 29 literature-supported post-translational modifications (PTMs) and DNA to observe whether there is predicted folding. Results: TOP2A CTD does not fold in the absence of PTMs. With the addition of PTMs, however, the CTD is predicted to fold into a globular bundle of loops and α-helices. While DNA alone did not induce folding, in the presence of PTMs, DNA ligands increased helicity of the folded CTD and caused it to interact at different core domain interfaces. In addition, DNA is predicted to enable folding of the TOP2A CTD in the presence of fewer PTMs when compared to the absence of DNA. Conclusions: AF3 predicts the folding of TOP2A CTD in the presence of specific PTMs, and this folding appears to shift to allow binding to DNA in functionally relevant regions. These studies provide predicted folding patterns that can be tested by biochemical approaches. AF3 may support the development of testable hypotheses regarding IDRs and enables researchers to model protein-DNA interactions. Full article
Show Figures

Figure 1

18 pages, 760 KB  
Article
Antineutrophil Cytoplasmic Autoantibodies Specific to Bactericidal/Permeability-Increasing Protein: A Cross-Road Between Prolonged Gram-Negative Bacterial Infections and Ulcerative Colitis/Primary Sclerosing Cholangitis
by Dragana Jovanovic, Rada Miskovic, Aleksandra Plavsic, Sara Radovic, Ljudmila Nagorni-Obradovic, Dragan Popovic, Milos M. Nikolic and Branka Bonaci-Nikolic
Diagnostics 2025, 15(18), 2309; https://doi.org/10.3390/diagnostics15182309 - 11 Sep 2025
Viewed by 662
Abstract
Background/Objectives: Binding of bactericidal/permeability-increasing (BPI) protein to Gram-negative (GN) bacteria plays a major role in bacterial elimination. The relationship between BPI-antineutrophil cytoplasmic autoantibodies (ANCA), persistent infections and immunoinflammatory diseases has not been elucidated. Methods: In total, 193 ANCA-positive patients detected by [...] Read more.
Background/Objectives: Binding of bactericidal/permeability-increasing (BPI) protein to Gram-negative (GN) bacteria plays a major role in bacterial elimination. The relationship between BPI-antineutrophil cytoplasmic autoantibodies (ANCA), persistent infections and immunoinflammatory diseases has not been elucidated. Methods: In total, 193 ANCA-positive patients detected by IIF with ANCA-associated vasculitides (AAV, n-40), connective tissue diseases (CTD, n-28), drug-induced vasculitides (DIV, n-17), ulcerative colitis (UC, n-24), UC with primary sclerosing cholangitis (UC/PSC, n-14), Crohn’s disease (CD, n-10), autoimmune hepatitis (AIH, n-19) and chronic infections (n-41) were tested using the BPI-ANCA quantitative and semiquantitative ELISA (ANCA-profile: BPI, proteinase 3, myeloperoxidase, elastase, cathepsin G, lactoferrin). BPI-ANCA were analyzed in 52 healthy persons. Results: A total of 46/193 (23.8%) patients had BPI-ANCA positivity. BPI-ANCA were more frequently present in patients with prolonged GN bacterial infections and inflammatory bowel diseases than in AAV, DIV, AIH, CTD and healthy controls (p < 0.001). UC/PSC patients more frequently had BPI-ANCA than UC and CD patients (p < 0.001). GN bacterial infections more frequently had BPI-ANCA than Gram-positive bacterial infections (p < 0.001). Infections caused by Pseudomonas aeruginosa and Mycobacterium tuberculosis had monospecific BPI-ANCA (sensitivity 79% and 71%, respectively). UC/PSC and chronic GN bacterial infections caused by Klebsiella pneumoniae, Proteus mirabilis, or Escherichia coli had multispecific BPI-ANCA (sensitivity 64% and 100%, respectively). Odds ratio analysis showed that patients with IBD who were positive for multispecific BPI-ANCA had a 13.5-fold increased risk of UC/PSC (95% CI 2.98–61.18). Conclusions: Monospecific BPI-ANCA may be a valuable biomarker for persistent Pseudomonas aeruginosa and Mycobacterium tuberculosis infections. In contrast, multispecific BPI-ANCA are associated with UC/PSC and persistent infections caused by intestinal Gram-negative bacteria. Suppression of antimicrobial function by multispecific BPI-ANCA could impair the elimination of Gram-negative bacteria, sustaining the immunoinflammation. Dysregulated antimicrobial response might be the target of immunomodulatory therapy in the initial phase of BPI-ANCA-positive UC/PSC. Full article
Show Figures

Figure 1

17 pages, 2363 KB  
Article
Low-Power CT-DS ADC for High-Sensitivity Automotive-Grade Sub-1 GHz Receiver
by Ying Li, Wenyuan Li and Qingsheng Hu
Electronics 2025, 14(18), 3606; https://doi.org/10.3390/electronics14183606 - 11 Sep 2025
Viewed by 505
Abstract
This paper presents a low-power continuous-time delta-sigma (CT-DS) analog-to-digital converter (ADC) for use in high-sensitivity automotive-grade sub-1 GHz receivers in emerging wireless sensors network applications. The proposed ADC employs a third-order Cascade of Integrators FeedForward and Feedback (CIFF-B) loop filter operating at a [...] Read more.
This paper presents a low-power continuous-time delta-sigma (CT-DS) analog-to-digital converter (ADC) for use in high-sensitivity automotive-grade sub-1 GHz receivers in emerging wireless sensors network applications. The proposed ADC employs a third-order Cascade of Integrators FeedForward and Feedback (CIFF-B) loop filter operating at a sampling frequency of 150 MHz to achieve high energy efficiency and robust noise shaping. A low-noise phase-locked loop (PLL) is integrated to provide high-precision clock signals. The loop filter combines active-RC and GmC integrators with the source degeneration technique to optimize power consumption and linearity. To minimize complexity and enhance stability, a 1-bit quantizer with isolation switches and return-to-zero (RZ) digital-to-analog converters (DACs) are used in the modulator. With a 500 kHz bandwidth, the sensitivity of the receiver is −105.5 dBm. Fabricated in a 180 nm standard CMOS process, the prototype achieves a peak signal-to-noise ratio (SNR) of 76.1 dB and a signal-to-noise and distortion ratio (SNDR) of 75.3 dB, resulting in a Schreier figure of merit (FoM) of 160.7 dB based on SNDR, while consuming only 0.8 mA from a 1.8 V supply. Full article
Show Figures

Figure 1

Back to TopTop