Sign in to use this feature.

Years

Between: -

Subjects

remove_circle_outline
remove_circle_outline
remove_circle_outline
remove_circle_outline
remove_circle_outline
remove_circle_outline
remove_circle_outline
remove_circle_outline
remove_circle_outline

Journals

remove_circle_outline
remove_circle_outline
remove_circle_outline
remove_circle_outline
remove_circle_outline
remove_circle_outline
remove_circle_outline
remove_circle_outline
remove_circle_outline
remove_circle_outline
remove_circle_outline

Article Types

Countries / Regions

remove_circle_outline
remove_circle_outline
remove_circle_outline
remove_circle_outline

Search Results (1,430)

Search Parameters:
Keywords = CHS gene

Order results
Result details
Results per page
Select all
Export citation of selected articles as:
14 pages, 3279 KB  
Article
Identification and Characterization of eccDNA in HepG2 Cells Under DOX-Induced DNA Damage
by Jinyuan Zhang, Yuguo Li, Weijie Chen, Xingyi Du, Junnuo Zheng, Junji Chen, Xudong Huang, Chaoyang Pang and Zhiyun Guo
Int. J. Mol. Sci. 2025, 26(22), 10978; https://doi.org/10.3390/ijms262210978 - 13 Nov 2025
Abstract
Extrachromosomal circular DNA (eccDNA) has been recognized as a key player in tumorigenesis and progression. However, eccDNA transcriptional regulatory mechanisms under DNA damage in cancer remain poorly characterized. Here, we used doxorubicin to induce DNA damage in the hepatocellular carcinoma cell line HepG2 [...] Read more.
Extrachromosomal circular DNA (eccDNA) has been recognized as a key player in tumorigenesis and progression. However, eccDNA transcriptional regulatory mechanisms under DNA damage in cancer remain poorly characterized. Here, we used doxorubicin to induce DNA damage in the hepatocellular carcinoma cell line HepG2 and performed Circle-seq to profile eccDNAs before and after the damage. We observed a significant increase in the number, length, and chromosomal distribution density of eccDNAs following DNA damage. RNA-seq revealed that the expression of genes carried on eccDNA was positively correlated with eccDNA copy number under DNA damage. Further ATAC-seq profiling identified distinct chromatin characteristics at eccDNA breakpoint regions compared to other regions of eccDNA and linear genomic regions. Additionally, eccDNAs generated under DNA damage preferentially originated from linear genomic regions characterized by low GC content and hypomethylation. Finally, by integrating Hi-C and H3K27ac ChIP-seq, we uncovered that eccDNAs with mobile enhancer activity (ME-eccDNAs) display significantly enhanced chromatin interactions and H3K27ac enrichment after DNA damage. Overall, our findings systematically elucidate the DNA damage-driven mechanisms underlying eccDNA biogenesis, chromatin characteristics and transcriptional regulation in HCC HepG2 cells. Full article
(This article belongs to the Special Issue DNA Damage and Repair: Current Research)
Show Figures

Figure 1

16 pages, 2459 KB  
Article
Juvenile and Osteoarthritic Human Chondrocytes Under Cyclic Tensile Strain: Transcriptional, Metabolic and Kinase Responses
by Birgit Lohberger, Vincent Grote, Heike Kaltenegger, Dietmar Glänzer, Patrick Sadoghi, Tanja Kraus and Bibiane Steinecker-Frohnwieser
Int. J. Mol. Sci. 2025, 26(22), 10934; https://doi.org/10.3390/ijms262210934 - 12 Nov 2025
Viewed by 155
Abstract
Osteoarthritis (OA) involves cartilage breakdown and inflammation. This study compares juvenile and OA chondrocytes in gene expression, metabolism, and kinase activity, and tests mechanical stimulation to better understand cartilage health and degeneration. Juvenile (jCH) and OA (pCH-OA) primary chondrocytes were mechanically stimulated using [...] Read more.
Osteoarthritis (OA) involves cartilage breakdown and inflammation. This study compares juvenile and OA chondrocytes in gene expression, metabolism, and kinase activity, and tests mechanical stimulation to better understand cartilage health and degeneration. Juvenile (jCH) and OA (pCH-OA) primary chondrocytes were mechanically stimulated using the Flexcell™ FX5K system. Gene expression, protein phosphorylation, and metabolism were analyzed pre- and post-stimulation. Principal component analysis and effect size analyses identified molecular and signaling differences. Gene expression revealed significant differences between jCH and pCH-OA, with COL1 and RUNX2 upregulated in jCH, and MMP3 and ACAN downregulated. PCA revealed distinct expression patterns and marker correlations. Cyclic tensile strain affected biomarkers such as RUNX2, IL8, TLR4, BMP2, and MMP1 in a cell type-specific manner. Metabolic profiling indicated lower ROS and NAD+/NADH, and higher glutamate, lactate, and formate, with changes primarily driven by mechanical stimulation rather than cell type. Protein analysis showed altered AKT, STAT3, and MAPK phosphorylation, reflecting different mechanotransduction in healthy versus OA chondrocytes. Juvenile and OA chondrocytes show distinct molecular, metabolic, and signaling profiles, with mechanical stimulation driving key biomarker and metabolic changes. These differences highlight altered mechanotransduction in OA, providing insights into cartilage degeneration and potential therapeutic targets. Full article
(This article belongs to the Special Issue Recent Advances in Osteoarthritis Pathways and Biomarker Research)
Show Figures

Figure 1

17 pages, 2106 KB  
Article
Effects of Light Quality on Anthocyanin Biosynthesis and Related Gene Expression in Camellia sinensis ‘Ziyan’
by Wei Li, Xiaoqin Tan, Jiacheng Huang, Wei Chen, Liqiang Tan and Qian Tang
Int. J. Mol. Sci. 2025, 26(22), 10860; https://doi.org/10.3390/ijms262210860 - 9 Nov 2025
Viewed by 270
Abstract
The purple-leaf tea cultivar ‘Ziyan’ is characterized by its high anthocyanin levels, which confer unique visual traits and health benefits. However, the effects of light quality on anthocyanin production remain poorly understood. This study explored the effects of red and blue light on [...] Read more.
The purple-leaf tea cultivar ‘Ziyan’ is characterized by its high anthocyanin levels, which confer unique visual traits and health benefits. However, the effects of light quality on anthocyanin production remain poorly understood. This study explored the effects of red and blue light on anthocyanin biosynthesis in ‘Ziyan’, with white light as the control, using transcriptomic analysis, enzyme assays, and anthocyanin content measurements. The results showed that anthocyanin content increased under blue and red light, with blue light being the most effective, as the total anthocyanin content reached 81.79 mg/100 g FW, a 29.64% increase compared with white light. Delphinidin, cyanidin, and pelargonidin increased by 27.52%, 42.58%, and 102.72%, respectively. Transcriptome analysis showed red and blue light influenced photoreceptors and light signaling components, with decreased COP1 and increased SPA1 expression. Blue light upregulated key anthocyanin structural genes despite downregulating their transcription factors; it enhanced CHS, F3′H, F3′5′H, and ANS activities but decreased LAR and ANR activities, similar to the effect of red light. This research showed that the underlying mechanism may be achieved by coordinating light perception, gene expression, and enzyme activity. This study provides a theoretical basis for optimizing the light quality in purple tea plant cultivation. Full article
(This article belongs to the Special Issue Tea and Health)
Show Figures

Figure 1

19 pages, 341 KB  
Review
Molecular Genetics of Primary Congenital Hypothyroidism: Established and Emerging Contributors to Thyroid Dysgenesis
by Niki Dermitzaki, Anastasios Serbis, Maria Baltogianni, Dimitra Gialamprinou, Lida Eleni Giaprou, Chrysoula Kosmeri and Vasileios Giapros
Int. J. Mol. Sci. 2025, 26(22), 10849; https://doi.org/10.3390/ijms262210849 - 8 Nov 2025
Viewed by 218
Abstract
Congenital hypothyroidism (CH) is one of the most common endocrine disorders of childhood. The primary form of CH is attributable to thyroid dysgenesis (agenesis, hypoplasia, or ectopy) in 65–85% of cases, with the remaining cases being attributed to dyshormogenesis. Thyroid dysgenesis was considered [...] Read more.
Congenital hypothyroidism (CH) is one of the most common endocrine disorders of childhood. The primary form of CH is attributable to thyroid dysgenesis (agenesis, hypoplasia, or ectopy) in 65–85% of cases, with the remaining cases being attributed to dyshormogenesis. Thyroid dysgenesis was considered a sporadic disease. However, the recent advantages of molecular techniques have significantly contributed to the understanding of the pathogenesis of the disease. The higher prevalence of congenital malformations and syndromes in patients with CH compared to the general population supports the genetic basis. This narrative review aims to provide an overview of the identified and potential genetic causes of thyroid dysgenesis. Mutations in ten genes involved in thyroid gland development during embryogenesis, TSHR, PAX8, NKX2-1, NKX2-5, FOXE1, JAG1, NTN1, GLIS3, CDC8A, and TUBB1, have been identified in cohorts of patients with thyroid dysgenesis. However, most cases remain unexplained. Novel candidate genes have been proposed. The extant evidence suggests that the pathogenesis of thyroid dysgenesis involves a spectrum of genetic etiologies, ranging from monogenic to multigenic, and that epigenetic or environmental factors may also contribute. As molecular techniques are continuously refined, future studies are expected to elucidate the complex genetic background of thyroid dysgenesis. Full article
(This article belongs to the Section Molecular Genetics and Genomics)
17 pages, 1327 KB  
Article
Graph Neural Network-Based Toxicity Prediction by Integrating Molecular Fingerprints and Knowledge Graph Features
by Junjie Xie, Wei Liu, Wei Hu, Mei Ouyang and Tingting Huang
Toxics 2025, 13(11), 953; https://doi.org/10.3390/toxics13110953 - 5 Nov 2025
Viewed by 642
Abstract
Molecular toxicity prediction plays a crucial role in drug screening and environmental health risk assessment. Traditional toxicity prediction models primarily rely on molecular fingerprints and other structural features, while neglecting the complex biological mechanisms underlying compound toxicity, resulting in limited predictive accuracy, poor [...] Read more.
Molecular toxicity prediction plays a crucial role in drug screening and environmental health risk assessment. Traditional toxicity prediction models primarily rely on molecular fingerprints and other structural features, while neglecting the complex biological mechanisms underlying compound toxicity, resulting in limited predictive accuracy, poor interpretability, and reduced generalizability. To address this challenge, this study proposes a novel molecular toxicity prediction framework that integrates knowledge graphs with Graph Neural Networks (GNNs). Specifically, we constructed a heterogeneous toxicological knowledge graph (ToxKG) based on ComptoxAI. ToxKG incorporates data from authoritative databases such as PubChem, Reactome, and ChEMBL, and covers multiple entities and relationships including chemicals, genes, signaling pathways, and bioassays. We then systematically evaluated six representative GNN models (GCN, GAT, R-GCN, HRAN, HGT, and GPS) on the Tox21 dataset. Experimental results demonstrate that heterogeneous graph models enriched with ToxKG information significantly outperform traditional models relying solely on structural features across multiple metrics including AUC, F1-score, ACC, and balanced accuracy (BAC). Notably, the GPS model achieved the highest AUC value (0.956) for key receptor tasks such as NR-AR, highlighting the critical role of biological mechanism information and heterogeneous graph structures in toxicity prediction. This study provides a promising pathway toward the development of interpretable and efficient intelligent models for toxicological risk assessment. Full article
(This article belongs to the Section Novel Methods in Toxicology Research)
Show Figures

Graphical abstract

24 pages, 3130 KB  
Article
Identification of Key Candidate Genes for Muscle Growth in Liaoning Black Pigs and Duroc Pigs via Longissimus Dorsi Muscle Transcriptome Analysis
by Zhanpeng Jia, Jiani Li, Fubo Qiao, Jiashuo Zhang, Xianjun Liu and Jing Chen
Curr. Issues Mol. Biol. 2025, 47(11), 917; https://doi.org/10.3390/cimb47110917 - 5 Nov 2025
Viewed by 292
Abstract
Pig growth is an economically important trait regulated by multiple genes and signaling pathways. To explore the molecular mechanisms underlying muscle growth, RNA sequencing was conducted to compare the transcriptomic profiles of the longissimus dorsi muscle between indigenous Liaoning Black pigs (CH) and [...] Read more.
Pig growth is an economically important trait regulated by multiple genes and signaling pathways. To explore the molecular mechanisms underlying muscle growth, RNA sequencing was conducted to compare the transcriptomic profiles of the longissimus dorsi muscle between indigenous Liaoning Black pigs (CH) and commercial Duroc pigs (HD). Muscle samples from six CH (three males and three females) and six HD (three males and three females) pigs were analyzed. Functional annotation, Gene Ontology (GO) and KEGG enrichment, and protein–protein interaction (PPI) analyses were performed. Sequencing yielded 12 high-quality datasets (Q20 > 97%, Q30 > 93%). Comparative analysis identified 5051 DEGs in females (CHF vs. HDF; 2310 upregulated and 2681 downregulated) and 9972 DEGs in males (CHM vs. HDM; 4984 upregulated and 4988 downregulated). GO terms were mainly enriched in organonitrogen compound and protein metabolic processes, while KEGG pathways were enriched in focal adhesion and insulin signaling. PPI analysis highlighted hub genes ITGB1, SRC, MYL2, PRKACA, and MAPK3. qPCR validation showed strong agreement with RNA-seq data. These findings provide valuable insights into the molecular basis of divergent muscle growth between pig breeds. Full article
(This article belongs to the Section Biochemistry, Molecular and Cellular Biology)
Show Figures

Figure 1

17 pages, 2820 KB  
Article
Oxford Nanopore Technologies [ONT] Sequencing: Clinical Validation in Genetically Heterogeneous Disorders
by Mario Urtis, Chiara Paganini, Viviana Vilardo, Antonio Tescari, Samantha Minetto, Claudia Cavaliere, Andrea Pilotto, Carmela Giorgianni, Alessia Cattaneo, Marilena Tagliani, Maurizia Grasso, Alexandra Smirnova, Payam Ebadi, Valentina Barzon, Valentina Favalli, Andrea Bimbocci, Marta Baragli, Alberto Magi, Alessandra Renieri and Eloisa Arbustini
Genes 2025, 16(11), 1325; https://doi.org/10.3390/genes16111325 - 3 Nov 2025
Viewed by 708
Abstract
Background/Objectives: Short-read-sequencing (SRS) is currently the standard for genetic testing in inherited human diseases. Intrinsic limitations include PCR dependency, restricted read length, and challenges in identifying structural variants (SVs), copy number variations (CNVs), and intronic small variants (SNVs/indels). Long-read-sequencing (LRS) enables the [...] Read more.
Background/Objectives: Short-read-sequencing (SRS) is currently the standard for genetic testing in inherited human diseases. Intrinsic limitations include PCR dependency, restricted read length, and challenges in identifying structural variants (SVs), copy number variations (CNVs), and intronic small variants (SNVs/indels). Long-read-sequencing (LRS) enables the sequencing of long DNA molecules, detection of deep intronic variants, rapid testing of few samples, and improved resolution of SVs, CNVs, and SNVs/indels. We therefore aimed to validate Oxford Nanopore Technologies (ONT) LRS for potential clinical application. Methods: We evaluated the ONT’s ability to detect pathogenic/likely pathogenic (P/LP) variants previously identified by SRS and confirmed via Sanger sequencing, Multiplex-Ligation-dependent-Probe-Amplification (MLPA), or quantitative-PCR (qPCR). In total, 509 samples were analyzed, including 393 with P/LP variants and 116 negative controls. We used CE-IVD panels HEVA pro, CARDIO pro, BRaCA panel, and ClinEX pro (4Bases-CH). Sequencing was performed on MinION, GridION, and PromethION-2 platforms. Data were analyzed using the 4eVAR pipeline. Results: ONT successfully identified all P/LP variants across the panels (sensitivity 100%); identified a previously missed CNV in ENG gene; precisely defined the breakpoints of a del(13q) (unsuspected and diagnosed as BRCA2 del ex2–14); improved the coverage profiles in difficult-to-map regions (e.g., ex1 TGFBR1, PSM2CL); expanded the coverage of out-of-target deep intronic regions; and allowed for the set-up of fast-track tests (<24 h) for urgent clinical needs. Conclusions: Our findings demonstrate that ONT LRS provides diagnostic performance comparable to SRS, with significant advantages in resolving complex and previously undetectable variants. Ongoing developments are further increasing read length, expanding detectable targets, and potential clinical applications. Full article
(This article belongs to the Section Bioinformatics)
Show Figures

Figure 1

16 pages, 4835 KB  
Article
Transcriptome–Metabolome Integration Reveals Mechanisms of Leaf Color Variation in Leafy Vegetable Sweet Potato
by Shenglin Wang, Ming Chen, Qinghong Zhou, Yingjin Huang and Wei Zheng
Horticulturae 2025, 11(11), 1317; https://doi.org/10.3390/horticulturae11111317 - 3 Nov 2025
Viewed by 310
Abstract
Leaf color, as a key ornamental and quality trait in leafy vegetable sweet potato, is controlled by the coordinated regulation of multiple pigment metabolic pathways. To dissect the mechanisms underlying leaf color variation, the integrated transcriptomic and metabolomic analyses were performed on three [...] Read more.
Leaf color, as a key ornamental and quality trait in leafy vegetable sweet potato, is controlled by the coordinated regulation of multiple pigment metabolic pathways. To dissect the mechanisms underlying leaf color variation, the integrated transcriptomic and metabolomic analyses were performed on three contrasting phenotypes: green (G), yellow (Y), and purple-red (R). The results showed that purplish-red leaves accumulated the highest levels of anthocyanins (16.36 mg·g−1) and total chlorophyll (2.54 mg·g−1), indicating that the synergistic accumulation of anthocyanins and chlorophyll contributes to their dark pigmentation. In contrast, yellow leaves contained the lowest carotenoid content yet displayed the highest carotenoid-to-chlorophyll ratio (6.44), suggesting that reduced chlorophyll levels coupled with a relatively higher carotenoid proportion underlie the yellow phenotype. Green leaves exhibited a more balanced pigment profile, with a total chlorophyll content of 1.94 mg·g−1. Transcriptomic profiling revealed elevated expression of anthocyanin biosynthetic genes CHS, CHI, F3H, and chlorophyll metabolism-related genes CHLG and CAO in purplish-red leaves, whereas carotenoid biosynthesis genes LCY and CYP97A3 showed specific regulation in yellow leaves. Collectively, these findings demonstrate that leaf color formation in leafy vegetable sweet potato is determined by the relative accumulation of chlorophylls, carotenoids, and anthocyanins, together with differential regulation of their biosynthetic pathways. This work provides novel insights into the molecular basis of leaf color variation and offers a theoretical foundation for genetic improvement of leafy vegetable sweet potato. Full article
Show Figures

Figure 1

23 pages, 3109 KB  
Article
Identification of Protein Markers for Chronic Ischemic Heart Disease Through Integrated Analysis of the Human Plasma Proteome and Genome-Wide Association Data
by Chunyang Ren, Gan Qiao, Jianping Wu, Yongxiang Lu, Minghua Liu and Chunxiang Zhang
Proteomes 2025, 13(4), 55; https://doi.org/10.3390/proteomes13040055 - 3 Nov 2025
Viewed by 350
Abstract
Background: Chronic ischemic heart disease (CIHD) is characterized by persistent myocardial ischemic due to long-term reduced coronary blood flow. In the past, we mainly relied on surgical intervention or drug therapy to alleviate symptoms, but effective targeted treatments were scarce. Proteomics serves as [...] Read more.
Background: Chronic ischemic heart disease (CIHD) is characterized by persistent myocardial ischemic due to long-term reduced coronary blood flow. In the past, we mainly relied on surgical intervention or drug therapy to alleviate symptoms, but effective targeted treatments were scarce. Proteomics serves as a key tool to identify novel therapeutic targets. Methods: This study performed a bidirectional Mendelian randomization (MR) analysis by integrating genome-wide association study (GWAS) data on CIHD (10,894,596 single-nucleotide polymorphisms) with plasma proteomic data encompassing 4907 proteins. We conducted Kyoto Encyclopedia of Genes and Genomes (KEGG) enrichment analysis to identify pathways linked to candidate protein biomarkers, searched the National Genomics Data Center (NGDC) database for existing evidence of their association with CIHD, and evaluated druggability through multi-dimensional analysis integrating the DSIGDB, ChEMBL, and clinical trial databases. Results: After eliminating the reverse effect, ultimately identifying 28 protein markers, including 16 risk-associated and 12 protective proteins. We also investigated their roles in the pathways related to CIHD. Meanwhile, the search confirmed that five of them were newly discovered protein markers. Ultimately, through evaluation, three priority therapeutic targets (CXCL12, PLAU, CD14) were identified for development. Conclusions: This study identified some biomarkers related to CIHD and analyzed the possible pathways involved. It also provided some new insights into the identification of the target and druggability. Full article
Show Figures

Figure 1

16 pages, 4309 KB  
Article
Overexpression of GmbZIP59 Confers Broad-Spectrum Stress Resistance in Arabidopsis thaliana and Rice (Oryza sativa)
by Mengnan Chai, Tingyu Liu, Xunlian Fang, Danlin Dou, Zhuangyuan Cao, Ziqi Liu, Xiaoyuan Xu, Simin Ma, Kangmin Zhu, Lian Yu, Yuan Qin, Maokai Yan and Hanyang Cai
Plants 2025, 14(21), 3326; https://doi.org/10.3390/plants14213326 - 30 Oct 2025
Viewed by 284
Abstract
Soybean (Glycine max) is a vital oilseed and economic crop in China, often constrained by drought, salinity, and biotic stresses. In this study, we identified a soybean bZIP transcription factor, GmbZIP59, whose expression is upregulated by salt, drought, ethylene (ETH), [...] Read more.
Soybean (Glycine max) is a vital oilseed and economic crop in China, often constrained by drought, salinity, and biotic stresses. In this study, we identified a soybean bZIP transcription factor, GmbZIP59, whose expression is upregulated by salt, drought, ethylene (ETH), methyl jasmonate (MeJA), and abscisic acid (ABA). Overexpression of GmbZIP59 in Arabidopsis (OE-13 and OE-20, two independent Arabidopsis transgenic lines) exhibited enhanced resistance to Sclerotinia sclerotiorum (S. sclerotiorum), improved tolerance to salt stress, and increased sensitivity to phytohormones. Overexpression of GmbZIP59 in rice (OE-1 and OE-2, two independent rice transgenic lines) improved tolerance to salt and drought stresses. Quantitative real-time polymerase chain reaction (qRT-PCR) analysis revealed that elevated expression of stress-related genes occurred in transgenic lines under adverse conditions. Furthermore, chromatin immunoprecipitation-qPCR (ChIP-qPCR) assays confirmed that GmbZIP59 directly binds to the promoters of ETH, MeJA, and ABA, responsive genes associated with stress responses. These findings demonstrate that GmbZIP59 acts as a positive regulator of biotic and abiotic stress tolerance in soybean. Full article
(This article belongs to the Special Issue Abiotic Stress Responses in Plants—Second Edition)
Show Figures

Figure 1

17 pages, 3667 KB  
Article
RNA Sequencing and Metabolomic Analyses Reveal Differences in Muscle Characteristics and Metabolic Profiles Between Purebred and Crossbred Huainan Pigs
by Jing Wang, Yufu Li, Mengyang Zhang, Junfeng Chen, Qingxia Lu, Hanbing Zhang, Xiangzhou Yan, Chuanying Pan, Xuelian Zhang and Baosong Xing
Animals 2025, 15(21), 3144; https://doi.org/10.3390/ani15213144 - 29 Oct 2025
Viewed by 265
Abstract
The HN pig, indigenous to Henan Province, is distinguished by its reduced lean meat yield and slower growth rates relative to commercial foreign breeds. To address these limitations, three hybrid combinations were generated through the crossbreeding of Huainan sows with Yorkshire, Landrace, and [...] Read more.
The HN pig, indigenous to Henan Province, is distinguished by its reduced lean meat yield and slower growth rates relative to commercial foreign breeds. To address these limitations, three hybrid combinations were generated through the crossbreeding of Huainan sows with Yorkshire, Landrace, and Berkshire sires. In this study, extensive transcriptomic and metabolomic analyses of the LD muscle were carried out for the first time, and carcass and meat quality characteristics were compared between hybrid and HN pigs. Slaughter and muscle quality assessments revealed that the lean meat percentage of LH and YH was significantly lower than that of HN, with YH exhibiting the lowest intramuscular fat level, indicating that this breed possesses enhanced lean meat production efficiency. Transcriptomic profiling revealed markedly increased expression of SLIT2, CH25H, NR4A2, NR4A1, FOSB, CRABP2, GDF10, and MRAP2 in all three hybrid groups compared to HN. Gene Ontology enrichment analysis identified that the skeletal muscle cell differentiation (GO:0035914) and transforming growth factor beta receptor signaling pathway (GO:0007179) were exclusively enriched in the YH vs. HN comparison. Non-targeted metabolomic analysis identified 31, 36, and 12 DAMs in BH vs. HN, LH vs. HN, and YH vs. HN comparisons, with pyruvate metabolism being the sole pathway common to all groups. An integrated multi-omics analysis revealed significant correlations between phytosphingosine levels and DEGs across all three comparisons. In summary, these results indicate that crossbreeding substantially improves lean meat yield in HN pigs while providing novel molecular insights into the underlying genetic and metabolic mechanisms. Full article
(This article belongs to the Section Pigs)
Show Figures

Figure 1

14 pages, 1451 KB  
Article
CHS-2 Is Involved in the Response of Aedes albopictus (Diptera: Culicidae) Larvae to Cadmium Stress by Mediating the Formation of the Peritrophic Membrane
by Chen Zhang, Yanjuan Ding, Ruoyun Lan, Min Zhou, Yanrong Chen, Bin Tang, Gexia Qiao and Shigui Wang
Insects 2025, 16(11), 1102; https://doi.org/10.3390/insects16111102 - 29 Oct 2025
Viewed by 386
Abstract
Pollution with heavy metals, such as cadmium (Cd), can significantly affect insect growth, development, and behavior. The midgut is an essential organ for stress response. Chitin synthase-2 (CHS-2) is closely associated with forming the peritrophic membrane (PM). The fourth-instar larvae of [...] Read more.
Pollution with heavy metals, such as cadmium (Cd), can significantly affect insect growth, development, and behavior. The midgut is an essential organ for stress response. Chitin synthase-2 (CHS-2) is closely associated with forming the peritrophic membrane (PM). The fourth-instar larvae of Aedes albopictus were exposed to varying concentrations of Cd. The results showed that Cd inhibited chitin synthesis and metabolism-related genes, but thickened the midgut PM, indicating that the larvae could respond to Cd stress through the midgut PM. Silencing CHS-2 by RNA interference resulted more severe vacuolization and malformation of midgut epithelial cells without midgut PM protection. Additionally, there was an intensified redox reaction, upregulated expression of metallothionein (MT) and heat shock proteins 70 (HSP70), and increased activity of antioxidant enzymes at some scattered time points. This study confirms that CHS-2 is involved in oxidative stress induced by Cd exposure by regulating PM formation. This study also contributes to further understanding the resistance mechanism of Ae. albopictus under Cd stress, thereby establishing a theoretical foundation for the future studies of them, which is concerned with the possibility of Ae. albopictus as a water environment detection and the control of Ae. albopictus based on resistance mechanism. Full article
Show Figures

Graphical abstract

18 pages, 5664 KB  
Article
Identification of the YABBY Gene Family in Cerasus humilis and Analysis of Expression Patterns During Different Growth Stages
by Weichao Ren, Shan Jiang, Lingyang Kong, Chenzhuo Yue, Lengleng Ma, Junbai Ma, Wei Ma and Xiubo Liu
Biology 2025, 14(11), 1511; https://doi.org/10.3390/biology14111511 - 28 Oct 2025
Viewed by 314
Abstract
YABBY belongs to the family of plant-specific transcription factors, known for their role in plant morphology, growth, and development. Its name is derived from the first discovered member—the YABBY1 gene of Arabidopsis thaliana (named due to its mutated phenotype showing a “Y-shaped” bifurcation). [...] Read more.
YABBY belongs to the family of plant-specific transcription factors, known for their role in plant morphology, growth, and development. Its name is derived from the first discovered member—the YABBY1 gene of Arabidopsis thaliana (named due to its mutated phenotype showing a “Y-shaped” bifurcation). Despite extensive research across various plant species, no studies have conducted a genome-wide investigation of the YABBY gene family in Cerasus humilis. This study identified six ChYABBY (Cerasus humilis YABBY) genes distributed across five chromosomes through a comprehensive bioinformatic analysis of the C. humilis genome. The gene expression during the four growth phases was confirmed using real-time-quantitative fluorescent PCR (qPCR). ChYABBY is segmented into five distinct subfamilies. Genetic lineage analysis determined the close genetic relationship between the YABBY genes of C. humilis and Malus pumila. An examination of the gene architecture and preserved motifs revealed that ChYABBY typically comprises 5–6 introns, with motif1, motif2, and motif3 being preserved domains across all ChYABBY protein sequences. Promoter analysis suggests that ChYABBY genes play various roles in the growth and maturation of C. humilis. An examination of the homology revealed the absence of tandem replication in the ChYABBY gene family, with a single pair of fragment-replicating genes. The heat map and q-PCR results indicate that the expression of the ChYABBY gene is tissue-specific and correlates with some aspects of the fruit growth and development. This suggests a potential role for this gene family in fruit maturation. The determination of total sugar and total flavonoid content indicated that the content of the two substances was high when the fruit was green. The antioxidant capacity of the fruit at each stage was different. This research provides an important basis for further understanding the structure and function of the ChYABBY gene, and lays a foundation for the identification of YABBY genes in Rosaceae plants. Full article
(This article belongs to the Section Bioinformatics)
Show Figures

Figure 1

15 pages, 3604 KB  
Article
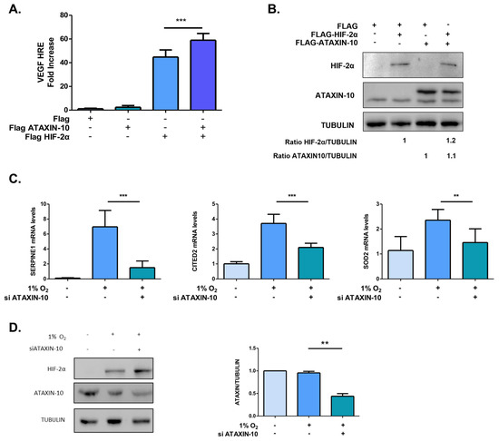
HIF-2α Interaction with Ataxin-10 Enhances HIF-2α Binding to Its Target Gene Promoters
by Aikaterini Diseri, Ioanna-Maria Gkotinakou, Christina Befani, Ioannis Pappas, Martina Samiotaki, George Panayotou and Panagiotis Liakos
Int. J. Mol. Sci. 2025, 26(21), 10417; https://doi.org/10.3390/ijms262110417 - 27 Oct 2025
Viewed by 336
Abstract
The master transcription factors that control cell adaptation under hypoxia are known as hypoxia-inducible factors or HIFs. HIF-2α is the second isoform, which has been studied less extensively, and its expression is limited to particular cell types and is associated with increased malignancy [...] Read more.
The master transcription factors that control cell adaptation under hypoxia are known as hypoxia-inducible factors or HIFs. HIF-2α is the second isoform, which has been studied less extensively, and its expression is limited to particular cell types and is associated with increased malignancy in tumors. Herein, we investigate the interaction of HIF-2α with Ataxin-10, an intracellular protein involved in cell survival and differentiation, as well as the mechanism and the effects of this interaction in cervical cancer (HeLa) and glioma (U-87MG) cells. The interaction was investigated by LC-MS/MS proteomic analysis, immunoprecipitation, and immunoblotting. HIF-2 transcriptional activity was measured by luciferase assays and quantitative RT-PCR of target genes specific to HIF-2. The mechanism of interaction was investigated using immunofluorescence microscopy analysis, subcellular fractionation, siRNA-mediated silencing, quantitative RT-PCR, in vitro binding assays, and chromatin immunoprecipitation (ChIP). Ataxin interacts specifically with HIF2α and binds to the HIF-2α carboxyterminal activation domain. The interaction of HIF-2α with Ataxin-10 increases HIF-2-transcriptional activity under hypoxia through the enhancement of HIF-2α binding to chromatin in Hypoxia Response Elements of HIF-2 specific target genes SERPINE1, CITED-2, and SOD-2. These new data highlight a novel HIF-2 fine-tuning mechanism and may offer new, effective therapeutic approaches for treating cancerous tumors. Full article
Show Figures

Figure 1

25 pages, 3380 KB  
Article
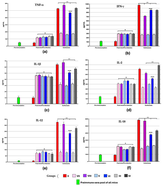
Vaccination with a Trypanosoma cruzi Protein Extract Plus BCG∆BCG1419c Promotes a Balanced Th1/Th2 Immune Profile That Improves Control of Acute Chagas Disease in BALB/c Mice
by Olivia Rodríguez-Morales, Minerva Arce-Fonseca, Dulce Mata-Espinosa, Alberto Aranda-Fraustro, José Luis Rosales-Encina and Mario Alberto Flores-Valdez
Microorganisms 2025, 13(11), 2447; https://doi.org/10.3390/microorganisms13112447 - 25 Oct 2025
Viewed by 391
Abstract
Adjuvants in vaccine candidates against Chagas disease (ChD) have been tested with the aim of improving efficacy against this disease. Trypanosoma cruzi total protein extract (TcTPE) combined with Mycobacterium bovis BCG Pasteur strain ATCC 35734 or its isogenic derivative mutant BCGΔBCG1419c—in which the [...] Read more.
Adjuvants in vaccine candidates against Chagas disease (ChD) have been tested with the aim of improving efficacy against this disease. Trypanosoma cruzi total protein extract (TcTPE) combined with Mycobacterium bovis BCG Pasteur strain ATCC 35734 or its isogenic derivative mutant BCGΔBCG1419c—in which the BCG1419c gene was deleted—were used as a vaccine formulation in BALB/c mice. After immunization and T. cruzi challenge, parasitological and clinical parameters of acute stage were recorded. Antibody titers, cytokine concentrations, macroscopic abnormalities, and histological analysis of experimental ChD were determined. The vaccine formulation with the combination of TcTPE and BCGΔBCG1419c, used as the adjuvant, reduced parasitemia by 50%, promoted a survival rate of 80%, improved the clinical status, favored greater body weight gain, induced high titers of specific anti-T. cruzi IgG antibodies and some cytokines, leading to a balanced Th1/Th2 immunological profile as well as a lower degree of inflammation and tissue damage (50% reduction). A good protective effect in the acute stage of experimental ChD was observed by favorably modulating the immune response and reducing heart and muscle damage, therefore, highlighting that the combination tested here for the control of ChD provides a promising basis that warrants further investigation to validate a future potential translation to humans. Full article
(This article belongs to the Special Issue Advances in Microparasite Research)
Show Figures

Figure 1

Back to TopTop