Sign in to use this feature.

Years

Between: -

Subjects

remove_circle_outline
remove_circle_outline
remove_circle_outline
remove_circle_outline
remove_circle_outline
remove_circle_outline
remove_circle_outline
remove_circle_outline
remove_circle_outline

Journals

Article Types

Countries / Regions

Search Results (22)

Search Parameters:
Keywords = CFPR

Order results
Result details
Results per page
Select all
Export citation of selected articles as:
24 pages, 16393 KB  
Article
Near-Surface-Mounted CFRP Ropes as External Shear Reinforcement for the Rehabilitation of Substandard RC Joints
by George Kalogeropoulos, Georgia Nikolopoulou, Evangelia-Tsampika Gianniki, Avraam Konstantinidis and Chris Karayannis
Buildings 2025, 15(14), 2409; https://doi.org/10.3390/buildings15142409 - 9 Jul 2025
Viewed by 638
Abstract
The effectiveness of an innovative retrofit scheme using near-surface-mounted (NSM) X-shaped CFRP ropes for the strengthening of substandard RC beam–column joints was investigated experimentally. Three large-scale beam–column joint subassemblages were constructed with poor reinforcement details. One specimen was subjected to cyclic lateral loading, [...] Read more.
The effectiveness of an innovative retrofit scheme using near-surface-mounted (NSM) X-shaped CFRP ropes for the strengthening of substandard RC beam–column joints was investigated experimentally. Three large-scale beam–column joint subassemblages were constructed with poor reinforcement details. One specimen was subjected to cyclic lateral loading, exhibited shear failure of the joint region and was used as the control specimen. The other specimens were retrofitted and subsequently subjected to the same history of incremental lateral displacement amplitudes with the control subassemblage. The retrofitting was characterized by low labor demands and included wrapping of NSM CFPR-ropes in the two diagonal directions on both lateral sides of the joint as shear reinforcement. Single or double wrapping of the joint was performed, while weights were suspended to prevent the loose placement of the ropes in the grooves. A significant improvement in the seismic performance of the retrofitted specimens was observed with respect to the control specimen, regarding strength and ductility. The proposed innovative scheme effectively prevented shear failure of the joint by shifting the damage in the beam, and the retrofitted specimens showed a more dissipating hysteresis behavior without significant loss of lateral strength and axial load-bearing capacity. The cumulative energy dissipation capacity of the strengthened specimens increased by 105.38% and 122.23% with respect to the control specimen. Full article
Show Figures

Figure 1

19 pages, 13847 KB  
Article
Effect of GFRP and CFPR Hybrid Confinement on the Compressive Performance of Concrete
by Marina L. Moretti
Fibers 2025, 13(2), 12; https://doi.org/10.3390/fib13020012 - 24 Jan 2025
Cited by 1 | Viewed by 1227
Abstract
Application of hybrid jackets consisting of comparatively stiff FRP materials for the seismic retrofit of substandard RC columns, aiming at reducing the risk of buckling and of brittle failure, which are typical to older columns, is a promising challenge. Given the sparsity of [...] Read more.
Application of hybrid jackets consisting of comparatively stiff FRP materials for the seismic retrofit of substandard RC columns, aiming at reducing the risk of buckling and of brittle failure, which are typical to older columns, is a promising challenge. Given the sparsity of similar experimental data, the objective of this paper is to study the hybrid effect in concrete confined with conventional carbon- and glass- reinforced polymer fabrics (CFRP and GFRP, respectively). Twenty-six concrete cylinders, wrapped by one to three layers of CFRP and GFRP with different fiber configurations, were tested in compression. A clear hybrid effect was observed, consisting of a less brittle failure and an improved confinement as compared to the behavior of simple jackets. Furthermore, hybrid specimens, in which a CFRP layer is substituted by a GFRP layer, appear to display similar efficiency in confinement compared to specimens with a stiffer jacket consisting of more CFRP sheets, which are expected to experience 30 to 40% higher lateral pressure owing to the stiffer jacket. A design model to estimate peak concrete compressive strength and axial strain is proposed. The results are promising towards the potential application of similar hybrid jackets for the seismic rehabilitation of older RC columns. Full article
(This article belongs to the Special Issue Fracture Behavior of Fiber-Reinforced Building Materials)
Show Figures

Figure 1

20 pages, 4196 KB  
Article
In Situ Polymerization and Synthesis of UHMWPE/Carbon Fiber Composites
by Elena Fedorenko and Gerrit A. Luinstra
Polymers 2025, 17(1), 90; https://doi.org/10.3390/polym17010090 - 1 Jan 2025
Cited by 4 | Viewed by 2137
Abstract
Carbon-fiber-reinforced composites of ultra-high-molecular-weight polyethylene (UHMWPE) are not easily prepared because of their high viscosity, although they can be advantageous in advanced engineering applications due to their superior mechanical properties in combination with their low specific weight and versatility. Short polyacrylonitrile-based carbon-fiber-reinforced UHMWPE [...] Read more.
Carbon-fiber-reinforced composites of ultra-high-molecular-weight polyethylene (UHMWPE) are not easily prepared because of their high viscosity, although they can be advantageous in advanced engineering applications due to their superior mechanical properties in combination with their low specific weight and versatility. Short polyacrylonitrile-based carbon-fiber-reinforced UHMWPE composites with fiber contents of 5, 10, and 15 wt.% could easily be prepared using in situ ethylene polymerization. Therefore, MgCl2 was generated at the Brønsted acidic groups of the fiber surface by employing a reaction between the co-catalysts Mg(C4H9)2 and AlEt2Cl. Titanation with TiCl4 resulted in a catalyst directly on the fiber surface. The catalyst polymerized ethylene (2 bar pressure at 50 °C), forming a UHMWPE matrix near the surface; its fragmentation led to polymer particles associated with the fiber. The catalyst activity on the fiber surface of untreated (CF-Pr, 3.48 ± 0.24 wt.%) and oxidized fibers (CF-Ox, 7.41 ± 0.03 wt.%) was 20% lower. CF-Pr compression-molded samples showed tensile strengths of up to 50.4 ± 1.3 MPa, while CF-Ox samples reached 39.1 ± 0.6 MPa, surpassing the performance of composites prepared by melt compounding. The stiffness of 1.58 ± 0.17 GPa for a melt-compounded material was lower than the 3.24 ± 0.10 GPa for CF-Pr and 2.19 ± 0.07 GPa for CF-Ox composites. A fracture examination showed fiber pull-outs, matrix residues on the fibers, and the formation of some extensional polymer fibrils. The latter explains the higher stress at yield and the breakage of the CF-Pr based composites in particular. The potential of in situ polymerized UHMWPE composites for the utilization in high-performance structural applications is thus demonstrated. Full article
(This article belongs to the Section Polymer Composites and Nanocomposites)
Show Figures

Figure 1

18 pages, 6954 KB  
Article
A Novel Wedge Anchor System for Double-Layer CFRP Plate Cables: Concept, Theoretical Analysis and FEA
by Zeping Zhang, Jie Bai, Qingrui Yue, Guowen Xu and Xiaogang Liu
Materials 2024, 17(14), 3608; https://doi.org/10.3390/ma17143608 - 22 Jul 2024
Cited by 1 | Viewed by 1341
Abstract
This study introduces an innovative wedge anchor for double-layer carbon fiber reinforced polymer (CFRP) plate cable to address the current limitation of traditional wedge anchors. By employing the design concept of “secondary force transmission path”, the friction force for anchoring the CFRP plate [...] Read more.
This study introduces an innovative wedge anchor for double-layer carbon fiber reinforced polymer (CFRP) plate cable to address the current limitation of traditional wedge anchors. By employing the design concept of “secondary force transmission path”, the friction force for anchoring the CFRP plate is effectively transferred into the barrel through its contracting wedge, thus reducing the clamping pressure requirement of traditional wedge anchorage for anchoring thick or double-layer CFRP plates. Based on this conception, this study presents a theoretical analysis model for predicting the influence of parameter variations on the compressive stress of the CFRP plate, which can serve as a tool for rapid configuration preliminary design. Through finite element analysis, the internal stress distribution of the anchor is thoroughly investigated, and the theoretical analysis model for fast predicting compressive stress of CFRP plate is also validated. The results also indicate that the anchorage conception is valid and effective, providing sufficient anchorage of CFPR plates with an anchorage length of 100 mm. Full article
Show Figures

Figure 1

17 pages, 5073 KB  
Review
Research Progress on Carrier-Free Phase-Retrieval Receivers
by Yunhe Ma, Meng Xiang, Xiaoxue Gan, Can Wei, Wenzhuo Cheng, Gai Zhou, Jilong Li, Jianping Li, Songnian Fu and Yuwen Qin
Photonics 2024, 11(1), 54; https://doi.org/10.3390/photonics11010054 - 4 Jan 2024
Viewed by 2291
Abstract
In order to deal with the chromatic dispersion-induced power fading issue for short-reach direct-detection optical fiber communication applications, such as the ever-increasing data-center interconnections (DCIs), optical filed recovery is intensively being under investigation. To date, various direct detection schemes capable of optical field [...] Read more.
In order to deal with the chromatic dispersion-induced power fading issue for short-reach direct-detection optical fiber communication applications, such as the ever-increasing data-center interconnections (DCIs), optical filed recovery is intensively being under investigation. To date, various direct detection schemes capable of optical field recovery have been proposed, including the Kramers–Kronig (KK) receiver, asymmetric self-coherence detection (ASCD) receiver, carrier-assisted differential detection receiver (CADD), Stokes vector receiver (SVR), and carrier-free phase-retrieval (CF-PR) receiver. Among those, the CF-PR receiver attracts lots of research attention because it can circumvent the requirement of a strong continuous-wave (CW) optical carrier for the beating with the signal. Generally, the CF-PR receiver consists of only two single-ended photodiodes (PDs) and one dispersive element, for the field recovery of the quadrature amplitude modulation (QAM) signals. Based on the theoretical and experimental studies reported so far, this paper reviews the latest progress of CF-PR receivers designed for high-speed optical short-reach transmission links. Full article
Show Figures

Figure 1

20 pages, 20166 KB  
Article
Accounting for Non-Detects: Application to Satellite Ammonia Observations
by Evan White, Mark W. Shephard, Karen E. Cady-Pereira, Shailesh K. Kharol, Sean Ford, Enrico Dammers, Evan Chow, Nikolai Thiessen, David Tobin, Greg Quinn, Jason O’Brien and Jesse Bash
Remote Sens. 2023, 15(10), 2610; https://doi.org/10.3390/rs15102610 - 17 May 2023
Cited by 6 | Viewed by 3661
Abstract
Presented is a methodology to explicitly identify and account for cloud-free satellite measurements below a sensor’s measurement detection level. These low signals can often be found in satellite observations of minor atmospheric species with weak spectral signals (e.g., ammonia (NH3)). Not [...] Read more.
Presented is a methodology to explicitly identify and account for cloud-free satellite measurements below a sensor’s measurement detection level. These low signals can often be found in satellite observations of minor atmospheric species with weak spectral signals (e.g., ammonia (NH3)). Not accounting for these non-detects can high-bias averaged measurements in locations that exhibit conditions below the detection limit of the sensor. The approach taken here is to utilize the information content from the satellite signal to explicitly identify non-detects and then account for them with a consistent approach. The methodology is applied to the CrIS Fast Physical Retrieval (CFPR) ammonia product and results in a more realistic averaged dataset under conditions where there are a significant number of non-detects. These results show that in larger emission source regions (i.e., surface values > 7.5 ppbv) the non-detects occur less than 5% of the time and have a relatively small impact (decreases by less than 5%) on the gridded averaged values (e.g., annual ammonia source regions). However, in regions that have low ammonia concentration amounts (i.e., surface values < 1 ppbv) the fraction of non-detects can be greater than 70%, and accounting for these values can decrease annual gridded averaged values by over 50% and make the distributions closer to what is expected based on surface station observations. Full article
(This article belongs to the Special Issue Remote Sensing of Atmospheric Composition)
Show Figures

Figure 1

24 pages, 16941 KB  
Article
Characterizing Pure Polymers under High Speed Compression for the Micromechanical Prediction of Unidirectional Composites
by Pei Hao, Siebe W. F. Spronk, Ruben D. B. Sevenois, Wim Van Paepegem and Francisco A. Gilabert
Polymers 2023, 15(5), 1262; https://doi.org/10.3390/polym15051262 - 2 Mar 2023
Cited by 5 | Viewed by 2973
Abstract
The nonlinear behaviour of fibre-reinforced polymer composites (FRPC) in transverse loading is mainly induced by the constituent polymer matrix. The thermoset and thermoplastic matrices are typically rate- and temperature-dependent, complicating the dynamic material characterization process. Under dynamic compression, the microstructure of the FRPC [...] Read more.
The nonlinear behaviour of fibre-reinforced polymer composites (FRPC) in transverse loading is mainly induced by the constituent polymer matrix. The thermoset and thermoplastic matrices are typically rate- and temperature-dependent, complicating the dynamic material characterization process. Under dynamic compression, the microstructure of the FRPC develops local strains and local strain rates whose values can be much higher than those applied at macroscopic level. The correlation between the local (microscopic) values and the measurable (macroscopic) ones still present challenges when applying the strain rate in the range 103–103 s1. This paper presents an in-house uniaxial compression test setup to provide robust stress–strain measurements applying strain rates up to 100 s1. A semi-crystalline thermoplastic polyetheretherketone (PEEK) and a toughened thermoset epoxy PR520 are assessed and characterized. The thermomechanical response of the polymers is further modelled using an advanced glassy polymer model, naturally capturing the isothermal to adiabatic transition. A micromechanical model of a unidirectional composite undergoing dynamic compression is developed by using both validated polymers as matrices reinforced by carbon fibres (CF) using Representative Volume Element (RVE) models. These RVEs are used to analyse the correlation between the micro- and macroscopic thermomechanical response of the CF/PR520 and CF/PEEK systems investigated at intermediate to high strain rates. Both systems experience an excessive strain localization with local plastic strain about 19% when a macroscopic strain of 3.5% is applied. The comparison of using a thermoplastic and a thermoset as a matrix in composites is discussed with regard to the rate-dependence, the interface debonding and the self-heating effect. Full article
(This article belongs to the Special Issue Multiscale Modelling of Fiber Reinforced Polymer Composites)
Show Figures

Figure 1

15 pages, 1271 KB  
Article
Evaluation of the Social Effects of Enterprise Carbon Accounts Based on Variable Weight CFPR Fuzzy VIKOR
by Xiangyi Lin, Hongyun Luo, Yinghuan Lian and Yifei Jiang
Int. J. Environ. Res. Public Health 2023, 20(4), 3704; https://doi.org/10.3390/ijerph20043704 - 19 Feb 2023
Cited by 1 | Viewed by 2185
Abstract
The carbon account is a digital path for an enterprise to achieve low-carbon transformation and high-quality sustainable development under the ‘dual carbon’ strategy. The carbon account has a good social effect while generating economic benefits. An evaluation index system of the social effects [...] Read more.
The carbon account is a digital path for an enterprise to achieve low-carbon transformation and high-quality sustainable development under the ‘dual carbon’ strategy. The carbon account has a good social effect while generating economic benefits. An evaluation index system of the social effects of enterprise carbon accounts has been established, including the concepts of energy conservation and carbon reduction, contributions, technological innovation, and customer trust. In view of the difficulty of quantifying the evaluation indicators of the social effects of enterprise carbon accounts and the requirement of effect equalization, a variable-weight CFPR fuzzy VIKOR evaluation model was constructed. Compared with the traditional fuzzy VIKOR model, the variable-weight CFPR fuzzy VIKOR model can solve the problem of quantifying indicators and realize the balance between indicators. This method can better compare and analyze the social effects of each enterprise’s carbon accounts and provides a basis for overall carbon account construction and digging improvement space. Full article
(This article belongs to the Special Issue Digital Governance and Low-Carbon Development)
Show Figures

Figure 1

25 pages, 801 KB  
Article
Impact of Institutional Pressure on Cleaner Production and Sustainable Firm Performance
by Md. Ahashan Habib, Md. Rezaul Karim, Marzia Dulal and Mohammad Shayekh Munir
Sustainability 2022, 14(24), 16748; https://doi.org/10.3390/su142416748 - 14 Dec 2022
Cited by 10 | Viewed by 5410
Abstract
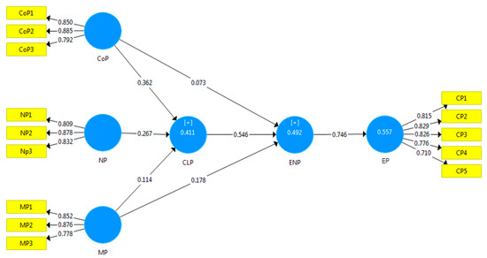
This study aspires to investigate the influence of institutional pressure (IP) on cleaner production (CLP) practices and sustainable firm performances in the clothing industry of Bangladesh. Moreover, the research work explores the mediating role of cleaner production between institutional pressure and firms’ environmental [...] Read more.
This study aspires to investigate the influence of institutional pressure (IP) on cleaner production (CLP) practices and sustainable firm performances in the clothing industry of Bangladesh. Moreover, the research work explores the mediating role of cleaner production between institutional pressure and firms’ environmental performance. It also analyzes environmental performance as a mediator between cleaner production and firms’ economic performance. Data were collected from 246 textile and garments manufacturing units and analyzed using structural equation modeling (SEM) with the partial least square (PLS) method. The study findings unveiled a direct and positive relationship between institutional pressure and cleaner production, environmental performance and cleaner production, and firms’ environmental and economic performance. The study’s results also reveals that cleaner production partially mediate the relationship between institutional pressure and environmental performance while environmental performance is also partially mediate between cleaner production and firm’s economic performance. The research outcomes recommend that the clothing manufacturing sector welcome institutional pressures and employ cleaner production practices, leading to sustainable performance. Finally, the study highlights the managerial and theoretical implications. Full article
Show Figures

Figure 1

18 pages, 8990 KB  
Article
In-Plane Lateral Performance of AAC Block Walls Reinforced with CFPR Sheets
by Ahmad S. Saad, Taha A. Ahmed and Ali I. Radwan
Buildings 2022, 12(10), 1680; https://doi.org/10.3390/buildings12101680 - 13 Oct 2022
Cited by 13 | Viewed by 6233
Abstract
This study evaluates the structural behavior of aerated autoclave concrete (AAC) blocks laterally loaded in the in-plane direction under quasi-static loading. The study started with the evaluation of the basic physical properties of the AAC blocks, including its structural properties (individually and as [...] Read more.
This study evaluates the structural behavior of aerated autoclave concrete (AAC) blocks laterally loaded in the in-plane direction under quasi-static loading. The study started with the evaluation of the basic physical properties of the AAC blocks, including its structural properties (individually and as part of an assembly), followed by large-scale testing of two (half-scaled) walls constructed with commercially available AAC blocks. The first wall was unreinforced, similar to the commonly used construction technique for low-rise houses where AAC blocks are utilized. The second one was internally reinforced with short dowels connecting the foundation to the walls through their lower block rows and externally reinforced with carbon-fiber-reinforced polymer (CFRP) sheets through the entire wall height. The reinforcement scheme was conducted in such a way that does not delay construction time. Reinforcing the wall significantly increased the strength of the wall in the in-plane direction. The reinforced wall exhibited increased initial stiffness, higher ductility, and larger energy dissipation, in addition to a change in the failure mode. The unreinforced wall failure mode was dominated by blocks sliding, while the reinforced wall failure was dominated by compressive shear failure with wall uplifting. The findings of this study can be implemented to increase the lateral strength of unreinforced new houses and can also be extended to strengthen existing houses built with unreinforced AAC blocks. Full article
(This article belongs to the Section Building Structures)
Show Figures

Figure 1

26 pages, 7653 KB  
Article
Investigating the Effective Performance of Sandwich Panel with Petal Star-Triangular Core Using VAM-Based Equivalent Model
by Xinlong Yang, Zhen Wang, Yifeng Zhong and Rong Liu
Materials 2022, 15(18), 6407; https://doi.org/10.3390/ma15186407 - 15 Sep 2022
Cited by 3 | Viewed by 2303
Abstract
On the basis of star-shaped core sandwich panel, a novel sandwich panel with petal-triangle core (SP-PSC) was proposed to improve the negative Poisson’s ratio (NPR) effect while retaining the characteristics of light weight and high strength. To study the complex structure more conveniently [...] Read more.
On the basis of star-shaped core sandwich panel, a novel sandwich panel with petal-triangle core (SP-PSC) was proposed to improve the negative Poisson’s ratio (NPR) effect while retaining the characteristics of light weight and high strength. To study the complex structure more conveniently and quickly, a variational asymptotic method-based equivalent two-dimensional model (2D-EPM) was developed. The accuracy and efficiency of 2D-EPM were verified by the three-point bending experiment data and the 3D FE model results under different boundary and load conditions. The effects of the geometric parameters on the equivalent stiffness, buckling, natural frequency and NPR effect were also investigated. To increase the NPR of SP-PSC, the material of facesheet was changed from isotropic material to unidirectional CFPR material, and the influence of the material anisotropy on the NPR effect of SP-PSC was investigated. It is found that the NPR of SP-PSC increased first and then decreased with the increase in the fiber angle, reaching the maximum value at 40–50. At the same time, this law is applicable to SP-PSC with different material or geometric parameters. Finally, two improved cores, petal star-triangular core with X-shaped ligaments (PSC-X) and double-arc star-shaped core (DSC), were proposed and compared with SP-PSC in equivalent stiffness and recovered local fields to demonstrate their advantages. Compared with the original plate, the stress concentration and equivalent stiffness of the two improved PSCs significantly improved. Full article
(This article belongs to the Special Issue Sustainability in Fiber Composites)
Show Figures

Figure 1

21 pages, 814 KB  
Article
An Alternative to Coping with COVID-19—Knowledge Management Applied to the Banking Industry in Taiwan
by Chih-Hsiung Chang, Wu-Hua Chang, Hsiu-Chin Hsieh and Yi-Yu Shih
J. Risk Financial Manag. 2022, 15(9), 405; https://doi.org/10.3390/jrfm15090405 - 12 Sep 2022
Cited by 2 | Viewed by 2407
Abstract
This study seeks to find an alternative strategy to cope with the impact of COVID-19. Though various measures have been adopted to respond to the threat of the pandemic, the problem remains unchanged. Undoubtedly, COVID-19 is also a crisis of knowledge, so this [...] Read more.
This study seeks to find an alternative strategy to cope with the impact of COVID-19. Though various measures have been adopted to respond to the threat of the pandemic, the problem remains unchanged. Undoubtedly, COVID-19 is also a crisis of knowledge, so this study explores whether the banking industry in Taiwan can apply knowledge management (KM) and fight the catastrophe of the century successfully and effectively. This study adopts an actual case to analyze the relationship between KM implementation and the banking industry; applies consistent fuzzy preference relations (CFPRs) to evaluate influential criteria including computational simplicity and guarantee the consistency of decision matrices; illustrates a decision-making model with seven criteria; and conducts pairwise comparisons, which are utilized to determine the priority weights of influential criteria amongst the outcome rankings and to formulate accurate KM strategies. The results show that predictions of success probabilities are higher than those of failure probabilities among the seven influential criteria and, in particular, the headquarters system and human resources are the most important priority indicators for implementing KM successfully during the pandemic or post-pandemic. The conclusion suggests significant policy implications for policymakers within other industries or countries in coping with COVID-19. Full article
(This article belongs to the Special Issue Predictive Modeling for Economic and Financial Data)
Show Figures

Figure 1

13 pages, 468 KB  
Article
The Effects of “Diet–Smoking–Gender” Three-Way Interactions on Cognitive Impairment among Chinese Older Adults
by Huashuai Chen, Xuxi Zhang, Qiushi Feng and Yi Zeng
Nutrients 2022, 14(10), 2144; https://doi.org/10.3390/nu14102144 - 20 May 2022
Cited by 13 | Viewed by 4029
Abstract
Investigations on gender variations in the risk factors of cognitive impairment are required to promote future precision medicine among older adults, as well as to contribute to a better understanding of the “male–female health-survival paradox”. With this study, we aimed to investigate the [...] Read more.
Investigations on gender variations in the risk factors of cognitive impairment are required to promote future precision medicine among older adults, as well as to contribute to a better understanding of the “male–female health-survival paradox”. With this study, we aimed to investigate the effects of “diet–smoking–gender” three-way interactions on cognitive impairments among Chinese older adults. We conducted a 16-year prospective cohort study among 15,953, 15,555, 16,849, 9716, 7116, and 13,165 older adults from the 2002, 2005, 2008–2009, 2011–2012, 2014, and 2017–2018 waves of the Chinese Longitudinal Healthy Longevity Survey (CLHLS), respectively. Cognitive impairment was measured by the Mini-Mental State Examination (MMSE). The dietary diversity score (DDS) was calculated using the CLHLS food frequency questionnaire. Generalized estimating equations (GEE) were used to assess the “diet–smoking–gender” three-way interaction effects on cognitive impairment across the six waves of CLHLS. We found that higher dietary diversity was associated with lower probability of cognitive impairment among older adults (OR = 0.92; 95%CI = 0.90, 0.98). However, smoking behavior may negatively influence the protective effect of higher dietary diversity on cognitive function among females (OR = 1.26; 95%CI = 1.07, 1.49). Our findings imply that we should take gender differences and lifestyle behaviors into consideration in implementing dietary interventions to improve cognitive function among older adults. Full article
Show Figures

Figure 1

18 pages, 1046 KB  
Article
Evaluating the Influence of Criteria Revitalization Strategy Implementation for the Hospitality Industry in the Post-Pandemic Era
by Tien-Chin Wang, Hsiu-Chin Hsieh, Xuan-Huynh Nguyen, Chin-Ying Huang and Jen-Yao Lee
World 2022, 3(2), 219-236; https://doi.org/10.3390/world3020012 - 2 Apr 2022
Cited by 1 | Viewed by 3102
Abstract
This study applies consistent fuzzy preference relations (CFPR) to evaluate the influential criteria of revitalization strategies (RS) for the hospitality industry in the post-pandemic (COVID-19) era in Taiwan. A real case applies CFPR in order to analyze the relationship between governmental implementation and [...] Read more.
This study applies consistent fuzzy preference relations (CFPR) to evaluate the influential criteria of revitalization strategies (RS) for the hospitality industry in the post-pandemic (COVID-19) era in Taiwan. A real case applies CFPR in order to analyze the relationship between governmental implementation and industrial expectations in Taiwan. The results indicate that “market revitalization”, such as the Taiwanese government’s implementation of various stimulus vouchers and coupons to encourage market consumption and revitalize the overall economy, is considered the most essential/important criteria for RS. This study strengthens the government sector by evaluating the heterogeneity of revitalization strategies best used to formulate the actions to pilot industries as a global contribution to fight the COVID-19 pandemic within a global crisis. Full article
Show Figures

Figure 1

3 pages, 429 KB  
Extended Abstract
Multifunctional Graphene-Based Wearable E-Textiles
by Shaila Afroj, Mohammad Hamidul Islam and Nazmul Karim
Proceedings 2021, 68(1), 11; https://doi.org/10.3390/proceedings2021068011 - 15 Jan 2021
Cited by 14 | Viewed by 3765
Abstract
Wearable electronics are becoming increasingly popular. [...] Full article
Show Figures

Figure 1

Back to TopTop