Impact of Institutional Pressure on Cleaner Production and Sustainable Firm Performance
Abstract
1. Introduction
- (1)
- What are the effects of coercive, normative, and mimetic pressure on cleaner production in the Bangladeshi textile manufacturing industry?
- (2)
- What is cleaner production’s mediating role in the relationship between institutional pressures and environmental performance?
- (3)
- How does environmental performance mediate the relationship between cleaner production and economic performance?
2. Literature Review
2.1. Institutional Pressure
2.2. Cleaner Production
2.3. Sustainable Firm Performance
3. Research Framework and Hypothesis Development
3.1. Research Framework
3.2. Hypothesis Development
3.2.1. Coercive Pressure and Cleaner Production
3.2.2. Normative Pressure and Cleaner Production
3.2.3. Mimetic Pressure and Cleaner Production
3.2.4. Coercive Pressure and Environmental Performance
3.2.5. Mimetic Pressure and Environmental Performance
3.2.6. Cleaner Production and Environmental Performance
3.2.7. Environmental Performance and Economic Performance
3.2.8. The Role of Cleaner Production in Mediating Institutional Pressures and Environmental Performance
3.2.9. The Mediation Effect of Environmental Performance between Cleaner Productions and Economic Performances
3.2.10. Control Variable
4. Research Methodology and Data Analysis
4.1. Questionnaire Design and Variable Measurement
4.2. Sample and Data Collection
4.3. Data Analysis Procedure
4.4. Measurement Model
5. Results and Findings
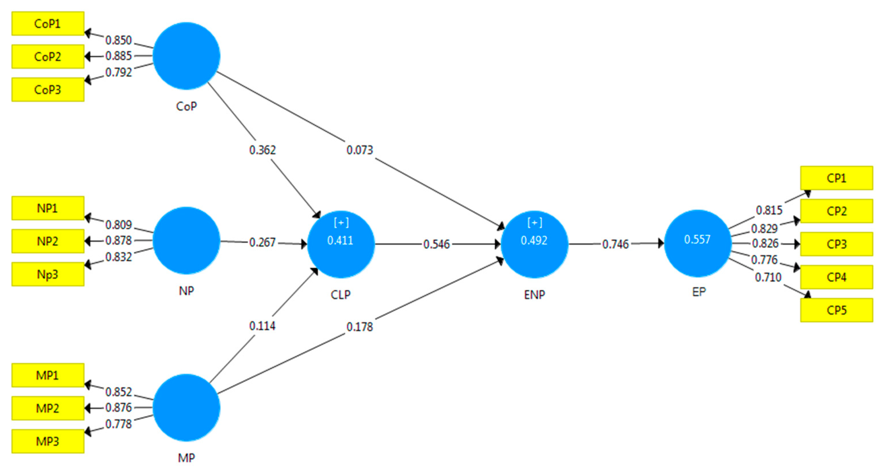
5.1. Structural Model and Hypothesis Testing
5.2. Test for Mediation Effect
6. Discussion and Implications
6.1. Discussion
6.2. Theoretical Implications
6.3. Managerial Implications
6.4. Limitations and Future Research Directions
7. Conclusions
Author Contributions
Funding
Institutional Review Board Statement
Informed Consent Statement
Data Availability Statement
Conflicts of Interest
References
- Schrettle, S.; Hinz, A.; Rathje, M.S.; Friedli, T. Turning sustainability into action: Explaining firms’ sustainability efforts and their impact on firm performance. Int. J. Prod. Econ. 2014, 147, 73–84. [Google Scholar] [CrossRef]
- Al-Omoush, K.S.; Ribeiro-Navarrete, S.; Lassala, C.; Skare, M. Networking and knowledge creation: Social capital and collaborative innovation in responding to the COVID-19 crisis. J. Innov. Knowl. 2022, 7, 100181. [Google Scholar] [CrossRef]
- Schwab, L.; Gold, S.; Reiner, G. Exploring financial sustainability of SMEs during periods of production growth: A simulation study. Int. J. Prod. Econ. 2019, 212, 8–18. [Google Scholar] [CrossRef]
- Xie, X.; Wu, Y.; Palacios-marqu, D.; Ribeiro-navarrete, S. Technological Forecasting & Social Change Business networks and organizational resilience capacity in the digital age during COVID-19: A perspective utilizing organizational information processing theory. Technol. Forecast. Soc. Change 2022, 177, 121548. [Google Scholar]
- Gardetti, M.A. Introduction and the concept of circular economy. In Circular Economy in Textiles and Apparel: Processing, Manufacturing, and Design; Elsevier: Amsterdam, The Netherlands, 2018; pp. 1–11. [Google Scholar] [CrossRef]
- Çay, A. Energy consumption and energy saving potential in clothing industry. Energy 2018, 159, 74–85. [Google Scholar] [CrossRef]
- Tayyab, M.; Jemai, J.; Lim, H.; Sarkar, B. A sustainable development framework for a cleaner multi-item multi-stage textile production system with a process improvement initiative. J. Clean. Prod. 2020, 246, 119055. [Google Scholar] [CrossRef]
- THE 17 GOALS|Sustainable Development. Available online: https://sdgs.un.org/goals (accessed on 8 October 2022).
- De Neto, G.C.O.; Correia, J.M.F.; Silva, P.C.; de Sanches, A.G.O.; Lucato, W.C. Cleaner Production in the textile industry and its relationship to sustainable development goals. J. Clean. Prod. 2019, 228, 1514–1525. [Google Scholar] [CrossRef]
- Severo, E.A.; de Guimarães, J.C.F.; Dorion, E.C.H. Cleaner production and environmental management as sustainable product innovation antecedents: A survey in Brazilian industries. J. Clean. Prod. 2017, 142, 87–97. [Google Scholar] [CrossRef]
- Zeng, H.; Chen, X.; Xiao, X.; Zhou, Z. Institutional pressures, sustainable supply chain management, and circular economy capability: Empirical evidence from Chinese eco-industrial park firms. J. Clean. Prod. 2017, 155, 54–65. [Google Scholar] [CrossRef]
- Powell, W.W.; Colyvas, J.A. Microfoundations of institutional theory. In The Sage Handbook of Organizational Institutionalism; Sage Publishing: Thousand Oaks, CA, USA, 2008; pp. 276–298. [Google Scholar]
- Liao, Z. Institutional pressure, knowledge acquisition and a firm’s environmental innovation. Bus. Strat. Environ. 2018, 27, 849–857. [Google Scholar] [CrossRef]
- Zhang, P.; Duan, N.; Dan, Z.; Shi, F.; Wang, H. An understandable and practicable cleaner production assessment model. J. Clean. Prod. 2018, 187, 1094–1102. [Google Scholar] [CrossRef]
- de Oliveira, J.A.; Silva, D.A.L.; Guardia, M.; Gambi, L.D.N.; de Oliveira, O.J.; Ometto, A.R. How can Cleaner Production practices contribute to meet ISO 14001 requirements? Critical analysis from a survey with industrial companies. Clean Technol. Environ. Policy 2017, 19, 1761–1774. [Google Scholar] [CrossRef]
- Steffen, W.; Richardson, K.; Rockström, J.; Cornell, S.E.; Fetzer, I.; Bennett, E.M.; Biggs, R.; Carpenter, S.R.; De Vries, W.; De Wit, C.A.; et al. Planetary boundaries: Guiding human development on a changing planet. Science 2015, 347, 1259855. [Google Scholar] [CrossRef] [PubMed]
- DeLong, M.; Casto, M.A.; Min, S.; Goncu-Berk, G. Exploring an Up-cycling Design Process for Apparel Design Education. Fash. Pract. 2017, 9, 48–68. [Google Scholar] [CrossRef]
- Jahan, I. A Study on Waste Management and Minimization in Ready Made Garments (rmg) Industry. Am. Sci. Res. J. Eng. 2017, 35, 266–273. [Google Scholar]
- Kamal, Y.; Deegan, C. Corporate Social and Environment-related Governance Disclosure Practices in the Textile and Garment Industry: Evidence from a Developing Country. Aust. Account. Rev. 2013, 23, 117–134. [Google Scholar] [CrossRef]
- Asif, A.K.M.A.H. An Overview of Sustainability on Apparel Manufacturing Industry in Bangladesh. Sci. J. Energy Eng. 2017, 5, 1. [Google Scholar] [CrossRef]
- Ahmed, W.; Najmi, A.; Arif, M.; Younus, M. Exploring firm performance by institutional pressures driven green supply chain management practices. Smart Sustain. Built Environ. 2019, 8, 415–437. [Google Scholar] [CrossRef]
- Habib, A.; Bao, Y.; Ilmudeen, A. The impact of green entrepreneurial orientation, market orientation and green supply chain management practices on sustainable firm performance. Cogent Bus. Manag. 2020, 7, 1743616. [Google Scholar] [CrossRef]
- DuBois, C.L.Z.; Dubois, D.A. Strategic HRM as social design for environmental sustainability in organization. Hum. Resour. Manag. 2012, 51, 799–826. [Google Scholar] [CrossRef]
- Kitenga, G.; Kilika, J.M.; Muchemi, A.W. The Moderating effect of Firm Size on the impact of Dynamic Capabilities on sustainable Performance of food manufacturing firms Kenya. Technol. Soc. Sci. J. 2020, 7, 149–182. [Google Scholar] [CrossRef]
- Li, F.; Ding, D.Z. The effect of institutional isomorphic pressure on the internationalization of firms in an emerging economy: Evidence from China. Asia Pac. Bus. Rev. 2013, 19, 506–525. [Google Scholar] [CrossRef]
- Rui, Z.; Lu, Y. Stakeholder pressure, corporate environmental ethics and green innovation. Asian J. Technol. Innov. 2020, 29, 70–86. [Google Scholar] [CrossRef]
- Bhupendra, K.V.; Sangle, S. Strategy to derive benefits of radical cleaner production, products and technologies: A study of Indian firms. J. Clean. Prod. 2016, 126, 236–247. [Google Scholar] [CrossRef]
- Betts, T.K.; Super, J.F.; North, J. Exploring the influence of institutional pressures and production capability on the environmental practices—Environmental performance relationship in advanced and developing economies. J. Clean. Prod. 2018, 187, 1082–1093. [Google Scholar] [CrossRef]
- Zhu, Q.; Cordeiro, J.; Sarkis, J. Institutional pressures, dynamic capabilities and environmental management systems: Investigating the ISO 9000—Environmental management system implementation linkage. J. Environ. Manag. 2013, 114, 232–242. [Google Scholar] [CrossRef]
- Scott, W.R. Institutional theory: Contributing to a theoretical research program. Great Minds Manag. Process Theory Dev. 2005, 37, 460–484. [Google Scholar]
- De Grosbois, D. Corporate social responsibility reporting in the cruise tourism industry: A performance evaluation using a new institutional theory based model. J. Sustain. Tour. 2016, 24, 245–269. [Google Scholar] [CrossRef]
- Zhu, Q.; Sarkis, J. The moderating effects of institutional pressures on emergent green supply chain practices and performance. Int. J. Prod. Res. 2007, 45, 4333–4355. [Google Scholar] [CrossRef]
- DiMaggio, P.J.; Powell, W.W. The Iron Cage Revisited: Institutional Isomorphism and Collective Rationality in Organizational Fields. Am. Sociol. Rev. 1983, 48, 147. [Google Scholar] [CrossRef]
- Ye, F.; Zhao, X.; Prahinski, C.; Li, Y. The impact of institutional pressures, top managers’ posture and reverse logistics on performance—Evidence from China. Int. J. Prod. Econ. 2013, 143, 132–143. [Google Scholar] [CrossRef]
- Sarkis, J.; Gonzalez-Torre, P.; Adenso-Diaz, B. Stakeholder pressure and the adoption of environmental practices: The mediating effect of training. J. Oper. Manag. 2010, 28, 163–176. [Google Scholar] [CrossRef]
- Lieberman, M.B.; Asaba, S. Why Do Firms Imitate Each Other? Acad. Manag. Rev. 2006, 31, 366–385. [Google Scholar] [CrossRef]
- Hoejmose, S.U.; Grosvold, J.; Millington, A. The effect of institutional pressure on cooperative and coercive ‘green’ supply chain practices. J. Purch. Supply Manag. 2014, 20, 215–224. [Google Scholar] [CrossRef]
- Gualandris, J.; Kalchschmidt, M. Customer pressure and innovativeness: Their role in sustainable supply chain management. J. Purch. Supply Manag. 2014, 20, 92–103. [Google Scholar] [CrossRef]
- Carter, C.R.; Kale, R.; Grimm, C.M. Environmental purchasing and firm performance: An empirical investigation. Transp. Res. Part E: Logist. Transp. Rev. 2000, 36, 219–228. [Google Scholar] [CrossRef]
- Handfield, R.; Sroufe, R.; Walton, S. Integrating environmental management and supply chain strategies. Bus. Strat. Environ. 2005, 14, 1–19. [Google Scholar] [CrossRef]
- Chu, S.H.; Yang, H.; Lee, M.; Park, S. The Impact of Institutional Pressures on Green Supply Chain Management and Firm Performance: Top Management Roles and Social Capital. Sustainability 2017, 9, 764. [Google Scholar] [CrossRef]
- Zhu, Q.; Sarkis, J.; Lai, K.-H. Institutional-based antecedents and performance outcomes of internal and external green supply chain management practices. J. Purch. Supply Manag. 2013, 19, 106–117. [Google Scholar] [CrossRef]
- Roxas, B.; Coetzer, A. Institutional Environment, Managerial Attitudes and Environmental Sustainability Orientation of Small Firms. J. Bus. Ethic 2012, 111, 461–476. [Google Scholar] [CrossRef]
- Majid, A.; Yasir, M.; Javed, A. Nexus of institutional pressures, environmentally friendly business strategies, and environmental performance. Corp. Soc. Responsib. Environ. Manag. 2020, 27, 706–716. [Google Scholar] [CrossRef]
- Shu, C.; Zhou, K.Z.; Xiao, Y.; Gao, S. How Green Management Influences Product Innovation in China: The Role of Institutional Benefits. J. Bus. Ethic 2016, 133, 471–485. [Google Scholar] [CrossRef]
- Baker, W.E.; Sinkula, J.M. Environmental Marketing Strategy and Firm Performance: Effects on New Product Performance and Market Share. J. Acad. Mark. Sci. 2005, 33, 461–475. [Google Scholar] [CrossRef]
- Wang, S.; Li, J.; Zhao, D. Institutional Pressures and Environmental Management Practices: The Moderating Effects of Environmental Commitment and Resource Availability. Bus. Strat. Environ. 2018, 27, 52–69. [Google Scholar] [CrossRef]
- Muller, A.; Kolk, A. Extrinsic and Intrinsic Drivers of Corporate Social Performance: Evidence from Foreign and Domestic Firms in Mexico. J. Manag. Stud. 2010, 47, 1–26. [Google Scholar] [CrossRef]
- Benitez-Amado, J.; Walczuch, R.M. Information technology, the organizational capability of proactive corporate environmental strategy and firm performance: A resource-based analysis. Eur. J. Inf. Syst. 2012, 21, 664–679. [Google Scholar] [CrossRef]
- Leonidou, L.C.; Leonidou, C.N.; Fotiadis, T.A.; Zeriti, A. Resources and capabilities as drivers of hotel environmental marketing strategy: Implications for competitive advantage and performance. Tour. Manag. 2013, 35, 94–110. [Google Scholar] [CrossRef]
- Leonidou, L.C.; Fotiadis, T.A.; Christodoulides, P.; Spyropoulou, S.; Katsikeas, C.S. Environmentally friendly export business strategy: Its determinants and effects on competitive advantage and performance. Int. Bus. Rev. 2015, 24, 798–811. [Google Scholar] [CrossRef]
- Dubey, R.; Gunasekaran, A.; Ali, S.S. Exploring the relationship between leadership, operational practices, institutional pressures and environmental performance: A framework for green supply chain. Int. J. Prod. Econ. 2015, 160, 120–132. [Google Scholar] [CrossRef]
- Severo, E.A.; de Guimarães, J.C.F.; Dorion, E.C.H.; Nodari, C.H. Cleaner production, environmental sustainability and organizational performance: An empirical study in the Brazilian Metal-Mechanic industry. J. Clean. Prod. 2015, 96, 118–125. [Google Scholar] [CrossRef]
- De Guimarães, J.C.F.; Severo, E.A.; Vieira, P.S. Cleaner production, project management and Strategic Drivers: An empirical study. J. Clean. Prod. 2017, 141, 881–890. [Google Scholar] [CrossRef]
- Fresner, J. Cleaner production as a means for effective environmental management. J. Clean. Prod. 1998, 6, 171–179. [Google Scholar] [CrossRef]
- Glavič, P.; Lukman, R. Review of sustainability terms and their definitions. J. Clean. Prod. 2007, 15, 1875–1885. [Google Scholar] [CrossRef]
- Hens, L.; Block, C.; Cabello-Eras, J.; Sagastume-Gutierez, A.; Garcia-Lorenzo, D.; Chamorro, C.; Mendoza, K.H.; Haeseldonckx, D.; Vandecasteele, C. On the evolution of “Cleaner Production” as a concept and a practice. J. Clean. Prod. 2018, 172, 3323–3333. [Google Scholar] [CrossRef]
- Yüksel, H. An empirical evaluation of cleaner production practices in Turkey. J. Clean. Prod. 2008, 16, S50–S57. [Google Scholar] [CrossRef]
- De Guimarães, J.C.F.; Severo, E.A.; de Vasconcelos, C.R.M. The influence of entrepreneurial, market, knowledge management orientations on cleaner production and the sustainable competitive advantage. J. Clean. Prod. 2018, 174, 1653–1663. [Google Scholar] [CrossRef]
- Kabongo, J. Ntégrer éConomie et éCologie: Le Cas de l’industrie Canadienne. Available online: http://journals.openedition.org/vertigo (accessed on 6 September 2022).
- Nilsson, L.; Persson, P.O.; Rydén, L.; Darozhka, S.; Zaliauskiene, A. Cleaner Production Technologies and Tools For Resource Efficient Production; Baltic University Press: Uppsala, Sweden, 2007; Volume 2. [Google Scholar]
- Tseng, M.-L.; Lin, Y.-H.; Chiu, A.S.F. Fuzzy AHP-based study of cleaner production implementation in Taiwan PWB manufacturer. J. Clean. Prod. 2009, 17, 1249–1256. [Google Scholar] [CrossRef]
- Da Silva, F.J.G.; Gouveia, R.M. Practices on Cleaner Production and Sustainability. In Cleaner Production; Springer: Cham, Switzerland, 2020; pp. 247–280. [Google Scholar] [CrossRef]
- Neto, G.C.D.O.; Tucci, H.N.P.; Correia, J.M.F.; Da Silva, P.C.; Da Silva, V.H.C.; Ganga, G.M.D. Assessing the implementation of Cleaner Production and company sizes: Survey in textile companies. J. Eng. Fibers Fabr. 2020, 15, 1558925020915585. [Google Scholar] [CrossRef]
- Neto, G.C.O.; Leite, R.R.; Shibao, F.Y.; Lucato, W.C. Framework to overcome barriers in the implementation of cleaner production in small and medium-sized enterprises: Multiple case studies in Brazil. J. Clean. Prod. 2017, 142, 50–62. [Google Scholar] [CrossRef]
- Luken, R.A.; Navratil, J. A programmatic review of UNIDO/UNEP national cleaner production centres. J. Clean. Prod. 2004, 12, 195–205. [Google Scholar] [CrossRef]
- Meath, C.; Linnenluecke, M.; Griffiths, A. Barriers and motivators to the adoption of energy savings measures for small- and medium-sized enterprises (SMEs): The case of the ClimateSmart Business Cluster program. J. Clean. Prod. 2016, 112, 3597–3604. [Google Scholar] [CrossRef]
- Luken, R.A.; Van Berkel, R.; Leuenberger, H.; Schwager, P. A 20-year retrospective of the National Cleaner Production Centres programme. J. Clean. Prod. 2016, 112, 1165–1174. [Google Scholar] [CrossRef]
- Yusup, M.; Mahmood, W.W.; Salleh, M.; Tukimin, R. A review on optimistic impact of cleaner production on manufacturing sustainability. J. Adv. Manuf. Technol. 2014, 7, 79–83. [Google Scholar]
- Dunn, R.F.; Bush, G.E. Using process integration technology for CLEANER production. J. Clean. Prod. 2001, 9, 1–23. [Google Scholar] [CrossRef]
- Severo, E.A. Cleaner production: Cases of the metal-mechanic automotive cluster of Serra Gaúcha, Brazil. Afr. J. Bus. Manag. 2012, 6, 10232–10237. [Google Scholar] [CrossRef]
- Baas, L. To make zero emissions technologies and strategies become a reality, the lessons learned of cleaner production dissemination have to be known. J. Clean. Prod. 2007, 15, 1205–1216. [Google Scholar] [CrossRef]
- Burritt, R.L.; Herzig, C.; Tadeo, B.D. Environmental management accounting for cleaner production: The case of a Philippine rice mill. J. Clean. Prod. 2009, 17, 431–439. [Google Scholar] [CrossRef]
- Zeng, S.; Meng, X.; Yin, H.; Tam, C.; Sun, L. Impact of cleaner production on business performance. J. Clean. Prod. 2010, 18, 975–983. [Google Scholar] [CrossRef]
- Koçoğlu, I. Importance of Innovation and Information Sharing in Supply Chain Management; Gebze Advanced Technology Institute, Institute of Social Sciences: Gebze, Turkey, 2010. [Google Scholar]
- van Hoof, B.; Lyon, T.P. Cleaner production in small firms taking part in Mexico’s Sustainable Supplier Program. J. Clean. Prod. 2013, 41, 270–282. [Google Scholar] [CrossRef]
- Nobrega, J.H.C.; Pio, P.G.C.; Fernandes, G.L.; Botêlho, S.T.; Araujo, T.C.; Anholon, R.; Ordóñez, R.E.C.; Rampasso, I.S.; Filho, W.L.; Quelhas, O.L.G. Sustainability in manufacturing processes: Practices performed in metal forming, casting, heat treatment, welding and electrostatic painting. Int. J. Sustain. Dev. World Ecol. 2019, 26, 684–697. [Google Scholar] [CrossRef]
- Sharafuddin, M.A.; Madhavan, M.; Chaichana, T. The Effects of Innovation Adoption and Social Factors between Sustainable Supply Chain Management Practices and Sustainable Firm Performance: A Moderated Mediation Model. Sustainability 2022, 14, 9099. [Google Scholar] [CrossRef]
- Zwetsloot, G.I. Improving cleaner production by integration into the management of quality, environment and working conditions. J. Clean. Prod. 1995, 3, 61–66. [Google Scholar] [CrossRef]
- Boyle, C. Cleaner production in New Zealand. J. Clean. Prod. 1999, 7, 59–67. [Google Scholar] [CrossRef]
- Appiah-Nimo, C.; Chovancová, M. Improving firm sustainable performance: The role of market orientation. Proc. Int. Conf. Bus. Excel. 2020, 14, 780–787. [Google Scholar] [CrossRef]
- Barney, J.; Wright, M.; Ketchen, D.J. The resource-based view of the firm: Ten years after 1991. J. Manag. 2001, 27, 625–641. [Google Scholar] [CrossRef]
- Székely, F.; Knirsch, M. Responsible Leadership and Corporate Social Responsibility: Metrics for Sustainable Performance. Eur. Manag. J. 2005, 23, 628–647. [Google Scholar] [CrossRef]
- Smith, W.L.; Hillon, Y.C.; Liang, Y. Reassessing measures of sustainable firm performance: A consultant’s guide to identifying hidden costs in corporate disclosures. Bus. Strat. Environ. 2019, 28, 353–365. [Google Scholar] [CrossRef]
- Habib, A.; Bao, Y. Impact of knowledge management capability and green supply chain management practices on firm performance. Int. J. Res. Bus. Soc. Sci. 2019, 8, 240–255. [Google Scholar] [CrossRef]
- Geletkanycz, M.A.; Boyd, B.K. CEO Outside Directorships and Firm Performance: A Reconciliation of Agency and Embeddedness Views. Acad. Manag. J. 2011, 54, 335–352. [Google Scholar] [CrossRef]
- Short, J.C.; Ketchen, D.J., Jr.; Palmer, T.B.; Hult, G.T.M. Firm, strategic group, and industry influences on performance. Strat. Manag. J. 2007, 28, 147–167. [Google Scholar] [CrossRef]
- Hashmi, M.A.; Abdulghaffar, N.; Edinat, I. Sustainability Commitment in Saudi Arabia and Need for Educational Reforms for the Jobs of the Future. Int. Bus. Econ. Res. J. 2014, 14, 47. [Google Scholar] [CrossRef]
- Carter, C.R.; Rogers, D.S. A framework of sustainable supply chain management: Moving toward new theory. Int. J. Phys. Distrib. Logist. Manag. 2008, 38, 360–387. [Google Scholar] [CrossRef]
- Habib, A.; Bao, Y.; Nabi, N.; Dulal, M.; Asha, A.; Islam, M. Impact of Strategic Orientations on the Implementation of Green Supply Chain Management Practices and Sustainable Firm Performance. Sustainability 2021, 13, 340. [Google Scholar] [CrossRef]
- Klewitz, J.; Hansen, E.G. Sustainability-oriented innovation of SMEs: A systematic review. J. Clean. Prod. 2014, 65, 57–75. [Google Scholar] [CrossRef]
- Tate, W.L.; Bals, L. Achieving Shared Triple Bottom Line (TBL) Value Creation: Toward a Social Resource-Based View (SRBV) of the Firm. J. Bus. Ethic 2018, 152, 803–826. [Google Scholar] [CrossRef]
- Svensson, G.; Ferro, C.; Høgevold, N.; Padin, C.; Varela, J.C.S.; Sarstedt, M. Framing the triple bottom line approach: Direct and mediation effects between economic, social and environmental elements. J. Clean. Prod. 2018, 197, 972–991. [Google Scholar] [CrossRef]
- Ali, H.; Chen, T.; Hao, Y. Sustainable Manufacturing Practices, Competitive Capabilities, and Sustainable Performance: Moderating Role of Environmental Regulations. Sustainability 2021, 13, 10051. [Google Scholar] [CrossRef]
- Wu, K.-J.; Zhu, Y.; Tseng, M.-L.; Lim, M.K.; Xue, B. Developing a hierarchical structure of the co-benefits of the triple bottom line under uncertainty. J. Clean. Prod. 2018, 195, 908–918. [Google Scholar] [CrossRef]
- Yadav, G.; Kumar, A.; Luthra, S.; Garza-Reyes, J.A.; Kumar, V.; Batista, L. A framework to achieve sustainability in manufacturing organisations of developing economies using industry 4.0 technologies’ enablers. Comput. Ind. 2020, 122, 103280. [Google Scholar] [CrossRef]
- Wang, Y.; Yang, Y. Analyzing the green innovation practices based on sustainability performance indicators: A Chinese manufacturing industry case. Environ. Sci. Pollut. Res. 2020, 28, 1181–1203. [Google Scholar] [CrossRef]
- Nishitani, K.; Kokubu, K. Can firms enhance economic performance by contributing to sustainable consumption and production? Analyzing the patterns of influence of environmental performance in Japanese manufacturing firms. Sustain. Prod. Consum. 2020, 21, 156–169. [Google Scholar] [CrossRef]
- Golicic, S.L.; Smith, C.D. A Meta-Analysis of Environmentally Sustainable Supply Chain Management Practices and Firm Performance. J. Supply Chain Manag. 2013, 49, 78–95. [Google Scholar] [CrossRef]
- Gupta, A.K.; Gupta, N. Effect of corporate environmental sustainability on dimensions of firm performance—Towards sustainable development: Evidence from India. J. Clean. Prod. 2020, 253, 119948. [Google Scholar] [CrossRef]
- Afum, E.; Osei-Ahenkan, V.Y.; Agyabeng-Mensah, Y.; Owusu, J.A.; Kusi, L.Y.; Ankomah, J. Green manufacturing practices and sustainable performance among Ghanaian manufacturing SMEs: The explanatory link of green supply chain integration. Manag. Environ. Qual. Int. J. 2020, 31, 1457–1475. [Google Scholar] [CrossRef]
- Saeidi, S.P.; Sofian, S.; Saeidi, P.; Saeidi, S.P.; Saaeidi, S.A. How does corporate social responsibility contribute to firm financial performance? The mediating role of competitive advantage, reputation, and customer satisfaction. J. Bus. Res. 2015, 68, 341–350. [Google Scholar] [CrossRef]
- Saini, S.; Singh, D. Impact of implementing lean practices on firm performance: A study of Northern India SMEs. Int. J. Lean Six Sigma 2020, 11, 1005–1034. [Google Scholar] [CrossRef]
- Galati, F.; Bigliardi, B. Industry 4.0: Emerging themes and future research avenues using a text mining approach. Comput. Ind. 2019, 109, 100–113. [Google Scholar] [CrossRef]
- Kamble, S.S.; Gunasekaran, A.; Sharma, R. Analysis of the driving and dependence power of barriers to adopt industry 4.0 in Indian manufacturing industry. Comput. Ind. 2018, 101, 107–119. [Google Scholar] [CrossRef]
- Masocha, R.; Fatoki, O. The Impact of Coercive Pressures on Sustainability Practices of Small Businesses in South Africa. Sustainability 2018, 10, 3032. [Google Scholar] [CrossRef]
- Wang, Y.; Ahmad, W.; Arshad, M.; Yin, H.; Ahmed, B.; Ali, Z. Impact of Coordination, Psychological Safety, and Job Security on Employees’ Performance: The Moderating Role of Coercive Pressure. Sustainability 2021, 13, 3175. [Google Scholar] [CrossRef]
- Fadiah, N.; Zawawi, M.; Yaacob, M.R.; Wahab, S.A. The Influence of Institutional Pressures on Sustainable Environmental Initiatives by the Logistics Transportation Firms Sustainable Entrepreneurship View Project Designing a New Model of Sustainable Organizations’ Growth Strategy View Project. Available online: https://www.researchgate.net/publication/327305246 (accessed on 6 October 2022).
- Alziady, A.A.D.J.; Enayah, S.H. Studying the effect of institutional pressures on the intentions to continue green information technology usage. Asian J. Sustain. Soc. Responsib. 2019, 4, 4. [Google Scholar] [CrossRef]
- Latif, B.; Mahmood, Z.; San, O.T.; Said, R.M.; Bakhsh, A. Coercive, Normative and Mimetic Pressures as Drivers of Environmental Management Accounting Adoption. Sustainability 2020, 12, 4506. [Google Scholar] [CrossRef]
- Misopoulos, F.; Michaelides, R.; Salehuddin, M.A.; Manthou, V.; Michaelides, Z. Addressing Organisational Pressures as Drivers towards Sustainability in Manufacturing Projects and Project Management Methodologies. Sustainability 2018, 10, 2098. [Google Scholar] [CrossRef]
- Haleem, F.; Farooq, S.; Cheng, Y.; Waehrens, B.V. Sustainable Management Practices and Stakeholder Pressure: A Systematic Literature Review. Sustainability 2022, 14, 1967. [Google Scholar] [CrossRef]
- Wongthongchai, J.; Saenchaiyathon, K. The key role of institution pressure on green supply chain practice and the firm’s performance. J. Ind. Eng. Manag. 2019, 12, 432–446. [Google Scholar] [CrossRef]
- Lin, R.-J.; Sheu, C. Why Do Firms Adopt/Implement Green Practices?—An Institutional Theory Perspective. Procedia Soc. Behav. Sci. 2012, 57, 533–540. [Google Scholar] [CrossRef]
- Peng, H.; Liu, Y. A comprehensive analysis of cleaner production policies in China. J. Clean. Prod. 2016, 135, 1138–1149. [Google Scholar] [CrossRef]
- Mizruchi, M.S.; Fein, L.C. The Social Construction of Organizational Knowledge: A Study of the Uses of Coercive, Mimetic, and Normative Isomorphism. Adm. Sci. Q. 2016, 44, 653–683. [Google Scholar] [CrossRef]
- Edwards, J.R.; Mason, D.; Washington, M. Institutional pressures, government funding and provincial sport organisations. Int. J. Sport Manag. Mark. 2009, 6, 128. [Google Scholar] [CrossRef]
- Marshall, D.; Mccarthy, L. Impact of customer sustainability pressure on the relationship between social supply chain sustainability practices and outcomes. In Proceedings of the 24th POMS Annual Conference, Denver, CO, USA, 3–6 May 2013. [Google Scholar]
- Yu, W.; Ramanathan, R.; Nath, P. Environmental pressures and performance: An analysis of the roles of environmental innovation strategy and marketing capability. Technol. Forecast. Soc. Chang. 2017, 117, 160–169. [Google Scholar] [CrossRef]
- Dubey, R.; Gunasekaran, A.; Childe, S.J.; Papadopoulos, T.; Hazen, B.; Giannakis, M.; Roubaud, D. Examining the effect of external pressures and organizational culture on shaping performance measurement systems (PMS) for sustainability benchmarking: Some empirical findings. Int. J. Prod. Econ. 2017, 193, 63–76. [Google Scholar] [CrossRef]
- Kung, L.; Kung, H.-J. External Environment Pressure on Organizational Innovation Adoption: From Literature to a Conceptual Model. Int. J. Manag. Theory Pract. 2014, 15, 99. Available online: https://digitalcommons.georgiasouthern.edu/info-sys-facpubs/26 (accessed on 6 October 2022).
- Johnston, M. Mimetic, Coercive and Normative Influences and the Decision of National Sport Organisations to Bid for World Championship Events. 2014. Available online: https://openrepository.aut.ac.nz/handle/10292/7182 (accessed on 6 October 2022).
- Juárez-Luis, G.; Sánchez-Medina, P.S.; Díaz-Pichardo, R. Institutional Pressures and Green Practices in Small Agricultural Businesses in Mexico: The Mediating Effect of Farmers’ Environmental Concern. Sustainability 2018, 10, 4461. [Google Scholar] [CrossRef]
- Pleasant, J.; Pleasant, K.; Boyer, L. Institutional Theory of Green Marketing Strategies in A Workplace Environment. J. Bus. Econ. Issues 2014, 4, 2–18. [Google Scholar]
- Saeed, A.; Ramish, A.; Yusuf, I. Mimetic Pressures and Environmental Performance: Mediating Role of Internal Environmental Management. 2019. Available online: http://ir.lib.ruh.ac.lk/handle/iruor/203 (accessed on 6 October 2022).
- Cormier, D.; Gomez-Gutierrez, L. On the search for mimetic patterns in environmental disclosure: An international perspective. Int. J. Sustain. Dev. World Ecol. 2018, 25, 655–671. [Google Scholar] [CrossRef]
- Khuriyati, N.; Wagiman; Kumalasari, D. Cleaner Production Strategy for Improving Environmental Performance of Small Scale Cracker Industry. Agric. Agric. Sci. Procedia 2015, 3, 102–107. [Google Scholar] [CrossRef][Green Version]
- Zohoori, M.; Ghani, A.; Zakeri, H. Relationship between Cleaner Production, Environmental Management, and Sustainable Product on Performance. Int. J. Sci. Eng. Appl. 2017, 6, 2319–7560. Available online: www.ijsea.com (accessed on 7 October 2022). [CrossRef]
- Neagu, O.; Ardelean, D.I.; Lazăr, V. How is environmental performance associated with economic growth? A world cross-country analysis. Stud. Univ. Vasile Goldiș Arad Ser. Științe Econ. 2017, 27, 15–32. [Google Scholar] [CrossRef][Green Version]
- Everett, T.; Ishwaran, M.; Ansaloni, G.P.; Rubin, A. Economic growth and the environment 2010. Available online: https://mpra.ub.uni-muenchen.de/23585/1/MPRA_paper_23585.pdf (accessed on 5 September 2022).
- Pintea, M.-O.; Stanca, L.; Achim, S.-A.; Pop, I. Is there a Connection among Environmental and Financial Performance of a Company in Developing Countries? Evidence from Romania. Procedia Econ. Finance 2014, 15, 822–829. [Google Scholar] [CrossRef]
- Schaltegger, S.; Synnestvedtb, T. The link between ‘green’ and economic success: Environmental management as the crucial trigger between environmental and economic performance. J. Environ. Manag. 2002, 65, 339–346. [Google Scholar] [CrossRef]
- Deng, Q.; Ji, S. Organizational Green IT Adoption: Concept and Evidence. Sustainability 2015, 7, 16737–16755. [Google Scholar] [CrossRef]
- Delmas, M.A.; Toffel, M.W. Institutional Pressures and Organizational Characteristics: Implications for Environmental Strategy. SSRN Electron. J. 2010. [Google Scholar] [CrossRef]
- Hair, J.F.; Sarstedt, M.; Hopkins, L.; Kuppelwieser, V.G. Partial least squares structural equation modeling (PLS-SEM): An emerging tool in business research. Eur. Bus. Rev. 2014, 26, 106–121. [Google Scholar] [CrossRef]
- Paulraj, A. Understanding the Relationships between Internal Resources and Capabilities, Sustainable Supply Management and Organizational Sustainability. J. Supply Chain Manag. 2011, 47, 19–37. [Google Scholar] [CrossRef]
- Khan, M.S.; Ahmed, S.; Evans, A.E.V.; Chadwick, M. Methodology for Performance Analysis of Textile Effluent Treatment Plants in Bangladesh. Chem. Eng. Res. Bull. 2009, 13, 61–66. [Google Scholar] [CrossRef]
- BGMEA. About Garment Industry of Bangladesh. Available online: https://www.bgmea.com.bd/page/AboutGarmentsIndustry (accessed on 23 June 2022).
- Vanalle, R.M.; Ganga, G.M.D.; Filho, M.G.; Lucato, W.C. Green supply chain management: An investigation of pressures, practices, and performance within the Brazilian automotive supply chain. J. Clean. Prod. 2017, 151, 250–259. [Google Scholar] [CrossRef]
- Ilmudeen, A.; Bao, Y. Mediating role of managing information technology and its impact on firm performance: Insight from China. Ind. Manag. Data Syst. 2018, 118, 912–929. [Google Scholar] [CrossRef]
- Leguina, A. A primer on partial least squares structural equation modeling (PLS-SEM). Int. J. Res. Method Educ. 2015, 38, 220–221. [Google Scholar] [CrossRef]
- Fornell, C.; Larcker, D.F. Structural equation models with unobservable variables and measurement error: Algebra and statistics. J. Mark. Res. 1981, 18, 382–388. [Google Scholar] [CrossRef]
- Hair, J.F.; Risher, J.J.; Sarstedt, M.; Ringle, C.M. When to use and how to report the results of PLS-SEM. Eur. Bus. Rev. 2019, 31, 2–24. [Google Scholar] [CrossRef]
- Preacher, K.J.; Hayes, A.F. Asymptotic and Resampling Strategies for Assessing and Comparing Indirect Effects in Multiple Mediator Models. Behav. Res. Methods 2008, 40, 879–891. [Google Scholar] [CrossRef] [PubMed]
- de Oliveira, J.A.; Silva, D.; Ganga, G.M.D.; Filho, M.G.; Ferreira, A.A.; Esposto, K.F.; Ometto, A.R. Cleaner Production practices, motivators and performance in the Brazilian industrial companies. J. Clean. Prod. 2019, 231, 359–369. [Google Scholar] [CrossRef]
- Chan, R.Y.K.; He, H.; Chan, H.K.; Wang, W.Y.C. Environmental orientation and corporate performance: The mediation mechanism of green supply chain management and moderating effect of competitive intensity. Ind. Mark. Manag. 2012, 41, 621–630. [Google Scholar] [CrossRef]
- Baah, C.; Opoku-Agyeman, D.; Acquah, I.S.K.; Issau, K.; Abdoulaye, F.A.M. Understanding the influence of environmental production practices on firm performance: A proactive versus reactive approach. J. Manuf. Technol. Manag. 2021, 32, 266–289. [Google Scholar] [CrossRef]
- Van Fan, Y.; Chin, H.H.; Klemeš, J.J.; Varbanov, P.S.; Liu, X. Optimisation and process design tools for cleaner production. J. Clean. Prod. 2020, 247, 119181. [Google Scholar] [CrossRef]
- Nasrollahi, M.; Fathi, M.R.; Hassani, N.S. Eco-innovation and cleaner production as sustainable competitive advantage antecedents: The mediating role of green performance. Int. J. Bus. Innov. Res. 2020, 22, 388. [Google Scholar] [CrossRef]


| Category | Frequency (N) | Percentage (%) |
|---|---|---|
| Sex | ||
| Male | 220 | 89.4 |
| Female | 26 | 10.6 |
| Education | ||
| Undergraduate | 33 | 13.4 |
| Graduate | 145 | 58.9 |
| Postgraduate | 66 | 26.8 |
| Doctorate | 2 | 0.8 |
| Work experience | ||
| Less than five years | 31 | 12.6 |
| 5–10 years | 48 | 19.5 |
| 11–15 years | 137 | 55.7 |
| 16–20 years | 28 | 11.4 |
| More than 20 years | 2 | 0.8 |
| Position | ||
| Executive officer | 80 | 32.5 |
| Senior executive officer | 27 | 11 |
| Assistant manager | 93 | 37.8 |
| Senior manager/Manager | 26 | 10.6 |
| General manager/DGM | 12 | 4.9 |
| Managing director/Director/CEO | 8 | 3.3 |
| Company type | ||
| Yarn manufacturing | 10 | 4.1 |
| Fabric manufacturing | 29 | 11.8 |
| Garments manufacturing | 102 | 41.5 |
| Dyeing industry | 73 | 29.7 |
| Printing industry | 7 | 2.8 |
| Washing industry | 7 | 2.8 |
| Home textiles | 2 | 0.8 |
| Sweater manufacturing | 6 | 2.4 |
| Accessories industry | 6 | 2.4 |
| Textile chemical industry | 4 | 1.6 |
| Working department | ||
| Production | 91 | 37.0 |
| Supply chain | 91 | 37.0 |
| Operations | 30 | 12.2 |
| Marketing | 26 | 10.6 |
| Research and development | 8 | 3.3 |
| Age of company | ||
| Less than 5 years | 28 | 11.4 |
| 6 to 10 years | 39 | 15.9 |
| 11 to 15 years | 56 | 22.8 |
| 16 to 20 years | 36 | 14.6 |
| More than 20 years | 87 | 35.4 |
| Employee | ||
| Under 200 employees | 49 | 19.9 |
| Over 200 to 500 employees | 27 | 11.0 |
| Over 500 to 1000 employees | 29 | 11.8 |
| Over 1000 to 2000 employees | 33 | 13.4 |
| Over 2000 employees | 108 | 43.9 |
| Is your company ISO 9000 certified? | ||
| Yes | 178 | 72.4 |
| No | 68 | 27.6 |
| Is your company ISO 14001 certified? | ||
| Yes | 140 | 53.9 |
| No | 106 | 43.1 |
| Total | 246 | 100 |
| Cronbach’s Alpha | Composite Reliability | Average Variance Extracted (AVE) | |
|---|---|---|---|
| CLP | 0.810 | 0.875 | 0.638 |
| CP | 0.851 | 0.894 | 0.628 |
| CoP | 0.796 | 0.881 | 0.711 |
| ENP | 0.775 | 0.848 | 0.529 |
| MP | 0.785 | 0.875 | 0.700 |
| NP | 0.792 | 0.878 | 0.706 |
| Mean | SD | CLP | CP | CoP | ENP | MP | NP | |
|---|---|---|---|---|---|---|---|---|
| CLP | 3.644 | 1.07 | 0.799 | |||||
| CP | 3.739 | 1.082 | 0.736 | 0.792 | ||||
| CoP | 3.769 | 0.986 | 0.577 | 0.519 | 0.843 | |||
| ENP | 3.856 | 1.009 | 0.676 | 0.746 | 0.489 | 0.727 | ||
| MP | 3.818 | 0.952 | 0.495 | 0.431 | 0.567 | 0.49 | 0.837 | |
| NP | 3.981 | 0.868 | 0.545 | 0.472 | 0.561 | 0.508 | 0.658 | 0.84 |
| CLP | CP | CoP | ENP | MP | NP | |
|---|---|---|---|---|---|---|
| CLP | ||||||
| CP | 0.884 | |||||
| CoP | 0.717 | 0.632 | ||||
| ENP | 0.85 | 0.891 | 0.621 | |||
| MP | 0.615 | 0.527 | 0.709 | 0.624 | ||
| NP | 0.676 | 0.576 | 0.706 | 0.645 | 0.825 |
| CLP | CP | CoP | ENP | MP | NP | |
|---|---|---|---|---|---|---|
| CLP1 | 0.737 | 0.553 | 0.379 | 0.506 | 0.359 | 0.425 |
| CLP2 | 0.829 | 0.639 | 0.458 | 0.597 | 0.415 | 0.475 |
| CLP3 | 0.81 | 0.588 | 0.496 | 0.524 | 0.355 | 0.389 |
| CLP4 | 0.816 | 0.567 | 0.504 | 0.53 | 0.447 | 0.45 |
| CP1 | 0.547 | 0.815 | 0.397 | 0.636 | 0.268 | 0.384 |
| CP2 | 0.533 | 0.829 | 0.359 | 0.575 | 0.307 | 0.344 |
| CP3 | 0.614 | 0.826 | 0.434 | 0.601 | 0.381 | 0.367 |
| CP4 | 0.542 | 0.776 | 0.45 | 0.527 | 0.389 | 0.39 |
| CP5 | 0.671 | 0.71 | 0.418 | 0.603 | 0.37 | 0.383 |
| CoP1 | 0.468 | 0.44 | 0.85 | 0.406 | 0.441 | 0.381 |
| CoP2 | 0.51 | 0.437 | 0.885 | 0.399 | 0.483 | 0.443 |
| CoP3 | 0.479 | 0.434 | 0.792 | 0.43 | 0.507 | 0.591 |
| ENP1 | 0.533 | 0.584 | 0.351 | 0.656 | 0.353 | 0.365 |
| ENP2 | 0.472 | 0.513 | 0.394 | 0.722 | 0.33 | 0.397 |
| ENP3 | 0.454 | 0.577 | 0.388 | 0.806 | 0.401 | 0.415 |
| ENP4 | 0.445 | 0.453 | 0.286 | 0.662 | 0.306 | 0.255 |
| ENP5 | 0.54 | 0.565 | 0.349 | 0.777 | 0.379 | 0.396 |
| MP1 | 0.473 | 0.394 | 0.551 | 0.43 | 0.852 | 0.574 |
| MP2 | 0.394 | 0.362 | 0.482 | 0.415 | 0.876 | 0.591 |
| MP3 | 0.367 | 0.32 | 0.374 | 0.38 | 0.778 | 0.481 |
| NP1 | 0.403 | 0.398 | 0.484 | 0.436 | 0.458 | 0.809 |
| NP2 | 0.5 | 0.413 | 0.515 | 0.43 | 0.61 | 0.878 |
| Np3 | 0.463 | 0.38 | 0.416 | 0.417 | 0.576 | 0.832 |
| Hypothesis | Path | Path Coefficient | T-Statistics | p Values | Decision |
|---|---|---|---|---|---|
| H1 | CoP -> CLP | 0.362 | 5.534 | 0 ** | Supported |
| H2 | NP -> CLP | 0.267 | 3.99 | 0 ** | Supported |
| H3 | MP -> CLP | 0.114 | 1.504 | 0.133 | Not Supported |
| H4 | CoP -> ENP | 0.073 | 1.127 | 0.26 | Not Supported |
| H5 | MP -> ENP | 0.178 | 2.91 | 0.004 * | Supported |
| H6 | CLP -> ENP | 0.546 | 10.197 | 0 ** | Supported |
| H7 | ENP -> EP | 0.746 | 26.465 | 0 ** | Supported |
| Indirect Path | |||||||||
|---|---|---|---|---|---|---|---|---|---|
| Hypothesis | Path | B | Path | B | Mediation Effect B | t-Values | Total Effect | VAF | Decision |
| H8a | CoP-CLP | 0.717 | CLP-ENP | 0.836 | 0.599 | 5.338 * | 0.836 | 0.717 | Partial |
| H8b | NP-CLP | 0.677 | CLP-ENP | 0.766 | 0.519 | 5.967 * | 0.766 | 0.677 | Partial |
| H8c | MP-CLP | 0.617 | CLP-ENP | 0.755 | 0.466 | 6.060 * | 0.755 | 0.617 | Partial |
| H9 | CLP-ENP | 0.852 | ENP-EP | 0.587 | 0.500 | 3.379 * | 0.890 | 0.562 | Partial |
Publisher’s Note: MDPI stays neutral with regard to jurisdictional claims in published maps and institutional affiliations. |
© 2022 by the authors. Licensee MDPI, Basel, Switzerland. This article is an open access article distributed under the terms and conditions of the Creative Commons Attribution (CC BY) license (https://creativecommons.org/licenses/by/4.0/).
Share and Cite
Habib, M.A.; Karim, M.R.; Dulal, M.; Munir, M.S. Impact of Institutional Pressure on Cleaner Production and Sustainable Firm Performance. Sustainability 2022, 14, 16748. https://doi.org/10.3390/su142416748
Habib MA, Karim MR, Dulal M, Munir MS. Impact of Institutional Pressure on Cleaner Production and Sustainable Firm Performance. Sustainability. 2022; 14(24):16748. https://doi.org/10.3390/su142416748
Chicago/Turabian StyleHabib, Md. Ahashan, Md. Rezaul Karim, Marzia Dulal, and Mohammad Shayekh Munir. 2022. "Impact of Institutional Pressure on Cleaner Production and Sustainable Firm Performance" Sustainability 14, no. 24: 16748. https://doi.org/10.3390/su142416748
APA StyleHabib, M. A., Karim, M. R., Dulal, M., & Munir, M. S. (2022). Impact of Institutional Pressure on Cleaner Production and Sustainable Firm Performance. Sustainability, 14(24), 16748. https://doi.org/10.3390/su142416748

