Sign in to use this feature.

Years

Between: -

Subjects

remove_circle_outline
remove_circle_outline
remove_circle_outline
remove_circle_outline
remove_circle_outline

Journals

Article Types

Countries / Regions

Search Results (14)

Search Parameters:
Keywords = CBLB

Order results
Result details
Results per page
Select all
Export citation of selected articles as:
14 pages, 2701 KB  
Article
CRISPR-Cas9-Based Gene Knockout of Immune Checkpoints in Expanded NK Cells
by Tahereh Mohammadian Gol, Miso Kim, Ralph Sinn, Guillermo Ureña-Bailén, Sarah Stegmeyer, Paul Gerhard Gratz, Fatemeh Zahedipour, Alicia Roig-Merino, Justin S. Antony and Markus Mezger
Int. J. Mol. Sci. 2023, 24(22), 16065; https://doi.org/10.3390/ijms242216065 - 8 Nov 2023
Cited by 10 | Viewed by 4145
Abstract
Natural killer (NK) cell immunotherapy has emerged as a novel treatment modality for various cancer types, including leukemia. The modulation of inhibitory signaling pathways in T cells and NK cells has been the subject of extensive investigation in both preclinical and clinical settings [...] Read more.
Natural killer (NK) cell immunotherapy has emerged as a novel treatment modality for various cancer types, including leukemia. The modulation of inhibitory signaling pathways in T cells and NK cells has been the subject of extensive investigation in both preclinical and clinical settings in recent years. Nonetheless, further research is imperative to optimize antileukemic activities, especially regarding NK-cell-based immunotherapies. The central scientific question of this study pertains to the potential for boosting cytotoxicity in expanded and activated NK cells through the inhibition of inhibitory receptors. To address this question, we employed the CRISPR-Cas9 system to target three distinct inhibitory signaling pathways in NK cells. Specifically, we examined the roles of A2AR within the metabolic purinergic signaling pathway, CBLB as an intracellular regulator in NK cells, and the surface receptors NKG2A and CD96 in enhancing the antileukemic efficacy of NK cells. Following the successful expansion of NK cells, they were transfected with Cas9+sgRNA RNP to knockout A2AR, CBLB, NKG2A, and CD96. The analysis of indel frequencies for all four targets revealed good knockout efficiencies in expanded NK cells, resulting in diminished protein expression as confirmed by flow cytometry and Western blot analysis. Our in vitro killing assays demonstrated that NKG2A and CBLB knockout led to only a marginal improvement in the cytotoxicity of NK cells against AML and B-ALL cells. Furthermore, the antileukemic activity of CD96 knockout NK cells did not yield significant enhancements, and the blockade of A2AR did not result in significant improvement in killing efficiency. In conclusion, our findings suggest that CRISPR-Cas9-based knockout strategies for immune checkpoints might not be sufficient to efficiently boost the antileukemic functions of expanded (and activated) NK cells and, at the same time, point to the need for strong cellular activating signals, as this can be achieved, for example, via transgenic chimeric antigen receptor expression. Full article
(This article belongs to the Special Issue Advances in Gene and Cell Therapy—2nd Edition)
Show Figures

Figure 1

19 pages, 5879 KB  
Article
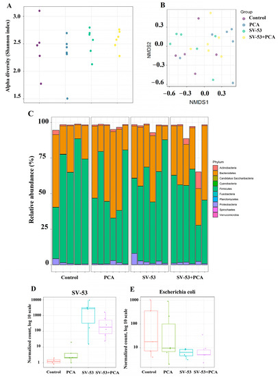
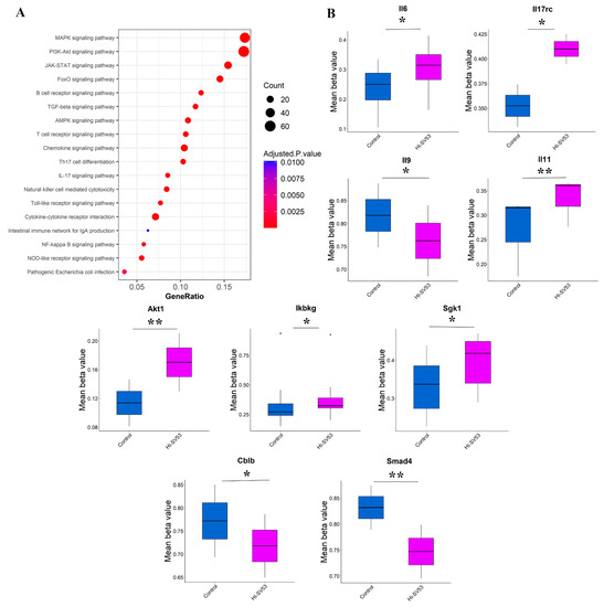
Novel Probiotic Bacterium Rouxiella badensis subsp. acadiensis (Canan SV-53) Modulates Gut Immunity through Epigenetic Mechanisms
by Roghayeh Shahbazi, Hamed Yasavoli-Sharahi, Jean-François Mallet, Farzaneh Sharifzad, Nawal Alsadi, Cyrille Cuenin, Vincent Cahais, Felicia Fei-Lei Chung, Zdenko Herceg and Chantal Matar
Microorganisms 2023, 11(10), 2456; https://doi.org/10.3390/microorganisms11102456 - 29 Sep 2023
Cited by 4 | Viewed by 3018
Abstract
Gut immune system homeostasis is crucial to overall host health. Immune disturbance at the gut level may lead to systemic and distant sites’ immune dysfunction. Probiotics and prebiotics consumption have been shown to improve gut microbiota composition and function and enhance gut immunity. [...] Read more.
Gut immune system homeostasis is crucial to overall host health. Immune disturbance at the gut level may lead to systemic and distant sites’ immune dysfunction. Probiotics and prebiotics consumption have been shown to improve gut microbiota composition and function and enhance gut immunity. In the current study, the immunomodulatory and anti-inflammatory effects of viable and heat-inactivated forms of the novel probiotic bacterium Rouxiella badensis subsp. acadiensis (Canan SV-53), as well as the prebiotic protocatechuic acid (PCA) derived from the fermentation of blueberry juice by SV-53, were examined. To this end, female Balb/c mice received probiotic (viable or heat-inactivated), prebiotic, or a mixture of viable probiotic and prebiotic in drinking water for three weeks. To better decipher the immunomodulatory effects of biotics intake, gut microbiota, gut mucosal immunity, T helper-17 (Th17) cell-related cytokines, and epigenetic modulation of Th17 cells were studied. In mice receiving viable SV-53 and PCA, a significant increase was noted in serum IgA levels and the number of IgA-producing B cells in the ileum. A significant reduction was observed in the concentrations of proinflammatory cytokines, including interleukin (IL)-17A, IL-6, and IL-23, and expression of two proinflammatory miRNAs, miR-223 and miR425, in treated groups. In addition, heat-inactivated SV-53 exerted immunomodulatory properties by elevating the IgA concentration in the serum and reducing IL-6 and IL-23 levels in the ileum. DNA methylation analysis revealed the role of heat-inactivated SV-53 in the epigenetic regulation of genes related to Th17 and IL-17 production and function, including Il6, Il17rc, Il9, Il11, Akt1, Ikbkg, Sgk1, Cblb, and Smad4. Taken together, these findings may reflect the potential role of the novel probiotic bacterium SV-53 and prebiotic PCA in improving gut immunity and homeostasis. Further studies are required to ascertain the beneficial effects of this novel bacterium in the inflammatory state. Full article
(This article belongs to the Section Gut Microbiota)
Show Figures

Figure 1

15 pages, 2683 KB  
Article
Preclinical Evaluation of CRISPR-Edited CAR-NK-92 Cells for Off-the-Shelf Treatment of AML and B-ALL
by Guillermo Ureña-Bailén, Jérôme-Maurice Dobrowolski, Yujuan Hou, Alicia Dirlam, Alicia Roig-Merino, Sabine Schleicher, Daniel Atar, Christian Seitz, Judith Feucht, Justin S. Antony, Tahereh Mohammadian Gol, Rupert Handgretinger and Markus Mezger
Int. J. Mol. Sci. 2022, 23(21), 12828; https://doi.org/10.3390/ijms232112828 - 24 Oct 2022
Cited by 35 | Viewed by 6131
Abstract
Acute myeloid leukemia (AML) and B-cell acute lymphocytic leukemia (B-ALL) are severe blood malignancies affecting both adults and children. Chimeric antigen receptor (CAR)-based immunotherapies have proven highly efficacious in the treatment of leukemia. However, the challenge of the immune escape of cancer cells [...] Read more.
Acute myeloid leukemia (AML) and B-cell acute lymphocytic leukemia (B-ALL) are severe blood malignancies affecting both adults and children. Chimeric antigen receptor (CAR)-based immunotherapies have proven highly efficacious in the treatment of leukemia. However, the challenge of the immune escape of cancer cells remains. The development of more affordable and ready-to-use therapies is essential in view of the costly and time-consuming preparation of primary cell-based treatments. In order to promote the antitumor function against AML and B-ALL, we transduced NK-92 cells with CD276-CAR or CD19-CAR constructs. We also attempted to enhance cytotoxicity by a gene knockout of three different inhibitory checkpoints in NK cell function (CBLB, NKG2A, TIGIT) with CRISPR-Cas9 technology. The antileukemic activity of the generated cell lines was tested with calcein and luciferase-based cytotoxicity assays in various leukemia cell lines. Both CAR-NK-92 exhibited targeted cytotoxicity and a significant boost in antileukemic function in comparison to parental NK-92. CRISPR-Cas9 knock-outs did not improve B-ALL cytotoxicity. However, triple knock-out CD276-CAR-NK-92 cells, as well as CBLB or TIGIT knock-out NK-92 cells, showed significantly enhanced cytotoxicity against U-937 or U-937 CD19/tag AML cell lines. These results indicate that the CD19-CAR and CD276-CAR-NK-92 cell lines’ cytotoxic performance is suitable for leukemia killing, making them promising off-the-shelf therapeutic candidates. The knock-out of CBLB and TIGIT in NK-92 and CD276-CAR-NK-92 should be further investigated for the treatment of AML. Full article
(This article belongs to the Special Issue Advances in Gene and Cell Therapy)
Show Figures

Figure 1

14 pages, 3786 KB  
Article
miR-27b-3p Attenuates Muscle Atrophy by Targeting Cbl-b in Skeletal Muscles
by Xin Yang, Zhenhui Li, Zhijun Wang, Jiaao Yu, Manting Ma and Qinghua Nie
Biomolecules 2022, 12(2), 191; https://doi.org/10.3390/biom12020191 - 23 Jan 2022
Cited by 7 | Viewed by 3886
Abstract
As it is well known, muscle atrophy is a process in which protein degradation increases and protein synthesis decreases. This process is regulated by a variety of links. Among them, microRNAs play an essential role in this process, which has attracted widespread attention. [...] Read more.
As it is well known, muscle atrophy is a process in which protein degradation increases and protein synthesis decreases. This process is regulated by a variety of links. Among them, microRNAs play an essential role in this process, which has attracted widespread attention. In this paper, we find that miR-27b-3p and Cbl-b genes are significantly differentially expressed in the induced atrophy model. The dual-luciferase experiment and Western blot analysis confirmed that miR-27b-3p could regulate the expression of Cbl-b. In C2C12-differentiated myotubes, the overexpression of the Cbl-b gene showed that Cbl-b could upregulate the expression of MuRF-1 and Atrogin-1, which are related marker genes of muscle atrophy, at both the mRNA and protein levels, indicating that the Cbl-b gene can specifically affect muscle atrophy. The knockdown of the Cbl-b gene after C2C12-differentiated myotubes induced atrophy treatment can downregulate the expression of muscle-atrophy-related genes, indicating that manual intervention to downregulate the expression of Cbl-b has a certain alleviating effect on muscle atrophy. These data suggest that miR-27b-3p can regulate the expression of the Cbl-b gene and then exert a particular influence on muscle atrophy through the Cbl-b gene. Full article
(This article belongs to the Special Issue Omics Approaches to Understanding Skeletal Muscle Biology)
Show Figures

Figure 1

13 pages, 2322 KB  
Article
Fermented Oyster Extract Attenuated Dexamethasone-Induced Muscle Atrophy by Decreasing Oxidative Stress
by Seyeon Oh, Chang Hu Choi, Bae-Jin Lee, Joung-Hyun Park, Kuk-Hui Son and Kyunghee Byun
Molecules 2021, 26(23), 7128; https://doi.org/10.3390/molecules26237128 - 25 Nov 2021
Cited by 22 | Viewed by 4108
Abstract
It is well known that oxidative stress induces muscle atrophy, which decreases with the activation of Nrf2/HO-1. Fermented oyster extracts (FO), rich in γ-aminobutyric acid (GABA) and lactate, have shown antioxidative effects. We evaluated whether FO decreased oxidative stress by upregulating Nrf2/HO-1 and [...] Read more.
It is well known that oxidative stress induces muscle atrophy, which decreases with the activation of Nrf2/HO-1. Fermented oyster extracts (FO), rich in γ-aminobutyric acid (GABA) and lactate, have shown antioxidative effects. We evaluated whether FO decreased oxidative stress by upregulating Nrf2/HO-1 and whether it decreased NF-κB, leading to decreased IL-6 and TNF-α. Decreased oxidative stress led to the downregulation of Cbl-b ubiquitin ligase, which increased IGF-1 and decreased FoxO3, atrogin1, and Murf1, and eventually decreased muscle atrophy in dexamethasone (Dexa)-induced muscle atrophy animal model. For four weeks, mice were orally administered with FO, GABA, lactate, or GABA+Lactate, and then Dexa was subcutaneously injected for ten days. During Dexa injection period, FO, GABA, lactate, or GABA+Lactate were also administered, and grip strength test and muscle harvesting were performed on the day of the last Dexa injection. We compared the attenuation effect of FO with GABA, lactate, and GABA+lactate treatment. Nrf2 and HO-1 expressions were increased by Dexa but decreased by FO; SOD activity and glutathione levels were decreased by Dexa but increased by FO; NADPH oxidase activity was increased by Dexa but decreased by FO; NF-κB, IL-6, and TNF-α activities were increased by Dexa were decreased by FO; Cbl-b expression was increased by Dexa but restored by FO; IGF-1 expression was decreased by Dexa but increased by FO; FoxO3, Atrogin-1, and MuRF1 expressions were increased by Dexa but decreased by FO. The gastrocnemius thickness and weight were decreased by Dexa but increased by FO. The cross-sectional area of muscle fiber and grip strength were decreased by Dexa but increased by FO. In conclusion, FO decreased Dexa-induced oxidative stress through the upregulation of Nrf2/HO-1. Decreased oxidative stress led to decreased Cbl-b, FoxO3, atrogin1, and MuRF1, which attenuated muscle atrophy. Full article
(This article belongs to the Section Chemical Biology)
Show Figures

Figure 1

10 pages, 983 KB  
Article
Agelasine Diterpenoids and Cbl-b Inhibitory Ageliferins from the Coralline Demosponge Astrosclera willeyana
by Wei Jiang, Dongdong Wang, Brice A. P. Wilson, Unwoo Kang, Heidi R. Bokesch, Emily A. Smith, Antony Wamiru, Ekaterina I. Goncharova, Donna Voeller, Stanley Lipkowitz, Barry R. O’Keefe and Kirk R. Gustafson
Mar. Drugs 2021, 19(7), 361; https://doi.org/10.3390/md19070361 - 24 Jun 2021
Cited by 11 | Viewed by 3662
Abstract
An extract of the coralline demosponge Astrosclera willeyana inhibited the ubiquitin ligase activity of the immunomodulatory protein Cbl-b. The bioassay-guided separation of the extract provided ten active compounds, including three new N-methyladenine-containing diterpenoids, agelasines W–Y (13), a new [...] Read more.
An extract of the coralline demosponge Astrosclera willeyana inhibited the ubiquitin ligase activity of the immunomodulatory protein Cbl-b. The bioassay-guided separation of the extract provided ten active compounds, including three new N-methyladenine-containing diterpenoids, agelasines W–Y (13), a new bromopyrrole alkaloid, N(1)-methylisoageliferin (4), and six known ageliferin derivatives (510). The structures of the new compounds were elucidated from their spectroscopic and spectrometric data, including IR, HRESIMS, and NMR, and by comparison with spectroscopic data in the literature. While all of the isolated compounds showed Cbl-b inhibitory activities, ageliferins (410) were the most potent metabolites, with IC50 values that ranged from 18 to 35 μM. Full article
Show Figures

Graphical abstract

11 pages, 1990 KB  
Article
Suberitamides A–C, Aryl Alkaloids from a Pseudosuberites sp. Marine Sponge that Inhibit Cbl-b Ubiquitin Ligase Activity
by Chang-Kwon Kim, Dongdong Wang, Brice A. P. Wilson, Josep Saurí, Donna Voeller, Stanley Lipkowitz, Barry R. O’Keefe and Kirk R. Gustafson
Mar. Drugs 2020, 18(11), 536; https://doi.org/10.3390/md18110536 - 28 Oct 2020
Cited by 5 | Viewed by 3240
Abstract
Three new aryl alkaloids named suberitamides A–C (13), were isolated from an extract of the marine sponge Pseudosuberites sp. collected along the coast of North Carolina. Their planar structures were established by extensive nuclear magnetic resonance (NMR) and mass [...] Read more.
Three new aryl alkaloids named suberitamides A–C (13), were isolated from an extract of the marine sponge Pseudosuberites sp. collected along the coast of North Carolina. Their planar structures were established by extensive nuclear magnetic resonance (NMR) and mass spectrometry (MS) analysis. To assign the challenging relative configuration of the saturated five-membered ring in suberitamide A (1), a simple and efficient NMR protocol was applied that is based on the analysis of 2- and 3-bond 1H-13C spin-spin coupling constants using a PIP (pure in-phase) HSQMBC (heteronuclear single quantum multiple bond correlation) IPAP (in-phase and anti-phase) experiment. Suberitamides A (1) and B (2) inhibited Cbl-b, an E3 ubiquitin ligase that is an important modulator of immune cell function, with IC50 values of approximately 11 μM. Full article
Show Figures

Graphical abstract

11 pages, 1124 KB  
Article
A New Computational Approach to Evaluating Systemic Gene–Gene Interactions in a Pathway Affected by Drug LY294002
by Shinuk Kim
Processes 2020, 8(10), 1230; https://doi.org/10.3390/pr8101230 - 1 Oct 2020
Cited by 2 | Viewed by 2461
Abstract
In this study, we investigate how drugs systemically affect genes via pathways by integrating information from interactions between chemical compounds and molecular expression datasets, and from pathway information such as gene sets using mathematical models. First, we adopt drug-induced gene expression datasets; then, [...] Read more.
In this study, we investigate how drugs systemically affect genes via pathways by integrating information from interactions between chemical compounds and molecular expression datasets, and from pathway information such as gene sets using mathematical models. First, we adopt drug-induced gene expression datasets; then, employ gene set enrichment analysis tools for selecting candidate enrichment pathways; and lastly, implement the inverse algorithm package for identifying gene–gene regulatory networks in a pathway. We tested LY294002-induced datasets of the MCF7 breast cancer cell lines, and found a CELL CYCLE pathway with 101 genes, ERBB signaling pathway consisting of 82 genes, and MTOR pathway consisting of 45 genes. We consider two interactions: quantity strength depending on number of interactions, and quality strength depending on weight of interaction as positive (+) and negative (−) interactions. Our methods revealed ANAPC1-CDK6 (−0.412) and ORC2L- CHEK1(0.951) for the CELL CYCLE pathway; INS-RPS6 (−3.125) and PRKAA2-PRKAA2 (+1.319) for the MTOR pathway; and CBLB-RPS6KB1 (−0.141), RPS6KB1-CBLC (+0.238) for the ERBB signaling pathway to be top quality interactions. Top quantity interactions discovered include 12; the CDC (−,+) gene family for the CELL CYCLE pathway, 20; PIK3 (−), 23; PIK3CG (+) for the MTOR pathway, 11; PAK (−), 10; PIK3 (+) for the ERBB signaling pathway. Full article
(This article belongs to the Section Process Control and Monitoring)
Show Figures

Figure 1

19 pages, 1621 KB  
Article
Exomes of Ductal Luminal Breast Cancer Patients from Southwest Colombia: Gene Mutational Profile and Related Expression Alterations
by Carolina Cortes-Urrea, Fernando Bueno-Gutiérrez, Melissa Solarte, Miguel Guevara-Burbano, Fabian Tobar-Tosse, Patricia E. Vélez-Varela, Juan Carlos Bonilla, Guillermo Barreto, Jaime Velasco-Medina, Pedro A. Moreno and Javier De Las Rivas
Biomolecules 2020, 10(5), 698; https://doi.org/10.3390/biom10050698 - 30 Apr 2020
Cited by 6 | Viewed by 5193
Abstract
Cancer is one of the leading causes of mortality worldwide. Breast cancer is the most frequent cancer in women, and in recent years it has become a serious public health problem in Colombia. The development of large-scale omic techniques allows simultaneous analysis of [...] Read more.
Cancer is one of the leading causes of mortality worldwide. Breast cancer is the most frequent cancer in women, and in recent years it has become a serious public health problem in Colombia. The development of large-scale omic techniques allows simultaneous analysis of all active genes in tumor cells versus normal cells, providing new ways to discover the drivers of malignant transformations. Whole exome sequencing (WES) was obtained to provide a deep view of the mutational genomic profile in a set of cancer samples from Southwest Colombian women. WES was performed on 52 tumor samples from patients diagnosed with invasive breast cancer, which in most cases (33/52) were ductal luminal breast carcinomas (IDC-LM-BRCA). Global variant call was calculated, and six different algorithms were applied to filter out false positives and identify pathogenic variants. To compare and expand the somatic tumor variants found in the Colombian cohort, exome mutations and genome-wide expression alterations were detected in a larger set of tumor samples of the same breast cancer subtype from TCGA (that included DNA-seq and RNA-seq data). Genes with significant changes in both the mutational and expression profiles were identified, providing a set of genes and mutations associated with the etiology of ductal luminal breast cancer. This set included 19 single mutations identified as tumor driver mutations in 17 genes. Some of the genes (ATM, ERBB3, ESR1, TP53) are well-known cancer genes, while others (CBLB, PRPF8) presented driver mutations that had not been reported before. In the case of the CBLB gene, several mutations were identified in TCGA IDC-LM-BRCA samples associated with overexpression of this gene and repression of tumor suppressive activity of TGF-β pathway. Full article
Show Figures

Figure 1

28 pages, 1233 KB  
Review
Beyond the Cell Surface: Targeting Intracellular Negative Regulators to Enhance T cell Anti-Tumor Activity
by Poojitha Sitaram, Bradley Uyemura, Subramaniam Malarkannan and Matthew J. Riese
Int. J. Mol. Sci. 2019, 20(23), 5821; https://doi.org/10.3390/ijms20235821 - 20 Nov 2019
Cited by 30 | Viewed by 9806
Abstract
It is well established that extracellular proteins that negatively regulate T cell function, such as Cytotoxic T-Lymphocyte-Associated protein 4 (CTLA-4) and Programmed Cell Death protein 1 (PD-1), can be effectively targeted to enhance cancer immunotherapies and Chimeric Antigen Receptor T cells (CAR-T cells). [...] Read more.
It is well established that extracellular proteins that negatively regulate T cell function, such as Cytotoxic T-Lymphocyte-Associated protein 4 (CTLA-4) and Programmed Cell Death protein 1 (PD-1), can be effectively targeted to enhance cancer immunotherapies and Chimeric Antigen Receptor T cells (CAR-T cells). Intracellular proteins that inhibit T cell receptor (TCR) signal transduction, though less well studied, are also potentially useful therapeutic targets to enhance T cell activity against tumor. Four major classes of enzymes that attenuate TCR signaling include E3 ubiquitin kinases such as the Casitas B-lineage lymphoma proteins (Cbl-b and c-Cbl), and Itchy (Itch), inhibitory tyrosine phosphatases, such as Src homology region 2 domain-containing phosphatases (SHP-1 and SHP-2), inhibitory protein kinases, such as C-terminal Src kinase (Csk), and inhibitory lipid kinases such as Src homology 2 (SH2) domain-containing inositol polyphosphate 5-phosphatase (SHIP) and Diacylglycerol kinases (DGKs). This review describes the mechanism of action of eighteen intracellular inhibitory regulatory proteins in T cells within these four classes, and assesses their potential value as clinical targets to enhance the anti-tumor activity of endogenous T cells and CAR-T cells. Full article
(This article belongs to the Special Issue CAR-T Cell Therapy)
Show Figures

Figure 1

19 pages, 1384 KB  
Article
ZAP-70 Regulates Autoimmune Arthritis via Alterations in T Cell Activation and Apoptosis
by Réka Kugyelka, Lilla Prenek, Katalin Olasz, Zoltán Kohl, Bálint Botz, Tibor T. Glant, Timea Berki and Ferenc Boldizsár
Cells 2019, 8(5), 504; https://doi.org/10.3390/cells8050504 - 24 May 2019
Cited by 16 | Viewed by 5545
Abstract
T cells play an essential role in the pathogenesis of both human rheumatoid arthritis (RA) and its murine models. A key molecule in T cell activation is ZAP-70, therefore we aimed to investigate the effects of partial ZAP-70 deficiency on the pathogenesis of [...] Read more.
T cells play an essential role in the pathogenesis of both human rheumatoid arthritis (RA) and its murine models. A key molecule in T cell activation is ZAP-70, therefore we aimed to investigate the effects of partial ZAP-70 deficiency on the pathogenesis of recombinant human G1(rhG1)-induced arthritis (GIA), a well-established mouse model of RA. Arthritis was induced in BALB/c and ZAP-70+/− heterozygous mice. Disease progression was monitored using a scoring system and in vivo imaging, antigen-specific proliferation, cytokine and autoantibody production was measured and T cell apoptotic pathways were analyzed. ZAP-70+/− mice developed a less severe arthritis, as shown by both clinical picture and in vitro parameters (decreased T cell proliferation, cytokine and autoantibody production). The amount of cleaved Caspase-3 increased in arthritic ZAP-70+/− T cells, with no significant changes in cleaved Caspase-8 and -9 levels; although expression of Bim, Bcl-2 and Cytochrome C showed alterations. Tyrosine phosphorylation was less pronounced in arthritic ZAP-70+/− T cells and the amount of Cbl-b—a negative regulator of T cell activation—decreased as well. We hypothesize that the less severe disease seen in the partial absence of ZAP-70 might be caused by the decreased T cell activation accompanied by increased apoptosis. Full article
(This article belongs to the Special Issue The Molecular and Cellular Basis for Rheumatoid Arthritis)
Show Figures

Figure 1

22 pages, 1494 KB  
Review
The Role of TAM Family Receptors in Immune Cell Function: Implications for Cancer Therapy
by Magdalena Paolino and Josef M. Penninger
Cancers 2016, 8(10), 97; https://doi.org/10.3390/cancers8100097 - 21 Oct 2016
Cited by 96 | Viewed by 14594
Abstract
The TAM receptor protein tyrosine kinases—Tyro3, Axl, and Mer—are essential regulators of immune homeostasis. Guided by their cognate ligands Growth arrest-specific gene 6 (Gas6) and Protein S (Pros1), these receptors ensure the resolution of inflammation by dampening the activation of innate cells as [...] Read more.
The TAM receptor protein tyrosine kinases—Tyro3, Axl, and Mer—are essential regulators of immune homeostasis. Guided by their cognate ligands Growth arrest-specific gene 6 (Gas6) and Protein S (Pros1), these receptors ensure the resolution of inflammation by dampening the activation of innate cells as well as by restoring tissue function through promotion of tissue repair and clearance of apoptotic cells. Their central role as negative immune regulators is highlighted by the fact that deregulation of TAM signaling has been linked to the pathogenesis of autoimmune, inflammatory, and infectious diseases. Importantly, TAM receptors have also been associated with cancer development and progression. In a cancer setting, TAM receptors have a dual regulatory role, controlling the initiation and progression of tumor development and, at the same time, the associated anti-tumor responses of diverse immune cells. Thus, modulation of TAM receptors has emerged as a potential novel strategy for cancer treatment. In this review, we discuss our current understanding of how TAM receptors control immunity, with a particular focus on the regulation of anti-tumor responses and its implications for cancer immunotherapy. Full article
(This article belongs to the Special Issue TAM family receptors in cancer biology and therapeutic resistance)
Show Figures

Figure 1

13 pages, 1906 KB  
Article
Cbl-b Enhances Sensitivity to 5-Fluorouracil via EGFR- and Mitochondria-Mediated Pathways in Gastric Cancer Cells
by Dan Feng, Yanju Ma, Jing Liu, Ling Xu, Ye Zhang, Jinglei Qu, Yunpeng Liu and Xiujuan Qu
Int. J. Mol. Sci. 2013, 14(12), 24399-24411; https://doi.org/10.3390/ijms141224399 - 16 Dec 2013
Cited by 21 | Viewed by 7484
Abstract
5-Fluorouracil (5-FU) is an essential component of anticancer chemotherapy against gastric cancer. However, the response rate of single drug is still limited. The ubiquitin ligase Cbl-b is a negative regulator of growth factor receptor signaling and is involved in the suppression of cancer [...] Read more.
5-Fluorouracil (5-FU) is an essential component of anticancer chemotherapy against gastric cancer. However, the response rate of single drug is still limited. The ubiquitin ligase Cbl-b is a negative regulator of growth factor receptor signaling and is involved in the suppression of cancer cell proliferation. However, whether Cbl-b could affect 5-FU sensitivity remains unclear. The present study showed that Cbl-b knockdown caused higher proliferation concomitant with the decrease of apoptosis induced by 5-FU treatment in gastric cancer cell. Further mechanism investigation demonstrated that Cbl-b knockdown caused significant increase of phosphorylation of EGFR, ERK and Akt, decrease of mitochondrial membrane potential, and increase of expression ratio of Bcl-2/Bax. These results suggest that Cbl-b enhances sensitivity to 5-FU via EGFR- and mitochondria-mediated pathways in gastric cancer cells. Full article
(This article belongs to the Section Biochemistry)
Show Figures

15 pages, 1273 KB  
Article
The Role of E3 Ubiquitin Ligase Cbl Proteins in β-Elemene Reversing Multi-Drug Resistance of Human Gastric Adenocarcinoma Cells
by Ye Zhang, Xiao-Dong Mu, En-Zhe Li, Ying Luo, Na Song, Xiu-Juan Qu, Xue-Jun Hu and Yun-Peng Liu
Int. J. Mol. Sci. 2013, 14(5), 10075-10089; https://doi.org/10.3390/ijms140510075 - 10 May 2013
Cited by 46 | Viewed by 7020
Abstract
Recent studies indicate that β-elemene, a compound isolated from the Chinese herbal medicine Curcuma wenyujin, is capable of reversing tumor MDR, although the mechanism remains elusive. In this study, β-Elemene treatment markedly increased the intracellular accumulation of doxorubicin (DOX) and rhodamine 123 in [...] Read more.
Recent studies indicate that β-elemene, a compound isolated from the Chinese herbal medicine Curcuma wenyujin, is capable of reversing tumor MDR, although the mechanism remains elusive. In this study, β-Elemene treatment markedly increased the intracellular accumulation of doxorubicin (DOX) and rhodamine 123 in both K562/DNR and SGC7901/ADR cells and significantly inhibited the expression of P-gp. Treatment of SGC7901/ADR cells with β-elemene led to downregulation of Akt phosphorylation and significant upregulation of the E3 ubiquitin ligases, c-Cbl and Cbl-b. Importantly, β-elemene significantly enhanced the anti-tumor activity of DOX in nude mice bearing SGC7901/ADR xenografts. Taken together, our results suggest that β-elemene may target P-gp-overexpressing leukemia and gastric cancer cells to enhance the efficacy of DOX treatment. Full article
(This article belongs to the Section Biochemistry)
Show Figures

Back to TopTop