Sign in to use this feature.

Years

Between: -

Subjects

remove_circle_outline
remove_circle_outline
remove_circle_outline
remove_circle_outline
remove_circle_outline
remove_circle_outline

Journals

Article Types

Countries / Regions

Search Results (9)

Search Parameters:
Keywords = CAD drafting

Order results
Result details
Results per page
Select all
Export citation of selected articles as:
10 pages, 1770 KB  
Proceeding Paper
Design and Analysis of Sustainable Kraft Paper-Based Cushioning System for Packaging
by A. P. Mohanraj, S. Kamatchi, A. Deepthisri, P. Parameshwaran and B. P. Sivasubramaniyan
Eng. Proc. 2025, 93(1), 4; https://doi.org/10.3390/engproc2025093004 - 30 Jun 2025
Cited by 2 | Viewed by 1741
Abstract
In this design, foam packaging for consumer products is replaced by the kraft paper cushioning system. The kraft paper is made into a cylindrical structure, with small cylindrical structures pasted to its outer walls. The cylindrical structure can withstand a high amount of [...] Read more.
In this design, foam packaging for consumer products is replaced by the kraft paper cushioning system. The kraft paper is made into a cylindrical structure, with small cylindrical structures pasted to its outer walls. The cylindrical structure can withstand a high amount of stress, internally and externally. These cylindrical structures’ center points make an imaginary equilateral triangle. Therefore, the applied load is distributed equally across the cylinders and hexagonal structures. We can replace foam packaging with this kraft paper packaging. This design is expected to provide a more eco-friendly product than a normal packaging system. The interior design for the kraft paper is created as integrated cylindrical structures designed using Computer Aided Drawing (CAD). Various tests, such as on compression, impact, and vibration, were carried out. In this design, stimulation, cost comparison of the design, and manufacturing feasibility were examined. Full article
(This article belongs to the Proceedings of International Conference on Mechanical Engineering Design)
Show Figures

Figure 1

20 pages, 2451 KB  
Article
Enhancing Efficiency and Creativity in Mechanical Drafting: A Comparative Study of General-Purpose CAD Versus Specialized Toolsets
by Simón Gutiérrez de Ravé, Eduardo Gutiérrez de Ravé and Francisco J. Jiménez-Hornero
Appl. Syst. Innov. 2025, 8(3), 74; https://doi.org/10.3390/asi8030074 - 29 May 2025
Cited by 1 | Viewed by 5074
Abstract
Computer-Aided Design (CAD) plays a critical role in modern engineering education by supporting technical accuracy and fostering innovation in design. This study compares the performance of beginner CAD users employing general-purpose AutoCAD 2025 with those using the specialized AutoCAD Mechanical 2025. Fifty undergraduate [...] Read more.
Computer-Aided Design (CAD) plays a critical role in modern engineering education by supporting technical accuracy and fostering innovation in design. This study compares the performance of beginner CAD users employing general-purpose AutoCAD 2025 with those using the specialized AutoCAD Mechanical 2025. Fifty undergraduate mechanical engineering students, all with less than one year of CAD experience and no prior exposure to AutoCAD Mechanical, were randomly assigned to complete six mechanical drawing tasks using one of the two software environments. Efficiency was evaluated through command usage, frequency, and task completion time, while creativity was assessed using a rubric covering originality, functionality, tool proficiency, and graphical quality. Results show that AutoCAD Mechanical significantly improved workflow efficiency, reducing task execution time by approximately 50%. Creativity scores were also notably higher among users of AutoCAD Mechanical, particularly in functionality and tool usage. These gains are attributed to automation features such as parametric constraints, standard part libraries, and automated dimensioning, which lower cognitive load and support iterative design. The findings suggest that integrating specialized CAD tools into engineering curricula can enhance both technical and creative outcomes. Limitations and future research directions include longitudinal studies, diverse user populations, and exploration of student feedback and tool adaptation. Full article
Show Figures

Figure 1

17 pages, 47764 KB  
Article
Existing Buildings Recognition and BIM Generation Based on Multi-Plane Segmentation and Deep Learning
by Dejiang Wang, Jinzheng Liu, Haili Jiang, Panpan Liu and Quanming Jiang
Buildings 2025, 15(5), 691; https://doi.org/10.3390/buildings15050691 - 22 Feb 2025
Cited by 2 | Viewed by 1866
Abstract
Point cloud-based BIM reconstruction is an effective approach to enabling the digital documentation of existing buildings. However, current methods often demand substantial time and expertise for the manual measurement of building dimensions and the drafting of BIMs. This paper proposes an automated approach [...] Read more.
Point cloud-based BIM reconstruction is an effective approach to enabling the digital documentation of existing buildings. However, current methods often demand substantial time and expertise for the manual measurement of building dimensions and the drafting of BIMs. This paper proposes an automated approach to BIM modeling of the external surfaces of existing buildings, aiming to streamline the labor-intensive and time-consuming processes of manual measurement and drafting. Initially, multi-angle images of the building are captured using drones, and the building’s point cloud is reconstructed using 3D reconstruction software. Next, a multi-plane segmentation technique based on the RANSAC algorithm is applied, facilitating the efficient extraction of key features of exterior walls and planar roofs. The orthophotos of the building façades are generated by projecting wall point clouds onto a 2D plane. A lightweight convolutional encoder–decoder model is utilized for the semantic segmentation of windows and doors on the façade, enabling the precise extraction of window and door features and the automated generation of AutoCAD elevation drawings. Finally, the extracted features and segmented data are integrated to generate the BIM. The case study results demonstrate that the proposed method exhibits a stable error distribution, with model accuracy exceeding architectural industry requirements, successfully achieving reliable BIM reconstruction. However, this method currently faces limitations in dealing with buildings with complex curved walls and irregular roof structures or dense vegetation obstacles. Full article
(This article belongs to the Section Construction Management, and Computers & Digitization)
Show Figures

Figure 1

18 pages, 31070 KB  
Article
Flow-Induced Stress Analysis of a Large Francis Turbine Under Different Loads in a Wide Operation Range
by Xingxing Huang, Hua Ou, Hao Huang, Zhengwei Wang and Gang Wang
Appl. Sci. 2024, 14(24), 11782; https://doi.org/10.3390/app142411782 - 17 Dec 2024
Cited by 9 | Viewed by 2107
Abstract
Francis turbines, being widely used in hydropower plants, operate under different loads which significantly affect their hydraulic characteristics and structural dynamics. It is essential to carry out the flow-induced dynamics analysis of the large prototype Francis turbines under different loads in a wide [...] Read more.
Francis turbines, being widely used in hydropower plants, operate under different loads which significantly affect their hydraulic characteristics and structural dynamics. It is essential to carry out the flow-induced dynamics analysis of the large prototype Francis turbines under different loads in a wide load operation range to optimize the hydraulic performance, ensure structural reliability, and prevent mechanical failure. This work analyzes the flow-induced dynamics of a large Francis turbine prototype with a rated power of 46 MW. Computer-aided design (CAD) models of the Francis turbine unit are first constructed, including the fluid and structural domains. After generating the computational meshes of the flow passages in the Francis turbine unit, Computational fluid dynamics (CFD) calculations are carried out under four typical operating conditions from 25% load to 100% load, and the pressure files obtained from CFD calculations are applied to the finite element model to analyze the flow-induced stresses of the runner. The results show that the pressure inside the Francis turbine runner decreases gradually from the spiral case to the draft tube under 25%, 50%, 75%, and 100% loads, but the local pressure distribution in the crown chamber of the Francis turbine unit varies under different loads. The locations of the maximum stress of the runner under the four different operating conditions vary with the power output. The flow-induced maximum stress of the runner at 25% load is located on the chamfer of the connection between the blade trailing edge and the crown. But from 50% load to 100% load, the maximum stress of the runner appears on the chamfer of the connection between the blade leading edge and the band. From 25% load to full load, the maximum stress of the unit is one-fifth of the yield stress of the runner material, and the runner will not be damaged during normal use. The calculation method with a fully three-dimensional fluid–structure interaction (FSI) method and the conclusions proposed in this study can provide important references for the design and evaluation of other hydraulic turbine units. Full article
Show Figures

Figure 1

24 pages, 18404 KB  
Article
Short Cyclic Algorithm for Turbo Block Construction
by Stefan Vranjevac, Dejan Gavran, Sanja Fric, Vladan Ilić, Filip Trpčevski, Miloš Lukić and Nikola Milovanović
Appl. Sci. 2024, 14(20), 9576; https://doi.org/10.3390/app14209576 - 20 Oct 2024
Cited by 1 | Viewed by 1457
Abstract
This paper presents perhaps the shortest possible algorithm for drafting a turbo block in a standard CAD environment. Though not defining the complete turbo roundabout geometry (the legs are defined by their centerlines only), turbo block construction stays at the very core of [...] Read more.
This paper presents perhaps the shortest possible algorithm for drafting a turbo block in a standard CAD environment. Though not defining the complete turbo roundabout geometry (the legs are defined by their centerlines only), turbo block construction stays at the very core of its geometrical definition. Relevant national policies elaborate turbo block construction at various levels of detail. Some policies skip certain definitions of spirals’ centers and some even allow for slight discontinuities in spiraling lanes’ geometries. But, as our computer program had to be based on precisely defined geometrical features, no question, be it a location of a particular center or relation between the interconnecting arcs, could be left unanswered. Consequently, while explaining the basics on which the program relies, all the elements of the turbo block are discussed. Even the problems not addressed in renowned national policies (such as alternatively matching marking and curb lines) had to be resolved before being incorporated into the program. After resolving and elaborating turbo block roundabout technics in detail, a new cyclic algorithm for turbo block construction is presented. The program is very short and could be easily understood and modified by the average programmer. Full article
(This article belongs to the Special Issue Advances in Civil Infrastructures Engineering)
Show Figures

Figure 1

18 pages, 402 KB  
Article
Learning to Prioritize Test Cases for Computer Aided Design Software via Quantifying Functional Units
by Fenfang Zeng, Shaoting Liu, Feng Yang, Yisen Xu, Guofu Zhou and Jifeng Xuan
Appl. Sci. 2022, 12(20), 10414; https://doi.org/10.3390/app122010414 - 15 Oct 2022
Cited by 2 | Viewed by 2614
Abstract
Computer Aided Design (CAD) is a family of techniques that support the automation of designing and drafting 2D and 3D models with computer programs. CAD software is a software platform that provides the process from designing to modeling, such as AutoCAD or FreeCAD. [...] Read more.
Computer Aided Design (CAD) is a family of techniques that support the automation of designing and drafting 2D and 3D models with computer programs. CAD software is a software platform that provides the process from designing to modeling, such as AutoCAD or FreeCAD. Due to complex functions, the quality of CAD software plays an important role in designing reliable 2D and 3D models. There are many dependencies between defects in CAD software. Software testing is a practical way to detect defects in CAD software development. However, it is expensive to frequently run all the test cases for all functions. In this paper, we design an approach to learning to prioritize test cases for the CAD software, called PriorCadTest. The key idea of this approach is to quantify functional units and to train a learnable model to prioritize test cases. The output of the approach is a sequence of existing test cases. We evaluate PriorCadTest on seven modules of an open-source real-world CAD project, ArtOfIllusion. The Average Percentage of Fault Detect (APFD) is used to measure the effectiveness. Experimental results show that the proposed approach outperforms the current industrial practice without test case prioritization. Full article
(This article belongs to the Special Issue Reliability and Safety of Software Systems)
Show Figures

Figure 1

16 pages, 7508 KB  
Article
Parametric Hull Design with Rational Bézier Curves and Estimation of Performances
by Tommaso Ingrassia, Antonio Mancuso, Vincenzo Nigrelli, Antonio Saporito and Davide Tumino
J. Mar. Sci. Eng. 2021, 9(4), 360; https://doi.org/10.3390/jmse9040360 - 27 Mar 2021
Cited by 7 | Viewed by 5365
Abstract
In this paper, a tool able to support the sailing yacht designer during the early stage of the design process has been developed. Cubic Rational Bézier curves have been selected to describe the main curves defining the hull of a sailing yacht. The [...] Read more.
In this paper, a tool able to support the sailing yacht designer during the early stage of the design process has been developed. Cubic Rational Bézier curves have been selected to describe the main curves defining the hull of a sailing yacht. The adopted approach is based upon the definition of a set of parameters, say the length of waterline, the beam of the waterline, canoe body draft and some dimensionless coefficients according to the traditional way of the yacht designer. Some geometrical constraints imposed on the curves (e.g., continuity, endpoint angles, curvature) have been conceived aimed to avoid unreasonable shapes. These curves can be imported into any commercial Computer Aided Design (CAD) software and used as a frame to fit with a surface. The resistance of the hull can be calculated and plotted in order to have a real time estimation of the performances. The algorithm and the related Graphical User Interface (GUI) have been written in Visual Basic for Excel. To test the usability and the precision of the tool, two existing sailboats with different characteristics have been successfully replicated and a new design, taking advantages of both the hulls, has been developed. The new design shows good performances in terms of resistance values in a wide range of Froude numbers with respect to the original hulls. Full article
Show Figures

Figure 1

19 pages, 3531 KB  
Article
Genomics Insights into Pseudomonas sp. CG01: An Antarctic Cadmium-Resistant Strain Capable of Biosynthesizing CdS Nanoparticles Using Methionine as S-Source
by Carla Gallardo-Benavente, Jessica L. Campo-Giraldo, Juan Castro-Severyn, Andrés Quiroz and José M. Pérez-Donoso
Genes 2021, 12(2), 187; https://doi.org/10.3390/genes12020187 - 27 Jan 2021
Cited by 9 | Viewed by 5180
Abstract
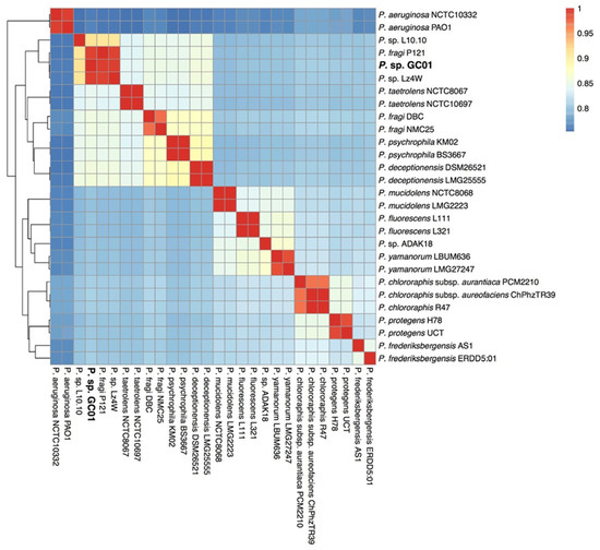
Here, we present the draft genome sequence of Pseudomonas sp. GC01, a cadmium-resistant Antarctic bacterium capable of biosynthesizing CdS fluorescent nanoparticles (quantum dots, QDs) employing a unique mechanism involving the production of methanethiol (MeSH) from methionine (Met). To explore the molecular/metabolic components involved [...] Read more.
Here, we present the draft genome sequence of Pseudomonas sp. GC01, a cadmium-resistant Antarctic bacterium capable of biosynthesizing CdS fluorescent nanoparticles (quantum dots, QDs) employing a unique mechanism involving the production of methanethiol (MeSH) from methionine (Met). To explore the molecular/metabolic components involved in QDs biosynthesis, we conducted a comparative genomic analysis, searching for the genes related to cadmium resistance and sulfur metabolic pathways. The genome of Pseudomonas sp. GC01 has a 4,706,645 bp size with a 58.61% G+C content. Pseudomonas sp. GC01 possesses five genes related to cadmium transport/resistance, with three P-type ATPases (cadA, zntA, and pbrA) involved in Cd-secretion that could contribute to the extracellular biosynthesis of CdS QDs. Furthermore, it exhibits genes involved in sulfate assimilation, cysteine/methionine synthesis, and volatile sulfur compounds catabolic pathways. Regarding MeSH production from Met, Pseudomonas sp. GC01 lacks the genes E4.4.1.11 and megL for MeSH generation. Interestingly, despite the absence of these genes, Pseudomonas sp. GC01 produces high levels of MeSH. This is probably associated with the metC gene that also produces MeSH from Met in bacteria. This work is the first report of the potential genes involved in Cd resistance, sulfur metabolism, and the process of MeSH-dependent CdS QDs bioproduction in Pseudomonas spp. strains. Full article
(This article belongs to the Section Microbial Genetics and Genomics)
Show Figures

Figure 1

15 pages, 6680 KB  
Article
Improving Infrastructure Installation Planning Processes using Procedural Modeling
by Nae-Young Choei, Hyungkyoo Kim and Seonghun Kim
Land 2020, 9(2), 48; https://doi.org/10.3390/land9020048 - 10 Feb 2020
Cited by 5 | Viewed by 4060
Abstract
Time and costs are often the most critical constraints in implementing a development impact fee (DIF) for local infrastructure installation planning in South Korea. For this reason, drafting quality plan alternatives and calculating precise DIFs for improvement remain challenging. This study proposes an [...] Read more.
Time and costs are often the most critical constraints in implementing a development impact fee (DIF) for local infrastructure installation planning in South Korea. For this reason, drafting quality plan alternatives and calculating precise DIFs for improvement remain challenging. This study proposes an application of a procedural modeling method using CityEngine as an alternative to traditional methods, which rely on AutoCAD. A virtual low-density suburban development project in Jeju, South Korea was used to compare the workability of the two methods. The findings suggest that procedural modeling outperforms the other approach by significantly reducing the number of steps and commands required in the planning process. This paper also argues that procedural modeling provides real-time 2- and 3-dimensional modeling and design evaluation and allows for a more efficient assessment of plan quality and calculation of DIF. We also argue for the need to diffuse procedural modeling to better support local planning practices. Full article
(This article belongs to the Special Issue Land, Innovation, and Social Good)
Show Figures

Figure 1

Back to TopTop