Sign in to use this feature.

Years

Between: -

Subjects

remove_circle_outline
remove_circle_outline
remove_circle_outline
remove_circle_outline
remove_circle_outline

Journals

Article Types

Countries / Regions

Search Results (25)

Search Parameters:
Keywords = Boletaceae

Order results
Result details
Results per page
Select all
Export citation of selected articles as:
17 pages, 11260 KB  
Article
Unveiling the Unique Mitogenome Structure of Phylloporus: Implications for Phylogeny and Evolution in Boletaceae
by Jie-Yu Huang, Zhen Zhang, Ming-Wei Mao, Kuan Zhao and Shan Yang
J. Fungi 2025, 11(12), 831; https://doi.org/10.3390/jof11120831 - 25 Nov 2025
Viewed by 489
Abstract
The genus Phylloporus (Boletaceae, Boletales) is a group of ectomycorrhizal fungi, distinguished from other members of Boletaceae by its unique lamellate hymenophore. Although some molecular data exist for this genus, its mitogenomic characteristics remain poorly understood. In our study, we sequenced, assembled, and [...] Read more.
The genus Phylloporus (Boletaceae, Boletales) is a group of ectomycorrhizal fungi, distinguished from other members of Boletaceae by its unique lamellate hymenophore. Although some molecular data exist for this genus, its mitogenomic characteristics remain poorly understood. In our study, we sequenced, assembled, and annotated the complete mitogenomes of eight species representing seven major subclades of Boletaceae collected in Jiangxi Province, China, with a focus on four Phylloporus species. We found that Phylloporus mitogenomes are circular, ranging in size from 35,117 bp to 38,908 bp, and contain 14–15 core protein-coding genes (PCGs), 24–28 tRNA genes, and 2 rRNA genes. Our comparative analysis revealed that Phylloporus species share many features, such as gene content, gene length, tRNA repertoire, and gene order, while Boletaceae as a whole shows a lot of diversity. Codon usage patterns are quite similar across the family. The Ka/Ks ratios of most 15 core PCGs were less than 1, suggesting these genes have been preserved through purifying selection over time. By using Bayesian inference (BI) and maximum likelihood (ML) methods and combining 28 other mitotic genomes in the NCBI database, our phylogenetic analysis produced highly consistent and well-supported trees (BPP ≥ 0.98, BS ≥ 71). It is noted that this family is divided into seven subfamilies, which is consistent with previous taxonomic studies. Altogether, our findings shed light on the unique features of Phylloporus and its connections to other members of Boletaceae. These findings not only provide valuable insights into the taxonomy, phylogeny, genetic diversity, and resource conservation of Boletaceae but also serve as a valuable genomic resource for future research. Full article
Show Figures

Figure 1

32 pages, 3540 KB  
Article
Geographic Provenances Outweigh Tissue Compartments in Bacteriome Assembly of the Ectomycorrhizal, Edible, and Hallucinogenic if Undercooked, Lanmoa asiatica (Boletaceae, Boletales) Mushroom from Yunnan China
by Man Guo, Dong Liu, Zhilan Xia, Tao Xie, Luofeng Su, Jesus Pérez-Moreno and Fuqiang Yu
Microorganisms 2025, 13(11), 2431; https://doi.org/10.3390/microorganisms13112431 - 23 Oct 2025
Viewed by 1257
Abstract
Ectomycorrhizal fungal sporomes represent complex microuniverses harboring structurally and functionally eclectic microbiomes with significant ecological roles and potential anthropogenic applications. Nevertheless, the factors governing the assembly of these microbial communities remain poorly understood, and numerous fungal taxa, including many ectomycorrhizal species, remain uninvestigated. [...] Read more.
Ectomycorrhizal fungal sporomes represent complex microuniverses harboring structurally and functionally eclectic microbiomes with significant ecological roles and potential anthropogenic applications. Nevertheless, the factors governing the assembly of these microbial communities remain poorly understood, and numerous fungal taxa, including many ectomycorrhizal species, remain uninvestigated. This study characterizes the bacteriome of the socioculturally and economically important yet hallucinogenic-if-raw ectomycorrhizal bolete Lanmoa asiatica. We analyzed 36 basidiomata from four geographic locations within China, partitioning each into pileus, stipe, and hymenophore tissues, and sequenced the V5–V7 region of the bacterial 16S rRNA gene. Proteobacteria dominated (>85%), with Pantoea, Sphingomonas, and the Burkholderia complex identified as core genera. Contrary to expectations, α-diversity was highest in the stipe (Chao1 index up to 1934) rather than the exposed hymenophore. PERMANOVA indicated that geographic origin (R2 = 0.46, p < 0.001) was a stronger structuring force than tissue type (R2 = 0.28, p < 0.01). Functional prediction via PICRUSt2 revealed enrichments in lipid metabolism, antimicrobial resistance, and apoptosis pathways across sites, while tissue-specific functions involved carbohydrate and nitrogen metabolism. These findings support a hierarchical model of bacteriome assembly where broad-scale environmental filters override micro-niche differentiation, providing a biogeographic framework for the conservation of this highly valued edible mushroom. Full article
Show Figures

Figure 1

18 pages, 5019 KB  
Article
First Report on the Artificial Cultivation Techniques of Buchwaldoboletus xylophilus (Boletales, Boletaceae, Buchwaldoboletus) in Southwest China
by Tianwei Yang, Hongjun Mu, Liming Dai, Jing Liu, Xinjing Xu, Feng Gao, Yiwei Fang, Sipeng Jian, Mingxia He and Chunxia Zhang
J. Fungi 2025, 11(3), 172; https://doi.org/10.3390/jof11030172 - 21 Feb 2025
Cited by 1 | Viewed by 1978
Abstract
Buchwaldoboletus xylophilus is an edible bolete species belonging to the family Boletaceae and the genus Buchwaldoboletus. It is found in tropical and subtropical regions, which are known for their rare wild resources. In this study, wild B. xylophilus was isolated and cultured, [...] Read more.
Buchwaldoboletus xylophilus is an edible bolete species belonging to the family Boletaceae and the genus Buchwaldoboletus. It is found in tropical and subtropical regions, which are known for their rare wild resources. In this study, wild B. xylophilus was isolated and cultured, and its biological characteristics and artificial cultivation techniques were studied. The results show that the optimal carbon source, nitrogen source, and inorganic salt for the mycelium growth of B. xylophilus were maltose, ammonium tartrate, and magnesium sulfate, respectively. The most appropriate temperature was 28 °C, and the pH value was between 5 and 6. The most effective combination was determined via orthogonal experimentation, as follows: dextrose, ammonium nitrate, potassium dihydrogen phosphate, and 28 °C. The results of artificial cultivation in mushroom houses show that the mycelium of B. xylophilus was strong and grew well on the culture medium. The mycelial growth rate was 4.54 mm/d, and the fungus bags were filled about 50 days after inoculation. The primordia formed 9 to 14 days after covering with soil and the fruiting body matured in 6~8 days. The average yield of fresh mushrooms reached 131.07 ± 29.38 g/bag, and the average biological efficiency reached 28.48 ± 6.39%. In this study, artificial cultivation technology in respect of B. xylophilus in mushroom houses is reported for the first time. The fruiting bodies obtained through cultivation were identified using morphological and molecular biological methods. This technology offers benefits such as affordability, a brief cultivation cycle, substantial yields, and superior quality, making it ideal for industrial-scale and extensive cultivation. Full article
(This article belongs to the Special Issue Breeding and Metabolism of Edible Fungi)
Show Figures

Figure 1

18 pages, 15957 KB  
Article
Pseudophylloporus Gen. nov. and Rubroleccinum Gen. nov., Two New Genera Revealed by Morphological and Phylogenetic Evidences in the Family Boletaceae from Subtropical China
by Hua-Zhi Qin, Yi Wang, Wen-Fei Lin, Hui Zeng, Li-Gui Hu, Bin-Rong Ke, Zhi-Heng Zeng, Zhi-Qun Liang and Nian-Kai Zeng
J. Fungi 2024, 10(12), 817; https://doi.org/10.3390/jof10120817 - 25 Nov 2024
Cited by 2 | Viewed by 2062
Abstract
Boletaceae, the largest and most diverse family of Boletales (Agaricomycetes and Basidiomycota), is both ecologically and economically important. Although many taxa have been described in China, the diversity of the family still remains incompletely understood. In the present study, Pseudophylloporus baishanzuensis gen. nov., [...] Read more.
Boletaceae, the largest and most diverse family of Boletales (Agaricomycetes and Basidiomycota), is both ecologically and economically important. Although many taxa have been described in China, the diversity of the family still remains incompletely understood. In the present study, Pseudophylloporus baishanzuensis gen. nov., sp. nov. and Rubroleccinum latisporus gen. nov., sp. nov. are proposed based on morphological and molecular phylogenetic analyses. These findings contribute to a deeper understanding of the diversity within the Boletaceae family. Full article
(This article belongs to the Special Issue Diversity, Phylogeny and Ecology of Forest Fungi)
Show Figures

Figure 1

17 pages, 652 KB  
Article
Hypoglycemic Properties of Leccinum scabrum Extracts—An In Vitro Study on α-Glucosidase and α-Amylase Inhibition and Metabolic Profile Determination
by Valeria Ferraro, Anna Spagnoletta, Natalie Paola Rotondo, René Massimiliano Marsano, Daniela Valeria Miniero, Gaetano Balenzano, Annalisa De Palma, Alessandro Colletti, Maria Letizia Gargano, Giovanni Lentini and Maria Maddalena Cavalluzzi
J. Fungi 2024, 10(10), 718; https://doi.org/10.3390/jof10100718 - 15 Oct 2024
Cited by 1 | Viewed by 2209
Abstract
Type-2 diabetes affects an increasing percentage of the world’s population and its control through dietary management, involving the consumption of health-promoting foods or their derived supplements, is a common strategy. Several mushroom species have been demonstrated to be endowed with antidiabetic properties, resulting [...] Read more.
Type-2 diabetes affects an increasing percentage of the world’s population and its control through dietary management, involving the consumption of health-promoting foods or their derived supplements, is a common strategy. Several mushroom species have been demonstrated to be endowed with antidiabetic properties, resulting from their ability in improving insulin sensitivity and production, or inhibiting the carbohydrate-hydrolyzing enzymes α-amylase and α-glucosidase. This study aimed to investigate for the first time the hypoglycemic properties of the edible mushroom Leccinum scabrum (Bull.) Gray. Mushroom extracts were prepared through the microwave-assisted extraction (MAE) technique using green solvents with different polarity degrees. The inhibition activity of all the obtained extracts on both α-glucosidase and α-amylase was evaluated and the highest activity was observed for the EtOAc extract which showed an IC50 value about 60-fold lower than the reference compound 1-deoxynojirimycin (DNJ) on α-glucosidase (0.42 ± 0.02 and 25.4 ± 0.6 µg/mL, respectively). As expected on the basis of the literature data concerning both α-glucosidase and α-amylase inhibition, a milder inhibition activity on pancreatic α-amylase was observed. Preliminary in vivo tests on Drosophila melanogaster carried out on the most active obtained extract (EtOAc) confirmed the in vitro observed hypoglycemic activity. Finally, the EtOAc extract metabolic profile was determined through GC-MS and HRMS analyses. Full article
Show Figures

Figure 1

19 pages, 3595 KB  
Article
Four New Species and a New Combination of Boletaceae (Boletales) from Subtropical and Tropical China
by Rou Xue, Lin-Jie Su, Tai-Jie Yu, Chang Xu, Hong-Yan Huang, Nian-Kai Zeng, Guo-Li Zhang and Li-Ping Tang
J. Fungi 2024, 10(5), 348; https://doi.org/10.3390/jof10050348 - 13 May 2024
Cited by 4 | Viewed by 3989
Abstract
Previous studies have shown that boletes are abundant and diverse in China, especially in tropical and subtropical regions. In the present study, morphological, ecological, host relationship, and a four-locus (28S, tef1, rpb1, and rpb2) molecular phylogenetic analyses were used to [...] Read more.
Previous studies have shown that boletes are abundant and diverse in China, especially in tropical and subtropical regions. In the present study, morphological, ecological, host relationship, and a four-locus (28S, tef1, rpb1, and rpb2) molecular phylogenetic analyses were used to study the family Boletaceae in subtropical and tropical China. Four new bluing species are described from three genera, viz. Boletellus verruculosus (Chinese name疣柄条孢牛肝菌), Xerocomellus tenuis (Chinese name细柄红绒盖牛肝菌), Xer. brunneus (Chinese name褐盖红绒盖牛肝菌), and Xerocomus zhangii (Chinese name张氏绒盖牛肝菌). Moreover, the genus Nigroboletus is treated as a synonym of Xerocomellus, and a new combination, namely Xer. roseonigrescens (Chinese name玫瑰红绒盖牛肝菌), is proposed. Full article
(This article belongs to the Special Issue Taxonomy, Systematics and Evolution of Forestry Fungi, 2nd Edition)
Show Figures

Figure 1

24 pages, 15627 KB  
Article
New Data on Boletaceae (Agaricomycetes, Basidiomycota) from Central Vietnam with Description of Two New Species and Creation of a New Combination Based on Morphological and Phylogenetic Evidence
by Thi Ha Giang Pham, Eugene Popov, Alina Alexandrova, Daria Ivanova and Olga Morozova
J. Fungi 2024, 10(3), 223; https://doi.org/10.3390/jof10030223 - 19 Mar 2024
Cited by 3 | Viewed by 3436
Abstract
Two new species of Boletaceae (Hortiboletus rubroreticulatus and Tylopilus aurantiovulpinus) discovered during an investigation of the mycobiota of Central Vietnam (Kon Chu Rang Nature Reserve; Ta Dung National Park; Bidoup—Nui Ba National Park; Kon Ka Kinh National Park) are described on [...] Read more.
Two new species of Boletaceae (Hortiboletus rubroreticulatus and Tylopilus aurantiovulpinus) discovered during an investigation of the mycobiota of Central Vietnam (Kon Chu Rang Nature Reserve; Ta Dung National Park; Bidoup—Nui Ba National Park; Kon Ka Kinh National Park) are described on the basis of molecular and morphological data. Illustrated descriptions of their macro- and microscopic features and discussion on similar taxa are given. Additionally, eight species which were recorded for the first time in Vietnam are listed and illustrated here. A new combination Kgaria virescens was made for one of these species. These results were confirmed by the phylogenetic analysis based on nrITS1-5.8S-ITS2, nrLSU, and tef1α regions. Full article
(This article belongs to the Special Issue Taxonomy, Systematics and Evolution of Forestry Fungi, 2nd Edition)
Show Figures

Figure 1

23 pages, 4977 KB  
Article
Four New Species of Strobilomyces (Boletaceae, Boletales) from Hainan Island, Tropical China
by Hui Deng, Yi Wang, Jin-Rui Lei, Zong-Zhu Chen, Zhi-Qun Liang and Nian-Kai Zeng
J. Fungi 2023, 9(12), 1128; https://doi.org/10.3390/jof9121128 - 22 Nov 2023
Cited by 11 | Viewed by 2744
Abstract
Strobilomyces, one of the most noticeable genera of Boletaceae (Boletales), is both ecologically and economically important. Although many studies have focused on Strobilomyces in China, the diversity still remains incompletely understood. In the present study, several collections of Strobilomyces from Hainan Island, [...] Read more.
Strobilomyces, one of the most noticeable genera of Boletaceae (Boletales), is both ecologically and economically important. Although many studies have focused on Strobilomyces in China, the diversity still remains incompletely understood. In the present study, several collections of Strobilomyces from Hainan Island, tropical China were studied based on morphology and molecular phylogenetic analyses. Four species are described as new, viz. S. baozhengii, S. conicus, S. hainanensis, and S. pachycystidiatus. Detailed descriptions, color photos of fresh basidiomata, and line drawings of microstructures of the four species are presented. Full article
Show Figures

Figure 1

22 pages, 6285 KB  
Article
Five New Species of Aureoboletus and Chalciporus (Boletaceae, Boletales) and Their Ethnomycological Aspects
by Olivia Ayala-Vásquez, Magdalena Martínez-Reyes, Jesús Pérez-Moreno, César Ramiro Martínez-González, Juan Pablo Pinzón, Javier Isaac de la Fuente, Rigoberto Castro-Rivera, Jesús García-Jiménez, Soledad Balbuena-Carrasco, Eliseete Ramírez-Carbajal and Fuqiang Yu
J. Fungi 2023, 9(10), 1041; https://doi.org/10.3390/jof9101041 - 23 Oct 2023
Cited by 5 | Viewed by 3384
Abstract
Among Boletales, the family Boletaceae has the highest diversity worldwide. Additionally, this fungal group has great ecological relevance because it not only includes mainly ectomycorrhizal but also saprotrophic species. Furthermore, some species are used as food and have sociocultural and economic importance worldwide. [...] Read more.
Among Boletales, the family Boletaceae has the highest diversity worldwide. Additionally, this fungal group has great ecological relevance because it not only includes mainly ectomycorrhizal but also saprotrophic species. Furthermore, some species are used as food and have sociocultural and economic importance worldwide. In Mexico, the Boletaceae family boasts a substantial number of species, yet our understanding of these species remains far from comprehensive. In this work, by using macro- and micromorphological and phylogenetic analyses of DNA sequences from multi-gene analyses based on ITS, nrLSU, rpb1, rpb2, and tef1, we report five new species belonging to the genera Aureoboletus and Chalciporus: A. ayuukii and A. elvirae from a Quercus scytophylla forest, A. readii from a mixed forest, C. perezsilvae from cloud forest, and C. piedracanteadensis from both a mixed coniferous forest and a Quercus-Pinus forest. In Mexico, four species of Aureoboletus are used as a food source, and in this work, we add another one, A. readii, which is traditionally consumed by members of the Tlahuica-Pjiekakjoo culture, who are located in the central part of the country. This work contributes to our knowledge of two genera of Boletaceae in a geographical area that is scarcely studied, and thus, our understanding of its biocultural relevance is enriched. Full article
(This article belongs to the Special Issue Polyphasic Identification of Fungi 3.0)
Show Figures

Figure 1

22 pages, 5767 KB  
Article
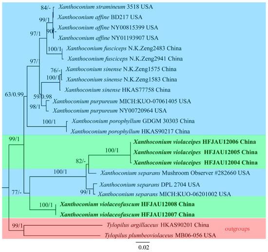
Phylogenetic and Morphological Evidence Reveal Five New Species of Boletes from Southern China
by Fan Zhou, Yang Gao, Hai-Yan Song, Hai-Jing Hu, Wen-Juan Yang, Wei Zhang, Li-Yu Liao, Yi Fang, Lin Cheng and Dian-Ming Hu
J. Fungi 2023, 9(8), 814; https://doi.org/10.3390/jof9080814 - 31 Jul 2023
Cited by 7 | Viewed by 3031
Abstract
Fungi of the order Boletales are extremely important in both ecology and economy, since most of them are ectomycorrhizal fungi, which play vital roles in maintaining forest ecosystems, water and soil protection, vegetation restoration and so on. Although previous studies have shown that [...] Read more.
Fungi of the order Boletales are extremely important in both ecology and economy, since most of them are ectomycorrhizal fungi, which play vital roles in maintaining forest ecosystems, water and soil protection, vegetation restoration and so on. Although previous studies have shown that this order has a very high species diversity in China, there are few reports on the species diversity of boletes in Jiangxi Province, China. Based on morphological (macroscopic and microscopic morphological characteristics) and phylogenetic analyses (ITS, LSU, and TEF1-α sequences), in this study, the wild boletes in Jiangxi Province were investigated, and five new species are described: Austroboletus albus, Xanthoconium violaceipes, Xanthoconium violaceofuscum, Xerocomus rutilans and Xerocomus subsplendidus. Descriptions and hand drawings of the new species are presented. Full article
Show Figures

Figure 1

32 pages, 16662 KB  
Article
Four Novel Species and Two New Records of Boletes from India
by Kanad Das, Aniket Ghosh, Dyutiparna Chakraborty, Sudeshna Datta, Ishika Bera, Ranjith Layola MR, Farheen Banu, Alfredo Vizzini and Komsit Wisitrassameewong
J. Fungi 2023, 9(7), 754; https://doi.org/10.3390/jof9070754 - 17 Jul 2023
Cited by 15 | Viewed by 3214
Abstract
Repeated macrofungal explorations, followed by thorough examination of species through morphology and molecular phylogeny, have made it clear that European and American names of wild mushrooms were inadvertently misapplied quite often to Asian lookalikes by mycologists/taxonomists in the past. Therefore, in order to [...] Read more.
Repeated macrofungal explorations, followed by thorough examination of species through morphology and molecular phylogeny, have made it clear that European and American names of wild mushrooms were inadvertently misapplied quite often to Asian lookalikes by mycologists/taxonomists in the past. Therefore, in order to reveal this mushroom treasure, in recent years, taxonomical research on wild mushrooms has been intensified in Asian countries, including India, by undertaking a combined approach of morpho-taxonomy and multigene molecular phylogeny. Boletoid mushrooms (Boletaceae) are no exception. While working on boletoid mushrooms of the Indian Himalayas, authors recently came across six interesting species of boletoid mushrooms. In the present communication, four novel species, namely Leccinellum binderi, Cyanoboletus paurianus, Xerocomus uttarakhandae, and Xerocomellus himalayanus, are established based on morphology and molecular phylogenetic estimations. Moreover, Cyanoboletus macroporus and Xerocomus fraternus are also reported here for the first time in India. Full article
(This article belongs to the Special Issue Fungal Diversity and Systematics in the Digital Era)
Show Figures

Figure 1

16 pages, 10701 KB  
Article
Purification and Structure Characterization of the Crude Polysaccharide from the Fruiting Bodies of Butyriboletus pseudospeciosus and Its Modulation Effects on Gut Microbiota
by Run Tian, Lu-Ling Wu, Hong-Fu Li, Zhi-Qun Liang, Pei-Hu Li, Yong Wang and Nian-Kai Zeng
Molecules 2023, 28(6), 2679; https://doi.org/10.3390/molecules28062679 - 16 Mar 2023
Cited by 4 | Viewed by 2623
Abstract
Polysaccharides from the species of Boletaceae (Boletales, Agaricomycetes, Basidiomycota) are economically significant to both functional foods and medicinal industries. The crude polysaccharide from Butyriboletus pseudospeciosus (BPP) was prepared, and its physicochemical properties were characterized through the use of consecutive experimental apparatus, and its [...] Read more.
Polysaccharides from the species of Boletaceae (Boletales, Agaricomycetes, Basidiomycota) are economically significant to both functional foods and medicinal industries. The crude polysaccharide from Butyriboletus pseudospeciosus (BPP) was prepared, and its physicochemical properties were characterized through the use of consecutive experimental apparatus, and its impact on the gut microbiota of Kunming mice was evaluated. Analyses of the structure characteristics revealed that BPP was mainly composed of Man, Glc, and Gal, possessing the pyranose ring and β/α-glycosidic linkages. TG analysis exhibited that BPP had great heat stability. The SEM observation performed demonstrated that BPP appeared with a rough, dense, and porous shape. Through the BPP intervention, the serum and fecal biochemical index in mice can be improved obviously (p < 0.05). The abundance of beneficial microbiota in the BPP-treated group was significantly increased, while the abundance of harmful microbiota was significantly decreased (p < 0.05). Based on the Tax4Fun, we also revealed the relationship between the species of gut microbiota and showed that the high dose of BPP has significantly changed the functional diversities compared with those in other groups (p < 0.05). The results suggest that B. pseudospeciosus could serve as potential functional food or medicine. Full article
(This article belongs to the Special Issue Structural Analysis and Biological Evaluation of Compounds from Fungi)
Show Figures

Figure 1

17 pages, 1803 KB  
Article
Exposure to Essential and Toxic Elements via Consumption of Agaricaceae, Amanitaceae, Boletaceae, and Russulaceae Mushrooms from Southern Spain and Northern Morocco
by Marta Barea-Sepúlveda, Estrella Espada-Bellido, Marta Ferreiro-González, Hassan Bouziane, José Gerardo López-Castillo, Miguel Palma and Gerardo F. Barbero
J. Fungi 2022, 8(5), 545; https://doi.org/10.3390/jof8050545 - 23 May 2022
Cited by 17 | Viewed by 3726
Abstract
The demand and interest in mushrooms, both cultivated and wild, has increased among consumers in recent years due to a better understanding of the benefits of this food. However, the ability of wild edible mushrooms to accumulate essential and toxic elements is well [...] Read more.
The demand and interest in mushrooms, both cultivated and wild, has increased among consumers in recent years due to a better understanding of the benefits of this food. However, the ability of wild edible mushrooms to accumulate essential and toxic elements is well documented. In this study, a total of eight metallic elements and metalloids (chromium (Cr), arsenic (As), cadmium (Cd), mercury (Hg), lead (Pb), copper (Cu), zinc (Zn), and selenium (Se)) were determined by ICP-MS in five wild edible mushroom species (Agaricus silvicola, Amanita caesarea, Boletus aereus, Boletus edulis, and Russula cyanoxantha) collected in southern Spain and northern Morocco. Overall, Zn was found to be the predominant element among the studied species, followed by Cu and Se. The multivariate analysis suggested that considerable differences exist in the uptake of the essential and toxic elements determined, linked to species-intrinsic factors. Furthermore, the highest Estimated Daily Intake of Metals (EDIM) values obtained were observed for Zn. The Health Risk Index (HRI) assessment for all the mushroom species studied showed a Hg-related cause of concern due to the frequent consumption of around 300 g of fresh mushrooms per day during the mushrooming season. Full article
(This article belongs to the Special Issue Heavy Metals in Mushrooms)
Show Figures

Graphical abstract

19 pages, 3521 KB  
Article
Rubinosporus auriporus gen. et sp. nov. (Boletaceae: Xerocomoideae) from Tropical Forests of Thailand, Producing Unusual Dark Ruby Spore Deposits
by Santhiti Vadthanarat, Olivier Raspé and Saisamorn Lumyong
J. Fungi 2022, 8(3), 278; https://doi.org/10.3390/jof8030278 - 9 Mar 2022
Cited by 11 | Viewed by 4295
Abstract
Rubinosporus, a new bolete genus from tropical forests of Thailand is introduced with R. auriporus as the type species. The genus is unique among Xerocomoideae in producing dark ruby spore deposits. It can be differentiated from all other Boletaceae genera by [...] Read more.
Rubinosporus, a new bolete genus from tropical forests of Thailand is introduced with R. auriporus as the type species. The genus is unique among Xerocomoideae in producing dark ruby spore deposits. It can be differentiated from all other Boletaceae genera by the following combination of characters: pileus surface evenly covered with matted tomentum; stipe surface with evenly scattered minute squamules; golden yellow tubular hymenophore, which is relatively thin especially when young; unchanging surfaces and context when bruised or cut; smooth, broadly ellipsoid basidiospores; and dark ruby spore deposits. The Boletaceae-wide and Xerocomoideae-wide phylogenetic analyses based on four-gene data sets (atp6, cox3, rpb2, and tef1) support Rubinosporus as monophyletic and places it in Boletaceae subfamily Xerocomoideae. Full descriptions and illustrations of the new genus and species are presented. Full article
(This article belongs to the Topic Fungal Diversity)
Show Figures

Figure 1

21 pages, 8456 KB  
Article
Exploring the Relationships between Four New Species of Boletoid Fungi from Northern China and Their Related Species
by Yang Wang, Yong-Lan Tuo, Dong-Mei Wu, Neng Gao, Zhen-Hao Zhang, Gu Rao, Xiao-Min Wang, Jing Wang, Dan Dai, Yu Li and Bo Zhang
J. Fungi 2022, 8(3), 218; https://doi.org/10.3390/jof8030218 - 22 Feb 2022
Cited by 15 | Viewed by 4712
Abstract
The family Boletaceae primarily represents ectomycorrhizal fungi, which play an essential ecological role in forest ecosystems. Although the Boletaceae family has been subject to a relatively global and comprehensive history of work, novel species and genera are continually described. During this investigation in [...] Read more.
The family Boletaceae primarily represents ectomycorrhizal fungi, which play an essential ecological role in forest ecosystems. Although the Boletaceae family has been subject to a relatively global and comprehensive history of work, novel species and genera are continually described. During this investigation in northern China, many specimens of boletoid fungi were collected. Based on the study of their morphology and phylogeny, four new species, Butyriboletus pseudoroseoflavus, Butyriboletus subregius, Tengioboletus subglutinosus, and Suillellus lacrymibasidiatus, are introduced. Morphological evidence and phylogenetic analyses of the single or combined dataset (ITS or 28S, rpb1, rpb2, and tef1) confirmed these to be four new species. The evidence and analyses indicated the new species’ relationships with other species within their genera. Detailed descriptions, color photographs, and line drawings are provided. The species of Butyriboletus in China were compared in detail and the worldwide keys of Tengioboletus and Suillellus were given. Full article
Show Figures

Figure 1

Back to TopTop