Rubinosporus auriporus gen. et sp. nov. (Boletaceae: Xerocomoideae) from Tropical Forests of Thailand, Producing Unusual Dark Ruby Spore Deposits
Abstract
:1. Introduction
2. Materials and Methods
2.1. Specimens Collecting
2.2. Morphological Study
2.3. DNA Extraction, PCR Amplification and DNA Sequencing
2.4. Alignment and Phylogeny Inference
3. Results
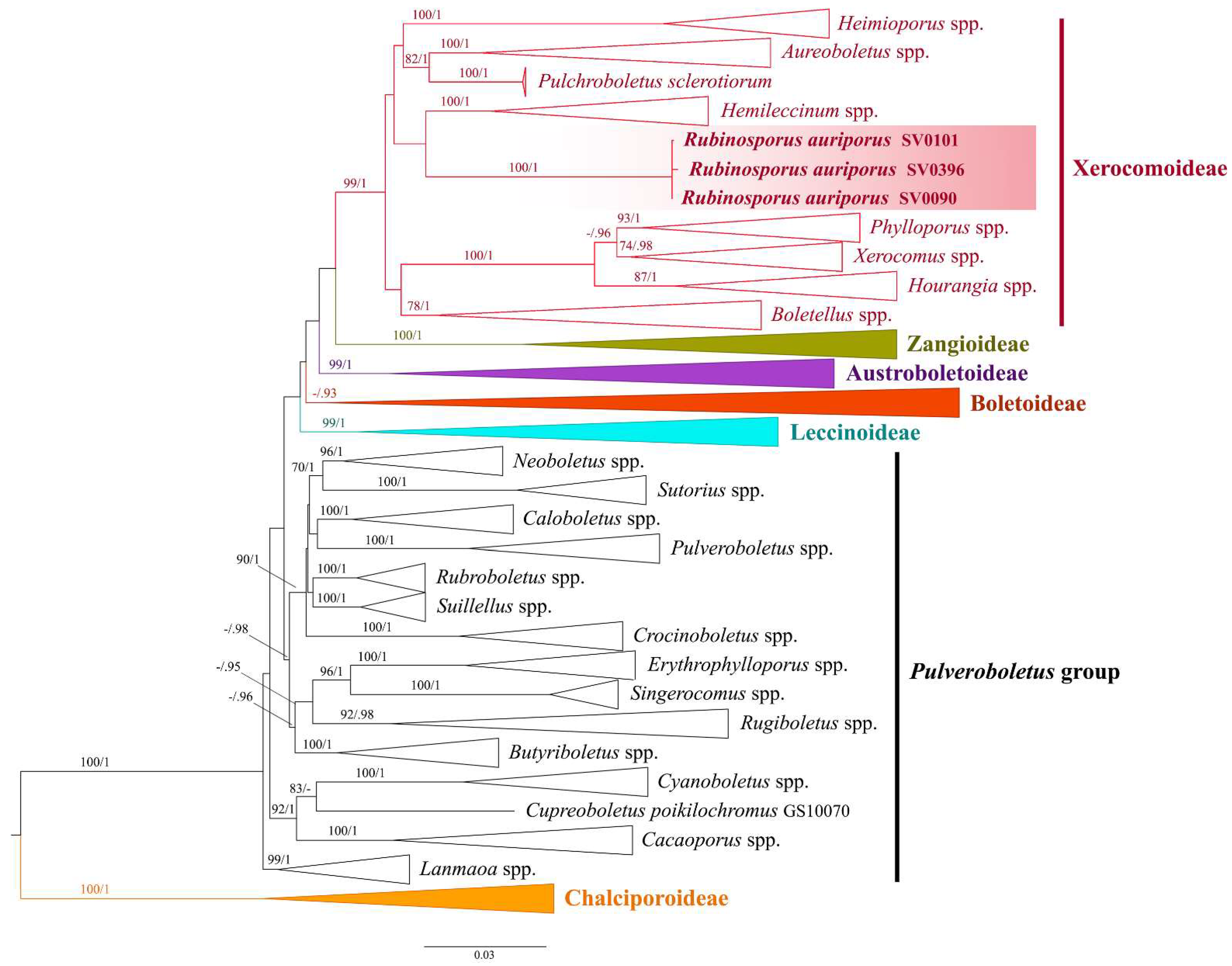
3.1. Phylogenetic Analyses
3.2. Taxonomy
4. Discussion
Author Contributions
Funding
Institutional Review Board Statement
Informed Consent Statement
Data Availability Statement
Conflicts of Interest
References
- Nuhn, M.E.; Binder, M.; Taylor, A.F.S.; Halling, R.E.; Hibbett, D.S. Phylogenetic overview of the Boletineae. Fungal Biol. 2013, 117, 479–511. [Google Scholar] [CrossRef] [PubMed]
- Wu, G.; Feng, B.; Xu, J.; Zhu, X.T.; Li, Y.C.; Zeng, N.K.; Hosen, I.; Yang, Z.L. Molecular phylogenetic analyses redefine seven major clades and reveal 22 new generic clades in the fungal family Boletaceae. Fungal Divers. 2014, 69, 93–115. [Google Scholar] [CrossRef]
- Wu, G.; Li, Y.C.; Zhu, X.T.; Zhao, K.; Han, L.H.; Cui, Y.Y.; Li, F.; Xu, J.P.; Yang, Z.L. One hundred noteworthy boletes from China. Fungal Divers. 2016, 81, 25–188. [Google Scholar] [CrossRef]
- Orihara, T.; Smith, M.E. Unique phylogenetic position of the African truffle-like fungus, Octaviania ivoryana (Boletaceae, Boletales), and the proposal of a new genus, Afrocastellanoa. Mycologia 2017, 109, 323–332. [Google Scholar] [CrossRef]
- Crous, P.W.; Luangsa-ard, J.J.; Wingfield, M.J.; Carnegie, A.J.; Hernández-Restrepo, M.; Lombard, L.; Groenewald, J.Z. Fungal Planet description sheets: 785–867. Persoonia 2018, 41, 238–417. [Google Scholar] [CrossRef]
- Farid, A.; Gelardi, M.; Angelina, C.; Franck, A.R.; Costanzo, F.; Kaminsky, L.; Ercole, E.; Baroni, T.J.; White, A.L.; Garey, J.R.; et al. Phylloporus and Phylloboletellus are no longer alone: Phylloporopsis gen. nov. (Boletaceae), a new smooth-spored lamellate genus to accommodate the American species Phylloporus boletinoides. Fungal Syst. Evol. 2018, 2, 341–359. [Google Scholar] [CrossRef]
- Ming, Z.; Hui, T.L. Erythrophylloporus (Boletaceae, Boletales), a new genus inferred from morphological and molecular data from subtropical and tropical China. Mycosystema 2018, 37, 1111–1126. [Google Scholar]
- Parihar, A.; Hembrom, M.E.; Vizzini, A.; Das, K. Indoporus shoreae gen. et sp. nov. (Boletaceae) from tropical India. Cryptogam. Mycol. 2018, 39, 447–466. [Google Scholar] [CrossRef]
- Wu, G.; Lee, S.M.L.; Horak, E.; Yang, Z.L. Spongispora temakensis, a new boletoid genus and species from Singapore. Mycologia 2018, 110, 919–929. [Google Scholar] [CrossRef]
- Khmelnitsky, O.; Davoodian, N.; Singh, P.; Raspé, O.; Lee, S.M.; Fechner, N.; Bonito, G.; Lebel, T.; Halling, R.E. Ionosporus: A new genus for Boletus longipes (Boletaceae), with a new species, I. australis, from Australia. Mycol. Prog. 2019, 18, 439–451. [Google Scholar] [CrossRef]
- Vadthanarat, S.; Lumyong, S.; Raspé, O. Cacaoporus, a new Boletaceae genus, with two new species from Thailand. MycoKeys 2019, 54, 1–29. [Google Scholar] [CrossRef]
- Sulzbacher, M.A.; Orihara, T.; Grebenc, T.; Wartchow, F.; Smith, M.E.; Martín, M.P.; Giachini, A.J.; Baseia, I.G. Longistriata flava (Boletaceae, Basidiomycota)—A new monotypic sequestrate genus and species from Brazilian Atlantic Forest. MycoKeys 2020, 62, 53–73. [Google Scholar] [CrossRef]
- Hyde, K.D.; Norphanphoun, C.; Chen, J.; Dissanayake, A.J.; Doilom, M.; Hongsanan, S.; Jayawardena, R.S.; Jeewon, R.; Perera, R.H.; Thongbai, B.; et al. Thailand’s amazing diversity: Up to 96% of fungi in northern Thailand may be novel. Fungal Divers. 2018, 93, 215–239. [Google Scholar] [CrossRef]
- Thongbai, B.; Hyde, K.D.; Lumyong, S.; Raspé, O. High undescribed diversity of Amanita section Vaginatae in northern Thailand. Mycosphere 2018, 9, 462–494. [Google Scholar] [CrossRef]
- Zhu, X.T.; Wu, G.; Zhao, K.; Halling, R.E.; Yang, Z.L. Hourangia, a new genus of Boletaceae to accommodate Xerocomus cheoi and its allied species. Mycol. Prog. 2015, 14, 37. [Google Scholar] [CrossRef]
- Pouzar, Z. Nova genera macromycetum I. Ceská Mykol. 1957, 11, 48–50. [Google Scholar]
- Wu, G.; Zhao, K.; Li, Y.C.; Zeng, N.K.; Feng, B.; Halling, R.E.; Yang, Z.L. Four new genera of the fungal family Boletaceae. Fungal Divers. 2015, 81, 1–24. [Google Scholar] [CrossRef]
- Thiers, B. Continuously Updated—Index Herbariorum: A Global Directory of Public Herbaria and Associated Staff. New York Botanical Garden’s Virtual Herbarium. Available online: http://sweetgum.nybg.org/science/ih/ (accessed on 8 March 2022).
- Kornerup, A.; Wanscher, J.H. Methuen Handbook of Colour, 3rd ed.; Eyre Methuen Ltd.: London, UK, 1978; pp. 1–252. [Google Scholar]
- Doyle, J.J.; Doyle, J.L. Isolation of plant DNA from fresh tissue. Focus 1990, 12, 13–15. [Google Scholar]
- Raspé, O.; Vadthanarat, S.; De Kesel, A.; Degreef, J.; Hyde, K.D.; Lumyong, S. Pulveroboletus fragrans, a new Boletaceae species from Northern Thailand, with a remarkable aromatic odor. Mycol. Prog. 2016, 15, 38. [Google Scholar] [CrossRef]
- Matheny, P.B. Improving phylogenetic inference of mushrooms with RPB1 and RPB2 nucleotide sequences (Inocybe; Agaricales). Mol. Phylogenet. Evol. 2005, 35, 1–20. [Google Scholar] [CrossRef]
- Rehner, S.A.; Buckley, E. A Beauveria phylogeny inferred from nuclear ITS and EF1-α sequences: Evidence for cryptic diversification and links to Cordyceps teleomorphs. Mycologia 2005, 97, 84–98. [Google Scholar] [CrossRef]
- Katoh, K.; Standley, D.M. MAFFT Multiple sequence alignment software version 7: Improvements in performance and usability. Mol. Biol. Evol. 2013, 30, 772–780. [Google Scholar] [CrossRef] [Green Version]
- Stamatakis, A. RAxML-vi-hpc: Maximum likelihood-based phylogenetic analyses with thousands of taxa and mixed models. Bioinformatics 2006, 22, 2688–2690. [Google Scholar] [CrossRef]
- Miller, M.A.; Holder, M.T.; Vos, R.; Midford, P.E.; Liebowitz, T.; Chan, L.; Hoover, P.; Warnow, T. The CIPRES portals. CIPRES. 2009. Available online: http://www.phylo.org/portal2/home (accessed on 19 December 2021).
- Darriba, D.; Taboada, G.L.; Doallo, R.; Posada, D. jModelTest 2: More models, new heuristics and parallel computing. Nat. Methods 2012, 9, 772. [Google Scholar] [CrossRef] [Green Version]
- Ronquist, F.; Teslenko, M.; van der Mark, P.; Ayres, D.; Darling, A.; Höhna, S.; Huelsenbeck, J.P. MrBayes 3.2: Efficient Bayesian phylogenetic inference and model choice across a large model space. Syst. Biol. 2012, 61, 539–542. [Google Scholar] [CrossRef] [Green Version]
- Kuo, M.; Ortiz-Santana, B. Revision of leccinoid fungi, with emphasis on North American taxa, based on molecular and morphological data. Mycologia 2020, 112, 197–211. [Google Scholar] [CrossRef]
- Zhang, M.; Li, T.H.; Wang, C.Q.; Song, B.; Xu, J. Aureoboletus formosus, a new bolete species from Hunan Province of China. Mycol. Prog. 2015, 14, 118. [Google Scholar] [CrossRef]
- Zhang, M.; Li, T.H.; Wang, C.Q.; Zeng, N.K.; Deng, W.Q. Phylogenetic overview of Aureoboletus (Boletaceae, Boletales), with descriptions of six new species from China. MycoKeys 2019, 61, 111–145. [Google Scholar] [CrossRef]
- Vadthanarat, S.; Raspé, O.; Lumyong, S. Phylogenetic affinities of the sequestrate genus Rhodactina (Boletaceae), with a new species, R. rostratispora from Thailand. MycoKeys 2018, 29, 63–80. [Google Scholar] [CrossRef]
- Binder, M.; Hibbett, D.S. Molecular systematics and biological diversification of Boletales. Mycologia 2006, 98, 971–981. [Google Scholar] [CrossRef]
- Sato, H.; Hattori, T. New species of Boletellus section Boletellus (Boletaceae, Boletales) from Japan, B. aurocontextus sp. nov. and B. areolatus sp. nov. PLoS ONE 2015, 10, e0128184. [Google Scholar]
- Phookamsak, R.; Hyde, K.D.; Jeewon, R.; Bhat, D.J.; Jones, E.B.G.; Maharachchikumbura, S.S.N.; Raspé, O.; Karunarathna, S.C.; Wanasinghe, D.N.; Hongsanan, S.; et al. Fungal diversity notes 929–1035: Taxonomic and phylogenetic contributions on genera and species of fungi. Fungal Divers. 2019, 95, 1–273. [Google Scholar] [CrossRef] [Green Version]
- Zhao, K.; Wu, G.; Feng, B.; Yang, Z.L. Molecular phylogeny of Caloboletus (Boletaceae) and a new species in East Asia. Mycol. Prog. 2014, 13, 1127–1136. [Google Scholar] [CrossRef]
- Zhao, K.; Wu, G.; Yang, Z.L. A new genus, Rubroboletus, to accommodate Boletus sinicus and its allies. Phytotaxa 2014, 188, 61–77. [Google Scholar] [CrossRef]
- Gelardi, M.; Simonini, G.; Ercole, E.; Davoli, P.; Vizzini, A. Cupreoboletus (Boletaceae, Boletineae), a new monotypic genus segregated from Boletus sect Luridi to reassign the Mediterranean species B. poikilochromus. Mycologia 2015, 107, 1254–1269. [Google Scholar]
- Vadthanarat, S.; Amalfi, M.; Halling, R.E.; Bandala, V.; Lumyong, S.; Raspé, O. Two new Erythrophylloporus species (Boletaceae) from Thailand, with two new combinations of American species. MycoKeys 2019, 55, 29–57. [Google Scholar] [CrossRef] [Green Version]
- Halling, R.E.; Fechner, N.; Nuhn, M.; Osmundson, T.; Soytong, K.; Arora, D.; Binder, M.; Hibbett, D. Evolutionary relationships of Heimioporus and Boletellus (Boletales), with an emphasis on Australian taxa including new species and new combinations in Aureoboletus, Hemileccinum and Xerocomus. Aust. Syst. Bot. 2015, 28, 1–22. [Google Scholar] [CrossRef]
- Vadthanarat, S.; Lumyong, S.; Raspé, O. Heimioporus subcostatus, a new Boletaceae species from northern and northeastern Thailand. Phytotaxa 2020, 475, 018–028. [Google Scholar] [CrossRef]
- Orihara, T.; Smith, M.E.; Shimomura, N.; Iwase, K.; Maekawa, N. Diversity and systematics of the sequestrate genus Octaviania in Japan: Two new subgenera and eleven new species. Persoonia 2012, 28, 85–112. [Google Scholar] [CrossRef]
- Orihara, T.; Lebel, T.; Ge, Z.W.; Smith, M.E.; Maekawa, N. Evolutionary history of the sequestrate genus Rossbeevera (Boletaceae) reveals a new genus Turmalinea and highlights the utility of ITS minisatellite-like insertions for molecular identification. Persoonia 2016, 37, 173–198. [Google Scholar] [CrossRef] [Green Version]
- Chuankid, B.; Vadthanarat, S.; Hyde, K.D.; Thongklang, N.; Zhao, R.; Lumyong, S.; Raspé, O. Three new Phylloporus species from tropical China and Thailand. Mycol. Prog. 2019, 18, 603–614. [Google Scholar] [CrossRef]
- Binder, M.; Larsson, K.H.; Matheny, B.P.; Hibbett, D.S. Amylocorticiales ord. nov. and Jaapiales ord. nov.: Early diverging clades of Agaricomycetidae dominated by corticioid forms. Mycologia 2010, 102, 865–880. [Google Scholar] [CrossRef] [Green Version]
- Crous, P.W.; Wingfield, M.J.; Lombard, L.; Roets, F.; Swart, W.J.; Alvarado, P.; Groenewald, J.Z. Fungal Planet description sheets: 951–1041. Persoonia 2019, 43, 223–425. [Google Scholar] [CrossRef]
- Henkel, T.W.; Obase, K.; Husbands, D.; Uehling, J.K.; Bonito, G.; Aime, M.C.; Smith, M.E. New Boletaceae taxa from Guyana: Binderoboletus segoi gen. and sp. nov., Guyanaporus albipodus gen. and sp. nov., Singerocomus rubriflavus gen. and sp. nov., and a new combination for Xerocomus inundabilis. Mycologia 2016, 108, 157–173. [Google Scholar] [CrossRef]
- Halling, R.E.; Nuhn, M.; Fechner, N.A.; Osmandson, T.W.; Soytong, K.; Arora, D.; Hibbett, D.S.; Binder, M. Sutorius: A new genus for Boletus eximius. Mycologia 2012, 104, 951–961. [Google Scholar] [CrossRef] [Green Version]
- Vadthanarat, S.; Halling, R.E.; Amalfi, M.; Lumyong, S.; Raspé, O. An unexpectedly high number of new Sutorius (Boletaceae) species from northern and northeastern Thailand. Front. Microbiol. 2021, 12, 1–27. [Google Scholar] [CrossRef]
- Li, Y.C.; Ortiz-Santana, B.; Zeng, N.K.; Feng, B. Molecular phylogeny and taxonomy of the genus Veloporphyrellus. Mycologia 2014, 106, 291–306. [Google Scholar] [CrossRef] [Green Version]
- Li, Y.C.; Feng, B.; Yang, Z.L. Zangia, a new genus of Boletaceae supported by molecular and morphological evidence. Fungal Divers. 2011, 49, 125–143. [Google Scholar] [CrossRef]
- Li, H.; Wei, H.; Peng, H.; Ding, H.; Wang, L.; He, L.; Fu, L. Boletus roseoflavus, a new species of Boletus in section Appendiculati from China. Mycol. Prog. 2013, 13, 21–31. [Google Scholar] [CrossRef]
- Arora, D.; Frank, J.L. Clarifying the butter Boletes: A new genus, Butyriboletus, is established to accommodate Boletus sect. Appendiculati, and six new species are described. Mycologia 2014, 106, 464–480. [Google Scholar] [CrossRef]
- Gelardi, M.; Simonini, G.; Ercole, E.; Vizzini, A. Alessioporus and Pulchroboletus gen. nov. (Boletaceae, Boletineae), two novel genera to accommodate Xerocomus ichnusanus and X. roseoalbidus from European Mediterranean basin: Molecular and morphological evidence. Mycologia 2014, 106, 1168–1187. [Google Scholar] [CrossRef] [PubMed] [Green Version]
- Frank, J.L.; Bessette, A.R.; Bessette, A.E. Alessioporus rubriflavus (Boletaceae), a new species from the eastern United States. N. Am. Fungi. 2017, 12, 1–8. [Google Scholar]
- Farid, A.; Franck, A.R.; Garey, J.R. Boletus rubricitrinus belongs in Pulchroboletus (Boletaceae). Czech Mycol. 2017, 69, 143–162. [Google Scholar] [CrossRef]
- Horak, E. Revision of Malaysian Species of Boletales s.l. (Basidiomycota) Described by Corner EJH (1972, 1974); Forest Research Institute and Ministry of Natural Resources and Environment: Selangor, Malaysia, 2011; pp. 1–283. [Google Scholar]
- Fechner, N.; Bonito, G.; Bougher, N.L.; Lebel, T.; Halling, R.E. New species of Austroboletus (Boletaceae) in Australia. Mycol. Prog. 2017, 16, 769–775. [Google Scholar] [CrossRef]
- Halling, R.E.; Desjardin, D.E.; Fechner, N.; Arora, D.; Soytong, K.; Dentinger, B.T.M. New porcini (Boletus sect. Boletus) from Australia and Thailand. Mycologia 2014, 106, 830–834. [Google Scholar] [CrossRef]
- Han, L.H.; Hao, Y.J.; Liu, C.; Dai, D.Q.; Zhao, K.; Tang, L.Z. Strobilomyces rubrobrunneus (Boletaceae), a new species with reddish brown scales from eastern China. Phytotaxa 2018, 376, 167–176. [Google Scholar] [CrossRef]
- Horak, E. Heimioporus E. Horak gen. nov.—Replacing Heimiella Boedijn (1951, syn. post., Boletales, Basidiomycota). Sydowia 2004, 56, 237–240. [Google Scholar]
- Šutara, J. Xerocomus s. l. in the light of the present state of knowledge. Czech Mycol. 2008, 60, 29–62. [Google Scholar] [CrossRef]
- Neves, M.A.; Halling, R.E. Study on species of Phylloporus I: Neotropics and North America. Mycologia 2010, 102, 923–943. [Google Scholar] [CrossRef]
- Neves, M.A.; Binder, M.; Halling, R.; Hibbett, D.; Soytong, K. The phylogeny of selected Phylloporus species inferred from NUC-LSU and ITS sequences, and descriptions of new species from the Old World. Fungal Divers. 2012, 55, 109–123. [Google Scholar] [CrossRef]
- Tedersoo, L.; Smith, M.E. Lineages of ectomycorrhizal fungi revisited: Foraging strategies and novel lineages revealed by sequences from belowground. Fungal Biol. Rev. 2013, 27, 83–99. [Google Scholar] [CrossRef] [Green Version]
- Husbands, D.R.; Henkel, T.W.; Bonito, G.; Vilgalys, R.; Smith, M.E. New species of Xerocomus (Boletales) from the Guiana Shield, with notes on their mycorrhizal status and fruiting occurrence. Mycologia 2013, 105, 422–435. [Google Scholar] [CrossRef]
- Desjardin, D.E.; Binder, M.; Roekring, S.; Flegel, T. Spongiforma, a new genus of gasteroid boletes from Thailand. Fungal Divers. 2009, 37, 1–8. [Google Scholar]





| Species | Voucher | Origin | atp6 | cox3 | rpb2 | tef1 | Reference(s) |
|---|---|---|---|---|---|---|---|
| Afroboletus aff. multijugus | JD671 | Burundi | MH614651 | MH614794 | MH614747 | MH614700 | [11] |
| Afroboletus costatisporus | ADK4644 | Togo | KT823958 | MH614795 * | KT823991 | KT824024 | [21], [11] * |
| Afroboletus luteolus | ADK4844 | Togo | MH614652 | MH614796 | MH614748 | MH614701 | [11] |
| Aureoboletus auriflammeus | CFMR:BOS-699 | USA | – | – | MK766269 | MK721060 | [29] |
| Aureoboletus catenarius | HKAS54467 | China | – | KT990349 | KT990711 | [3] | |
| Aureoboletus duplicatoporus | HKAS50498 | China | – | – | KF112754 | KF112230 | [2] |
| Aureoboletus formosus | GDGM44441 | China | – | – | KT291751 | KT291744 | [30] |
| Aureoboletus gentilis | ADK4865 | Belgium | KT823961 | MH614797 * | KT823994 | KT824027 | [21], [11] * |
| Aureoboletus glutinosus | GDGM44477 | China | – | – | MH700229 | MH700205 | [31] |
| Aureoboletus innixus | CFMR:BOS-544 | USA | – | – | MK766270 | MK721061 | [29] |
| Aureoboletus moravicus | VDKO1120 | Belgium | MG212528 | MH614798 * | MG212615 | MG212573 | [32], [11] * |
| Aureoboletus nephrosporus | HKAS74929 | China | – | – | KT990358 | KT990721 | [3] |
| Aureoboletus projectellus | AFTOL-ID-713 | USA | DQ534604 * | – | AY787218 | AY879116 | [33] *, Unpublished |
| Aureoboletus raphanaceus | GDGM 53127 | China | – | – | MN549706 | MN549676 | [31] |
| Aureoboletus singeri | CFMR:BOS-468 | Belize | – | – | MK766274 | MK721065 | [29] |
| Aureoboletus sp. | OR0245 | China | MH614653 | MH614799 | MH614749 | MH614702 | [11] |
| Aureoboletus sp. | OR0369 | Thailand | MH614654 | MH614800 | MH614750 | MH614703 | [11] |
| Aureoboletus tenuis | GDGM42601 | China | – | – | KT291754 | KT291745 | [30] |
| Aureoboletus thibetanus | AFTOL-ID-450 | China | DQ534600 * | – | DQ366279 | DQ029199 | [33] *, Unpublished |
| Aureoboletus tomentosus | HKAS90216 | China | – | – | KT990355 | KT990717 | [3] |
| Aureoboletus viscidipes | HKAS77103 | China | – | – | KT990360 | KT990723 | [3] |
| Aureoboletus viscosus | OR0361 | Thailand | MH614655 | MH614801 | MH614751 | MH614704 | [11] |
| Australopilus palumanus | REH-9433 | Australia | – | – | MK766276 | MK721067 | [29] |
| Austroboletus cf. dictyotus | OR0045 | Thailand | KT823966 | MH614802 * | KT823999 | KT824032 | [21], [11] * |
| Austroboletus cf. subvirens | OR0573 | Thailand | MH614656 | MH614803 | MH614752 | MH614705 | [11] |
| Austroboletus olivaceoglutinosus | HKAS57756 | China | – | – | KF112764 | KF112212 | [2] |
| Austroboletus sp. | OR0891 | Thailand | MH614657 | MH614804 | MH614753 | MH614706 | [11] |
| Boletellus aff. ananas | NY815459 | Costa Rica | – | – | KF112760 | KF112308 | [2] |
| Boletellus aff. emodensis | OR0061 | Thailand | KT823970 | MH614806 * | KT824003 | KT824036 | [21], [11] * |
| Boletellus ananas | K(M)123769 | Belize | MH614658 | MH614807 | MH614754 | MH614707 | [11] |
| Boletellus areolatus | TNS-F-61444 | Japan | – | AB989025 | AB999754 | – | [34] |
| Boletellus aurocontextus | TNS-F-61501 | Japan | – | AB989037 | AB999770 | – | [34] |
| Boletellus emodensis | TNS-F-61564 | Japan | – | AB989053 | AB999782 | – | [34] |
| Boletellus sp. | OR0621 | Thailand | MG212529 | MH614808 * | MG212616 | MG212574 | [32], [11] * |
| Boletus aereus | VDKO1055 | Belgium | MG212530 | MH614809 * | MG212617 | MG212575 | [32], [11] * |
| Boletus albobrunnescens | OR0131 | Thailand | KT823973 | MH614810 * | KT824006 | KT824039 | [21], [11] * |
| Boletus edulis | VDKO0869 | Belgium | MG212531 | MH614811 * | MG212618 | MG212576 | [32], [11] * |
| Boletus rubriceps | MICH:KUO-08150719 | USA | – | – | MK766284 | MK721076 | [29] |
| Boletus s.s. sp. | OR0446 | China | MG212532 | MH614813 * | KF112703 | MG212577 | [32], [11] * |
| Borofutus dhakanus | OR0345 | Thailand | MH614660 | MH614814 | MH614755 | MH614709 | [11] |
| Buchwaldoboletus lignicola | HKAS76674 | China | – | – | KF112819 | KF112277 | [2] |
| Buchwaldoboletus lignicola | VDKO1140 | Belgium | MH614661 | MH614815 | MH614756 | MH614710 | [11] |
| Butyriboletus appendiculatus | VDKO0193b | Belgium | MG212537 | MH614816 * | MG212624 | MG212582 | [32], [11] * |
| Butyriboletus cf. roseoflavus | OR0230 | China | KT823974 | MH614819 * | KT824007 | KT824040 | [21], [11] * |
| Butyriboletus floridanus | BOS-617 | Belize | – | – | MK766287 | MK721079 | [29] |
| Butyriboletus frostii | NY815462 | USA | – | – | KF112675 | KF112164 | [2] |
| Butyriboletus pseudoregius | VDKO0925 | Belgium | MG212538 | MH614817 * | MG212625 | MG212583 | [32], [11] * |
| Butyriboletus roseopurpureus | BOTH4497 | USA | MG897418 | MH614818 * | MG897438 | MG897428 | [35], [11] * |
| Butyriboletus subsplendidus | HKAS50444 | China | – | – | KT990379 | KT990742 | [3] |
| Butyriboletus yicibus | HKAS55413 | China | – | – | KF112674 | KF112157 | [2] |
| Cacaoporus pallidicarneus | SV0221 | Thailand | MK372262 | MK372299 | MK372286 | MK372273 | [11] |
| Cacaoporus tenebrosus | SV0223 | Thailand | MK372266 | MK372303 | MK372290 | MK372277 | [11] |
| Caloboletus calopus | ADK4087 | Belgium | MG212539 | MH614820 | KP055030 | KJ184566 | [32], [36], [37], [11] |
| Caloboletus firmus | BOS-372 | Belize | – | – | MK766288 | MK721080 | [29] |
| Caloboletus inedulis | BOTH3963 | USA | MG897414 | MH614821 * | MG897434 | MG897424 | [35], [11] * |
| Caloboletus radicans | VDKO1187 | Belgium | MG212540 | MH614822 * | MG212626 | MG212584 | [32], [11] * |
| Caloboletus sp. | OR0068 | Thailand | MH614662 | MH614823 | MH614757 | MH614711 | [11] |
| Caloboletus yunnanensis | HKAS69214 | China | – | – | KT990396 | KJ184568 | [36], [3] |
| Chalciporus aff. piperatus | OR0586 | Thailand | KT823976 | MH614824 * | KT824009 | KT824042 | [21], [11] * |
| Chalciporus aff. rubinus | OR0139 | China | MH614663 | – | MH614758 | MH614712 | [11] |
| Chalciporus africanus | JD517 | Cameroon | KT823963 | MH614825 * | KT823996 | KT824029 | [21], [11] * |
| Chalciporus piperatus | VDKO1063 | Belgium | MH614664 | MH614826 | MH614759 | MH614713 | [11] |
| Chalciporus rubinus | AF2835 | Belgium | KT823962 | – | KT823995 | KT824028 | [21] |
| Chalciporus sp. | OR0363 | Thailand | MH645586 | MH645607 | MH645602 | MH645594 | [11] |
| Chalciporus sp. | OR0373 | Thailand | MH645587 | MH645608 | MH645603 | MH645595 | [11] |
| Chamonixia brevicolumna | DBG_F28707 | USA | – | – | MK766291 | MK721083 | [29] |
| Chamonixia caespitosa | OSC117571 | USA | – | – | MK766293 | MK721085 | [29] |
| Chiua sp. | OR0141 | China | MH614665 | MH614827 | MH614760 | MH614714 | [11] |
| Chiua virens | OR0266 | China | MG212541 | MH614828 * | MG212627 | MG212585 | [32], [11] * |
| Chiua viridula | HKAS74928 | China | – | – | KF112794 | KF112273 | [2] |
| Crocinoboletus cf. laetissimus | OR0576 | Thailand | KT823975 | MH614833 * | KT824008 | KT824041 | [21], [11] * |
| Crocinoboletus rufoaureus | HKAS53424 | China | – | – | KF112710 | KF112206 | [2] |
| Cupreoboletus poikilochromus | GS10070 | Italy | – | – | KT157068 | KT157072 | [38] |
| Cyanoboletus brunneoruber | OR0233 | China | MG212542 | MH614834 * | MG212628 | MG212586 | [32], [11] * |
| Cyanoboletus pulverulentus | RW109 | Belgium | KT823980 | MH614835 * | KT824013 | KT824046 | [21], [11] * |
| Cyanoboletus sinopulverulentus | HKAS59609 | China | – | – | KF112700 | KF112193 | [2] |
| Cyanoboletus sp. | OR0257 | China | MG212543 | MH614836 * | MG212629 | MG212587 | [32], [11] * |
| Cyanoboletus sp. | OR0322 | Thailand | MH614673 | MH614837 | MH614768 | MH614722 | [11] |
| Cyanoboletus sp. | OR0961 | Thailand | MH614675 | MH614839 | MH614770 | MH614724 | [11] |
| Erythrophylloporus aurantiacus | REH7271 | Costa Rica | MH614666 | MH614829 | MH614761 | MH614715 | [39] |
| Erythrophylloporus fagicola | Garay215 | Mexico | MH614667 | MH614830 | MH614762 | MH614716 | [39] |
| Erythrophylloporus paucicarpus | OR1151 | Thailand | MH614670 | MH614831 | MH614765 | MH614719 | [39] |
| Erythrophylloporus suthepense | SV0236 | Thailand | MH614672 | MH614832 | MH614767 | MH614721 | [39] |
| Fistulinella prunicolor | REH9880 | Australia | MH614676 | MH614840 | MH614771 | MH614725 | [11] |
| Harrya chromapes | HKAS50527 | China | – | – | KF112792 | KF112270 | [2] |
| Harrya moniliformis | HKAS49627 | China | – | – | KT990500 | KT990881 | [3] |
| Heimioporus conicus | HKAS53451 | China | – | – | KF112805 | KF112226 | [3] |
| Heimioporus australis | REH9288 | Australia | – | – | – | KP327703 | [40] |
| Heimioporus cooloolae | REH9817 | Australia | – | – | – | KP327710 | [40] |
| Heimioporus fruticicola | REH8962 | Australia | – | – | – | KP327696 | [40] |
| Heimioporus gaojiaocong | HKAS80582 | China | – | – | KT990409 | KT990770 | [3] |
| Heimioporus ivoryi | REH8620 | Costa Rica | – | – | – | KP327683 | [40] |
| Heimioporus japonicus | OR0114 | Thailand | KT823971 | – | KT824004 | KT824037 | [21] |
| Heimioporus japonicus | SV0016 | Thailand | MT136776 | – | MT136766 | MT136771 | [41] |
| Heimioporus mandarinus | OR0218 | Thailand | MG212546 | – | MG212632 | MG212590 | [32] |
| Heimioporus subcostatus | SV0235 | Thailand | MT136780 | – | MT136770 | MT136775 | [41] |
| Hemileccinum depilatum | AF2845 | Belgium | MG212547 | MH614843 * | MG212633 | MG212591 | [32], [11] * |
| Hemileccinum hortonii | MICH:KUO-07050706 | USA | – | – | MK766377 | MK721175 | [29] |
| Hemileccinum impolitum | ADK4078 | Belgium | MG212548 | MH614844 * | MG212634 | MG212592 | [32], [11] * |
| Hemileccinum indecorum | OR0863 | Thailand | MH614677 | MH614845 | MH614772 | MH614726 | [11] |
| Hemileccinum rubropunctum | REH-8501 | USA | – | – | MK766327 | MK721122 | [29] |
| Hemileccinum rugosum | HKAS84355 | China | – | – | KT990413 | KT990774 | [3] |
| Hemileccinum sp. | HKAS59445 | China | – | – | KT990414 | KT990775 | [3] |
| Hemileccinum sp. | HKAS53421 | China | – | – | KF112751 | KF112235 | [2] |
| Hemileccinum subglabripes | MICH:KUO-07230802 | USA | – | – | MK766300 | MK721092 | [29] |
| Hortiboletus amygdalinus | HKAS54166 | China | – | – | KT990416 | KT990777 | [3] |
| Hortiboletus campestris | MICH:KUO-08240502 | USA | – | – | MK766302 | MK721094 | [29] |
| Hortiboletus rubellus | VDKO0403 | Belgium | MH614679 | MH614847 | MH614774 | – | [11] |
| Hortiboletus subpaludosus | HKAS59608 | China | – | – | KF112696 | KF112185 | [2] |
| Hourangia cf. pumila | OR0762 | Thailand | MH614680 | MH614848 | MH614775 | MH614728 | [11] |
| Hourangia cheoi | HKAS52269 | China | – | – | KF112773 | KF112286 | [15] |
| Hourangia microcarpa | HKAS53378 | China | – | – | KF112775 | KF112300 | [2] |
| Hourangia nigropunctata | HKAS 57427 | China | – | – | KP136978 | KP136927 | [15] |
| Hourangia sp. | HKAS68178 | China | – | – | KF112776 | KF112301 | [2] |
| Hymenoboletus luteopurpureus | HKAS46334 | China | – | – | KF112795 | KF112271 | [2] |
| Imleria badia | VDKO0709 | Belgium | KT823983 | MH614849 * | KT824016 | KT824049 | [21], [11] * |
| Imleria obscurebrunnea | OR0263 | China | MH614681 | MH614850 | MH614776 | MH614729 | [11] |
| Imleria pallidus | BOTH4356 | USA | MH614659 | MH614812 | – | MH614708 | [11] |
| Lanmaoa angustispora | HKAS74752 | China | – | – | KM605177 | KM605154 | [17] |
| Lanmaoa asiatica | OR0228 | China | MH614682 | MH614851 | MH614777 | MH614730 | [11] |
| Lanmaoa carminipes | BOTH4591 | USA | MG897419 | MH614852 * | MG897439 | MG897429 | [35], [11] * |
| Lanmaoa pallidorosea | BOTH4432 | USA | MG897417 | MH614853 * | MG897437 | MG897427 | [35], [11] * |
| Lanmaoa sp. | OR0130 | Thailand | MH614683 | MH614854 | MH614778 | MH614731 | [11] |
| Lanmaoa sp. | OR0370 | Thailand | MH614684 | MH614855 | MH614779 | MH614732 | [11] |
| Leccinellum aff. crocipodium | HKAS76658 | China | – | – | KF112728 | KF112252 | [2] |
| Leccinellum aff. griseum | KPM-NC-0017832 | Japan | KC552164 | – | – | JN378450* | unpublished, [42] * |
| Leccinellum cremeum | HKAS90639 | China | – | – | KT990420 | KT990781 | [3] |
| Leccinum scabrum | VDKO0938 | Belgium | MG212549 | MH614858 * | MG212635 | MG212593 | [32], [11] * |
| Leccinum schistophilum | VDKO1128 | Belgium | KT823989 | MH614859 * | KT824022 | KT824055 | [21], [11] * |
| Leccinum variicolor | VDKO0844 | Belgium | MG212550 | MH614860 * | MG212636 | MG212594 | [32], [11] * |
| Mucilopilus castaneiceps | HKAS75045 | China | – | – | KF112735 | KF112211 | [2] |
| Mycoamaranthus cambodgensis | SV0197 | Thailand | MZ355900 | MZ355909 | – | – | This study |
| Neoboletus brunneissimus | OR0249 | China | MG212551 | MH614861 * | MG212637 | MG212595 | [32], [11] * |
| Neoboletus ferrugineus | HKAS77718 | China | – | – | KT990431 | KT990789 | [3] |
| Neoboletus flavidus | HKAS59443 | China | – | – | KU974144 | KU974136 | [3] |
| Neoboletus hainanensis | HKAS59469 | China | – | – | KF112669 | KF112175 | [2] |
| Neoboletus junquilleus | AF2922 | France | MG212552 | MH614862 * | MG212638 | MG212596 | [32], [11] * |
| Neoboletus magnificus | HKAS74939 | China | – | – | KF112653 | KF112148 | [2] |
| Neoboletus obscureumbrinus | OR0553 | Thailand | MK372271 | – | MK372294 | MK372282 | [11] |
| Neoboletus sp. | OR0128 | Thailand | MH614686 | MH614863 | MH614781 | MH614734 | [11] |
| Neoboletus tomentulosus | HKAS53369 | China | – | – | KF112659 | KF112154 | [2] |
| Neoboletus erythropus | VDKO0690 | Belgium | KT823982 | MH614864 * | KT824015 | KT824048 | [21], [11] * |
| Octaviania asterosperma | AQUI3899 | Italy | KC552159 | – | – | KC552093 | [43] |
| Octaviania cyanescens | PNW-FUNGI-5603 | USA | KC552160 | – | – | JN378438 | [43], [42] |
| Octaviania decimae | KPM-NC17763 | Japan | KC552145 | – | – | JN378409 | [43], [42] |
| Octaviania tasmanica | MEL2128484 | Australia | KC552157 | – | – | JN378437 | [43], [42] |
| Octaviania zelleri | MES270 | USA | KC552161 | – | – | JN378440 | [43], [42] |
| Phylloporus bellus | OR0473 | China | MH580778 | MH614866 * | MH580818 | MH580798 | [44], [11] * |
| Phylloporus brunneiceps | OR0050 | Thailand | KT823968 | MH614867 * | KT824001 | KT824034 | [21], [11] * |
| Phylloporus castanopsidis | OR0052 | Thailand | KT823969 | MH614868 * | KT824002 | KT824035 | [21], [11] * |
| Phylloporus maculatus | OR0285 | China | MH580780 | – | MH580820 | MH580800 | [44] |
| Phylloporus pachycystidiatus | HKAS53422 | China | – | – | KF112777 | KF112288 | [2] |
| Phylloporus pelletieri | WU18746 | Austria | MH580781 | MH614869 * | MH580821 | MH580801 | [44], [11] * |
| Phylloporus pusillus | OR1158 | Thailand | MH580783 | MH614870 * | MH580823 | MH580803 | [44], [11] * |
| Phylloporus rhodoxanthus | WU17978 | Austria | MH580785 | MH614871 * | MH580824 | MH580805 | [44], [11] * |
| Phylloporus rubeolus | OR0251 | China | MH580786 | MH614872 * | MH580825 | MH580806 | [44], [11] * |
| Phylloporus rubiginosus | OR0169 | China | MH580788 | MH614873 * | MH580827 | MH580808 | [44], [11] * |
| Phylloporus rubrosquamosus | HKAS52552 | China | – | – | KF112780 | KF112289 | [2] |
| Phylloporus scabripes | CFMR:BOS-621 | Belize | – | – | MK766359 | MK721156 | [29] |
| Phylloporus sp. | OR0896 | Thailand | MH580790 | MH614874 * | MH580829 | MH580810 | [44], [11] * |
| Phylloporus subbacillisporus | OR0436 | China | MH580792 | MH614875 * | MH580831 | MH580812 | [44], [11] * |
| Phylloporus subrubeolus | BC022 | Thailand | MH580793 | MH614876 * | MH580832 | MH580813 | [44], [11] * |
| Phylloporus yunnanensis | OR0448 | China | MG212554 | MH614877 * | MG212640 | MG212598 | [32], [11] * |
| Porphyrellus castaneus | OR0241 | China | MG212555 | MH614878 * | MG212641 | MG212599 | [32], [11] * |
| Porphyrellus aff. nigropurpureus | ADK3733 | Benin | MH614687 | MH614879 | MH614782 | MH614735 | [11] |
| Porphyrellus nigropurpureus | HKAS74938 | China | – | – | KF112763 | KF112246 | [2] |
| Porphyrellus porphyrosporus | MB97 023 | Germany | DQ534609 | – | GU187800 | GU187734 | [33], [45] |
| Porphyrellus sp. | JD659 | Burundi | MH614688 | MH614880 | MH614783 | MH614736 | [11] |
| Porphyrellus sp. | OR0222 | Thailand | MH614689 | MH614881 | MH614784 | MH614737 | [11] |
| Pulchroboletus sclerotiorum | FLAS F 60333 | USA | – | – | MF614169 | MF614167 | [46] |
| Pulchroboletus sclerotiorum | FLAS F 60334 | USA | – | – | MF614164 | MF614165 | [46] |
| Pulveroboletus aff. ravenelii | ADK4360 | Togo | KT823957 | MH614882 * | KT823990 | KT824023 | [21], [11] * |
| Pulveroboletus aff. ravenelii | ADK4650 | Togo | KT823959 | MH614883 * | KT823992 | KT824025 | [21], [11] * |
| Pulveroboletus brunneopunctatus | HKAS55369 | China | – | – | KT990455 | KT990814 | [3] |
| Pulveroboletus fragrans | OR0673 | Thailand | KT823977 | MH614884 * | KT824010 | KT824043 | [21], [11] * |
| Pulveroboletus ravenelii | REH2565 | USA | KU665635 | MH614885 * | KU665637 | KU665636 | [21], [11] * |
| Retiboletus aff. nigerrimus | OR0049 | Thailand | KT823967 | MH614886 * | KT824000 | KT824033 | [21], [11] * |
| Retiboletus brunneolus | HKAS52680 | China | – | – | KF112690 | KF112179 | [2] |
| Retiboletus fuscus | OR0231 | China | MG212556 | MH614887 * | MG212642 | MG212600 | [32], [11] * |
| Retiboletus griseus | MB03 079 | USA | KT823964 | MH614888 * | KT823997 | KT824030 | [21], [11] * |
| Retiboletus kauffmanii | OR0278 | China | MG212557 | MH614889 * | MG212643 | MG212601 | [32], [11] * |
| Retiboletus nigerrimus | HKAS53418 | China | – | – | KT990462 | KT990824 | [3] |
| Rhodactina himalayensis | CMU25117 | Thailand | MG212558 | – | – | MG212602, MG212603 | [32] |
| Rhodactina rostratispora | SV0170 | Thailand | MG212560 | – | MG212645 | MG212605 | [32] |
| Rossbeevera cryptocyanea | KPM-NC17843 | Japan | KT581441 | – | – | KC552072 | [43] |
| Rossbeevera griseovelutina | TNS-F-36989 | Japan | KC552124 | – | – | KC552076 | [43] |
| Rossbeevera pachydermis | KPM-NC23336 | New Zealand | KJ001064 | – | – | KP222912 | [43] |
| Royoungia rubina | HKAS53379 | China | – | – | KF112796 | KF112274 | [2] |
| Rubinosporus auriporus | SV0090 | Thailand | MZ355896 | MZ355905 | MZ355901 | MZ355903 | This study |
| Rubinosporus auriporus | SV0101 | Thailand | MZ355897 | MZ355906 | MZ355902 | MZ355904 | This study |
| Rubinosporus auriporus | SV0394 | Thailand | MZ355898 | MZ355907 | – | – | This study |
| Rubinosporus auriporus | SV0396 | Thailand | MZ355899 | MZ355908 | – | – | This study |
| Rubroboletus legaliae | VDKO0936 | Belgium | KT823985 | MH614890 * | KT824018 | KT824051 | [21], [11] * |
| Rubroboletus rhodosanguineus | BOTH4263 | USA | MG897416 | MH614891 * | MG897436 | MG897426 | [35], [11] * |
| Rubroboletus rhodoxanthus | HKAS84879 | China | – | – | KT990468 | KT990831 | [3] |
| Rubroboletus satanas | VDKO0968 | Belgium | KT823986 | MH614892 * | KT824019 | KT824052 | [21], [11] * |
| Rugiboletus andinus | REH-7705 | Costa rica | – | – | MK766316 | MK721111 | [29] |
| Rugiboletus brunneiporus | HKAS83209 | China | – | – | KM605168 | KM605144 | [17] |
| Rugiboletus extremiorientalis | OR0406 | Thailand | MG212562 | MH614893 * | MG212647 | MG212607 | [32], [11] * |
| Singerocomus inundabilis | TWH9199 | Guyana | MH645588 | MH645609 | LC043089* | MH645596 | [47] *, [11] |
| Singerocomus rubriflavus | TWH9585 | Guyana | MH645589 | MH645610 | – | MH645597 | [11] |
| Spongiforma thailandica | DED7873 | Thailand | MG212563 | MH614894 ** | MG212648 | KF030436* | [1] *, [32], [11] ** |
| Strobilomyces echinocephalus | OR0243 | China | MG212564 | – | MG212649 | MG212608 | [32] |
| Strobilomyces floccopus | RW103 | Belgium | KT823978 | MH614895 * | KT824011 | KT824044 | [21], [11] * |
| Strobilomyces mirandus | OR0115 | Thailand | KT823972 | MH614896 * | KT824005 | KT824038 | [21], [11] * |
| Strobilomyces sp. | OR0259 | China | MG212565 | MH614897 * | MG212650 | MG212609 | [32], [11] * |
| Strobilomyces sp. | OR0319 | Thailand | MH614690 | MH614898 | MH614785 | MH614738 | [11] |
| Strobilomyces sp. | OR0778 | Thailand | MG212566 | MH614899 * | MG212651 | MG212610 | [32], [11] * |
| Strobilomyces sp. | OR1092 | Thailand | MH614691 | MH614900 | MH614786 | MH614739 | [11] |
| Strobilomyces verruculosus | HKAS55389 | China | – | – | KF112813 | KF112259 | [2] |
| Suillellus luridus | VDKO0241b | Belgium | KT823981 | MH614901 * | KT824014 | KT824047 | [21], [11] * |
| Suillellus queletii | VDKO1185 | Belgium | MH645590 | MH645611 | MH645604 | MH645598 | [11] |
| Suillellus subamygdalinus | HKAS57262 | China | – | – | KF112660 | KF112174 | [2] |
| Sutorius australiensis | REH9441 | Australia | MG212567 | MK386576 ** | MG212652 | JQ327032* | [48] *, [32], [11] ** |
| Sutorius eximius | REH9400 | USA | MG212568 | MH614902 ** | MG212653 | JQ327029* | [48] *, [32], [11] ** |
| Sutorius pachypus | OR0411 | Thailand | MN067465 | – | MN067500 | MN067484 | [49] |
| Sutorius pseudotylopilus | OR0378B | Thailand | MH614692 | MH614903 | MH614787 | MH614740 | [11] |
| Sutorius rubinus | OR0379 | Thailand | MH614693 | MH614904 | MH614788 | MH614741 | [11] |
| Sutorius ubonensis | SV0032 | Thailand | MN067472 | – | MN067507 | MN067491 | [49] |
| Tengioboletus glutinosus | HKAS53425 | China | – | – | KF112800 | KF112204 | [2] |
| Tengioboletus reticulatus | HKAS53426 | China | – | – | KF112828 | KF112313 | [2] |
| Turmalinea persicina | KPM-NC18001 | Japan | KC552130 | – | – | KC552082 | [43] |
| Turmalinea yuwanensis | KPM-NC18011 | Japan | KC552138 | – | – | KC552089 | [43] |
| Tylopilus balloui s.l. | OR0039 | Thailand | KT823965 | MH614905 * | KT823998 | KT824031 | [21], [11] * |
| Tylopilus felleus | VDKO0992 | Belgium | KT823987 | MH614906 * | KT824020 | KT824053 | [21], [11] * |
| Tylopilus ferrugineus | BOTH3639 | USA | MH614694 | MH614907 | MH614789 | MH614742 | [11] |
| Tylopilus otsuensis | HKAS53401 | China | – | – | KF112797 | KF112224 | [2] |
| Tylopilus sp. | JD598 | Gabon | MH614695 | MH614908 | MH614790 | MH614743 | [11] |
| Tylopilus sp. | OR0252 | China | MG212569 | MH614909 * | MG212654 | MG212611 | [32], [11] * |
| Tylopilus sp. | OR0542 | Thailand | MG212570 | MH614910 * | MG212655 | MG212612 | [32], [11] * |
| Tylopilus sp. | OR1009 | Thailand | MH614697 | MH614911 | MH614791 | – | [11] |
| Tylopilus vinaceipallidus | OR0137 | China | MG212571 | MH614912 * | MG212656 | MG212613 | [32], [11] * |
| Tylopilus violaceobrunneus | HKAS89443 | China | – | – | KT990504 | KT990886 | [3] |
| Veloporphyrellus conicus | REH8510 | Belize | MH614698 | MH614913 | MH614792 | MH614745 | [11] |
| Veloporphyrellus gracilioides | HKAS53590 | China | – | – | KF112734 | KF112210 | [2] |
| Veloporphyrellus pseudovelatus | HKAS59444 | China | JX984519 | – | – | JX984553 | [50] |
| Veloporphyrellus velatus | HKAS63668 | China | JX984523 | – | – | JX984554 | [50] |
| Xanthoconium affine | NY00815399 | USA | – | – | KT990486 | KT990850 | [3] |
| Xanthoconium purpureum | MICH:KUO-07061405 | USA | – | – | MK766372 | MK721170 | [29] |
| Xanthoconium sinense | HKAS77651 | China | – | – | KT990488 | KT990853 | [3] |
| Xerocomellus chrysenteron | VDKO0821 | Belgium | KT823984 | MH614914 * | KT824017 | KT824050 | [21], [11] * |
| Xerocomellus cisalpinus | ADK4864 | Belgium | KT823960 | MH614915 * | KT823993 | KT824026 | [21], [11] * |
| Xerocomellus communis | HKAS50467 | China | – | – | KT990494 | KT990858 | [3] |
| Xerocomellus ripariellus | VDKO0404 | Belgium | MH614699 | MH614916 | MH614793 | MH614746 | [11] |
| Xerocomus ferrugineus | CFMR:BOS-545 | USA | – | – | MK766375 | MK721173 | [29] |
| Xerocomus fulvipes | HKAS76666 | China | – | – | KF112789 | KF112292 | [2] |
| Xerocomus magniporus | HKAS58000 | China | – | – | KF112781 | KF112293 | [2] |
| Xerocomus puniceiporus | HKAS80683 | China | – | – | KU974146 | KU974138 | [3] |
| Xerocomus rugosellus | HKAS58865 | China | – | – | KF112784 | KF112294 | [2] |
| Xerocomus s.s. sp. | OR0237 | China | MH580796 | – | MH580835 | MH580816 | [44] |
| Xerocomus s.s. sp. | OR0443 | China | MH580797 | MH614917 * | MH580836 | MH580817 | [44], [11] * |
| Xerocomus s.s. sp. | OR0053 | Thailand | MH580795 | MH614918 * | MH580834 | MH580815 | [44], [11] * |
| Xerocomus spadiceus var. gracilis | MICH:KUO-07080702 | USA | – | – | MK766378 | MK721176 | [29] |
| Xerocomus subtomentosus | VDKO0987 | Belgium | MG212572 | MH614919 * | MG212657 | MG212614 | [32], [11] * |
| Xerocomus tenax | MICH:KUO-08241404 | USA | – | – | MK766379 | MK721177 | [29] |
| Zangia citrina | HKAS52684 | China | HQ326850 | – | – | HQ326872 | [51] |
| Zangia olivaceobrunnea | HKAS52272 | China | HQ326857 | – | – | HQ326876 | [51] |
| Zangia roseola | HKAS51137 | China | HQ326858 | – | – | HQ326877 | [51] |
Publisher’s Note: MDPI stays neutral with regard to jurisdictional claims in published maps and institutional affiliations. |
© 2022 by the authors. Licensee MDPI, Basel, Switzerland. This article is an open access article distributed under the terms and conditions of the Creative Commons Attribution (CC BY) license (https://creativecommons.org/licenses/by/4.0/).
Share and Cite
Vadthanarat, S.; Raspé, O.; Lumyong, S. Rubinosporus auriporus gen. et sp. nov. (Boletaceae: Xerocomoideae) from Tropical Forests of Thailand, Producing Unusual Dark Ruby Spore Deposits. J. Fungi 2022, 8, 278. https://doi.org/10.3390/jof8030278
Vadthanarat S, Raspé O, Lumyong S. Rubinosporus auriporus gen. et sp. nov. (Boletaceae: Xerocomoideae) from Tropical Forests of Thailand, Producing Unusual Dark Ruby Spore Deposits. Journal of Fungi. 2022; 8(3):278. https://doi.org/10.3390/jof8030278
Chicago/Turabian StyleVadthanarat, Santhiti, Olivier Raspé, and Saisamorn Lumyong. 2022. "Rubinosporus auriporus gen. et sp. nov. (Boletaceae: Xerocomoideae) from Tropical Forests of Thailand, Producing Unusual Dark Ruby Spore Deposits" Journal of Fungi 8, no. 3: 278. https://doi.org/10.3390/jof8030278
APA StyleVadthanarat, S., Raspé, O., & Lumyong, S. (2022). Rubinosporus auriporus gen. et sp. nov. (Boletaceae: Xerocomoideae) from Tropical Forests of Thailand, Producing Unusual Dark Ruby Spore Deposits. Journal of Fungi, 8(3), 278. https://doi.org/10.3390/jof8030278

