Sign in to use this feature.

Years

Between: -

Subjects

remove_circle_outline
remove_circle_outline
remove_circle_outline
remove_circle_outline
remove_circle_outline
remove_circle_outline
remove_circle_outline

Journals

Article Types

Countries / Regions

Search Results (22)

Search Parameters:
Keywords = BRST

Order results
Result details
Results per page
Select all
Export citation of selected articles as:
38 pages, 456 KB  
Article
BRST Symmetry Violation and Fundamental Limitations of Asymptotic Safety in Quantum Gravity
by Farrukh A. Chishtie
Symmetry 2026, 18(1), 140; https://doi.org/10.3390/sym18010140 - 10 Jan 2026
Cited by 1 | Viewed by 831
Abstract
The asymptotic safety program assumes that quantum gravity becomes renormalizable through ultraviolet fixed points in metric-based couplings. We demonstrate that this approach encounters fundamental symmetry violations across multiple independent criteria, all traceable to a single fundamental cause: the breakdown of general covariance and [...] Read more.
The asymptotic safety program assumes that quantum gravity becomes renormalizable through ultraviolet fixed points in metric-based couplings. We demonstrate that this approach encounters fundamental symmetry violations across multiple independent criteria, all traceable to a single fundamental cause: the breakdown of general covariance and BRST symmetries above the gravitational cutoff scale. Rigorous canonical quantization proves that general covariance cannot be maintained quantum mechanically in dimensions greater than two, while recent path integral calculations reveal persistent gauge parameter dependence in quantum gravitational corrections, signaling BRST symmetry violation. These dual proofs establish that the metric tensor ceases to exist as a valid quantum degree of freedom above Λgrav1018 GeV, rendering the search for ultraviolet fixed points in metric-based theories problematic from a foundational physical perspective. We provide comprehensive analysis demonstrating that asymptotic safety exhibits persistent gauge parameter dependence where fixed-point properties vary with arbitrary gauge choices, non-convergent truncation schemes extending to the 35th order showing no approach to stable values, experimental tensions with electroweak precision tests by orders of magnitude, matter content requirements incompatible with the Standard Model, absence of concrete graviton predictions due to gauge and truncation dependence, unitarity challenges through ghost instabilities and propagator negativity, and fundamental Wick rotation obstructions preventing reliable connection between Euclidean calculations and physical Lorentzian spacetime. Each limitation independently challenges the program; collectively they establish fundamental incompatibility with quantum consistency requirements. We contrast this with the Unified Standard Model with Emergent Gravity framework, which recognizes general relativity as an effective field theory valid only below the covariance breakdown scale, systematically avoids all asymptotic safety pathologies, yields an emergent spin-2 graviton with transverse-traceless polarization confirmed by LIGO-Virgo observations, and provides definite experimental signatures across multiple domains. The fundamental limitations of asymptotic safety, established through theoretical analysis and experimental tension, demonstrates that consistent quantum gravity requires recognizing spacetime geometry as emergent rather than fundamental. Full article
(This article belongs to the Special Issue Lorentz Invariance Violation and Space–Time Symmetry Breaking)
12 pages, 504 KB  
Article
Quantum Gravity Effective Action Provides Entropy of the Universe
by Ken-ji Hamada
Particles 2024, 7(2), 465-476; https://doi.org/10.3390/particles7020026 - 2 May 2024
Cited by 1 | Viewed by 2983
Abstract
The effective action in the renormalizable quantum theory of gravity provides entropy because the total Hamiltonian vanishes. Since it is a renormalization group invariant that is constant in the process of cosmic evolution, we can show conservation of entropy, which is an ansatz [...] Read more.
The effective action in the renormalizable quantum theory of gravity provides entropy because the total Hamiltonian vanishes. Since it is a renormalization group invariant that is constant in the process of cosmic evolution, we can show conservation of entropy, which is an ansatz in the standard cosmology. Here, we study renormalizable quantum gravity that exhibits conformal dominance at high energy beyond the Planck scale. The current entropy of the universe is derived by calculating the effective action under the scenario of quantum gravity inflation caused by its dynamics. We then argue that ghost modes must be unphysical but are necessary for the Hamiltonian to vanish and for entropy to exist in gravitational systems. Full article
(This article belongs to the Special Issue Feature Papers for Particles 2023)
Show Figures

Figure 1

15 pages, 347 KB  
Article
In Pursuit of BRST Symmetry and Observables in 4D Topological Gauge-Affine Gravity
by Oussama Abdelghafour Belarbi and Ahmed Meziane
Symmetry 2024, 16(5), 528; https://doi.org/10.3390/sym16050528 - 28 Apr 2024
Viewed by 1484
Abstract
The realization of a BRST cohomology of the 4D topological gauge-affine gravity is established in terms of a superconnection formalism. The identification of fields in the quantized theory occurs directly as is usual in terms of superconnection and its supercurvature components with the [...] Read more.
The realization of a BRST cohomology of the 4D topological gauge-affine gravity is established in terms of a superconnection formalism. The identification of fields in the quantized theory occurs directly as is usual in terms of superconnection and its supercurvature components with the double covering of the general affine group GA¯(4,R). Then, by means of an appropriate decomposition of the metalinear double-covering group SL¯(5,R) with respect to the general linear double-covering group GL¯(4,R), one can easily obtain the enlargements of the fields while remaining consistent with the BRST algebra. This leads to the descent equations, allowing us to build the observables of the theory by means of the BRST algebra constructed using a sa¯(5,R) algebra-valued superconnection. In particular, we discuss the construction of topological invariants with torsion. Full article
(This article belongs to the Special Issue Symmetries in Gravity Research: Classical and Quantum)
40 pages, 623 KB  
Article
Covariant Cubic Interacting Vertices for Massless and Massive Integer Higher Spin Fields
by I. L. Buchbinder and A. A. Reshetnyak
Symmetry 2023, 15(12), 2124; https://doi.org/10.3390/sym15122124 - 28 Nov 2023
Cited by 13 | Viewed by 1664 | Correction
Abstract
We develop the BRST approach to construct the general off-shell local Lorentz covariant cubic interaction vertices for irreducible massless and massive higher spin fields on d-dimensional Minkowski space. We consider two different cases for interacting higher spin fields: with one massive and [...] Read more.
We develop the BRST approach to construct the general off-shell local Lorentz covariant cubic interaction vertices for irreducible massless and massive higher spin fields on d-dimensional Minkowski space. We consider two different cases for interacting higher spin fields: with one massive and two massless; two massive, both with coinciding and with different masses and one massless field of spins s1,s2,s3. Unlike the previous results on cubic vertices we extend our earlier result in (Buchbinder, I.L.; et al. Phys. Lett. B 2021, 820, 136470) for massless fields and employ the complete BRST operator, including the trace constraints, which is used to formulate an irreducible representation with definite integer spin. We generalize the cubic vertices proposed for reducible higher spin fields in (Metsaev, R.R. Phys. Lett. B 2013, 720, 237) in the form of multiplicative and non-multiplicative BRST-closed constituents and calculate the new contributions to the vertex, which contains the additional terms with a smaller number of space-time derivatives. We prove that without traceless conditions for the cubic vertices in (Metsaev, R.R. Phys. Lett. B 2013, 720, 237) it is impossible to provide the noncontradictory Lagrangian dynamics and find explicit traceless solution for these vertices. As the examples, we explicitly construct the interacting Lagrangians for the massive spin of the s field and the massless scalars, both with and without auxiliary fields. The interacting models with different combinations of triples higher spin fields: massive spin s with massless scalar and vector fields and with two vector fields; massless helicity λ with massless scalar and massive vector fields; two massive fields of spins s, 0 and massless scalar is also considered. Full article
(This article belongs to the Special Issue Physics and Symmetry Section: Feature Papers 2023)
Show Figures

Figure 1

65 pages, 781 KB  
Article
Gauge-Invariant Lagrangian Formulations for Mixed-Symmetry Higher-Spin Bosonic Fields in AdS Spaces
by Alexander Alexandrovich Reshetnyak and Pavel Yurievich Moshin
Universe 2023, 9(12), 495; https://doi.org/10.3390/universe9120495 - 27 Nov 2023
Cited by 7 | Viewed by 1966
Abstract
We deduce a non-linear commutator higher-spin (HS) symmetry algebra which encodes unitary irreducible representations of the AdS group—subject to a Young tableaux Y(s1,,sk) with k2 rows—in a d-dimensional anti-de Sitter space. [...] Read more.
We deduce a non-linear commutator higher-spin (HS) symmetry algebra which encodes unitary irreducible representations of the AdS group—subject to a Young tableaux Y(s1,,sk) with k2 rows—in a d-dimensional anti-de Sitter space. Auxiliary representations for a deformed non-linear HS symmetry algebra in terms of a generalized Verma module, as applied to additively convert a subsystem of second-class constraints in the HS symmetry algebra into one with first-class constraints, are found explicitly in the case of a k=2 Young tableaux. An oscillator realization over the Heisenberg algebra for the Verma module is constructed. The results generalize the method of constructing auxiliary representations for the symplectic sp(2k) algebra used for mixed-symmetry HS fields in flat spaces [Buchbinder, I.L.; et al. Nucl. Phys. B 2012, 862, 270–326]. Polynomial deformations of the su(1,1) algebra related to the Bethe ansatz are studied as a byproduct. A nilpotent BRST operator for a non-linear HS symmetry algebra of the converted constraints for Y(s1,s2) is found, with non-vanishing terms (resolving the Jacobi identities) of the third order in powers of ghost coordinates. A gauge-invariant unconstrained reducible Lagrangian formulation for a free bosonic HS field of generalized spin (s1,s2) is deduced. Following the results of [Buchbinder, I.L.; et al. Phys. Lett. B 2021, 820, 136470.; Buchbinder, I.L.; et al. arXiv 2022, arXiv:2212.07097], we develop a BRST approach to constructing general off-shell local cubic interaction vertices for irreducible massive higher-spin fields (being candidates for massive particles in the Dark Matter problem). A new reducible gauge-invariant Lagrangian formulation for an antisymmetric massive tensor field of spin (1,1) is obtained. Full article
(This article belongs to the Section Field Theory)
Show Figures

Figure 1

12 pages, 290 KB  
Article
A New Approach to String Theory
by Albert Schwarz
Universe 2023, 9(10), 451; https://doi.org/10.3390/universe9100451 - 16 Oct 2023
Cited by 2 | Viewed by 2088
Abstract
In the present paper, we consider quantum theories obtained through the quantization of classical theories with first-class constraints assuming that these constraints form a Lie algebra. We show that in this case, one can construct physical quantities of a new type. We apply [...] Read more.
In the present paper, we consider quantum theories obtained through the quantization of classical theories with first-class constraints assuming that these constraints form a Lie algebra. We show that in this case, one can construct physical quantities of a new type. We apply this construction to string theory. We find that scattering amplitudes in critical bosonic closed string theory can be expressed in terms of physical quantities of the new type. Our techniques can also be applied to superstrings and heterotic strings. Full article
(This article belongs to the Special Issue Universe: Feature Papers 2023—Field Theory)
17 pages, 13490 KB  
Article
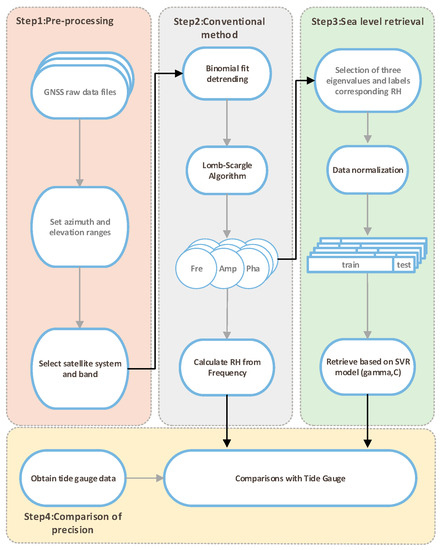
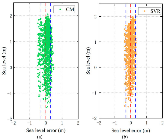
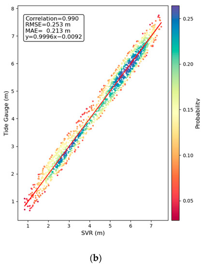
Enhancing Sea Surface Height Retrieval with Triple Features Using Support Vector Regression
by Yuan Hu, Aodong Tian, Wei Liu and Jens Wickert
Remote Sens. 2023, 15(16), 4029; https://doi.org/10.3390/rs15164029 - 14 Aug 2023
Cited by 1 | Viewed by 2041
Abstract
In Global Navigation Satellite System Reflectometry (GNSS-R), SNR spectrum analysis is widely used for surface altimetry inversion because of its low cost and easy operation. However, this method is somewhat limited in environmental situations with large tidal variations in sea level. In this [...] Read more.
In Global Navigation Satellite System Reflectometry (GNSS-R), SNR spectrum analysis is widely used for surface altimetry inversion because of its low cost and easy operation. However, this method is somewhat limited in environmental situations with large tidal variations in sea level. In this paper, we implemented a machine learning approach to retrieve sea level height using three feature parameters of frequency, amplitude, and phase extracted by GNSS-R as inputs for the support vector regression (SVR) model, achieving better robustness in environments with large tidal variations. In this experiment, two stations, SC02 and BRST, were selected for research comparison, in which the sea surface fluctuation at the SC02 station was smaller at around 3 m while the sea surface fluctuation at the BRST station was larger at around 7 m. Global Navigation Satellite System (GNSS) observations were selected for 6 months for use to perform the assessment. The SC02 station improved 25.64% and 24.05% in the accuracy of RMSE (14.5 cm) and MAE (12.0 cm), respectively, using the SVR model compared to the conventional method (CM). In the environment with large sea level tidal fluctuations, the BRST station improved accuracy by 17.32% and 15.81% using the SVR model compared to the CM for RMSE (25.3 cm) and MAE (21.3 cm), respectively. It is shown that the SVR model is robust for sea level height retrieval with large tidal variations and that these three feature parameters, including frequency, amplitude, and phase extracted by GNSS-R, are crucial for optimizing sea surface height retrieval. Full article
Show Figures

Figure 1

10 pages, 281 KB  
Article
Vanishing Property of BRST Cohomology for Modified Highest Weight Modules
by Namhee Kwon
Axioms 2023, 12(6), 550; https://doi.org/10.3390/axioms12060550 - 2 Jun 2023
Viewed by 1579
Abstract
We construct certain modified highest weight modules which are called quasi highest weight modules in this paper. Using the quasi highest weight modules, we introduce a new category of modules over an affine Lie superalgebra which contains projective covers. We also prove that [...] Read more.
We construct certain modified highest weight modules which are called quasi highest weight modules in this paper. Using the quasi highest weight modules, we introduce a new category of modules over an affine Lie superalgebra which contains projective covers. We also prove that both these projective covers and the quasi highest weight modules satisfy the vanishing property of BRST cohomology. Full article
(This article belongs to the Special Issue Advances in Number Theory and Applications)
23 pages, 371 KB  
Article
Modified Stückelberg Formalism: Free Massive Abelian 2-Form Theory in 4D
by A. K. Rao and R. P. Malik
Universe 2023, 9(4), 191; https://doi.org/10.3390/universe9040191 - 17 Apr 2023
Cited by 3 | Viewed by 2017
Abstract
We demonstrate that the celebrated Stückelberg formalism is modified in the case of a massive four (3 + 1)-dimensional (4D) Abelian 2-form theory due to the presence of a self-duality discrete symmetry in the theory. The latter symmetry entails upon the modified 4D [...] Read more.
We demonstrate that the celebrated Stückelberg formalism is modified in the case of a massive four (3 + 1)-dimensional (4D) Abelian 2-form theory due to the presence of a self-duality discrete symmetry in the theory. The latter symmetry entails upon the modified 4D massive Abelian 2-form gauge theory to become a massive model of Hodge theory within the framework of Becchi–Rouet–Stora–Tyutin (BRST) formalism where there is the existence of a set of (anti-)co-BRST transformations corresponding to the usual nilpotent (anti-)BRST transformations. The latter exist in any arbitrary dimension of spacetime for the usual Stückelberg-modified massive Abelian 2-form gauge theory. The modification in the Stückelberg technique is backed by the precise mathematical arguments from the differential geometry where the exterior derivative and Hodge duality operator play the decisive roles. The modified version of the Stückelberg technique remains invariant under the discrete duality transformations which also establish a precise and deep connection between the off-shell nilpotent (anti-)BRST and (anti-)co-BRST transformations. We have clarified a simple trick of using the equations of motion to remove the higher derivative terms in the appropriate Lagrangian densities so that our 4D theory can become consistent. Full article
(This article belongs to the Section Field Theory)
15 pages, 2519 KB  
Communication
Multi-GNSS Combination Multipath Reflectometry Based on IVMD Method for Sea Level Retrieval
by Runchuan Li, Yuanlan Wen, Xiaolei Wang and Huaqing Xu
Remote Sens. 2023, 15(7), 1733; https://doi.org/10.3390/rs15071733 - 23 Mar 2023
Cited by 3 | Viewed by 2306
Abstract
Sea level monitoring is particularly important in coastal areas that are vulnerable to marine disasters. It was recently demonstrated that the global navigation satellite system multipath reflectometry (GNSS-MR) technique, which uses multipath signals reflected from the sea, can be applied to determine the [...] Read more.
Sea level monitoring is particularly important in coastal areas that are vulnerable to marine disasters. It was recently demonstrated that the global navigation satellite system multipath reflectometry (GNSS-MR) technique, which uses multipath signals reflected from the sea, can be applied to determine the sea level. However, this approach does not provide sufficient accuracy or equally spaced sampling to meet the actual sea level monitoring requirements for certain stations. To solve the deficiency of the traditional GNSS-MR technique, the least squares method, which is based on sliding time windows, was applied. Using the sliding windows to combine the quad-constellation multi-GNSS retrieval can effectively improve the accuracy and time resolution of sea level retrieval, but insufficient data or a lack of data in some time ranges and missing overflights in some timeframes can lead to the calculation of faults in these time windows, causing the estimated loss of corresponding sampling points. In this study, we used a robust regression solution strategy based on multi-GNSS sea level retrieval and an improved variational mode decomposition (IVMD) algorithm to process sea level retrieval after robust regression. BRST and HKQT stations are located on the western coast of France and the northern coast of Hong Kong. The two stations can both receive satellite observation data from the four satellite systems. Through the experiment, using data retrieved from the BRST and HKQT stations, the results of this study demonstrate that the IVMD method based on multi-GNSS sea level retrieval can further improve the accuracy to <10 cm and can achieve 10 min equal interval sampling. This is significant for using GNSS-MR technology to detect sea level height and monitor sea level change and could be applied to other sites. Full article
(This article belongs to the Section Environmental Remote Sensing)
Show Figures

Figure 1

113 pages, 1241 KB  
Review
Introduction to Renormalization Theory and Chiral Gauge Theories in Dimensional Regularization with Non-Anticommuting γ5
by Hermès Bélusca-Maïto, Amon Ilakovac, Paul Kühler, Marija Mađor-Božinović, Dominik Stöckinger and Matthias Weißwange
Symmetry 2023, 15(3), 622; https://doi.org/10.3390/sym15030622 - 1 Mar 2023
Cited by 30 | Viewed by 7721
Abstract
This review provides a detailed introduction to chiral gauge theories, renormalization theory, and the application of dimensional regularization with the non-anticommuting BMHV scheme for γ5. One goal was to show how chiral gauge theories can be renormalized despite the spurious breaking [...] Read more.
This review provides a detailed introduction to chiral gauge theories, renormalization theory, and the application of dimensional regularization with the non-anticommuting BMHV scheme for γ5. One goal was to show how chiral gauge theories can be renormalized despite the spurious breaking of gauge invariance and how to obtain the required symmetry-restoring counterterms. A second goal was to familiarize the reader with the theoretical basis of the renormalization of chiral gauge theories, the theorems that guarantee the existence of renormalized chiral gauge theories at all orders as consistent quantum theories. Relevant topics include BPHZ renormalization, Slavnov–Taylor identities, the BRST formalism, and algebraic renormalization, as well as the theorems guaranteeing that dimensional regularization is a consistent regularization/renormalization scheme. All of these, including their proofs and interconnections, are explained and discussed in detail. Further, these theoretical concepts are illustrated in practical applications with the example of an Abelian and a non-Abelian chiral gauge theory. Not only the renormalization procedure for such chiral gauge theories is explained step by step, but also the results of all counterterms, including the symmetry-restoring ones, necessary for the consistent renormalization, are explicitly provided. Full article
(This article belongs to the Special Issue Chiral Symmetry in Physics)
Show Figures

Figure 1

39 pages, 592 KB  
Article
Non-Abelian Gauge Theories with Composite Fields in the Background Field Method
by Pavel Yur’evich Moshin, Alexander Alexandrovich Reshetnyak and Ricardo Alexander Castro
Universe 2023, 9(1), 18; https://doi.org/10.3390/universe9010018 - 27 Dec 2022
Cited by 1 | Viewed by 2045
Abstract
Non-Abelian gauge theories with composite fields are examined in the background field method. Generating functionals of Green’s functions for a Yang–Mills theory with composite and background fields are introduced, including the generating functional of vertex Green’s functions (effective action). The corresponding Ward identities [...] Read more.
Non-Abelian gauge theories with composite fields are examined in the background field method. Generating functionals of Green’s functions for a Yang–Mills theory with composite and background fields are introduced, including the generating functional of vertex Green’s functions (effective action). The corresponding Ward identities are obtained, and the issue of gauge dependence is investigated. A gauge variation of the effective action is found in terms of a nilpotent operator depending on the composite and background fields. On-shell independence from the choice of gauge fixing for the effective action is established. In the study of the Ward identities and gauge dependence, finite field-dependent BRST transformations with a background field are introduced and employed on a systematic basis. On the one hand, this involves the consideration of (modified) Ward identities with a field-dependent anticommuting parameter, also depending on a non-trivial background. On the other hand, the issue of gauge dependence is studied with reference to a finite variation of the gauge Fermion. The concept of a joint introduction of composite and background fields to non-Abelian gauge theories is exemplified by the Gribov–Zwanziger theory, including the case of a local BRST-invariant horizon, and also by the Volovich–Katanaev model of two-dimensional gravity with dynamical torsion. Full article
(This article belongs to the Section Field Theory)
29 pages, 404 KB  
Review
Noether Theorem and Nilpotency Property of the (Anti-)BRST Charges in the BRST Formalism: A Brief Review
by Amit Kumar Rao, Ankur Tripathi, Bhupendra Chauhan and Rudra Prakash Malik
Universe 2022, 8(11), 566; https://doi.org/10.3390/universe8110566 - 27 Oct 2022
Cited by 8 | Viewed by 2011
Abstract
In some of the physically interesting gauge systems, we show that the application of the Noether theorem does not lead to the deduction of the Becchi–Rouet–Stora–Tyutin (BRST) and anti-BRST charges that obey precisely the off-shell nilpotency property despite the fact that these charges [...] Read more.
In some of the physically interesting gauge systems, we show that the application of the Noether theorem does not lead to the deduction of the Becchi–Rouet–Stora–Tyutin (BRST) and anti-BRST charges that obey precisely the off-shell nilpotency property despite the fact that these charges are (i) derived by using the off-shell nilpotent (anti-)BRST symmetry transformations, (ii) found to be the generators of the above continuous symmetry transformations, and (iii) conserved with respect to the time-evolution due to the Euler–Lagrange equations of motion derived from the Lagrangians/Lagrangian densities (that describe the dynamics of these suitably chosen physical systems). We propose a systematic method for the derivation of the off-shell nilpotent (anti-)BRST charges from the corresponding non-nilpotent Noether (anti-)BRST charges. To corroborate the sanctity and preciseness of our proposal, we take into account the examples of (i) the one (0 + 1)-dimensional (1D) system of a massive spinning (i.e., SUSY) relativistic particle, (ii) the D-dimensional non-Abelian one-form gauge theory, and (iii) the Abelian two-form and the Stu¨ckelberg-modified version of the massive Abelian three-form gauge theories in any arbitrary D-dimension of spacetime. Our present endeavor is a brief review where some decisive proposals have been made and a few novel results have been obtained as far as the nilpotency property is concerned. Full article
(This article belongs to the Section Field Theory)
35 pages, 518 KB  
Article
Consistent Deformations for a Non-Standard D = 6 Topological BF Model from a BRST-Symmetry-Based Cohomological Approach
by Solange-Odile Saliu, Eugen-Mihăiţă Cioroianu and Constantin Bizdadea
Symmetry 2022, 14(5), 1023; https://doi.org/10.3390/sym14051023 - 17 May 2022
Viewed by 1645
Abstract
This paper falls under the heading of constructing consistent self-couplings in topological BF models. Our endeavor is of interest in the context of pure gravity, General Relativity, and super-gravity in Ashtekar formalism, which allow for certain economic formulations in terms of self-coupled BF [...] Read more.
This paper falls under the heading of constructing consistent self-couplings in topological BF models. Our endeavor is of interest in the context of pure gravity, General Relativity, and super-gravity in Ashtekar formalism, which allow for certain economic formulations in terms of self-coupled BF theories in the presence of certain extra-constraints. More precisely, herein we address the construction of a special class of D=6 self-interactions for a collection of topological BF models with a non-standard field spectrum. Our methodology relies on a deformation method based on the relationship between antifield–BRST symmetry and the non-trivial gauge symmetries of a given field theory and implemented via the computation of certain precise spaces of the local BRST cohomology corresponding to the free limit. This cohomological BRST approach is applied to the starting free model under standard “selection rules” from Quantum Field Theory. Our findings are completely new and reveal a self-interacting topological BF model in D=6 with a complex gauge structure that is entirely read from the expression of the fully deformed solution to the classical master equation (the canonical generator of the antifield–BRST symmetry), and includes a generalization of the famous D=2 gravity in BF formulation. Full article
(This article belongs to the Section Physics)
18 pages, 359 KB  
Article
Superspace BRST/BV Operators of Superfield Gauge Theories
by Ioseph Lvovich Buchbinder, Sylvester James Gates and Konstantinos Koutrolikos
Symmetry 2022, 14(2), 256; https://doi.org/10.3390/sym14020256 - 28 Jan 2022
Cited by 1 | Viewed by 2671
Abstract
We consider the superspace BRST and BV description of 4D,N=1 super-Maxwell theory and its non-abelian generalization Super Yang–Mills. By fermionizing the superspace gauge transformation of the gauge superfields, we define the nilpotent superspace BRST symmetry transformation (𝓈 [...] Read more.
We consider the superspace BRST and BV description of 4D,N=1 super-Maxwell theory and its non-abelian generalization Super Yang–Mills. By fermionizing the superspace gauge transformation of the gauge superfields, we define the nilpotent superspace BRST symmetry transformation (𝓈). After introducing an appropriate set of anti-superfields and defining the superspace antibracket, we use it to construct the BV-BRST nilpotent differential operator (s) in terms of superspace covariant derivatives. The anti-superfield independent terms of s provide a superspace generalization of the Koszul–Tate resolution (δ). In the linearized limit, the set of superspace differential operators that appear in s satisfy a nonlinear algebra which can be used to construct a BRST charge Q, without requiring pure spinor variables. Q acts on the Hilbert space of superfield states, and its cohomology generates the expected superspace equations of motion. Full article
(This article belongs to the Special Issue Manifest and Hidden Symmetries in Field and String Theories)
Back to TopTop