Sign in to use this feature.

Years

Between: -

Subjects

remove_circle_outline
remove_circle_outline
remove_circle_outline
remove_circle_outline

Journals

Article Types

Countries / Regions

Search Results (19)

Search Parameters:
Keywords = BRCT

Order results
Result details
Results per page
Select all
Export citation of selected articles as:
20 pages, 2081 KB  
Article
An Inducible BRCA1 Expression System with In Vivo Applicability Uncovers Activity of the Combination of ATR and PARP Inhibitors to Overcome Therapy Resistance
by Elsa Irving, Alaide Morcavallo, Jekaterina Vohhodina-Tretjakova, Paul W. G. Wijnhoven, Anna L. Beckett, Michael P. Jacques, Rachel S. Evans, Jennifer I. Moss, Anna D. Staniszewska and Josep V. Forment
Cancers 2026, 18(2), 309; https://doi.org/10.3390/cancers18020309 - 20 Jan 2026
Viewed by 799
Abstract
Background: Poly(ADP-ribose) polymerase inhibitors (PARPi) have transformed cancer therapy for patients harbouring homologous recombination repair (HRR) deficiencies, notably BRCA1/2 mutations. However, resistance to PARPi remains a clinical challenge, with restoration of BRCA1 function via hypomorphic variants representing an understudied scenario. Methods: Here, we [...] Read more.
Background: Poly(ADP-ribose) polymerase inhibitors (PARPi) have transformed cancer therapy for patients harbouring homologous recombination repair (HRR) deficiencies, notably BRCA1/2 mutations. However, resistance to PARPi remains a clinical challenge, with restoration of BRCA1 function via hypomorphic variants representing an understudied scenario. Methods: Here, we engineered a doxycycline-inducible BRCA1 expression system in the BRCA1-mutant, triple-negative breast cancer cell line MDAMB436, permitting controlled analysis of functionally distinct BRCA1 hypomorphs in vitro and in vivo. Results: Among multiple BRCA1 variants generated—including RING, coiled-coil, and BRCT domain mutants—only overexpression of the ∆exon11 hypomorph robustly conferred resistance to olaparib and carboplatin, with drug sensitivity correlating to ∆exon11 expression levels. While ∆exon11 BRCA1 mediated HRR restoration, its efficiency was consistently lower than full-length BRCA1, as measured by RAD51 foci formation and interaction with repair partners such as PALB2. In vivo, tumours expressing Δexon11 BRCA1 exhibited only partial resistance to olaparib compared to those expressing full-length BRCA1. Importantly, the combination of olaparib and the ATR inhibitor, ceralasertib, overcame ∆exon11-mediated resistance, impairing RAD51 foci formation in ∆exon11-expressing cells. Conclusions: Our findings identify a dose-dependent, hypomorphic HRR restoration by ∆exon11 BRCA1, help explain the variable resistance observed in BRCA1-mutant pre-clinical models expressing this hypomorph, and propose ATR inhibition in combination with PARPi as a clinical strategy to counteract therapeutic resistance mediated by ∆exon11 BRCA1 hypomorphs. Full article
(This article belongs to the Section Molecular Cancer Biology)
Show Figures

Figure 1

11 pages, 780 KB  
Article
Clinical and Prognostic Relevance of BRIP1 Expression in Colorectal Cancer: Evidence from TCGA and Korean Cohorts
by Dongbin Park, Yu-Ran Heo and Jae-Ho Lee
Medicina 2026, 62(1), 47; https://doi.org/10.3390/medicina62010047 - 26 Dec 2025
Cited by 1 | Viewed by 614
Abstract
Background and Objectives: BRCA1-interacting protein C-terminal helicase 1 (BRIP1) encodes a member of the RecQ DEAH helicase family and interacts with the BRCT repeats of breast cancer type 1 (BRCA1). It also participates in DNA damage repair and tumor suppression; thus, its [...] Read more.
Background and Objectives: BRCA1-interacting protein C-terminal helicase 1 (BRIP1) encodes a member of the RecQ DEAH helicase family and interacts with the BRCT repeats of breast cancer type 1 (BRCA1). It also participates in DNA damage repair and tumor suppression; thus, its mutations may be associated with an increased risk of several cancers, including fallopian tube and ovarian cancer. Recent research has explored whether BRIP1 dysregulation also contributes to the development and progression of other malignancies. This study investigated the clinical and prognostic value of BRIP1 in colorectal cancer (CRC). Materials and Methods: We first analyzed The Cancer Genome Atlas (TCGA) dataset to evaluate the prognostic significance of BRIP1 mRNA expression in CRC. BRIP1 expression was subsequently examined in tumor tissues from 60 CRC patients, and its associations with clinicopathological characteristics and clinical outcomes were assessed. Results: In rectal cancer, a higher BRIP1 expression was associated with younger age. In colon cancer, BRIP1 expression was correlated with gender, lymphatic invasion, carcinoembryonic antigen (CEA) level, pathological stage, M stage, N stage, microsatellite instability (MSI) status, and anatomical tumor location. Survival analysis showed that low BRIP1 expression was associated with poorer overall survival in both rectal and colon cancers significantly. In CRC patient tissues, lower BRIP1 expression was further related to elevated CEA levels and unfavorable clinical outcomes. Lower BRIP1 mRNA expression is significantly associated with aggressive clinicopathological features and poor prognosis in CRC. Conclusions: BRIP1 may serve as a promising biomarker for risk stratification and a potential therapeutic target in the management of CRC. Full article
(This article belongs to the Section Genetics and Molecular Medicine)
Show Figures

Figure 1

13 pages, 1376 KB  
Article
The Role of BRCT Domain from LmjPES in Leishmania major Pathogenesis
by Esther Larrea, José Peña-Guerrero, Celia Fernández-Rubio, Aroia Burguete-Mikeo, Elizabeth Guruceaga and Paul Nguewa
Biomolecules 2025, 15(8), 1191; https://doi.org/10.3390/biom15081191 - 19 Aug 2025
Viewed by 920
Abstract
Leishmaniasis is caused by protozoan parasites from the genus Leishmania and remains one of the major threats to global health, impacting millions of people worldwide as well as animals including dogs. Several treatments have been used for managing leishmaniasis; nevertheless, drug resistance has [...] Read more.
Leishmaniasis is caused by protozoan parasites from the genus Leishmania and remains one of the major threats to global health, impacting millions of people worldwide as well as animals including dogs. Several treatments have been used for managing leishmaniasis; nevertheless, drug resistance has emerged as an important obstacle to disease control. Therefore, there is an urgent need to discover new therapeutic targets. The aim of this work was to study the role played by the breast cancer associated 1 C-terminal (BRCT) domain from LmjPES protein (Pescadillo ribosomal biogenesis factor) in Leishmania major‘s pathogenesis through the construction of novel genomic tools. For this purpose, Leishmania integrative plasmids that were able to express the BRCT domain from LmjPES and a hypothetical defective LmjPES lacking this BRCT domain were constructed. It was observed that the overexpression of the aforementioned BRCT domain in L. major dysregulated the mRNA expression of 152 genes (95 up-regulated and 57 down-regulated) in respect to control parasites. Furthermore, clustering studies of these altered genes revealed an enrichment in genes related to metabolic processes, transporter activity, response to stimuli, and protein folding, which are categories described to be associated with the metacyclogenesis process and parasite survival. Interestingly, these genes reached normal levels of expression in parasites transfected with a defective LmjPES (a mutated gene lacking the coding sequence of the BRCT domain). In addition, it was found that the footpad of mice inoculated with LmjPES BRCT-overexpressing parasites had significantly greater inflammation compared to the size of the footpad of animals infected with the control parasites. Based on all these results, it was suggested that the BRCT domain from LmjPES might play a role in L. major‘s infection process and pathogenesis. Full article
(This article belongs to the Special Issue Cellular and Molecular Basis of Parasite Infection)
Show Figures

Figure 1

11 pages, 1064 KB  
Article
The Association Between Location of BRCA Mutation and Efficacy of PARP Inhibitor as a Frontline Maintenance Therapy in Advanced Epithelial Ovarian Cancer
by Ji Hyun Kim, Se Ik Kim, Eun Taeg Kim, Hyeong In Ha, Dong-eun Lee, Yong Jae Lee, Jung-Yun Lee, Sunghoon Kim, Sang Wun Kim, Young Tae Kim, Sang-Yoon Park, Myong Cheol Lim and Eun-Ji Nam
Cancers 2025, 17(5), 756; https://doi.org/10.3390/cancers17050756 - 23 Feb 2025
Cited by 7 | Viewed by 3086
Abstract
Background: The location of BRCA mutations within functional domains may affect sensitivity to poly (ADP-ribose) polymerase (PARP) inhibitors and platinum-based chemotherapy. This study aimed to evaluate the progression-free survival (PFS) benefit from the PARP inhibitor in relation to the location of mutations in [...] Read more.
Background: The location of BRCA mutations within functional domains may affect sensitivity to poly (ADP-ribose) polymerase (PARP) inhibitors and platinum-based chemotherapy. This study aimed to evaluate the progression-free survival (PFS) benefit from the PARP inhibitor in relation to the location of mutations in BRCA1/BRCA2 in newly diagnosed ovarian cancer. Materials and methods: Patients with advanced stage III-IV epithelial ovarian cancer who had deleterious BRCA1 or BRCA2 were analyzed. PFS and clinical and molecular data were compared between patients who received olaparib or niraparib as frontline maintenance therapy and those who did not. Subgroup analyses were conducted based on the location of BRCA mutations within the functional domain or the ovarian cancer cluster region (OCCR). Results: Of the 380 patients, 242 (63.7%) harbored BRCA1 mutation, 137 (36.1%) harbored BRCA2, and one (0.3%) harbored both BRCA1 and BRCA2. With a median follow-up of 35.8 months, the DNA binding domain in BRCA1 (HR, 0.34; 95% CI, 0.15–0.79; p = 0.01) and BRCA2 (HR, 0.25; 95% CI, 0.08–0.78; p = 0.01) demonstrated particularly significant benefit. In patients who harbored BRCA1 mutation in the C-terminal domain (BRCT), no statistically significant PFS benefit from PARP inhibitor was observed (HR, 0.76; 95% CI, 0.39–1.52; p = 0.44). PFS benefit from PARP inhibitor maintenance was observed in both OCCR (HR, 0.49; 95% CI, 0.32–0.74; p < 0.01) and non-OCCR (HR, 0.51; 95% CI, 0.27–0.63; p < 0.01). Conclusions: Frontline PARP inhibitor maintenance therapy demonstrated a significant PFS benefit in patients with BRCA1/2 mutations, with particularly pronounced benefits for those with mutations located in the DBD of BRCA1 and BRCA2. However, the benefit was less evident for patients with BRCA1 mutations located in the BRCT domain. Full article
(This article belongs to the Special Issue Advances in Ovarian Cancer Research and Treatment: 2nd Edition)
Show Figures

Figure 1

16 pages, 1914 KB  
Review
BRCA1 and Its Vulnerable C-Terminal BRCT Domain: Structure, Function, Genetic Mutations and Links to Diagnosis and Treatment of Breast and Ovarian Cancer
by Tala Ismail, Safa Alzneika, Emna Riguene, Salwa Al-maraghi, Aya Alabdulrazzak, Noof Al-Khal, Sara Fetais, Angelos Thanassoulas, Halema AlFarsi and Michail Nomikos
Pharmaceuticals 2024, 17(3), 333; https://doi.org/10.3390/ph17030333 - 4 Mar 2024
Cited by 22 | Viewed by 10906
Abstract
The BRCA1 is a tumor suppressor gene that encodes for the BRCA1 protein, which plays a vital role in DNA repair, cell cycle regulation, and the maintenance of genomic stability. The BRCA1 protein interacts with a variety of other proteins that play essential [...] Read more.
The BRCA1 is a tumor suppressor gene that encodes for the BRCA1 protein, which plays a vital role in DNA repair, cell cycle regulation, and the maintenance of genomic stability. The BRCA1 protein interacts with a variety of other proteins that play essential roles in gene regulation and embryonic development. It is a large protein composed of multiple domains. The C-terminal region of the BRCA1 protein consists of two BRCT domains connected by a short linker. The BRCT domains are crucial in protein–protein interactions as well as in DNA damage response and cell cycle regulation through their phosphoprotein binding modules that recognize the phosphorylated protein sequence motif of other kinases. Mutations within the BRCT domain can disrupt the normal function of BRCA1 and lead to an increased risk of developing breast and ovarian cancer. Herein, we explore the structural characteristics of BRCA1, focusing on the BRCT domain, its interactions with key cellular components, and its involvement in various cellular processes. In addition, the impact of BRCT domain mutations on breast and ovarian cancer susceptibility, prognosis, and treatment options is discussed. By providing a comprehensive understanding of the BRCT domain of BRCA1, this review aims to shed light on the role of this important domain in the pathogenesis and potential therapeutic approaches for breast and ovarian cancer. Full article
Show Figures

Figure 1

18 pages, 5568 KB  
Review
BRCA1 the Versatile Defender: Molecular to Environmental Perspectives
by Amy X. Zhong, Yumay Chen and Phang-Lang Chen
Int. J. Mol. Sci. 2023, 24(18), 14276; https://doi.org/10.3390/ijms241814276 - 19 Sep 2023
Cited by 18 | Viewed by 4246
Abstract
The evolving history of BRCA1 research demonstrates the profound interconnectedness of a single protein within the web of crucial functions in human cells. Mutations in BRCA1, a tumor suppressor gene, have been linked to heightened breast and ovarian cancer risks. However, despite decades [...] Read more.
The evolving history of BRCA1 research demonstrates the profound interconnectedness of a single protein within the web of crucial functions in human cells. Mutations in BRCA1, a tumor suppressor gene, have been linked to heightened breast and ovarian cancer risks. However, despite decades of extensive research, the mechanisms underlying BRCA1’s contribution to tissue-specific tumor development remain elusive. Nevertheless, much of the BRCA1 protein’s structure, function, and interactions has been elucidated. Individual regions of BRCA1 interact with numerous proteins to play roles in ubiquitination, transcription, cell checkpoints, and DNA damage repair. At a cellular scale, these BRCA1 functions coordinate tumor suppression, R-loop prevention, and cellular differentiation, all of which may contribute to BRCA1’s role in cancer tissue specificity. As research on BRCA1 and breast cancer continues to evolve, it will become increasingly evident that modern materials such as Bisphenol A should be examined for their relationship with DNA stability, cancer incidence, and chemotherapy. Overall, this review offers a comprehensive understanding of BRCA1’s many roles at a molecular, cellular, organismal, and environmental scale. We hope that the knowledge gathered here highlights both the necessity of BRCA1 research and the potential for novel strategies to prevent and treat cancer in individuals carrying BRCA1 mutations. Full article
(This article belongs to the Special Issue Molecular Mechanism of DNA Replication and Repair, 2nd Edition )
Show Figures

Figure 1

25 pages, 1980 KB  
Review
BRCT Domains: Structure, Functions, and Implications in Disease—New Therapeutic Targets for Innovative Drug Discovery against Infections
by José Peña-Guerrero, Celia Fernández-Rubio, Alfonso T. García-Sosa and Paul A. Nguewa
Pharmaceutics 2023, 15(7), 1839; https://doi.org/10.3390/pharmaceutics15071839 - 27 Jun 2023
Cited by 13 | Viewed by 5180
Abstract
The search for new therapeutic targets and their implications in drug development remains an emerging scientific topic. BRCT-bearing proteins are found in Archaea, Bacteria, Eukarya, and viruses. They are traditionally involved in DNA repair, recombination, and cell cycle control. To carry out these [...] Read more.
The search for new therapeutic targets and their implications in drug development remains an emerging scientific topic. BRCT-bearing proteins are found in Archaea, Bacteria, Eukarya, and viruses. They are traditionally involved in DNA repair, recombination, and cell cycle control. To carry out these functions, BRCT domains are able to interact with DNA and proteins. Moreover, such domains are also implicated in several pathogenic processes and malignancies including breast, ovarian, and lung cancer. Although these domains exhibit moderately conserved folding, their sequences show very low conservation. Interestingly, sequence variations among species are considered positive traits in the search for suitable therapeutic targets, since non-specific drug interactions might be reduced. These main characteristics of BRCT, as well as its critical implications in key biological processes in the cell, have prompted the study of these domains as therapeutic targets. This review explores the possible roles of BRCT domains as therapeutic targets for drug discovery. We describe their common structural features and relevant interactions and pathways, as well as their implications in pathologic processes. Drugs commonly used to target these domains are also presented. Finally, based on their structures, we describe new drug design possibilities using modern and innovative techniques. Full article
Show Figures

Figure 1

19 pages, 2741 KB  
Article
Functional Analyses of Rare Germline Missense BRCA1 Variants Located within and outside Protein Domains with Known Functions
by Henrikke Nilsen Hovland, Eunice Kabanyana Mchaina, Hildegunn Høberg-Vetti, Sarah Louise Ariansen, Wenche Sjursen, Marijke Van Ghelue, Bjørn Ivar Haukanes, Per Morten Knappskog, Ingvild Aukrust and Elisabet Ognedal
Genes 2023, 14(2), 262; https://doi.org/10.3390/genes14020262 - 19 Jan 2023
Cited by 4 | Viewed by 3844
Abstract
The BRCA1 protein is implicated in numerous important cellular processes to prevent genomic instability and tumorigenesis, and pathogenic germline variants predispose carriers to hereditary breast and ovarian cancer (HBOC). Most functional studies of missense variants in BRCA1 focus on variants located within the [...] Read more.
The BRCA1 protein is implicated in numerous important cellular processes to prevent genomic instability and tumorigenesis, and pathogenic germline variants predispose carriers to hereditary breast and ovarian cancer (HBOC). Most functional studies of missense variants in BRCA1 focus on variants located within the Really Interesting New Gene (RING), coiled-coil and BRCA1 C-terminal (BRCT) domains, and several missense variants in these regions have been shown to be pathogenic. However, the majority of these studies focus on domain specific assays, and have been performed using isolated protein domains and not the full-length BRCA1 protein. Furthermore, it has been suggested that BRCA1 missense variants located outside domains with known function are of no functional importance, and could be classified as (likely) benign. However, very little is known about the role of the regions outside the well-established domains of BRCA1, and only a few functional studies of missense variants located within these regions have been published. In this study, we have, therefore, functionally evaluated the effect of 14 rare BRCA1 missense variants considered to be of uncertain clinical significance, of which 13 are located outside the well-established domains and one within the RING domain. In order to investigate the hypothesis stating that most BRCA1 variants located outside the known protein domains are benign and of no functional importance, multiple protein assays including protein expression and stability, subcellular localisation and protein interactions have been performed, utilising the full-length protein to better mimic the native state of the protein. Two variants located outside the known domains (p.Met297Val and p.Asp1152Asn) and one variant within the RING domain (p.Leu52Phe) were found to make the BRCA1 protein more prone to proteasome-mediated degradation. In addition, two variants (p.Leu1439Phe and p.Gly890Arg) also located outside known domains were found to have reduced protein stability compared to the wild type protein. These findings indicate that variants located outside the RING, BRCT and coiled-coiled domains could also affect the BRCA1 protein function. For the nine remaining variants, no significant effects on BRCA1 protein functions were observed. Based on this, a reclassification of seven variants from VUS to likely benign could be suggested. Full article
Show Figures

Figure 1

18 pages, 2412 KB  
Article
The BRCT Domain from the Homologue of the Oncogene PES1 in Leishmania major (LmjPES) Promotes Malignancy and Drug Resistance in Mammalian Cells
by Esther Larrea, Celia Fernández-Rubio, José Peña-Guerrero, Elizabeth Guruceaga and Paul A. Nguewa
Int. J. Mol. Sci. 2022, 23(21), 13203; https://doi.org/10.3390/ijms232113203 - 30 Oct 2022
Cited by 7 | Viewed by 2787
Abstract
Around 15% of cancer cases are attributable to infectious agents. Epidemiological studies suggest that an association between leishmaniasis and cancer does exist. Recently, the homologue of PES1 in Leishmania major (LmjPES) was described to be involved in parasite infectivity. Mammalian PES1 protein has [...] Read more.
Around 15% of cancer cases are attributable to infectious agents. Epidemiological studies suggest that an association between leishmaniasis and cancer does exist. Recently, the homologue of PES1 in Leishmania major (LmjPES) was described to be involved in parasite infectivity. Mammalian PES1 protein has been implicated in cellular processes like cell cycle regulation. Its BRCT domain has been identified as a key factor in DNA damage-responsive checkpoints. This work aimed to elucidate the hypothetical oncogenic implication of BRCT domain from LmjPES in host cells. We generated a lentivirus carrying this BRCT domain sequence (lentiBRCT) and a lentivirus expressing the luciferase protein (lentiLuc), as control. Then, HEK293T and NIH/3T3 mammalian cells were infected with these lentiviruses. We observed that the expression of BRCT domain from LmjPES conferred to mammal cells in vitro a greater replication rate and higher survival. In in vivo experiments, we observed faster tumor growth in mice inoculated with lentiBRCT respect to lentiLuc HEK293T infected cells. Moreover, the lentiBRCT infected cells were less sensitive to the genotoxic drugs. Accordingly, gene expression profiling analysis revealed that BRCT domain from LmjPES protein altered the expression of proliferation- (DTX3L, CPA4, BHLHE41, BMP2, DHRS2, S100A1 and PARP9), survival- (BMP2 and CARD9) and chemoresistance-related genes (DPYD, Dok3, DTX3L, PARP9 and DHRS2). Altogether, our results reinforced the idea that in eukaryotes, horizontal gene transfer might be also achieved by parasitism like Leishmania infection driving therefore to some crucial biological changes such as proliferation and drug resistance. Full article
(This article belongs to the Special Issue State-of-the-Art Molecular Pharmacology in Spain)
Show Figures

Figure 1

30 pages, 8027 KB  
Article
Role of PARP-1 in Human Cytomegalovirus Infection and Functional Partners Encoded by This Virus
by Wenchang Zhang, Jing Guo and Qiang Chen
Viruses 2022, 14(9), 2049; https://doi.org/10.3390/v14092049 - 15 Sep 2022
Cited by 9 | Viewed by 3314
Abstract
Human cytomegalovirus (HCMV) is a ubiquitous pathogen that threats the majority of the world’s population. Poly (ADP-ribose) polymerase 1 (PARP-1) and protein poly (ADP-ribosyl)ation (PARylation) regulates manifold cellular functions. The role of PARP-1 and protein PARylation in HCMV infection is still unknown. In [...] Read more.
Human cytomegalovirus (HCMV) is a ubiquitous pathogen that threats the majority of the world’s population. Poly (ADP-ribose) polymerase 1 (PARP-1) and protein poly (ADP-ribosyl)ation (PARylation) regulates manifold cellular functions. The role of PARP-1 and protein PARylation in HCMV infection is still unknown. In the present study, we found that the pharmacological and genetic inhibition of PARP-1 attenuated HCMV replication, and PARG inhibition favors HCMV replication. PARP-1 and its enzymatic activity were required for efficient HCMV replication. HCMV infection triggered the activation of PARP-1 and induced the translocation of PARP-1 from nucleus to cytoplasm. PARG was upregulated in HCMV-infected cells and this upregulation was independent of viral DNA replication. Moreover, we found that HCMV UL76, a true late protein of HCMV, inhibited the overactivation of PARP-1 through direct binding to the BRCT domain of PARP-1. In addition, UL76 also physically interacted with poly (ADP-ribose) (PAR) polymers through the RG/RGG motifs of UL76 which mediates its recruitment to DNA damage sites. Finally, PARP-1 inhibition or depletion potentiated HCMV-triggered induction of type I interferons. Our results uncovered the critical role of PARP-1 and PARP-1-mediated protein PARylation in HCMV replication. Full article
(This article belongs to the Special Issue Herpesvirus Manipulation of Cellular Processes 2.0)
Show Figures

Figure 1

17 pages, 4300 KB  
Article
Molecular Characterization of BRCA1 c.5339T>C Missense Mutation in DNA Damage Response of Triple-Negative Breast Cancer
by Jeong Dong Lee, Won-Ji Ryu, Hyun Ju Han, Tae Yeong Kim, Min Hwan Kim and Joohyuk Sohn
Cancers 2022, 14(10), 2405; https://doi.org/10.3390/cancers14102405 - 13 May 2022
Cited by 10 | Viewed by 4128
Abstract
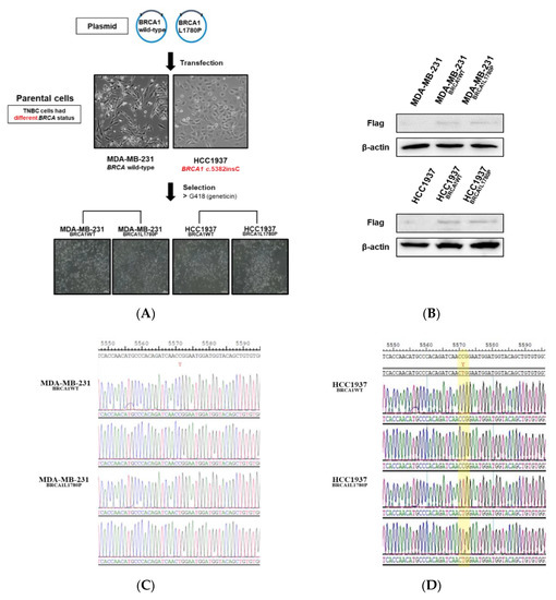
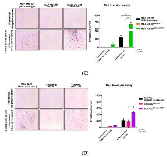
BRCA1 L1780P BRCT domain mutation has been recognized as a pathogenic mutation in patients with breast cancer. However, the molecular significance of this mutation has not yet been studied in triple-negative breast cancer (TNBC) cells in vitro. We established MDA-MB 231, HCC1937, and [...] Read more.
BRCA1 L1780P BRCT domain mutation has been recognized as a pathogenic mutation in patients with breast cancer. However, the molecular significance of this mutation has not yet been studied in triple-negative breast cancer (TNBC) cells in vitro. We established MDA-MB 231, HCC1937, and HCC1395 TNBC cell lines expressing BRCA1 L1780P mutant. BRCA1 L1780P mutant TNBC cells showed increased migration and invasion capacity, as well as increased sensitivity to olaparib and carboplatin compared to BRCA1 wild-type cells. BRCA1 L1780P mutant TNBC cells showed decreased RAD51 expression and reduced nuclear RAD51 foci formation following carboplatin and olaparib treatment. The molecular interaction between p-ATM and BRCA1 was abrogated following introduction of BRCA1 L1780P mutant plasmid in TNBC cells, suggesting that the BRCA1 L1780P mutation disrupts the p-ATM-BRCA1 protein–protein interaction. We established an olaparib-resistant BRCA1 L1780P mutant TNBC cell line by chronic drug treatment. Olaparib-resistant cell lines showed upregulation of RAD51 expression upon olaparib treatment, and reduction in RAD51 expression in olaparib-resistant cells restored olaparib sensitivity. Collectively, these results suggest that the BRCA1 L1780P mutation impairs RAD51 recruitment by disrupting p-ATM-BRCA1 interaction, which is a crucial molecular factor in homologous recombination and olaparib sensitivity. Further therapeutic targeting of RAD51 in BRCA1 L1780P mutant breast cancer is warranted. Full article
Show Figures

Figure 1

17 pages, 2192 KB  
Article
Wwox Binding to the Murine Brca1-BRCT Domain Regulates Timing of Brip1 and CtIP Phospho-Protein Interactions with This Domain at DNA Double-Strand Breaks, and Repair Pathway Choice
by Dongju Park, Mehdi Gharghabi, Colleen R. Reczek, Rebecca Plow, Charles Yungvirt, C. Marcelo Aldaz and Kay Huebner
Int. J. Mol. Sci. 2022, 23(7), 3729; https://doi.org/10.3390/ijms23073729 - 28 Mar 2022
Cited by 4 | Viewed by 3707
Abstract
Wwox-deficient human cells show elevated homologous recombination, leading to resistance to killing by double-strand break-inducing agents. Human Wwox binds to the Brca1 981-PPLF-984 Wwox-binding motif, likely blocking the pChk2 phosphorylation site at Brca1-S988. This phosphorylation site is conserved across mammalian species; the PPLF [...] Read more.
Wwox-deficient human cells show elevated homologous recombination, leading to resistance to killing by double-strand break-inducing agents. Human Wwox binds to the Brca1 981-PPLF-984 Wwox-binding motif, likely blocking the pChk2 phosphorylation site at Brca1-S988. This phosphorylation site is conserved across mammalian species; the PPLF motif is conserved in primates but not in rodents. We now show that murine Wwox does not bind Brca1 near the conserved mouse Brca1 phospho-S971 site, leaving it open for Chk2 phosphorylation and Brca1 activation. Instead, murine Wwox binds to Brca1 through its BRCT domain, where pAbraxas, pBrip1, and pCtIP, of the A, B, and C binding complexes, interact to regulate double-strand break repair pathway response. In Wwox-deficient mouse cells, the Brca1-BRCT domain is thus accessible for immediate binding of these phospho-proteins. We confirm elevated homologous recombination in Wwox-silenced murine cells, as in human cells. Wwox-deficient murine cells showed increased ionizing radiation-induced Abraxas, Brca1, and CtIP foci and long resected single-strand DNA, early after ionizing radiation. Wwox deletion increased the basal level of Brca1-CtIP interaction and the expression level of the MRN-CtIP protein complex, key players in end-resection, and facilitated Brca1 release from foci. Inhibition of phospho-Chk2 phosphorylation of Brca1-S971 delays the end-resection; the delay of premature end-resection by combining Chk2 inhibition with ionizing radiation or carboplatin treatment restored ionizing radiation and platinum sensitivity in Wwox-deficient murine cells, as in human cells, supporting the use of murine in vitro and in vivo models in preclinical cancer treatment research. Full article
Show Figures

Figure 1

19 pages, 5216 KB  
Article
In Leishmania major, the Homolog of the Oncogene PES1 May Play a Critical Role in Parasite Infectivity
by Miriam Algarabel, Celia Fernández-Rubio, Katerina Musilova, José Peña-Guerrero, Andrés Vacas, Esther Larrea and Paul A. Nguewa
Int. J. Mol. Sci. 2021, 22(22), 12592; https://doi.org/10.3390/ijms222212592 - 22 Nov 2021
Cited by 7 | Viewed by 3291
Abstract
Leishmaniasis is a neglected tropical disease caused by Leishmania spp. The improvement of existing treatments and the discovery of new drugs remain ones of the major goals in control and eradication of this disease. From the parasite genome, we have identified the homologue [...] Read more.
Leishmaniasis is a neglected tropical disease caused by Leishmania spp. The improvement of existing treatments and the discovery of new drugs remain ones of the major goals in control and eradication of this disease. From the parasite genome, we have identified the homologue of the human oncogene PES1 in Leishmania major (LmjPES). It has been demonstrated that PES1 is involved in several processes such as ribosome biogenesis, cell proliferation and genetic transcription. Our phylogenetic studies showed that LmjPES encodes a highly conserved protein containing three main domains: PES N-terminus (shared with proteins involved in ribosomal biogenesis), BRCT (found in proteins related to DNA repair processes) and MAEBL-type domain (C-terminus, related to erythrocyte invasion in apicomplexan). This gene showed its highest expression level in metacyclic promastigotes, the infective forms; by fluorescence microscopy assay, we demonstrated the nuclear localization of LmjPES protein. After generating mutant parasites overexpressing LmjPES, we observed that these clones displayed a dramatic increase in the ratio of cell infection within macrophages. Furthermore, BALB/c mice infected with these transgenic parasites exhibited higher footpad inflammation compared to those inoculated with non-overexpressing parasites. Full article
Show Figures

Figure 1

26 pages, 6397 KB  
Article
Discovery and Validation of Lmj_04_BRCT Domain, a Novel Therapeutic Target: Identification of Candidate Drugs for Leishmaniasis
by José Peña-Guerrero, Celia Fernández-Rubio, Aroia Burguete-Mikeo, Rima El-Dirany, Alfonso T. García-Sosa and Paul Nguewa
Int. J. Mol. Sci. 2021, 22(19), 10493; https://doi.org/10.3390/ijms221910493 - 28 Sep 2021
Cited by 13 | Viewed by 4261
Abstract
Since many of the currently available antileishmanial treatments exhibit toxicity, low effectiveness, and resistance, search and validation of new therapeutic targets allowing the development of innovative drugs have become a worldwide priority. This work presents a structure-based drug discovery strategy to validate the [...] Read more.
Since many of the currently available antileishmanial treatments exhibit toxicity, low effectiveness, and resistance, search and validation of new therapeutic targets allowing the development of innovative drugs have become a worldwide priority. This work presents a structure-based drug discovery strategy to validate the Lmj_04_BRCT domain as a novel therapeutic target in Leishmania spp. The structure of this domain was explored using homology modeling, virtual screening, and molecular dynamics studies. Candidate compounds were validated in vitro using promastigotes of Leishmania major, L. amazonensis, and L. infantum, as well as primary mouse macrophages infected with L. major. The novel inhibitor CPE2 emerged as the most active of a group of compounds against Leishmania, being able to significantly reduce the viability of promastigotes. CPE2 was also active against the intracellular forms of the parasites and significantly reduced parasite burden in murine macrophages without exhibiting toxicity in host cells. Furthermore, L. major promastigotes treated with CPE2 showed significant lower expression levels of several genes (α-tubulin, Cyclin CYCA, and Yip1) related to proliferation and treatment resistance. Our in silico and in vitro studies suggest that the Lmj_04_BRCT domain and its here disclosed inhibitors are new potential therapeutic options against leishmaniasis. Full article
(This article belongs to the Special Issue Drug Design and Virtual Screening)
Show Figures

Figure 1

13 pages, 1954 KB  
Article
Karyopherin α-2 Mediates MDC1 Nuclear Import through a Functional Nuclear Localization Signal in the tBRCT Domain of MDC1
by Kamalakannan Radhakrishnan, Seon-Joo Park, Seok Won Kim, Gurusamy Hariharasudhan, Seo-Yeon Jeong, In Youb Chang and Jung-Hee Lee
Int. J. Mol. Sci. 2020, 21(7), 2650; https://doi.org/10.3390/ijms21072650 - 10 Apr 2020
Cited by 7 | Viewed by 4835
Abstract
Mediator of DNA damage checkpoint protein 1 (MDC1) plays a vital role in DNA damage response (DDR) by coordinating the repair of double strand breaks (DSBs). Here, we identified a novel interaction between MDC1 and karyopherin α-2 (KPNA2), a nucleocytoplasmic transport adaptor, and [...] Read more.
Mediator of DNA damage checkpoint protein 1 (MDC1) plays a vital role in DNA damage response (DDR) by coordinating the repair of double strand breaks (DSBs). Here, we identified a novel interaction between MDC1 and karyopherin α-2 (KPNA2), a nucleocytoplasmic transport adaptor, and showed that KPNA2 is necessary for MDC1 nuclear import. Thereafter, we identified a functional nuclear localization signal (NLS) between amino acid residues 1989–1994 of the two Breast Cancer 1 (BRCA1) carboxyl-terminal (tBRCT) domain of MDC1 and demonstrated disruption of this NLS impaired interaction between MDC1 and KPNA2 and reduced nuclear localization of MDC1. In KPNA2-depleted cells, the recruitment of MDC1, along with the downstream signaling p roteins Ring Finger Protein 8 (RNF8), 53BP1-binding protein 1 (53BP1), BRCA1, and Ring Finger Protein 168 (RNF168), to DNA damage sites was abolished. Additionally, KPNA2-depleted cells had a decreased rate of homologous recombination (HR) repair. Our data suggest that KPNA2-mediated MDC1 nuclear import is important for DDR signaling and DSB repair. Full article
(This article belongs to the Section Molecular Genetics and Genomics)
Show Figures

Figure 1

Back to TopTop