Sign in to use this feature.

Years

Between: -

Subjects

remove_circle_outline
remove_circle_outline
remove_circle_outline
remove_circle_outline
remove_circle_outline
remove_circle_outline
remove_circle_outline
remove_circle_outline
remove_circle_outline

Journals

remove_circle_outline
remove_circle_outline
remove_circle_outline
remove_circle_outline
remove_circle_outline
remove_circle_outline
remove_circle_outline
remove_circle_outline
remove_circle_outline
remove_circle_outline
remove_circle_outline
remove_circle_outline
remove_circle_outline
remove_circle_outline
remove_circle_outline
remove_circle_outline
remove_circle_outline
remove_circle_outline
remove_circle_outline
remove_circle_outline
remove_circle_outline
remove_circle_outline
remove_circle_outline
remove_circle_outline
remove_circle_outline
remove_circle_outline
remove_circle_outline
remove_circle_outline
remove_circle_outline
remove_circle_outline

Article Types

Countries / Regions

remove_circle_outline
remove_circle_outline
remove_circle_outline
remove_circle_outline
remove_circle_outline
remove_circle_outline

Search Results (4,535)

Search Parameters:
Keywords = BM25

Order results
Result details
Results per page
Select all
Export citation of selected articles as:
18 pages, 2154 KB  
Article
Decoding Prognostic Signatures in Brain Metastatic Non-Small-Cell Lung Cancer via Integrated Multi-Omics and Network Analysis
by Prithvi Singh, Ravins Dohare, Tarique Sarwar, Hajed Obaid A. Alharbi and Arshad Husain Rahmani
Int. J. Mol. Sci. 2026, 27(8), 3598; https://doi.org/10.3390/ijms27083598 - 17 Apr 2026
Abstract
Non-small-cell lung cancer (NSCLC) constitutes approximately all lung cancers (LCs), and metastasis remains a major challenge in its treatment, thus necessitating the detection of novel molecular players involved in this process. In this study, we performed a comprehensive analysis of microarray and RNA-seq [...] Read more.
Non-small-cell lung cancer (NSCLC) constitutes approximately all lung cancers (LCs), and metastasis remains a major challenge in its treatment, thus necessitating the detection of novel molecular players involved in this process. In this study, we performed a comprehensive analysis of microarray and RNA-seq cohorts extracted from The Cancer Genome Atlas (TCGA) and Gene Expression Omnibus (GEO) to identify differentially expressed genes (DEGs) and differentially expressed miRNAs (DEMs) and associated them with metastasis-related genes involved in brain metastasis (BM) in NSCLC. We thus identified differentially expressed metastatic genes (DEMGs) and constructed a protein–protein interaction network (PPIN) using these DEMGs. These DEMGs were further analyzed for associations with patient age, gender, and tumor stage, and the significant impact of specific genes on overall survival (OS) was assessed to determine the prognostic significance of the identified targets. We finally constructed a three-node microRNA (miRNA) feed-forward loop (FFL) involving miR-23b-3p, CD44, and five transcription factors (TFs) [EOMES, FOS, FOSL1, GLIS3, TP63] specific to NSCLC metastasis. Further mutational analysis of these FFL elements revealed that all were altered in the patient samples analyzed. Thus, our study identified potential genomic drivers that may play crucial roles in NSCLC BM. Overall, it provides valuable insights for the discovery of novel therapeutic targets in the management of NSCLC metastasis. However, further in vitro and in vivo experimentations are needed to justify the prognostic role of NSCLC biomarkers in BM pathogenesis. Full article
(This article belongs to the Special Issue Advances in Multi-Omics in Cancer: Second Edition)
19 pages, 829 KB  
Review
Construction Strategies and Advances in Bone Marrow Microphysiological Systems
by Tian Lin, Haodong Zhong, Qianyi Niu, Ruiqiu Zhang, Manman Zhao and Xiaobing Zhou
Int. J. Mol. Sci. 2026, 27(8), 3586; https://doi.org/10.3390/ijms27083586 - 17 Apr 2026
Abstract
Bone marrow(BM) is the primary site of hematopoiesis, supporting the self-renewal and differentiation of hematopoietic stem cells (HSCs). Its function depends on a highly complex microenvironment composed of stromal cells, vascular networks, extracellular matrix components, and dynamic biophysical signals. Traditional two-dimensional culture systems [...] Read more.
Bone marrow(BM) is the primary site of hematopoiesis, supporting the self-renewal and differentiation of hematopoietic stem cells (HSCs). Its function depends on a highly complex microenvironment composed of stromal cells, vascular networks, extracellular matrix components, and dynamic biophysical signals. Traditional two-dimensional culture systems and animal models fail to adequately recapitulate the spatial architecture and dynamic regulatory processes of the human bone marrow niche, thereby limiting in-depth investigations into hematopoietic regulatory mechanisms, disease pathogenesis, and drug-induced bone marrow toxicity. In recent years, advances in microphysiological systems (MPS) have provided novel engineering approaches for the in vitro reconstruction of the bone marrow microenvironment. This review systematically summarizes current construction strategies for bone marrow MPS, including three-dimensional self-organized bone marrow organoids and microfluidic bone marrow-on-a-chip platforms. Particular attention is given to the roles of key cellular components, biomaterial scaffolds, vascularized architectures, and dynamic perfusion systems in biomimetic bone marrow engineering. In addition, we discuss strategies for constructing more complex models, such as vascular niches, vascularized bone tissue constructs, and bone metastasis models. Bone marrow MPS more faithfully recapitulate the hematopoietic microenvironment and provide a physiologically relevant in vitro platform for hematopoietic research, disease modeling, and drug evaluation, thereby supporting future advances in precision and regenerative medicine. Full article
(This article belongs to the Section Molecular Biology)
Show Figures

Figure 1

14 pages, 278 KB  
Review
Burning Mouth Syndrome: Review of Current and Emerging Therapeutic Strategies
by Pierangelo Burdo, Roberta Pasqualone, Amar Ferati, Mattia Sozzi, Cristina Meuli and Giuseppe Varvara
Oral 2026, 6(2), 46; https://doi.org/10.3390/oral6020046 - 17 Apr 2026
Abstract
Background/Objectives: Burning mouth syndrome (BMS) is a chronic idiopathic orofacial pain disorder characterized by persistent intraoral burning in the absence of detectable mucosal alterations. Diagnosis is challenging due to the lack of specific biomarkers and the need to exclude numerous systemic and local [...] Read more.
Background/Objectives: Burning mouth syndrome (BMS) is a chronic idiopathic orofacial pain disorder characterized by persistent intraoral burning in the absence of detectable mucosal alterations. Diagnosis is challenging due to the lack of specific biomarkers and the need to exclude numerous systemic and local conditions that can mimic oral burning. This literature review aims to summarize current and emerging therapeutic strategies for BMS. Methods: A structured and filtered search of PubMed, Scopus, and Web of Science identified studies evaluating pharmacological, phytotherapeutic, and non-pharmacological interventions. Results: Various antidepressants, anticonvulsants, benzodiazepines, H2 receptor antagonists, and low-dose naltrexone have demonstrated varying degrees of symptom reduction, while alpha lipoic acid (ALA) and phytomedicines such as capsaicin, Hypericum perforatum, Catuama, lycopene, crocin, and melatonin show mixed clinical benefits. Non-pharmacological approaches, including photobiomodulation (PBM), oral cryotherapy, neuromodulation techniques, and cognitive behavioral therapy, also provide meaningful symptom improvement in many patients. Conclusions: Across all modalities, therapeutic responses remain heterogeneous and generally incomplete, underscoring the absence of a universally effective treatment. Current evidence supports an individualized and multidisciplinary approach that integrates pharmacological, psychological, and adjunctive therapies to address the multifactorial nature of BMS. Full article
13 pages, 900 KB  
Article
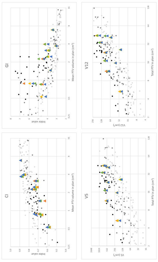
Evaluating Multi-Target Beam Setup Methods for LINAC-Based Stereotactic Treatment of Multiple Brain Metastases with Individual Dose Prescriptions
by Xander R. Staal, Jaap D. Zindler and Anna L. Petoukhova
Cancers 2026, 18(8), 1262; https://doi.org/10.3390/cancers18081262 - 16 Apr 2026
Abstract
Background/Objectives: LINAC-based, single-isocenter, non-coplanar, stereotactic radiotherapy (SRT) is an effective treatment for patients with multiple brain metastases (BMs). Within such a treatment plan, individual beams can be assigned to treat a subset of the metastases, this is referred to as multi-target beam setup [...] Read more.
Background/Objectives: LINAC-based, single-isocenter, non-coplanar, stereotactic radiotherapy (SRT) is an effective treatment for patients with multiple brain metastases (BMs). Within such a treatment plan, individual beams can be assigned to treat a subset of the metastases, this is referred to as multi-target beam setup (MTBS). This work evaluates and compares several strategies for MTBS. Methods: A planning study was performed, comparing plan quality parameters for plans resulting from several MTBS strategies, including two automated approaches. Each BM was individually prescribed a dose depending on its volume, resulting in treatment plans with multiple prescription doses. Paddick conformity index and Paddick gradient index were adapted to work with multiple prescription doses. Results: Given the same number of treatment beams, distributing BMs over treatment beams gave statistically significant improvements over targeting the BMs with all beams by 2% CI, 9% GI, 15% V15Gy, and 10% V5Gy. No statistically significant difference was found between different methods to distribute BMs over treatment beams. Increasing the number of treatment beams gave a further statistically significant improvement in plan quality at the cost of increased treatment time. Conclusions: MTBS is an important tool to increase the quality of non-coplanar LINAC-based stereotactic treatment plans for multiple brain metastases with individual dose prescriptions. MTBS can be automated to save planners a significant amount of time. The MTBS algorithm should be restricted in terms of the number of beams it can generate, to limit treatment times. Full article
(This article belongs to the Section Cancer Metastasis)
Show Figures

Figure 1

17 pages, 592 KB  
Article
Modelling Extreme Losses in JSE Life Insurance Price Index Growth Rates Using the Generalised Extreme Value Distribution (GEVD) and the Generalised Pareto Distribution (GPD)
by Delson Chikobvu, Tendai Makoni and Frans Frederik Koning
Data 2026, 11(4), 86; https://doi.org/10.3390/data11040086 - 16 Apr 2026
Abstract
The life insurance sector plays a critical role in financial system stability but is inherently exposed to extreme market fluctuations due to long-term liabilities and asset–liability mismatches. This study investigates extreme losses in the growth rates of the JSE Life Insurance Price Index [...] Read more.
The life insurance sector plays a critical role in financial system stability but is inherently exposed to extreme market fluctuations due to long-term liabilities and asset–liability mismatches. This study investigates extreme losses in the growth rates of the JSE Life Insurance Price Index (LIPI) using the Generalised Extreme Value Distribution (GEVD) and the Generalised Pareto Distribution (GPD) under the Extreme Value Theory (EVT) framework. Monthly data from January 2000 to October 2023 were transformed into a loss series, and extreme events were captured using quarterly block maxima and a POT threshold at the 95th percentile. Model parameters were estimated through Maximum Likelihood Estimation, and downside risk was assessed using return levels, Value-at-Risk (VaR), and Tail Value-at-Risk (tVaR). The GEVD model produced a negative shape parameter, consistent with a bounded Weibull-type tail, while the GPD indicated a heavy-tailed distribution. Return level estimates show escalating loss magnitudes and widening uncertainty over longer horizons, reflecting the challenges of projecting rare events. Kupiec backtesting confirms the adequacy and reliability of the GEVD-based VaR across all confidence levels, whereas the GPD underestimates risk at lower thresholds. These findings indicate significant tail risk within the South African life insurance equity segment and underscore the importance of EVT-based risk measures for capital planning and regulatory oversight. The study contributes to financial risk modelling in the life insurance sector and offers practical insights for strengthening solvency assessment and enterprise risk management frameworks. Full article
Show Figures

Figure 1

22 pages, 2348 KB  
Review
Modern Approaches to Assessing the Technical Condition of Traction Lithium-Ion Batteries: Review Article
by Yuri Katsuba, Mikhail Kochegarov, Andrey Zalyubovsky, Alexander Sivov and Alexander Bazhenov
World Electr. Veh. J. 2026, 17(4), 205; https://doi.org/10.3390/wevj17040205 - 15 Apr 2026
Abstract
In the context of the rapid growth of the electric and hybrid vehicle fleet, ensuring the reliability, safety, and durability of traction lithium-ion battery packs has become a key scientific and engineering challenge. The technical condition of battery packs, characterized by such parameters [...] Read more.
In the context of the rapid growth of the electric and hybrid vehicle fleet, ensuring the reliability, safety, and durability of traction lithium-ion battery packs has become a key scientific and engineering challenge. The technical condition of battery packs, characterized by such parameters as state of charge (SOC), state of health (SOH), and remaining useful life (RUL), directly affects vehicle performance and the total cost of ownership of electric vehicles. This review article systematizes and analyzes current approaches to assessing the technical condition of battery packs. Fundamental degradation mechanisms and factors are considered, including operational, thermal, and mechanical effects. A detailed analysis is presented for the three main classes of diagnostic methods: model-based approaches, data-driven approaches (machine learning and deep learning), and hybrid methods combining the advantages of the former two. Particular attention is paid to methods for early fault detection, thermal runaway prediction, and condition assessment based on real-world operational data. The article presents quantitative results demonstrating the accuracy and effectiveness of various algorithms and also discusses key challenges and promising research directions, such as the use of cloud platforms, digital twins, and explainable artificial intelligence methods. Full article
Show Figures

Figure 1

27 pages, 19529 KB  
Article
A Physics-Informed Recurrent Neural Network with Fractional-Order Kinetics for Robust Lithium-Ion Battery State of Charge Estimation
by Le Ke and Lujuan Dang
Symmetry 2026, 18(4), 652; https://doi.org/10.3390/sym18040652 - 14 Apr 2026
Viewed by 214
Abstract
Accurate State of Charge (SOC) estimation is critical for the safety and efficiency of Battery Management Systems (BMS). While data-driven methods have shown promise, they often exhibit limited generalization capability due to the lack of physical constraints. Incorporating symmetry in the battery, such [...] Read more.
Accurate State of Charge (SOC) estimation is critical for the safety and efficiency of Battery Management Systems (BMS). While data-driven methods have shown promise, they often exhibit limited generalization capability due to the lack of physical constraints. Incorporating symmetry in the battery, such as through the use of Physics-Informed Neural Networks (PINNs), can mitigate this issue. However, PINNs typically rely on integer-order equivalent circuit model differential equations, which fail to accurately describe the complex electrochemical relaxation processes. To bridge this gap, we propose a novel Fractional Differential Physics-Informed Neural Network (FDE-PINN) framework. Unlike traditional approaches, this method embeds a Fractional-Order Equivalent Circuit Model (FO-ECM) into the Gated Recurrent Unit (GRU) architecture to explicitly capture the anomalous diffusion and long-memory effects inherent in battery polarization. Specifically, the network is trained by minimizing a composite loss function that integrates the data fitting error with residuals from fractional-order governing equations, including Coulomb counting and fractional voltage dynamics. Extensive experiments on the Panasonic 18650PF dataset and CALCE A123 dataset verify the method’s superiority. Results demonstrate that the proposed FDE-GRU model achieves an average MSE of 14.29×104 (with an MAE of 2.43% and RMSE of 3.23%) on the NCA chemistry and 26.24×104 (with an MAE of 3.75% and RMSE of 5.09%) on the LiFePO4 chemistry, significantly outperforming traditional methods by reducing the estimation error by 35.6% and 26.2% compared to the standard GRU, respectively. Full article
(This article belongs to the Special Issue Symmetry or Asymmetry in Artificial Intelligence)
Show Figures

Figure 1

19 pages, 2618 KB  
Article
Who Feeds the Trypanosoma cruzi Vectors? Systematic Review, Geographic Distribution, and Decision Tree of Blood Meal Sources for Brazilian Triatomines
by Maria Clara Silva, Quezia Moura Oliveira and Alena Iñiguez
Microorganisms 2026, 14(4), 879; https://doi.org/10.3390/microorganisms14040879 - 14 Apr 2026
Viewed by 228
Abstract
Chagas disease, caused by Trypanosoma cruzi, affects 7 million people. Studying the ecology of triatomine vectors through midgut content analysis allows for infection diagnosis and the identification of blood meal sources (BMSs). Current BMS methodologies are limited by the accuracy of genetic [...] Read more.
Chagas disease, caused by Trypanosoma cruzi, affects 7 million people. Studying the ecology of triatomine vectors through midgut content analysis allows for infection diagnosis and the identification of blood meal sources (BMSs). Current BMS methodologies are limited by the accuracy of genetic data for local fauna, limiting species identification of hosts involved in parasite transmission. Here, we performed a systematic review on BMSs of T. cruzi vectors and showed the geographical distribution by T. cruzi lineages and vertebrate orders. We propose a decision tree system combining ecological and taxonomic approaches (EcoTaxDT) to discriminate ambiguous BMS results. The EcoTaxDT was validated using published and new BMS results. The review highlights the growing number of BMS studies and the awareness of host species potentially involved in transmission cycles. In Brazilian studies, EcoTaxDT allowed for taxonomic assignments when genetic identity was insufficient or when identified taxa had no geographical occurrence. New BMS results, validated by EcoTaxDT, showed triatomines feeding on Natalus macrourus, Echimyidae, Tettigoniidae, and Tropidurus itambere. Reliable BMS data and T. cruzi diagnosis are crucial for understanding transmission dynamics and human infection risk. EcoTaxDT is functional in correcting inconsistent BMS outputs, ensuring robust and consistent results by integrating genetic, taxonomy, and species geographical distribution. Full article
(This article belongs to the Special Issue Microparasites: Diversity, Phylogeny and Molecular Characterization)
Show Figures

Graphical abstract

13 pages, 550 KB  
Article
A GWO-Based Optimization for mmWave Integrated Sensing and Communications in IoT Systems
by AN Soumana Hamadou, Shengzhi Du, Thomas O. Olwal and Barend J. Van Wyk
Telecom 2026, 7(2), 44; https://doi.org/10.3390/telecom7020044 - 14 Apr 2026
Viewed by 161
Abstract
The next generations of wireless networks will use more intensively shared spectrum and hardware resources. This leads to huge demand for integrated sensing and communication (ISAC) technology. Additionally, the integration of millimeter-wave (mmWave) spectrum can improve the sensing capabilities and communication rates of [...] Read more.
The next generations of wireless networks will use more intensively shared spectrum and hardware resources. This leads to huge demand for integrated sensing and communication (ISAC) technology. Additionally, the integration of millimeter-wave (mmWave) spectrum can improve the sensing capabilities and communication rates of ISAC systems. This development is of great significance to the internet of things (IoT), as it is essential for intelligent operations and decision-making to have accurate surround sensing and device communication. This study presents a novel methodology for beamforming design in mmWave ISAC base stations within IoT systems, utilizing a grey wolf optimizer (GWO) to optimize the total communication rate and effective sensing power. Also, this work is mostly focused on simulation and heuristic optimization methods. The analyses conducted indicate that the suggested GWO-based optimization achieves a sum rate of up to 22.7 bit/s/Hz and a sensing power of 65.8 dBm when the base station (BS) is equipped with 8 antennas, in comparison to the results from the particle swarm optimization (PSO)-based and genetic algorithm (GA)-based schemes. Full article
Show Figures

Figure 1

13 pages, 1599 KB  
Article
VCMA-MRAM In-Memory Stochastic Sampling for Edge Boltzmann Machine Inference
by Xuesheng Deng, Yuesheng Li, Bin Fang and Lin Wang
Electronics 2026, 15(8), 1622; https://doi.org/10.3390/electronics15081622 - 13 Apr 2026
Viewed by 201
Abstract
Edge intelligence is often limited by the computation–energy trade-off in resource-constrained devices. Boltzmann machines (BMs) provide strong unsupervised learning capability, yet their reliance on Gibbs sampling makes digital implementations costly in both computation and energy. In this paper, we present a voltage-controlled magnetic [...] Read more.
Edge intelligence is often limited by the computation–energy trade-off in resource-constrained devices. Boltzmann machines (BMs) provide strong unsupervised learning capability, yet their reliance on Gibbs sampling makes digital implementations costly in both computation and energy. In this paper, we present a voltage-controlled magnetic anisotropy magnetic tunnel junction (VCMA-MTJ)-based MRAM system that performs in-memory stochastic sampling for state generation and updates in restricted/deep Boltzmann machines (RBMs/DBMs). By exploiting the intrinsic stochastic switching of VCMA-MTJs, the proposed system achieves probabilistic sampling with an energy as low as ∼10 fJ per sample. Implemented on a microcontroller-based edge platform, it enables real-time multi-sensor anomaly detection with an F1-score of 0.9854 and stable operation. The proposed hardware–algorithm co-design achieves in situ stochastic computing and storage within a single MRAM cell, providing an ultra-low-power substrate for probabilistic inference at the edge. Full article
(This article belongs to the Section Electronic Materials, Devices and Applications)
Show Figures

Figure 1

32 pages, 8817 KB  
Article
Conceptual Design and Regulatory Framework of a Modular Electric Propulsion System for Urban and Industrial Vehicles
by David Abellán-López, Francisco J. Simón-Portillo, Abel R. Navarro-Arcas and Miguel Sánchez-Lozano
Vehicles 2026, 8(4), 91; https://doi.org/10.3390/vehicles8040091 - 13 Apr 2026
Viewed by 146
Abstract
The electrification of urban and industrial transport is driving the need for propulsion architectures that combine energy efficiency, operational flexibility and regulatory compliance. However, current electric platforms often lack the adaptability required for customized body configurations and multistage manufacturing, and their approval is [...] Read more.
The electrification of urban and industrial transport is driving the need for propulsion architectures that combine energy efficiency, operational flexibility and regulatory compliance. However, current electric platforms often lack the adaptability required for customized body configurations and multistage manufacturing, and their approval is hindered by the complexity of meeting electrical safety and electromagnetic compatibility (EMC) requirements at vehicle level. This article presents the conceptual design of a modular electric propulsion module developed within the MODULe project, in which the traction motor, inverter, battery pack, Battery Management System (BMS) and cooling circuits are integrated into a standardized module conceived as an Independent Technical Unit (ITU). The propulsion module dimensioned using a modified WLTP cycle, and the results indicate that the selected components can meet the dynamic demands of light and medium-duty vehicles, achieving an estimated consumption of around 50 kWh/100 km and a driving range above 160 km. By concentrating the critical regulatory requirements within a single module, the proposed architecture facilitates multistage vehicle approval, reduces development effort and supports the scalable electrification of commercial fleets. This approach may contribute to accelerating the deployment of zero-emission vehicles in urban logistics and industrial applications, with potential benefits for both the sector and society. Full article
17 pages, 2445 KB  
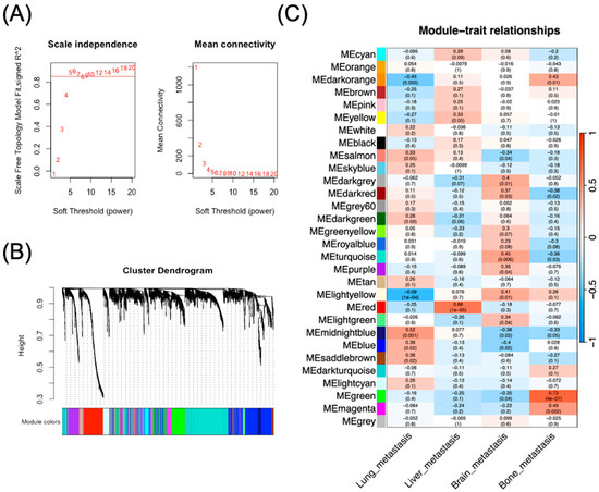
Article
Integrative Bioinformatic Analysis Identifies Key Genes Driving Breast Cancer Brain Metastasis
by Wei-Yi Ting, Yueh-Hsun Lu and Che-Ming Lin
Diagnostics 2026, 16(8), 1149; https://doi.org/10.3390/diagnostics16081149 - 13 Apr 2026
Viewed by 187
Abstract
Background/Objectives: Brain metastasis (BM) represents a significant clinical challenge in advanced breast cancer, yet the molecular mechanisms driving breast cancer brain metastasis (BCBM) remain incompletely characterized. This study aims to identify key molecular pathways and hub genes specifically associated with BCBM through comprehensive [...] Read more.
Background/Objectives: Brain metastasis (BM) represents a significant clinical challenge in advanced breast cancer, yet the molecular mechanisms driving breast cancer brain metastasis (BCBM) remain incompletely characterized. This study aims to identify key molecular pathways and hub genes specifically associated with BCBM through comprehensive bioinformatic analyses. Methods: Gene Set Enrichment Analysis (GSEA), differential gene expression analysis, and weighted gene co-expression network analysis (WGCNA) were performed using two independent GEO datasets (GSE191230 and GSE43837). Protein–protein interaction (PPI) networks were constructed to visualize functional interconnections among dysregulated genes. Survival analyses were conducted using the Kaplan–Meier Plotter database to evaluate the prognostic significance of identified hub genes. Results: GSEA revealed significant upregulation of metabolic pathways (mTORC1 signaling, glycolysis, oxidative phosphorylation) and downregulation of immune-related pathways in BCBM compared to primary tumors. Integrative analysis identified 34 consistently dysregulated genes across datasets, from which 12 hub genes were validated. Among these, RRM2, CDCA8, CCNB1, LMNB2, FANCI, NCAPH, YWHAZ, and ESPL1 demonstrated brain-specific over-expression compared to other metastatic sites. Functional enrichment analysis highlighted cell cycle dysregulation as a critical mechanism in BCBM, and all hub genes showed significant association with poor prognosis in breast cancer patients. Conclusions: This study identifies a unique molecular profile of BCBM characterized by cell cycle dysregulation, metabolic reprogramming, and immune microenvironment alterations. The brain-specific expression patterns of these hub genes represent potential biomarkers for BCBM risk assessment and novel therapeutic targets, providing a basis for precision medicine development. Full article
Show Figures

Figure 1

7 pages, 1728 KB  
Proceeding Paper
Hardware-in-the-Loop Simulation of a Controller Area Network-Based Battery Management System for Electric-Powered Emergency Response Boats
by Lorenzo S. Decena, Jozef Marie A. Gutierrez and Febus Reidj G. Cruz
Eng. Proc. 2026, 134(1), 46; https://doi.org/10.3390/engproc2026134046 - 13 Apr 2026
Viewed by 203
Abstract
We developed a hardware-in-the-loop simulation of a battery management system (BMS) using controller area network (CAN) as the communication backbone for electric-powered response boats in flood rescue. A LiFePO4 pack and discharge motor/charger were modeled in MATLAB/Simulink/Simscape, while an STM32 Nucleo-F446RE executed CAN [...] Read more.
We developed a hardware-in-the-loop simulation of a battery management system (BMS) using controller area network (CAN) as the communication backbone for electric-powered response boats in flood rescue. A LiFePO4 pack and discharge motor/charger were modeled in MATLAB/Simulink/Simscape, while an STM32 Nucleo-F446RE executed CAN messaging. The BMS monitored voltage, current, temperature, and state of charge. Results indicate CAN’s reliability under rescue-like disturbances: priority arbitration delivered over-temperature and over-current warnings ahead of routine telemetry; error detection and retransmission preserved data integrity; and bus-load analysis showed low latency for urgent frames without interrupting state-of-charge reporting, improving situational awareness and reducing operator risk. Full article
Show Figures

Figure 1

19 pages, 2043 KB  
Article
A TV–BM3D Iterative Algorithm for VMAT-CT Reconstruction
by Chia-Lung Chien, Beibei Guo and Rui Zhang
J. Imaging 2026, 12(4), 166; https://doi.org/10.3390/jimaging12040166 - 10 Apr 2026
Viewed by 280
Abstract
Volumetric modulated arc therapy-computed tomography (VMAT-CT), which is the CT reconstructed using the portal images collected during VMAT, can potentially be an effective onsite imaging tool. The goal of this study was to propose an iterative reconstruction algorithm that can further improve the [...] Read more.
Volumetric modulated arc therapy-computed tomography (VMAT-CT), which is the CT reconstructed using the portal images collected during VMAT, can potentially be an effective onsite imaging tool. The goal of this study was to propose an iterative reconstruction algorithm that can further improve the image quality of VMAT-CT and reduce the number of failed reconstructions. An iterative algorithm combining total variation (TV) with block-matching and 3D filtering (BM3D) was proposed, addressing the L1-L2 regularization problem using the split Bregman method. We collected portal images from 67 VMAT cases including 50 phantom and 17 real-patient cases. Both Feldkamp–Davis–Kress (FDK) and TV-BM3D iterative algorithms were used to reconstruct VMAT-CT using the collected images. The preprocessing methods developed by our group previously were also used in this study. A total of 48 out of 50 phantom cases and 15 out of 17 real-patient cases were successfully reconstructed using the iterative algorithm together with image preprocessing. In contrast, 39 phantom cases and 8 patient cases could be reconstructed using the original FDK algorithm, and 44 phantom cases and 11 patient cases could be reconstructed using the FDK algorithm together with preprocessing. Compared with the FDK algorithm, the TV-BM3D iterative algorithm significantly improved the image quality of VMAT-CT at all treatment sites. To the best of our knowledge, this study is the first to develop an iterative VMAT-CT reconstruction algorithm. It can be used to reconstruct CT images locally, and is superior to FDK-based algorithms in terms of the success rate and reconstructed image quality. This strongly supports the use of VMAT-CT as a promising imaging tool for treatment monitoring and adaptive radiotherapy. Full article
(This article belongs to the Section Medical Imaging)
Show Figures

Figure 1

22 pages, 8790 KB  
Article
Ex Vivo Characterization Studies Identify Candidate Therapies for the Individualized Care of NF2-Related Schwannomatosis
by Ethan W. Hass, Anna Nagel, Alexandra J. Scott, Robert Allaway, Haley M. Hardin, Hollie M. Hayes, Lenna Huelbes, Alexander W. Sutton, Sofia A. Oliveira, Michelle Pei, Fred F. Telischi, John Ragheb, McKay McKinnon, Ziad Khatib, Mislen Bauer, Christine T. Dinh and Cristina Fernandez-Valle
Cancers 2026, 18(8), 1209; https://doi.org/10.3390/cancers18081209 - 10 Apr 2026
Viewed by 369
Abstract
Background/Objectives: NF2-related schwannomatosis (NF2-SWN) is a genetic tumor predisposition syndrome of the nervous system caused by pathogenic variants in NF2 encoding the merlin tumor suppressor. Truncating variants in NF2 cause severe phenotypes with higher tumor burden, early mortality, and [...] Read more.
Background/Objectives: NF2-related schwannomatosis (NF2-SWN) is a genetic tumor predisposition syndrome of the nervous system caused by pathogenic variants in NF2 encoding the merlin tumor suppressor. Truncating variants in NF2 cause severe phenotypes with higher tumor burden, early mortality, and a lifetime need for multiple surgeries due to lack of medications that control schwannoma growth. Methods: We developed a functional precision medicine (FPM)-inspired workflow to identify drug sensitivities in cells isolated from a pediatric severe NF2-SWN patient’s spinal and peripheral schwannomas. Transcriptomic profiling, high-content drug sensitivity assays, tissue and isolated cell immunostaining, flow cytometry, and capillary-based immunoblotting were used to study the available tissues. Results: Aberrant merlin-dependent pathway expression was conserved between the spinal schwannoma and its cultured primary cells. Drug sensitivity screens in 2- and 3-dimensional formats revealed cytotoxic effects of fimepinostat in primary cells; dasatinib with brigatinib was the most effective cytostatic combination. Ineffective therapies attempted in the patient were also ineffective ex vivo. Conclusions: These data support the idea of using the FPM workflow to improve and individualize the standard of care for severe NF2-SWN patients using surgical samples. Full article
(This article belongs to the Special Issue Targeted Therapies for Pediatric Nervous System Tumors)
Show Figures

Figure 1

Back to TopTop