Sign in to use this feature.

Years

Between: -

Subjects

remove_circle_outline
remove_circle_outline
remove_circle_outline
remove_circle_outline
remove_circle_outline
remove_circle_outline
remove_circle_outline
remove_circle_outline
remove_circle_outline

Journals

remove_circle_outline
remove_circle_outline
remove_circle_outline
remove_circle_outline
remove_circle_outline
remove_circle_outline
remove_circle_outline

Article Types

Countries / Regions

remove_circle_outline
remove_circle_outline
remove_circle_outline
remove_circle_outline
remove_circle_outline
remove_circle_outline

Search Results (438)

Search Parameters:
Keywords = ActR2B

Order results
Result details
Results per page
Select all
Export citation of selected articles as:
21 pages, 12223 KB  
Article
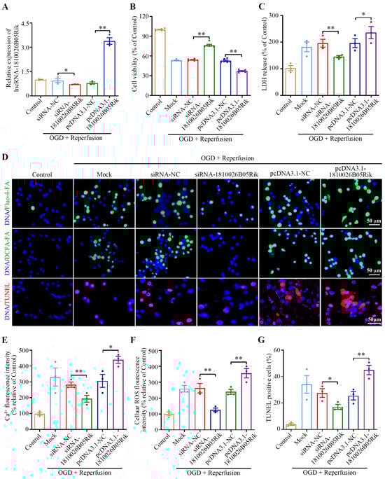
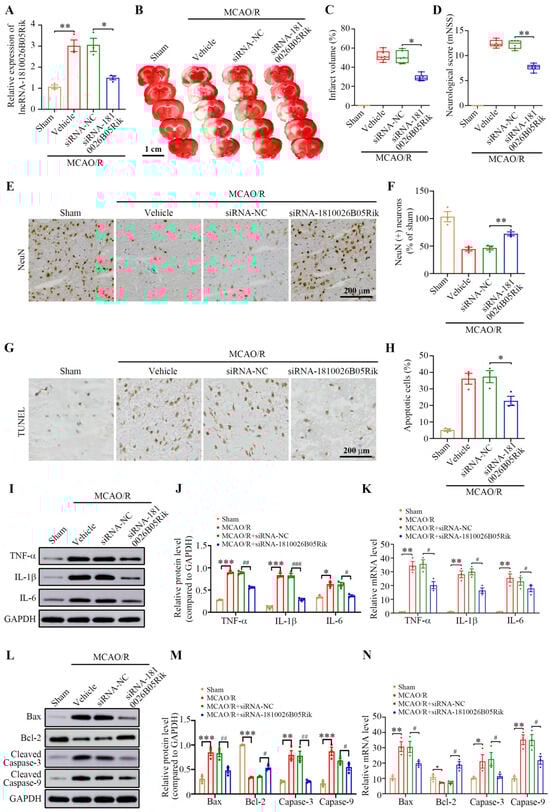
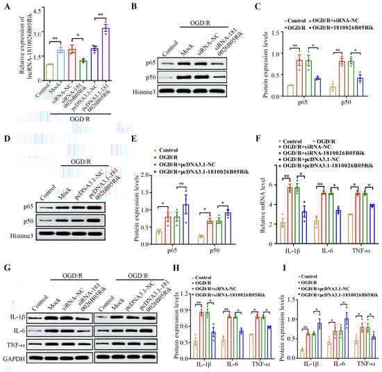
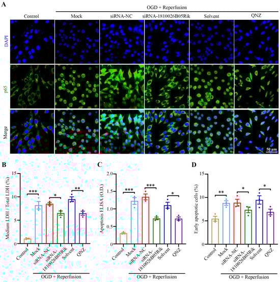
Long Non-Coding RNA 1810026B05Rik Mediates Cerebral Ischemia/Reperfusion-Induced Neuronal Injury Through NF-κB Pathway Activation
by Hao Zhang, Meng Li, Jiayu Yao, Xuan Jiang, Junxiao Feng, Xingjuan Shi and Xiaoou Sun
Int. J. Mol. Sci. 2025, 26(19), 9756; https://doi.org/10.3390/ijms26199756 (registering DOI) - 7 Oct 2025
Abstract
Cerebral ischemia/reperfusion (I/R) injury remains a significant contributor to adult neurological morbidity, primarily due to exacerbated neuroinflammation and cell apoptosis. These processes amplify brain damage through the release of various pro-inflammatory cytokines and pro-apoptotic mediators. Although long non-coding RNAs (lncRNAs) are increasingly recognized [...] Read more.
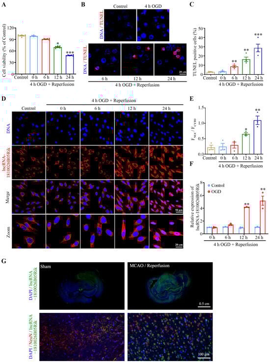
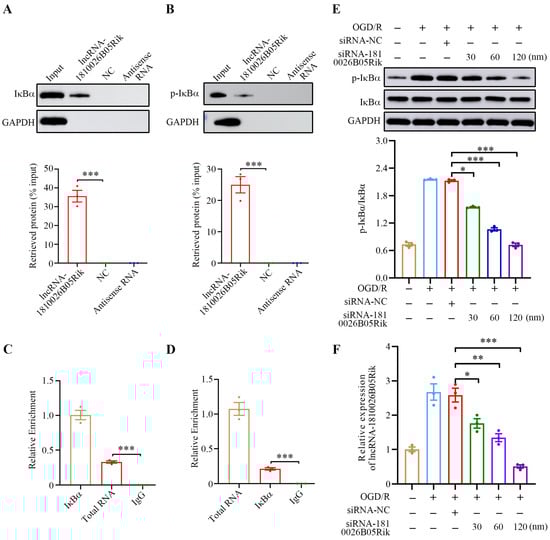
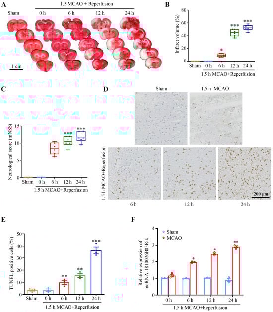
Cerebral ischemia/reperfusion (I/R) injury remains a significant contributor to adult neurological morbidity, primarily due to exacerbated neuroinflammation and cell apoptosis. These processes amplify brain damage through the release of various pro-inflammatory cytokines and pro-apoptotic mediators. Although long non-coding RNAs (lncRNAs) are increasingly recognized for their involvement in regulating diverse biological pathways, their precise role in cerebral I/R injury has not been fully elucidated. In the current study, transcriptomic profiling was conducted using a rat model of focal cerebral I/R, leading to the identification of lncRNA-1810026B05Rik—also referred to as CHASERR—as a novel lncRNA responsive to ischemic conditions. The elevated expression of this lncRNA was observed in mouse brain tissues subjected to middle cerebral artery occlusion followed by reperfusion (MCAO/R), as well as in primary cortical neurons derived from rats exposed to oxygen-glucose deprivation and subsequent reoxygenation (OGD/R). The results suggested that lncRNA-1810026B05RiK mediates the activation of the nuclear factor-kappaB (NF-κB) signaling pathway by physically binding to NF-kappa-B inhibitor alpha (IκBα) and promoting its phosphorylation, thus leading to neuroinflammation and neuronal apoptosis during cerebral ischemia/reperfusion. In addition, lncRNA-1810026B05Rik knockdown acts as an NF-κB inhibitor in the OGD/R and MCAO/R pathological processes, suggesting that lncRNA-1810026B05Rik downregulation exerts a protective effect on cerebral I/R injury. In summary, the lncRNA-1810026B05Rik has been identified as a critical regulator of neuronal apoptosis and inflammation through the activation of the NF-κB signaling cascade. This discovery uncovers a previously unrecognized role of 1810026B05Rik in the molecular mechanisms underlying ischemic stroke, offering valuable insights into disease pathology. Moreover, its involvement highlights its potential as a novel therapeutic target, paving the way for innovative treatment strategies for stroke patients. Full article
(This article belongs to the Section Molecular Genetics and Genomics)
Show Figures

Figure 1

58 pages, 4299 KB  
Article
Optimisation of Cryptocurrency Trading Using the Fractal Market Hypothesis with Symbolic Regression
by Jonathan Blackledge and Anton Blackledge
Commodities 2025, 4(4), 22; https://doi.org/10.3390/commodities4040022 - 3 Oct 2025
Abstract
Cryptocurrencies such as Bitcoin can be classified as commodities under the Commodity Exchange Act (CEA), giving the Commodity Futures Trading Commission (CFTC) jurisdiction over those cryptocurrencies deemed commodities, particularly in the context of futures trading. This paper presents a method for predicting both [...] Read more.
Cryptocurrencies such as Bitcoin can be classified as commodities under the Commodity Exchange Act (CEA), giving the Commodity Futures Trading Commission (CFTC) jurisdiction over those cryptocurrencies deemed commodities, particularly in the context of futures trading. This paper presents a method for predicting both long- and short-term trends in selected cryptocurrencies based on the Fractal Market Hypothesis (FMH). The FMH applies the self-affine properties of fractal stochastic fields to model financial time series. After introducing the underlying theory and mathematical framework, a fundamental analysis of Bitcoin and Ethereum exchange rates against the U.S. dollar is conducted. The analysis focuses on changes in the polarity of the ‘Beta-to-Volatility’ and ‘Lyapunov-to-Volatility’ ratios as indicators of impending shifts in Bitcoin/Ethereum price trends. These signals are used to recommend long, short, or hold trading positions, with corresponding algorithms (implemented in Matlab R2023b) developed and back-tested. An optimisation of these algorithms identifies ideal parameter ranges that maximise both accuracy and profitability, thereby ensuring high confidence in the predictions. The resulting trading strategy provides actionable guidance for cryptocurrency investment and quantifies the likelihood of bull or bear market dominance. Under stable market conditions, machine learning (using the ‘TuringBot’ platform) is shown to produce reliable short-horizon estimates of future price movements and fluctuations. This reduces trading delays caused by data filtering and increases returns by identifying optimal positions within rapid ‘micro-trends’ that would otherwise remain undetected—yielding gains of up to approximately 10%. Empirical results confirm that Bitcoin and Ethereum exchanges behave as self-affine (fractal) stochastic fields with Lévy distributions, exhibiting a Hurst exponent of roughly 0.32, a fractal dimension of about 1.68, and a Lévy index near 1.22. These findings demonstrate that the Fractal Market Hypothesis and its associated indices provide a robust market model capable of generating investment returns that consistently outperform standard Buy-and-Hold strategies. Full article
Show Figures

Figure 1

25 pages, 1126 KB  
Review
Anticoagulation Therapies and microRNAs in Heart Failure
by Lucia Spartano, Maria Lombardi and Chiara Foglieni
Biomolecules 2025, 15(10), 1411; https://doi.org/10.3390/biom15101411 - 3 Oct 2025
Abstract
Heart failure (HF) remains a major cause of mortality despite the advances in pharmacological treatment. Anticoagulation therapies, including Clopidogrel, Aspirin, Warfarin, and novel oral anticoagulants (NOACs) such as Apixaban, Rivaroxaban, Edoxaban, and Dabigatran, are frequently administered to HF patients to prevent thromboembolism and [...] Read more.
Heart failure (HF) remains a major cause of mortality despite the advances in pharmacological treatment. Anticoagulation therapies, including Clopidogrel, Aspirin, Warfarin, and novel oral anticoagulants (NOACs) such as Apixaban, Rivaroxaban, Edoxaban, and Dabigatran, are frequently administered to HF patients to prevent thromboembolism and adverse, life-threatening outcomes (e.g., stroke and myocardial infarction). In these settings, drug resistance and variability in responsivity to therapeutic approaches are challenging issues. Recent studies suggest that non-coding RNAs, particularly microRNAs (miRs) may play a modulatory role in HF therapy context, affecting drug efficacy. Specific miRs have been associated with resistance to Clopidogrel (e.g., miR-223 and miR-26a), Aspirin (e.g., miR-19b-1-5p and miR-92a) and Warfarin (e.g., miR-133 and miR-137). Moreover, Digoxin, a cardiac glycoside acting also over bleeding risk, upregulates miR-132, which is involved in HF-associated cardiac alteration and hypertrophy. Evidence linking miR expression to NOAC pharmacodynamics, cardiac remodeling and regulation of the coagulation is growing. These findings highlight the need of deeply harnessing the potential of miRs as predictive biomarkers or therapeutic targets in HF. Improving the knowledge on the relationship between miR and anticoagulant drugs in HF patients will contribute to personalization of the anticoagulant therapies, aimed at enhancing patient responsivity and minimizing adverse effects, ultimately improving patient life quality. Full article
20 pages, 776 KB  
Article
Who Speaks to Whom? An LLM-Based Social Network Analysis of Tragic Plays
by Aura Cristina Udrea, Stefan Ruseti, Laurentiu-Marian Neagu, Ovio Olaru, Andrei Terian and Mihai Dascalu
Electronics 2025, 14(19), 3847; https://doi.org/10.3390/electronics14193847 - 28 Sep 2025
Abstract
The study of dramatic plays has long relied on qualitative methods to analyze character interactions, making little assumption about the structural patterns of communication involved. Our approach bridges NLP and literary studies, enabling scalable, data-driven analysis of interaction patterns and power structures in [...] Read more.
The study of dramatic plays has long relied on qualitative methods to analyze character interactions, making little assumption about the structural patterns of communication involved. Our approach bridges NLP and literary studies, enabling scalable, data-driven analysis of interaction patterns and power structures in drama. We propose a novel method to supplement addressee identification in tragedies using Large Language Models (LLMs). Unlike conventional Social Network Analysis (SNA) approaches, which often diminish dialogue dynamics by relying on co-occurrence or adjacency heuristics, our LLM-based method accurately records directed speech acts, joint addresses, and listener interactions. In a preliminary evaluation of an annotated multilingual dataset of 14 scenes from nine plays in four languages, our top-performing LLM (i.e., Llama3.3-70B) achieved an F1-score of 88.75% (P = 94.81%, R = 84.72%), an exact match of 77.31%, and an 86.97% partial match with human annotations, where partial match indicates any overlap between predicted and annotated receiver lists. Through automatic extraction of speaker–addressee relations, our method provides preliminary evidence for the potential scalability of SNA for literary analyses, as well as insights into power relations, influence, and isolation of characters in tragedies, which we further visualize by rendering social network graphs. Full article
Show Figures

Figure 1

15 pages, 737 KB  
Review
Activity of Peptides Modulating the Action of p2x Receptors: Focus on the p2x7 Receptor
by Jonathas Albertino De Souza Oliveira Carneiro, Guilherme Pegas Teixeira, Leandro Rocha and Robson Xavier Faria
Pharmaceuticals 2025, 18(10), 1452; https://doi.org/10.3390/ph18101452 - 28 Sep 2025
Abstract
P2X receptors are a family of ATP-gated ion channels widely distributed in various tissues, especially in neuronal cells and hematopoietic cells. ATP activates P2X receptors, causing the opening of an ionic channel with preferential permeability to the passage of mono- and divalent cations. [...] Read more.
P2X receptors are a family of ATP-gated ion channels widely distributed in various tissues, especially in neuronal cells and hematopoietic cells. ATP activates P2X receptors, causing the opening of an ionic channel with preferential permeability to the passage of mono- and divalent cations. High concentrations of ATP stimulate the P2X7 subtype through prolonged activation, which opens pores and causes inflammation, proalgesic effects, and cell death. Peptides, including antimicrobials (antimicrobial peptides), are present in several organisms, such as amphibians, mammals, fish, arachnids, and plants, where they act as the first line of defense. Thus, these peptides have the capacity to eliminate a wide spectrum of microorganisms, such as bacteria, fungi, and some viruses. In general, the mechanism of action of antimicrobial peptides involves interactions with the lipid bilayer of the cell membrane, which can lead to an increase in the internal liquid content of liposomes. However, many peptides can act on ion channels, such as those of the P2X family, especially the P2X7 receptor. We investigated the action of peptides that directly modulate P2X7 receptors, such as beta-amyloid, LL-37/hCap18, Pep19-2.5, rCRAMP, ADESG, and polymyxin B. Additionally, we evaluated peptides that modulate the activity of P2X family receptor subtypes. In this review, we intend to describe the relationships between peptides with distinct characteristics and how they modulate the functionality of P2X receptors. Full article
(This article belongs to the Special Issue P2X Receptors and Their Pharmacology)
Show Figures

Figure 1

18 pages, 23288 KB  
Article
Ginseng Polysaccharides Inhibit Aspergillus sydowii-Driven Lung Adenocarcinoma via Modulating Gut Microbiota–Bile Acid Metabolism Axis
by Jinlian He, Xiao Shu, Hudan Pan, Mingming Wang, Yuanyuan Song, Feng Zhou, Lirong Lian, Liqing Chen, Gangyuan Ma, Yicheng Zhao, Runze Li and Liang Liu
Cancers 2025, 17(19), 3134; https://doi.org/10.3390/cancers17193134 - 26 Sep 2025
Abstract
Background: Lung cancer is the leading cause of cancer-related mortality globally, with lung adenocarcinoma (LUAD) as the most common subtype. Dysbiotic intratumoral mycobiomes drive LUAD pathogenesis, and Aspergillus sydowii (A. sydowii) acts as a key oncogenic fungal species. Ginseng polysaccharides (GPs), [...] Read more.
Background: Lung cancer is the leading cause of cancer-related mortality globally, with lung adenocarcinoma (LUAD) as the most common subtype. Dysbiotic intratumoral mycobiomes drive LUAD pathogenesis, and Aspergillus sydowii (A. sydowii) acts as a key oncogenic fungal species. Ginseng polysaccharides (GPs), bioactive phytochemicals with immunomodulatory and oncostatic properties, counteract fungal infections and restore immunosurveillance in LUAD. Methods: Subcutaneous and orthotopic LUAD murine models were established by implanting Lewis lung carcinoma (LLC) cells. Subcutaneous tumors were infected intratumorally and orthotopic models via nasal inoculation. GPs (200 mg/kg/day) were orally administered to evaluate tumor growth. Metagenomic and targeted bile acid metabolomic profiling of fecal and tumor tissues was performed, with Spearman correlations analyzed using R packages. Results: GPs significantly inhibited A. sydowii-induced tumor growth in both models. In subcutaneous tumors; GPs reduced volume (p < 0.05) and weight vs. infected controls. In orthotopic models, GPs decreased pathological nodules and lung weight, with micro-CT/H&E confirming attenuated hyperplasia. Metagenomics showed GPs restored gut homeostasis by enriching Lactobacillus/Muribaculum intestinale and suppressing pro-inflammatory Alistipes. Targeted metabolomics revealed reduced β-Hyodeoxycholic Acid (3β-HDCA), Chenodeoxycholic acid 24-acyl-b-D-glucuronide (CDCA-24G) and 3β-hydroxychol-5-en-24-oic acid (5-isoLCA) after GP treatment. Network analysis confirmed significant microbe–bile acid interactions. Conclusions: GPs exert antitumor effects against A. sydowii-induced LUAD by modulating gut microbiota and bile acid metabolism. This identifies GPs as a promising therapy for mycobiome-influenced cancers, with dual targeting of fungal infection and metabolic reprogramming. Full article
(This article belongs to the Topic Advances in Anti-Cancer Drugs: 2nd Edition)
Show Figures

Graphical abstract

18 pages, 3672 KB  
Article
A Pleiotropic and Functionally Divergent RAC3 Variant Disrupts Neurodevelopment and Impacts Organogenesis
by Ryota Sugawara, Marcello Scala, Sara Cabet, Carine Abel, Louis Januel, Gaetan Lesca, Laurent Guibaud, Frédérique Le Breton, Hiroshi Ueda, Hidenori Tabata, Hidenori Ito and Koh-ichi Nagata
Cells 2025, 14(19), 1499; https://doi.org/10.3390/cells14191499 - 24 Sep 2025
Viewed by 17
Abstract
RAC3 encodes a small Rho-family GTPase essential for cytoskeletal regulation and neurodevelopment, and de novo RAC3 variants typically act as gain-of-function alleles that cause severe neurodevelopmental disorders. In this study, we analyzed a fetus with multisystem congenital anomalies and identified a de novo [...] Read more.
RAC3 encodes a small Rho-family GTPase essential for cytoskeletal regulation and neurodevelopment, and de novo RAC3 variants typically act as gain-of-function alleles that cause severe neurodevelopmental disorders. In this study, we analyzed a fetus with multisystem congenital anomalies and identified a de novo RAC3 p.(T17R) variant by genome sequencing. To elucidate the pathogenicity of this variant, we combined in silico variant prioritization, structural and energetic modeling, and pathogenicity prediction with in vitro biochemical assays, including GDP/GTP exchange, GTP hydrolysis, effector pull-down, and luciferase reporter analyses in COS7 cells, as well as morphological analysis of primary hippocampal neurons. Furthermore, we performed in vivo analyses using a mouse in utero electroporation to assess cortical neuron migration, axon extension, and dendritic development. Our biochemical results suggest that RAC3-T17R exhibits markedly increased GDP/GTP exchange, with a preference for GDP binding, and undetectable GTP hydrolysis. The mutant displayed minimal binding to canonical RAC effectors (PAK1, MLK2, and N-WASP) and failed to activate SRF-, NFκB-, or AP1-dependent transcription. Neuronal overexpression of RAC3-T17R impaired axon formation in vitro, while in vivo expression delayed cortical neuron migration and axon extension and reduced dendritic arborization. Clinically, the fetus exhibited corpus callosum agenesis, microcephaly, organomegaly, and limb contractures. Collectively, these findings indicate that the RAC3 p.(T17R) variant may represent a signaling-deficient allele with pleiotropic, variant-specific mechanisms that disrupt corticogenesis and broader organogenesis. Our multi-tiered in silico–in vitro–in vivo approach demonstrates that noncanonical RAC3 variants can produce complex, multisystem developmental phenotypes beyond previously recognized RAC3-related neurodevelopmental disorders. Full article
Show Figures

Figure 1

18 pages, 705 KB  
Review
The Role of miRNAs in Chemotherapy-Induced Cardiotoxicity
by Maria Anastasiou, Evangelos Oikonomou, Panagiotis Theofilis, Maria Gazouli, Amanda Psyrri, Flora Zagouri, Gerasimos Siasos and Dimitrios Tousoulis
Biomedicines 2025, 13(10), 2331; https://doi.org/10.3390/biomedicines13102331 - 24 Sep 2025
Viewed by 164
Abstract
Cardiotoxicity is one of the most important adverse events of chemotherapy regimens, especially of anthracyclines. Different mechanisms are associated with chemotherapy-related cardiac dysfunction (CTRCD): oxidative stress, mitochondrial dysfunction, inhibition of topoisomerase 2 beta, abnormal iron metabolism, apoptosis, and fibrosis. Even after years of [...] Read more.
Cardiotoxicity is one of the most important adverse events of chemotherapy regimens, especially of anthracyclines. Different mechanisms are associated with chemotherapy-related cardiac dysfunction (CTRCD): oxidative stress, mitochondrial dysfunction, inhibition of topoisomerase 2 beta, abnormal iron metabolism, apoptosis, and fibrosis. Even after years of investigation, the early detection and prevention of cardiac impairment after chemotherapy through biomarkers remains an unmet need. The differential expression of microRNAs (miRs) in plasma at different timepoints (baseline, stable intervals during and at the end of chemotherapy) has been associated with CTRCD. Namely, some miRs, such as let-7, miR-29 and miR-30 family, miR-1 clusters, miR-34a, miR-126, miR-130a, miR-140, miR-320a, and miR-499, could play prognostic and/or diagnostic roles in CTRCD. Key miRs involved in apoptosis and oxidative stress include miR-1, miR-21, miR-30 and miR-130a, while let-7 family, miR-34a, miR-29b and miR-499 are associated with fibrosis and extracellular matrix remodeling. Additionally, mitochondrial function is regulated by miR-30, miR-130a and miR-499. Expanding its role, miR-130a could act as a therapeutic agent of CTRCD through its inhibition. This narrative review focuses on the current understanding of miRs’ involvement in CTRCD pathophysiology, summarizes the evidence linking miRs with cardiotoxicity risk, and explores the potential of miRs as biomarkers and therapeutic targets to improve early detection, risk stratification, and management of CTRCD. Full article
(This article belongs to the Special Issue Cardiomyopathies and Heart Failure: Charting the Future—2nd Edition)
Show Figures

Graphical abstract

21 pages, 5069 KB  
Article
Integrated miRNA-mRNA Analyses of Triple-Negative Breast Cancer in Black and White Patients with or Without Obesity
by Fokhrul Hossain, Martha I. Gonzalez-Ramirez, Jone Garai, Diana Polania-Villanueva, Li Li, Farzeen Nafees, Md Manirujjaman, Bolin Liu, Samarpan Majumder, Xiao-Cheng Wu, Chindo Hicks, Luis Del Valle, Denise Danos, Augusto Ochoa, Lucio Miele and Jovanny Zabaleta
Int. J. Mol. Sci. 2025, 26(18), 9101; https://doi.org/10.3390/ijms26189101 - 18 Sep 2025
Viewed by 240
Abstract
Triple-negative breast cancer (TNBC) is an aggressive, heterogeneous subtype of breast cancer. miRNAs play an essential role in TNBC pathogenesis and prognosis. Obesity is linked with an increased risk for several cancers, including breast cancer. Obesity is also related to the dysregulation of [...] Read more.
Triple-negative breast cancer (TNBC) is an aggressive, heterogeneous subtype of breast cancer. miRNAs play an essential role in TNBC pathogenesis and prognosis. Obesity is linked with an increased risk for several cancers, including breast cancer. Obesity is also related to the dysregulation of miRNA expression in adipose tissues. However, there is limited knowledge about race- and obesity-specific differential miRNA expression in TNBC. We performed miRNA sequencing of 48 samples (24 tumor and 24 adjacent non-tumor tissues) and RNA sequencing of 24 tumors samples from Black (AA) and White (EA) TNBC patients with or without obesity. We identified 55 miRNAs exclusively associated with tumors in obese EA patients and 33 miRNAs in obese AA patients, each capable of distinguishing tumor tissues from obese from lean individuals within their respective racial groups. In EA, we detected 41 significant miRNA–mRNA correlations. Notably, miR-181b-5p and miR-877-5p acted as negative regulators of tumor-suppressor genes (e.g., HEY2, MCL2, HAND2), while miR-204-5p and miR-143-3p appeared to indirectly target oncogenes (e.g., RAB10, DR1, PTBP3, NCBP1). Among AA patients, we found 28 significant miRNA–mRNA interactions. miR-195-5p, miR-130a-3p, miR-130a-5p, miR-424-5p, miR-148a-3p, miR-374-5p, and miR-30a-5p each potentially downregulated two or more genes (e.g., CLCN4, PLCB1, CDC25B, AEBP2, ERBB4). Pathway enrichment analysis highlighted KRAS, ESR1, ESR2, RAB10, TNRC6C, and NCAN as the most commonly differentially expressed in EA, whereas ERBB4, PLCB1, and SERPINE1 were most frequently in AA. These findings highlight the importance of considering race-specific miRNA–mRNA signatures in understanding TNBC in the context of obesity, offering insights into biomarker-driven patient stratification for targeted therapeutic strategies. Full article
(This article belongs to the Special Issue Molecular Genetics of Breast Cancer—Recent Progress)
Show Figures

Figure 1

16 pages, 355 KB  
Article
Age, Sex, and Central Adiposity as Determinants of Autonomic Nervous System Reactivity in Adults
by Ivan Majerčák, Ivana Jochmanová, Miloš Šlepecký, Antónia Kotianová, Michal Kotian, Ján Praško and Marta Zaťková
Medicina 2025, 61(9), 1682; https://doi.org/10.3390/medicina61091682 - 17 Sep 2025
Viewed by 314
Abstract
Background and Objectives: The autonomic nervous system (ANS) orchestrates adaptation to stress; however, its reactivity is influenced by demographic, anthropometric, and psychosocial factors. While arterial stiffness and central adiposity are established cardiovascular risk markers, less is known about how maladaptive coping strategies, cumulative [...] Read more.
Background and Objectives: The autonomic nervous system (ANS) orchestrates adaptation to stress; however, its reactivity is influenced by demographic, anthropometric, and psychosocial factors. While arterial stiffness and central adiposity are established cardiovascular risk markers, less is known about how maladaptive coping strategies, cumulative life stress, and quality of life influence short-term autonomic regulation. This study examined the age- and sex-specific associations between anthropometry, maladaptive coping, life stress, quality of life, and ANS adaptation in adults. Materials and Methods: In this cross-sectional study, 122 healthy adults aged 21–78 years underwent a standardized lay–stand–lay (LSL) protocol with pulse wave analysis. Hemodynamic outcomes included pulse wave velocity (PWVao), augmentation indices (AIxA and AIxB), and aortic blood pressures (SBPao and PPao). Anthropometric measures comprised BMI, waist and hip circumference, waist-to-hip ratio (WHR), and waist-to-height ratio (WHtR). Psychosocial assessments included the Young Hypercompensation Inventory (maladaptive coping), Holmes–Rahe Life Events Inventory (life stress), and EQ-5D-3L (quality of life). Associations were analyzed using mixed-effects models adjusted for covariates, with false discovery rate correction. Results: Age was the strongest determinant of autonomic reactivity: older adults showed greater recovery of augmentation indices and central pressures after orthostatic challenge. Sex differences were evident, with women displaying consistently higher augmentation indices and men showing greater PWV responses. Central adiposity (WHR, WHtR, and waist circumference) predicted blunted augmentation index reactivity, while hip circumference was protective. BMI-defined obesity showed weaker associations. Maladaptive coping, life stress burden, and quality of life were not significantly associated with ANS indices after correction for multiple comparisons. Conclusions: ANS adaptation to postural stress is largely determined by age, sex, and visceral adiposity, whereas psychosocial measures showed limited influence in this healthy adult sample. These findings highlight the demographic and anthropometric determinants of cardiovascular adaptability, suggesting that psychosocial influences may primarily act through long-term behavioral and neuroendocrine pathways. Full article
(This article belongs to the Section Epidemiology & Public Health)
18 pages, 604 KB  
Review
MicroRNA (miRNA) in the Pathogenesis of Diabetic Retinopathy: A Narrative Review
by Stamatios Lampsas, Chrysa Agapitou, Alexandros Chatzirallis, Georgios Papavasileiou, Dimitrios Poulakis, Sofia Pegka, Panagiotis Theodossiadis, Vaia Lambadiari and Irini Chatziralli
Genes 2025, 16(9), 1060; https://doi.org/10.3390/genes16091060 - 9 Sep 2025
Viewed by 452
Abstract
Diabetic retinopathy (DR) is the most common microvascular complication associated with diabetes mellitus and represents a leading cause of visual impairment worldwide. Inflammation, endothelial dysfunction, angiogenesis, neurodegeneration, and oxidative stress are key pathogenic processes in the development and progression of DR. Numerous microRNAs [...] Read more.
Diabetic retinopathy (DR) is the most common microvascular complication associated with diabetes mellitus and represents a leading cause of visual impairment worldwide. Inflammation, endothelial dysfunction, angiogenesis, neurodegeneration, and oxidative stress are key pathogenic processes in the development and progression of DR. Numerous microRNAs (miRNAs) show altered expression in DR and modulate critical biological pathways. Pro-inflammatory miRNAs such as miR-155 and miR-21 promote cytokine release and vascular inflammation, while miR-146a acts as a negative regulator of Nuclear factor kappa-light-chain-enhancer of activated B cells (NF-κB) signaling. MiR-126 and miR-21 regulate endothelial integrity and angiogenesis through pathways involving Vascular Endothelial Growth Factor (VEGF). MiR-200b and miR-126 are downregulated in DR, leading to increased neovascularization via activation of the VEGF/ Mitogen-Activated Protein Kinase (MAPK) cascade. Apoptotic processes are affected by miR-195, which downregulates Sirtuin 1 (SIRT1) and B-cell lymphoma 2 (Bcl-2), promoting retinal cell death, while miR-29b downregulation permits upregulation of the transcription factor SP1, enhancing caspase-mediated apoptosis in Müller cells and endothelial cells. miRNAs collectively modulate an intricate regulatory network that contributes to the underlying mechanisms of diabetic retinopathy development and progression. This narrative review aims to summarize knowledge regarding the mechanisms miRNAs mediating pathogenetic mechanisms of DR. Full article
(This article belongs to the Section RNA)
Show Figures

Figure 1

25 pages, 1415 KB  
Review
Targeting the Orexin System in the Pharmacological Management of Insomnia and Other Diseases: Suvorexant, Lemborexant, Daridorexant, and Novel Experimental Agents
by Kacper Żełabowski, Wiktor Petrov, Kacper Wojtysiak, Zuzanna Ratka, Kamil Biedka, Michał Wesołowski, Katarzyna Fus, Dawid Ślebioda, Malwina Rusinek, Maria Sterkowicz, Izabela Radzka and Agnieszka Chłopaś-Konowałek
Int. J. Mol. Sci. 2025, 26(17), 8700; https://doi.org/10.3390/ijms26178700 - 6 Sep 2025
Viewed by 1789
Abstract
The orexin (hypocretin) system plays a central role in regulating the sleep–wake cycle through two neuropeptides, orexin-A and orexin-B, which act on OX1R and OX2R receptors. Emerging evidence links heightened orexin signaling with the pathophysiology of chronic insomnia. This review outlines the neurobiology [...] Read more.
The orexin (hypocretin) system plays a central role in regulating the sleep–wake cycle through two neuropeptides, orexin-A and orexin-B, which act on OX1R and OX2R receptors. Emerging evidence links heightened orexin signaling with the pathophysiology of chronic insomnia. This review outlines the neurobiology of the orexinergic system, compares the pharmacological profile of dual orexin receptor antagonists (DORAs) to traditional GABAergic hypnotics, and evaluates the clinical efficacy and safety of Suvorexant, Lemborexant, and Daridorexant. DORAs function by selectively dampening orexin-driven arousal, thereby facilitating sleep onset and maintenance without disrupting natural sleep architecture. Clinical trials have shown that these agents significantly reduce sleep latency and enhance sleep continuity, with a favorable side effect profile. Overall, DORAs represent a distinct and clinically advantageous option for insomnia treatment, with growing interest in their potential utility across mood, anxiety, and neurodegenerative disorders. Full article
(This article belongs to the Special Issue Latest Review Papers in Molecular Neurobiology 2025)
Show Figures

Figure 1

22 pages, 4280 KB  
Article
The Role of MCM7 and Its Hosted miR-106b-25 Cluster in Renal Cancer Progression
by Katarzyna M. Głuchowska and Bartłomiej Hofman
Int. J. Mol. Sci. 2025, 26(17), 8618; https://doi.org/10.3390/ijms26178618 - 4 Sep 2025
Viewed by 874
Abstract
Renal cancer is among the deadliest human malignancies. MCM7, a cell cycle-regulating protein, is frequently overexpressed in cancers and is associated with hyperproliferation and cancer progression. miR-25-3p, miR-93-5p, and miR-106b-5p form the miR-106b-25 cluster, located within the MCM7 gene, and have previously been [...] Read more.
Renal cancer is among the deadliest human malignancies. MCM7, a cell cycle-regulating protein, is frequently overexpressed in cancers and is associated with hyperproliferation and cancer progression. miR-25-3p, miR-93-5p, and miR-106b-5p form the miR-106b-25 cluster, located within the MCM7 gene, and have previously been reported as upregulated in RCC. This study investigates whether miRNAs from the miR-106b-25 cluster regulate common target genes, enhance one another’s effect, and act synergistically with MCM7 to promote tumor progression. Tissue samples from clear cell RCC (ccRCC) and paired controls were analysed to assess MCM7 expression and genes targeted by the miR-106b-25 cluster. Findings were further validated using the TCGA-KIRC dataset. Functional studies in RCC-derived cell lines were conducted to evaluate the effects of miRNAs on target gene expression, as well as MCM7, and the combined contributions of MCM7 and the miR-106b-25 cluster to renal cancer progression. We demonstrate that MCM7 is upregulated at both transcript and protein levels in RCC, contributing to cancer progression by regulating cell proliferation and caspase-3/7 activity. Furthermore, we identified cancer-related genes aberrantly expressed in ccRCC (BRMS1L, CPEB3, DNAJB9, KIF3B, NFIB, PTPRJ, RBL2) and targeted by members of the miR-106b-25 cluster, suggesting that their dysregulation may be driven by these miRNAs. Inhibition of the miR-106b-25 cluster increases caspase-3/7 activity. These findings demonstrate that both MCM7 and the miR-106b-25 cluster contribute to renal cancer progression. Full article
(This article belongs to the Special Issue Role of MicroRNAs in Human Diseases: 2nd Edition)
Show Figures

Figure 1

20 pages, 3199 KB  
Article
When Robust Isn’t Resilient: Quantifying Budget-Driven Trade-Offs in Connectivity Cascades with Concurrent Self-Healing
by Waseem Al Aqqad
Network 2025, 5(3), 35; https://doi.org/10.3390/network5030035 - 3 Sep 2025
Viewed by 354
Abstract
Cascading link failures continue to imperil power grids, transport networks, and cyber-physical systems, yet the relationship between a network’s robustness at the moment of attack and its subsequent resiliency remains poorly understood. We introduce a dynamic framework in which connectivity-based cascades and distributed [...] Read more.
Cascading link failures continue to imperil power grids, transport networks, and cyber-physical systems, yet the relationship between a network’s robustness at the moment of attack and its subsequent resiliency remains poorly understood. We introduce a dynamic framework in which connectivity-based cascades and distributed self-healing act concurrently within each time-step. Failure is triggered when a node’s active-neighbor ratio falls below a threshold φ; healing activates once the global fraction of inactive nodes exceeds trigger T and is limited by budget B. Two real data sets—a 332-node U.S. airport graph and a 1133-node university e-mail graph—serve as testbeds. For each graph we sweep the parameter quartet (φ,B,T,attackmode) and record (i) immediate robustness R, (ii) 90% recovery time T90, and (iii) cumulative average damage. Results show that targeted hub removal is up to three times more damaging than random failure, but that prompt healing with B0.12 can halve T90. Scatter-plot analysis reveals a non-monotonic correlation: high-R states recover quickly only when B and T are favorable, whereas low-R states can rebound rapidly under ample budgets. A multiplicative fit T90Bβg(T)h(R) (with β1) captures these interactions. The findings demonstrate that structural hardening alone cannot guarantee fast recovery; resource-aware, early-triggered self-healing is the decisive factor. The proposed model and data-driven insights provide a quantitative basis for designing infrastructure that is both robust to failure and resilient in restoration. Full article
Show Figures

Figure 1

22 pages, 362 KB  
Review
Immune–Epigenetic Effects of Environmental Pollutants: Mechanisms, Biomarkers, and Transgenerational Impact
by Sandeep R Reddy, Manjunatha Bangeppagari and Sang Joon Lee
Curr. Issues Mol. Biol. 2025, 47(9), 703; https://doi.org/10.3390/cimb47090703 - 1 Sep 2025
Viewed by 593
Abstract
Environmental pollutants such as heavy metals, endocrine-disrupting chemicals, microplastics, and airborne particulates are increasingly recognized for their potential to influence immune function through epigenetic mechanisms. This review examines conserved pollutant-associated pathways at interfaces of immunity and epigenetics, with particular attention to Toll-like receptor–NF-κB [...] Read more.
Environmental pollutants such as heavy metals, endocrine-disrupting chemicals, microplastics, and airborne particulates are increasingly recognized for their potential to influence immune function through epigenetic mechanisms. This review examines conserved pollutant-associated pathways at interfaces of immunity and epigenetics, with particular attention to Toll-like receptor–NF-κB signalling, NLRP3 inflammasome activity, and reactive oxygen species-driven cascades. Evidence from cellular, animal, and epidemiological studies indicates that these pathways may converge on chromatin regulators such as DNA methyltransferases, histone deacetylases, and EZH2, leading to DNA methylation shifts, histone modifications, and altered chromatin accessibility. Pollutants are also reported to modulate non-coding RNAs, including miR-21, miR-155, and several lncRNAs, which can act as intermediaries between cytokine signalling and epigenetic remodelling. Findings from transgenerational models suggest that pollutant-linked immune–epigenetic alterations might persist across generations, raising the possibility of long-term consequences for immune and neurodevelopmental health. Comparative analyses further indicate convergence across diverse pollutant classes, pointing to a shared mechanistic axis of immune–epigenetic disruption. Overall, these insights suggest that pollutant-induced immune–epigenetic signatures may contribute to inflammation, altered immune responses, and heritable disease risks, and their clarification could inform biomarker discovery and future precision approaches in immunotoxicology. Full article
(This article belongs to the Section Biochemistry, Molecular and Cellular Biology)
Show Figures

Graphical abstract

Back to TopTop