Sign in to use this feature.

Years

Between: -

Subjects

remove_circle_outline
remove_circle_outline
remove_circle_outline
remove_circle_outline
remove_circle_outline

Journals

Article Types

Countries / Regions

Search Results (20)

Search Parameters:
Keywords = AC chopper

Order results
Result details
Results per page
Select all
Export citation of selected articles as:
20 pages, 6141 KB  
Article
Optimization of Snubber Circuit Parameters for AC–AC Chopper Converter
by Zhenyu Shi, Liyang Wei, Jinlong He, Gang Li and Chunwei Song
Electronics 2025, 14(9), 1733; https://doi.org/10.3390/electronics14091733 - 24 Apr 2025
Cited by 1 | Viewed by 1605
Abstract
The AC-AC chopper converter, as a direct power conversion device without DC intermediate stages, has garnered significant attention due to its advantages of high efficiency and fast dynamic response. However, the voltage spikes induced by switching device turn-off transients (reaching 143% of the [...] Read more.
The AC-AC chopper converter, as a direct power conversion device without DC intermediate stages, has garnered significant attention due to its advantages of high efficiency and fast dynamic response. However, the voltage spikes induced by switching device turn-off transients (reaching 143% of the reference voltage) severely threaten system reliability, while traditional RC snubber circuit parameter design methods (e.g., empirical formula-based approaches) exhibit limited suppression effectiveness. To address this issue, this paper proposes an optimized parameter design method for RC snubber circuits in AC-AC chopper converters by establishing a turn-off transient energy transfer model to optimize snubber resistor and capacitor parameters. Experimental results from the prototype based on the TMS320F28335 digital controller demonstrate that the optimized method suppresses voltage spikes to <10% and, even under a 40% step load variation from the nominal value, maintains output voltage fluctuations stably below 5%. Full article
Show Figures

Figure 1

29 pages, 14646 KB  
Article
Research on a Novel AC/DC Hybrid Microgrid Based on Silicon Controlled Converters and Polarity Reversal Switches
by Yang Lei, Fan Yang, Jiaxuan Ren, Zhichun Yang, Xinchen Wang, Qianchen Chen, Xuan Jin and Shaorong Wang
Sensors 2025, 25(6), 1766; https://doi.org/10.3390/s25061766 - 12 Mar 2025
Cited by 1 | Viewed by 962
Abstract
In order to reduce the economic costs, enhance the efficiency, and improve the structural stability of microgrids, this paper proposes a novel AC/DC hybrid microgrid structure. This structure, based on Silicon Controlled Converters (SCCs) and Polarity Reversal Switches (PRSs), enables bidirectional power flow [...] Read more.
In order to reduce the economic costs, enhance the efficiency, and improve the structural stability of microgrids, this paper proposes a novel AC/DC hybrid microgrid structure. This structure, based on Silicon Controlled Converters (SCCs) and Polarity Reversal Switches (PRSs), enables bidirectional power flow and provides a low-cost and straightforward control solution. This paper elaborates on the overall control strategy of the microgrid under different states of the PRS and introduces the control logic of the Current Reversible Chopper (CRC) circuit. For typical daily scenarios across the four seasons, where wind and photovoltaic (PV) power generation outputs and load demands vary, this study combines sampled data to investigate the coordinated configuration scheme of wind energy, PV energy, and energy storage within the microgrid, and analyzes the state changes in the PRS. Furthermore, this paper conducts simulation analysis of the microgrid under different states of the PRS and during the switching process of the PRS, verifying the feasibility of the proposed new structure. Finally, this paper compares the proposed structure with traditional microgrid structures in terms of economics, system efficiency, and structural stability, and analyzes the impact of this structure on the frequency, inertia, and multi-energy interaction of the system. Full article
(This article belongs to the Special Issue Smart Sensor for Smartgrids and Microgrids: 2nd Edition)
Show Figures

Figure 1

25 pages, 3319 KB  
Review
Grid Integration of Offshore Wind Energy: A Review on Fault Ride Through Techniques for MMC-HVDC Systems
by Dileep Kumar, Wajiha Shireen and Nanik Ram
Energies 2024, 17(21), 5308; https://doi.org/10.3390/en17215308 - 25 Oct 2024
Cited by 8 | Viewed by 5457
Abstract
Over the past few decades, wind energy has expanded to become a widespread, clean, and sustainable energy source. However, integrating offshore wind energy with the onshore AC grids presents many stability and control challenges that hinder the reliability and resilience of AC grids, [...] Read more.
Over the past few decades, wind energy has expanded to become a widespread, clean, and sustainable energy source. However, integrating offshore wind energy with the onshore AC grids presents many stability and control challenges that hinder the reliability and resilience of AC grids, particularly during faults. To address this issue, current grid codes require offshore wind farms (OWFs) to remain connected during and after faults. This requirement is challenging because, depending on the fault location and power flow direction, DC link over- or under-voltage can occur, potentially leading to the shutdown of converter stations. Therefore, this necessitates the proper understanding of key technical concepts associated with the integration of OWFs. To help fill the gap, this article performs an in-depth investigation of existing alternating current fault ride through (ACFRT) techniques of modular multilevel converter-based high-voltage direct current (MMC-HVDC) for OWFs. These techniques include the use of AC/DC choppers, flywheel energy storage devices (FESDs), power reduction strategies for OWFs, and energy optimization of the MMC. This article covers both scenarios of onshore and offshore AC faults. Given the importance of wind turbines (WTs) in transforming wind energy into mechanical energy, this article also presents an overview of four WT topologies. In addition, this article explores the advanced converter topologies employed in HVDC systems to transform three-phase AC voltages to DC voltages and vice versa at each terminal of the DC link. Finally, this article explores the key stability and control concepts, such as small signal stability and large disturbance stability, followed by future research trends in the development of converter topologies for HVDC transmission such as hybrid HVDC systems, which combine current source converters (CSCs) and voltage source converters (VSCs) and diode rectifier-based HVDC (DR-HVDC) systems. Full article
Show Figures

Figure 1

12 pages, 3458 KB  
Article
Ultralow-Noise Chopper Amplifier for Seafloor E-Field Measurement
by Sixuan Song and Kai Chen
Sensors 2024, 24(6), 1920; https://doi.org/10.3390/s24061920 - 17 Mar 2024
Viewed by 2312
Abstract
The seafloor E-field signal is extremely weak and difficult to measured, even with a high signal-to-noise ratio. The preamplifier for electrodes is a key technology for ocean-bottom electromagnetic receivers. In this study, a chopper amplifier was proposed and developed to measure the seafloor [...] Read more.
The seafloor E-field signal is extremely weak and difficult to measured, even with a high signal-to-noise ratio. The preamplifier for electrodes is a key technology for ocean-bottom electromagnetic receivers. In this study, a chopper amplifier was proposed and developed to measure the seafloor E-field signal in the nanovolt to millivolt range at significantly low frequencies. It included a modulator, transformer, AC amplifier, high-impedance (hi-Z) module, demodulator, low-pass filter, and chopper clock generator. The injected charge in complementary metal-oxide semiconductor (CMOS) switches that form the modulator is the main source of 1/f noise. Combined with the principles of peak filtering and dead bands, a hi-Z module was designed to effectively reduce low-frequency noise. The chopper amplifier achieved an ultralow voltage noise of 0.6 nV/rt (Hz) at 1 Hz and 1.2 nV/rt (Hz) at 0.001 Hz. The corner frequency was less than 100 mHz, and there were few 1/f noises in the effective observation frequency band used for detecting electric fields. Each component is described with relevant tradeoffs that realize low noise in the low-frequency range. The amplifier was compact, measuring Ø 68 mm × H 12 mm, and had a low power consumption of approximately 23 mW (two channels). The fixed gain was 1500 with an input voltage range of 2.7 mVPP. The chopper amplifiers demonstrated stable performance in offshore geophysical prospecting applications. Full article
(This article belongs to the Section Electronic Sensors)
Show Figures

Figure 1

23 pages, 3948 KB  
Article
A P-Q Coordination Control Strategy of VSC-HVDC and BESS for LVRT Recovery Performance Enhancement
by Zhen Wang, Jialiang Wu, Ruixu Liu and Yu Shan
Electronics 2024, 13(4), 741; https://doi.org/10.3390/electronics13040741 - 12 Feb 2024
Cited by 5 | Viewed by 2250
Abstract
Voltage source converter (VSC)-based multi-terminal direct current (MTDC) transmission technology has been a research focus, and the low-voltage ride-through (LVRT) and recovery in receiving-end systems is one of the major problems to consider. A coordinated control strategy for a VSC-MTDC system is proposed [...] Read more.
Voltage source converter (VSC)-based multi-terminal direct current (MTDC) transmission technology has been a research focus, and the low-voltage ride-through (LVRT) and recovery in receiving-end systems is one of the major problems to consider. A coordinated control strategy for a VSC-MTDC system is proposed to improve the frequency and voltage dynamics in the receiving-end system during the LVRT and recovery processes. A battery energy storage system (BESS) plays a significant role in providing frequency and voltage support with its flexible power control capability. During the LVRT process, the BESS can provide reactive current injection and active current absorption to improve system stability in the AC side, and during the recovery process, an adaptive current limitation method is proposed for the BESS converter to dynamically adjust the active and reactive power outputs according to the frequency and voltage deviation severity. Meanwhile, the coordination of the sending-end systems and DC chopper can reduce the power output to avoid DC overvoltage during LVRT, and it can also provide frequency support to the receiving-end system with the DC voltage transmitting frequency information during the recovery process. A simulation was carried out on the MATLAB/Simulink platform, and a three-terminal VSC-MTDC system was used to validate the effectiveness of the proposed strategy. Full article
Show Figures

Figure 1

18 pages, 20746 KB  
Article
Voltage Control in LV Distribution Grid Using AC Voltage Compensator with Bipolar AC/AC Matrix Choppers
by Elżbieta Sztajmec and Paweł Szcześniak
Appl. Sci. 2023, 13(15), 8736; https://doi.org/10.3390/app13158736 - 28 Jul 2023
Viewed by 1591
Abstract
The modern low-voltage distribution system is exposed to frequent changes in voltage amplitude due to the presence of high-power receivers with variable operating characteristics as well as distributed renewable energy sources whose generation levels depend on weather conditions. Maintaining the appropriate parameters related [...] Read more.
The modern low-voltage distribution system is exposed to frequent changes in voltage amplitude due to the presence of high-power receivers with variable operating characteristics as well as distributed renewable energy sources whose generation levels depend on weather conditions. Maintaining the appropriate parameters related to power quality in the context of permissible voltage levels more and more often requires the use of additional voltage regulators. These are static systems in which the values of taps on transformers are changed, or dynamic compensators using power electronic converters. This article presents the continuation of research on one of the proposals of AC voltage compensators based on a bipolar AC/AC converter. The general properties of the presented system are reviewed and an analysis of the range of generated output voltages depending on the phase shift of the compensating voltage are presented. The next part of the article presents the formulas for calculating the duty cycle factors for the control functions of individual converters. The verification of the determined dependencies is presented on the basis of simulation tests of the proposed system. At the end of this article, the disadvantages of the proposed open-loop control system regulation and a proposal for further research are indicated. Full article
(This article belongs to the Collection Advanced Power Electronics in Power Networks)
Show Figures

Figure 1

26 pages, 13364 KB  
Article
Analysis of Interharmonics Generation in Induction Motors Driven by Variable Frequency Drives and AC Choppers
by Alberto Gudiño-Ochoa, Jaime Jalomo-Cuevas, Jesús Ezequiel Molinar-Solís and Raquel Ochoa-Ornelas
Energies 2023, 16(14), 5538; https://doi.org/10.3390/en16145538 - 21 Jul 2023
Cited by 10 | Viewed by 3933
Abstract
In modern power systems, interharmonics have emerged as noninteger frequency components that appear in current or voltage signals. Double-stage AC-DC-AC converters have been identified as a primary source of interharmonics. Previous studies have highlighted modulation techniques, filters, passive components, unbalanced conditions and DC [...] Read more.
In modern power systems, interharmonics have emerged as noninteger frequency components that appear in current or voltage signals. Double-stage AC-DC-AC converters have been identified as a primary source of interharmonics. Previous studies have highlighted modulation techniques, filters, passive components, unbalanced conditions and DC link effects as relevant factors. However, the interaction between these factors and the inertial properties of induction motors has not been explored. This study assesses various types of AC drives, including variable frequency drives (VFDs) and soft starters (AC choppers), to investigate their interaction with machine inertial properties in interharmonic generation. The employed technique for time-frequency spectral analysis is the wavelet synchrosqueezed transform combined with a clustering method. This paper demonstrates that the interaction of the inertial properties of low-power induction motors with the variations of the switching frequencies of the VFDs, the filters used in the DC link and a soft start indirectly contribute to harmonic generation and potentially to interharmonics in the electrical grid and the outputs of the inverter. Full article
(This article belongs to the Special Issue Advanced Technologies in Power Quality and Solutions)
Show Figures

Figure 1

19 pages, 9455 KB  
Article
Optimized Circulating Current Control and Enhanced AC Fault Ride-through Capability Using Model Predictive Control for MMC-HVDC Applications
by Jahangeer Badar Soomro, Faheem Akhtar Chachar, Madad Ali Shah, Abdul Aziz Memon, Faisal Alsaif and Sager Alsulamy
Energies 2023, 16(13), 5159; https://doi.org/10.3390/en16135159 - 4 Jul 2023
Cited by 2 | Viewed by 2007
Abstract
This paper presents a novel model predictive control (MPC) approach for suppressing circulating currents in MMC-based HVDC systems. The proposed MPC eliminates the need for PI-regulators and pulse width modulators, resulting in improved dynamic response and controllability. The methodology demonstrates exceptional efficacy in [...] Read more.
This paper presents a novel model predictive control (MPC) approach for suppressing circulating currents in MMC-based HVDC systems. The proposed MPC eliminates the need for PI-regulators and pulse width modulators, resulting in improved dynamic response and controllability. The methodology demonstrates exceptional efficacy in controlling output current and addressing voltage ripple concerns associated with sub module (SM) capacitors. An innovative, communication-free fault ride-through (FRT) method is also introduced, eliminating the need for a DC chopper and ensuring rapid recovery following faults. To overcome the computational challenges associated with the traditional MPC algorithm, an aggregate model of the MMC is proposed, significantly reducing predicted states, hardware requirements, and calculations. Simulations validate the robustness of the proposed MPC control algorithm in tracking AC side current, suppressing circulating current, and regulating capacitor voltages under various scenarios. Future research will explore system expansion, integration with renewable energy sources, and hardware-in-loop setup testing for further validation. Full article
(This article belongs to the Special Issue Electrical Power System Dynamics: Stability and Control II)
Show Figures

Figure 1

24 pages, 12464 KB  
Article
A Comprehensive Evaluation of Different Power Quantities in DC Electric Arc Furnace Power Supplies
by Pegah Hamedani, Cristian Garcia and Jose Rodriguez
Energies 2023, 16(9), 3888; https://doi.org/10.3390/en16093888 - 4 May 2023
Cited by 1 | Viewed by 3442
Abstract
Conventionally, DC arc furnaces are fed by thyristor rectifiers to control the level of current or power transferred to the load. With the advancement of high-power transistors, other structures such as diode rectifiers and DC choppers have been introduced and developed for the [...] Read more.
Conventionally, DC arc furnaces are fed by thyristor rectifiers to control the level of current or power transferred to the load. With the advancement of high-power transistors, other structures such as diode rectifiers and DC choppers have been introduced and developed for the feeding system of DC electric arc furnaces. In this paper, the effect of different power supply systems on power quality indexes is discussed. In this regard, two types of feeding systems are considered, including a power supply system based on thyristor rectifiers and a power supply system based on diode rectifiers and DC choppers. In addition, different control methods, including constant current control (CCC) and constant power control (CPC), on DC electric arc furnaces are applied. For evaluating the power quality indexes, voltage and current harmonic distortion, unbalance of voltage and current, and power factor on the AC side are investigated for different power supply systems. Simulation results were performed with PSCAD/EMTDC software. It is shown that the power supply systems with diode rectifiers and DC choppers have superiority in comparison to the types based on thyristor rectifiers. According to the results, the average current THD is reduced from 16.55% in the thyristor rectifier to 8.40% in the chopper rectifiers with the CCC method and from 19.27% in the thyristor rectifier to 7.38% in the chopper rectifiers with the CPC method. Moreover, the average voltage THD is reduced from 5.67% in the thyristor rectifier to 3.02% in the chopper rectifiers with the CCC method. The result is similar to the CPC method. Furthermore, for a specific power supply system, the harmonic distortion is lower in the case of the CPC method than in the CCC method. Full article
(This article belongs to the Special Issue Advanced Technologies in Power Quality and Solutions)
Show Figures

Figure 1

16 pages, 5235 KB  
Article
Designing a Multi-Output Power Supply for Multi-Electrode Arc Welding
by Jingzhang Zhang, Shujun Chen, Hongyan Zhao, Yue Yu and Mingyu Liu
Electronics 2023, 12(7), 1702; https://doi.org/10.3390/electronics12071702 - 4 Apr 2023
Cited by 5 | Viewed by 3958
Abstract
Multi-output power converters using different architectures can have significant efficiency advantages. This paper proposes a multi-output welding power supply that is based on the middle DC converter distributed architecture. This machine includes two converter groups, and each group comprises a three-phase rectifier unit, [...] Read more.
Multi-output power converters using different architectures can have significant efficiency advantages. This paper proposes a multi-output welding power supply that is based on the middle DC converter distributed architecture. This machine includes two converter groups, and each group comprises a three-phase rectifier unit, a full-bridge converter unit, a HF (high frequency) transformer, a rectifier unit, and a chopper converter unit. Among these units, the three-phase rectifier unit, full-bridge converter unit, HF transformer, and rectifier unit convert three-phase AC voltage into a low voltage, and the chopper converter unit converts the low voltage into the required current. The welding power supply can output four DC and two AC currents. This paper also analyzes the stability of the welding power supply. Finally, a prototype is designed and verified through experiments, and the maximum output of the prototype is 300 A. The experimental results show that the converter can output different DC and AC currents according to the requirement, the multiple outputs are independent of the others, and the output phase and value are independently adjustable. After verification, the proposed multi-output welding power supply can output steady current according to the requirement. Full article
(This article belongs to the Topic Power Electronics Converters)
Show Figures

Figure 1

28 pages, 14923 KB  
Article
Uses of Superconducting Magnetic Energy Storage Systems in Microgrids under Unbalanced Inductive Loads and Partial Shading Conditions
by Ahmed Samawi Alkhafaji and Hafedh Trabelsi
Energies 2022, 15(22), 8597; https://doi.org/10.3390/en15228597 - 17 Nov 2022
Cited by 10 | Viewed by 4112
Abstract
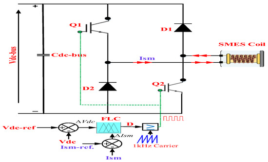
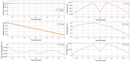
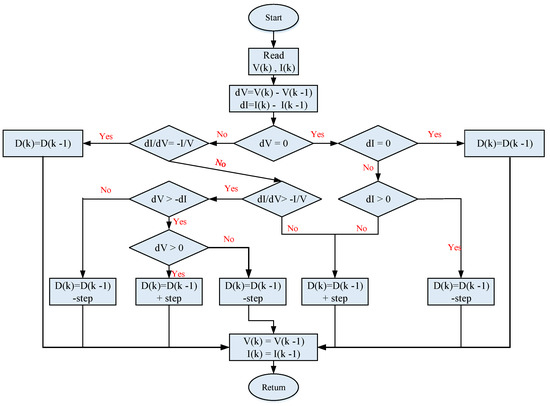
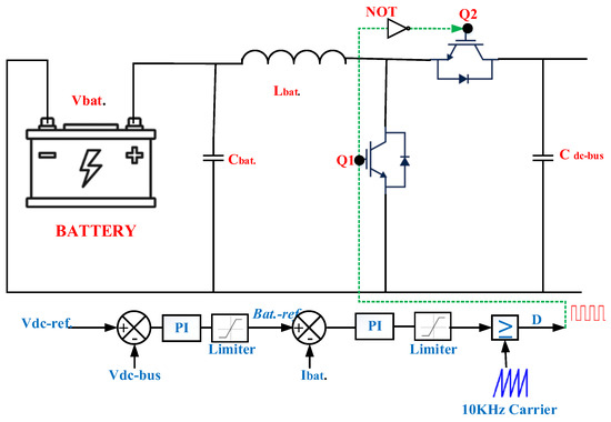
Superconducting magnetic energy storage (SMES) systems are characterized by their high-power density; they are integrated into high-energy density storage systems, such as batteries, to produce hybrid energy storage systems (HESSs), resulting in the increased performance of renewable energy sources (RESs). Incorporating RESs and [...] Read more.
Superconducting magnetic energy storage (SMES) systems are characterized by their high-power density; they are integrated into high-energy density storage systems, such as batteries, to produce hybrid energy storage systems (HESSs), resulting in the increased performance of renewable energy sources (RESs). Incorporating RESs and HESS into a DC bus to obtain a DC microgrid concept is considered a more attractive option for solving system reliability and stability issues. In this paper, we focus on employing SMES systems based on their characteristics of a fast response and high efficiency, which contribute to increased battery lifespan, and reducing the mismatch between the energy supplied by the renewable energy source and the load demand by compensating for the effects of partial shading on the PV system on the DC bus side and the imbalance in loads on the other side of the AC bus. The incremental conductance algorithm (INC) is used for maximum power point tracking (MPPT) in the PV system. Fuzzy logic control (FLC) is proposed for the generation of control signals for the DC–DC chopper used to charge/discharge the SMES coil. Simulations using MATLAB/Simulink were then carried out to assess the proposed models of the (standalone and grid) connection systems. Full article
Show Figures

Figure 1

16 pages, 3920 KB  
Article
Calculation of the Voltage Unbalance Factor for High-Speed Railway Substations with V-Connection Scheme
by Didier Flumian, Philippe Ladoux and Emmanuel Sarraute
Electronics 2022, 11(4), 595; https://doi.org/10.3390/electronics11040595 - 15 Feb 2022
Cited by 2 | Viewed by 2953
Abstract
In France, high-speed railway lines are powered by a 2 × 25 kV/50 Hz electrification system. The substations include two single-phase transformers connected to the high-voltage electrical transmission network on different pairs of phases according to a so-called “V-connection scheme”. In practice, due [...] Read more.
In France, high-speed railway lines are powered by a 2 × 25 kV/50 Hz electrification system. The substations include two single-phase transformers connected to the high-voltage electrical transmission network on different pairs of phases according to a so-called “V-connection scheme”. In practice, due to the large variations in the power absorbed by the trains, this connection does not make it possible to satisfactorily limit the unbalance in the three-phase voltages. In order to correctly size a balancing system to be associated with the substation, it is necessary to calculate, with precision, the voltage unbalance factor as a function of the power drawn by the trains. In its first part, this paper presents modelling of the substation and proposes an algorithm which allows for the calculation of the upstream line voltage as a function of the power consumption at the secondary of the transformers. The voltage unbalance factor can then be determined over a long period of operation. In the second part of this paper, the same approach is applied with an unbalance-compensator based on Steinmetz circuits controlled by AC choppers. Finally, in both cases, the results of the calculations are validated by simulations performed with PLECS simulation software. Full article
(This article belongs to the Special Issue Railway Traction Power Supply)
Show Figures

Figure 1

18 pages, 7608 KB  
Article
Enhancing the Fault Ride-through Capability of a DFIG-WECS Using a High-Temperature Superconducting Coil
by Mohamed I. Mosaad, Ahmed Abu-Siada, Mohamed M. Ismaiel, Hani Albalawi and Ahmed Fahmy
Energies 2021, 14(19), 6319; https://doi.org/10.3390/en14196319 - 3 Oct 2021
Cited by 16 | Viewed by 2283
Abstract
With the increase in doubly fed induction generator-based wind energy conversion systems (DFIG-WECS) worldwide, improving the fault ride-through (FRT) capability of the entire system has been given much attention. Enhancement of the FRT capability of a DFIG-WECS is conventionally realized by employing a [...] Read more.
With the increase in doubly fed induction generator-based wind energy conversion systems (DFIG-WECS) worldwide, improving the fault ride-through (FRT) capability of the entire system has been given much attention. Enhancement of the FRT capability of a DFIG-WECS is conventionally realized by employing a flexible AC transmission system device with a proper control system. This paper presents a non-conventional method for the improvement of the FRT of DFIG-WECS, using a high-temperature superconducting coil interfaced with the DC-link of the rotor and stator side converters through a DC-chopper. A fractional-order proportional-integral (FOPI) controller is utilized to regulate the DC-chopper duty cycle in order to properly manage the power flow between the DC-link and the coil. Two optimization techniques, Harmony Search and Grey Wolf Optimizer, are employed to determine the optimum size of the superconducting coil along with the optimum parameters of the FOPI controller. The effectiveness of the two proposed optimization techniques is highlighted through comparing their performance with the well-known particle swarm optimization technique. Full article
Show Figures

Figure 1

30 pages, 7197 KB  
Review
AC-DC Converters for Electrolyzer Applications: State of the Art and Future Challenges
by Burin Yodwong, Damien Guilbert, Matheepot Phattanasak, Wattana Kaewmanee, Melika Hinaje and Gianpaolo Vitale
Electronics 2020, 9(6), 912; https://doi.org/10.3390/electronics9060912 - 29 May 2020
Cited by 152 | Viewed by 29068
Abstract
The main objective of the article is to provide a thorough review of currently used AC-DC converters for alkaline and proton exchange membrane (PEM) electrolyzers in power grid or wind energy conversion systems. Based on the current literature, this article aims at emphasizing [...] Read more.
The main objective of the article is to provide a thorough review of currently used AC-DC converters for alkaline and proton exchange membrane (PEM) electrolyzers in power grid or wind energy conversion systems. Based on the current literature, this article aims at emphasizing the advantages and drawbacks of AC-DC converters mainly based on thyristor rectifier bridges and chopper-rectifiers. The analysis is mainly focused on the current issues for these converters in terms of specific energy consumption, current ripple, reliability, efficiency, and power quality. From this analysis, it is shown that thyristors-based rectifiers are particularly fit for high-power applications but require the use of active and passive filters to enhance the power quality. By comparison, the association combination of the chopper-rectifier can avoid the use of bulky active and passive filters since it can improve power quality. However, the use of a basic chopper (i.e., buck converter) presents several disadvantages from the reliability, energy efficiency, voltage ratio, and current ripple point of view. For this reason, new emerging DC-DC converters must be employed to meet these important issues according to the availability of new power switching devices. Finally, based on the authors’ experience in power conversion for PEM electrolyzers, a discussion is provided regarding the future challenges that must face power electronics for green hydrogen production based on renewable energy sources. Full article
(This article belongs to the Special Issue Grid-Connected and Isolated Renewable Energy Systems)
Show Figures

Figure 1

15 pages, 9187 KB  
Article
Low-Noise Multimodal Reconfigurable Sensor Readout Circuit for Voltage/Current/Resistive/Capacitive Microsensors
by Donggeun You, Hyungseup Kim, Jaesung Kim, Kwonsang Han, Hyunwoo Heo, Yongsu Kwon, Gyungtae Kim, Woo Suk Sul, Jong Won Lee, Boung Ju Lee and Hyoungho Ko
Appl. Sci. 2020, 10(1), 348; https://doi.org/10.3390/app10010348 - 2 Jan 2020
Cited by 7 | Viewed by 5800
Abstract
This paper presents a low-noise reconfigurable sensor readout circuit with a multimodal sensing chain for voltage/current/resistive/capacitive microsensors such that it can interface with a voltage, current, resistive, or capacitive microsensor, and can be reconfigured for a specific sensor application. The multimodal sensor readout [...] Read more.
This paper presents a low-noise reconfigurable sensor readout circuit with a multimodal sensing chain for voltage/current/resistive/capacitive microsensors such that it can interface with a voltage, current, resistive, or capacitive microsensor, and can be reconfigured for a specific sensor application. The multimodal sensor readout circuit consists of a reconfigurable amplifier, programmable gain amplifier (PGA), low-pass filter (LPF), and analog-to-digital converter (ADC). A chopper stabilization technique was implemented in a multi-path operational amplifier to mitigate 1/f noise and offsets. The 1/f noise and offsets were up-converted by a chopper circuit and caused an output ripple. An AC-coupled ripple rejection loop (RRL) was implemented to reduce the output ripple caused by the chopper. When the amplifier was operated in the discrete-time mode, for example, the capacitive-sensing mode, a correlated double sampling (CDS) scheme reduced the low-frequency noise. The readout circuit was designed to use the 0.18-µm complementary metal-oxide-semiconductor (CMOS) process with an active area of 9.61 mm2. The total power consumption was 2.552 mW with a 1.8-V supply voltage. The measured input referred noise in the voltage-sensing mode was 5.25 µVrms from 1 Hz to 200 Hz. Full article
(This article belongs to the Special Issue Selected Papers from IMETI 2018)
Show Figures

Figure 1

Back to TopTop