Sign in to use this feature.

Years

Between: -

Subjects

remove_circle_outline
remove_circle_outline
remove_circle_outline
remove_circle_outline
remove_circle_outline
remove_circle_outline
remove_circle_outline
remove_circle_outline
remove_circle_outline

Journals

remove_circle_outline
remove_circle_outline
remove_circle_outline
remove_circle_outline
remove_circle_outline
remove_circle_outline
remove_circle_outline
remove_circle_outline
remove_circle_outline
remove_circle_outline
remove_circle_outline

Article Types

Countries / Regions

remove_circle_outline
remove_circle_outline
remove_circle_outline
remove_circle_outline
remove_circle_outline

Search Results (1,203)

Search Parameters:
Keywords = ABC-transporter

Order results
Result details
Results per page
Select all
Export citation of selected articles as:
34 pages, 27453 KB  
Article
Design and Performance Analysis of a Grid-Integrated Solar PV-Based Bidirectional Off-Board EV Fast-Charging System Using MPPT Algorithm
by Abdullah Haidar, John Macaulay and Meghdad Fazeli
Energies 2026, 19(7), 1656; https://doi.org/10.3390/en19071656 - 27 Mar 2026
Viewed by 119
Abstract
The integration of photovoltaic (PV) generation with bidirectional electric vehicle (EV) fast-charging systems offers a promising pathway toward sustainable transportation and grid support. However, the dynamic coupling between maximum power point tracking (MPPT) perturbations and grid-side power quality presents a fundamental challenge in [...] Read more.
The integration of photovoltaic (PV) generation with bidirectional electric vehicle (EV) fast-charging systems offers a promising pathway toward sustainable transportation and grid support. However, the dynamic coupling between maximum power point tracking (MPPT) perturbations and grid-side power quality presents a fundamental challenge in such multi-converter architectures. This paper addresses this challenge through a coordinated design and optimization framework for a grid-connected, PV-assisted bidirectional off-board EV fast charger. The system integrates a 184.695 kW PV array via a DC-DC boost converter, a common DC link, a three-phase bidirectional active front-end rectifier with an LCL filter, and a four-phase interleaved bidirectional DC-DC converter for the EV battery interface. A comparative evaluation of three MPPT algorithms establishes the Fuzzy Logic Variable Step-Size Perturb & Observe (Fuzzy VSS-P&O) as the optimal strategy, achieving 99.7% tracking efficiency with 46s settling time. However, initial integration of this high-performance MPPT reveals system-level harmonic distortion, with grid current total harmonic distortion (THD) reaching 4.02% during charging. To resolve this coupling, an Artificial Bee Colony (ABC) metaheuristic algorithm performs coordinated optimization of all critical PI controller gains. The optimized system reduces grid current THD to 1.40% during charging, improves DC-link transient response by 43%, and enhances Phase-Locked Loop (PLL) synchronization accuracy. Comprehensive validation confirms robust bidirectional operation with seamless mode transitions and compliant power quality. The results demonstrate that system-wide intelligent optimization is essential for reconciling advanced energy harvesting with stringent grid requirements in next-generation EV fast-charging infrastructure. Full article
(This article belongs to the Section E: Electric Vehicles)
49 pages, 8802 KB  
Article
An Efficient Solver for Fractional Diffusion on Unbounded Combs with Exact Absorbing Boundary Conditions
by Jingyi Mo, Guitian He, Yan Tian and Hui Cheng
Fractal Fract. 2026, 10(3), 208; https://doi.org/10.3390/fractalfract10030208 - 23 Mar 2026
Viewed by 120
Abstract
Despite its importance in modeling subdiffusion in fractal and heterogeneous media, a rigorous and computational scheme for solving the fractional diffusion equation on generalized comb structures over unbounded domains has remained elusive, mainly due to the nonlocal memory effect and slow spatial decay [...] Read more.
Despite its importance in modeling subdiffusion in fractal and heterogeneous media, a rigorous and computational scheme for solving the fractional diffusion equation on generalized comb structures over unbounded domains has remained elusive, mainly due to the nonlocal memory effect and slow spatial decay of solutions. To the best of our knowledge, we address this long-standing gap by presenting a fully integrated framework that simultaneously resolves both challenges. We derive the governing equation from constitutive relations and establish exact absorbing boundary conditions (ABCs) for the multi-skeleton comb model, a result absent in prior work. A transparent Dirichlet-to-Neumann (DtN) map, constructed via Laplace analysis, rigorously handles skeletal Dirac delta singularities and eliminates spurious reflections without empirical parameters. Furthermore, we propose a novel structure-preserving finite difference scheme that applies the sum-of-exponentials (SOE) approximation not only to the interior Caputo derivative but also to the convolution kernels arising from the ABCs. This yields a dramatic reduction in computational complexity, from quadratic O(Nt2) to quasi-linear O(NtlogNt), while preserving the physics of anomalous transport. We prove the well-posedness, unconditional stability, and convergence of the method. Numerical results confirm theoretical error estimates and show excellent agreement between simulated particle distributions, mean square displacement profiles, and exact asymptotics, validating both accuracy and robustness. The speedup (CPU time ratio Direct/Fast) is about 1.00×1.23× for Nt=5000 in our tests. Our approach sets a new benchmark for simulating anomalous dynamics in fractal-inspired media. Full article
(This article belongs to the Section Numerical and Computational Methods)
Show Figures

Figure 1

30 pages, 4233 KB  
Article
Development of a Multifunctional Phosphate-Solubilizing Bacterial Consortium for the Improvement of Saline–Alkali Soils
by Linghui Wang, Fenglin Zhang, Haikun Wang, Xingmin Zhao, Hongbin Wang, Nan Wang, Xiulan Ma, Xinyue Ji and Ning Huang
Agronomy 2026, 16(6), 666; https://doi.org/10.3390/agronomy16060666 - 21 Mar 2026
Viewed by 312
Abstract
Saline–alkali soils suffer from severe deficiencies in available phosphorus, and externally added phosphorus is readily immobilized by metal ions in the soil. Therefore, activating inorganic phosphorus in the soil represents a significant challenge. In this study, 35 salt–alkali-tolerant bacteria were isolated from rhizosphere [...] Read more.
Saline–alkali soils suffer from severe deficiencies in available phosphorus, and externally added phosphorus is readily immobilized by metal ions in the soil. Therefore, activating inorganic phosphorus in the soil represents a significant challenge. In this study, 35 salt–alkali-tolerant bacteria were isolated from rhizosphere soils (pH 9.20–9.68). Three phosphate-solubilizing strains (HA2, HPA5, and KA1) capable of growing under severe saline–alkali stress conditions (pH 10, 5% NaCl) and possessing multiple plant growth-promoting traits (nitrogen fixation, potassium solubilization, siderophore production, and IAA secretion) were screened and co-cultured to form the microbial consortium HHK. It was hypothesized that this consortium might exhibit synergistic effects, resulting in significantly higher phosphorus solubilization capacity compared to individual strains. The results showed that under saline–alkali stress, the phosphate solubilization capacity of HHK (484.59 ± 15.79 mg/L) was significantly higher than that of any single strain (285.59 ± 12.60 mg/L). Non-targeted metabolomics and enzyme assays indicated that HHK solubilizes P via organic acids (e.g., citric, L-malic acid) and synergistically modulates core metabolic pathways, including ABC transport, TCA cycle, and glycolysis, alleviating oxidative damage and maintaining cellular homeostasis. Short-term soil incubation confirmed that HHK significantly increased available phosphorus (53.67%) and soil fertility, indicating its potential as a biofertilizer. Full article
(This article belongs to the Section Soil and Plant Nutrition)
Show Figures

Figure 1

38 pages, 20584 KB  
Article
7-Ketocholesterol Links Sterol Homeostasis to Hedgehog Signaling and Stress–Survival Responses in MSCs from Patients with Acute Myeloid Leukemia
by Cadiele Oliana Reichert, Débora Levy, Fábio Alessandro de Freitas, Juliana Sampaio Silva, Priscila de Lima Barros, Jéssica Liliane Paz, João Paulo Silva Nunes, Edécio Cunha-Neto, Jorge Kalil, Pedro Nogueira Giglio, Marco Kawamura Demange, Hebert Fabricio Culler, Luís Alberto de Pádua Covas Lage, Alessandro Rodrigues, Juliana Pereira and Sérgio Paulo Bydlowski
Int. J. Mol. Sci. 2026, 27(6), 2842; https://doi.org/10.3390/ijms27062842 - 20 Mar 2026
Viewed by 202
Abstract
7-ketocholesterol (7-KC) is a bioactive oxysterol generated under oxidative stress and may contribute to bone marrow niche reprogramming in acute myeloid leukemia (AML), thereby promoting stress tolerance and therapeutic resistance Bone marrow mesenchymal stromal cells (MSCs) from healthy donors and AML patients were [...] Read more.
7-ketocholesterol (7-KC) is a bioactive oxysterol generated under oxidative stress and may contribute to bone marrow niche reprogramming in acute myeloid leukemia (AML), thereby promoting stress tolerance and therapeutic resistance Bone marrow mesenchymal stromal cells (MSCs) from healthy donors and AML patients were exposed to subtoxic 7-KC concentrations for 24 h. We evaluated the ABC transporters involved in lipid transport, multidrug resistance and membrane microdomain remodeling; Hedgehog pathway proteins; stress–survival signaling; redox balance by glutathione measurements, and mitochondrial function and dynamics, including membrane potential and gene expression of mitochondrial fission and fusion regulators. Results were integrated using principal component analysis (PCA), heatmaps, and correlation-based networks. Multivariate analyses revealed an integrated, lineage-dependent response. Healthy donor MSCs showed greater plasticity of the efflux and microdomain axis and higher oxidative and mitochondrial vulnerability at high 7-KC doses. AML-MSCs exhibited a basal preconditioned state phenotype and preferentially routed the response toward Hedgehog and stress–survival modules, accompanied by glutathione expansion and adaptive mitochondrial remodeling. 7-KC acts as a broad modulator of several MSC functions, linking sterol homeostasis to Hedgehog signaling, stress–survival pathways, redox balance, and mitochondrial remodeling, potentially supporting a pro-survival, more therapy-tolerant leukemic niche. Full article
(This article belongs to the Special Issue Cell Proliferation and Differentiation in Cancer)
Show Figures

Figure 1

22 pages, 6578 KB  
Article
Physiological and Transcriptional Characterization the Differential Responses of Two Sorghum bicolor × Sorghum sudanense Cultivars to Cadmium Stress
by Sisi Yang, Jie He, Rui Zhang, Jing Wang, Qiuxu Liu, Haifeng Zhu, Gang Nie and Yongqun Zhu
Plants 2026, 15(6), 950; https://doi.org/10.3390/plants15060950 - 19 Mar 2026
Viewed by 260
Abstract
It is estimated that at least 16.1% of croplands in China are polluted with heavy metals, and cadmium (Cd) is a typical toxic element inhibiting plant growth. Sorghum bicolor × S. sudanense, a C4 plant with high biomass and stress tolerance, has [...] Read more.
It is estimated that at least 16.1% of croplands in China are polluted with heavy metals, and cadmium (Cd) is a typical toxic element inhibiting plant growth. Sorghum bicolor × S. sudanense, a C4 plant with high biomass and stress tolerance, has potential for phytoremediation, but its Cd tolerance mechanism remains unclear. In this study, physiological and transcriptomic responses of Cd-tolerant (S6) and sensitive (2190A/201900131) cultivars were analyzed under 25 mg/L Cd stress. The results showed that S6 exhibited milder phenotypic inhibition (leaf yellowing, growth retardation) than the sensitive cultivar. Cd was mainly accumulated in roots (S6: 4988.37 mg/kg; sensitive: 7030.06 mg/kg at 7 d), with S6 having a lower translocation factor. Physiologically, S6 maintained higher chlorophyll content, stable photosynthetic efficiency (Fv/Fm, PI), and lower malondialdehyde (MDA) accumulation, while antioxidant enzyme (SOD, CAT, APX) genes were significantly upregulated. Transcriptomic analysis identified 47,797 differentially expressed genes (DEGs), enriched in glutathione metabolism, ABC transporter-mediated transport, metal chelation, and antioxidant defense pathways. Genes related to cell wall biosynthesis, metal transporters (ZIP, HMA), and transcription factors (MYB, WRKY) were synergistically upregulated in S6, enhancing Cd sequestration and detoxification. These findings clarify the physiological and molecular mechanisms of Cd tolerance in Sorghum bicolor × S. sudanense, providing a basis for its application in Cd-contaminated soil phytoremediation. Full article
(This article belongs to the Special Issue Stress Biology of Turfgrass—2nd Edition)
Show Figures

Figure 1

22 pages, 2634 KB  
Article
Analysis of Metabolic Differences and Core Regulatory Pathways in Lactic Acid Bacteria-Fermented Broths of Different Ziziphus jujuba Mill. Varieties Based on LC-MS Untargeted Metabolomics
by Jiangning Zhang and Zheng Ye
Foods 2026, 15(6), 1071; https://doi.org/10.3390/foods15061071 - 18 Mar 2026
Viewed by 286
Abstract
Ziziphus jujuba Mill. is a characteristic resource with both medicinal and edible values. At present, its lactic acid bacteria-fermented products are plagued by ambiguous variety selection and low added value. To clarify the variety-specific regulatory effects of Z. jujuba cultivars on metabolic profiles [...] Read more.
Ziziphus jujuba Mill. is a characteristic resource with both medicinal and edible values. At present, its lactic acid bacteria-fermented products are plagued by ambiguous variety selection and low added value. To clarify the variety-specific regulatory effects of Z. jujuba cultivars on metabolic profiles during lactic acid bacteria fermentation, this study analyzed the metabolic characteristics of fermented broths of Tan jujube, Jun jujube, and Ban jujube under a unified fermentation system using LC-MS untargeted metabolomics technology. Significantly differential metabolites were screened with the criteria of p < 0.05 and VIP > 1, and the metabolic regulatory mechanisms were further elucidated, combined with KEGG pathway enrichment analysis. The results showed that a total of 570 metabolites were identified in the three fermented broths. Tan jujube was enriched in linolenic acid, Ban jujube was rich in D-xylitol and dethiobiotin, and Jun jujube had prominent contents of S-adenosylmethionine and pyridoxine. All the aforementioned metabolites are involved in important physiological processes such as anti-inflammation and intestinal homeostasis maintenance. The differential metabolites were mainly enriched in 6 key pathways, including central carbon metabolism, ABC transporters, and phenylpropanoid biosynthesis, among which central carbon metabolism and ABC transporters were the core regulatory pathways. This study constructed an association network of Z. jujuba variety–differential metabolite–key pathway, systematically elucidated the metabolic differentiation mechanisms of fermented broths from different Z. jujuba cultivars, and provided a scientific basis for the precise selection of Z. jujuba varieties dedicated to fermentation and the targeted development of high-value-added functional fermented foods. Full article
(This article belongs to the Section Foodomics)
Show Figures

Figure 1

17 pages, 4346 KB  
Article
The ATP Binding Cassette (ABC) Transporter Gene Family in Lotus (Nelumbo Adans.): Genome-Wide Survey, Characterization and Gene Expression Profile
by Yumeng Zhao, Lijie Cui, Qingqing Liu, Jingjing Huo, Houchen Zhang, Dasheng Zhang and Hong Zhang
Biology 2026, 15(6), 469; https://doi.org/10.3390/biology15060469 - 14 Mar 2026
Viewed by 260
Abstract
ABC transporters (ATP-binding cassette transporters) constitute one of the largest known protein families and are widely distributed in plants. Their primary function involves utilizing energy derived from ATP hydrolysis to transport substrates across membranes against concentration gradients. These transporters play crucial roles in [...] Read more.
ABC transporters (ATP-binding cassette transporters) constitute one of the largest known protein families and are widely distributed in plants. Their primary function involves utilizing energy derived from ATP hydrolysis to transport substrates across membranes against concentration gradients. These transporters play crucial roles in the translocation and accumulation of metabolites, stress tolerance, disease resistance, and plant defense. Lotus is an important traditional Chinese medicinal herb and contains active ingredients primarily composed of secondary metabolites, whose transport and accumulation require the involvement of ABC transporters. However, the function of these ABC transporters remains unexplored in lotus. In this study, 122 ABC transporter genes were predicted within the lotus genome. We identified 1~15 conserved motifs among the NnABC proteins and most of them were stable proteins predominantly located on the plasma membrane with ExPASy-ProtParam, ProComp and WoLF PSORT analysis. Phylogenetic tree analysis revealed that the lotus ABC transporter gene family could be divided into eight subfamilies, from ABCA to ABCI, and the evolution was predominantly driven by purifying selection. Comparative transcriptome analysis between the cultivar ‘Yindu Zhimi’ with orange-reddish stamen and ‘Weishan Hong’ with yellowish stamen, along with quantitative real-time PCR results, showed that the NnABCG25 gene is highly specifically expressed in the orange-reddish stamen. Molecular docking demonstrated that NnABCG25 has a stable affinity for lycopene, β-carotene and β-apocarotenal, suggesting its potential involvement in the transport of carotenoids in the stamen. These findings expand our understanding of the role of ABC transporters in the transport and accumulation of carotenoids, as well as providing a valuable reference for research on the ABC transporter gene family in other plants. Full article
Show Figures

Figure 1

23 pages, 3500 KB  
Article
Algicidal Characteristics of Bacillus cereus Strain PT1 Against Microcystis aeruginosa in Sulfate-Type Saline–Alkaline Environments
by Qing Wang, Yucheng Cao, Yunna Xu, Keng Yang, Chuangwen Xu, Guoliang Wen, Jinfan Liu, Jianshe Zhang and Xiaojuan Hu
Microorganisms 2026, 14(3), 647; https://doi.org/10.3390/microorganisms14030647 - 13 Mar 2026
Viewed by 283
Abstract
Biologically controlling Microcystis aeruginosa blooms in saline–alkaline environments remains a major challenge in aquatic ecosystem management. Here, the algicidal performance of an indigenous algicidal bacterium, Bacillus cereus strain PT1 isolated from a sulfate-type saline–alkaline pond, against M. aeruginosa was evaluated, and the underlying [...] Read more.
Biologically controlling Microcystis aeruginosa blooms in saline–alkaline environments remains a major challenge in aquatic ecosystem management. Here, the algicidal performance of an indigenous algicidal bacterium, Bacillus cereus strain PT1 isolated from a sulfate-type saline–alkaline pond, against M. aeruginosa was evaluated, and the underlying metabolic mechanisms were elucidated using non-targeted metabolomics. PT1 exhibited pronounced, stable algicidal activity under saline–alkaline conditions, decreasing the algal cell density from 2 × 106 to 1.25 ± 0.5 × 105 cells mL−1 within 4 days at a rate of 93.75 ± 2.5% (p < 0.05). The above results demonstrate that strain PT1 has a significant lytic effect on M. aeruginosa. Non-targeted liquid chromatography–mass spectrometry analysis identified 298 PT1-induced accumulated metabolic features, and the top 30 candidates comprised organic acids and aromatic compounds, including benzoic acid, coumarin, malonic acid, and signaling-related molecules, including indoleacetaldehyde and nitroprusside. These differential metabolites were associated with algicidal-related pathways, including quorum sensing, two-component systems, ABC transporters, and tryptophan metabolism, outlining a coordinated “regulation–transport–metabolic remodeling” framework. Our findings demonstrate the potential of the indigenous algicidal strain PT1 from saline–alkali ponds to control M. aeruginosa blooms. They also provide an important theoretical basis and data foundation for further elucidating the molecular characteristics of algae solubilizing activity under saline–alkali conditions and developing microbial agents for preventing and controlling Microcystis blooms in saline–alkali ponds. Full article
Show Figures

Figure 1

17 pages, 2790 KB  
Article
Transcriptomic Analysis of High and Low Lipid Droplet Deposition Subpopulations of Chicken Preadipocytes Based on SSC Sorting
by Boyu Wang, Yantao Li, Yake Wang, Jiayi Chen, Jiali Wang, Xiaoping Li and Zhenhui Li
Animals 2026, 16(6), 885; https://doi.org/10.3390/ani16060885 - 12 Mar 2026
Viewed by 170
Abstract
Fat deposition plays a crucial role in regulating the production performance and meat quality of broilers. Although the heterogeneity of mammalian adipocytes has been extensively studied, research on the molecular mechanisms underlying differences in lipid droplet accumulation in avian adipocytes remains limited. This [...] Read more.
Fat deposition plays a crucial role in regulating the production performance and meat quality of broilers. Although the heterogeneity of mammalian adipocytes has been extensively studied, research on the molecular mechanisms underlying differences in lipid droplet accumulation in avian adipocytes remains limited. This study confirmed a significant positive correlation (R2 > 0.81, p < 0.001) between the SSC signal and lipid droplet content via fluorescence staining of lipid droplets, Oil Red O staining, and triglyceride (TG) quantification. Based on this, a label-free sorting strategy using SSC signals was established to sort differentiated chicken preadipocytes, obtaining high lipid droplet (H) and low lipid droplet (L) subpopulations, which were subsequently subjected to transcriptome sequencing and differential gene expression (DEG) analysis, followed by GO and KEGG enrichment analysis. The results indicated no significant differences in the expression of adipogenesis marker genes (PPARG, LPL, CD36, PLIN1, PLIN2) between the high lipid droplet (H) and low lipid droplet (L) groups, suggesting that both groups are at similar stages of differentiation. KEGG analysis revealed that both the H vs. NC and L vs. NC comparisons were enriched in common pathways, including the PPAR signaling pathway, ECM–receptor interaction, focal adhesion, cytokine–receptor interaction, and calcium–Apelin signaling pathway, suggesting that both groups of cells had activated the adipogenesis program. GO analysis showed that, in both H vs. NC and L vs. NC comparisons, differentially expressed genes (DEGs) were enriched in biological processes (BPs) related to cell adhesion, nucleosome assembly, chromatin remodeling, and receptor activity, as well as cellular components (CCs) such as the extracellular matrix, cytoskeleton, and nucleosome organization, indicating extensive gene reprogramming and activation of signaling transduction during differentiation. In the H vs. L comparison, enriched pathways included ABC transporters, ECM–receptor interaction, focal adhesion, gap junctions, microtubule-related processes, and neuroactive ligand–receptor interactions, involving lipid transmembrane transport, cytoskeleton stabilization, and signal transduction regulation, suggesting that high lipid droplet cells are more mature in lipid droplet transport, storage, and homeostasis maintenance. GO enrichment results further supported this conclusion, as H vs. L specifically enriched processes related to microtubule-related processes, cell cycle, and redox reactions (BPs), as well as chromosome organization, cytoskeleton, and motor activity (CC/MF), indicating that high lipid droplet cells maintain lipid droplet fusion and metabolic homeostasis via enhanced microtubule transport and antioxidant regulation. Differential gene analysis revealed that the L group upregulated genes associated with fatty acid synthesis and elongation (ACACA, FASN, SCD, FADS2, ELOVL1), cholesterol and isoprenoid biosynthesis (HMGCR, SQLE, MSMO1, DHCR7, DHCR24, FDPS, LSS), and fatty acid oxidation (PPARA, PPARD, ACAD11, SIRT5), reflecting a metabolic characteristic of concurrent lipid synthesis and mobilization; the H group, conversely, upregulated genes associated with lipid droplet formation and storage (G0S2, MOGAT1, GPAT4, PLIN4, AUP1), lipid transport (ABCA1, ABCA2, ABCG1, OSBPL3, VLDLR), and antioxidant defense (GPX3, GPX4, HMOX1), exhibiting a storage and homeostasis-oriented metabolic state. In the NC, L, and H groups, the expression of five genes—GEM, SPP1, ABCA1, PDLIM3, and ITGA8—showed a gradual increase, suggesting that these genes were associated with preadipocyte differentiation and lipid droplet deposition. In summary, although the high and low lipid droplet subpopulations of chicken preadipocytes exhibit similar differentiation states, they form distinct metabolic orientations. The L group is characterized by active lipid synthesis, fatty acid oxidation, and membrane lipid remodeling, while the H group predominantly features lipid droplet storage, lipid transport, and antioxidant homeostasis. This study highlights the molecular mechanisms underlying the metabolic heterogeneity of avian adipocytes and provides a theoretical basis for poultry fat deposition regulation and genetic improvement. Full article
(This article belongs to the Section Poultry)
Show Figures

Figure 1

35 pages, 1802 KB  
Article
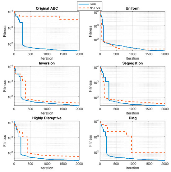
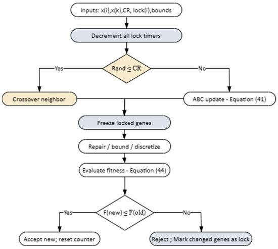
An Improved Artificial Bee Colony Algorithm with a Probabilistic Crossover and Lock Mechanism
by Zeynep Haber, Harun Uguz and Huseyin Hakli
Biomimetics 2026, 11(3), 187; https://doi.org/10.3390/biomimetics11030187 - 4 Mar 2026
Viewed by 458
Abstract
The Artificial Bee Colony (ABC) algorithm is a simple and effective population-based optimization method, but it may exhibit unstable convergence and weak exploitation capability in discrete and highly constrained problems. This study proposes an improved ABC framework that integrates a probabilistic Uniform crossover [...] Read more.
The Artificial Bee Colony (ABC) algorithm is a simple and effective population-based optimization method, but it may exhibit unstable convergence and weak exploitation capability in discrete and highly constrained problems. This study proposes an improved ABC framework that integrates a probabilistic Uniform crossover operator and a gene-level lock mechanism to enhance convergence stability and local refinement. The framework is applied to an integrated multi-resource allocation problem in liquid transportation, which has not previously been addressed within the ABC literature. The problem requires the simultaneous assignment of drivers, trucks, trailers, and ISO tanks under operational and regulatory constraints. Comparative analysis of different ABC configurations shows that integrating only Uniform crossover reduced the mean cost to 17.78, adding only the lock mechanism reduced it to 29.78, and combining both further decreased it to 14.94, indicating a complementary effect between the two mechanisms. The proposed configuration consistently achieved the lowest mean costs across small, medium, and large datasets. Compared with established metaheuristic algorithms and expert manual planning (34.72), the method produced lower-cost and feasible solutions, demonstrating both algorithmic robustness and practical relevance. Full article
Show Figures

Graphical abstract

21 pages, 3564 KB  
Article
Pamamycin Disrupts the Cell Envelope and Mitochondrial Potential to Inhibit Aspergillus flavus and Aflatoxin Production in a Peanut Kernel Model
by Wangqiang Li, Tong Liu, Xiuyu Liu, Zehua Dong, Dan Liu, Chengfang Ding, Laifeng Lu, Wentao Ding, Zhenjing Li, Huanhuan Liu, Qingbin Guo and Changlu Wang
Foods 2026, 15(5), 845; https://doi.org/10.3390/foods15050845 - 3 Mar 2026
Viewed by 334
Abstract
Aspergillus flavus contaminates food commodities and produces carcinogenic aflatoxins. Pamamycin, a macrodiolide antibiotic from Streptomyces alboflavus TD-1, shows potent antifungal activity, yet its action against A. flavus and efficacy in complex food matrices largely remains unknown. Here, pamamycin was purified and evaluated using [...] Read more.
Aspergillus flavus contaminates food commodities and produces carcinogenic aflatoxins. Pamamycin, a macrodiolide antibiotic from Streptomyces alboflavus TD-1, shows potent antifungal activity, yet its action against A. flavus and efficacy in complex food matrices largely remains unknown. Here, pamamycin was purified and evaluated using in vitro assays together with a peanut kernel model. Pamamycin reduced colony formation of A. flavus on PDA in a concentration-dependent manner, with near-complete inhibition at 4.0 mg/L on surface-treated PDA plates. Microscopy revealed progressive deformation and collapse of conidia and hyphae. Pamamycin increased membrane permeability, as indicated by elevated extracellular nucleic acid leakage, and impaired cell envelope integrity, as reflected by alkaline phosphatase release. In addition, pamamycin reduced Rh123-associated fluorescence, indicating an apparent dissipation of mitochondrial membrane potential under the tested conditions. Notably, at pamamycin concentrations of ≥0.5 mg/L, AFB1 accumulation was markedly reduced and fell below the limit of detection (LOD). This suppression was accompanied by distinct transcriptional changes in the aflatoxin regulatory network. RT–qPCR showed concentration-dependent repression of the pathway-specific regulators aflR and aflS, whereas the global regulator veA displayed a biphasic response with transient upregulation at lower concentrations. Notably, at 0.5 mg/L, multiple structural genes (aflC, aflD, aflK, aflP, and aflQ) were reduced to near-background transcript levels, coinciding with the loss of detectable AFB1. In inoculated peanut kernels incubated under high-humidity conditions, pamamycin significantly reduced fungal colonization and decreased AFB1 accumulation by >99%. Transcriptomic analysis of cultures treated with 0.5 mg/L pamamycin further revealed extensive transcriptional reprogramming, with enrichment of pathways related to branched-chain amino acid biosynthesis, central carbon metabolism, and ABC transporters. Collectively, pamamycin inhibits A. flavus through combined disruption of cell envelope integrity, apparent mitochondrial potential collapse, and broad suppression of the aflatoxin biosynthetic pathway, supporting its potential utility for mitigating aflatoxin contamination in peanut kernels, pending further safety evaluation. Full article
(This article belongs to the Section Food Toxicology)
Show Figures

Figure 1

25 pages, 873 KB  
Review
Potential Links Between Aging, Mitochondrial Dysfunction, and Drug Transporter Function—Molecular Mechanisms and Pharmacokinetic Implications
by Patryk Rzeczycki, Oliwia Pęciak, Martyna Plust and Marek Droździk
Int. J. Mol. Sci. 2026, 27(5), 2206; https://doi.org/10.3390/ijms27052206 - 26 Feb 2026
Viewed by 337
Abstract
Aging is associated with complex physiological changes that influence drug pharmacokinetics, including alterations in mitochondrial function and gastrointestinal (GI) drug transporter activity. Mitochondrial dysfunction—characterized by reduced oxidative phosphorylation, mitochondrial DNA damage, and increased reactive oxygen species—is a hallmark of aging and may affect [...] Read more.
Aging is associated with complex physiological changes that influence drug pharmacokinetics, including alterations in mitochondrial function and gastrointestinal (GI) drug transporter activity. Mitochondrial dysfunction—characterized by reduced oxidative phosphorylation, mitochondrial DNA damage, and increased reactive oxygen species—is a hallmark of aging and may affect energy- and redox-dependent cellular processes in the gut. At the same time, aging can modulate the expression and function of key intestinal drug transporters from the ATP-binding cassette (ABC) and solute carrier (SLC) families, which play a central role in oral drug absorption and bioavailability. This review examines the molecular links between age-related mitochondrial dysfunction and regulation of GI drug transporters, with a focus on their pharmacokinetic consequences in older adults. We summarize evidence of mitochondrial decline in the aging intestine and discuss how mitochondrial signals—such as cellular energy status and oxidative stress—regulate transporter expression and activity via pathways including AMPK (AMP-Activated Protein Kinase), Sirtuin–FOXO (Forkhead box O transcription factors), Nrf2 (Nuclear factor erythroid 2-related factor 2), and NF-κB (Nuclear Factor kappa B). We highlight clinical examples of drugs showing age-related changes in bioavailability that may be attributable to transporter dysfunction. Finally, we discuss therapeutic implications for geriatric pharmacotherapy, including dose adjustment, management of transporter-mediated drug–drug interactions, and strategies aimed at preserving mitochondrial health. Full article
Show Figures

Figure 1

20 pages, 4404 KB  
Article
Physiological and Transcriptomic Responses of Rice Cultivars to Combined Cadmium and Elevated Temperature Stress
by Feng Wang, Nan Wang, Dongxu Gao, Liping Ren, Jiahong Yi, Rong Wang and Qiuping Zhang
Plants 2026, 15(5), 695; https://doi.org/10.3390/plants15050695 - 25 Feb 2026
Viewed by 353
Abstract
Cadmium (Cd) contamination and rising temperatures pose significant challenges to rice growth and food safety. Here, we investigated growth responses, Cd accumulation, physiological adaptations, and transcriptomic profiles of two rice cultivars, Yuzhenxiang (YZX) and Xiangwanxian 12 (XWX12), under combined Cd (0, 5, 20 [...] Read more.
Cadmium (Cd) contamination and rising temperatures pose significant challenges to rice growth and food safety. Here, we investigated growth responses, Cd accumulation, physiological adaptations, and transcriptomic profiles of two rice cultivars, Yuzhenxiang (YZX) and Xiangwanxian 12 (XWX12), under combined Cd (0, 5, 20 μmol L−1) and temperature (25 °C, 30 °C) stress. Moderate warming (30 °C) generally promoted seedling growth and enhanced Cd uptake, with YZX showing greater increases in plant height and biomass, whereas XWX12 developed longer roots. At maturity, the temperature-induced growth advantage persisted in YZX, accompanied by a 60% increase in root Cd concentration, compared with 36% in XWX12. Antioxidant enzyme activities (POD, SOD, CAT) were significantly induced under combined stress, with XWX12 exhibiting stronger enzymatic responses and broader activation of ABC transporter genes, supporting reduced Cd accumulation in shoots. Malondialdehyde content indicated milder oxidative damage in YZX despite higher Cd accumulation. Transcriptomic analyses revealed extensive early transcriptional reprogramming, with enrichment of antioxidant metabolism, ABC transporters, MAPK signaling, and Cd transport-related genes, demonstrating coordinated physiological and molecular responses. XWX12 favored intracellular Cd sequestration and sustained antioxidant activation, whereas YZX relied more on uptake and translocation processes. Overall, these results highlight genotype-specific strategies in coping with combined Cd and temperature stress, providing mechanistic insights for improving rice tolerance and safety under warming and contaminated environments. Full article
Show Figures

Figure 1

34 pages, 14889 KB  
Article
Cellular Responses of Maize Roots to Long-Term Cadmium Exposure: Adjustments of Class III Peroxidases, Plasma Membrane and Tonoplast Sub-Proteomes
by Sabine Lüthje, Ayse Gül Yilmaz, Kalaivani Ramanathan, Waldemar Gräfenstein, Jenny M. Tabbert, Stefanie Wienkoop, Katrin Heino, François Clement Perrineau and Sönke Harder
Proteomes 2026, 14(1), 11; https://doi.org/10.3390/proteomes14010011 - 25 Feb 2026
Viewed by 360
Abstract
Background: Crop plants have to deal with long-term cadmium exposure to farmlands contaminated by intensive use of fertilizers and pesticides. For uptake and sequestration, Cd2+ has to pass the plasma membrane and tonoplast. Class III peroxidases, plasma membrane, and tonoplast sub-proteomes were [...] Read more.
Background: Crop plants have to deal with long-term cadmium exposure to farmlands contaminated by intensive use of fertilizers and pesticides. For uptake and sequestration, Cd2+ has to pass the plasma membrane and tonoplast. Class III peroxidases, plasma membrane, and tonoplast sub-proteomes were studied. Methods: Control and Cd2+-treated maize (Zea mays L.) were grown in hydroponics for 18 days. Soluble peroxidases were partially purified by chromatofocusing and characterized by substrate specificity. Membrane-bound peroxidases were analyzed spectrophotometrically and by non-reducing SDS-PAGE. Soluble and plasma membrane-bound peroxidases were identified by mass spectrometry. Shotgun proteomics was used to identify membrane proteins of differential abundance. Results: Guaiacol peroxidase activities increased in soluble fractions of Cd2+ samples. A Cd2+-specific soluble peroxidase (ZmPrx101) was identified, and ZmPrx85 abundance increased significantly in the plasma membrane. Substrate specificity of peroxidases revealed a preference for ferulic acid and esculetin, which was confirmed by docking analyses. Primary active transporters increased auxin efflux (brachytic2, ABCB9, and ABCB21), Cd2+ exclusion (ABCG34), and sequestration into the vacuole (HMA2, ABCB27). Evaluation of sub-proteome fractions demonstrated significant changes for proteins involved in disease resistance responses and cell wall modification. Conclusions: Molecular adjustments of maize root proteome to long-term Cd2+ exposure revealed relevance of low-abundant proteins for Cd2+ tolerance and putative stress markers. Full article
(This article belongs to the Special Issue Plant Genomics and Proteomics)
Show Figures

Graphical abstract

18 pages, 3259 KB  
Article
Turning-Modulated Vertical CO2 Gradients Drive Microbial Stratification and Amadori Product Accumulation in Winter Daqu
by Siying Yuan, Rongkun Tu, Bo Shan, Yahui Liu, Xiaofeng Jiang, Min Zheng, Le Yang, Haipo Liu, Ting Zhao, Ping Yang, Qixiao Zhai, Jian Mao, Shuangping Liu and Xiaogang Liu
Foods 2026, 15(5), 799; https://doi.org/10.3390/foods15050799 - 24 Feb 2026
Viewed by 342
Abstract
High-temperature Daqu (HTD)’s quality determines the characteristics and yield of the Chinese sauce-aroma baijiu. However, winter production frequently encounters challenges such as fermentation instability and metabolic fluctuations, primarily stemming from complex, unmonitored microenvironmental changes within the HTD pile. This study established a closed-loop [...] Read more.
High-temperature Daqu (HTD)’s quality determines the characteristics and yield of the Chinese sauce-aroma baijiu. However, winter production frequently encounters challenges such as fermentation instability and metabolic fluctuations, primarily stemming from complex, unmonitored microenvironmental changes within the HTD pile. This study established a closed-loop system linking the microenvironment, HTD quality, microbiome, and metabolome. Through continuous monitoring of the winter fermentation pile’s microenvironmental conditions and integrating multi-omics analyses, we revealed that CO2 concentration within fermentation piles is the core factor causing quality variations in HTD. By breaking the respiratory bottleneck formed by carbon dioxide (CO2) accumulation through the turning anaerobic stress can be alleviated, thereby driving metabolic succession. The study found that vertical CO2 concentration heterogeneity severely restricts the enrichment of aerobic core functional microbial communities such as the Bacillus species. This directly blocks key metabolic pathways including amino acid metabolism and energy supply via ABC transporters. Moreover, the specific accumulation of Amadori products further confirms that this low-temperature environment under CO2 stress causes the Maillard reaction to stall at intermediate stages. Consequently, this study proposes a steady-state control strategy centered on oxygen and CO2 gas characteristics. By actively regulating the gaseous microenvironment to eliminate metabolic heterogeneity, it provides theoretical support for standardizing traditional fermentation processes. Full article
(This article belongs to the Section Food Microbiology)
Show Figures

Graphical abstract

Back to TopTop