Sign in to use this feature.

Years

Between: -

Subjects

remove_circle_outline
remove_circle_outline
remove_circle_outline
remove_circle_outline
remove_circle_outline
remove_circle_outline
remove_circle_outline

Journals

Article Types

Countries / Regions

Search Results (102)

Search Parameters:
Keywords = 3D spheroid co-culture models

Order results
Result details
Results per page
Select all
Export citation of selected articles as:
18 pages, 5023 KB  
Article
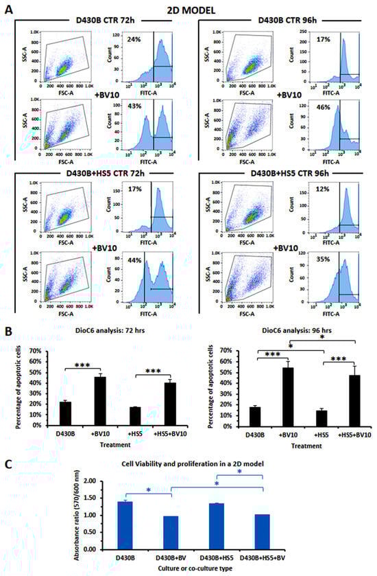
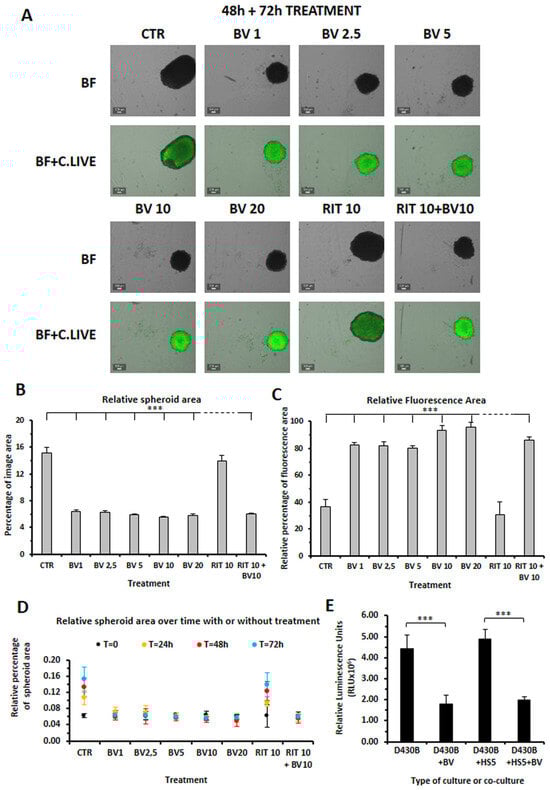
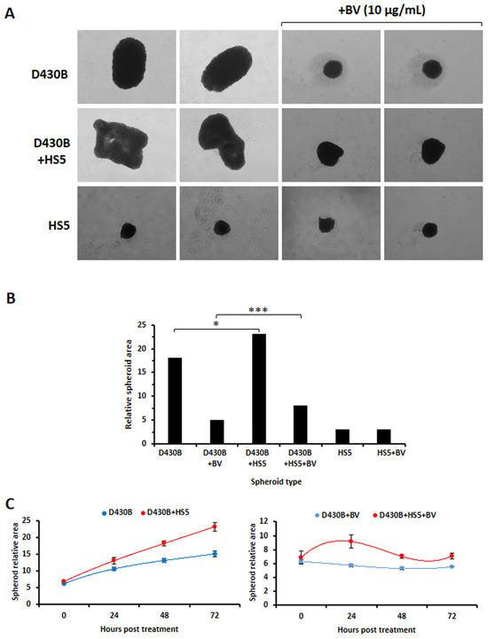
Developing a 3D Model Culture of an EBV+/CD30+ B-Anaplastic Large Cell Lymphoma Cell Line to Assay Brentuximab Vedotin Treatment
by Paolo Giannoni, Gabriella Pietra, Orlando Izzo, Giuseppina Fugazza, Roberto Benelli, Alessandro Poggi, Mauro Krampera, Chiara Utzeri, Monica Marchese, Marco Musso, Paola Visconti and Daniela de Totero
Antibodies 2025, 14(4), 98; https://doi.org/10.3390/antib14040098 - 10 Nov 2025
Abstract
Background/Objectives: Three-dimensional (3D) in vitro cell culture models have recently stimulated great interest since they may have more pre-clinical value than conventional in vitro 2D models. In fact, 3D culture models may mimic the in vivo biophysical 3D structure of tumors and cell-to-cell [...] Read more.
Background/Objectives: Three-dimensional (3D) in vitro cell culture models have recently stimulated great interest since they may have more pre-clinical value than conventional in vitro 2D models. In fact, 3D culture models may mimic the in vivo biophysical 3D structure of tumors and cell-to-cell interaction, thereby representing a more useful approach to testing drug responses. In this study we have developed a 3D culture model of an EBV+/CD30+cell line, D430B, previously characterized as an Anaplastic Large Cell Lymphoma of B phenotype (B-ALCL), to determine the cytotoxic activity of the antibody–drug conjugate Brentuximab Vedotin. Methods: By using of ultra-low attachment plates, we developed D430B spheroids that appeared particularly homogenous in terms of growth and size. Results: Brentuximab Vedotin treatment (1 to 20 μg/mL) turned out to be significantly cytotoxic to these cells, while the addition of the anti-CD20 chimeric antibody Rituximab (10 μg/mL) appeared almost ineffective, even though these cells express CD20. Moreover, when we co-cultured D430B cells with stromal cells (HS5), to re-create a microenvironment representative of neoplastic cell/mesenchymal cell interactions within the lymph node, we observed a significant, although faint, protective effect. Conclusions: This simple and reproducible method of generating D430B-ALCL spheroids to evaluate their response to Brentuximab Vedotin treatment, as here described, may provide a valuable preliminary tool for the future pre-clinical screening of patients’ primary lymphoma cells or the development of novel therapies for this type of pathology and related diseases. Full article
Show Figures

Graphical abstract

14 pages, 4062 KB  
Article
Mammary Epithelial Cell Spheroid: Stabilization Through Vascular-Wall Mesenchymal Stem Cells and Endothelial Cells Co-Culture
by Debora La Mantia, Roberta Salaroli, Biljana Petrovic, Domenico Ventrella, Augusta Zannoni, Monica Forni and Chiara Bernardini
Animals 2025, 15(21), 3095; https://doi.org/10.3390/ani15213095 - 24 Oct 2025
Viewed by 288
Abstract
Over the past decade, the interest in using 3D cell culture models for studying the mammary gland in biomedical and veterinary fields has increased, but a fully functional in vitro model for domestic species is still lacking. Multiple cellular components, including epithelial cells, [...] Read more.
Over the past decade, the interest in using 3D cell culture models for studying the mammary gland in biomedical and veterinary fields has increased, but a fully functional in vitro model for domestic species is still lacking. Multiple cellular components, including epithelial cells, vascular endothelial cells, and stromal/stem cells, sustain the secretory mammary gland tissue in a well-organized 3D architecture. Considering the Göttingen Minipigs widely used for translational lactation studies, this work aimed to establish a 3D culture protocol to generate mammary heterogeneous multicellular spheroids composed of three different Göttingen Minipigs primary cells: mammary epithelial cells (mpMECs), aortic endothelial cells (mpAECs), and vascular-wall mesenchymal stem cells (mpVW-MSCs). Cells were cultured with hanging-drop (HD) and ultra-low-adherence plate (ULA) methods, evaluating aggregate formation in both monocultures and co/triple co-cultures. Brightfield area, eccentricity, viability, and cell distribution were analyzed. Results showed mpMECs formed irregular aggregates in both HD and ULA, while more compact and viable spheroids were formed when co-cultured with mpVW-MSCs and mpAECs by ULA. A well-organized cellular distribution was demonstrated by cytokeratin-18, vimentin, and e-NOS immunofluorescence analysis. In conclusion, this study established a stable 3D mammary multicellular spheroid model, representing a promising tool for future studies on hormonal modulation and mammary gland physiology. Full article
Show Figures

Figure 1

17 pages, 6941 KB  
Article
Cancer-Associated Fibroblasts Move and Interact More with Triple-Negative Breast Cancer Cells and Stimulate Their Proliferation in a Hyaluronan-Dependent Manner
by Sz-Ying Hou, Sarah C. Macfarlane, Ariadna Gómez Torijano, Hyejeong Rosemary Kim, Marieke Rosier, Katalin Dobra, Penelope D. Ottewell and Annica K. B. Gad
Cells 2025, 14(21), 1663; https://doi.org/10.3390/cells14211663 - 23 Oct 2025
Viewed by 580
Abstract
While normal fibroblasts suppress tumor growth, during cancer initiation and progression, this capacity can be lost and even switched to tumor-promoting, for reasons that are not understood. In this study, we aimed to determine differences between patient-derived cancer-associated fibroblasts and fibroblasts from healthy [...] Read more.
While normal fibroblasts suppress tumor growth, during cancer initiation and progression, this capacity can be lost and even switched to tumor-promoting, for reasons that are not understood. In this study, we aimed to determine differences between patient-derived cancer-associated fibroblasts and fibroblasts from healthy breast tissue to identify if and how these changes stimulate Triple-negative breast cancer (TNBC). Two-dimensional and three-dimensional mono and co-cultures of TNBC cells with fibroblasts from healthy breast or TNBC were analyzed for cell contractility, migration, distribution, proliferation, and hyaluronan production by traction force microscopy, live cell imaging, flow cytometry, Western blot, and ELISA. In 3D spheroid co-culture, CAFs migrated into the tumor mass, mixing with tumor cells, whereas normal fibroblasts remained separate. In 2D, CAFs showed increased cell migration and contractile force, and, in both 2D and 3D co-culture, CAFs increased the proliferation of TNBC cells. CAFs showed increased production of hyaluronan, as compared to normal fibroblasts, and loss of hyaluronan synthase 2 reduced CAF-induced stimulation of TNBC proliferation. These findings suggest that increased production of hyaluronan by TNBC CAFs enhances their capacity to mix with and induce the proliferation of cancer cells, and that the production of hyaluronan by CAFs can be a future therapeutic target against TNBC. Full article
(This article belongs to the Special Issue Cancer-Associated Fibroblasts: Challenges and Directions)
Show Figures

Figure 1

20 pages, 7185 KB  
Article
Pyrazole-Imidazoline Derivative Prevents Cardiac Damage and Mortality in Acute Trypanosoma cruzi Infection
by Lorraine Martins Rocha Orlando, Leonardo da Silva Lara, Thamyris Pérez de Souza, Vitoria Barbosa Paes, Claudia Magalhães Calvet, Liliane Batista de Mesquita, Guilherme Cury Lechuga, Cynthia Nathália Pereira, Maurício Silva dos Santos and Mirian Claudia de Souza Pereira
Pharmaceuticals 2025, 18(10), 1552; https://doi.org/10.3390/ph18101552 - 15 Oct 2025
Viewed by 353
Abstract
Background: Chagas disease poses a significant public health challenge, particularly impacting socioeconomically vulnerable populations. Current treatment strategies still rely on two nitro heterocyclic compounds: benznidazole and nifurtimox. Both agents exhibit limited therapeutic efficacy during the chronic phase of the disease and are often [...] Read more.
Background: Chagas disease poses a significant public health challenge, particularly impacting socioeconomically vulnerable populations. Current treatment strategies still rely on two nitro heterocyclic compounds: benznidazole and nifurtimox. Both agents exhibit limited therapeutic efficacy during the chronic phase of the disease and are often linked to severe adverse effects that frequently lead to treatment discontinuation. This urgent need for safer, more effective oral treatments drives the development of novel chemotypes. Objective: In this study, we advanced the preclinical evaluation of 4-imidazoline-1H-pyrazole derivatives, which have been identified as promising candidates against Trypanosoma cruzi. Methods: The candidate compound identified from the reversibility assay underwent further evaluation for its efficacy using a three-dimensional (3D) culture model and a Transwell co-culture system, in addition to the in vivo assessment. Results: Our findings revealed that compound 3m (3-Cl, 4-CH3) exhibited low cytotoxicity while substantially decreasing the parasite burden in 3Dcardiac spheroid models. The compound effectively permeated Caco-2 cell monolayers and demonstrated the ability to inhibit T. cruzi infection in Vero cell cultures within a co-culture system. Furthermore, the 3m derivative not only controlled parasite resurgence but also showed significant therapeutic benefits in a murine model of acute T. cruzi infection, resulting in marked reductions in parasitemia and tissue parasitism, associated with diminished inflammatory infiltrate and cardiac fibrosis. Treatment with 3m increased the survival rate of infected mice to 40%, comparable to the reference drug benznidazole in several key pathological endpoints. Conclusion: These findings highlight the potential of 4-imidazoline-1H-pyrazole derivatives, particularly compound 3m, in mitigating the pathological effects associated with T. cruzi infection. Full article
(This article belongs to the Special Issue Advances in Antiparasitic Drug Research)
Show Figures

Graphical abstract

41 pages, 2919 KB  
Review
Organoids as Next-Generation Models for Tumor Heterogeneity, Personalized Therapy, and Cancer Research: Advancements, Applications, and Future Directions
by Ayush Madan, Ramandeep Saini, Nainci Dhiman, Shu-Hui Juan and Mantosh Kumar Satapathy
Organoids 2025, 4(4), 23; https://doi.org/10.3390/organoids4040023 - 8 Oct 2025
Cited by 1 | Viewed by 1981
Abstract
Organoid technology has emerged as a revolutionary tool in cancer research, offering physiologically accurate, three-dimensional models that preserve the histoarchitecture, genetic stability, and phenotypic complexity of primary tumors. These self-organizing structures, derived from adult stem cells, induced pluripotent stem cells, or patient tumor [...] Read more.
Organoid technology has emerged as a revolutionary tool in cancer research, offering physiologically accurate, three-dimensional models that preserve the histoarchitecture, genetic stability, and phenotypic complexity of primary tumors. These self-organizing structures, derived from adult stem cells, induced pluripotent stem cells, or patient tumor biopsies, recapitulate critical aspects of tumor heterogeneity, clonal evolution, and microenvironmental interactions. Organoids serve as powerful systems for modeling tumor progression, assessing drug sensitivity and resistance, and guiding precision oncology strategies. Recent innovations have extended organoid capabilities beyond static culture systems. Integration with microfluidic organoid-on-chip platforms, high-throughput CRISPR-based functional genomics, and AI-driven phenotypic analytics has enhanced mechanistic insight and translational relevance. Co-culture systems incorporating immune, stromal, and endothelial components now permit dynamic modeling of tumor–host interactions, immunotherapeutic responses, and metastatic behavior. Comparative analyses with conventional platforms, 2D monolayers, spheroids, and patient-derived xenografts emphasize the superior fidelity and clinical potential of organoids. Despite these advances, several challenges remain, such as protocol variability, incomplete recapitulation of systemic physiology, and limitations in scalability, standardization, and regulatory alignment. Addressing these gaps with unified workflows, synthetic matrices, vascularized and innervated co-cultures, and GMP-compliant manufacturing will be crucial for clinical integration. Proactive engagement with regulatory frameworks and ethical guidelines will be pivotal to ensuring safe, responsible, and equitable clinical translation. With the convergence of bioengineering, multi-omics, and computational modeling, organoids are poised to become indispensable tools in next-generation oncology, driving mechanistic discovery, predictive diagnostics, and personalized therapy optimization. Full article
Show Figures

Figure 1

29 pages, 4661 KB  
Article
The Activity of Human NK Cells Towards 3D Heterotypic Cellular Tumor Model of Breast Cancer
by Anastasia Leonteva, Maria Abdurakhmanova, Maria Bogachek, Tatyana Belovezhets, Anna Yurina, Olga Troitskaya, Sergey Kulemzin, Vladimir Richter, Elena Kuligina and Anna Nushtaeva
Cells 2025, 14(14), 1039; https://doi.org/10.3390/cells14141039 - 8 Jul 2025
Viewed by 1425
Abstract
Due to the complexity of modeling tumor-host interactions within the tumor microenvironment in vitro, we developed a 3D heterotypic cellular breast cancer (BC) model. We generated spheroid models using MCF7, MDA-MB-231, and SK-BR-3 cell lines alongside cancer-associated (BrC4f) and normal (BN120f) fibroblasts in [...] Read more.
Due to the complexity of modeling tumor-host interactions within the tumor microenvironment in vitro, we developed a 3D heterotypic cellular breast cancer (BC) model. We generated spheroid models using MCF7, MDA-MB-231, and SK-BR-3 cell lines alongside cancer-associated (BrC4f) and normal (BN120f) fibroblasts in ultra-low attachment plates. Stromal spheroids (3Df) were formed using a liquid overlay technique (graphical abstract). The YT cell line and peripheral blood NK (PB-NK) cells were used as immune components in our 3D model. In this study, we showed that stromal cells promoted tumor cell aggregation into spheroids, regardless of the initial proliferation rates, with NK cells accumulating in fibroblast-rich regions. The presence of CAFs within the model induced alterations in the expression levels of MICA/B and PD-L1 by tumor cells within the 3D-2 model. The feasibility of utilizing a 3D cell BC model in combination with cytokines and PB-NKs was evaluated. We observed that IL-15 and IL-2 enhanced NK cell activity within spheroids, whereas TGFβ had varying effects on proliferation depending on the cell type. Stimulation with IL-2 and IL-15 or TGFβ1 altered PB-NK markers and stimulated their differentiation into ILC1-like cells in 3D models. These findings underscore the regulatory function of CAFs in shaping the response of the tumor microenvironment to immunotherapeutic interventions. Full article
Show Figures

Graphical abstract

17 pages, 2500 KB  
Article
Superhydrophobicity Effects on Spheroid Formation, Structure, and Viability on Co-Culture Conditions
by María del Carmen Morán, Francesca Cirisano and Michele Ferrari
Pharmaceuticals 2025, 18(7), 953; https://doi.org/10.3390/ph18070953 - 24 Jun 2025
Viewed by 760
Abstract
Background/Objectives: Three-dimensional (3D) cell culture models more accurately simulate the in vivo tissue environments as compared to conventional two-dimensional (2D) monolayer cultures. Among these, spheroid cultures are particularly valuable for pharmaceutical research, as they allow for the study of tumor growth, drug responses, [...] Read more.
Background/Objectives: Three-dimensional (3D) cell culture models more accurately simulate the in vivo tissue environments as compared to conventional two-dimensional (2D) monolayer cultures. Among these, spheroid cultures are particularly valuable for pharmaceutical research, as they allow for the study of tumor growth, drug responses, and cell–cell interactions in a physiologically relevant manner. Superhydrophobic surfaces (SHSs) have shown a promise in enhancing spheroid formation by reducing cell–substrate adhesion and promoting cell–cell aggregation. This study aims to evaluate the effectiveness of two different SHS coatings (SHS1: fluorinated; SHS2: silicone-based) in generating co-culture spheroids composed of non-tumoral fibroblasts (3T3) and tumoral epidermoid carcinoma cells (A431), thereby mimicking aspects of the tumor microenvironment. Methods: Co-cultures of 3T3 and A431 cells were seeded at varying ratios onto SHS1 and SHS2 substrates to assess their ability to support 3D spheroid formation. Spheroids were characterized by measurements of circularity and size distribution, viability through live/dead staining, and surface topography using 3D profilometry. Results: Spheroid formation was significantly influenced by both the surface properties and the fibroblast-to-carcinoma cell ratio. The fluorinated SHS1 surface facilitated superior cell viability and promoted the formation of well-rounded, uniform spheroids. In contrast, the silicone-based SHS2 surface resulted in less defined spheroidal structures and lower overall viability. Profilometry confirmed more consistent and compact 3D architectures on SHS1. Conclusions: This study demonstrates that SHS1, a fluorinated superhydrophobic coating, is more effective than SHS2 in supporting the formation of viable and structurally coherent 3D co-culture spheroids. These findings underscore the potential of SHS1 as a low-cost, tunable platform for developing in vitro cancer models and advancing the study of tumor–stroma interactions. Full article
(This article belongs to the Section Pharmaceutical Technology)
Show Figures

Graphical abstract

22 pages, 4622 KB  
Article
An Inhaled Nanoemulsion Encapsulating a Herbal Drug for Non-Small Cell Lung Cancer (NSCLC) Treatment
by Mural Quadros, Mimansa Goyal, Gautam Chauhan, Dnyandev Gadhave and Vivek Gupta
Pharmaceutics 2025, 17(5), 540; https://doi.org/10.3390/pharmaceutics17050540 - 22 Apr 2025
Cited by 1 | Viewed by 1648
Abstract
Background: Celastrol (Cela), a phytochemical extracted from Tripterygium wilfordii, has been extensively investigated for its potential anti-inflammatory, anti-psoriatic, antioxidant, neuroprotective, and antineoplastic properties. However, its clinical translation is limited due to poor bioavailability, low solubility, and nonspecific toxicity. This study aimed to [...] Read more.
Background: Celastrol (Cela), a phytochemical extracted from Tripterygium wilfordii, has been extensively investigated for its potential anti-inflammatory, anti-psoriatic, antioxidant, neuroprotective, and antineoplastic properties. However, its clinical translation is limited due to poor bioavailability, low solubility, and nonspecific toxicity. This study aimed to develop and evaluate an inhalable Cela-loaded nanoemulsion (NE) formulation to enhance targeted drug delivery and therapeutic efficacy in non-small cell lung cancer (NSCLC). Methods: The NE formulation was optimized using Capmul MCM (25%), Tween 80 (20%), Transcutol HP (5%), and water (50%) as the oil, surfactant, co-surfactant, and aqueous phase, respectively. Physicochemical characterization included globule size, zeta potential, and drug release in simulated lung fluid. In vitro aerosolization performance, cytotoxicity in NSCLC cell lines (A549), scratch and clonogenic assays, and 3D tumor spheroid models were employed to assess therapeutic potential. Results: The NE showed a globule size of 201.4 ± 3.7 nm and a zeta potential of −15.7 ± 0.2 mV. Drug release was sustained, with 20.4 ± 5.5%, 29.1 ± 10%, 64.6 ± 4.1%, and 88.1 ± 5.2% released at 24, 48, 72, and 120 h, respectively. In vitro aerosolization studies indicated a median aerodynamic particle size of 4.8 ± 0.2 μm, confirming its respirability in the lung. Cell culture studies indicated higher toxicity of NE-Cela in NSCLC cells. NE-Cela significantly reduced A549 cell viability, showing a ~6-fold decrease in IC50 (0.2 ± 0.1 μM) compared to Cela alone (1.2 ± 0.2 μM). Migration and clonogenic assays demonstrated reduced cell proliferation, and 3D spheroid models supported its therapeutic activity in tumor-like environments. Conclusions: The inhalable NE-Cela formulation improved Cela’s physicochemical limitations and demonstrated enhanced anti-cancer efficacy in NSCLC models. These findings support its potential as a targeted, well-tolerated therapeutic option for lung cancer treatment. Full article
Show Figures

Graphical abstract

12 pages, 2025 KB  
Article
3D Spheroid Cultures for Salivary Gland Tissue Engineering: Effects of Fibroblast on Epithelial Cell Function
by Lan Thi Phuong Nguyen, Joo Hyun Kim, Jiwon Son, Sung Sik Hur, Minyong Lee, Hyung Kwon Byeon, Jin-Young Kim, Myung Jin Ban, Joo Hyun Kim, Man Ryul Lee, Jae Hong Park and Yongsung Hwang
Life 2025, 15(4), 607; https://doi.org/10.3390/life15040607 - 5 Apr 2025
Viewed by 2003
Abstract
Three-dimensional (3D) spheroid cultures are crucial for modeling salivary gland (SG) morphogenesis and advancing regenerative medicine. This study evaluated the effects of varying ratios of mouse SG-derived epithelial cells co-cultured with human dermal fibroblasts (hDFs), identifying a 2:1 ratio (spheroids containing 67% EpCAM [...] Read more.
Three-dimensional (3D) spheroid cultures are crucial for modeling salivary gland (SG) morphogenesis and advancing regenerative medicine. This study evaluated the effects of varying ratios of mouse SG-derived epithelial cells co-cultured with human dermal fibroblasts (hDFs), identifying a 2:1 ratio (spheroids containing 67% EpCAMpos cells with 33% hDFs) as optimal for preserving native SG-derived epithelial cell phenotypes. At this ratio, 67% EpCAMpos spheroids maintained structural integrity and demonstrated a significant reduction in apoptosis and senescence markers, specifically, cleaved caspase-3 (Cc3) and Serpine1, alongside an enhanced expression of the progenitor marker Keratin 5 (KRT5). This highlights the pivotal role of fibroblasts in supporting epithelial cell function in 3D cultures. These spheroids provide a useful model for developing SG tissues that closely mimic physiological properties. Despite promising results, these findings are preliminary and require further validation under diverse conditions and across different SG models. Full article
Show Figures

Figure 1

18 pages, 4408 KB  
Article
Capturing the Heterogeneity of the PDAC Tumor Microenvironment: Novel Triple Co-Culture Spheroids for Drug Screening and Angiogenic Evaluation
by Ruben Verloy, Angela Privat-Maldonado, Jonas Van Audenaerde, Sophie Rovers, Hannah Zaryouh, Jorrit De Waele, Delphine Quatannens, Dieter Peeters, Geert Roeyen, Christophe Deben, Evelien Smits and Annemie Bogaerts
Cells 2025, 14(6), 450; https://doi.org/10.3390/cells14060450 - 18 Mar 2025
Cited by 3 | Viewed by 2176
Abstract
Pancreatic ductal adenocarcinoma (PDAC) presents significant treatment challenges due to its desmoplastic reaction, which impedes therapeutic effectiveness, highlighting the need for advanced vitro models to better mimic the complex tumor environment. The current three-dimensional co-culture models of fibroblasts and endothelial cells are lacking, [...] Read more.
Pancreatic ductal adenocarcinoma (PDAC) presents significant treatment challenges due to its desmoplastic reaction, which impedes therapeutic effectiveness, highlighting the need for advanced vitro models to better mimic the complex tumor environment. The current three-dimensional co-culture models of fibroblasts and endothelial cells are lacking, which presents a challenge for performing more comprehensive in vitro research. Our study developed triple co-culture spheroid models using MiaPaCa-2 and BxPC-3 cancer cell lines, with RLT-PSC and hPSC21 pancreatic stellate cell lines and the endothelial cell line HMEC-1. These models were assessed through growth assays, multicolor flow cytometry to optimize cell ratios, cell viability assays to evaluate drug responses, and a tube formation assay with a spheroid-conditioned medium to examine angiogenesis. Our triple co-culture spheroids effectively replicate the PDAC microenvironment, showing significant variations in drug responses influenced by cellular composition, density, and spatial arrangement. The tube formation assay showcased the potential of our models to quantitatively assess a treatment-induced angiogenic response. These cost-effective triple-co-culture in vitro spheroid models provide vital insights into the PDAC microenvironment, significantly improving the quality of the in vitro evaluation of treatment responses. Full article
Show Figures

Graphical abstract

14 pages, 4416 KB  
Article
Caki-1 Spheroids as a Renal Model for Studying Free Fatty Acid-Induced Lipotoxicity
by Dana Battle, Xiangzhe Qiu, Marilyn Alex, London Rivers, Jamie A. G. Hamilton, Shuichi Takayama and Xueying Zhao
Cells 2025, 14(5), 349; https://doi.org/10.3390/cells14050349 - 27 Feb 2025
Viewed by 1343
Abstract
Lipotoxicity, resulting from the buildup of excess lipids in non-adipose tissues, is increasingly recognized as a major contributor to the progression of kidney disease, highlighting the need for alternative models to assess its effects on renal cells. The main aim of this study [...] Read more.
Lipotoxicity, resulting from the buildup of excess lipids in non-adipose tissues, is increasingly recognized as a major contributor to the progression of kidney disease, highlighting the need for alternative models to assess its effects on renal cells. The main aim of this study was to investigate the usefulness of Caki-1, a human proximal tubule (PT) and renal cell carcinoma (RCC) representative cell line, as a 3D model system for studying free fatty acid-induced PT lipotoxicity. Caki-1 spheroids were generated and maintained on ultra-low attachment plates and characterized regarding time-dependent morphology changes. In optimal 3D culture conditions, Caki-1 cells formed well-defined large compact spheroids with uniform morphology, good circularity, and increased diameter from days 4–12. Chronic exposure to saturated palmitate resulted in dose- and time-dependent spheroid disintegration and cell death, including dispersed and flattened spheroid morphology, with increased dead cells in the peripheral layers and decreased spheroid core. Moreover, palmitate-treated spheroids showed a significant increase in cleaved poly(ADP-ribose) polymerase (PARP) and active caspase-3. Palmitate-induced PARP cleavage, as well as endoplasmic reticulum (ER) stress and autophagy dysfunction, were blunted by triacsin C, an inhibitor of long-chain acyl-CoA synthetases. In addition, co-incubation with unsaturated oleate prevented palmitate-induced spheroid disintegration and apoptotic cell death in Caki-1 3D culture. While fatty acid overload upregulated lipid droplet protein perilipin 2 in Caki-1 cells, knockdown of perilipin 2 by siRNAs resulted in an exacerbation of palmitate-induced cell death. Together, these results indicate that the 3D Caki-1 spheroid model is a simple and reproducible in vitro system for studying renal lipotoxicity and lipid metabolism that gives useful readouts at the molecular, cellular, and multicellular levels. Full article
Show Figures

Figure 1

25 pages, 22861 KB  
Article
Interaction of Avapritinib with Congo Red in Pancreatic Cancer Cells: Molecular Modeling and Biophysical Studies
by Małgorzata Lasota, Daniel Jankowski, Anna Wiśniewska, Łukasz Szeleszczuk, Anna Misterka-Kozaka, Marta Kaczor-Kamińska, Marta Zarzycka, Maksym Patena and Tomasz Brzozowski
Int. J. Mol. Sci. 2025, 26(5), 1980; https://doi.org/10.3390/ijms26051980 - 25 Feb 2025
Cited by 1 | Viewed by 1338
Abstract
Pancreatic cancer is a malignant tumor with one of the worst prognoses among solid tumors, characterized by resistance to treatment. Therefore, there is an urgent need for new methods of targeted therapy. Previous studies have shown that the overexpression of receptor tyrosine kinases [...] Read more.
Pancreatic cancer is a malignant tumor with one of the worst prognoses among solid tumors, characterized by resistance to treatment. Therefore, there is an urgent need for new methods of targeted therapy. Previous studies have shown that the overexpression of receptor tyrosine kinases such as c-KIT or PDGFR can increase proliferation, migration, and invasion of cancer cells. The aim of our study was to analyze aggregates between a supramolecular carrier (Congo red, CR) and a tyrosine kinase inhibitor (BLU-258) as well as to investigate the effect of the free inhibitor and its aggregate with Congo red (CR-BLU-258) on selected properties of pancreatic cells, including these cells’ viability and three-dimensional cell spheroid cultures. To better understand the interactions between Congo red and BLU-258, we used molecular modeling in addition to biophysical methods. These attempts allowed us to determine the optimal molar ratio, which we used for in vitro studies on pancreatic cancer cell lines. A significantly greater decrease in the viability of the tested 3D cultures was observed after 48 h of incubation with CR-BLU-258, which resulted in a lower IC50 value for the tested co-aggregate compared with BLU-258 alone. Moreover, a higher resistance of PANC-1 and BxPC3 spheroid cells to the tested compounds was noted compared with the 2D culture model. A significantly lower response was observed in 3D cell cultures (BxPC3 and PANC-1) treated with BLU-258 alone compared with the 2D culture. Thus, our results showed that both BLU-258 (alone) and in its co-aggregate with Congo red exhibit anticancer activity, inhibiting the growth of pancreatic cancer cells and reducing their viability, survival, and migration. Both tested compounds also affected the phosphorylation of the selected signaling proteins. We conclude that the selected tyrosine kinase inhibitor (alone) and in its co-aggregate with Congo red exhibit anticancer activity and should be considered as a novel effective therapy against pancreatic cancer. Full article
Show Figures

Figure 1

19 pages, 2320 KB  
Article
In Vitro Evaluation of the Safety and Efficacy of Cibisatamab Using Adult Stem Cell-Derived Organoids and Colorectal Cancer Spheroids
by Victor Anstett, Elisa Heinzelmann, Francesco Piraino, Aline Roch, Antonius Chrisnandy, Maxim Norkin, Virginie Garnier, Krisztian Homicsko, Sylke Hoehnel-Ka and Nathalie Brandenberg
Cancers 2025, 17(2), 291; https://doi.org/10.3390/cancers17020291 - 17 Jan 2025
Cited by 4 | Viewed by 3313
Abstract
Objectives: Developing ex vivo models that replicate immune–tumor interactions with high fidelity is essential for advancing immunotherapy research, as traditional two-dimensional in vitro systems often lack the complexity required to fully represent these interactions. Methods: In this study, we establish a [...] Read more.
Objectives: Developing ex vivo models that replicate immune–tumor interactions with high fidelity is essential for advancing immunotherapy research, as traditional two-dimensional in vitro systems often lack the complexity required to fully represent these interactions. Methods: In this study, we establish a comprehensive 3D redirect lysis (3D-RDL) assay using colorectal cancer spheroids and adult stem cell-derived, healthy human organoids to evaluate the efficacy and safety profile of Cibisatamab, a bispecific antibody targeting carcinoembryonic antigens (CEAs) on cancer cells and CD3 on T cells. This model allows us to assess cytotoxic activity and immune responses, capturing variations in therapeutic response not observable in simpler systems. Our model integrates live imaging and cytotoxicity analyses to enable precise, real-time tracking of antibody effects on CEA-expressing tumor cells compared to healthy cells. Additionally, by standardizing effector-to-target cell ratios in each co-culture, we establish a reproducible workflow that enhances data accuracy and comparability across assays. Flow cytometry and Granzyme B release profiling further allow us to characterize immune cell activation, revealing distinct T cell activation markers and Granzyme B release patterns tied to Cibisatamab treatment. Results: Our results show that Cibisatamab effectively induces cell death in cancer spheroids with high CEA expression while being dose-dependent on target, off-tumor binding and killing on non-cancerous cells of healthy organoids with intermediate CEA levels. This highlights our model’s potential to predict clinical immunotherapy outcomes, capturing complex responses like immune activation, therapeutic selectivity, and potential resistance mechanisms. Conclusions: These findings underscore the utility of our model as a reliable, physiologically relevant tool for screening new immunotherapies and advancing our understanding of tumor-immune dynamics. Full article
(This article belongs to the Special Issue Novel Therapeutic Approaches for Cancer Treatment)
Show Figures

Graphical abstract

14 pages, 3804 KB  
Article
Pre-Adipocytes in 3D Co-Culture Underwent Self-Differentiation: New Perspectives for an Old Model
by Tamara Dal-Mora, Najla Adel Saleh, Veridiana Pacheco Goulart Martinazzo, Maria Luiza Carneiro Buchele, Michele Patrícia Rode, Adny Henrique Silva, Laura Sartori Assunção, Tânia Beatriz Creczynski-Pasa and Fabiola Branco Filippin-Monteiro
Organoids 2024, 3(4), 295-308; https://doi.org/10.3390/organoids3040018 - 18 Dec 2024
Cited by 1 | Viewed by 2264
Abstract
Adipogenesis is a complex process influenced by various cellular interactions within adipose tissue, which plays a critical role in metabolic homeostasis. This study aimed to develop a novel in vitro three-dimensional (3D) co-culture model using murine 3T3-L1 pre-adipocytes, J774 macrophages, and NIH-3T3 fibroblasts [...] Read more.
Adipogenesis is a complex process influenced by various cellular interactions within adipose tissue, which plays a critical role in metabolic homeostasis. This study aimed to develop a novel in vitro three-dimensional (3D) co-culture model using murine 3T3-L1 pre-adipocytes, J774 macrophages, and NIH-3T3 fibroblasts to investigate adipogenic differentiation and inflammatory pathways. We first validated an adipogenic differentiation protocol in a two-dimensional (2D) model, where 3T3-L1 pre-adipocytes were subjected to a hormonal medium containing 3-isobutyl-1-methylxanthine, dexamethasone and insulin. After 7 days, differentiated cells were analyzed using Oil Red O and Nile Red staining, confirming lipid accumulation. Subsequently, spheroids were formed in 3D cultures, with monospheroids and heterospheroids maintained in either control medium or MDI for 11 days. Size measurements indicated significant growth in heterospheroids, particularly in the 3T3-L1:J774 combination, underscoring the importance of cellular interactions. Confocal microscopy and flow cytometry analyses demonstrated that even in the absence of hormonal stimuli, control spheroids exhibited adipogenic differentiation, evidenced by a notable proportion of Nile Red-positive cells (75.7 ± 1.7%). Inflammatory profiling revealed that the heterospheroid 3:J produced the highest levels of nitric oxide (NO), with no significant differences observed between control and MDI conditions. This study highlights the potential of 3D co-culture systems for elucidating the intricate interactions among adipocytes, macrophages, and fibroblasts. The findings may provide valuable insights into novel therapeutic targets for metabolic disorders. Full article
Show Figures

Figure 1

10 pages, 3944 KB  
Communication
Carcinoma-Associated Fibroblasts Accelerate Growth and Invasiveness of Breast Cancer Cells in 3D Long-Term Breast Cancer Models
by Kingsley O. Osuala, Joshua Heyza, Zhiguo Zhao, Yong Xu, Kamiar Moin, Kyungmin Ji and Raymond R. Mattingly
Cancers 2024, 16(22), 3840; https://doi.org/10.3390/cancers16223840 - 15 Nov 2024
Cited by 3 | Viewed by 2017
Abstract
Background/Objectives: Carcinoma-associated fibroblasts (CAFs), a prominent cell type in the tumor microenvironment (TME), significantly contributes to cancer progression through interactions with cancer cells and other TME components. Consequently, targeting signaling pathways driven by CAFs has potential to yield new therapeutic approaches to inhibit [...] Read more.
Background/Objectives: Carcinoma-associated fibroblasts (CAFs), a prominent cell type in the tumor microenvironment (TME), significantly contributes to cancer progression through interactions with cancer cells and other TME components. Consequently, targeting signaling pathways driven by CAFs has potential to yield new therapeutic approaches to inhibit cancer progression. However, the mechanisms underlying their long-term interactions with cancer cells in vivo remains poorly understood. Methods: To address this, we developed a three-dimensional (3D) parallel coculture model of human triple-negative breast cancer (TNBC) cells and CAFs using our innovative TAME devices. This model allowed for the analysis of TNBC paracrine interactions via their secretome over extended culture periods (at least 70 days). Results: Using TNBC cell lines (MDA-MB-231, MCF10.DCIS, and HCC70), we found that TNBC spheroids in 3D parallel cocultures with CAFs exhibited more pronounced invasive finger-like outgrowths than those in cocultures of TNBC cells and normal fibroblasts (NFs) over a period of 50–70 days. We also established that the CAF-derived secretome affects TNBC migration towards the CAF secretome region. Additionally, we observed a preferential migration of CAFs, but not NFs, toward TNBC spheroids. Conclusions: Overall, our results suggest that paracrine interactions between TNBC cells and CAFs enhance TNBC invasive phenotypes and promote reciprocal migration. Full article
(This article belongs to the Special Issue Tumor Microenvironment of Breast Cancer)
Show Figures

Figure 1

Back to TopTop